Lyophilization of Adeno-Associated Virus Serotypes for Storage and Global Distribution
Abstract
1. Introduction
2. Materials and Methods
2.1. Generation of Phylogenetic Tree
2.2. AAV Production and Titration
2.3. Lyophilization
2.4. Luciferase Assay
2.5. Animals
2.6. IVIS Imaging
2.7. Statistical Analysis
3. Results
3.1. A Diverse Array of AAV Serotypes Survive Lyophilization
3.2. The Transduction Activity of a Subset of AAV Serotypes Increases After Lyophilization
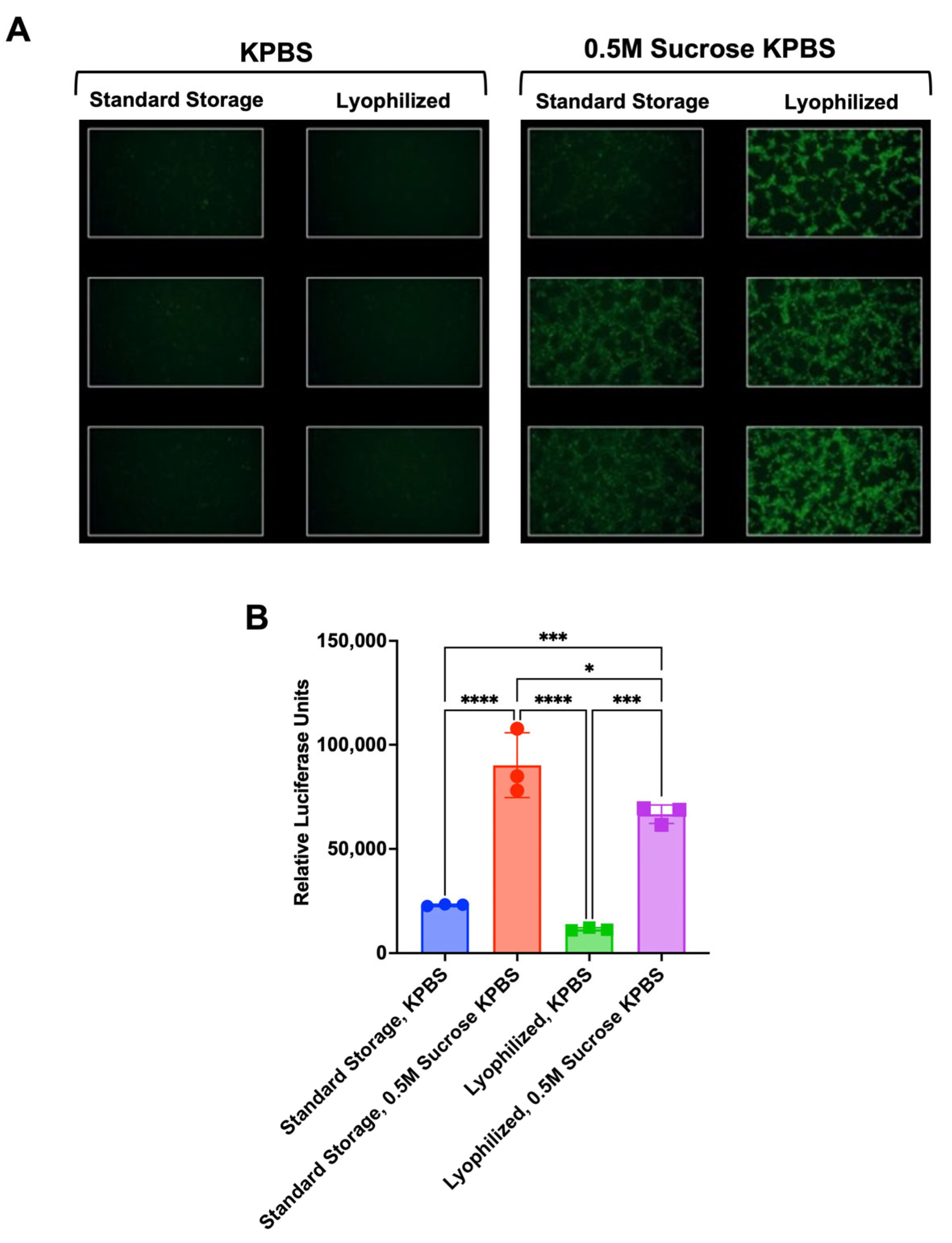
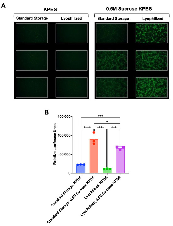
3.3. Increased Transduction Activity After Lyophilization Is Mediated by Sucrose Excipient
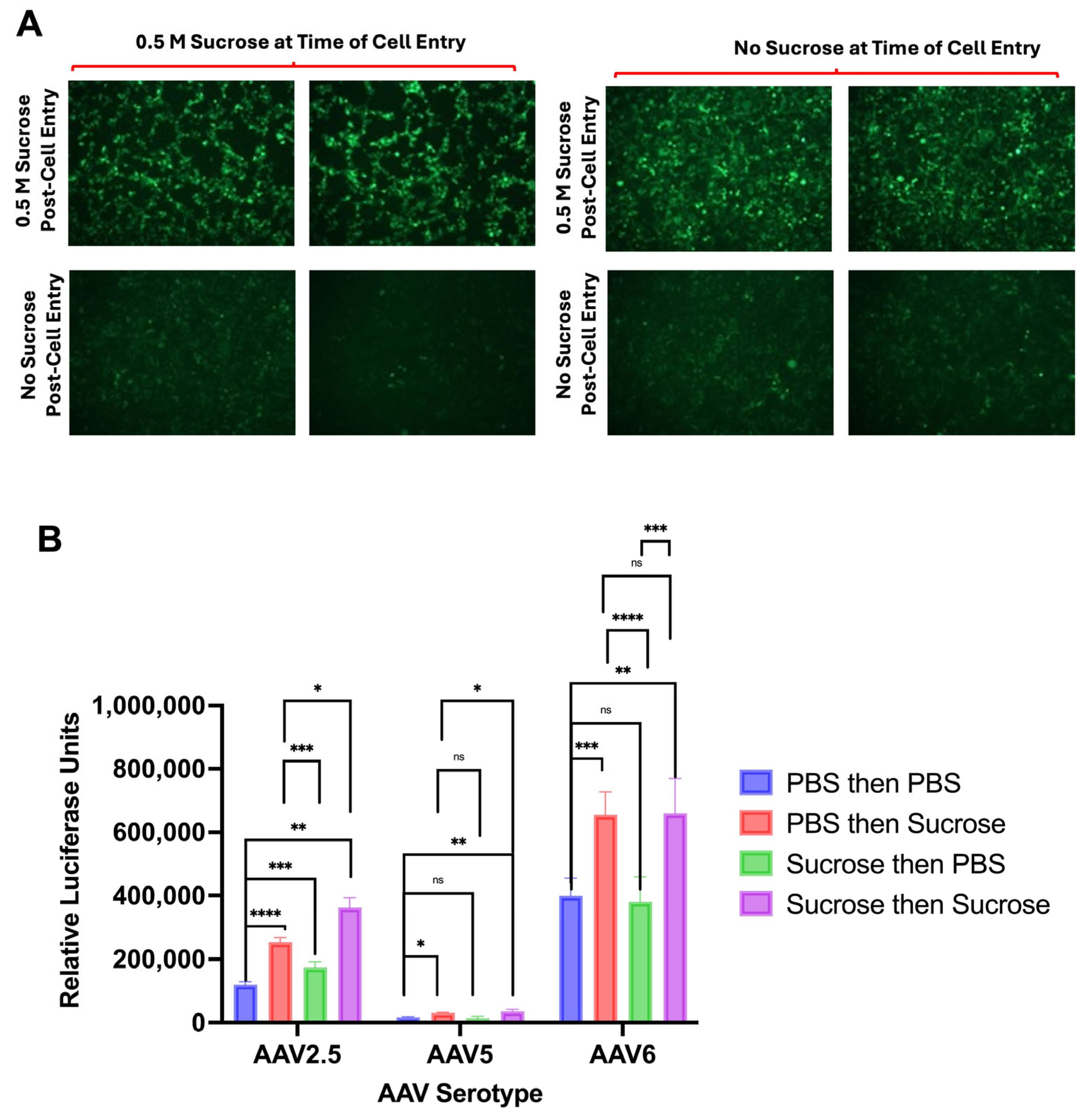
3.4. Sucrose Increases AAV Transduction After Viral Entry
3.5. Lyophilization and Sucrose Do Not Affect the Performance of the Vector In Vivo
3.6. Stability of Lyophilized AAV2.5 and AAV6 at Room Temperature, 4 °C, and at −20 °C
4. Discussion
Supplementary Materials
Author Contributions
Funding
Institutional Review Board Statement
Informed Consent Statement
Data Availability Statement
Acknowledgments
Conflicts of Interest
References
- Li, C.; Samulski, R.J. Engineering adeno-associated virus vectors for gene therapy. Nat. Rev. Genet. 2020, 21, 255–272. [Google Scholar] [CrossRef]
- Arjomandnejad, M.; Dasgupta, I.; Flotte, T.R.; Keeler, A.M. Immunogenicity of Recombinant Adeno-Associated Virus (AAV) Vectors for Gene Transfer. BioDrugs 2023, 37, 311–329. [Google Scholar] [CrossRef] [PubMed]
- Ronzitti, G.; Gross, D.A.; Mingozzi, F. Human Immune Responses to Adeno-Associated Virus (AAV) Vectors. Front. Immunol. 2020, 11, 670. [Google Scholar] [CrossRef] [PubMed]
- Wu, Z.; Asokan, A.; Samulski, R.J. Adeno-associated virus serotypes: Vector toolkit for human gene therapy. Mol. Ther. 2006, 14, 316–327. [Google Scholar] [CrossRef] [PubMed]
- Meyer, N.L.; Chapman, M.S. Adeno-associated virus (AAV) cell entry: Structural insights. Trends Microbiol. 2022, 30, 432–451. [Google Scholar] [CrossRef]
- Bennett, A.; Patel, S.; Mietzsch, M.; Jose, A.; Lins-Austin, B.; Yu, J.C.; Bothner, B.; McKenna, R.; Agbandje-McKenna, M. Thermal Stability as a Determinant of AAV Serotype Identity. Mol. Ther. Methods Clin. Dev. 2017, 6, 171–182. [Google Scholar] [CrossRef]
- Lins-Austin, B.; Patel, S.; Mietzsch, M.; Brooke, D.; Bennett, A.; Venkatakrishnan, B.; Van Vliet, K.; Smith, A.N.; Long, J.R.; McKenna, R.; et al. Adeno-Associated Virus (AAV) Capsid Stability and Liposome Remodeling During Endo/Lysosomal pH Trafficking. Viruses 2020, 12, 668. [Google Scholar] [CrossRef]
- Rayaprolu, V.; Kruse, S.; Kant, R.; Venkatakrishnan, B.; Movahed, N.; Brooke, D.; Lins, B.; Bennett, A.; Potter, T.; McKenna, R.; et al. Comparative analysis of adeno-associated virus capsid stability and dynamics. J. Virol. 2013, 87, 13150–13160. [Google Scholar] [CrossRef]
- Bernaud, J.; Rossi, A.; Fis, A.; Gardette, L.; Aillot, L.; Buning, H.; Castelnovo, M.; Salvetti, A.; Faivre-Moskalenko, C. Characterization of AAV vector particle stability at the single-capsid level. J. Biol. Phys. 2018, 44, 181–194. [Google Scholar] [CrossRef]
- Srivastava, A.; Mallela, K.M.G.; Deorkar, N.; Brophy, G. Manufacturing Challenges and Rational Formulation Development for AAV Viral Vectors. J. Pharm. Sci. 2021, 110, 2609–2624. [Google Scholar] [CrossRef]
- Bee, J.S.; O’Berry, K.; Zhang, Y.Z.; Phillippi, M.K.; Kaushal, A.; DePaz, R.A.; Marshall, T. Quantitation of Trace Levels of DNA Released from Disrupted Adeno-Associated Virus Gene Therapy Vectors. J. Pharm. Sci. 2021, 110, 3183–3187. [Google Scholar] [CrossRef] [PubMed]
- Havlik, L.P.; Das, A.; Mietzsch, M.; Oh, D.K.; Ark, J.; McKenna, R.; Agbandje-McKenna, M.; Asokan, A. Receptor Switching in Newly Evolved Adeno-associated Viruses. J. Virol. 2021, 95, e0058721. [Google Scholar] [CrossRef] [PubMed]
- Gupta, V.; Lourenco, S.P.; Hidalgo, I.J. Development of Gene Therapy Vectors: Remaining Challenges. J. Pharm. Sci. 2021, 110, 1915–1920. [Google Scholar] [CrossRef] [PubMed]
- Wright, J.F.; Qu, G.; Tang, C.; Sommer, J.M. Recombinant adeno-associated virus: Formulation challenges and strategies for a gene therapy vector. Curr. Opin. Drug Discov. Dev. 2003, 6, 174–178. [Google Scholar]
- Zhang, Y.Z.; DePaz, R.A.; Bee, J.S.; Marshall, T. Development of a stable lyophilized adeno-associated virus gene therapy formulation. Int. J. Pharm. 2021, 606, 120912. [Google Scholar] [CrossRef]
- Grossen, P.; Skaripa Koukelli, I.; van Haasteren, J.; A, H.E.M.; Durr, C. The ice age—A review on formulation of Adeno-associated virus therapeutics. Eur. J. Pharm. Biopharm. 2023, 190, 1–23. [Google Scholar] [CrossRef]
- Carra, J.H.; Martins, K.A.; Schokman, R.D.; Robinson, C.G.; Steffens, J.T.; Bavari, S. A thermostable, chromatographically purified Ebola nano-VLP vaccine. J. Transl. Med. 2015, 13, 228. [Google Scholar] [CrossRef]
- Gupta, R.; Arora, K.; Roy, S.S.; Joseph, A.; Rastogi, R.; Arora, N.M.; Kundu, P.K. Platforms, advances, and technical challenges in virus-like particles-based vaccines. Front. Immunol. 2023, 14, 1123805. [Google Scholar] [CrossRef]
- Croyle, M.A.; Cheng, X.; Wilson, J.M. Development of formulations that enhance physical stability of viral vectors for gene therapy. Gene Ther. 2001, 8, 1281–1290. [Google Scholar] [CrossRef]
- Bajrovic, I.; Schafer, S.C.; Romanovicz, D.K.; Croyle, M.A. Novel technology for storage and distribution of live vaccines and other biological medicines at ambient temperature. Sci. Adv. 2020, 6, eaau4819. [Google Scholar] [CrossRef]
- Doan, T.N.K.; Le, M.D.; Bajrovic, I.; Celentano, L.; Krause, C.; Balyan, H.G.; Svancarek, A.; Mote, A.; Tretiakova, A.; Jude Samulski, R.; et al. Thermostability and in vivo performance of AAV9 in a film matrix. Commun. Med. 2022, 2, 148. [Google Scholar] [CrossRef] [PubMed]
- Zhi, L.; Chen, Y.; Lai, K.N.; Wert, J.; Li, S.; Wang, X.; Tang, X.C.; Shameem, M.; Liu, D. Lyophilization as an effective tool to develop AAV8 gene therapy products for refrigerated storage. Int. J. Pharm. 2023, 648, 123564. [Google Scholar] [CrossRef]
- Zhang, M.; Oldenhof, H.; Sydykov, B.; Bigalk, J.; Sieme, H.; Wolkers, W.F. Freeze-drying of mammalian cells using trehalose: Preservation of DNA integrity. Sci. Rep. 2017, 7, 6198. [Google Scholar] [CrossRef] [PubMed]
- Rieser, R.; Menzen, T.; Biel, M.; Michalakis, S.; Winter, G. Systematic Studies on Stabilization of AAV Vector Formulations by Lyophilization. J. Pharm. Sci. 2022, 111, 2288–2298. [Google Scholar] [CrossRef] [PubMed]
- Thomas, S.P.; Spinelli, M.M.; Rghei, A.D.; Lopes, J.A.; Zielinska, N.; McLeod, B.M.; Pei, Y.; Zhang, W.; Thebaud, B.; Karimi, K.; et al. Analysis of the impact of pluronic acid on the thermal stability and infectivity of AAV6.2FF. BMC Biotechnol. 2024, 24, 22. [Google Scholar] [CrossRef]
- Wright, J.F.; Le, T.; Prado, J.; Bahr-Davidson, J.; Smith, P.H.; Zhen, Z.; Sommer, J.M.; Pierce, G.F.; Qu, G. Identification of factors that contribute to recombinant AAV2 particle aggregation and methods to prevent its occurrence during vector purification and formulation. Mol. Ther. 2005, 12, 171–178. [Google Scholar] [CrossRef]
- Vargas, S.K.; Sharifi, F.; Nambayan, R.; Moshashaee, S.; Siahaan, T.J. Formulation development and feasibility of AAV5 as a lyophilized drug product. J. Pharm. Sci. 2025, 114, 1214–1223. [Google Scholar] [CrossRef]
- Lopez-Gordo, E.; Orlowski, A.; Wang, A.; Weinberg, A.; Sahoo, S.; Weber, T. Hydroxylation of N-acetylneuraminic Acid Influences the in vivo Tropism of N-linked Sialic Acid-Binding Adeno-Associated Viruses AAV1, AAV5, and AAV6. Front. Med. 2021, 8, 732095. [Google Scholar] [CrossRef]
- Opie, S.R.; Warrington, K.H., Jr.; Agbandje-McKenna, M.; Zolotukhin, S.; Muzyczka, N. Identification of amino acid residues in the capsid proteins of adeno-associated virus type 2 that contribute to heparan sulfate proteoglycan binding. J. Virol. 2003, 77, 6995–7006. [Google Scholar] [CrossRef]
- Raupp, C.; Naumer, M.; Muller, O.J.; Gurda, B.L.; Agbandje-McKenna, M.; Kleinschmidt, J.A. The threefold protrusions of adeno-associated virus type 8 are involved in cell surface targeting as well as postattachment processing. J. Virol. 2012, 86, 9396–9408. [Google Scholar] [CrossRef]
- Lopez-Gordo, E.; Chamberlain, K.; Riyad, J.M.; Kohlbrenner, E.; Weber, T. Natural Adeno-Associated Virus Serotypes and Engineered Adeno-Associated Virus Capsid Variants: Tropism Differences and Mechanistic Insights. Viruses 2024, 16, 442. [Google Scholar] [CrossRef] [PubMed]
- Hillestad, M.L.; Guenzel, A.J.; Nath, K.A.; Barry, M.A. A vector-host system to fingerprint virus tropism. Hum. Gene Ther. 2012, 23, 1116–1126. [Google Scholar] [CrossRef] [PubMed]
- Aurnhammer, C.; Haase, M.; Muether, N.; Hausl, M.; Rauschhuber, C.; Huber, I.; Nitschko, H.; Busch, U.; Sing, A.; Ehrhardt, A.; et al. Universal real-time PCR for the detection and quantification of adeno-associated virus serotype 2-derived inverted terminal repeat sequences. Hum. Gene Ther. Methods 2012, 23, 18–28. [Google Scholar] [CrossRef] [PubMed]
- Kontogiannis, T.; Braybrook, J.; McElroy, C.; Foy, C.; Whale, A.S.; Quaglia, M.; Smales, C.M. Characterization of AAV vectors: A review of analytical techniques and critical quality attributes. Mol. Ther. Methods Clin. Dev. 2024, 32, 101309. [Google Scholar] [CrossRef]
- Meierrieks, F.; Weltken, A.; Pflanz, K.; Pickl, A.; Graf, B.; Wolff, M.W. A Novel and Simplified Anion Exchange Flow-Through Polishing Approach for the Separation of Full From Empty Adeno-Associated Virus Capsids. Biotechnol. J. 2024, 19, e202400430. [Google Scholar] [CrossRef]
- Wada, M.; Uchida, N.; Posadas-Herrera, G.; Hayashita-Kinoh, H.; Tsunekawa, Y.; Hirai, Y.; Okada, T. Large-scale purification of functional AAV particles packaging the full genome using short-term ultracentrifugation with a zonal rotor. Gene Ther. 2023, 30, 641–648. [Google Scholar] [CrossRef]
- Zin, E.A.; Desrosiers, M.; Ocari, T.; Labernede, G.; Robert, C.; Izabella, C.; Saubamea, B.; Ferrari, U.; Dalkara, D. Impact of DNase digestion on titer measurements of engineered adeno-associated virus serotypes. Mol. Ther. Methods Clin. Dev. 2025, 33, 101419. [Google Scholar] [CrossRef]
- Lengler, J.; Gavrila, M.; Brandis, J.; Palavra, K.; Dieringer, F.; Unterthurner, S.; Fuchsberger, F.; Kraus, B.; Bort, J.A.H. Crucial aspects for maintaining rAAV stability. Sci. Rep. 2024, 14, 27685. [Google Scholar] [CrossRef]
- Greiff, D. Stabilities of suspensions of influenza virus dried by sublimation of ice in vacuo to different contents of residual moisture and sealed under different gases. Appl. Microbiol. 1970, 20, 935–938. [Google Scholar] [CrossRef]
- Greiff, D. Protein structure and freeze-drying: The effects of residual moisture and gases. Cryobiology 1971, 8, 145–152. [Google Scholar] [CrossRef]
- Rodrigues, G.A.; Shalaev, E.; Karami, T.K.; Cunningham, J.; Slater, N.K.H.; Rivers, H.M. Pharmaceutical Development of AAV-Based Gene Therapy Products for the Eye. Pharm. Res. 2018, 36, 29. [Google Scholar] [CrossRef]





| Temperature (°C) | Time (h) |
|---|---|
| −40 | 2 |
| −38 | 11 |
| −10 | 2 |
| 0 | 2 |
| 25 | 3 |
Disclaimer/Publisher’s Note: The statements, opinions and data contained in all publications are solely those of the individual author(s) and contributor(s) and not of MDPI and/or the editor(s). MDPI and/or the editor(s) disclaim responsibility for any injury to people or property resulting from any ideas, methods, instructions or products referred to in the content. |
© 2025 by the authors. Licensee MDPI, Basel, Switzerland. This article is an open access article distributed under the terms and conditions of the Creative Commons Attribution (CC BY) license.
Share and Cite
McGlinch, E.B.; Mudrick, H.E.; Evans, C.H.; Barry, M.A. Lyophilization of Adeno-Associated Virus Serotypes for Storage and Global Distribution. Biomedicines 2026, 14, 25. https://doi.org/10.3390/biomedicines14010025
McGlinch EB, Mudrick HE, Evans CH, Barry MA. Lyophilization of Adeno-Associated Virus Serotypes for Storage and Global Distribution. Biomedicines. 2026; 14(1):25. https://doi.org/10.3390/biomedicines14010025
Chicago/Turabian StyleMcGlinch, Erin B., Haley E. Mudrick, Christopher H. Evans, and Michael A. Barry. 2026. "Lyophilization of Adeno-Associated Virus Serotypes for Storage and Global Distribution" Biomedicines 14, no. 1: 25. https://doi.org/10.3390/biomedicines14010025
APA StyleMcGlinch, E. B., Mudrick, H. E., Evans, C. H., & Barry, M. A. (2026). Lyophilization of Adeno-Associated Virus Serotypes for Storage and Global Distribution. Biomedicines, 14(1), 25. https://doi.org/10.3390/biomedicines14010025

