Sign in to use this feature.

Years

Between: -

Subjects

remove_circle_outline
remove_circle_outline
remove_circle_outline
remove_circle_outline

Journals

Article Types

Countries / Regions

Search Results (36)

Search Parameters:
Keywords = karyopherin

Order results
Result details
Results per page
Select all
Export citation of selected articles as:
16 pages, 2956 KB  
Article
The Biophysical Basis for Karyopherin-Dependent Ebola Virus VP24 Nuclear Transport
by Junjie Zhao, Bojie Zhang, Olivia Vogel, Benjamin W. Walker, Leonard W. Ma, Nicole D. Wagner, Christopher F. Basler, Daisy W. Leung, Michael L. Gross and Gaya K. Amarasinghe
Viruses 2025, 17(8), 1051; https://doi.org/10.3390/v17081051 - 28 Jul 2025
Cited by 1 | Viewed by 1467
Abstract
Nucleocytoplasmic trafficking is a highly regulated process that allows the cell to control the partitioning of proteins and nucleic acids between the cytosolic and nuclear compartments. The Ebola virus minor matrix protein VP24 (eVP24) hijacks this process by binding to a region on [...] Read more.
Nucleocytoplasmic trafficking is a highly regulated process that allows the cell to control the partitioning of proteins and nucleic acids between the cytosolic and nuclear compartments. The Ebola virus minor matrix protein VP24 (eVP24) hijacks this process by binding to a region on the NPI-1 subfamily of karyopherin alpha (KPNA) nuclear importers. This region overlaps with the activated transcription factor STAT1 binding site on KPNAs, preventing STAT1 nuclear localization and activation of antiviral gene transcription. However, the molecular interactions of eVP24-KPNA5 binding that lead to the nuclear localization of eVP24 remain poorly characterized. Here, we show that trafficking of eVP24 into the nucleus by KPNA5 requires simultaneous binding of cargo. We also describe the conformational dynamics of KPNA5 and interactions with eVP24 and cargo nuclear localization sequences (NLS) using biophysical approaches. Our results reveal that eVP24 binding to KPNA5 does not impact cargo NLS binding to KPNA5, indicating that simultaneous binding of both cellular cargo and eVP24 to KPNA5 is likely required for nuclear trafficking. Together, these results provide a biophysical basis for how Ebola virus VP24 protein gains access to the nucleus during Ebola virus infection. Full article
(This article belongs to the Section Animal Viruses)
Show Figures

Graphical abstract

12 pages, 1284 KB  
Communication
Deficiency in KPNA4, but Not in KPNA3, Causes Attention Deficit/Hyperactivity Disorder like Symptoms in Mice
by Franziska Rother, Amishaben R. Parmar, Julia S. Bodenhagen, Letizia Marvaldi, Enno Hartmann and Michael Bader
Genes 2025, 16(6), 690; https://doi.org/10.3390/genes16060690 - 6 Jun 2025
Cited by 1 | Viewed by 1400
Abstract
Nucleocytoplasmic transport is crucial for neuronal cell physiology and defects are involved in neurodegenerative diseases like amyotrophic lateral sclerosis and Alzheimer’s disease, but also in ageing. Recent studies have suggested, that the classic nuclear import factor adapters KPNA3 (also named importin alpha4) and [...] Read more.
Nucleocytoplasmic transport is crucial for neuronal cell physiology and defects are involved in neurodegenerative diseases like amyotrophic lateral sclerosis and Alzheimer’s disease, but also in ageing. Recent studies have suggested, that the classic nuclear import factor adapters KPNA3 (also named importin alpha4) and KPNA4 (also named importin alpha3) could be associated with the development of motor neuron diseases, a condition specifically affecting the neurons projecting from brain to spinal cord or from spinal cord to the muscles. Here we set out to analyze the neuronal function of mice deficient in KPNA3 (Kpna3-KO) or KPNA4 (Kpna4-KO). The motoric abilities and locomotion at different time points in ageing were tested to study the role of these two genes on motor neuron function. While we did not find deficits related to motor neurons in both mouse models, we discovered a hypermotoric phenotype in KPNA4-deficient mice. Attention deficit/hyperactivity disorder (ADHD) is caused by a combination of genetic, environmental and neurobiological factors and a number of genes have been suggested in genome-wide association studies to contribute to ADHD, including KPNA4. Here we provide supportive evidence for KPNA4 as a candidate pathogenic factor in ADHD, by analysing Kpna4-KO mice which show ADHD-like symptoms. Full article
(This article belongs to the Section Molecular Genetics and Genomics)
Show Figures

Figure 1

15 pages, 1011 KB  
Article
The Sequence [RRKLPVGRS] Is a Nuclear Localization Signal for Importin 8 Binding (NLS8): A Chemical Biology and Bioinformatics Study
by Athanasios A. Panagiotopoulos, Konstantina Kalyvianaki, Aikaterini Angelidaki, Dimitris Dellis, Christos A. Panagiotidis, Marilena Kampa and Elias Castanas
Int. J. Mol. Sci. 2025, 26(6), 2814; https://doi.org/10.3390/ijms26062814 - 20 Mar 2025
Viewed by 3172
Abstract
Karyopherins, carrier proteins that recognize particular cargo protein patterns known as nuclear localization signals (NLSs), mediate the nuclear translocation of big proteins. In order to better understand the process of nuclear transport of proteins and create the groundwork for the development of innovative [...] Read more.
Karyopherins, carrier proteins that recognize particular cargo protein patterns known as nuclear localization signals (NLSs), mediate the nuclear translocation of big proteins. In order to better understand the process of nuclear transport of proteins and create the groundwork for the development of innovative treatments that specifically target importins, it is imperative to clarify the intricate interactions between nuclear transporters and their cargo proteins. Until recently, very few NLSs have been documented. In the current work, an in silico method was used to identify NLSs for importin 8. It was determined that the sequence RRKLPVGRS serves as a recognition motif for importin 8 binding a karyopherin that is involved in the nuclear transportation of several important proteins like AGOs, SMADs, RPL23A, and TFE3. The sequence was validated in vitro in the breast cancer cell line T47D. This work subscribes to the effort to clarify the intricate relationships between nuclear transporters and their cargo proteins, in order to better understand the mechanism of nuclear transport of proteins and lay the groundwork for the development of novel therapeutics that target particular importins and have an immediate translational impact. Full article
(This article belongs to the Special Issue Molecular Advances in Bioinformatics Analysis of Protein Properties)
Show Figures

Figure 1

11 pages, 1407 KB  
Communication
Immunohistochemical Characterization of Feline Giant Cell Tumor of Bone (GCTb): What We Know and What We Can Learn from the Human Counterpart
by Ilaria Porcellato, Giuseppe Giglia and Leonardo Leonardi
Animals 2025, 15(5), 699; https://doi.org/10.3390/ani15050699 - 27 Feb 2025
Viewed by 1595
Abstract
Giant cell tumor of bone (GCTb), formerly also known as osteoclastoma, is a pathological entity that in veterinary medicine is still undefined and, probably, underdiagnosed. In humans, GCTb is recognized as a primary benign bone tumor, locally aggressive, with high local recurrence rates, [...] Read more.
Giant cell tumor of bone (GCTb), formerly also known as osteoclastoma, is a pathological entity that in veterinary medicine is still undefined and, probably, underdiagnosed. In humans, GCTb is recognized as a primary benign bone tumor, locally aggressive, with high local recurrence rates, with controversial histogenesis that can rarely progress or present as a malignant form. In pets, this tumor is still considered rare, though the possibility of underdiagnosis is significant. Hence, the aim of the present study is to provide a histological and immunohistochemical characterization of a small case series of presumptive feline GCTb, comparing our results to the data reported for the human counterpart. Searching our archive, we found, from 2010 to 2023, only three diagnosed cases of GCTb from domestic cats (felis catus). After diagnosis revision, the samples were submitted to immunohistochemistry for Iba1, TRAP, SATB2, RUNX2, RANK, karyopherin α2 (KPNA-2), and osteocalcin. Ki-67 index was also evaluated. Results showed that the multinucleated giant cells were positive for Iba1, TRAP, and RANK, accounting for their osteoclastic origin. On the other side, mononuclear cells were mostly positive for osteoblast markers such as RUNX2, SATB2, and KPNA-2, whereas tumor-associated macrophages showed positivity for Iba1. Hence, results on the cell types characterizing the feline GCTb were comparable to those described in the human form of the tumor. Currently, diagnostic criteria for GCTBs in cats and, in domestic animals more broadly, are still lacking. This study provides valuable data into the immunohistochemical characteristics of the cell populations in feline GCTBs, enhancing veterinarians’ and pathologists’ knowledge for its diagnosis, ultimately improving patient care. Larger case series, complete with follow-up information, molecular analyses for specific mutations, and imaging of both tumors and patients, are needed to improve identification and achieve greater sensitivity in diagnosing this unique tumor. Full article
Show Figures

Figure 1

38 pages, 2509 KB  
Review
Strategies for the Viral Exploitation of Nuclear Pore Transport Pathways
by Xin Zhang, Keesiang Lim, Yujia Qiu, Masaharu Hazawa and Richard W. Wong
Viruses 2025, 17(2), 151; https://doi.org/10.3390/v17020151 - 23 Jan 2025
Cited by 4 | Viewed by 3965
Abstract
Viruses frequently exploit the host’s nucleocytoplasmic trafficking machinery to facilitate their replication and evade immune defenses. By encoding specialized proteins and other components, they strategically target host nuclear transport receptors (NTRs) and nucleoporins within the spiderweb-like inner channel of the nuclear pore complex [...] Read more.
Viruses frequently exploit the host’s nucleocytoplasmic trafficking machinery to facilitate their replication and evade immune defenses. By encoding specialized proteins and other components, they strategically target host nuclear transport receptors (NTRs) and nucleoporins within the spiderweb-like inner channel of the nuclear pore complex (NPC), enabling efficient access to the host nucleus. This review explores the intricate mechanisms governing the nuclear import and export of viral components, with a focus on the interplay between viral factors and host determinants that are essential for these processes. Given the pivotal role of nucleocytoplasmic shuttling in the viral life cycle, we also examine therapeutic strategies aimed at disrupting the host’s nuclear transport pathways. This includes evaluating the efficacy of pharmacological inhibitors in impairing viral replication and assessing their potential as antiviral treatments. Furthermore, we emphasize the need for continued research to develop targeted therapies that leverage vulnerabilities in nucleocytoplasmic trafficking. Emerging high-resolution techniques, such as advanced imaging and computational modeling, are transforming our understanding of the dynamic interactions between viruses and the NPC. These cutting-edge tools are driving progress in identifying novel therapeutic opportunities and uncovering deeper insights into viral pathogenesis. This review highlights the importance of these advancements in paving the way for innovative antiviral strategies. Full article
(This article belongs to the Section General Virology)
Show Figures

Figure 1

24 pages, 3934 KB  
Article
Nuclear–Cytoplasmic Shuttling of the Usher Syndrome 1G Protein SANS Differs from Its Paralog ANKS4B
by Jacques S. Fritze, Felizitas F. Stiehler and Uwe Wolfrum
Cells 2024, 13(22), 1855; https://doi.org/10.3390/cells13221855 - 8 Nov 2024
Viewed by 1704
Abstract
The USH1G protein SANS is a small multifunctional scaffold protein. It is involved in several different cellular processes, such as intracellular transport, in the cytoplasm, or splicing of pre-mRNA, in the cell nucleus. Here, we aimed to gain insight into the regulation of [...] Read more.
The USH1G protein SANS is a small multifunctional scaffold protein. It is involved in several different cellular processes, such as intracellular transport, in the cytoplasm, or splicing of pre-mRNA, in the cell nucleus. Here, we aimed to gain insight into the regulation of the subcellular localization and the nuclear–cytoplasmic shuttling of SANS and its paralog ANKS4B, not yet reported in the nucleus. We identified karyopherins mediating the nuclear import and export by screening the nuclear interactome of SANS. Sequence analyses predicted in silico evolutionarily conserved nuclear localization sequences (NLSs) and nuclear export sequences (NESs) in SANS, but only NESs in ANKS4B, which are suitable for karyopherin binding. Quantifying the nuclear–cytoplasmic localization of wild-type SANS and NLS/NES mutants, we experimentally confirmed in silico predicted NLS and NES functioning in the nuclear–cytoplasmic shuttling in situ in cells. The comparison of SANS and its paralog ANKS4B revealed substantial differences in the interaction with the nuclear splicing protein PRPF31 and in their nuclear localization. Finally, our results on pathogenic USH1G/SANS mutants suggest that the loss of NLSs and NESs and thereby the ability to control nuclear–cytoplasmic shuttling is disease-relevant. Full article
(This article belongs to the Section Cell Nuclei: Function, Transport and Receptors)
Show Figures

Figure 1

24 pages, 3582 KB  
Article
The African Swine Fever Virus Virulence Determinant DP96R Suppresses Type I IFN Production Targeting IRF3
by Niranjan Dodantenna, Ji-Won Cha, Kiramage Chathuranga, W. A. Gayan Chathuranga, Asela Weerawardhana, Lakmal Ranathunga, Yongkwan Kim, Weonhwa Jheong and Jong-Soo Lee
Int. J. Mol. Sci. 2024, 25(4), 2099; https://doi.org/10.3390/ijms25042099 - 8 Feb 2024
Cited by 18 | Viewed by 3629
Abstract
DP96R of African swine fever virus (ASFV), also known as uridine kinase (UK), encodes a virulence-associated protein. Previous studies have examined DP96R along with other genes in an effort to create live attenuated vaccines. While experiments in pigs have explored the [...] Read more.
DP96R of African swine fever virus (ASFV), also known as uridine kinase (UK), encodes a virulence-associated protein. Previous studies have examined DP96R along with other genes in an effort to create live attenuated vaccines. While experiments in pigs have explored the impact of DP96R on the pathogenicity of ASFV, the precise molecular mechanism underlying this phenomenon remains unknown. Here, we describe a novel molecular mechanism by which DP96R suppresses interferon regulator factor-3 (IRF3)-mediated antiviral immune responses. DP96R interacts with a crucial karyopherin (KPNA) binding site within IRF3, disrupting the KPNA-IRF3 interaction and consequently impeding the translocation of IRF3 to the nucleus. Under this mechanistic basis, the ectopic expression of DP96R enhances the replication of DNA and RNA viruses by inhibiting the production of IFNs, whereas DP96R knock-down resulted in higher IFNs and IFN-stimulated gene (ISG) transcription during ASFV infection. Collectively, these findings underscore the pivotal role of DP96R in inhibiting IFN responses and increase our understanding of the relationship between DP96R and the virulence of ASFV. Full article
Show Figures

Figure 1

26 pages, 2698 KB  
Review
Viral Subversion of the Chromosome Region Maintenance 1 Export Pathway and Its Consequences for the Cell Host
by Makram Mghezzi-Habellah, Léa Prochasson, Pierre Jalinot and Vincent Mocquet
Viruses 2023, 15(11), 2218; https://doi.org/10.3390/v15112218 - 6 Nov 2023
Viewed by 2801
Abstract
In eukaryotic cells, the spatial distribution between cytoplasm and nucleus is essential for cell homeostasis. This dynamic distribution is selectively regulated by the nuclear pore complex (NPC), which allows the passive or energy-dependent transport of proteins between these two compartments. Viruses possess many [...] Read more.
In eukaryotic cells, the spatial distribution between cytoplasm and nucleus is essential for cell homeostasis. This dynamic distribution is selectively regulated by the nuclear pore complex (NPC), which allows the passive or energy-dependent transport of proteins between these two compartments. Viruses possess many strategies to hijack nucleocytoplasmic shuttling for the benefit of their viral replication. Here, we review how viruses interfere with the karyopherin CRM1 that controls the nuclear export of protein cargoes. We analyze the fact that the viral hijacking of CRM1 provokes are-localization of numerous cellular factors in a suitable place for specific steps of viral replication. While CRM1 emerges as a critical partner for viruses, it also takes part in antiviral and inflammatory response regulation. This review also addresses how CRM1 hijacking affects it and the benefits of CRM1 inhibitors as antiviral treatments. Full article
(This article belongs to the Special Issue Host Membranes and Virus Infection Cycle)
Show Figures

Figure 1

10 pages, 3164 KB  
Communication
ΔNp63 Regulates Radioresistance in Human Head and Neck Squamous Carcinoma Cells
by Kota Sato, Hironori Yoshino, Yoshiaki Sato, Manabu Nakano and Eichi Tsuruga
Curr. Issues Mol. Biol. 2023, 45(8), 6262-6271; https://doi.org/10.3390/cimb45080394 - 27 Jul 2023
Cited by 2 | Viewed by 2016
Abstract
Radiation therapy is commonly used to treat head and neck squamous cell carcinoma (HNSCC); however, recurrence results from the development of radioresistant cancer cells. Therefore, it is necessary to identify the underlying mechanisms of radioresistance in HNSCC. Previously, we showed that the inhibition [...] Read more.
Radiation therapy is commonly used to treat head and neck squamous cell carcinoma (HNSCC); however, recurrence results from the development of radioresistant cancer cells. Therefore, it is necessary to identify the underlying mechanisms of radioresistance in HNSCC. Previously, we showed that the inhibition of karyopherin-β1 (KPNB1), a factor in the nuclear transport system, enhances radiation-induced cytotoxicity, specifically in HNSCC cells, and decreases the localization of SCC-specific transcription factor ΔNp63. This suggests that ΔNp63 may be a KPNB1-carrying nucleoprotein that regulates radioresistance in HNSCC. Here, we determined whether ΔNp63 is involved in the radioresistance of HNSCC cells. Cell survival was measured by a colony formation assay. Apoptosis was assessed by annexin V staining and cleaved caspase-3 expression. The results indicate that ΔNp63 knockdown decreased the survival of irradiated HNSCC cells, increased radiation-induced annexin V+ cells, and cleaved caspase-3 expression. These results show that ΔNp63 is involved in the radioresistance of HNSCC cells. We further investigated which specific karyopherin-α (KPNA) molecules, partners of KPNB1 for nuclear transport, are involved in nuclear ΔNp63 expression. The analysis of nuclear ΔNp63 protein expression suggests that KPNA1 is involved in nuclear ΔNp63 expression. Taken together, our results suggest that ΔNp63 is a KPNB1-carrying nucleoprotein that regulates radioresistance in HNSCC. Full article
(This article belongs to the Special Issue Understanding Cellular Radiation Responses for Radiation Therapy)
Show Figures

Figure 1

18 pages, 3574 KB  
Article
Ebolavirus Species-Specific Interferon Antagonism Mediated by VP24
by Palaniappan Ramanathan, Bersabeh Tigabu, Rodrigo I. Santos, Philipp A. Ilinykh, Natalia Kuzmina, Olivia A. Vogel, Naveen Thakur, Hamza Ahmed, Chao Wu, Gaya K. Amarasinghe, Christopher F. Basler and Alexander Bukreyev
Viruses 2023, 15(5), 1075; https://doi.org/10.3390/v15051075 - 28 Apr 2023
Cited by 4 | Viewed by 3859
Abstract
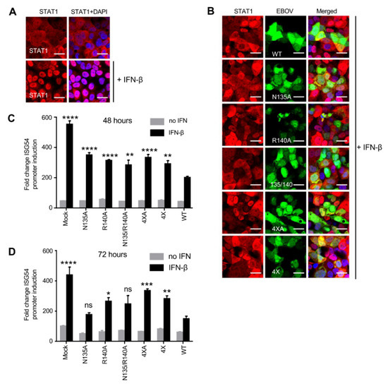
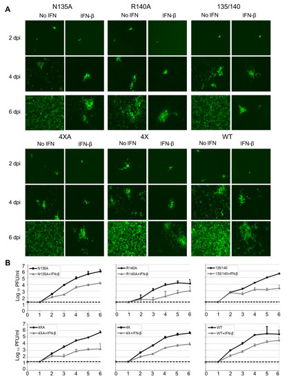
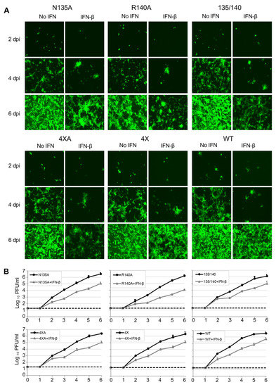
Members of the Ebolavirus genus demonstrate a marked differences in pathogenicity in humans with Ebola (EBOV) being the most pathogenic, Bundibugyo (BDBV) less pathogenic, and Reston (RESTV) is not known to cause a disease in humans. The VP24 protein encoded by members of [...] Read more.
Members of the Ebolavirus genus demonstrate a marked differences in pathogenicity in humans with Ebola (EBOV) being the most pathogenic, Bundibugyo (BDBV) less pathogenic, and Reston (RESTV) is not known to cause a disease in humans. The VP24 protein encoded by members of the Ebolavirus genus blocks type I interferon (IFN-I) signaling through interaction with host karyopherin alpha nuclear transporters, potentially contributing to virulence. Previously, we demonstrated that BDBV VP24 (bVP24) binds with lower affinities to karyopherin alpha proteins relative to EBOV VP24 (eVP24), and this correlated with a reduced inhibition in IFN-I signaling. We hypothesized that modification of eVP24-karyopherin alpha interface to make it similar to bVP24 would attenuate the ability to antagonize IFN-I response. We generated a panel of recombinant EBOVs containing single or combinations of point mutations in the eVP24-karyopherin alpha interface. Most of the viruses appeared to be attenuated in both IFN-I-competent 769-P and IFN-I-deficient Vero-E6 cells in the presence of IFNs. However, the R140A mutant grew at reduced levels even in the absence of IFNs in both cell lines, as well as in U3A STAT1 knockout cells. Both the R140A mutation and its combination with the N135A mutation greatly reduced the amounts of viral genomic RNA and mRNA suggesting that these mutations attenuate the virus in an IFN-I-independent attenuation. Additionally, we found that unlike eVP24, bVP24 does not inhibit interferon lambda 1 (IFN-λ1), interferon beta (IFN-β), and ISG15, which potentially explains the lower pathogenicity of BDBV relative to EBOV. Thus, the VP24 residues binding karyopherin alpha attenuates the virus by IFN-I-dependent and independent mechanisms. Full article
(This article belongs to the Section Human Virology and Viral Diseases)
Show Figures

Figure 1

22 pages, 3567 KB  
Article
Isolation and Characterization of Novel Canine Osteosarcoma Cell Lines from Chemotherapy-Naïve Patients
by Natascha Leitner, Reinhard Ertl, Simone Gabner, Andrea Fuchs-Baumgartinger, Ingrid Walter and Juraj Hlavaty
Cells 2023, 12(7), 1026; https://doi.org/10.3390/cells12071026 - 27 Mar 2023
Cited by 1 | Viewed by 3343
Abstract
The present study aimed to establish novel canine osteosarcoma cell lines (COS3600, COS3600B, COS4074) and characterize the recently described COS4288 cells. The established D-17 cell line served as a reference. Analyzed cell lines differed notably in their biological characteristics. Calculated doubling times were [...] Read more.
The present study aimed to establish novel canine osteosarcoma cell lines (COS3600, COS3600B, COS4074) and characterize the recently described COS4288 cells. The established D-17 cell line served as a reference. Analyzed cell lines differed notably in their biological characteristics. Calculated doubling times were between 22 h for COS3600B and 426 h for COS4074 cells. COS3600B and COS4288 cells produced visible colonies after anchorage-independent growth in soft agar. COS4288 cells were identified as cells with the highest migratory capacity. All cells displayed the ability to invade through an artificial basement membrane matrix. Immunohistochemical analyses revealed the mesenchymal origin of all COS cell lines as well as positive staining for the osteosarcoma-relevant proteins alkaline phosphatase and karyopherin α2. Expression of p53 was confirmed in all tested cell lines. Gene expression analyses of selected genes linked to cellular immune checkpoints (CD270, CD274, CD276), kinase activity (MET, ERBB2), and metastatic potential (MMP-2, MMP-9) as well as selected long non-coding RNA (MALAT1) and microRNAs (miR-9, miR-34a, miR-93) are provided. All tested cell lines were able to grow as multicellular spheroids. In all spheroids except COS4288, calcium deposition was detected by von Kossa staining. We believe that these new cell lines serve as useful biological models for future studies. Full article
Show Figures

Figure 1

24 pages, 3603 KB  
Review
Identification of the Karyopherin Superfamily in Maize and Its Functional Cues in Plant Development
by Lu Jin, Guobin Zhang, Guixiao Yang and Jiaqiang Dong
Int. J. Mol. Sci. 2022, 23(22), 14103; https://doi.org/10.3390/ijms232214103 - 15 Nov 2022
Cited by 3 | Viewed by 3515
Abstract
Appropriate nucleo-cytoplasmic partitioning of proteins is a vital regulatory mechanism in phytohormone signaling and plant development. However, how this is achieved remains incompletely understood. The Karyopherin (KAP) superfamily is critical for separating the biological processes in the nucleus from those in the cytoplasm. [...] Read more.
Appropriate nucleo-cytoplasmic partitioning of proteins is a vital regulatory mechanism in phytohormone signaling and plant development. However, how this is achieved remains incompletely understood. The Karyopherin (KAP) superfamily is critical for separating the biological processes in the nucleus from those in the cytoplasm. The KAP superfamily is divided into Importin α (IMPα) and Importin β (IMPβ) families and includes the core components in mediating nucleocytoplasmic transport. Recent reports suggest the KAPs play crucial regulatory roles in Arabidopsis development and stress response by regulating the nucleo-cytoplasmic transport of members in hormone signaling. However, the KAP members and their associated molecular mechanisms are still poorly understood in maize. Therefore, we first identified seven IMPα and twenty-seven IMPβ genes in the maize genome and described their evolution traits and the recognition rules for substrates with nuclear localization signals (NLSs) or nuclear export signals (NESs) in plants. Next, we searched for the protein interaction partners of the ZmKAPs and selected the ones with Arabidopsis orthologs functioning in auxin biosynthesis, transport, and signaling to predict their potential function. Finally, we found that several ZmKAPs share similar expression patterns with their interacting proteins, implying their function in root development. Overall, this article focuses on the Karyopherin superfamily in maize and starts with this entry point by systematically comprehending the KAP-mediated nucleo-cytoplasmic transport process in plants, and then predicts the function of the ZmKAPs during maize development, with a perspective on a closely associated regulatory mechanism between the nucleo-cytoplasmic transport and the phytohormone network. Full article
(This article belongs to the Special Issue Regulatory Mechanisms of Auxin in Plant Growth and Development)
Show Figures

Figure 1

18 pages, 2567 KB  
Article
Ivermectin Inhibits HBV Entry into the Nucleus by Suppressing KPNA2
by Anna Nakanishi, Hiroki Okumura, Tadahiro Hashita, Aya Yamashita, Yuka Nishimura, Chihiro Watanabe, Sakina Kamimura, Sanae Hayashi, Shuko Murakami, Kyoko Ito, Takahiro Iwao, Akari Ikeda, Tomoyasu Hirose, Toshiaki Sunazuka, Yasuhito Tanaka and Tamihide Matsunaga
Viruses 2022, 14(11), 2468; https://doi.org/10.3390/v14112468 - 8 Nov 2022
Cited by 10 | Viewed by 9247
Abstract
Hepatitis B virus (HBV) specifically infects human hepatocytes and increases the risks of cirrhosis and liver cancer. Currently, nucleic acid analogs are the main therapeutics for chronic hepatitis caused by HBV infection. Although nucleic acid analogs can eliminate HBV DNA by inhibiting HBV [...] Read more.
Hepatitis B virus (HBV) specifically infects human hepatocytes and increases the risks of cirrhosis and liver cancer. Currently, nucleic acid analogs are the main therapeutics for chronic hepatitis caused by HBV infection. Although nucleic acid analogs can eliminate HBV DNA by inhibiting HBV reverse transcriptase, they cannot lead to negative conversion of covalently closed circular DNA (cccDNA) and hepatitis B surface antigen (HBsAg). In this study, we revealed that the antifilarial drug ivermectin suppresses HBV production by a different mechanism from the nucleic acid analog entecavir or Na+ taurocholate co-transporting polypeptide-mediated entry inhibitor cyclosporin A. Ivermectin reduced the levels of several HBV markers, including HBsAg, in HBV-infected human hepatocellular carcinoma cells (HepG2-hNTCP-C4 cells) and humanized mouse hepatocytes (PXB hepatocytes). In addition, ivermectin significantly decreased the expression of HBV core protein and the nuclear transporter karyopherin α2 (KPNA2) in the nuclei of HepG2-hNTCP-C4 cells. Furthermore, depletion of KPNA1–6 suppressed the production of cccDNA. These results suggest that KPNA1–6 is involved in the nuclear import of HBV and that ivermectin suppresses the nuclear import of HBV by inhibiting KPNA2. This study demonstrates the potential of ivermectin as a novel treatment for hepatitis B. Full article
(This article belongs to the Special Issue Hepatitis B Virus: New Breakthroughs to Conquer an Ancient Disease)
Show Figures

Graphical abstract

16 pages, 4579 KB  
Article
The Network of Interactions between the Porcine Epidemic Diarrhea Virus Nucleocapsid and Host Cellular Proteins
by Jianwei Zhou, Yonghui Qiu, Jie Zhao, Yongxia Wang, Ning Zhu, Dedong Wang, Yongqiu Cui, Jinshuo Guo, Tong Sun, Ying Ji, Zhi Wu, Penghui Zeng, Jingyi Li, Xufei Feng, Lei Hou and Jue Liu
Viruses 2022, 14(10), 2269; https://doi.org/10.3390/v14102269 - 16 Oct 2022
Cited by 7 | Viewed by 3310
Abstract
Host–virus protein interactions are critical for intracellular viral propagation. Understanding the interactions between cellular and viral proteins may help us develop new antiviral strategies. Porcine epidemic diarrhea virus (PEDV) is a highly contagious coronavirus that causes severe damage to the global swine industry. [...] Read more.
Host–virus protein interactions are critical for intracellular viral propagation. Understanding the interactions between cellular and viral proteins may help us develop new antiviral strategies. Porcine epidemic diarrhea virus (PEDV) is a highly contagious coronavirus that causes severe damage to the global swine industry. Here, we employed co-immunoprecipitation and liquid chromatography-mass spectrometry to characterize 426 unique PEDV nucleocapsid (N) protein-binding proteins in infected Vero cells. A protein–protein interaction network (PPI) was created, and gene ontology (GO) annotation and Kyoto Encyclopedia of Genes and Genomes (KEGG) database analyses revealed that the PEDV N-bound proteins belong to different cellular pathways, such as nucleic acid binding, ribonucleoprotein complex binding, RNA methyltransferase, and polymerase activities. Interactions of the PEDV N protein with 11 putative proteins: tripartite motif containing 21, DEAD-box RNA helicase 24, G3BP stress granule assembly factor 1, heat shock protein family A member 8, heat shock protein 90 alpha family class B member 1, YTH domain containing 1, nucleolin, Y-box binding protein 1, vimentin, heterogeneous nuclear ribonucleoprotein A2/B1, and karyopherin subunit alpha 1, were further confirmed by in vitro co-immunoprecipitation assay. In summary, studying an interaction network can facilitate the identification of antiviral therapeutic strategies and novel targets for PEDV infection. Full article
(This article belongs to the Section General Virology)
Show Figures

Figure 1

11 pages, 3058 KB  
Article
Identification of Novel Covalent XPO1 Inhibitors Based on a Hybrid Virtual Screening Strategy
by Zheyuan Shen, Weihao Zhuang, Kang Li, Yu Guo, Bingxue Qu, Sikang Chen, Jian Gao, Jing Liu, Lei Xu, Xiaowu Dong, Jinxin Che and Qimeng Li
Molecules 2022, 27(8), 2543; https://doi.org/10.3390/molecules27082543 - 14 Apr 2022
Cited by 6 | Viewed by 3489
Abstract
Nuclear export protein 1 (XPO1), a member of the nuclear export protein-p (Karyopherin-P) superfamily, regulates the transport of “cargo” proteins. To facilitate this important process, which is essential for cellular homeostasis, XPO1 must first recognize and bind the cargo proteins. To inhibit this [...] Read more.
Nuclear export protein 1 (XPO1), a member of the nuclear export protein-p (Karyopherin-P) superfamily, regulates the transport of “cargo” proteins. To facilitate this important process, which is essential for cellular homeostasis, XPO1 must first recognize and bind the cargo proteins. To inhibit this process, small molecule inhibitors have been designed that inhibit XPO1 activity through covalent binding. However, the scaffolds for these inhibitors are very limited. While virtual screening may be used to expand the diversity of the XPO1 inhibitor skeleton, enormous computational resources would be required to accomplish this using traditional screening methods. In the present study, we report the development of a hybrid virtual screening workflow and its application in XPO1 covalent inhibitor screening. After screening, several promising XPO1 covalent molecules were obtained. Of these, compound 8 performed well in both tumor cell proliferation assays and a nuclear export inhibition assay. In addition, molecular dynamics simulations were performed to provide information on the mode of interaction of compound 8 with XPO1. This research has identified a promising new scaffold for XPO1 inhibitors, and it demonstrates an effective and resource-saving workflow for identifying new covalent inhibitors. Full article
(This article belongs to the Section Computational and Theoretical Chemistry)
Show Figures

Figure 1

Back to TopTop