Sign in to use this feature.

Years

Between: -

Subjects

remove_circle_outline
remove_circle_outline
remove_circle_outline
remove_circle_outline
remove_circle_outline
remove_circle_outline

Journals

Article Types

Countries / Regions

Search Results (22)

Search Parameters:
Keywords = intramuscular electroporation

Order results
Result details
Results per page
Select all
Export citation of selected articles as:
21 pages, 4951 KB  
Article
Evaluation of Immunogenicity of Mycobacterium tuberculosis ag85ab DNA Vaccine Delivered by Pulmonary Administration
by Haimei Zhao, Zhen Zhang, Yong Xue, Nan Wang, Yinping Liu, Xihui Ma, Lan Wang, Xiaoou Wang, Danyang Zhang, Junxian Zhang, Xueqiong Wu and Yan Liang
Vaccines 2025, 13(5), 442; https://doi.org/10.3390/vaccines13050442 - 23 Apr 2025
Cited by 1 | Viewed by 1495
Abstract
Background: Tuberculosis (TB) is a respiratory infectious disease, and the current TB vaccine has low local lung protection. We aim to optimize immune pathways to improve the immunogenicity of vaccines. Methods: In the immunogenicity study, 50 BALB/c mice were randomly divided into the [...] Read more.
Background: Tuberculosis (TB) is a respiratory infectious disease, and the current TB vaccine has low local lung protection. We aim to optimize immune pathways to improve the immunogenicity of vaccines. Methods: In the immunogenicity study, 50 BALB/c mice were randomly divided into the following: (1) phosphate buffered saline (PBS)+intramuscular injection combined with electroporation (EP) group (100 μL), (2) pVAX1+EP group (50 μg/100 μL), (3) ag85ab+EP group (50 μg/100 μL), (4) pVAX1+pulmonary delivery (PD) group (50 μg/50 μL), and (5) ag85ab+PD group (50 μg/50 μL). Immunization was given once every 2 weeks for a total of three times. The number of IFN-γ-secreting lung and spleen lymphocytes was determined by enzyme-linked immunospot assay (ELISPOT). The levels of Th1, Th2, and Th17 cytokines in the culture supernatants of lung and spleen lymphocytes were detected with the Luminex method. The proportion of FoxP3 regulatory T cells in splenocytes was determined by flow cytometry. The levels of IgG-, IgG1-, and IgG2a-specific antibodies in plasma and IgA antibody in bronchoalveolar lavage fluid (BALF) were determined by enzyme-linked immunosorbent assay (ELISA). Results: The PD and EP routes of Mycobacterium tuberculosis (M. tb) ag85ab DNA vaccine can effectively induce the responses of IFN-γ-secreting lung and spleen lymphocytes, and induce dominant Th1 and Th17 cell immune responses. The PD route can induce earlier, greater numbers and stronger responses of pulmonary effector T cells, with higher levels of the specific antibody IgA detected in BALF. High levels of the specific antibodies IgG, IgG1, and IgG2α were detected in the plasma of mice immunized by the EP route. Conclusions: The PD route of DNA vaccines can more effectively stimulate the body to produce strong cellular and mucosal immunity than the EP route, especially local cellular immunity in the lungs, which can provide early protection for the lungs. It can significantly improve the immunogenicity of the ag85ab DNA vaccine, suggesting a feasible and effective approach to DNA immunization. Full article
Show Figures

Figure 1

15 pages, 3610 KB  
Article
mRNA Vaccine Delivery via Intramuscular Electroporation Induces Protective Antiviral Immune Responses in Mice
by So-Hyun Park, Yeonhwa Kim, Mina Kim, Yong Jin Lee, Yeji Seo, Hao Jin and Sang-Myeong Lee
Appl. Sci. 2025, 15(8), 4428; https://doi.org/10.3390/app15084428 - 17 Apr 2025
Cited by 1 | Viewed by 2233
Abstract
Messenger RNA (mRNA) vaccines have exhibited promising potential for infectious disease prevention. Although various delivery methods have been explored, the use of electroporation (EP) for the delivery of naked mRNA has received relatively less attention. In this study, we used mouse models to [...] Read more.
Messenger RNA (mRNA) vaccines have exhibited promising potential for infectious disease prevention. Although various delivery methods have been explored, the use of electroporation (EP) for the delivery of naked mRNA has received relatively less attention. In this study, we used mouse models to investigate whether naked mRNA vaccine delivery via intramuscular EP (IM-EP) elicits a protective immune response against lethal viral infection. To achieve this, we injected C57BL/6 mice with naked mRNA encoding the SARS-CoV-2 mRNA vaccine via IM-EP and evaluated the resulting immune responses. IM-EP-mediated delivery of the mRNA vaccine induced robust humoral and cellular immune responses, characterized by elevated SARS-CoV-2 receptor-binding domain (RBD)-specific IgG antibodies, enhanced IFN-γ production by CD8+ T cells, and upregulated cytokine expression in the muscle and lymph nodes. Using the K18-hACE2 mouse model, we revealed that IM-EP-mediated delivery of the naked mRNA vaccine effectively protected mice from lethal SARS-CoV-2 infection. Overall, our findings suggest that the delivery of naked mRNA via IM-EP can be an effective strategy for preventing infectious diseases. Full article
Show Figures

Figure 1

16 pages, 3711 KB  
Article
Novel Vaccines Targeting the Highly Conserved SARS-CoV-2 ORF3a Ectodomain Elicit Immunogenicity in Mouse Models
by Jacob Meza, Elizabeth Glass, Avinaash K. Sandhu, Yangchen Li, Styliani Karanika, Kaitlyn Fessler, Yinan Hui, Courtney Schill, Tianyin Wang, Jiaqi Zhang, Rowan E. Bates, Alannah D. Taylor, Aakanksha R. Kapoor, Samuel K. Ayeh, Petros C. Karakousis, Richard B. Markham and James T. Gordy
Vaccines 2025, 13(3), 220; https://doi.org/10.3390/vaccines13030220 - 22 Feb 2025
Viewed by 3023
Abstract
Background: The majority of antigen-based SARS-CoV-2 (SCV2) vaccines utilized in the clinic have had the Spike protein or domains thereof as the immunogen. While the Spike protein is highly immunogenic, it is also subject to genetic drift over time, which has led to [...] Read more.
Background: The majority of antigen-based SARS-CoV-2 (SCV2) vaccines utilized in the clinic have had the Spike protein or domains thereof as the immunogen. While the Spike protein is highly immunogenic, it is also subject to genetic drift over time, which has led to a series of variants of concern that continue to evolve, requiring yearly updates to the vaccine formulations. In this study, we investigate the potential of the N-terminal ectodomain of the ORF3a protein encoded by the orf3a gene of SCV2 to be an evolution-resistant vaccine antigen. This domain is highly conserved over time, and, unlike many other SCV2 conserved proteins, it is present on the exterior of the virion, making it accessible to antibodies. ORF3a is also important for eliciting robust anti-SARS-CoV-2 T-cell responses. Methods: We designed a DNA vaccine by fusing the N-terminal ectodomain of orf3a to macrophage-inflammatory protein 3α (MIP3α), which is a chemokine utilized in our laboratory that enhances vaccine immunogenicity by targeting an antigen to its receptor CCR6 present on immature dendritic cells. The DNA vaccine was tested in mouse immunogenicity studies, vaccinating by intramuscular (IM) electroporation and by intranasal (IN) with CpG adjuvant administrations. We also tested a peptide vaccine fusing amino acids 15–28 of the ectodomain to immunogenic carrier protein KLH, adjuvanted with Addavax. Results: The DNA IM route was able to induce 3a-specific splenic T-cell responses, showing proof of principle that the region can be immunogenic. The DNA IN route further showed that we could induce ORF3a-specific T-cell responses in the lung, which are critical for potential disease mitigation. The peptide vaccine elicited a robust anti-ORF3a antibody response systemically, as well as in the mucosa of the lungs and sinus cavity. Conclusions: These studies collectively show that this evolutionarily stable region can be targeted by vaccination strategies, and future work will test if these vaccines, alone or in combination, can result in reduced disease burden in animal challenge models. Full article
(This article belongs to the Special Issue Recent Discoveries and Developments in RNA and DNA Vaccines)
Show Figures

Figure 1

12 pages, 3662 KB  
Article
Lipid Nanoparticles Outperform Electroporation in Delivering Therapeutic HPV DNA Vaccines
by Mingzhu Li, Lei Liu, Xiaoli Li, Jingran Li, Chao Zhao, Yun Zhao, Xiaopeng Zhang, Panpan He, Xiaoyu Wu, Siwen Jiang, Xingxing Wang, Xiujun Zhang and Lihui Wei
Vaccines 2024, 12(6), 666; https://doi.org/10.3390/vaccines12060666 - 17 Jun 2024
Cited by 8 | Viewed by 3880
Abstract
Therapeutic HPV vaccines that induce potent HPV-specific cellular immunity and eliminate pre-existing infections remain elusive. Among various candidates under development, those based on DNA constructs are considered promising because of their safety profile, stability, and efficacy. However, the use of electroporation (EP) as [...] Read more.
Therapeutic HPV vaccines that induce potent HPV-specific cellular immunity and eliminate pre-existing infections remain elusive. Among various candidates under development, those based on DNA constructs are considered promising because of their safety profile, stability, and efficacy. However, the use of electroporation (EP) as a main delivery method for such vaccines is notorious for adverse effects like pain and potentially irreversible muscle damage. Moreover, the requirement for specialized equipment adds to the complexity and cost of clinical applications. As an alternative to EP, lipid nanoparticles (LNPs) that are already commercially available for delivering mRNA and siRNA vaccines are likely to be feasible. Here, we have compared three intramuscular delivery systems in a preclinical setting. In terms of HPV-specific cellular immune responses, mice receiving therapeutic HPV DNA vaccines encapsulated with LNP demonstrated superior outcomes when compared to EP administration, while the naked plasmid vaccine showed negligible responses, as expected. In addition, SM-102 LNP M exhibited the most promising results in delivering candidate DNA vaccines. Thus, LNP proves to be a feasible delivery method in vivo, offering improved immunogenicity over traditional approaches. Full article
(This article belongs to the Special Issue Nanoparticle Based Vaccines)
Show Figures

Figure 1

15 pages, 3104 KB  
Article
Pulsed Electric Fields Induce STING Palmitoylation and Polymerization Independently of Plasmid DNA Electrotransfer
by Amanda Sales Conniff, Julie Singh, Richard Heller and Loree C. Heller
Pharmaceutics 2024, 16(3), 363; https://doi.org/10.3390/pharmaceutics16030363 - 5 Mar 2024
Cited by 3 | Viewed by 3305
Abstract
Gene therapy approaches may target skeletal muscle due to its high protein-expressing nature and vascularization. Intramuscular plasmid DNA (pDNA) delivery via pulsed electric fields (PEFs) can be termed electroporation or electrotransfer. Nonviral delivery of plasmids to cells and tissues activates DNA-sensing pathways. The [...] Read more.
Gene therapy approaches may target skeletal muscle due to its high protein-expressing nature and vascularization. Intramuscular plasmid DNA (pDNA) delivery via pulsed electric fields (PEFs) can be termed electroporation or electrotransfer. Nonviral delivery of plasmids to cells and tissues activates DNA-sensing pathways. The central signaling complex in cytosolic DNA sensing is the cyclic GMP-AMP synthase-stimulator of interferon genes (cGAS-STING). The effects of pDNA electrotransfer on the signaling of STING, a key adapter protein, remain incompletely characterized. STING undergoes several post-translational modifications which modulate its function, including palmitoylation. This study demonstrated that in mouse skeletal muscle, STING was constitutively palmitoylated at two sites, while an additional site was modified following electroporation independent of the presence of pDNA. This third palmitoylation site correlated with STING polymerization but not with STING activation. Expression of several palmitoyl acyltransferases, including zinc finger and DHHC motif containing 1 (zDHHC1), coincided with STING activation. Expression of several depalmitoylases, including palmitoyl protein thioesterase 2 (PPT2), was diminished in all PEF application groups. Therefore, STING may not be regulated by active modification by palmitate after electroporation but inversely by the downregulation of palmitate removal. These findings unveil intricate molecular changes induced by PEF application. Full article
Show Figures

Figure 1

16 pages, 4495 KB  
Article
Safety and Immunogenicity of an In Vivo Muscle Electroporation Delivery System for DNA-hsp65 Tuberculosis Vaccine in Cynomolgus Monkeys
by Monique Ribeiro de Lima, Ana Cristina C. S. Leandro, Andreia Lamoglia de Souza, Marcio Mantuano Barradas, Eric Henrique Roma, Ana Teresa Gomes Fernandes, Gabrielle Galdino-Silva, Joyce Katiuccia M. Ramos Carvalho, Renato Sergio Marchevsky, Janice M. C. Oliveira Coelho, Eduardo Dantas Casillo Gonçalves, John L. VandeBerg, Celio Lopes Silva and Maria da Gloria Bonecini-Almeida
Vaccines 2023, 11(12), 1863; https://doi.org/10.3390/vaccines11121863 - 18 Dec 2023
Cited by 2 | Viewed by 2893
Abstract
A Bacille Calmette–Guérin (BCG) is still the only licensed vaccine for the prevention of tuberculosis, providing limited protection against Mycobacterium tuberculosis infection in adulthood. New advances in the delivery of DNA vaccines by electroporation have been made in the past decade. We evaluated [...] Read more.
A Bacille Calmette–Guérin (BCG) is still the only licensed vaccine for the prevention of tuberculosis, providing limited protection against Mycobacterium tuberculosis infection in adulthood. New advances in the delivery of DNA vaccines by electroporation have been made in the past decade. We evaluated the safety and immunogenicity of the DNA-hsp65 vaccine administered by intramuscular electroporation (EP) in cynomolgus macaques. Animals received three doses of DNA-hsp65 at 30-day intervals. We demonstrated that intramuscular electroporated DNA-hsp65 vaccine immunization of cynomolgus macaques was safe, and there were no vaccine-related effects on hematological, renal, or hepatic profiles, compared to the pre-vaccination parameters. No tuberculin skin test conversion nor lung X-ray alteration was identified. Further, low and transient peripheral cellular immune response and cytokine expression were observed, primarily after the third dose of the DNA-hsp65 vaccine. Electroporated DNA-hsp65 vaccination is safe but provides limited enhancement of peripheral cellular immune responses. Preclinical vaccine trials with DNA-hsp65 delivered via EP may include a combination of plasmid cytokine adjuvant and/or protein prime–boost regimen, to help the induction of a stronger cellular immune response. Full article
(This article belongs to the Special Issue Research Progress of New Tuberculosis Vaccines and Vaccine Design)
Show Figures

Figure 1

16 pages, 4033 KB  
Article
Exploring the Fate of Antibody-Encoding pDNA after Intramuscular Electroporation in Mice
by Marie-Lynn Cuypers, Nick Geukens, Kevin Hollevoet, Paul Declerck and Maarten Dewilde
Pharmaceutics 2023, 15(4), 1160; https://doi.org/10.3390/pharmaceutics15041160 - 6 Apr 2023
Cited by 2 | Viewed by 2641
Abstract
DNA-based antibody therapy seeks to administer the encoding nucleotide sequence rather than the antibody protein. To further improve the in vivo monoclonal antibody (mAb) expression, a better understanding of what happens after the administration of the encoding plasmid DNA (pDNA) is required. This [...] Read more.
DNA-based antibody therapy seeks to administer the encoding nucleotide sequence rather than the antibody protein. To further improve the in vivo monoclonal antibody (mAb) expression, a better understanding of what happens after the administration of the encoding plasmid DNA (pDNA) is required. This study reports the quantitative evaluation and localization of the administered pDNA over time and its association with corresponding mRNA levels and systemic protein concentrations. pDNA encoding the murine anti-HER2 4D5 mAb was administered to BALB/c mice via intramuscular injection followed by electroporation. Muscle biopsies and blood samples were taken at different time points (up to 3 months). In muscle, pDNA levels decreased 90% between 24 h and one week post treatment (p < 0.0001). In contrast, mRNA levels remained stable over time. The 4D5 antibody plasma concentrations reached peak levels at week two followed by a slow decrease (50% after 12 weeks, p < 0.0001). Evaluation of pDNA localization revealed that extranuclear pDNA was cleared fast, whereas the nuclear fraction remained relatively stable. This is in line with the observed mRNA and protein levels over time and indicates that only a minor fraction of the administered pDNA is ultimately responsible for the observed systemic mAb levels. In conclusion, this study demonstrates that durable expression is dependent on the nuclear uptake of the pDNA. Therefore, efforts to increase the protein levels upon pDNA-based gene therapy should focus on strategies to increase both cellular entry and migration of the pDNA into the nucleus. The currently applied methodology can be used to guide the design and evaluation of novel plasmid-based vectors or alternative delivery methods in order to achieve a robust and prolonged protein expression. Full article
(This article belongs to the Special Issue Plasmid DNA for Gene Therapy and DNA Vaccine Applications)
Show Figures

Graphical abstract

12 pages, 2189 KB  
Article
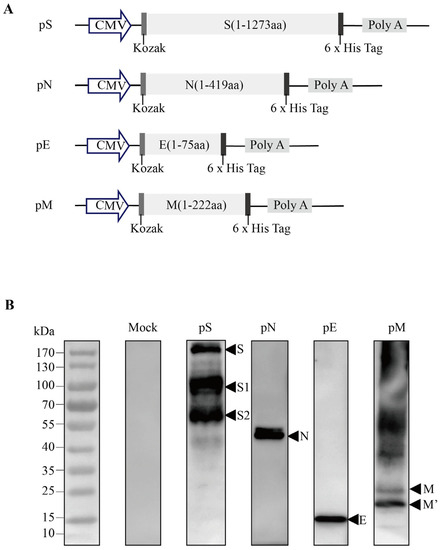
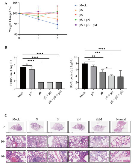
Synergistic Immunity and Protection in Mice by Co-Immunization with DNA Vaccines Encoding the Spike Protein and Other Structural Proteins of SARS-CoV-2
by Jinni Chen, Baoying Huang, Yao Deng, Wen Wang, Chengcheng Zhai, Di Han, Na Wang, Ying Zhao, Desheng Zhai and Wenjie Tan
Vaccines 2023, 11(2), 243; https://doi.org/10.3390/vaccines11020243 - 21 Jan 2023
Cited by 4 | Viewed by 2302
Abstract
The emergence of new variants of severe acute respiratory syndrome coronavirus 2 (SARS-CoV-2) has generated recurring worldwide infection outbreaks. These highly mutated variants reduce the effectiveness of current coronavirus disease 2019 (COVID-19) vaccines, which are designed to target only the spike (S) protein [...] Read more.
The emergence of new variants of severe acute respiratory syndrome coronavirus 2 (SARS-CoV-2) has generated recurring worldwide infection outbreaks. These highly mutated variants reduce the effectiveness of current coronavirus disease 2019 (COVID-19) vaccines, which are designed to target only the spike (S) protein of the original virus. Except for the S of SARS-CoV-2, the immunoprotective potential of other structural proteins (nucleocapsid, N; envelope, E; membrane, M) as vaccine target antigens is still unclear and worthy of investigation. In this study, synthetic DNA vaccines encoding four SARS-CoV-2 structural proteins (pS, pN, pE, and pM) were developed, and mice were immunized with three doses via intramuscular injection and electroporation. Notably, co-immunization with two DNA vaccines that expressed the S and N proteins induced higher neutralizing antibodies and was more effective in reducing the SARS-CoV-2 viral load than the S protein alone in mice. In addition, pS co-immunization with either pN or pE + pM induced a higher S protein-specific cellular immunity after three immunizations and caused milder histopathological changes than pS alone post-challenge. The role of the conserved structural proteins of SARS-CoV-2, including the N/E/M proteins, should be investigated further for their applications in vaccine design, such as mRNA vaccines. Full article
Show Figures

Figure 1

10 pages, 1223 KB  
Article
Transcriptomic Analysis of the Acute Skeletal Muscle Effects after Intramuscular DNA Electroporation Reveals Inflammatory Signaling
by Amanda Sales Conniff, Jared Tur, Kristopher Kohena, Min Zhang, Justin Gibbons and Loree C. Heller
Vaccines 2022, 10(12), 2037; https://doi.org/10.3390/vaccines10122037 - 29 Nov 2022
Cited by 8 | Viewed by 2462
Abstract
Skeletal muscle is a promising tissue for therapeutic gene delivery because it is highly vascularized, accessible, and capable of synthesizing protein for therapies or vaccines. The application of electric pulses (electroporation) enhances plasmid DNA delivery and expression by increasing membrane permeability. Four hours [...] Read more.
Skeletal muscle is a promising tissue for therapeutic gene delivery because it is highly vascularized, accessible, and capable of synthesizing protein for therapies or vaccines. The application of electric pulses (electroporation) enhances plasmid DNA delivery and expression by increasing membrane permeability. Four hours after plasmid electroporation, we evaluated acute gene and protein expression changes in mouse skeletal muscle to identify regulated genes and genetic pathways. RNA sequencing followed by functional annotation was used to evaluate differentially expressed mRNAs. Our data highlighted immune signaling pathways that may influence the effectiveness of DNA electroporation. Cytokine and chemokine protein levels in muscle lysates revealed the upregulation of a subset of inflammatory proteins and confirmed the RNA sequencing analysis. Several regulated DNA-specific pattern recognition receptor mRNAs were also detected. Identifying unique molecular changes in the muscle will facilitate a better understanding of the underlying molecular mechanisms and the development of safety biomarkers and novel strategies to improve skeletal muscle targeted gene therapy. Full article
Show Figures

Figure 1

16 pages, 2836 KB  
Article
Optimization of In Vivo Electroporation Conditions and Delivery of DNA Vaccine Encoding SARS-CoV-2 RBD Using the Determined Protocol
by Denis Nikolaevich Kisakov, Lyubov Alexandrovna Kisakova, Maria Borisovna Borgoyakova, Ekaterina Vladimirovna Starostina, Oleg Svyatoslavovich Taranov, Elena Konstantinovna Ivleva, Oleg Viktorovich Pyankov, Anna Vladimirovna Zaykovskaya, Dmitry Nikolaevich Shcherbakov, Andrey Pavlovich Rudometov, Nadezda Borisovna Rudometova, Natalia Vyacheslavovna Volkova, Vadim Nikolaevich Gureev, Alexander Alexeyevich Ilyichev and Larisa Ivanovna Karpenko
Pharmaceutics 2022, 14(11), 2259; https://doi.org/10.3390/pharmaceutics14112259 - 22 Oct 2022
Cited by 11 | Viewed by 3141
Abstract
Vaccination against SARS-CoV-2 and other viral infections requires safe, effective, and inexpensive vaccines that can be rapidly developed. DNA vaccines are candidates that meet these criteria, but one of their drawbacks is their relatively weak immunogenicity. Electroporation (EP) is an effective way to [...] Read more.
Vaccination against SARS-CoV-2 and other viral infections requires safe, effective, and inexpensive vaccines that can be rapidly developed. DNA vaccines are candidates that meet these criteria, but one of their drawbacks is their relatively weak immunogenicity. Electroporation (EP) is an effective way to enhance the immunogenicity of DNA vaccines, but because of the different configurations of the devices that are used for EP, it is necessary to carefully select the conditions of the procedure, including characteristics such as voltage, current strength, number of pulses, etc. In this study, we determined the optimal parameters for delivery DNA vaccine by electroporation using the BEX CO device. BALB/c mice were used as a model. Plasmid DNA phMGFP was intramuscular (I/M) injected into the quadriceps muscle of the left hind leg of animals using insulin syringes, followed by EP. As a result of the experiments, the following EP parameters were determined: direct and reverse polarity rectangular DC current in three pulses, 12 V voltage for 30 ms and 950 ms intervals, with a current limit of 45 mA. The selected protocol induced a low level of injury and provided a high level of GFP expression. The chosen protocol was used to evaluate the immunogenicity of the DNA vaccine encoding the receptor-binding domain (RBD) of the SARS-CoV-2 protein (pVAXrbd) injected by EP. It was shown that the delivery of pVAXrbd via EP significantly enhanced both specific humoral and cellular immune responses compared to the intramuscular injection of the DNA vaccine. Full article
(This article belongs to the Special Issue Recent Advances in Vaccine Delivery Systems)
Show Figures

Figure 1

18 pages, 2689 KB  
Article
Effective Functional Immunogenicity of a DNA Vaccine Combination Delivered via In Vivo Electroporation Targeting Malaria Infection and Transmission
by Yi Cao, Clifford T. H. Hayashi, Fidel Zavala, Abhai K. Tripathi, Hayk Simonyan, Colin N. Young, Leor C. Clark, Yukari Usuda, Jacob M. Van Parys and Nirbhay Kumar
Vaccines 2022, 10(7), 1134; https://doi.org/10.3390/vaccines10071134 - 16 Jul 2022
Cited by 13 | Viewed by 3528 | Correction
Abstract
Plasmodium falciparum circumsporozoite protein (PfCSP) and Pfs25 are leading candidates for the development of pre-erythrocytic and transmission-blocking vaccines (TBV), respectively. Although considerable progress has been made in developing PfCSP- and Pfs25-based vaccines, neither have elicited complete protection or transmission blocking in clinical trials. [...] Read more.
Plasmodium falciparum circumsporozoite protein (PfCSP) and Pfs25 are leading candidates for the development of pre-erythrocytic and transmission-blocking vaccines (TBV), respectively. Although considerable progress has been made in developing PfCSP- and Pfs25-based vaccines, neither have elicited complete protection or transmission blocking in clinical trials. The combination of antigens targeting various life stages is an alternative strategy to develop a more efficacious malaria vaccine. In this study, female and male mice were immunized with DNA plasmids encoding PfCSP and Pfs25, administered alone or in combination via intramuscular in vivo electroporation (EP). Antigen-specific antibodies were analyzed for antibody titers, avidity and isotype by ELISA. Immune protection against sporozoite challenge, using transgenic P. berghei expressing PfCSP and a GFP-luciferase fusion protein (PbPfCSP-GFP/Luc), was assessed by in vivo bioluminescence imaging and blood-stage parasite growth. Transmission reducing activity (TRA) was evaluated in standard membrane feeding assays (SMFA). High levels of PfCSP- and Pfs25-specific antibodies were induced in mice immunized with either DNA vaccine alone or in combination. No difference in antibody titer and avidity was observed for both PfCSP and Pfs25 between the single DNA and combined DNA immunization groups. When challenged by PbPfCSP-GFP/Luc sporozoites, mice immunized with PfCSP alone or combined with Pfs25 revealed significantly reduced liver-stage parasite loads as compared to mice immunized with Pfs25, used as a control. Furthermore, parasite liver loads were negatively correlated with PfCSP-specific antibody levels. When evaluating TRA, we found that immunization with Pfs25 alone or in combination with PfCSP elicited comparable significant transmission reduction. Our studies reveal that the combination of PfCSP and Pfs25 DNAs into a vaccine delivered by in vivo EP in mice does not compromise immunogenicity, infection protection and transmission reduction when compared to each DNA vaccine individually, and provide support for further evaluation of this DNA combination vaccine approach in larger animals and clinical trials. Full article
Show Figures

Figure 1

19 pages, 3621 KB  
Article
CerS1 but Not CerS5 Gene Silencing, Improves Insulin Sensitivity and Glucose Uptake in Skeletal Muscle
by Agnieszka U. Błachnio-Zabielska, Kamila Roszczyc-Owsiejczuk, Monika Imierska, Karolina Pogodzińska, Paweł Rogalski, Jarosław Daniluk and Piotr Zabielski
Cells 2022, 11(2), 206; https://doi.org/10.3390/cells11020206 - 8 Jan 2022
Cited by 13 | Viewed by 3317
Abstract
Skeletal muscle is perceived as a major tissue in glucose and lipid metabolism. High fat diet (HFD) lead to the accumulation of intramuscular lipids, including: long chain acyl-CoA, diacylglycerols, and ceramides. Ceramides are considered to be one of the most important lipid groups [...] Read more.
Skeletal muscle is perceived as a major tissue in glucose and lipid metabolism. High fat diet (HFD) lead to the accumulation of intramuscular lipids, including: long chain acyl-CoA, diacylglycerols, and ceramides. Ceramides are considered to be one of the most important lipid groups in the generation of skeletal muscle insulin resistance. So far, it has not been clearly established whether all ceramides adversely affect the functioning of the insulin pathway, or whether there are certain ceramide species that play a pivotal role in the induction of insulin resistance. Therefore, we designed a study in which the expression of CerS1 and CerS5 genes responsible for the synthesis of C18:0-Cer and C16:0-Cer, respectively, was locally silenced in the gastrocnemius muscle of HFD-fed mice through in vivo electroporation-mediated shRNA plasmids. Our study indicates that HFD feeding induced both, the systemic and skeletal muscle insulin resistance, which was accompanied by an increase in the intramuscular lipid levels, decreased activation of the insulin pathway and, consequently, a decrease in the skeletal muscle glucose uptake. CerS1 silencing leads to a reduction in C18:0-Cer content, with a subsequent increase in the activity of the insulin pathway, and an improvement in skeletal muscle glucose uptake. Such effects were not visible in case of CerS5 silencing, which indicates that the accumulation of C18:0-Cer plays a decisive role in the induction of skeletal muscle insulin resistance. Full article
(This article belongs to the Special Issue Free Fatty Acids and Pathogenesis of Diabetes Mellitus)
Show Figures

Graphical abstract

19 pages, 6321 KB  
Article
DNA Vaccine Administered by Cationic Lipoplexes or by In Vivo Electroporation Induces Comparable Antibody Responses against SARS-CoV-2 in Mice
by Allegra Peletta, Eakachai Prompetchara, Kittipan Tharakhet, Papatsara Kaewpang, Supranee Buranapraditkun, Teerasit Techawiwattanaboon, Tayeb Jbilou, Pratomporn Krangvichian, Sunee Sirivichayakul, Suwimon Manopwisedjaroen, Arunee Thitithanyanont, Kanitha Patarakul, Kiat Ruxrungtham, Chutitorn Ketloy and Gerrit Borchard
Vaccines 2021, 9(8), 874; https://doi.org/10.3390/vaccines9080874 - 6 Aug 2021
Cited by 18 | Viewed by 4766
Abstract
In view of addressing the global necessity of an effective vaccine in the SARS-CoV-2 pandemic, a plasmid DNA vaccine, expressing for the spike (S) protein and formulated in lipoplexes, was manufactured and tested for in vitro transfection and in vivo immunogenicity. Blank cationic [...] Read more.
In view of addressing the global necessity of an effective vaccine in the SARS-CoV-2 pandemic, a plasmid DNA vaccine, expressing for the spike (S) protein and formulated in lipoplexes, was manufactured and tested for in vitro transfection and in vivo immunogenicity. Blank cationic liposomes of 130.9 ± 5.8 nm in size and with a zeta potential of +48 ± 12 mV were formulated using the thin-film layer rehydration method. Liposomes were complexed with pCMVkan-S at different N/P ratios. Ratios of 0.25:1 and 1:1 were selected according to their complex stability and controlled size compared to other ratios and tested in vitro for transfection studies and in vivo for immunogenicity. Both selected formulations showed enhanced neutralizing antibody responses compared to pCMVkan-S injected alone, as well as an increased T cell response. The titers observed were similar to those of intramuscular electroporation (IM-EP), which was set as an efficacy goal. Full article
(This article belongs to the Special Issue Novel Vaccine Stabilization and Delivery Technologies)
Show Figures

Figure 1

15 pages, 2470 KB  
Article
Intramuscular and Intradermal Electroporation of HIV-1 PENNVAX-GP® DNA Vaccine and IL-12 Is Safe, Tolerable, Acceptable in Healthy Adults
by Srilatha Edupuganti, Stephen C. De Rosa, Marnie Elizaga, Yiwen Lu, Xue Han, Yunda Huang, Edith Swann, Laura Polakowski, Spyros A. Kalams, Michael Keefer, Janine Maenza, Megan C. Wise, Jian Yan, Matthew P. Morrow, Amir S. Khan, Jean D. Boyer, Laurent Humeau, Scott White, Niranjan Y. Sardesai, Mark L. Bagarazzi, Peter B. Gilbert, James G. Kublin, Lawrence Corey, David B. Weiner, on behalf of the HVTN 098 Study Team and the NIAID-Funded HIV Vaccine Trials Networkadd Show full author list remove Hide full author list
Vaccines 2020, 8(4), 741; https://doi.org/10.3390/vaccines8040741 - 7 Dec 2020
Cited by 19 | Viewed by 7904
Abstract
Background: Several techniques are under investigation to improve the immunogenicity of HIV-1 DNA vaccine candidates. DNA vaccines are advantageous due to their ease of design, expression of multiple antigens, and safety. Methods: The HVTN 098 trial assessed the PENNVAX®-GP DNA vaccine [...] Read more.
Background: Several techniques are under investigation to improve the immunogenicity of HIV-1 DNA vaccine candidates. DNA vaccines are advantageous due to their ease of design, expression of multiple antigens, and safety. Methods: The HVTN 098 trial assessed the PENNVAX®-GP DNA vaccine (encoding HIV env, gag, pol) administered with or without plasmid IL-12 at 0-, 1-, 3-, and 6-month timepoints via intradermal (ID) or intramuscular (IM) electroporation (EP) in healthy, adult participants. We report on safety, tolerability, and acceptability. Results: HVTN 098 enrolled 94 participants: 85 received PENNVAX®-GP and nine received placebo. Visual analog scale (VAS) pain scores immediately after each vaccination were lower in the ID/EP than in the IM/EP group (medians 4.1–4.6 vs. 6–6.5, p < 0.01). IM/EP participants reported greater pain and/or tenderness at the injection site. Most ID/EP participants had skin lesions such as scabs/eschars, scars, and pigmentation changes, which resolved within 6 months in 51% of participants (24/55). Eighty-two percent of IM/EP and 92% of ID/EP participant survey responses showed acceptable levels of discomfort. Conclusions: ID/EP and IM/EP are distinct experiences; however, HIV-1 DNA vaccination by either route was safe, tolerable and acceptable by most study participants. Full article
(This article belongs to the Section HIV Vaccines)
Show Figures

Figure 1

15 pages, 2624 KB  
Article
Genetic Co-Administration of Soluble PD-1 Ectodomains Modifies Immune Responses against Influenza A Virus Induced by DNA Vaccination
by Pierre Tannig, Antonia Sophia Peter, Dennis Lapuente, Stephan Klessing, Anna Schmidt, Dominik Damm, Matthias Tenbusch, Klaus Überla and Vladimir Temchura
Vaccines 2020, 8(4), 570; https://doi.org/10.3390/vaccines8040570 - 1 Oct 2020
Cited by 7 | Viewed by 4151
Abstract
Due to the low efficacy and the need for seasonal adaptation of currently licensed influenza A vaccines, the importance of alternative vaccination strategies is increasingly recognized. Considering that DNA vaccines can be rapidly manufactured and readily adapted with novel antigen sequences, genetic vaccination [...] Read more.
Due to the low efficacy and the need for seasonal adaptation of currently licensed influenza A vaccines, the importance of alternative vaccination strategies is increasingly recognized. Considering that DNA vaccines can be rapidly manufactured and readily adapted with novel antigen sequences, genetic vaccination is a promising immunization platform. However, the applicability of different genetic adjuvants to this approach still represents a complex challenge. Immune checkpoints are a class of molecules involved in adaptive immune responses and germinal center reactions. In this study, we immunized mice by intramuscular electroporation with a DNA-vaccine encoding hemagglutinin (HA) and nucleoprotein (NP) of the influenza A virus. The DNA-vaccine was applied either alone or in combination with genetic adjuvants encoding the soluble ectodomains of programmed cell death protein-1 (sPD-1) or its ligand (sPD-L1). Co-administration of genetic checkpoint adjuvants did not significantly alter immune responses against NP. In contrast, sPD-1 co-electroporation elevated HA-specific CD4+ T cell responses, decreased regulatory CD4+ T cell pools, and modulated the IgG2a-biased HA antibody pattern towards an isotype-balanced IgG response with a trend to higher influenza neutralization in vitro. Taken together, our data demonstrate that a genetic DNA-adjuvant encoding soluble ectodomains of sPD-1 was able to modulate immune responses induced by a co-administered influenza DNA vaccine. Full article
(This article belongs to the Special Issue Influenza Virus and Vaccine Development)
Show Figures

Graphical abstract

Back to TopTop