Synergistic Immunity and Protection in Mice by Co-Immunization with DNA Vaccines Encoding the Spike Protein and Other Structural Proteins of SARS-CoV-2
Abstract
1. Introduction
2. Materials and Methods
2.1. Cells
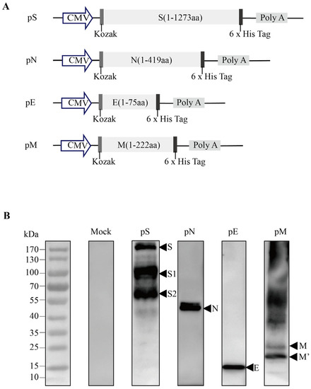
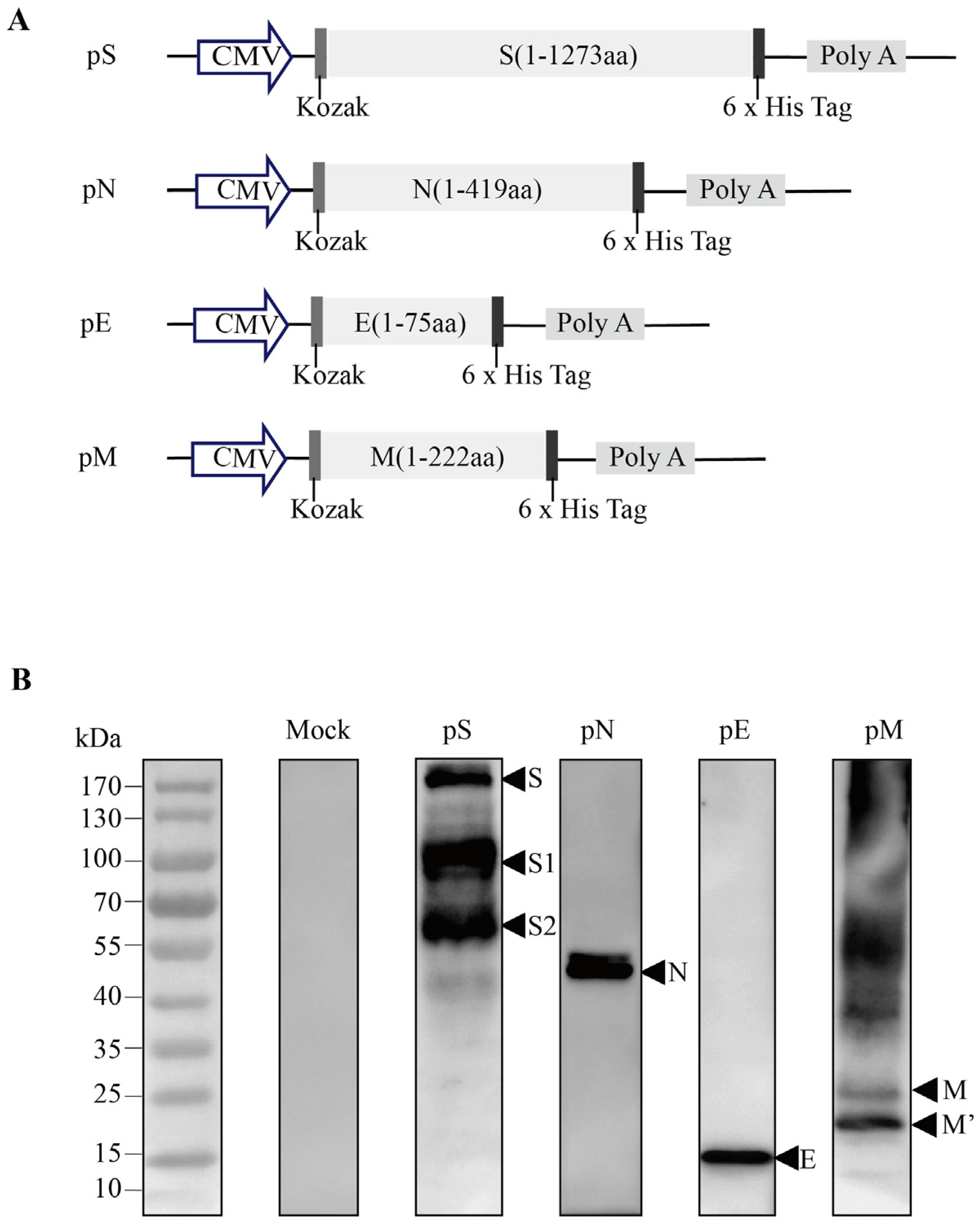
2.2. Construction of DNA Vaccines Coding SARS-CoV-2 S/N/E/M
2.3. Immunization and Challenge
2.4. Enzyme-Linked Immunosorbent Assay
2.5. Pseudovirus Infection and Neutralization Experiments
2.6. SARS-CoV-2 Neutralization Assay
2.7. IFN-γ ELISpot Assay
2.8. Evaluation of Protection in Mice Post-SARS-CoV-2 Challenge
2.9. Statistical Analysis
3. Results
3.1. Characterization of DNA Vaccines
3.2. Robust and Sustained Anti-S and/or anti-N IgG Production Induced by pS and/or pN DNA Vaccines
3.3. High Levels of Neutralizing Antibody Induced by Co-Immunization with pS and pN Vaccines
3.4. T-Cell Responses Induced by DNA Vaccination
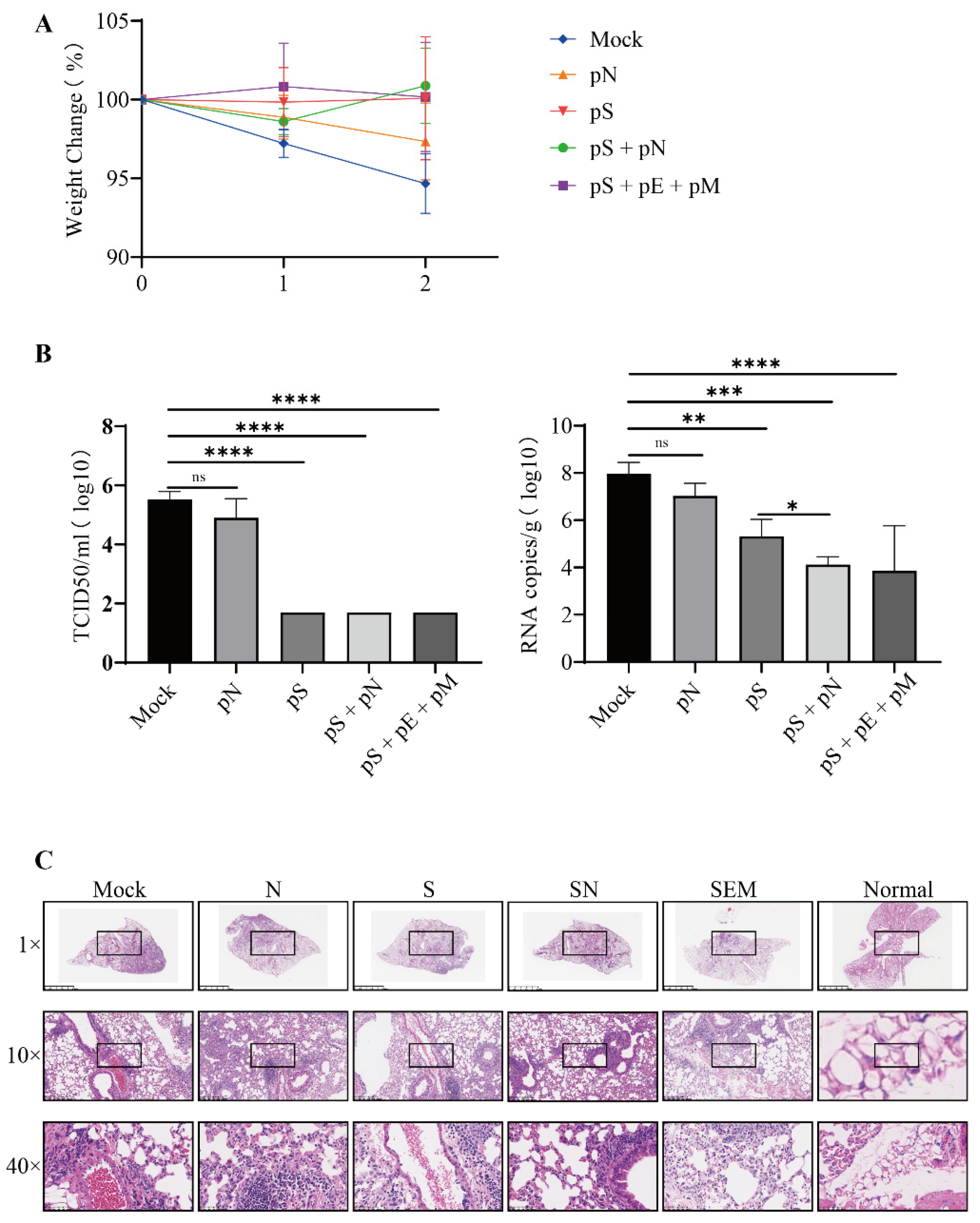
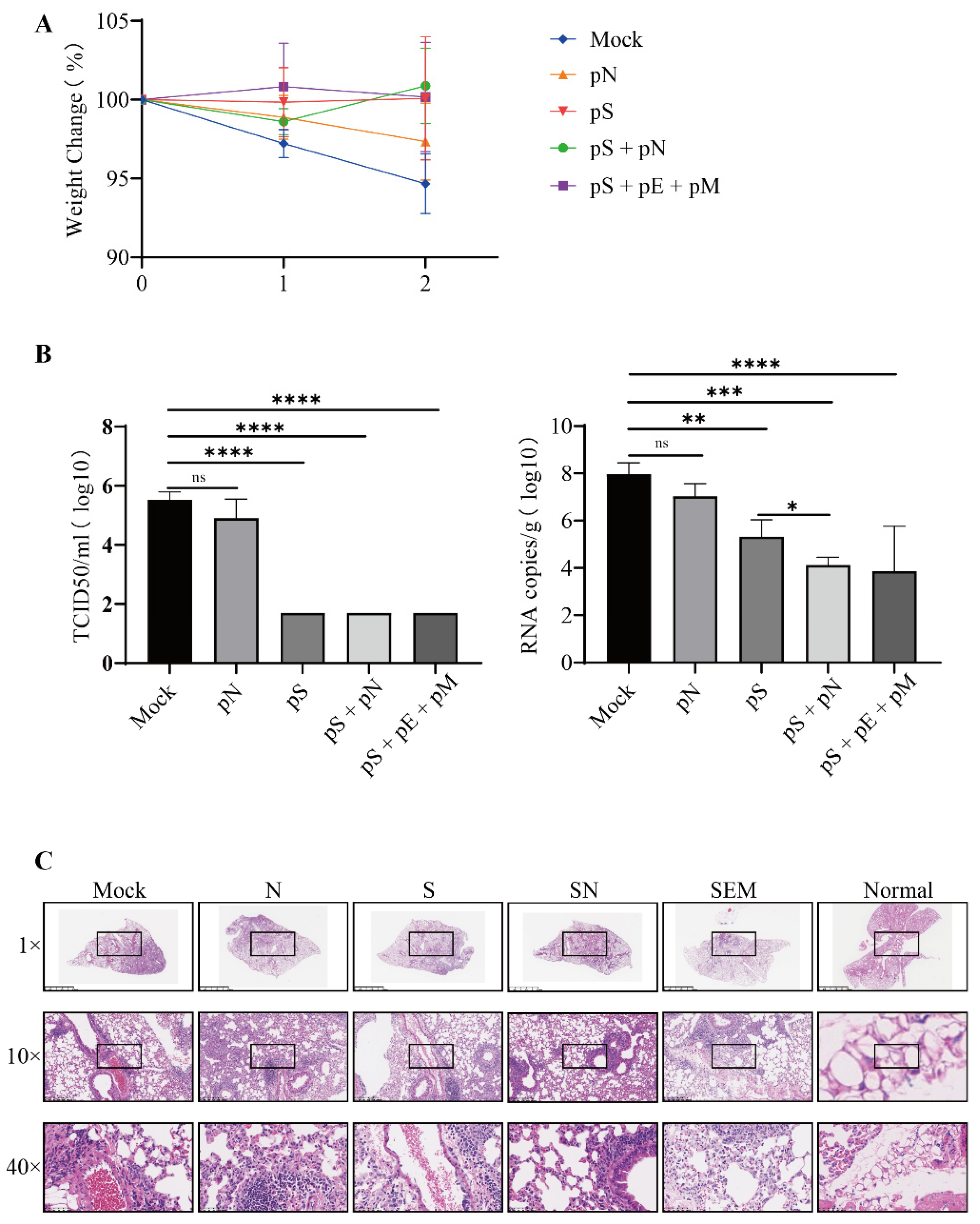
3.5. Synergistic Protection Induced by Co-Immunization with pS/pN or pS/pE/pM
4. Discussion
Author Contributions
Funding
Institutional Review Board Statement
Informed Consent Statement
Data Availability Statement
Acknowledgments
Conflicts of Interest
References
- Zmievskaya, E.; Valiullina, A.; Ganeeva, I.; Petukhov, A.; Rizvanov, A.; Bulatov, E. Application of CAR-T Cell Therapy beyond Oncology: Autoimmune Diseases and Viral Infections. Biomedicines 2021, 9, 59. [Google Scholar] [CrossRef] [PubMed]
- Rashidzadeh, H.; Danafar, H.; Rahimi, H.; Mozafari, F.; Salehiabar, M.; Rahmati, M.A.; Rahamooz-Haghighi, S.; Mousazadeh, N.; Mohammadi, A.; Ertas, Y.N.; et al. Nanotechnology against the novel coronavirus (severe acute respiratory syndrome coronavirus 2): Diagnosis, treatment, therapy and future perspectives. Nanomedicine 2021, 16, 497–516. [Google Scholar] [CrossRef]
- Fontanet, A.; Cauchemez, S. COVID-19 herd immunity: Where are we? Nat. Rev. Immunol. 2020, 20, 583–584. [Google Scholar] [CrossRef] [PubMed]
- Jeyanathan, M.; Afkhami, S.; Smaill, F.; Miller, M.S.; Lichty, B.D.; Xing, Z. Immunological considerations for COVID-19 vaccine strategies. Nat. Rev. Immunol. 2020, 20, 615–632. [Google Scholar] [CrossRef] [PubMed]
- Vandelli, A.; Monti, M.; Milanetti, E.; Armaos, A.; Rupert, J.; Zacco, E.; Bechara, E.; Delli Ponti, R.; Tartaglia, G.G. Structural analysis of SARS-CoV-2 genome and predictions of the human interactome. Nucleic Acids Res. 2020, 48, 11270–11283. [Google Scholar] [CrossRef] [PubMed]
- Jackson, C.B.; Farzan, M.; Chen, B.; Choe, H. Mechanisms of SARS-CoV-2 entry into cells. Nat. Rev. Mol. Cell Biol. 2022, 23, 3–20. [Google Scholar] [CrossRef]
- Conforti, A.; Sanchez, E.; Salvatori, E.; Lione, L.; Compagnone, M.; Pinto, E.; Palombo, F.; D’Acunto, E.; Muzi, A.; Roscilli, G.; et al. A linear DNA vaccine candidate encoding the SARS-CoV-2 Receptor Binding Domain elicits potent immune response and neutralizing antibodies in domestic cats. Mol. Ther. Methods Clin. Dev. 2023. [Google Scholar] [CrossRef]
- Borgoyakova, M.B.; Karpenko, L.I.; Merkulyeva, I.A.; Shcherbakov, D.N.; Rudometov, A.P.; Starostina, E.V.; Shanshin, D.V.; Isaeva, A.A.; Nesmeyanova, V.S.; Volkova, N.V.; et al. Immunogenicity of the DNA/Protein Combined Vaccine against COVID-19. Bull. Exp. Biol. Med. 2023, 1–4. [Google Scholar] [CrossRef]
- Qu, L.; Yi, Z.; Shen, Y.; Lin, L.; Chen, F.; Xu, Y.; Wu, Z.; Tang, H.; Zhang, X.; Tian, F.; et al. Circular RNA vaccines against SARS-CoV-2 and emerging variants. Cell 2022, 185, 1728–1744.e16. [Google Scholar] [CrossRef]
- Corbett, K.S.; Edwards, D.K.; Leist, S.R.; Abiona, O.M.; Boyoglu-Barnum, S.; Gillespie, R.A.; Himansu, S.; Schäfer, A.; Ziwawo, C.T.; DiPiazza, A.T.; et al. SARS-CoV-2 mRNA vaccine design enabled by prototype pathogen preparedness. Nature 2020, 586, 567–571. [Google Scholar] [CrossRef]
- Tian, J.H.; Patel, N.; Haupt, R.; Zhou, H.; Weston, S.; Hammond, H.; Logue, J.; Portnoff, A.; Norton, J.; Guebre-Xabier, M.; et al. SARS-CoV-2 spike glycoprotein vaccine candidate NVX-CoV2373 immunogenicity in baboons and protection in mice. Nat. Commun. 2021, 12, 372. [Google Scholar] [CrossRef] [PubMed]
- Andreano, E.; Paciello, I.; Piccini, G.; Manganaro, N.; Pileri, P.; Hyseni, I.; Leonardi, M.; Pantano, E.; Abbiento, V.; Benincasa, L.; et al. Hybrid immunity improves B cells and antibodies against SARS-CoV-2 variants. Nature 2021, 600, 530–535. [Google Scholar] [CrossRef]
- Naqvi, A.A.T.; Fatima, K.; Mohammad, T.; Fatima, U.; Singh, I.K.; Singh, A.; Atif, S.M.; Hariprasad, G.; Hasan, G.M.; Hassan, M.I. Insights into SARS-CoV-2 genome, structure, evolution, pathogenesis and therapies: Structural genomics approach. Biochim. Biophys. Acta Mol. Basis. Dis. 2020, 1866, 165878. [Google Scholar] [CrossRef] [PubMed]
- Abbasi, J. India’s New COVID-19 DNA Vaccine for Adolescents and Adults Is a First. JAMA 2021, 326, 1365. [Google Scholar] [CrossRef] [PubMed]
- Chen, J.; Deng, Y.; Huang, B.; Han, D.; Wang, W.; Huang, M.; Zhai, C.; Zhao, Z.; Yang, R.; Zhao, Y.; et al. DNA Vaccines Expressing the Envelope and Membrane Proteins Provide Partial Protection Against SARS-CoV-2 in Mice. Front. Immunol. 2022, 13, 827605. [Google Scholar] [CrossRef]
- Tebas, P.; Kraynyak, K.A.; Patel, A.; Maslow, J.N.; Morrow, M.P.; Sylvester, A.J.; Knoblock, D.; Gillespie, E.; Amante, D.; Racine, T.; et al. Intradermal SynCon® Ebola GP DNA Vaccine Is Temperature Stable and Safely Demonstrates Cellular and Humoral Immunogenicity Advantages in Healthy Volunteers. J. Infect. Dis. 2019, 220, 400–410. [Google Scholar] [CrossRef]
- Smith, T.R.F.; Patel, A.; Ramos, S.; Elwood, D.; Zhu, X.; Yan, J.; Gary, E.N.; Walker, S.N.; Schultheis, K.; Purwar, M.; et al. Immunogenicity of a DNA vaccine candidate for COVID-19. Nat. Commun. 2020, 11, 2601. [Google Scholar] [CrossRef]
- Zhao, Z.; Deng, Y.; Niu, P.; Song, J.; Wang, W.; Du, Y.; Huang, B.; Wang, W.; Zhang, L.; Zhao, P.; et al. Co-Immunization With CHIKV VLP and DNA Vaccines Induces a Promising Humoral Response in Mice. Front Immunol. 2021, 12, 655743. [Google Scholar] [CrossRef]
- Guan, J.; Deng, Y.; Chen, H.; Yin, X.; Yang, Y.; Tan, W. Priming with two DNA vaccines expressing hepatitis C virus NS3 protein targeting dendritic cells elicits superior heterologous protective potential in mice. Arch. Virol. 2015, 160, 2517–2524. [Google Scholar] [CrossRef]
- Chen, H.; Wen, B.; Deng, Y.; Wang, W.; Yin, X.; Guan, J.; Ruan, L.; Tan, W. Enhanced effect of DNA immunization plus in vivo electroporation with a combination of hepatitis B virus core-PreS1 and S-PreS1 plasmids. Clin. Vaccine Immunol. 2011, 18, 1789–1795. [Google Scholar] [CrossRef]
- Yang, R.; Deng, Y.; Huang, B.; Huang, L.; Lin, A.; Li, Y.; Wang, W.; Liu, J.; Lu, S.; Zhan, Z.; et al. A core-shell structured COVID-19 mRNA vaccine with favorable biodistribution pattern and promising immunity. Signal Transduct. Target Ther. 2021, 6, 213. [Google Scholar] [CrossRef] [PubMed]
- Yang, R.; Huang, B.; A, R.; Li, W.; Wang, W.; Deng, Y.; Tan, W. Development and effectiveness of pseudotyped SARS-CoV-2 system as determined by neutralizing efficiency and entry inhibition test in vitro. Biosaf. Health 2020, 2, 226–231. [Google Scholar] [CrossRef] [PubMed]
- Jia, Q.; Bielefeldt-Ohmann, H.; Maison, R.M.; Masleša-Galić, S.; Cooper, S.K.; Bowen, R.A.; Horwitz, M.R.A. Replicating bacterium-vectored vaccine expressing SARS-CoV-2 Membrane and Nucleocapsid proteins protects against severe COVID-19-like disease in hamsters. NPJ Vaccines 2021, 6, 47. [Google Scholar] [CrossRef] [PubMed]
- Hajnik, R.L.; Plante, J.A.; Liang, Y.; Alameh, M.-G.; Tang, J.; Zhong, C.; Adam, A.; Scharton, D.; Rafael, G.H.; Liu, Y.; et al. Combinatorial mRNA vaccination enhances protection against SARS-CoV-2 delta variant. bioRxiv 2021. [Google Scholar] [CrossRef]
- Antón, I.M.; González, S.; Bullido, M.J.; Corsín, M.; Risco, C.; Langeveld, J.P.; Enjuanes, L. Cooperation between transmissible gastroenteritis coronavirus (TGEV) structural proteins in the in vitro induction of virus-specific antibodies. Virus Res. 1996, 46, 111–124. [Google Scholar] [CrossRef]
- Deschambault, Y.; Lynch, J.; Warner, B.; Tierney, K.; Huynh, D.; Vendramelli, R.; Tailor, N.; Frost, K.; Booth, S.; Sajesh, B.; et al. Single immunization with recombinant ACAM2000 vaccinia viruses expressing the spike and the nucleocapsid proteins protect hamsters against SARS-CoV-2 caused clinical disease. bioRxiv 2021. [Google Scholar] [CrossRef]
- Penaloza-MacMaster, P.; Class, J.; Dangi, T.; Richner, J.M. A SARS CoV-2 nucleocapsid vaccine protects against distal viral dissemination. bioRxiv 2021. [Google Scholar]
- Afkhami, S.; D’Agostino, M.R.; Zhang, A.; Stacey, H.D.; Marzok, A.; Kang, A.; Singh, R.; Bavananthasivam, J.; Ye, G.; Luo, X.; et al. Respiratory mucosal delivery of next-generation COVID-19 vaccine provides robust protection against both ancestral and variant strains of SARS-CoV-2. Cell 2022, 185, 896–915.e19. [Google Scholar] [CrossRef]
- Zheng, N.; Xia, R.; Yang, C.; Yin, B.; Li, Y.; Duan, C.; Liang, L.; Guo, H.; Xie, Q. Boosted expression of the SARS-CoV nucleocapsid protein in tobacco and its immunogenicity in mice. Vaccine 2009, 27, 5001–5007. [Google Scholar] [CrossRef]
- Yasui, F.; Kai, C.; Kitabatake, M.; Inoue, S.; Yoneda, M.; Yokochi, S.; Kase, R.; Sekiguchi, S.; Morita, K.; Hishima, T.; et al. Prior immunization with severe acute respiratory syndrome (SARS)-associated coronavirus (SARS-CoV) nucleocapsid protein causes severe pneumonia in mice infected with SARS-CoV. J. Immunol. 2008, 181, 6337–6348. [Google Scholar] [CrossRef]
- Deming, D.; Sheahan, T.; Heise, M.; Yount, B.; Davis, N.; Sims, A.; Suthar, M.; Harkema, J.; Whitmore, A.; Pickles, R.; et al. Vaccine efficacy in senescent mice challenged with recombinant SARS-CoV bearing epidemic and zoonotic spike variants. PLoS Med. 2006, 3, e525. [Google Scholar] [CrossRef] [PubMed]
- Wesseling, J.G.; Godeke, G.J.; Schijns, V.E.; Prevec, L.; Graham, F.; Horzinek, M.C.; Rottier, P.J. Mouse hepatitis virus spike and nucleocapsid proteins expressed by adenovirus vectors protect mice against a lethal infection. J. Gen. Virol. 1993, 74, 2061–2069. [Google Scholar] [CrossRef] [PubMed]
- Kim, T.W.; Lee, J.H.; Hung, C.F.; Peng, S.; Roden, R.; Wang, M.C.; Viscidi, R.; Tsai, Y.C.; He, L.; Chen, P.J.; et al. Generation and characterization of DNA vaccines targeting the nucleocapsid protein of severe acute respiratory syndrome coronavirus. J. Virol. 2004, 78, 4638–4645. [Google Scholar] [CrossRef] [PubMed]
- Le Bert, N.; Tan, A.T.; Kunasegaran, K.; Tham, C.Y.L.; Hafezi, M.; Chia, A.; Chng, M.H.Y.; Lin, M.; Tan, N.; Linster, M.; et al. SARS-CoV-2-specific T cell immunity in cases of COVID-19 and SARS, and uninfected controls. Nature 2020, 584, 457–462. [Google Scholar] [CrossRef]





Disclaimer/Publisher’s Note: The statements, opinions and data contained in all publications are solely those of the individual author(s) and contributor(s) and not of MDPI and/or the editor(s). MDPI and/or the editor(s) disclaim responsibility for any injury to people or property resulting from any ideas, methods, instructions or products referred to in the content. |
© 2023 by the authors. Licensee MDPI, Basel, Switzerland. This article is an open access article distributed under the terms and conditions of the Creative Commons Attribution (CC BY) license (https://creativecommons.org/licenses/by/4.0/).
Share and Cite
Chen, J.; Huang, B.; Deng, Y.; Wang, W.; Zhai, C.; Han, D.; Wang, N.; Zhao, Y.; Zhai, D.; Tan, W. Synergistic Immunity and Protection in Mice by Co-Immunization with DNA Vaccines Encoding the Spike Protein and Other Structural Proteins of SARS-CoV-2. Vaccines 2023, 11, 243. https://doi.org/10.3390/vaccines11020243
Chen J, Huang B, Deng Y, Wang W, Zhai C, Han D, Wang N, Zhao Y, Zhai D, Tan W. Synergistic Immunity and Protection in Mice by Co-Immunization with DNA Vaccines Encoding the Spike Protein and Other Structural Proteins of SARS-CoV-2. Vaccines. 2023; 11(2):243. https://doi.org/10.3390/vaccines11020243
Chicago/Turabian StyleChen, Jinni, Baoying Huang, Yao Deng, Wen Wang, Chengcheng Zhai, Di Han, Na Wang, Ying Zhao, Desheng Zhai, and Wenjie Tan. 2023. "Synergistic Immunity and Protection in Mice by Co-Immunization with DNA Vaccines Encoding the Spike Protein and Other Structural Proteins of SARS-CoV-2" Vaccines 11, no. 2: 243. https://doi.org/10.3390/vaccines11020243
APA StyleChen, J., Huang, B., Deng, Y., Wang, W., Zhai, C., Han, D., Wang, N., Zhao, Y., Zhai, D., & Tan, W. (2023). Synergistic Immunity and Protection in Mice by Co-Immunization with DNA Vaccines Encoding the Spike Protein and Other Structural Proteins of SARS-CoV-2. Vaccines, 11(2), 243. https://doi.org/10.3390/vaccines11020243
