Sign in to use this feature.

Years

Between: -

Subjects

remove_circle_outline
remove_circle_outline
remove_circle_outline
remove_circle_outline
remove_circle_outline
remove_circle_outline
remove_circle_outline
remove_circle_outline

Journals

Article Types

Countries / Regions

Search Results (15)

Search Parameters:
Keywords = intergenerational educational attainment

Order results
Result details
Results per page
Select all
Export citation of selected articles as:
11 pages, 281 KB  
Article
The Intergenerational Impact of Parental Immigration Status: Educational and Health Outcomes Among Children of Undocumented Immigrants
by Igor Ryabov
Int. J. Environ. Res. Public Health 2026, 23(1), 108; https://doi.org/10.3390/ijerph23010108 - 14 Jan 2026
Viewed by 897
Abstract
This study examines how parental legal status operates as a fundamental social determinant of health and educational equity, focusing on long-term outcomes among U.S.-born and foreign-born children of immigrants. We hypothesized that intergenerational stress and institutional exclusion associated with undocumented status would lead [...] Read more.
This study examines how parental legal status operates as a fundamental social determinant of health and educational equity, focusing on long-term outcomes among U.S.-born and foreign-born children of immigrants. We hypothesized that intergenerational stress and institutional exclusion associated with undocumented status would lead to lower educational attainment and poorer health. Using data from the National Longitudinal Study of Adolescent to Adult Health (Add Health), a nationally representative cohort, participants were classified by inferred parental legal status: native-born, documented immigrant, and undocumented immigrant. Outcomes included high school graduation, college enrollment, depression scores, and chronic health conditions. Children of undocumented parents exhibited the most adverse outcomes—lower graduation (63.8%) and college enrollment rates (39.9%), higher depression, and greater chronic illness. In models controlling for socioeconomic factors, parental undocumented status independently predicted reduced odds of college enrollment (OR = 0.61, p < 0.001) and increased odds of reporting fair/poor health (OR = 2.10, p < 0.001). Findings highlight legal precarity as a potent driver of intergenerational disadvantage and underscore the need for policies addressing the barriers faced by children in undocumented families to promote health and educational equity. Full article
(This article belongs to the Special Issue Addressing Risk Behavior in Children and Adolescents)
18 pages, 305 KB  
Article
Succession and Reconstructing Social Capital in Vietnamese Family Businesses
by James Cooper and John Burgess
Businesses 2025, 5(4), 59; https://doi.org/10.3390/businesses5040059 - 11 Dec 2025
Viewed by 1278
Abstract
Family businesses play a central role in the ongoing growth and development of the Vietnamese economy. Economic, social, and demographic changes are undermining the transition of family business to succeeding generations. This study examines the challenges of intergenerational succession in Vietnamese family businesses [...] Read more.
Family businesses play a central role in the ongoing growth and development of the Vietnamese economy. Economic, social, and demographic changes are undermining the transition of family business to succeeding generations. This study examines the challenges of intergenerational succession in Vietnamese family businesses through the lens of social capital theory. The article examines how the next generation of family business leaders in Vietnam is addressing social capital deficiencies that hinder effective business transition. The study employed a constructionist ontology and an interpretivist epistemology, utilising semi-structured interviews with family business owners and managers. The research draws from participants’ perceptions of social, political, and competitive contexts and the subsequent behaviour that is predicated by those contexts. Findings: Economic transformation, driven by disruptions to the business environment through central planning, coupled with demographic shifts and changes in educational attainment, has impacted family structures, complicating intergenerational business transfers. This is compounded by social transformation weakening familial relationships and connections critical to family cooperation and business continuity. The preservation and renewal of social capital are critical issues for succession planning in Vietnamese family businesses. This research addresses gaps in understanding the interplay between the generational divide, social capital, and family business succession in Vietnam. Full article
24 pages, 522 KB  
Article
Time Preference, Perceived Value, and Farmers’ Adoption of Biopesticides
by Chang Xu and Yu Yan
Sustainability 2025, 17(23), 10851; https://doi.org/10.3390/su172310851 - 3 Dec 2025
Cited by 3 | Viewed by 706
Abstract
Green agricultural technologies play a vital role in enhancing ecological quality, and biopesticides, as a key component, can reduce chemical pollution while improving soil health. Drawing on micro-level survey data from farmers in Sichuan Province, China, this study employs an ordered probit model [...] Read more.
Green agricultural technologies play a vital role in enhancing ecological quality, and biopesticides, as a key component, can reduce chemical pollution while improving soil health. Drawing on micro-level survey data from farmers in Sichuan Province, China, this study employs an ordered probit model to assess the effect of farmers’ time preferences on their willingness to adopt biopesticides. It examines the underlying mechanisms through the lens of perceived value theory. The results indicate that farmers with a stronger orientation toward future returns are significantly more likely to adopt. Time preference influences adoption decisions by shaping the perceived value of biopesticides in terms of ecological improvement, intergenerational health protection, and food safety assurance, with mediating effects accounting for 22.90%, 57.18%, and 26.14% of the total effect, respectively. Heterogeneity analysis shows that the influence of time preference is weaker among farmers with higher educational attainment, and that larger cultivated areas further attenuate its impact on large-scale farmers’ adoption willingness. These findings provide micro-level evidence and targeted policy insights to foster the adoption of green agricultural technologies. Full article
Show Figures

Figure 1

17 pages, 576 KB  
Article
Empowering Sustainable Development Through Social Mobility: Insights from Lithuania
by Miglė Banytė, Jekaterina Navickė and Jurgita Bruneckienė
Sustainability 2025, 17(22), 10096; https://doi.org/10.3390/su172210096 - 12 Nov 2025
Viewed by 785
Abstract
This article examines intergenerational social mobility as a driver of sustainable development on the case of Lithuania, a country in Eastern Europe. Using data from the European Social Survey (2020), the analysis explores how parental education and occupation shape individual educational and occupational [...] Read more.
This article examines intergenerational social mobility as a driver of sustainable development on the case of Lithuania, a country in Eastern Europe. Using data from the European Social Survey (2020), the analysis explores how parental education and occupation shape individual educational and occupational outcomes. Descriptive, correlational, and regression analyses reveal that while structural mobility has been facilitated by Lithuania’s transition from Soviet rule to a market economy and subsequent European integration, family background remains a decisive factor. The study also highlights the key factors that promote or constrain social mobility in contemporary Lithuania. The interaction between mothers’ and fathers’ education fosters the attainment of higher levels of education, whereas mothers’ occupational status and respondents’ gender (male) appear to limit it. Similarly, the achievement of a higher occupational level is positively influenced by the interaction between parental education and the respondent’s own highest educational attainment, while negatively influenced by gender. These findings demonstrate that education not only determines social mobility but also supports the broader objectives of sustainable development by reducing inequality, fostering human capital, and advancing gender equality. The results underscore the importance of inclusive social policies that ensure equitable access to quality education and align educational opportunities with labor market demands, thereby reinforcing social mobility as a foundation for long-term social resilience and sustainability. Full article
Show Figures

Figure A1

15 pages, 498 KB  
Article
Parental Educational Attainment on Adolescent Educational Development: A Multi-Group Analysis of Chinese Left-Behind and Non-Left-Behind Children
by Guilin Xu and Chunhua Fu
Behav. Sci. 2024, 14(10), 870; https://doi.org/10.3390/bs14100870 - 25 Sep 2024
Cited by 4 | Viewed by 3701
Abstract
Utilizing data from the China Family Panel Studies (CFPS), this research focuses on the differences and mechanisms of intergenerational educational transmission between left-behind and non-left-behind children using structural equation modeling and multi-group path analysis. The findings indicate that significant intergenerational educational transmission effects [...] Read more.
Utilizing data from the China Family Panel Studies (CFPS), this research focuses on the differences and mechanisms of intergenerational educational transmission between left-behind and non-left-behind children using structural equation modeling and multi-group path analysis. The findings indicate that significant intergenerational educational transmission effects exist in both groups, with parental educational attainment significantly impacting children’s academic performance. Further mediation analysis demonstrates that parental educational attainment influences children’s academic performance through the chain mediation effects of parental educational expectations and self-educational expectations. Multi-group path analysis reveals distinct mechanisms affecting academic performance: among non-left-behind children, parental educational attainment exerts a stronger direct influence on academic performance, while self-educational expectations are more influential for left-behind children. Additionally, the path coefficients for the effects of parental educational expectations and self-educational expectations on academic performance are higher for left-behind children than for non-left-behind children. Consequently, educational interventions should focus on enabling parents of left-behind children to effectively convey educational expectations through indirect methods (e.g., phone or online communication) and on enhancing left-behind children’s self-educational expectations through school and community support to facilitate academic achievement in the absence of direct family support. Full article
Show Figures

Figure 1

23 pages, 9712 KB  
Article
The Student Empowerment through Narrative, Storytelling, Engagement, and Identity Framework for Student and Community Empowerment: A Culturally Affirming Pedagogy
by Kirin Macapugay and Benjamin Nakamura
Genealogy 2024, 8(3), 94; https://doi.org/10.3390/genealogy8030094 - 23 Jul 2024
Cited by 7 | Viewed by 9998
Abstract
For people from communities experiencing poverty and oppression, education, particularly higher education, is a means to ensure upward socioeconomic mobility. The access to and attainment of education are issues of social and economic justice, built upon foundational experiences in primary and secondary settings, [...] Read more.
For people from communities experiencing poverty and oppression, education, particularly higher education, is a means to ensure upward socioeconomic mobility. The access to and attainment of education are issues of social and economic justice, built upon foundational experiences in primary and secondary settings, and impacted by students’ cultural and socio-political environments. 6. The 2020 murder of George Floyd, the Black Lives Matter movement, ongoing discourse around immigration, and COVID-19-related hate targeting people of Asian American descent prompted national calls to dismantle social and systemic racism, spurring diversity, equity, inclusion, and accessibility (DEIA) initiatives, particularly in education. However, these efforts have faced opposition from teachers who have told students that all lives matter, and racism does not exist in many American classrooms Loza. These comments negate students’ experiences, suppress cultural and identity affirmation, and negatively impact student wellness and academic performance. Forged in this polarized environment, two longtime community organizers and educators, an indigenous person living away from her ancestral lands and a multiracial descendant of Japanese Americans interned during WWII, whose identities, experiences, and personal narratives shape the course of their work in and outside of the physical classroom, call on fellow educators to exercise y (2018) component of the archeology of self, a “profound love, a deep, ethical commitment to caring for the communities where one works”, by adopting a framework to encourage this profound love in students, acting not just as a teacher, but as a sensei. The word sensei is commonly understood in reference to a teacher of Japanese martial arts. The honorific sensei, however, in kanji means one who comes before, implying intergenerational connection. Sensei is an umbrella expression used for elders who have attained a level of mastery within their respective crafts—doctors, teachers, politicians, and spiritual leaders may all earn the title of sensei. The sensei preserves funds of knowledge across generations, passing down and building upon knowledge from those who came before. The Student Empowerment through Narrative, Storytelling, Engagement, and Identity (SENSEI) framework provides an asset-based, culturally affirming approach to working with students in and beyond the classroom. The framework builds on tools and perspectives, including Asset-based Community Development (ABCD), the Narrative Theory, Yosso’s cultural community wealth, cultural continuity, thrivance, community organizing tenets, and storytelling SENSEI provides a pedagogy that encourages students to explore, define, and own their identities and experiences and grow funds of knowledge, empowering them to transform their own communities from within. The SENSEI framework begins by redefining a teacher as not simply one who teaches in a classroom but rather one who teaches valuable life lessons that transcend colonial conceptualizations of the teacher. In colonized contexts, teachers function to maintain hegemony and assert dominance over marginalized populations. In the SENSEI framework, teachers are those who disrupt colonial patterns and function to reclaim the strengths and voices of the communities they serve. In the SENSEI framework, students are not relegated to those enrolled in classrooms. As with a sensei, a student exists to counter hegemony by embracing and enacting their cultural wealth Educators must help counter harmful narratives and encourage students to identify the strengths that lie within themselves and their communities. Collective forms of narrative that value identity can ensure the continuity of a community or a people. The stories of students’ histories, traditional practices, and resilience can help disrupt harms, many that have lasted for generations, so they may not just survive, but thrive. Full article
Show Figures

Figure 1

25 pages, 612 KB  
Article
Help or Hurt? The Impact of Digital Finance on the Physical Health of the Elderly in China
by Yaling Luo, Lei Zhou and Weike Zhang
Healthcare 2024, 12(13), 1299; https://doi.org/10.3390/healthcare12131299 - 28 Jun 2024
Cited by 14 | Viewed by 3558
Abstract
Under the backdrop of global aging, the escalating number of elderly individuals in poor health poses a growing social burden and impacts economic development and social stability. A fundamental question arises as to whether the advancements of digital finance (DF) can effectively enhance [...] Read more.
Under the backdrop of global aging, the escalating number of elderly individuals in poor health poses a growing social burden and impacts economic development and social stability. A fundamental question arises as to whether the advancements of digital finance (DF) can effectively enhance the physical health of the elderly. This study aims to investigate the impact of DF on the physical health of the elderly by utilizing data from the China Health and Retirement Longitudinal Study (CHARLS) conducted in 2013, 2015, and 2018. The results reveal a significant positive impact of DF on enhancing the physical health of the elderly. Furthermore, the study demonstrates that this impact is particularly pronounced among the elderly with higher educational attainment, stronger intergenerational links, and those residing in central cities. A mechanism analysis further reveals that DF contributes to improving the physical health of the elderly by augmenting household disposable income, alleviating liquidity constraints, and enhancing the utilization of medical services. These findings offer valuable insights for the future development of DF and the implementation of policies promoting healthy aging and active aging. Full article
(This article belongs to the Section Health Policy)
Show Figures

Figure 1

13 pages, 589 KB  
Article
Patterns of Intergenerational Educational (Im)Mobility
by Enzo Valentini
Economies 2024, 12(6), 126; https://doi.org/10.3390/economies12060126 - 21 May 2024
Cited by 1 | Viewed by 6077
Abstract
Intergenerational education mobility is a key dimension of social mobility and explores the extent to which educational attainment is transmitted across generations within a society. The implications of low education mobility concern both equity (everyone should have the same opportunities) and efficiency (it [...] Read more.
Intergenerational education mobility is a key dimension of social mobility and explores the extent to which educational attainment is transmitted across generations within a society. The implications of low education mobility concern both equity (everyone should have the same opportunities) and efficiency (it would be good for the economy and society if the most gifted and deserving young people were to study and not the children of the already educated). The literature identifies several drivers that can influence the level of social mobility in general and education mobility specifically, including characteristics of educational systems, public spending, degree of urbanisation, informal frictions, and beliefs. This paper seeks to identify ‘patterns of intergenerational education (im)mobility’ through a cluster analysis that takes into account the level of intergenerational mobility in education and a number of variables concerning its possible drivers, considering data on 82 countries (with different levels of development). The advantage of cluster analysis lies in the possibility of identifying regularities, but avoiding reasoning ‘on average’, i.e., safeguarding the possibility that different social patterns may exist. The results also allow us to speculate on possible policies to increase school mobility, highlighting, among other things, the ‘equalising’ role played by public spending on education. Full article
Show Figures

Figure 1

21 pages, 2661 KB  
Article
Educational Status as a Mediator of Intergenerational Social Mobility in Europe: A Positional Analysis Approach
by Glykeria Stamatopoulou, Eva Tsouparopoulou and Maria Symeonaki
Mathematics 2024, 12(7), 966; https://doi.org/10.3390/math12070966 - 25 Mar 2024
Cited by 4 | Viewed by 3017
Abstract
This paper investigates the transmission of educational attainment from parents to offspring as a mediator of intergenerational class mobility in Europe. The study covers the last two decades with data drawn from a cross-national large-scale sample survey, namely the European Social Survey (ESS), [...] Read more.
This paper investigates the transmission of educational attainment from parents to offspring as a mediator of intergenerational class mobility in Europe. The study covers the last two decades with data drawn from a cross-national large-scale sample survey, namely the European Social Survey (ESS), for the years 2002–2018. Interest has focused on the question of the persistence of inequality of educational opportunities by examining the attainment of nominal levels of education and the association between the educational attainment of the parent with the highest level of education and their descendants. The study also covers new trends in social mobility that consider education as a “positional good”, and a novel method of incorporating educational expansion into the transition probabilities is proposed, providing answers to whether the rising accessibility of educational qualifications attenuates the association between social origin and educational attainment. Therefore, the concept of positionality is taken into account in the estimation of intergenerational transition probabilities, and to complement the analysis, mobility measures are provided for both methods, nominal and positional. The proposed positional method is validated through a correlation analysis between the upward mobility scores (nominal and positional) with the Education Expansion Index (EEI) for the respective years. The upward mobility scores estimated via the positional method are more highly correlated with the EEI for all years, indicating a better alignment with the broader trends in educational participation and achievement. Full article
Show Figures

Figure 1

17 pages, 306 KB  
Article
Perverse Fluidity?—Differential Impacts of Family Resources on Educational and Occupational Attainment for Young Adults from White and Ethnic Minority Heritages in England
by Yaojun Li
Soc. Sci. 2022, 11(7), 291; https://doi.org/10.3390/socsci11070291 - 8 Jul 2022
Cited by 1 | Viewed by 4439
Abstract
This study examines the intergenerational transmission of family resources (class, education and income) on people’s educational and occupational attainment in their early career life. It asks whether parental resources remain effective or fall into insignificance. It also asks whether the resources operate in [...] Read more.
This study examines the intergenerational transmission of family resources (class, education and income) on people’s educational and occupational attainment in their early career life. It asks whether parental resources remain effective or fall into insignificance. It also asks whether the resources operate in a similar way for the ethnic minorities as for the majority. Drawing on data from the Longitudinal Study of Young Persons in England, the study focuses on resource transmission in degree attainment, access to elite class position, unemployment rates, labour market earnings, and continuous income. In each aspect, we test not only the net effects of parental resources, but also the differential transmission between the majority and ethnic minority groups. The analysis shows strong effects of parental resources on educational and occupational attainment for whites but rather weak effects for the ethnic minorities. Ethnic minority children tend to grow up in poor families, yet even those whose parents manage to achieve socio-economic parity with whites do not enjoy similar benefits. Reducing inequality in family socio-economic conditions and inequality in labour market opportunities is key to achieving social justice. Full article
(This article belongs to the Special Issue Immigration and White Supremacy in the 21st Century)
15 pages, 1262 KB  
Article
Pathways from Childhood Economic Conditions to Adult Mortality in a 1953 Stockholm Cohort: The Intermediate Role of Personal Attributes and Socioeconomic Career
by Klara Gurzo, Bitte Modin, Pekka Martikainen and Olof Östergren
Int. J. Environ. Res. Public Health 2022, 19(12), 7279; https://doi.org/10.3390/ijerph19127279 - 14 Jun 2022
Cited by 1 | Viewed by 2282
Abstract
Although both childhood and adult economic conditions have been found to be associated with mortality, independently or in combination with each other, less is known about the role of intermediate factors between these two life stages. This study explores the pathways between childhood [...] Read more.
Although both childhood and adult economic conditions have been found to be associated with mortality, independently or in combination with each other, less is known about the role of intermediate factors between these two life stages. This study explores the pathways between childhood economic conditions and adult mortality by taking personal attributes as well as adult socioeconomic career into consideration. Further, we investigate the role of intergenerational income mobility for adult mortality. We used data from a prospective cohort study of individuals that were born in 1953 and residing in Stockholm, Sweden, in 1963 who were followed for mortality between 2002 and 2021 (n = 11,325). We fit Cox proportional hazards models to assess the association of parental income, cognitive ability, social skills, educational attainment, occupational status, and adult income with mortality. The income mobility is operationalized as the interaction between parental and adult income. Our results show that the association between parental income and adult mortality is modest and largely operates through cognitive ability and adult educational attainment. However, our results do not provide support for there being an effect of intergenerational income mobility on adult mortality. In a Swedish cohort who grew up in a comparatively egalitarian society during the 1950s and 1960s, childhood economic conditions were found to play a distinct but relatively small role for later mortality. Full article
(This article belongs to the Section Health Care Sciences & Services)
Show Figures

Figure 1

17 pages, 529 KB  
Article
Teenage Time Use and Educational Attainment in Adulthood in Finland
by Satu Ojala, Man-Yee Kan and Tomi Oinas
Soc. Sci. 2021, 10(9), 343; https://doi.org/10.3390/socsci10090343 - 14 Sep 2021
Cited by 2 | Viewed by 4720
Abstract
We investigated the role of teenage everyday social ties in educational outcomes by examining the association between teenage time use and educational attainment in adulthood. The sample consisted of young people aged 10–18 from the 1979 Finnish Time Use Survey, and the same [...] Read more.
We investigated the role of teenage everyday social ties in educational outcomes by examining the association between teenage time use and educational attainment in adulthood. The sample consisted of young people aged 10–18 from the 1979 Finnish Time Use Survey, and the same respondents’ educational attainment later in life recorded from population register data at the year of 40th birthday (n = 366 men and 393 women). We assessed the associations of time spent with the parents, on studying, leisure activities, as well as social connectedness with friends and participation in extracurricular activities, with educational outcomes. Our findings indicated that time spent with the father is positively associated with the likelihood of completing tertiary education for both daughters and sons. In particular, time spent with lower-education fathers was associated with teenagers’ future tertiary education. However, intense friendships and participation in extracurricular activities were not associated with academic achievement later in life. The findings suggest that educational attainment is partly explained by teenage time spent with the family. Less-educated fathers can enhance the attainment of higher education of their children by spending more time with their teenage children. Full article
(This article belongs to the Section Childhood and Youth Studies)
Show Figures

Figure 1

15 pages, 246 KB  
Article
Cultural Capital, Gender and Intergenerational Educational Mobility in Post-Communist Space
by Ausra Maslauskaite
Societies 2021, 11(1), 4; https://doi.org/10.3390/soc11010004 - 1 Jan 2021
Cited by 7 | Viewed by 5249
Abstract
Post-communist transition in Eastern Europe has affected social stratification and mobility. There is an argument that transition undermined the role of parental cultural capital and increased the importance of parental economic capital in determining the educational mobility of children. In this paper, we [...] Read more.
Post-communist transition in Eastern Europe has affected social stratification and mobility. There is an argument that transition undermined the role of parental cultural capital and increased the importance of parental economic capital in determining the educational mobility of children. In this paper, we examine whether the parental cultural capital has played a role in educational mobility of cohorts born in 1970–1984 and what has been the contribution of the different states of cultural capital. We also consider the gender heterogeneity in the transmission of educational advantage. The study focuses on one country of Eastern Europe—Lithuania, which underwent the transition to a radical neo-liberal form of capitalism. Using data from the Families and Inequalities Survey of 2019, we apply the descriptive and ordinal regression analysis. The results indicate intergenerational educational upward mobility for women. All states of parental cultural capital (objectified, embodied, institutionalized) are relevant for the educational attainment of the transitional cohort. The effects are more pronounced for women, at least in relation to some states of parental cultural capital. On a more general level, the findings imply that the intergenerational reproduction of educational attainment was not substantially altered by the transition, at least during its initial decades. Full article
(This article belongs to the Special Issue Gender Equity and Academic Progression)
14 pages, 1083 KB  
Article
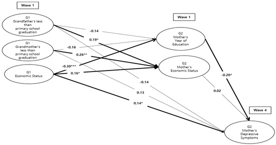
The Impact of Childhood and Adult Educational Attainment and Economic Status on Later Depressive Symptoms and Its Intergenerational Effect
by Aely Park
Int. J. Environ. Res. Public Health 2020, 17(23), 8970; https://doi.org/10.3390/ijerph17238970 - 2 Dec 2020
Cited by 4 | Viewed by 2964
Abstract
This study aimed to investigate a process accounting for the socioeconomic inequality in depressive symptoms from generation to generation. To examine the process, this study utilized data from three generations of grandparents, mothers, and daughters. This study employed data from the Korean Longitudinal [...] Read more.
This study aimed to investigate a process accounting for the socioeconomic inequality in depressive symptoms from generation to generation. To examine the process, this study utilized data from three generations of grandparents, mothers, and daughters. This study employed data from the Korean Longitudinal Survey of Women and Families, collected from a large-scale national representative sample in South Korea. Conducting pathway analysis, the study tested direct and indirect pathways between mother’s socioeconomic status (SES) experienced in childhood and their offspring’s depressive symptoms through maternal SES and depressive symptoms in adulthood. This study found that early economic hardship increased the risk of depressive symptoms in daughters through maternal low education and depressive symptoms (β = 0.03, p < 0.05), which was consistent with the theoretical framework, which relied on a life-course model highlighting that early life experiences affect later adult health and can potentially have effects across generations. This finding suggests that interventions that work with maternal education and depression may benefit from efforts to break the likelihood of continuity of depressive symptoms into the next generation, especially for their own daughters. Full article
Show Figures

Figure 1

21 pages, 593 KB  
Article
Cultural Heterogeneity and the Diverse Success Frames of Second-Generation Mexicans
by Estela B. Diaz and Jennifer Lee
Soc. Sci. 2020, 9(12), 216; https://doi.org/10.3390/socsci9120216 - 26 Nov 2020
Cited by 9 | Viewed by 8107
Abstract
Mexican Americans are the largest immigrant and second-generation group in the country. Their sheer size coupled with their low educational attainment have generated concerns that, unlike Asian groups like Chinese Americans, Mexican Americans do not value education—a claim wielded by opponents of affirmative [...] Read more.
Mexican Americans are the largest immigrant and second-generation group in the country. Their sheer size coupled with their low educational attainment have generated concerns that, unlike Asian groups like Chinese Americans, Mexican Americans do not value education—a claim wielded by opponents of affirmative action. Drawing on analyses of the Immigration and Intergenerational Mobility in Metropolitan Los Angeles study, we challenge two underlying presumptions of this claim: the children of Mexican immigrants are less successful than the children of Chinese immigrants; and they are less committed to success. Centering our analyses on the hypo-selectivity of U.S. Mexican immigration, we maintain that how we measure success determines which group is more successful. Moreover, we show that second-generation Mexicans adopt diverse success frames that stem from cultural heterogeneity. Consequently, they pursue variegated strategies of action that include class-specific ethnic resources in their quest for success. Despite their remarkable intergenerational gains, the racialization of low achievement and the mark of a criminal record can be a death knell for mobility for the children of Mexican immigrants. Our research provides fruitful context to inform the current debate about affirmative action. Full article
(This article belongs to the Special Issue Social Stratification and Schooling)
Show Figures

Figure 1

Back to TopTop