Sign in to use this feature.

Years

Between: -

Subjects

remove_circle_outline
remove_circle_outline
remove_circle_outline
remove_circle_outline
remove_circle_outline
remove_circle_outline
remove_circle_outline

Journals

Article Types

Countries / Regions

Search Results (17)

Search Parameters:
Keywords = integrated UF/NF process

Order results
Result details
Results per page
Select all
Export citation of selected articles as:
28 pages, 1935 KB  
Review
Use of Membrane Techniques for Removal and Recovery of Nutrients from Liquid Fraction of Anaerobic Digestate
by Magdalena Zielińska and Katarzyna Bułkowska
Membranes 2025, 15(2), 45; https://doi.org/10.3390/membranes15020045 - 2 Feb 2025
Cited by 14 | Viewed by 4643
Abstract
This review focuses on the use of membrane techniques to recover nutrients from the liquid fraction of digestate (LFD) and emphasizes their role in promoting the principles of the circular economy. A range of membrane separation processes are examined, including microfiltration (MF), ultrafiltration [...] Read more.
This review focuses on the use of membrane techniques to recover nutrients from the liquid fraction of digestate (LFD) and emphasizes their role in promoting the principles of the circular economy. A range of membrane separation processes are examined, including microfiltration (MF), ultrafiltration (UF), nanofiltration (NF), reverse osmosis (RO), forward osmosis (FO), membrane distillation (MD) and new tools and techniques such as membrane contactors (MCs) with gas-permeable membranes (GPMs) and electrodialysis (ED). Key aspects that are analyzed include the nutrient concentration efficiency, integration with biological processes and strategies to mitigate challenges such as fouling, high energy requirements and scalability. In addition, innovative hybrid systems and pretreatment techniques are examined for their potential to improve the recovery rates and sustainability. The review also addresses the economic and technical barriers to the full-scale application of these technologies and identifies future research directions, such as improving the membrane materials and reducing the energy consumption. The comprehensive assessment of these processes highlights their contribution to sustainable nutrient management and bio-based fertilizer production. Full article
(This article belongs to the Section Membrane Applications for Water Treatment)
Show Figures

Figure 1

18 pages, 3219 KB  
Article
Integrated Membrane Process in Organic Media: Combining Organic Solvent Ultrafiltration, Nanofiltration, and Reverse Osmosis to Purify and Concentrate the Phenolic Compounds from Wet Olive Pomace
by Carmen M. Sánchez-Arévalo, Fausto Aldegheri, M. Cinta Vincent-Vela and Silvia Álvarez-Blanco
Int. J. Mol. Sci. 2024, 25(10), 5233; https://doi.org/10.3390/ijms25105233 - 11 May 2024
Cited by 3 | Viewed by 2240
Abstract
Phenolic compounds from a hydroalcoholic extract of wet olive pomace were purified and concentrated by an integrated membrane process in organic media. First, UF010104 (Solsep BV) and UP005 (Microdyn Nadir) membranes were tested to be implemented in the ultrafiltration stage, with the aim [...] Read more.
Phenolic compounds from a hydroalcoholic extract of wet olive pomace were purified and concentrated by an integrated membrane process in organic media. First, UF010104 (Solsep BV) and UP005 (Microdyn Nadir) membranes were tested to be implemented in the ultrafiltration stage, with the aim of purifying the extract and obtaining a permeate enriched in phenolic compounds. Despite the high flux observed with the UF010104 membrane (20.4 ± 0.7 L·h−1·m−2, at 2 bar), the UP005 membrane was selected because of a more suitable selectivity. Even though some secoiridoids were rejected, the permeate stream obtained with this membrane contained high concentrations of valuable simple phenols and phenolic acids, whereas sugars and macromolecules were retained. Then, the ultrafiltration permeate was subjected to a nanofiltration step employing an NF270 membrane (DuPont) for a further purification and fractionation of the phenolic compounds. The permeate flux was 50.2 ± 0.2 L·h−1·m−2, working at 15 bar. Hydroxytyrosol and some phenolic acids (such as vanillic acid, caffeic acid, and ferulic acid) were recovered in the permeate, which was later concentrated by reverse osmosis employing an NF90 membrane. The permeate flux obtained with this membrane was 15.3 ± 0.3 L·h−1·m−2. The concentrated phenolic mixture that was obtained may have important applications as a powerful antioxidant and for the prevention of diabetes and neurodegenerative diseases. Full article
(This article belongs to the Special Issue Phenolic Compounds in Human Diseases)
Show Figures

Figure 1

4 pages, 15395 KB  
Proceeding Paper
An Insight into the Next-Generation Smart Membranes
by Mert Yildirim and Zeki Candan
Environ. Sci. Proc. 2023, 25(1), 19; https://doi.org/10.3390/ECWS-7-14256 - 16 Mar 2023
Cited by 2 | Viewed by 2859
Abstract
Membranes are used in desalination or water treatment to separate pollutants from water based on characteristics such as size or charge. Nanofiltration (NF), ultrafiltration (UF), microfiltration (MF), and reverse osmosis (RO) are typical membrane techniques. However, traditional membranes have a number of disadvantages, [...] Read more.
Membranes are used in desalination or water treatment to separate pollutants from water based on characteristics such as size or charge. Nanofiltration (NF), ultrafiltration (UF), microfiltration (MF), and reverse osmosis (RO) are typical membrane techniques. However, traditional membranes have a number of disadvantages, including fouling both on surfaces and in internal structures, uncontrollable pore size, and membrane features. Smart membranes, also known as stimuli-responsive membranes, have recently attracted attention due to their selectivity, tunable permeability, and tunable and/or reversible attributes. This new generation of smart membranes is created by integrating various stimuli-responsive materials into membrane substrates. These multi-functional smart membranes can self-adjust their physical and chemical features in response to environmental signals such as temperature, pH, light, and other stimuli. Thermo-responsive membranes, pH-responsive membranes, ion-responsive membranes, molecule-responsive membranes, UV-light-responsive membranes, glucose-responsive membranes, magnetic-responsive membranes, and redox-responsive membranes are the current kinds of smart membranes. Because of their smart structures, they have the potential to improve performance by providing high selectivity without reducing permeability, high mechanical stability, and high resistance against fouling, and can meet requirements such as molecular weight cut-off (MWCO), removal efficiencies, and wastewater quality. Smart membranes can show tunable features based on the condition of the stimulus or stimuli present internally or externally, resulting in improved and desirable controllability over the process of pollutant removal from water. Because of their physicochemical stability, repeatability, and long life, stimuli-responsive smart materials (mainly adsorbents and filtration membranes) have the potential to be key materials for membrane production, particularly in the field of water treatment. Smart membranes have a bright future, and it is important to investigate and encourage their use and advancement. This review provides a comprehensive overview of smart membranes. Full article
(This article belongs to the Proceedings of The 7th International Electronic Conference on Water Sciences)
Show Figures

Figure 1

13 pages, 3363 KB  
Article
Lignin Recovery from Black Liquor Using Integrated UF/NF Processes and Economic Analysis
by Manorma Sharma, Patrícia Alves and Licínio M. Gando-Ferreira
Membranes 2023, 13(2), 237; https://doi.org/10.3390/membranes13020237 - 16 Feb 2023
Cited by 8 | Viewed by 3309
Abstract
Lignin is a polyphenolic biopolymer present in large amounts in black liquor (BL). This work investigated the recovery of lignin from BL (pre-filtered by ultrafiltration (UF)) by nanofiltration (NF). For the NF tests, laboratory-made mixed matrix membrane (MMM) prepared with 0.1% activated carbon [...] Read more.
Lignin is a polyphenolic biopolymer present in large amounts in black liquor (BL). This work investigated the recovery of lignin from BL (pre-filtered by ultrafiltration (UF)) by nanofiltration (NF). For the NF tests, laboratory-made mixed matrix membrane (MMM) prepared with 0.1% activated carbon (AC) nanoparticles were used in crossflow filtration mode. The effect of pressure (6–15 bar) and volume reduction (VR) (~65%) were analyzed, and the filtration performance was evaluated in terms of permeate flux, lignin rejection rate, and flux reduction. The lignin rejection rate varied in the range of 67–80% with the pressure, however, the highest increases in flux and rejection were observed at 12 bar, which was found to be the optimum pressure. At a VR of ~65%, the permeate flux decreased by ~55% and the lignin rejection rate increased from 78% to 86%. In addition, an economic evaluation was performed for the preparation of UF and NF MMM. The minimum-to-maximum price range was estimated considering the costs of the laboratory and commercial grade regents. It showed a difference of ~10-fold and ~14-fold for UF and NF membranes, respectively. The results of the laboratory-scale study were used to evaluate the economic feasibility of the process for recovering lignin- and hemicellulose-rich retentate streams. Full article
Show Figures

Figure 1

13 pages, 3509 KB  
Article
Integration of Ultra- and Nanofiltration for Potato Processing Water (PPW) Treatment in a Circular Water Recovery System
by Paulina Rajewska, Jolanta Janiszewska and Jakub Rajewski
Membranes 2023, 13(1), 59; https://doi.org/10.3390/membranes13010059 - 3 Jan 2023
Cited by 5 | Viewed by 3608
Abstract
The article analyzes integrated ultrafiltration (UF) and nanofiltration (NF) processes for potato processing wastewater treatment for the purpose of which a laboratory filtration system for flat sheet membranes with the effective surface area of 1.4 × 10−2 m2 (UF: polysulfone, cut-off: [...] Read more.
The article analyzes integrated ultrafiltration (UF) and nanofiltration (NF) processes for potato processing wastewater treatment for the purpose of which a laboratory filtration system for flat sheet membranes with the effective surface area of 1.4 × 10−2 m2 (UF: polysulfone, cut-off: 10,000 Da; NF: polypiperazine amide, cut-off: 150–300 Da) was used. As part of the study, the effect of the transmembrane pressure of UF (0.2 MPa and 0.4 MPa) and NF (1.0 MPa and 1.8 MPa) on the permeate flux and rejection coefficient was investigated and the impact of sewage preparation methods on the degree of pollution reduction was determined. Moreover, a method for a fouling layer removal from the UF membranes is also proposed. The results of the analyses conducted by the authors show that the pretreatment stage offers additional advantages to TSS and turbidity removal. In both cases (0.2 and 0.4 MPa), UF used after the pretreatment process resulted in a 97–99% reduction in these impurities. The analysis of the determined rejection coefficients shows that the use of NaOH and H2O2 for the regeneration of the UF membrane has a positive effect on filtration efficiency. Regarding NF, the rejection coefficients for most tested parameters were higher for the 1.8 MPa process compared to 1.0 MPa, and approximately 80% of water was recovered. Full article
Show Figures

Figure 1

21 pages, 4540 KB  
Article
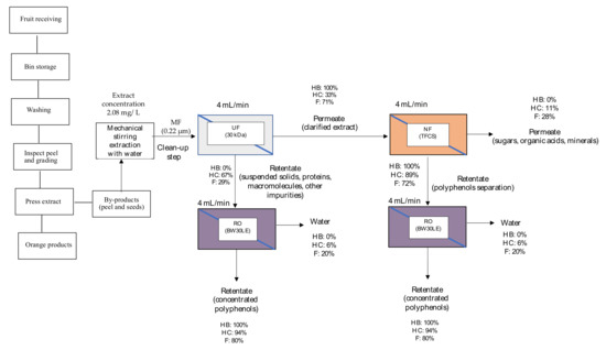
Recovery of Natural Polyphenols from Spinach and Orange By-Products by Pressure-Driven Membrane Processes
by María Fernanda Montenegro-Landívar, Paulina Tapia-Quirós, Xanel Vecino, Mónica Reig, Mercè Granados, Adriana Farran, José Luis Cortina, Javier Saurina and César Valderrama
Membranes 2022, 12(7), 669; https://doi.org/10.3390/membranes12070669 - 28 Jun 2022
Cited by 20 | Viewed by 4385
Abstract
Spinach and orange by-products are well recognized for their health benefits due to the presence of natural polyphenols with antioxidant activity. Therefore, the demand to produce functional products containing polyphenols recovered from vegetables and fruits has increased in the last decade. This work [...] Read more.
Spinach and orange by-products are well recognized for their health benefits due to the presence of natural polyphenols with antioxidant activity. Therefore, the demand to produce functional products containing polyphenols recovered from vegetables and fruits has increased in the last decade. This work aims to use the integrated membrane process for the recovery of polyphenols from spinach and orange wastes, implemented on a laboratory scale. The clarification (microfiltration and ultrafiltration, i.e., MF and UF), pre-concentration (nanofiltration, NF), and concentration (reverse osmosis, RO) of the spinach and orange extracts were performed using membrane technology. Membrane experiments were carried out by collecting 1 mL of the permeate stream after increasing the flow rate in 1 mL/min steps. The separation and concentration factors were determined by HPLC-DAD in terms of total polyphenol content and by polyphenol families: hydroxybenzoic acids, hydroxycinnamic acids, and flavonoids. The results show that the transmembrane flux depended on the feed flow rate for MF, UF, NF, and RO techniques. For the spinach and orange matrices, MF (0.22 µm) could be used to remove suspended solids; UF membranes (30 kDa) for clarification; NF membranes (TFCS) to pre-concentrate; and RO membranes (XLE for spinach and BW30 for orange) to concentrate. A treatment sequence is proposed for the two extracts using a selective membrane train (UF, NF, and RO) to obtain polyphenol-rich streams for food, pharmaceutical, and cosmetic applications, and also to recover clean water streams. Full article
(This article belongs to the Section Membrane Applications)
Show Figures

Figure 1

21 pages, 2894 KB  
Review
Agri-Food Industry Waste as Resource of Chemicals: The Role of Membrane Technology in Their Sustainable Recycling
by Emmanouil H. Papaioannou, Rosalinda Mazzei, Fabio Bazzarelli, Emma Piacentini, Vasileios Giannakopoulos, Michael R. Roberts and Lidietta Giorno
Sustainability 2022, 14(3), 1483; https://doi.org/10.3390/su14031483 - 27 Jan 2022
Cited by 45 | Viewed by 7576
Abstract
The agri-food sector generates substantial quantities of waste material on farm and during the processing of these commodities, creating serious social and environmental problems. However, these wastes can be resources of raw material for the production of valuable chemicals with applications in various [...] Read more.
The agri-food sector generates substantial quantities of waste material on farm and during the processing of these commodities, creating serious social and environmental problems. However, these wastes can be resources of raw material for the production of valuable chemicals with applications in various industrial sectors (e.g., food ingredients, nutraceuticals, bioderived fine chemicals, biofuels etc.). The recovery, purification and biotransformation of agri-food waste phytochemicals from this microbial spoilage-prone, complex agri-food waste material, requires appropriate fast pre-treatment and integration of various processes. This review provides a brief summary and discussion of the unique advantages and the importance of membrane technology in sustainable recycling of phytochemicals from some of the main agri-food sectors. Membrane-based pressure -driven processes present several advantages for the recovery of labile compounds from dilute streams. For example, they are clean technologies that can operate at low temperature (20–60 °C), have low energy requirements, there is no need for additional chemicals, can be quite automated and electrifiable, and have low space requirements. Based on their permselective properties based on size-, shape-, and charge-exclusion mechanisms, membrane-based separation processes have unpaired efficiency in fractionating biological components while presenting their properties. Pressure-driven membrane processes, such as microfiltration (MF), ultrafiltration (UF) and nanofiltration (NF), as well as other advanced membrane-based processes such as membrane bioreactors (MBR), membrane emulsification (ME) and membrane distillation (MD), are presented. The integration of various membrane technologies from the initial recovery of these phytochemicals (MF, UF, NF) to the final formulation (by ME) of commercial products is described. A good example of an extensively studied agri-food stream is the olive processing industry, where many different alternatives have been suggested for the recovery of biophenols and final product fabrication. Membrane process integration will deliver in the near future mature technologies for the efficient treatment of these streams in larger scales, with direct impact on the environmental protection and society (production of compounds with positive health effects, new job creation, etc.). It is expected that integration of these technologies will have substantial impact on future bio-based societies over forthcoming decades and change the way that these chemicals are currently produced, moving from petrochemical-based linear product fabrication to a sustainable circular product design based in agri-food waste biomass. Full article
(This article belongs to the Special Issue Sustainable Food Waste Valorisation by Membrane Technology)
Show Figures

Figure 1

29 pages, 6355 KB  
Review
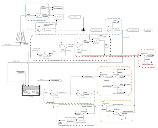
Use of Membrane Technologies in Dairy Industry: An Overview
by Mònica Reig, Xanel Vecino and José Luis Cortina
Foods 2021, 10(11), 2768; https://doi.org/10.3390/foods10112768 - 11 Nov 2021
Cited by 80 | Viewed by 15566
Abstract
The use of treatments of segregated process streams as a water source, as well as technical fluid reuse as a source of value-added recovery products, is an emerging direction of resource recovery in several applications. Apart from the desired final product obtained in [...] Read more.
The use of treatments of segregated process streams as a water source, as well as technical fluid reuse as a source of value-added recovery products, is an emerging direction of resource recovery in several applications. Apart from the desired final product obtained in agro-food industries, one of the challenges is the recovery or separation of intermediate and/or secondary metabolites with high-added-value compounds (e.g., whey protein). In this way, processes based on membranes, such as microfiltration (MF), ultrafiltration (UF), nanofiltration (NF) and reverse osmosis (RO), could be integrated to treat these agro-industrial streams, such as milk and cheese whey. Therefore, the industrial application of membrane technologies in some processing stages could be a solution, replacing traditional processes or adding them into existing treatments. Therefore, greater efficiency, yield enhancement, energy or capital expenditure reduction or even an increase in sustainability by producing less waste, as well as by-product recovery and valorization opportunities, could be possible, in line with industrial symbiosis and circular economy principles. The maturity of membrane technologies in the dairy industry was analyzed for the possible integration options of membrane processes in their filtration treatment. The reported studies and developments showed a wide window of possible applications for membrane technologies in dairy industry treatments. Therefore, the integration of membrane processes into traditional processing schemes is presented in this work. Overall, it could be highlighted that membrane providers and agro-industries will continue with a gradual implementation of membrane technology integration in the production processes, referring to the progress reported on both the scientific literature and industrial solutions commercialized. Full article
Show Figures

Graphical abstract

19 pages, 1751 KB  
Review
Treatment of Poultry Slaughterhouse Wastewater with Membrane Technologies: A Review
by Faryal Fatima, Hongbo Du and Raghava R. Kommalapati
Water 2021, 13(14), 1905; https://doi.org/10.3390/w13141905 - 9 Jul 2021
Cited by 65 | Viewed by 20466
Abstract
Poultry slaughterhouses produce a large amount of wastewater, which is usually treated by conventional methods. The traditional techniques face some challenges, especially the incapability of recovering valuable nutrients and reusing the treated water. Therefore, membrane technology has been widely adopted by researchers due [...] Read more.
Poultry slaughterhouses produce a large amount of wastewater, which is usually treated by conventional methods. The traditional techniques face some challenges, especially the incapability of recovering valuable nutrients and reusing the treated water. Therefore, membrane technology has been widely adopted by researchers due to its enormous advantages over conventional methods. Pressure-driven membranes, such as microfiltration (MF), ultrafiltration (UF), nanofiltration (NF), and reverse osmosis (RO), have been studied to purify poultry slaughterhouse wastewater (PSWW) as a standalone process or an integrated process with other procedures. Membrane technology showed excellent performance by providing high efficiency for pollutant removal and the recovery of water and valuable products. It may remove approximately all the pollutants from PSWW and purify the water to the required level for discharge to the environment and even reuse for industrial poultry processing purposes while being economically efficient. This article comprehensively reviews the treatment and reuse of PSWW with MF, UF, NF, and RO. Most valuable nutrients can be recovered by UF, and high-quality water for reuse in poultry processing can be produced by RO from PSWW. The incredible performance of membrane technology indicates that membrane technology is an alternative approach for treating PSWW. Full article
(This article belongs to the Special Issue Wastewater Treatment: Current and Future Techniques)
Show Figures

Figure 1

14 pages, 2291 KB  
Article
Integrated Membrane Process for the Treatment and Reuse of Residual Table Olive Fermentation Brine and Anaerobically Digested Sludge Centrate
by Carlos Carbonell-Alcaina, Jose Luis Soler-Cabezas, Amparo Bes-Piá, María Cinta Vincent-Vela, Jose Antonio Mendoza-Roca, Laura Pastor-Alcañiz and Silvia Álvarez-Blanco
Membranes 2020, 10(10), 253; https://doi.org/10.3390/membranes10100253 - 24 Sep 2020
Cited by 6 | Viewed by 2878
Abstract
Management of wastewater is a major challenge nowadays, due to increasing water demand, growing population and more stringent regulations on water quality. Wastewaters from food conservation are especially difficult to treat, since they have high salinity and high organic matter concentration. The aim [...] Read more.
Management of wastewater is a major challenge nowadays, due to increasing water demand, growing population and more stringent regulations on water quality. Wastewaters from food conservation are especially difficult to treat, since they have high salinity and high organic matter concentration. The aim of this work is the treatment of the effluent from a table olive fermentation process (FTOP) with the aim of reusing it once the organic matter is separated. The process proposed in this work consists of the following membrane-based technologies: Ultrafiltration (UF) (UP005, Microdyn Nadir), Forward Osmosis (FO) (Osmen2521, Hydration Technology Innovation) and Nanofiltration (NF) (NF245, Dow). The FO process was implemented to reduce the salinity entering the NF process, using the FTOP as draw solution and, at the same time, to concentrate the centrate produced in the sludge treatment of a municipal wastewater treatment plant with the aim of obtaining a stream enriched in nutrients. The UF step achieved the elimination of 50% of the chemical oxygen demand of the FTOP. The UF permeate was pumped to the FO system reducing the volume of the anaerobically digested sludge centrate (ADSC) by a factor of 3 in 6.5 h. Finally, the ultrafiltrated FTOP diluted by FO was subjected to NF. The transmembrane pressure needed in the NF stage was 40% lower than that required if the ultrafiltration permeate was directly nanofiltered. By means of the integrated process, the concentration of organic matter and phenolic compounds in the FTOP decreased by 97%. Therefore, the proposed process was able to obtain a treated brine that could be reused in other processes and simultaneously to concentrate a stream, such as the ADSC. Full article
(This article belongs to the Special Issue Integrated Membrane Systems and Processes)
Show Figures

Graphical abstract

12 pages, 2021 KB  
Article
Removal of Bacteria and Organic Carbon by an Integrated Ultrafiltration—Nanofiltration Desalination Pilot Plant
by Zahid Ur Rehman, Bayan Khojah, TorOve Leiknes, Safiya Alsogair and Mona Alsomali
Membranes 2020, 10(9), 223; https://doi.org/10.3390/membranes10090223 - 4 Sep 2020
Cited by 15 | Viewed by 4594
Abstract
Fouling caused by organic matter and bacteria remains a significant challenge for the membrane-based desalination industry. Fouling decreases the permeate quality and membrane performance and also increases energy demands. Here, we quantified the amount of organic matter and bacteria at several stages along [...] Read more.
Fouling caused by organic matter and bacteria remains a significant challenge for the membrane-based desalination industry. Fouling decreases the permeate quality and membrane performance and also increases energy demands. Here, we quantified the amount of organic matter and bacteria at several stages along the water-treatment train of an integrated ultrafiltration–nanofiltration seawater treatment pilot plant. We quantified the organic matter, in terms of Total Organic Carbon (TOC) and Assimilable Organic Carbon (AOC), and evaluated its composition using Liquid Chromatography for Organic Carbon Detection (LC-OCD). The bacterial cells were counted using Bactiquant. We found that ultrafiltration (UF) was effective at removing bacterial cells (99.7%) but not TOC. By contrast, nanofiltration (NF) successfully removed both TOC (95%) and bacterial cells. However, the NF permeate showed higher amounts of AOC than seawater. LC-OCD analysis suggested that the AOC was mostly composed of low molecular weight neutral substances. Furthermore, we found that the cleaning of the UF membrane using chemically enhanced backwash reduced the amount of AOC released into the UF permeate. By implementing the cleaning-in-place of the NF membrane, the pressure drop was restored to the normal level. Our results show that the UF and NF membrane cleaning regimes investigated in this study improved membrane performance. However, AOC remained the hardest-to-treat fraction of organic carbon. AOC should, therefore, be monitored closely and regularly to mitigate biofouling in downstream processes. Full article
(This article belongs to the Special Issue New Perspectives on Membrane Bioreactors)
Show Figures

Graphical abstract

17 pages, 2931 KB  
Article
Optimizing the Environmental Profile of Fresh-Cut Produce: Life Cycle Assessment of Novel Decontamination and Sanitation Techniques
by Miguel Vigil, Maria Pedrosa Laza, Henar Moran-Palacios and JV Alvarez Cabal
Sustainability 2020, 12(9), 3674; https://doi.org/10.3390/su12093674 - 2 May 2020
Cited by 12 | Viewed by 3781
Abstract
Fresh-cut vegetables, namely those that undergo processes such as washing, sorting, or chopping while keeping their fresh state, constitute an important market element nowadays. Among those operations, the washing step becomes really important due both to the extensive use of water resources and [...] Read more.
Fresh-cut vegetables, namely those that undergo processes such as washing, sorting, or chopping while keeping their fresh state, constitute an important market element nowadays. Among those operations, the washing step becomes really important due both to the extensive use of water resources and to the utilization of controversial water sanitizing agents, such as chlorine. To ideally eliminate those chlorinated compounds while decreasing water consumption, four novel filtrating technologies (pulsed corona discharge combined with nanofiltration, NF-PCD; classical ultrafiltration, UF; nanofiltration membranes integrating silver nanoparticles, NF-AgNP; and microfiltration with cellulose acetate membranes containing chitin nanocrystals, ChCA) have been proposed to eliminate any contaminating agent in recirculated water. Here, we performed a life cycle assessment (LCA) to assess the environmental effects of introducing these new solutions and to compare those impacts with the burden derived from the current strategy. The novel technologies showed a decreased environmental burden, mainly due to the enhanced water recirculation and the subsequent decrease in energy consumption for pumping and cooling the water stream. The environmental gain would be maintained even if a certain amount of chlorine was still needed. This analysis could serve as an aid to decision-making while evaluating the introduction of new sanitizing techniques. Full article
(This article belongs to the Special Issue Sustainable Food Production and Consumption)
Show Figures

Figure 1

16 pages, 5110 KB  
Article
Comparison of Supported Ionic Liquid Membranes and Polymeric Ultrafiltration and Nanofiltration Membranes for Separation of Lignin and Monosaccharides
by Ricardo Abejón, Javier Rabadán, Aurora Garea and Angel Irabien
Membranes 2020, 10(2), 29; https://doi.org/10.3390/membranes10020029 - 14 Feb 2020
Cited by 11 | Viewed by 3987
Abstract
Lignin is one of the three main components of lignocellulosic biomass and must be considered a raw material with attractive applications from an economic and ecological point of view. Therefore, biorefineries must have in mind the most adequate processing to obtain high-quality lignin [...] Read more.
Lignin is one of the three main components of lignocellulosic biomass and must be considered a raw material with attractive applications from an economic and ecological point of view. Therefore, biorefineries must have in mind the most adequate processing to obtain high-quality lignin and the separation tasks that play a key role to improve the purity of the lignin. Separation techniques based on membranes are a promising way to achieve these requirements. In this work, the separation performance of the SILM (Supported Ionic Liquid Membrane) formed with [BMIM][DBP] as IL (Ionic Liquid) and PTFE as membrane support was compared to a nanofiltration (NF) membrane (NP010 by Microdyn-Nadir) and two ultrafiltration (UF) membranes (UF5 and UF10 by Trisep). The SILM showed selective transport of Kraft lignin, lignosulphonate, xylose, and glucose in aqueous solutions. Although it was stable under different conditions and its performance was improved by the integration of agitation, it was not competitive when compared to NF and UF membranes, although the latter ones suffered fouling. The NF membrane was the best alternative for the separation of lignosulphonates from monosaccharides (separation factors around 75 while SILM attained only values lower than 3), while the UF5 membrane should be selected to separate Kraft lignin and monosaccharides (separation factors around 100 while SILM attained only values below 3). Full article
(This article belongs to the Special Issue Membranes: 10th Anniversary)
Show Figures

Graphical abstract

16 pages, 3478 KB  
Article
Removal Characteristics of N-Nitrosamines and Their Precursors by Pilot-Scale Integrated Membrane Systems for Water Reuse
by Haruka Takeuchi, Naoyuki Yamashita, Norihide Nakada and Hiroaki Tanaka
Int. J. Environ. Res. Public Health 2018, 15(9), 1960; https://doi.org/10.3390/ijerph15091960 - 7 Sep 2018
Cited by 21 | Viewed by 5439
Abstract
This study investigated the removal characteristics of N-Nitrosamines and their precursors at three pilot-scale water reclamation plants. These plants applies different integrated membrane systems: (1) microfiltration (MF)/nanofiltration (NF)/reverse osmosis (RO) membrane; (2) sand filtration/three-stage RO; and (3) ultrafiltration (UF)/NF and UF/RO. Variable [...] Read more.
This study investigated the removal characteristics of N-Nitrosamines and their precursors at three pilot-scale water reclamation plants. These plants applies different integrated membrane systems: (1) microfiltration (MF)/nanofiltration (NF)/reverse osmosis (RO) membrane; (2) sand filtration/three-stage RO; and (3) ultrafiltration (UF)/NF and UF/RO. Variable removal of N-Nitrosodimethylamine (NDMA) by the RO processes could be attributed to membrane fouling and the feed water temperature. The effect of membrane fouling on N-Nitrosamine removal was extensively evaluated at one of the plants by conducting one month of operation and chemical cleaning of the RO element. Membrane fouling enhanced N-Nitrosamine removal by the pilot-scale RO process. This finding contributes to better understanding of the variable removal of NDMA by RO processes. This study also investigated the removal characteristics of N-Nitrosamine precursors. The NF and RO processes greatly reduced NDMA formation potential (FP), but the UF process had little effect. The contributions of MF, NF, and RO processes for reducing FPs of NDMA, N-Nitrosopyrrolidine and N-Nitrosodiethylamine were different, suggesting different size distributions of their precursors. Full article
(This article belongs to the Special Issue Membrane Technologies for Water and Wastewater Treatment)
Show Figures

Graphical abstract

21 pages, 1896 KB  
Review
Nanofiltration and Tight Ultrafiltration Membranes for the Recovery of Polyphenols from Agro-Food By-Products
by Alfredo Cassano, Carmela Conidi, René Ruby-Figueroa and Roberto Castro-Muñoz
Int. J. Mol. Sci. 2018, 19(2), 351; https://doi.org/10.3390/ijms19020351 - 24 Jan 2018
Cited by 218 | Viewed by 15122
Abstract
Pressure-driven membrane-based technologies represent a valid approach to reduce the environmental pollution of several agro-food by-products. Recently, in relation to the major interest for natural compounds with biological activities, their use has been also addressed to the recovery, separation and fractionation of phenolic [...] Read more.
Pressure-driven membrane-based technologies represent a valid approach to reduce the environmental pollution of several agro-food by-products. Recently, in relation to the major interest for natural compounds with biological activities, their use has been also addressed to the recovery, separation and fractionation of phenolic compounds from such by-products. In particular, tight ultrafiltration (UF) and nanolfiltration (NF) membranes have been recognized for their capability to recover phenolic compounds from several types of agro-food by-products. The separation capability of these membranes, as well as their productivity, depends on multiple factors such as membrane material, molecular weight cut-off (MWCO) and operating conditions (e.g., pressure, temperature, feed flow rate, volume reduction factor, etc.). This paper aims at providing a critical overview of the influence of these parameters on the recovery of phenolic compounds from agro-food by-products by using tight UF and NF membranes. The literature data are analyzed and discussed in relation to separation processes, molecule properties, membrane characteristics and other phenomena occurring in the process. Current extraction methodologies of phenolic compounds from raw materials are also introduced in order to drive the implementation of integrated systems for the production of actractive phenolic formulations of potential interest as food antioxidants. Full article
(This article belongs to the Special Issue Bioactive Phenolics and Polyphenols 2018)
Show Figures

Graphical abstract

Back to TopTop