Sign in to use this feature.

Years

Between: -

Subjects

remove_circle_outline
remove_circle_outline
remove_circle_outline
remove_circle_outline

Journals

Article Types

Countries / Regions

Search Results (20)

Search Parameters:
Keywords = insulin receptor subfamily

Order results
Result details
Results per page
Select all
Export citation of selected articles as:
19 pages, 4172 KB  
Article
AHR Deficiency Exacerbates Hepatic Cholesterol Accumulation via Inhibiting Bile Acid Synthesis in MAFLD Rats
by Junjiu Xu, Pengwei Liu, Yuling Wu, Hongxiu He, Dandan Hu, Jianhua Sun, Jing Chen, Ying Tian and Likun Gong
Int. J. Mol. Sci. 2026, 27(1), 349; https://doi.org/10.3390/ijms27010349 - 29 Dec 2025
Viewed by 331
Abstract
Metabolic-dysfunction-associated fatty liver disease (MAFLD) is a chronic liver disease characterized by abnormal lipid metabolism. The aryl hydrocarbon receptor (AHR) is a ligand-dependent transcription factor involved in regulating multiple physiological processes. Recent studies have demonstrated that AHR exerts a multifaceted regulatory role in [...] Read more.
Metabolic-dysfunction-associated fatty liver disease (MAFLD) is a chronic liver disease characterized by abnormal lipid metabolism. The aryl hydrocarbon receptor (AHR) is a ligand-dependent transcription factor involved in regulating multiple physiological processes. Recent studies have demonstrated that AHR exerts a multifaceted regulatory role in liver diseases by integrating metabolic and immune signaling pathways; however, the specific role of AHR in MAFLD is not clear. In our work, a rat model of MAFLD was established by feeding wild-type (WT) and AHR knockout (AHR−/−) rats with a high-fat, high-fructose, and high-cholesterol diet (HFHFrHCD) for 10 weeks, and then the liver injury markers, lipid-related biochemical indices and liver histopathology were examined to elucidate the effect of AHR on MAFLD progression. We discovered that AHR deficiency can elevate plasma transaminase levels, increase hepatic triglyceride (TG) and total cholesterol (TC), and exacerbate insulin resistance (IR) under an overnutrition environment. Subsequently, liver transcriptome and RT-qPCR were performed to investigate the underlying mechanism, which revealed that the hepatic bile acid synthesis was inhibited because of lower Cytochrome P450 Family 7 Subfamily A Member 1 (CYP7A1) expression in the liver when AHR was knockout. Additionally, intestinal flora dysbiosis occurred in AHR−/− rats fed with HFHFrHCD, which might also contribute to the hepatic cholesterol accumulation. Taken together, our results suggested that AHR might play an important role in regulating cholesterol metabolism by inhibiting bile acid synthesis and breaking the steady state of the gut microbiota during the MAFLD progression. Full article
Show Figures

Graphical abstract

24 pages, 742 KB  
Review
NR4A Receptors in Immunity: Bridging Neuroendocrine and Inflammatory Pathways
by Simone Lemes Ferreira and Natalia Santucci
Receptors 2026, 5(1), 3; https://doi.org/10.3390/receptors5010003 - 25 Dec 2025
Viewed by 397
Abstract
Nuclear receptors (NRs) are ligand-activated transcription factors that mediate diverse cellular processes, including signalling, survival, proliferation, immune response and metabolism, through both genomic and non-genomic mechanisms in response to hormones and metabolic ligands. Given their central role in inter-organ, tissue, and cellular communication, [...] Read more.
Nuclear receptors (NRs) are ligand-activated transcription factors that mediate diverse cellular processes, including signalling, survival, proliferation, immune response and metabolism, through both genomic and non-genomic mechanisms in response to hormones and metabolic ligands. Given their central role in inter-organ, tissue, and cellular communication, NRs are critical for maintaining homeostasis and have become a major focus in biomedical research and drug discovery due to their association with numerous diseases. Among NRs, the NR4A subfamily (NR4A1/Nur77, NR4A2/Nurr1, and NR4A3/Nor1) responds to various stimuli—such as insulin, growth factors, inflammatory cytokines, and β-adrenergic signals—though their endogenous ligands remain unidentified. Their expression is tissue-dependent, particularly in energy-demanding tissues, where they modulate leukocyte function and promote an anti-inflammatory profile. Like other NRs, NR4As regulate acute and chronic inflammation by suppressing pro-inflammatory transcription factors (e.g., NF-κB) or enhancing their inhibitors, thereby polarising macrophages toward an anti-inflammatory phenotype. This review summarises current knowledge on the role of NR4A receptors in immune responses. Given their well-documented involvement in autoimmune diseases, inflammatory conditions, and cancer, elucidating their contributions to neuro–immune–endocrine crosstalk may uncover their therapeutic potential for immunopathological disorders. Full article
Show Figures

Figure 1

21 pages, 1674 KB  
Article
Comparative Transcriptomics Provides Insight into the Neuroendocrine Regulation of Spawning in the Black-Lip Rock Oyster (Saccostrea echinata)
by Md Abu Zafar, Saowaros Suwansa-ard, Aiden Mellor, Max Wingfield, Karl Reiher, Abigail Elizur and Scott F. Cummins
Int. J. Mol. Sci. 2025, 26(20), 10032; https://doi.org/10.3390/ijms262010032 - 15 Oct 2025
Viewed by 736
Abstract
The black-lip rock oyster, Saccostrea echinata, is an emerging aquaculture species; however, difficulties in regulating their gonad conditioning to full maturation and spawning have impacted industry progress. Addressing this challenge requires a deeper understanding of the molecular mechanisms underlying reproduction, particularly the [...] Read more.
The black-lip rock oyster, Saccostrea echinata, is an emerging aquaculture species; however, difficulties in regulating their gonad conditioning to full maturation and spawning have impacted industry progress. Addressing this challenge requires a deeper understanding of the molecular mechanisms underlying reproduction, particularly the signalling molecules (e.g., neuroendocrine hormones) that regulate gonad development and spawning, which remains poorly understood in this species. Therefore, we investigated the molecular neuroendocrine regulation of gonad maturation in S. echinata through the analysis of gonad histological changes correlated with gene expression in the visceral ganglia and gonad (of male and female) at pre- and post-spawn stages. Our targeted analysis of neuropeptide genes demonstrated that only LASGLVamide showed significant differential expression, being upregulated in the pre-spawn female gonad. Of the 26 reproductive-related genes identified, four were significantly upregulated in female gonad (SOX9, Dax1, Nanos-like, and Piwi-like), while an insulin-like peptide receptor was elevated in male visceral ganglia at post-spawn. Untargeted investigation revealed numerous transmembrane receptors significantly upregulated in the pre-spawn ovary, such as receptors for thyrotropin-releasing hormone, metabotropic glutamate, and 5-hydroxytryptamine, while mesotocin and oxytocin receptors were upregulated in pre-spawn male gonads. At the post-spawn stage, the visceral ganglia displayed upregulation of genes encoding stress-related proteins such as superoxidase dismutase and DnaJ homologue subfamily A member 1. These findings provide important insights into the complexities of neuroendocrine signalling molecules and establish a molecular foundation to guide selective breeding and broodstock management strategies that will support sustainable aquaculture development of black-lip rock oyster. Full article
(This article belongs to the Section Molecular Biology)
Show Figures

Figure 1

15 pages, 2523 KB  
Article
Impact of Chromium Picolinate on Breast Muscle Metabolomics and Glucose and Lipid Metabolism-Related Genes in Broilers Under Heat Stress
by Guangju Wang, Xiumei Li, Miao Yu, Zhenwu Huang, Jinghai Feng and Minhong Zhang
Animals 2025, 15(19), 2897; https://doi.org/10.3390/ani15192897 - 3 Oct 2025
Viewed by 1144
Abstract
The aim of the present study is to evaluate the impact of chromium (Cr) supplementation on glucose and lipid metabolism in breast muscle in broilers under heat stress. A total of 220 day-old broiler chicks were reared in cages. At 29 days old, [...] Read more.
The aim of the present study is to evaluate the impact of chromium (Cr) supplementation on glucose and lipid metabolism in breast muscle in broilers under heat stress. A total of 220 day-old broiler chicks were reared in cages. At 29 days old, 180 birds were randomly assigned to three treatments (0, 400, and 800 µg Cr/kg, as chromium picolinate) and transferred to climate chambers (31 ± 1 °C, 60 ± 7% humidity) for 14 days. Growth performance, carcass traits, serum biochemical indices, fasting glucose and insulin, homeostasis model assessment of insulin resistance (HOMA-IR), as well as muscle metabolomic profiles and gene expression related to energy and lipid metabolism were analyzed. The results showed that, compared with the heat stress group, the groups supplemented with 400 and 800 µg Cr/kg showed higher dry matter intake and average daily gain, breast muscle ratio, and lower feed conversion ratio and abdominal fat ratio; chickens supplemented with 400 and 800 µg Cr/kg showed significantly lower serum corticosterone (CORT), free fatty acids, and cholesterol levels compared with the heat stress (HS) group (p < 0.05). Fasting blood glucose and HOMA-IR were also significantly reduced, while fasting insulin was significantly increased in the Cr-supplemented groups (p < 0.05). Metabolomic analysis revealed that Cr supplementation regulated lipid and amino acid metabolism by altering key metabolites such as citric acid, L-glutamine, and L-proline, and modulating pathways including alanine, aspartate, and glutamate metabolism, and glycerophospholipid metabolism. Furthermore, Cr supplementation significantly upregulated the expression of Peroxisome Proliferator-Activated Receptor Gamma Coactivator 1 α (PGC-1α), ATP Binding Cassette Subfamily A Member 1 (ABCA1), Peroxisome Proliferator-Activated Receptor α (PPARα), and ATP Binding Cassette Subfamily G Member 1 (ABCG1) in both the hepatic and muscle tissue. This paper suggested that chromium supplementation may enhance energy metabolism and lipid transport like the findings of our study suggested. Full article
Show Figures

Figure 1

22 pages, 1456 KB  
Article
Genetic Structure of Hereditary Forms of Diabetes Mellitus in Russia
by Ildar R. Minniakhmetov, Rita I. Khusainova, Dmitry N. Laptev, Bulat I. Yalaev, Yulia S. Karpova, Roman V. Deev, Ramil R. Salakhov, Dmitry D. Panteleev, Kirill V. Smirnov, Galina A. Melnichenko, Marina V. Shestakova and Natalia G. Mokrysheva
Int. J. Mol. Sci. 2025, 26(2), 740; https://doi.org/10.3390/ijms26020740 - 16 Jan 2025
Cited by 2 | Viewed by 2289
Abstract
Analyzing the genetic architecture of hereditary forms of diabetes in different populations is a critical step toward optimizing diagnostic and preventive algorithms. This requires consideration of regional and population-specific characteristics, including the spectrum and frequency of pathogenic variants in targeted genes. As part [...] Read more.
Analyzing the genetic architecture of hereditary forms of diabetes in different populations is a critical step toward optimizing diagnostic and preventive algorithms. This requires consideration of regional and population-specific characteristics, including the spectrum and frequency of pathogenic variants in targeted genes. As part of this study, we used a custom-designed NGS panel to screen for mutations in 28 genes associated with the pathogenesis of hereditary diabetes mellitus in 506 unrelated patients from Russia. The study identified 180 pathogenic or likely pathogenic variants across 13 genes (GCK, HNF1A, HNF1B, HNF4A, ABCC8, INS, INSR, KCNJ11, PAX4, PDX1, ZFP57, BLK, WFS1), representing 46.44% of the analyzed cohort (235 individuals). The glucokinase gene (GCK) had the highest number of identified variants, with 111 variants detected in 161 patients, 20 of which were identified for the first time. In the tissue-specific transcription factor genes HNF1A, HNF4A, and HNF1B, 34 variants were found in 38 patients, including 13 that were previously unreported. Seventeen variants were identified in the ABCC8 gene, which encodes the ATP-binding cassette transporter 8 of subfamily C, each found in a different patient; four of these were novel discoveries. Nine pathogenic or likely pathogenic variants were identified in the insulin gene (INS) and its receptor gene (INSR), including four previously unreported variants. Additionally, we identified 10 previously unreported variants in six other genes among 11 patients. Variants in the genes GCK, HNF1A, HNF1B, HNF4A, ABCC8, INS, and INSR were the main contributors to the genetic pathogenesis of hereditary diabetes mellitus in the Russian cohort. These findings enhance our understanding of the molecular mechanisms underlying the disease and provide a solid basis for future studies aimed at improving diagnostic accuracy and advancing personalized therapeutic strategies. This knowledge provides a foundation for developing region-specific genetic testing algorithms and personalized therapeutic strategies, which are critical for future initiatives in precision medicine. Full article
(This article belongs to the Special Issue Diabetes: From Molecular Basis to Therapy, 2nd Edition)
Show Figures

Figure 1

22 pages, 1385 KB  
Article
Relationship between Vitamin D3 Deficiency, Metabolic Syndrome and VDR, GC, and CYP2R1 Gene Polymorphisms
by Carmina Mariana Stroia, Timea Claudia Ghitea, Maria Vrânceanu, Mariana Mureșan, Erika Bimbo-Szuhai, Csaba Robert Pallag and Annamaria Pallag
Nutrients 2024, 16(9), 1272; https://doi.org/10.3390/nu16091272 - 25 Apr 2024
Cited by 14 | Viewed by 4640
Abstract
The presence of vitamin D3 deficiency associated with the presence of metabolic syndrome (MS) has important public health effects. This study aims to investigate the relationship between vitamin D3 deficiency, MS and vitamin D3 receptor (VDR), GC Vitamin D binding protein [...] Read more.
The presence of vitamin D3 deficiency associated with the presence of metabolic syndrome (MS) has important public health effects. This study aims to investigate the relationship between vitamin D3 deficiency, MS and vitamin D3 receptor (VDR), GC Vitamin D binding protein (GC), and cytochrome P450 family 2 subfamily R member 1 (CYP2R1) gene polymorphisms, and genes whose encoded proteins are responsible for vitamin D3 metabolism and transport. A total of 58 participants were included in this study (age 39 ± 12 years) and were selected over a 12-month period. They were divided into four groups, depending on the presence of polymorphisms in VDR, GC, and CYP2R1 genes and their weight status. At baseline, in months 3, 6, and 12, biochemical parameters including 25(OH)D3, total cholesterol, LDL cholesterol, HDL cholesterol, triglycerides, and homeostatic model assessment (HOMA index), the insulin resistance indicator were measured. Our results show that all subjects in the polymorphism group supplemented with vitamin D3 reached an optimal level of vitamin D3 associated with high concentrations of 25(OH)D3. Weight loss was most significant in patients in the POW group (overweight patients). Full article
(This article belongs to the Section Nutrigenetics and Nutrigenomics)
Show Figures

Figure 1

20 pages, 9259 KB  
Article
A Cataract-Causing Mutation in the TRPM3 Cation Channel Disrupts Calcium Dynamics in the Lens
by Yuefang Zhou, Thomas M. Bennett, Philip A. Ruzycki, Zhaohua Guo, Yu-Qing Cao, Mohammad Shahidullah, Nicholas A. Delamere and Alan Shiels
Cells 2024, 13(3), 257; https://doi.org/10.3390/cells13030257 - 30 Jan 2024
Cited by 2 | Viewed by 2488
Abstract
TRPM3 belongs to the melastatin sub-family of transient receptor potential (TRPM) cation channels and has been shown to function as a steroid-activated, heat-sensitive calcium ion (Ca2+) channel. A missense substitution (p.I65M) in the TRPM3 gene of humans (TRPM3) and [...] Read more.
TRPM3 belongs to the melastatin sub-family of transient receptor potential (TRPM) cation channels and has been shown to function as a steroid-activated, heat-sensitive calcium ion (Ca2+) channel. A missense substitution (p.I65M) in the TRPM3 gene of humans (TRPM3) and mice (Trpm3) has been shown to underlie an inherited form of early-onset, progressive cataract. Here, we model the pathogenetic effects of this cataract-causing mutation using ‘knock-in’ mutant mice and human cell lines. Trpm3 and its intron-hosted micro-RNA gene (Mir204) were strongly co-expressed in the lens epithelium and other non-pigmented and pigmented ocular epithelia. Homozygous Trpm3-mutant lenses displayed elevated cytosolic Ca2+ levels and an imbalance of sodium (Na+) and potassium (K+) ions coupled with increased water content. Homozygous TRPM3-mutant human lens epithelial (HLE-B3) cell lines and Trpm3-mutant lenses exhibited increased levels of phosphorylated mitogen-activated protein kinase 1/extracellular signal-regulated kinase 2 (MAPK1/ERK2/p42) and MAPK3/ERK1/p44. Mutant TRPM3-M65 channels displayed an increased sensitivity to external Ca2+ concentration and an altered dose response to pregnenolone sulfate (PS) activation. Trpm3-mutant lenses shared the downregulation of genes involved in insulin/peptide secretion and the upregulation of genes involved in Ca2+ dynamics. By contrast, Trpm3-deficient lenses did not replicate the pathophysiological changes observed in Trpm3-mutant lenses. Collectively, our data suggest that a cataract-causing substitution in the TRPM3 cation channel elicits a deleterious gain-of-function rather than a loss-of-function mechanism in the lens. Full article
Show Figures

Figure 1

20 pages, 5057 KB  
Article
PIMT Controls Insulin Synthesis and Secretion through PDX1
by Rahul Sharma, Sujay K. Maity, Partha Chakrabarti, Madhumohan R. Katika, Satyamoorthy Kapettu, Kishore V. L. Parsa and Parimal Misra
Int. J. Mol. Sci. 2023, 24(9), 8084; https://doi.org/10.3390/ijms24098084 - 29 Apr 2023
Cited by 5 | Viewed by 5039
Abstract
Pancreatic beta cell function is an important component of glucose homeostasis. Here, we investigated the function of PIMT (PRIP-interacting protein with methyl transferase domain), a transcriptional co-activator binding protein, in the pancreatic beta cells. We observed that the protein levels of PIMT, along [...] Read more.
Pancreatic beta cell function is an important component of glucose homeostasis. Here, we investigated the function of PIMT (PRIP-interacting protein with methyl transferase domain), a transcriptional co-activator binding protein, in the pancreatic beta cells. We observed that the protein levels of PIMT, along with key beta cell markers such as PDX1 (pancreatic and duodenal homeobox 1) and MafA (MAF bZIP transcription factor A), were reduced in the beta cells exposed to hyperglycemic and hyperlipidemic conditions. Consistently, PIMT levels were reduced in the pancreatic islets isolated from high fat diet (HFD)-fed mice. The RNA sequencing analysis of PIMT knockdown beta cells identified that the expression of key genes involved in insulin secretory pathway, Ins1 (insulin 1), Ins2 (insulin 2), Kcnj11 (potassium inwardly-rectifying channel, subfamily J, member 11), Kcnn1 (potassium calcium-activated channel subfamily N member 1), Rab3a (member RAS oncogene family), Gnas (GNAS complex locus), Syt13 (synaptotagmin 13), Pax6 (paired box 6), Klf11 (Kruppel-Like Factor 11), and Nr4a1 (nuclear receptor subfamily 4, group A, member 1) was attenuated due to PIMT depletion. PIMT ablation in the pancreatic beta cells and in the rat pancreatic islets led to decreased protein levels of PDX1 and MafA, resulting in the reduction in glucose-stimulated insulin secretion (GSIS). The results from the immunoprecipitation and ChIP experiments revealed the interaction of PIMT with PDX1 and MafA, and its recruitment to the insulin promoter, respectively. Importantly, PIMT ablation in beta cells resulted in the nuclear translocation of insulin. Surprisingly, forced expression of PIMT in beta cells abrogated GSIS, while Ins1 and Ins2 transcript levels were subtly enhanced. On the other hand, the expression of genes, PRIP/Asc2/Ncoa6 (nuclear receptor coactivator 6), Pax6, Kcnj11, Syt13, Stxbp1 (syntaxin binding protein 1), and Snap25 (synaptosome associated protein 25) associated with insulin secretion, was significantly reduced, providing an explanation for the decreased GSIS upon PIMT overexpression. Our findings highlight the importance of PIMT in the regulation of insulin synthesis and secretion in beta cells. Full article
(This article belongs to the Special Issue Fate of Pancreatic Islets in Type 2 Diabetes)
Show Figures

Figure 1

16 pages, 9254 KB  
Article
Diversity of Structural, Dynamic, and Environmental Effects Explain a Distinctive Functional Role of Transmembrane Domains in the Insulin Receptor Subfamily
by Yaroslav V. Bershatsky, Andrey S. Kuznetsov, Aisha R. Idiatullina, Olga V. Bocharova, Sofya M. Dolotova, Alina A. Gavrilenkova, Oxana V. Serova, Igor E. Deyev, Tatiana V. Rakitina, Olga T. Zangieva, Konstantin V. Pavlov, Oleg V. Batishchev, Vladimir V. Britikov, Sergey A. Usanov, Alexander S. Arseniev, Roman G. Efremov and Eduard V. Bocharov
Int. J. Mol. Sci. 2023, 24(4), 3906; https://doi.org/10.3390/ijms24043906 - 15 Feb 2023
Cited by 6 | Viewed by 3905
Abstract
Human InsR, IGF1R, and IRR receptor tyrosine kinases (RTK) of the insulin receptor subfamily play an important role in signaling pathways for a wide range of physiological processes and are directly associated with many pathologies, including neurodegenerative diseases. The disulfide-linked dimeric structure of [...] Read more.
Human InsR, IGF1R, and IRR receptor tyrosine kinases (RTK) of the insulin receptor subfamily play an important role in signaling pathways for a wide range of physiological processes and are directly associated with many pathologies, including neurodegenerative diseases. The disulfide-linked dimeric structure of these receptors is unique among RTKs. Sharing high sequence and structure homology, the receptors differ dramatically in their localization, expression, and functions. In this work, using high-resolution NMR spectroscopy supported by atomistic computer modeling, conformational variability of the transmembrane domains and their interactions with surrounding lipids were found to differ significantly between representatives of the subfamily. Therefore, we suggest that the heterogeneous and highly dynamic membrane environment should be taken into account in the observed diversity of the structural/dynamic organization and mechanisms of activation of InsR, IGF1R, and IRR receptors. This membrane-mediated control of receptor signaling offers an attractive prospect for the development of new targeted therapies for diseases associated with dysfunction of insulin subfamily receptors. Full article
(This article belongs to the Special Issue Lipids in Neurodegenerative Diseases)
Show Figures

Figure 1

12 pages, 3716 KB  
Article
The Expression Pattern of Insulin-Like Growth Factor Subtype 3 (igf3) in the Orange-Spotted Grouper Epinephelus coioides and Its Function on Ovary Maturation
by Fang Jiao, Bing Fu, Yan Yang, Huayi Xue, Yuanyuan Wu, Huihong Zhao, Qing Wang and Huirong Yang
Int. J. Mol. Sci. 2023, 24(3), 2868; https://doi.org/10.3390/ijms24032868 - 2 Feb 2023
Cited by 3 | Viewed by 2681
Abstract
A new insulin-like growth factor (Igf) subtype 3 (igf3) has recently been found in the bony fish orange-spotted grouper (Epinephelus coioides). However, the role of igf3 in the maturation of the ovary and sex differentiation in E. coioides is [...] Read more.
A new insulin-like growth factor (Igf) subtype 3 (igf3) has recently been found in the bony fish orange-spotted grouper (Epinephelus coioides). However, the role of igf3 in the maturation of the ovary and sex differentiation in E. coioides is currently unknown. We examined the ovarian localization and receptor binding of the novel ortholog Igf3 using qRT-PCR, and Western blotting, combined with in situ hybridization and immunohistochemistry methods. Results demonstrated the presence of igf3 mRNA and protein in mature oocytes. Furthermore, Igf3 protein expression was not detected in testis, brain, kidney and liver homogenates. The calculated molecular weight of Igf3 was 22 kDa, which was consistent with the deduced amino acid sequence from the full-length open reading frame. The immunoreactivity showed that Igf3 was strongly present in the follicle staining fully-grown stage. The igf3 mRNA expression level was significantly positively correlated with ovarian follicular maturation. Meanwhile, Igf3 increased germinal-vesicle breakdown in a time- and dose-dependent manner. In vitro, treatment of primary ovarian cells with Igf3 up-regulated significantly the mRNA expression level of genes related to sex determination and reproduction such as forkhead boxl2 (foxl2), dosage-sensitive sex reversal adrenal hypoplasia critical region on chromosome x gene 1 (dax1), cytochrome P450 family 19 subfamily member 1 a (cyp19a1a), cytochrome P450 family 11 subfamily a member 1 a (cyp11a1a) and luteinizing hormone receptor 1 (lhr1). Overall, our results demonstrated that igf3 promotes the maturation of the ovary and plays an important role in sex differentiation in E. coioides. Full article
(This article belongs to the Section Biochemistry)
Show Figures

Figure 1

18 pages, 7686 KB  
Article
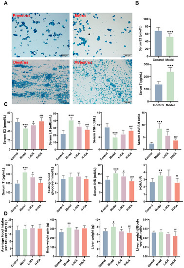
Icariin Alleviates Nonalcoholic Fatty Liver Disease in Polycystic Ovary Syndrome by Improving Liver Fatty Acid Oxidation and Inhibiting Lipid Accumulation
by Yang Hai, Ling Zuo, Meng Wang, Ruoyu Zhang, Munan Wang, Li Ren, Congwen Yang and Jianwei Wang
Molecules 2023, 28(2), 517; https://doi.org/10.3390/molecules28020517 - 5 Jan 2023
Cited by 19 | Viewed by 4879
Abstract
(1) Background: Icariin is the main component of the Chinese herb Epimedium. A number of studies have shown that it alleviates abnormal lipid metabolism. However, it is not clear whether and how icariin can ameliorate hepatic steatosis with polycystic ovary syndrome (PCOS). This [...] Read more.
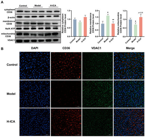
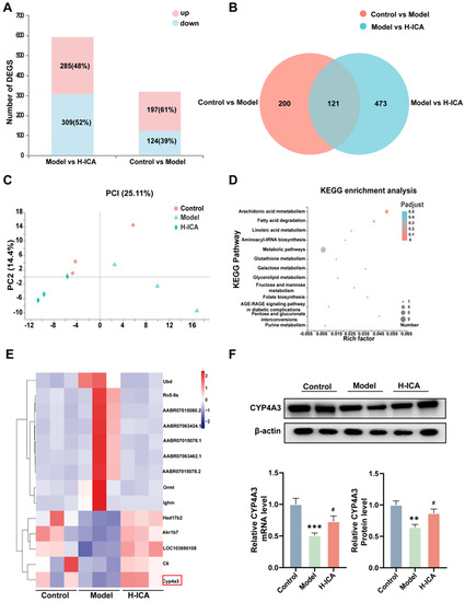
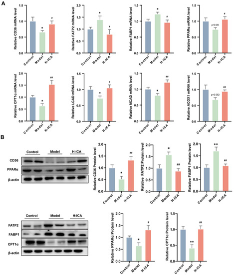
(1) Background: Icariin is the main component of the Chinese herb Epimedium. A number of studies have shown that it alleviates abnormal lipid metabolism. However, it is not clear whether and how icariin can ameliorate hepatic steatosis with polycystic ovary syndrome (PCOS). This study was designed to explore the anti-hepatosteatosis effect of icariin in rats with polycystic ovary syndrome. (2) Methods: Female Sprague Dawley(SD)rats were treated with a high-fat diet and letrozole for 21 days to make nonalcoholic fatty liver disease (NAFLD) in the polycystic ovary syndrome model. Then model rats were treated with icariin (by gavage, once daily) for 28 days. Serum hormones and biochemical variables were determined by ELISA or enzyme. RNA-sequence analysis was used to enrich related target pathways. Then, quantitative Real-time PCR (qRT-PCR) and Western blot were performed to verify target genes and proteins. (3) Results: Icariin treatment reduced excess serum levels of Testosterone (T), Estradiol (E2), Luteinizing hormone (LH), Follicle-stimulating hormone (FSH), LH/FSH ratio, insulin, triglycerides (TG), and aspartate aminotransferase (AST) in high-fat diet (HFD) and letrozole fed rats. Meanwhile, icariin ameliorated HFD and letrozole-induced fatty liver, as evidenced by a reduction in excess triglyceride accumulation, vacuolization, and Oil Red O staining area in the liver of model rats. Results of RNA-sequencing, western blotting, and qRT-PCR analyses indicated that icariin up-regulated fatty acid translocase (CD36), in mitochondria, and peroxisome proliferator-activated receptor α (PPARα) expression, which led to the enhancement of fatty acid oxidation molecules, such as cytochrome P450, family 4, subfamily a, polypeptide 3 (CYP4A3), carnitine palmitoyltransferase 1 α (CPT1α), acyl-CoA oxidase 1 (ACOX1), medium-chain acyl-CoA dehydrogenase (MCAD), and long-chain acyl-CoA dehydrogenase (LCAD). Besides, icariin reduced lipid synthesis, which elicited stearoyl-Coenzyme A desaturase 1 (SCD1), fatty acid synthase (FASN), and acetyl-CoA (ACC). (4) Conclusion: Icariin showed an ameliorative effect on hepatic steatosis induced by HFD and letrozole, which was associated with improved fatty acid oxidation and reduced lipid accumulation in the liver. Full article
Show Figures

Figure 1

18 pages, 2907 KB  
Review
The Structure, Function and Regulation of Protein Tyrosine Phosphatase Receptor Type J and Its Role in Diseases
by Huiting Li, Peng Zhang, Cencen Liu, Yiwei Wang, Yan Deng, Wei Dong and Yang Yu
Cells 2023, 12(1), 8; https://doi.org/10.3390/cells12010008 - 20 Dec 2022
Cited by 14 | Viewed by 5090
Abstract
Protein tyrosine phosphatase receptor type J (PTPRJ), also known as DEP-1, HPTPη, or CD148, belongs to the R3 subfamily of receptor protein tyrosine phosphatases (RPTPs). It was first identified as an antioncogene due to its protein level being significantly downregulated in most epithelial [...] Read more.
Protein tyrosine phosphatase receptor type J (PTPRJ), also known as DEP-1, HPTPη, or CD148, belongs to the R3 subfamily of receptor protein tyrosine phosphatases (RPTPs). It was first identified as an antioncogene due to its protein level being significantly downregulated in most epithelial tumors and cancer cell lines (e.g., colon, lung, thyroid, breast, and pancreas). PTPRJ regulates mouse optic nerve projection by inhibiting the phosphorylation of the erythropoietin-producing hepatocellular carcinoma (Eph) receptor and abelson murine leukemia viral oncogene homolog 1 (c-Abl). PTPRJ is crucial for metabolism. Recent studies have demonstrated that PTPRJ dephosphorylates JAK2 at positions Y813 and Y868 to inhibit leptin signaling. Akt is more phosphorylated at the Ser473 and Thr308 sites in Ptprj−/− mice, suggesting that PTPRJ may be a novel negative regulator of insulin signaling. PTPRJ also plays an important role in balancing the pro- and anti-osteoclastogenic activity of the M-CSF receptor (M-CSFR), and in maintaining NFATc1 expression during the late stages of osteoclastogenesis to promote bone-resorbing osteoclast (OCL) maturation. Furthermore, multiple receptor tyrosine kinases (RTKs) as substrates of PTPRJ are probably a potential therapeutic target for many types of diseases, such as cancer, neurodegenerative diseases, and metabolic diseases, by inhibiting their phosphorylation activity. In light of the important roles that PTPRJ plays in many diseases, this review summarizes the structural features of the protein, its expression pattern, and the physiological and pathological functions of PTPRJ, to provide new ideas for treating PTPRJ as a potential therapeutic target for related metabolic diseases and cancer. Full article
Show Figures

Figure 1

16 pages, 1599 KB  
Review
The Potential Role of R4 Regulators of G Protein Signaling (RGS) Proteins in Type 2 Diabetes Mellitus
by Xiaohong Zhang, Hongyan Lv, Juan Mei, Bingyuan Ji, Shuhong Huang and Xuezhi Li
Cells 2022, 11(23), 3897; https://doi.org/10.3390/cells11233897 - 2 Dec 2022
Cited by 5 | Viewed by 3650
Abstract
Type 2 diabetes mellitus (T2DM) is a complex and heterogeneous disease that primarily results from impaired insulin secretion or insulin resistance (IR). G protein-coupled receptors (GPCRs) are proposed as therapeutic targets for T2DM. GPCRs transduce signals via the Gα protein, playing an integral [...] Read more.
Type 2 diabetes mellitus (T2DM) is a complex and heterogeneous disease that primarily results from impaired insulin secretion or insulin resistance (IR). G protein-coupled receptors (GPCRs) are proposed as therapeutic targets for T2DM. GPCRs transduce signals via the Gα protein, playing an integral role in insulin secretion and IR. The regulators of G protein signaling (RGS) family proteins can bind to Gα proteins and function as GTPase-activating proteins (GAP) to accelerate GTP hydrolysis, thereby terminating Gα protein signaling. Thus, RGS proteins determine the size and duration of cellular responses to GPCR stimulation. RGSs are becoming popular targeting sites for modulating the signaling of GPCRs and related diseases. The R4 subfamily is the largest RGS family. This review will summarize the research progress on the mechanisms of R4 RGS subfamily proteins in insulin secretion and insulin resistance and analyze their potential value in the treatment of T2DM. Full article
Show Figures

Figure 1

24 pages, 1091 KB  
Review
Growth Factors, PI3K/AKT/mTOR and MAPK Signaling Pathways in Colorectal Cancer Pathogenesis: Where Are We Now?
by Constantin Stefani, Daniela Miricescu, Iulia-Ioana Stanescu-Spinu, Remus Iulian Nica, Maria Greabu, Alexandra Ripszky Totan and Mariana Jinga
Int. J. Mol. Sci. 2021, 22(19), 10260; https://doi.org/10.3390/ijms221910260 - 23 Sep 2021
Cited by 299 | Viewed by 18544
Abstract
Colorectal cancer (CRC) is a predominant malignancy worldwide, being the fourth most common cause of mortality and morbidity. The CRC incidence in adolescents, young adults, and adult populations is increasing every year. In the pathogenesis of CRC, various factors are involved including diet, [...] Read more.
Colorectal cancer (CRC) is a predominant malignancy worldwide, being the fourth most common cause of mortality and morbidity. The CRC incidence in adolescents, young adults, and adult populations is increasing every year. In the pathogenesis of CRC, various factors are involved including diet, sedentary life, smoking, excessive alcohol consumption, obesity, gut microbiota, diabetes, and genetic mutations. The CRC tumor microenvironment (TME) involves the complex cooperation between tumoral cells with stroma, immune, and endothelial cells. Cytokines and several growth factors (GFs) will sustain CRC cell proliferation, survival, motility, and invasion. Epidermal growth factor receptor (EGFR), Insulin-like growth factor -1 receptor (IGF-1R), and Vascular Endothelial Growth Factor -A (VEGF-A) are overexpressed in various human cancers including CRC. The phosphatidylinositol 3-kinase (PI3K)/protein kinase B (AKT)/mammalian target of rapamycin (mTOR) and all the three major subfamilies of the mitogen-activated protein kinase (MAPK) signaling pathways may be activated by GFs and will further play key roles in CRC development. The main aim of this review is to present the CRC incidence, risk factors, pathogenesis, and the impact of GFs during its development. Moreover, the article describes the relationship between EGF, IGF, VEGF, GFs inhibitors, PI3K/AKT/mTOR-MAPK signaling pathways, and CRC. Full article
Show Figures

Figure 1

16 pages, 3689 KB  
Article
TRPV1 Activation by Capsaicin Mediates Glucose Oxidation and ATP Production Independent of Insulin Signalling in Mouse Skeletal Muscle Cells
by Parisa Vahidi Ferdowsi, Kiran D. K. Ahuja, Jeffrey M. Beckett and Stephen Myers
Cells 2021, 10(6), 1560; https://doi.org/10.3390/cells10061560 - 21 Jun 2021
Cited by 34 | Viewed by 6278
Abstract
Background: Insulin resistance (IR), a key characteristic of type 2 diabetes (T2DM), is manifested by decreased insulin-stimulated glucose transport in target tissues. Emerging research has highlighted transient receptor potential cation channel subfamily V member (TRPV1) activation by capsaicin as a potential therapeutic target [...] Read more.
Background: Insulin resistance (IR), a key characteristic of type 2 diabetes (T2DM), is manifested by decreased insulin-stimulated glucose transport in target tissues. Emerging research has highlighted transient receptor potential cation channel subfamily V member (TRPV1) activation by capsaicin as a potential therapeutic target for these conditions. However, there are limited data on the effects of capsaicin on cell signalling molecules involved in glucose uptake. Methods: C2C12 cells were cultured and differentiated to acquire the myotube phenotype. The activation status of signalling molecules involved in glucose metabolism, including 5’ adenosine monophosphate-activated protein kinase (AMPK), calcium/calmodulin-dependent protein kinase 2 (CAMKK2), extracellular signal-regulated protein kinases 1 and 2 (ERK1/2), protein kinase B (AKT), and src homology phosphatase 2 (SHP2), was examined. Finally, activation of CAMKK2 and AMPK, and glucose oxidation and ATP levels were measured in capsaicin-treated cells in the presence or absence of TRPV1 antagonist (SB-452533). Results: Capsaicin activated cell signalling molecules including CAMKK2 and AMPK leading to increased glucose oxidation and ATP generation independent of insulin in the differentiated C2C12 cells. Pharmacological inhibition of TRPV1 diminished the activation of CAMKK2 and AMPK as well as glucose oxidation and ATP production. Moreover, we observed an inhibitory effect of capsaicin in the phosphorylation of ERK1/2 in the mouse myotubes. Conclusion: Our data show that capsaicin-mediated stimulation of TRPV1 in differentiated C2C12 cells leads to activation of CAMKK2 and AMPK, and increased glucose oxidation which is concomitant with an elevation in intracellular ATP level. Further studies of the effect of TRPV1 channel activation by capsaicin on glucose metabolism could provide novel therapeutic utility for the management of IR and T2DM. Full article
Show Figures

Figure 1

Back to TopTop