Sign in to use this feature.

Years

Between: -

Subjects

remove_circle_outline
remove_circle_outline
remove_circle_outline
remove_circle_outline
remove_circle_outline

Journals

Article Types

Countries / Regions

Search Results (20)

Search Parameters:
Keywords = improved PRM algorithm

Order results
Result details
Results per page
Select all
Export citation of selected articles as:
39 pages, 4819 KB  
Article
Adaptive Path Planning of UAV Based on A* Algorithm and Artificial Potential Field Method
by Jinchao Zhao, Ya Zhang, Luoyin Ning, Xuran Xiao, Chenrui Bai, Jianwu Zhang and Min Yang
Drones 2026, 10(2), 93; https://doi.org/10.3390/drones10020093 - 28 Jan 2026
Viewed by 174
Abstract
This paper presents an adaptive UAV path planning algorithm, A*-APF, which combines the A* algorithm with the artificial potential field method (APF) to overcome challenges such as lengthy paths, lack of smoothness, and local optima in traditional path planning algorithms within intricate environments. [...] Read more.
This paper presents an adaptive UAV path planning algorithm, A*-APF, which combines the A* algorithm with the artificial potential field method (APF) to overcome challenges such as lengthy paths, lack of smoothness, and local optima in traditional path planning algorithms within intricate environments. The A*-APF algorithm utilizes the global heuristic search abilities of A* and integrates a dynamic adaptive mechanism for gravitational and repulsive coefficients based on target distance, obstacle density, and path curvature. This mechanism enables real-time adjustments of potential field parameters, improving both global optimality and local path smoothness. Simulation results demonstrate that the A*-APF algorithm surpasses A*, RRT, PRM, and GWO algorithms in terms of path length, smoothness, computational efficiency, and stability. Specifically, it reduces the average path length by 15–25%, enhances smoothness by 30–45%, and decreases computation time by nearly 90%. Physical experiments confirm that the algorithm achieves the shortest path, optimal obstacle avoidance, and superior stability in real-world environments, highlighting its global optimization capability, real-time performance, and potential for engineering applications in complex dynamic environments. These results emphasize the algorithm’s ability to enhance UAV stability during task execution. Full article
(This article belongs to the Section Artificial Intelligence in Drones (AID))
26 pages, 10016 KB  
Article
Robot Path Planning Based on Improved PRM for Wing-Box Internal Assembly
by Jiefeng Jiang, Yong You, Youtao Shao, Yunbo Bi and Jingjing You
Machines 2025, 13(10), 952; https://doi.org/10.3390/machines13100952 - 16 Oct 2025
Viewed by 784
Abstract
Currently, fastener installation within the narrow, confined space of a wing box must be performed manually, as existing robotic systems are unable to adequately meet the internal assembly requirements. To address this problem, a new robot with one prismatic and five revolute joints [...] Read more.
Currently, fastener installation within the narrow, confined space of a wing box must be performed manually, as existing robotic systems are unable to adequately meet the internal assembly requirements. To address this problem, a new robot with one prismatic and five revolute joints (1P5R) has been developed for entering and operating inside the wing box. Firstly, the mechanical structure and control system of the robot were designed and implemented. Then, an improved Probabilistic Roadmap (PRM) method was developed to enable rapid and smooth path planning, mainly depending on optimization of sampling strategy based on Halton sequence, an elliptical-region-based redundant point optimization strategy using control points, improving roadmap construction, and path smoothing based on B-spline curves. Finally, obstacle–avoidance path planning based on the improved PRM was simulated using the MoveIt platform, corresponding robotic motion experiments were conducted, and the improved PRM was validated. Full article
(This article belongs to the Section Robotics, Mechatronics and Intelligent Machines)
Show Figures

Figure 1

23 pages, 8039 KB  
Article
Hybrid Probabilistic Road Map Path Planning for Maritime Autonomous Surface Ships Based on Historical AIS Information and Improved DP Compression
by Gongxing Wu, Liepan Guo, Danda Shi, Bing Han and Fan Yang
J. Mar. Sci. Eng. 2025, 13(1), 184; https://doi.org/10.3390/jmse13010184 - 20 Jan 2025
Cited by 3 | Viewed by 2173
Abstract
A hybrid probabilistic road map (PRM) path planning algorithm based on historical automatic identification system (AIS) information and Douglas–Peucker (DP) compression is proposed to address the issues of low path quality and the need for extensive sampling in the traditional PRM algorithm. This [...] Read more.
A hybrid probabilistic road map (PRM) path planning algorithm based on historical automatic identification system (AIS) information and Douglas–Peucker (DP) compression is proposed to address the issues of low path quality and the need for extensive sampling in the traditional PRM algorithm. This innovative approach significantly reduces the number of required samples and decreases path planning time. The process begins with the collection of historical AIS data from the autonomous vessel’s navigation area, followed by comprehensive data-cleaning procedures to eliminate invalid and incomplete records. Subsequently, an enhanced DP compression algorithm is employed to streamline the cleaned AIS data, minimizing waypoint data while retaining essential trajectory characteristics. Intersection points among various vessel trajectories are then calculated, and these points, along with the compressed AIS data, form the foundational dataset for path searching. Building upon the traditional PRM framework, the proposed hybrid PRM algorithm integrates the B-spline algorithm to smooth and optimize the generated paths. Comparative experiments conducted against the standard PRM algorithm, A*, and Dijkstra algorithms demonstrate that the hybrid PRM approach not only reduces planning time but also achieves superior path smoothness. These improvements enhance both the efficiency and accuracy of path planning for maritime autonomous surface ships (MASS), marking a significant advancement in autonomous maritime navigation. Full article
(This article belongs to the Special Issue Unmanned Marine Vehicles: Perception, Planning, Control and Swarm)
Show Figures

Figure 1

20 pages, 7429 KB  
Article
Research on Path Planning of a Mining Inspection Robot in an Unstructured Environment Based on an Improved Rapidly Exploring Random Tree Algorithm
by Jingwen Wu, Liang Zhao and Ruixue Liu
Appl. Sci. 2024, 14(14), 6389; https://doi.org/10.3390/app14146389 - 22 Jul 2024
Cited by 8 | Viewed by 2069
Abstract
To ensure the safe production of mines, the intelligent trend of underground mining operations is gradually advancing. However, the operational environment of subterranean mining is intricate, making the conventional path-planning algorithm used by mining inspection robots frequently inadequate for real requirements. To safeguard [...] Read more.
To ensure the safe production of mines, the intelligent trend of underground mining operations is gradually advancing. However, the operational environment of subterranean mining is intricate, making the conventional path-planning algorithm used by mining inspection robots frequently inadequate for real requirements. To safeguard the mining inspection robot, targeting the problem of low search efficiency and path redundancy in the path planning of the existing rapidly exploring random tree (RRT) algorithm in the narrow and complex unstructured environment, a path-planning algorithm combining improved RRT and a probabilistic road map (PRM) is proposed. Initially, the target area is efficiently searched according to the fan-shaped goal orientation strategy and the adaptive step size expansion strategy. Subsequently, the PRM algorithm and the improved RRT algorithm are combined to reduce the redundant points of the planning path. Ultimately, considering the kinematics of the vehicle, the path is optimized by the third-order Bessel curve. The experimental simulation results show that the proposed path-planning algorithm has a higher success rate, smoother path, and shorter path length than other algorithms in complex underground mining environments, which proves the effectiveness of the proposed algorithm. Full article
Show Figures

Figure 1

21 pages, 6229 KB  
Article
Autonomous Exploration Method of Unmanned Ground Vehicles Based on an Incremental B-Spline Probability Roadmap
by Xingyang Feng, Hua Cong, Yu Zhang, Mianhao Qiu and Xuesong Hu
Sensors 2024, 24(12), 3951; https://doi.org/10.3390/s24123951 - 18 Jun 2024
Cited by 3 | Viewed by 1713
Abstract
Autonomous exploration in unknown environments is a fundamental problem for the practical application of unmanned ground vehicles (UGVs). However, existing exploration methods face difficulties when directly applied to UGVs due to limited sensory coverage, conservative exploration strategies, inappropriate decision frequencies, and the non-holonomic [...] Read more.
Autonomous exploration in unknown environments is a fundamental problem for the practical application of unmanned ground vehicles (UGVs). However, existing exploration methods face difficulties when directly applied to UGVs due to limited sensory coverage, conservative exploration strategies, inappropriate decision frequencies, and the non-holonomic constraints of wheeled vehicles. In this paper, we present IB-PRM, a hierarchical planning method that combines Incremental B-splines with a probabilistic roadmap, which can support rapid exploration by a UGV in complex unknown environments. We define a new frontier structure that includes both information-gain guidance and a B-spline curve segment with different arrival orientations to satisfy the non-holonomic constraint characteristics of UGVs. We construct and maintain local and global graphs to generate and store filtered frontiers. By jointly solving the Traveling Salesman Problem (TSP) using these frontiers, we obtain the optimal global path traversing feasible frontiers. Finally, we optimize the global path based on the Time Elastic Band (TEB) algorithm to obtain a smooth, continuous, and feasible local trajectory. We conducted comparative experiments with existing advanced exploration methods in simulation environments of different scenarios, and the experimental results demonstrate that our method can effectively improve the efficiency of UGV exploration. Full article
Show Figures

Figure 1

18 pages, 28738 KB  
Article
Two-Stage Path Planning for Long-Distance Off-Road Path Planning Based on Terrain Data
by Xudong Zheng, Mengyu Ma, Zhinong Zhong, Anran Yang, Luo Chen and Ning Jing
ISPRS Int. J. Geo-Inf. 2024, 13(6), 184; https://doi.org/10.3390/ijgi13060184 - 31 May 2024
Cited by 8 | Viewed by 2403
Abstract
In the face of increasing demands for tasks such as mountain rescue, geological exploration, and military operations in complex wilderness environments, planning an efficient walking route is crucial. To address the inefficiency of traditional two-dimensional path planning, this paper proposes a two-stage path [...] Read more.
In the face of increasing demands for tasks such as mountain rescue, geological exploration, and military operations in complex wilderness environments, planning an efficient walking route is crucial. To address the inefficiency of traditional two-dimensional path planning, this paper proposes a two-stage path planning algorithm. First, an improved Probabilistic Roadmap (PRM) algorithm is used to quickly and roughly determine the initial path. Then, the morphological dilation is applied to process the grid points of the initial path, retaining the surrounding area of the initial path for a precise positioning of the search range. Finally, the idea of the A algorithm is applied to achieve precise path planning in the refined search range. During the process of constructing the topology map, we utilized parallelization acceleration strategies to expedite the graph construction. In order to verify the effectiveness of the algorithm, we used terrain data to construct a wilderness environment model, and tests were conducted on off-road path planning tasks with different terrains and distances. The experimental results show a substantial enhancement in the computational efficiency of the proposed algorithm relative to the conventional A algorithm by 30 to 60 times. Full article
Show Figures

Figure 1

16 pages, 2987 KB  
Article
Grid-Based Non-Uniform Probabilistic Roadmap-Based AGV Path Planning in Narrow Passages and Complex Environments
by Yaozhe Zhou, Yujun Lu and Liye Lv
Electronics 2024, 13(1), 225; https://doi.org/10.3390/electronics13010225 - 4 Jan 2024
Cited by 5 | Viewed by 2527
Abstract
In this paper, we propose a Grid-based Non-uniform Probability Density Sampling Probabilistic Roadmap algorithm (GN-PRM) in response to the challenges of difficult sampling in narrow passages and low-probability map generation in traditional Probabilistic Roadmap algorithms (PRM). The improved algorithm incorporates grid-based processing for [...] Read more.
In this paper, we propose a Grid-based Non-uniform Probability Density Sampling Probabilistic Roadmap algorithm (GN-PRM) in response to the challenges of difficult sampling in narrow passages and low-probability map generation in traditional Probabilistic Roadmap algorithms (PRM). The improved algorithm incorporates grid-based processing for map segmentation, employing non-uniform probability density sampling based on the different attributes of each block to enhance sampling probability in narrow passages. Additionally, considering the computational cost and frequent ineffective searches in traditional PRM algorithms during pathfinding, this paper optimizes the time required for query route planning by altering connection strategies to improve the algorithm’s runtime. Finally, the simulation results indicate that, with a reduction of over 50% in undirected line segments and a reduction of over 85% in runtime, the GN-PRM algorithm achieves a 100% success rate in complex planning scenarios with a sampling point value of K = 500. In comparison, the traditional PRM algorithm has a success rate of no more than 10%, with a sampling point value of K = 500. Full article
Show Figures

Figure 1

29 pages, 661 KB  
Article
Iterative List Patterned Reed-Muller Projection Detection-Based Packetized Unsourced Massive Random Access
by Wenjiao Xie, Runhe Tian and Huisheng Zhang
Sensors 2023, 23(14), 6596; https://doi.org/10.3390/s23146596 - 21 Jul 2023
Viewed by 1759
Abstract
In this paper, we consider a slot-controlled coded compressed sensing protocol for unsourced massive random access (URA) that concatenates a shared patterned Reed–Muller (PRM) inner codebook to an outer error-correction code. Due to the limitations of the geometry-based decoding algorithm in single-sequence settings [...] Read more.
In this paper, we consider a slot-controlled coded compressed sensing protocol for unsourced massive random access (URA) that concatenates a shared patterned Reed–Muller (PRM) inner codebook to an outer error-correction code. Due to the limitations of the geometry-based decoding algorithm in single-sequence settings and due to the message interference that may result in decreased decoding performance under multi-sequence circumstances, a list PRM projection algorithm and an iterative list PRM projection algorithm are proposed to supplant the signal detector associated with the inner PRM sequences in this paper. In detail, we first propose an enhanced path-saving algorithm, called list PRM projection detection, for use in single-user scenarios that maintains multiple candidates during the first few layers so as to remedy the risk of spreading errors. On this basis, we further propose an iterative list PRM projection algorithm for use in multi-user scenarios. The vectors for PRM codes and channel coefficients are jointly detected in an iterative manner, which offers significant improvements regarding the convergence rate for signal recovery. Furthermore, the performances of the proposed algorithms are analyzed mathematically, and we verify that the theoretical simulations are consistent with the numerical simulations. Finally, we concatenate the inner PRM codes that employ iterative list detection in two practical error-correction outer codes. According to the simulation results, we conclude that the packetized URA with the proposed iterative list projection detection works better than benchmarks in terms of the number of active users it can support in each slot and the amount of energy needed per bit to meet an expected error probability. Full article
(This article belongs to the Special Issue Sustainable Solutions for 6G-Enabled Internet of Things Networks)
Show Figures

Figure 1

16 pages, 5839 KB  
Article
PRM-D* Method for Mobile Robot Path Planning
by Chunyang Liu, Saibao Xie, Xin Sui, Yan Huang, Xiqiang Ma, Nan Guo and Fang Yang
Sensors 2023, 23(7), 3512; https://doi.org/10.3390/s23073512 - 27 Mar 2023
Cited by 35 | Viewed by 5631
Abstract
Various navigation tasks involving dynamic scenarios require mobile robots to meet the requirements of a high planning success rate, fast planning, dynamic obstacle avoidance, and shortest path. PRM (probabilistic roadmap method), as one of the classical path planning methods, is characterized by simple [...] Read more.
Various navigation tasks involving dynamic scenarios require mobile robots to meet the requirements of a high planning success rate, fast planning, dynamic obstacle avoidance, and shortest path. PRM (probabilistic roadmap method), as one of the classical path planning methods, is characterized by simple principles, probabilistic completeness, fast planning speed, and the formation of asymptotically optimal paths, but has poor performance in dynamic obstacle avoidance. In this study, we use the idea of hierarchical planning to improve the dynamic obstacle avoidance performance of PRM by introducing D* into the network construction and planning process of PRM. To demonstrate the feasibility of the proposed method, we conducted simulation experiments using the proposed PRM-D* (probabilistic roadmap method and D*) method for maps of different complexity and compared the results with those obtained by classical methods such as SPARS2 (improving sparse roadmap spanners). The experiments demonstrate that our method is non-optimal in terms of path length but second only to graph search methods; it outperforms other methods in static planning, with an average planning time of less than 1 s, and in terms of the dynamic planning speed, our method is two orders of magnitude faster than the SPARS2 method, with a single dynamic planning time of less than 0.02 s. Finally, we deployed the proposed PRM-D* algorithm on a real vehicle for experimental validation. The experimental results show that the proposed method was able to perform the navigation task in a real-world scenario. Full article
(This article belongs to the Topic Advances in Mobile Robotics Navigation)
Show Figures

Figure 1

26 pages, 15114 KB  
Article
Development of Ship Route-Planning Algorithm Based on Rapidly-Exploring Random Tree (RRT*) Using Designated Space
by Da-un Jang and Joo-sung Kim
J. Mar. Sci. Eng. 2022, 10(12), 1800; https://doi.org/10.3390/jmse10121800 - 22 Nov 2022
Cited by 19 | Viewed by 7477
Abstract
Ship route planning is a crucial activity that must consider not only the safety of the ship but also the safe passage of nearby ships in the same space and time. This study aims to provide general route-planning guidance to shipping traffic by [...] Read more.
Ship route planning is a crucial activity that must consider not only the safety of the ship but also the safe passage of nearby ships in the same space and time. This study aims to provide general route-planning guidance to shipping traffic by improving conventional sampling-based route-planning algorithms in accordance with the maritime environment from a ship operator’s perspective. The obstacle safety margin in a marine environment can be reflected in a binary image map space based on an electronic navigational chart. Consequently, an initial route was created using the probabilistic road map (PRM) algorithm in the configured map space to increase the speed of the conventional sampling-based route-planning algorithm. Based on the initial route created, a designated space—that is, a multi-elliptical area—was created to limit the route-search range. After searching the final route in the designated space based on the rapidly-exploring random tree (RRT*) algorithm, optimal route planning could be achieved by generating a collision-free space graph to remove unnecessary nodes from the searched final route. The simulation results showed that the route was shortened by approximately 33.7 km compared with the conventional RRT* algorithm, and the calculation time was shortened by approximately 2.5 times. Full article
(This article belongs to the Section Ocean Engineering)
Show Figures

Figure 1

18 pages, 11386 KB  
Article
An Efficient Motion Planning Method with a Lazy Demonstration Graph for Repetitive Pick-and-Place
by Guoyu Zuo, Mi Li, Jianjun Yu, Chun Wu and Gao Huang
Biomimetics 2022, 7(4), 210; https://doi.org/10.3390/biomimetics7040210 - 21 Nov 2022
Cited by 7 | Viewed by 2839
Abstract
Robotic systems frequently need to plan consecutive similar manipulation in some scenarios (e.g., pick-and-place tasks), leading to similar motion plans. Moreover, the workspace of a robot changes with the difference in operation actions, which affects subsequent tasks. Therefore, it is significant to reuse [...] Read more.
Robotic systems frequently need to plan consecutive similar manipulation in some scenarios (e.g., pick-and-place tasks), leading to similar motion plans. Moreover, the workspace of a robot changes with the difference in operation actions, which affects subsequent tasks. Therefore, it is significant to reuse information from previous solutions for new motion planning instances to adapt to workplace changes. This paper proposes the Lazy Demonstration Graph (LDG) planner, a novel motion planner that exploits successful and high-quality planning cases as prior knowledge. In addition, a Gaussian Mixture Model (GMM) is established by learning the distribution of samples in the planning cases. Through the trained GMM, more samples are placed in a promising location related to the planning tasks for achieving the purpose of adaptive sampling. This adaptive sampling strategy is combined with the Lazy Probabilistic Roadmap (LazyPRM) algorithm; in the subsequent planning tasks, this paper uses the multi-query property of a road map to solve motion planning problems without planning from scratch. The lazy collision detection of the LazyPRM algorithm helps overcome changes in the workplace by searching candidate paths. Our method also improves the quality and success rate of the path planning of LazyPRM. Compared with other state-of-the-art motion planning algorithms, our method achieved better performance in the planning time and path quality. In the repetitive motion planning experiment of the manipulator for pick-and-place tasks, we designed two different experimental scenarios in the simulation environment. The physical experiments are also carried out in AUBO−i5 robot arm. Accordingly, the experimental results verified our method’s validity and robustness. Full article
(This article belongs to the Special Issue Bio-Inspired Design and Control of Legged Robot)
Show Figures

Figure 1

31 pages, 96437 KB  
Article
An Optimized Probabilistic Roadmap Algorithm for Path Planning of Mobile Robots in Complex Environments with Narrow Channels
by Lijun Qiao, Xiao Luo and Qingsheng Luo
Sensors 2022, 22(22), 8983; https://doi.org/10.3390/s22228983 - 20 Nov 2022
Cited by 27 | Viewed by 6376
Abstract
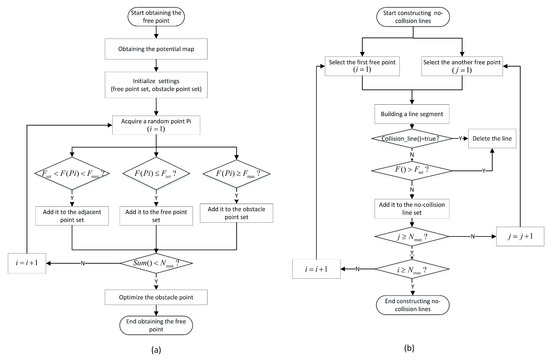
In this paper, we propose a new path planning algorithm based on the probabilistic roadmaps method (PRM), in order to effectively solve the autonomous path planning of mobile robots in complex environments with multiple narrow channels. The improved PRM algorithm mainly improves the [...] Read more.
In this paper, we propose a new path planning algorithm based on the probabilistic roadmaps method (PRM), in order to effectively solve the autonomous path planning of mobile robots in complex environments with multiple narrow channels. The improved PRM algorithm mainly improves the density and distribution of sampling points in the narrow channel, through a combination of the learning process of the PRM algorithm and the APF algorithm. We also shortened the required time and path length by optimizing the query process. The first key technology to improve the PRM algorithm involves optimizing the number and distribution of free points and collision-free lines in the free workspace. To ensure full visibility of the narrow channel, we extend the obstacles through the diagonal distance of the mobile robot while ignoring the safety distance. Considering the safety distance during movement, we re-classify the all sampling points obtained by the quasi-random sampling principle into three categories: free points, obstacle points, and adjacent points. Next, we transform obstacle points into the free points of the narrow channel by combining the APF algorithm and the characteristics of the narrow channel, increasing the density of sampling points in the narrow space. Then, we include potential energy judgment into the construction process of collision-free lines shortening the required time and reduce collisions with obstacles. Optimizing the query process of the PRM algorithm is the second key technology. To reduce the required time in the query process, we adapt the bidirectional A* algorithm to query these local paths and obtain an effective path to the target point. We also combine the path pruning technology with the potential energy function to obtain a short path without collisions. Finally, the experimental results demonstrate that the new PRM path planning technology can improve the density of free points in narrow spaces and achieve an optimized, collision-free path in complex environments with multiple narrow channels. Full article
(This article belongs to the Section Sensors and Robotics)
Show Figures

Figure 1

16 pages, 4027 KB  
Article
Path Planning for UAV Based on Improved PRM
by Weimin Li, Lei Wang, Awei Zou, Jingcao Cai, Huijuan He and Tielong Tan
Energies 2022, 15(19), 7267; https://doi.org/10.3390/en15197267 - 3 Oct 2022
Cited by 42 | Viewed by 4233
Abstract
In this paper, an improved probabilistic roadmap (IPRM) algorithm is proposed to solve the energy consumption problem of multi-unmanned aerial vehicle (UAV) path planning with an angle. Firstly, in order to simulate the real terrain environment, a mathematical model was established; secondly, an [...] Read more.
In this paper, an improved probabilistic roadmap (IPRM) algorithm is proposed to solve the energy consumption problem of multi-unmanned aerial vehicle (UAV) path planning with an angle. Firstly, in order to simulate the real terrain environment, a mathematical model was established; secondly, an energy consumption model was established; then, the sampling space of the probabilistic roadmap (PRM) algorithm was optimized to make the obtained path more explicit and improve the utilization rate in space and time; then, the sampling third-order B-spline curve method was used to curve the rotation angle to make the path smoother and the distance shorter. Finally, the results of the improved genetic algorithm (IGA), PRM algorithm and IPRM algorithm were compared through a simulation. The data analysis shows that the IGA has significant advantages over other algorithms in some aspects, and can be well applied to the path planning of UAVs. Full article
(This article belongs to the Special Issue Energy Saving Manufacturing System Optimization)
Show Figures

Figure 1

13 pages, 3767 KB  
Article
Smart Vehicle Path Planning Based on Modified PRM Algorithm
by Qiongqiong Li, Yiqi Xu, Shengqiang Bu and Jiafu Yang
Sensors 2022, 22(17), 6581; https://doi.org/10.3390/s22176581 - 31 Aug 2022
Cited by 70 | Viewed by 5050
Abstract
Path planning is a very important step for mobile smart vehicles in complex environments. Sampling based planners such as the Probabilistic Roadmap Method (PRM) have been widely used for smart vehicle applications. However, there exist some shortcomings, such as low efficiency, low reuse [...] Read more.
Path planning is a very important step for mobile smart vehicles in complex environments. Sampling based planners such as the Probabilistic Roadmap Method (PRM) have been widely used for smart vehicle applications. However, there exist some shortcomings, such as low efficiency, low reuse rate of the roadmap, and a lack of guidance in the selection of sampling points. To solve the above problems, we designed a pseudo-random sampling strategy with the main spatial axis as the reference axis. We optimized the generation of sampling points, removed redundant sampling points, set the distance threshold between road points, adopted a two-way incremental method for collision detections, and optimized the number of collision detection calls to improve the construction efficiency of the roadmap. The key road points of the planned path were extracted as discrete control points of the Bessel curve, and the paths were smoothed to make the generated paths more consistent with the driving conditions of vehicles. The correctness of the modified PRM was verified and analyzed using MATLAB and ROS to build a test platform. Compared with the basic PRM algorithm, the modified PRM algorithm has advantages related to speed in constructing the roadmap, path planning, and path length. Full article
(This article belongs to the Special Issue Advanced Intelligent Control in Robots)
Show Figures

Figure 1

27 pages, 11385 KB  
Article
An Efficient Sampling-Based Path Planning for the Lunar Rover with Autonomous Target Seeking
by Gang Chen, Hong You, Zeyuan Huang, Junting Fei, Yifan Wang and Chuankai Liu
Aerospace 2022, 9(3), 148; https://doi.org/10.3390/aerospace9030148 - 8 Mar 2022
Cited by 13 | Viewed by 5214
Abstract
This paper presents an efficient path planning method for the lunar rover to improve the autonomy and exploration ability in the complex and unstructured lunar surface environment. Firstly, the safe zone for the rover’s motion is defined, based on which a detecting point [...] Read more.
This paper presents an efficient path planning method for the lunar rover to improve the autonomy and exploration ability in the complex and unstructured lunar surface environment. Firstly, the safe zone for the rover’s motion is defined, based on which a detecting point selection strategy is proposed to choose target positions that meet the rover’s constraints. Secondly, an improved sampling-based path planning method is proposed to get a safe path for the rover efficiently. Thirdly, a map extension strategy for the unstructured and continually varying environment is included to update the roadmap, which takes advantage of the historical planning information. Finally, the proposed method is tested in a complex lunar surface environment. Numerical results show that the appropriate detecting positions can be selected autonomously, while a safe path to the selected detecting position can be obtained with high efficiency and quality compared with the Probabilistic Roadmap (PRM) and A* search algorithm. Full article
Show Figures

Figure 1

Back to TopTop