Sign in to use this feature.

Years

Between: -

Subjects

remove_circle_outline
remove_circle_outline
remove_circle_outline

Journals

Article Types

Countries / Regions

Search Results (9)

Search Parameters:
Keywords = imipridone

Order results
Result details
Results per page
Select all
Export citation of selected articles as:
24 pages, 1399 KB  
Review
Combination of the First-in-Class Imipridone ONC201 and Standard Anticancer Therapies as a Rational Approach for Therapeutic Benefit
by Brahmi Shenoy, Miloni Mandani, Meena Chintamaneni and Sonal M. Manohar
Curr. Issues Mol. Biol. 2025, 47(9), 775; https://doi.org/10.3390/cimb47090775 - 18 Sep 2025
Viewed by 3077
Abstract
The development of drugs for cancer treatment faces critical challenges due to the heterogeneity in cancers, metastatic nature of the disease, lack of efficacy, toxicity, and drug resistance. This makes it quite important to understand the complexities of cancer as well as the [...] Read more.
The development of drugs for cancer treatment faces critical challenges due to the heterogeneity in cancers, metastatic nature of the disease, lack of efficacy, toxicity, and drug resistance. This makes it quite important to understand the complexities of cancer as well as the limitations of druggable targets. ONC201 (also known as dordaviprone/TIC10/ModeysoTM), a first-in-class member of the imipridone family, has been shown to kill cancer cells selectively. Recently, it has received FDA approval as the first and only treatment for recurrent H3K27M-mutant diffuse midline glioma. The unique pharmacophore, favorable therapeutic index, ability to induce TRAIL and the integrated stress response (ISR), activation of natural killer cells, and ability to diffuse across the blood–brain barrier are the unique characteristics of ONC201. ONC201 has shown effectiveness against various cancers, and this has been evident in many preclinical studies. ONC201 as a single agent, although useful, has some limitations, which could be addressed by using combination strategies. ONC201 has shown synergism with other drugs, leading to greater tumor cell death or reduced tumor growth. Next-generation imipridones, viz. ONC206 and ONC212, are more potent analogs of ONC201 and exhibit similar characteristics. In this review, we discuss the therapeutic potential of ONC201 and its analogs using combination strategies across different cancers. Full article
Show Figures

Figure 1

18 pages, 5811 KB  
Article
Investigating the Effects of ONC206 Alone and in Combination with Cisplatin on Ovarian Cancer Cell Models
by Sara Mikhael, Rona Fayyad, Leen Abi Harfouch, Varun Vijay Prabhu, Hisham F. Bahmad, Wassim Abou-Kheir and Georges Daoud
Curr. Issues Mol. Biol. 2025, 47(6), 451; https://doi.org/10.3390/cimb47060451 - 12 Jun 2025
Cited by 1 | Viewed by 1833
Abstract
Ovarian cancer (OC) is the most lethal gynecologic malignancy worldwide, with high rates of disease relapse posing a significant therapeutic challenge. Consequently, there is an urgent need to develop novel treatments for OC. This study aims to evaluate the effects of the novel [...] Read more.
Ovarian cancer (OC) is the most lethal gynecologic malignancy worldwide, with high rates of disease relapse posing a significant therapeutic challenge. Consequently, there is an urgent need to develop novel treatments for OC. This study aims to evaluate the effects of the novel imipridone, ONC206, both as a monotherapy and in combination with the standard of care chemotherapy drug, cisplatin (CDDP), on human OC cell lines. In order to study the effect of ONC206 and CDDP on ovarian cancer, two cell lines, OVCAR-420 and SKOV-3, were used in this study. Cell proliferation was assessed using MTT assay while cell viability was evaluated using the trypan blue exclusion assay. Cell migration was examined using the wound healing assay. To investigate the effects of both treatments, alone or in combination on the stem-cell-like population of OC cells, the sphere-forming assay was employed. Our results revealed that ONC206, alone or in combination with CDDP, exerts a potent anti-proliferative effect on both OVCAR-420 and SKOV-3 cells, as shown in the MTT and trypan blue exclusion assays. Interestingly, a synergistic effect was observed when ONC206 was combined with CDDP, enhancing the overall anti-cancer efficacy. Additionally, ONC206 alone or in combination with CDDP inhibited the migratory ability of the ovarian cancer cells. Furthermore, the activity of ovarian cancer stem cells was inhibited when cells were treated with ONC206 alone or in combination with CDDP, as shown in the significant decrease in both the size and the sphere-forming ability of ovarian cancer stem cells in the 3D culture model. Our results highly suggest the potential of imipridones as a new class of therapeutics in ovarian cancer management. Among these, ONC206 shows nanomolar potency, highlighting its potential as a standalone therapy or in combination with existing treatment regimens. Full article
Show Figures

Figure 1

25 pages, 13373 KB  
Article
Development of Novel Imipridones with Alkyne- and Triazole-Linked Warheads on the Tricyclic Skeleton, Showing Superior Ability to Eradicate PANC-1 and Fadu Cells Compared to ONC201
by Tamás Czuczi, József Murányi, István Móra, Bianka Gurbi, Attila Varga, Dávid Papp, Gitta Schlosser, Miklós Csala and Antal Csámpai
Int. J. Mol. Sci. 2024, 25(23), 13176; https://doi.org/10.3390/ijms252313176 - 7 Dec 2024
Viewed by 1965
Abstract
Our ongoing research focuses on the development of new imipridone derivatives. We aim to design compounds that can completely and selectively eradicate cancer cells after relatively short treatment. We have synthetized systematically designed novel hybrids and evaluated their antiproliferative activity against PANC-1 and [...] Read more.
Our ongoing research focuses on the development of new imipridone derivatives. We aim to design compounds that can completely and selectively eradicate cancer cells after relatively short treatment. We have synthetized systematically designed novel hybrids and evaluated their antiproliferative activity against PANC-1 and Fadu cell lines. We have also conducted preliminary studies on the mechanism, including colony formation as well as dose–response tests in HEK293T wild-type (WT) and HEK293T CLPP−/− cells. Following gradual structural fine-tuning based on high throughput screening, we identified two imipridone hybrids as the most potent derivatives. Their unique substitution pattern includes N-methylated propargylamine and ferrocenyl/phenyltriazole moieties on the benzyl groups attached to opposite sides of the imipridone core. We found that the compounds with IC50 values similar to those of ONC201 completely eradicated cancer cells at about 4 μM, while ONC201 treatment at even higher concentrations left 30–50% of viable cells behind. Both compounds exerted equal activity in WT and CLPP−/− HEK293T cells, indicating a ClpP-independent mechanism. Further development is needed to improve the tumor selectivity of the two potent imipridone derivatives. By preserving tumor cytotoxicity, we aim to generate new drug candidates that evade resistance and can be applied in a sufficiently broad therapeutic window. Full article
(This article belongs to the Special Issue Molecular Mechanisms and Therapies of Pancreatic Cancer: 2nd Edition)
Show Figures

Figure 1

17 pages, 1961 KB  
Article
TR-57 Treatment of SUM159 Cells Induces Mitochondrial Dysfunction without Affecting Membrane Potential
by Artem Mishukov, Ekaterina Mndlyan, Alexey V. Berezhnov, Margarita Kobyakova, Yana Lomovskaya, Ekhson Holmuhamedov and Irina Odinokova
Int. J. Mol. Sci. 2024, 25(2), 1193; https://doi.org/10.3390/ijms25021193 - 18 Jan 2024
Cited by 2 | Viewed by 3637
Abstract
Recent works identified ClpXP, mitochondrial caseinolytic protease, as the only target of imipridones, a new class of antitumor agents. Our study of the mechanism of imipridone derivative TR-57 action in SUM159 human breast cancer cells demonstrated mitochondrial fragmentation, degradation of mitochondrial mtDNA and [...] Read more.
Recent works identified ClpXP, mitochondrial caseinolytic protease, as the only target of imipridones, a new class of antitumor agents. Our study of the mechanism of imipridone derivative TR-57 action in SUM159 human breast cancer cells demonstrated mitochondrial fragmentation, degradation of mitochondrial mtDNA and mitochondrial dysfunction due to inhibition of Complex I and Complex II activity. Complete inhibition of oxidative phosphorylation accompanied 90, 94, 88 and 87% decreases in the content of Complex I, II, III and IV proteins, respectively. The content of the FOF1-ATPase subunits decreased sharply by approximately 35% after 24 h and remained unchanged up to 72 h of incubation with TR-57. At the same time, a disappearance of the ATPIF1, the natural inhibitor of mitochondrial FOF1-ATPase, was observed after 24 h exposure to TR-57. ATPase inhibitor oligomycin did not affect the mitochondrial membrane potential in intact SUM159, whereas it caused a 65% decrease in TR-57-treated cells. SUM159 cells incubated with TR57 up to 72 h retained the level of proteins facilitating the ATP transfer across the mitochondrial membranes: VDAC1 expression was not affected, while expression of ANT-1/2 and APC2 increased by 20% and 40%, respectively. Thus, our results suggest that although TR-57 treatment leads to complete inhibition of respiratory chain activity of SUM159 cells, hydrolysis of cytoplasmic ATP by reversal activity of FOF1-ATPase supports mitochondrial polarization. Full article
(This article belongs to the Special Issue New Agents and Novel Drugs Use for the Oncological Diseases Treatment)
Show Figures

Figure 1

6 pages, 205 KB  
Review
ONC201 for Glioma Treatment: Adding an Important Weapon to Our Arsenal
by Athina-Maria Aloizou and Dimitra Aloizou
Neuroglia 2023, 4(1), 28-33; https://doi.org/10.3390/neuroglia4010003 - 1 Feb 2023
Cited by 3 | Viewed by 9077
Abstract
Glioma, specifically gliobastoma, represents the commonest central nervous system malignancy and is notoriously challenging to treat, with only a minimal number of patients surviving beyond a year after diagnosis. The available treatment options include surgical resection, radiotherapy, and chemotherapy, mainly with temozolomide. However, [...] Read more.
Glioma, specifically gliobastoma, represents the commonest central nervous system malignancy and is notoriously challenging to treat, with only a minimal number of patients surviving beyond a year after diagnosis. The available treatment options include surgical resection, radiotherapy, and chemotherapy, mainly with temozolomide. However, gliomas can be particularly treatment resistant and novel options are currently being researched. One such agent is ONC201, the first member of the imipridone class and a TNF-related apoptosis inducing ligand (TRAIL)-inducing compound, which has shown positive results in the first preliminary clinical reports about its application in glioma patients, while also being safe and well-tolerated. Particular promise has been shown for the H3K27M mutated glioblastomas, with more trials focusing on this patient subset. It is likely that this compound will be added in the treatment algorithms of glioma in the future, although more research is still needed. Full article
19 pages, 6508 KB  
Article
Synthesis and Antiproliferative Activity of Novel Imipridone–Ferrocene Hybrids with Triazole and Alkyne Linkers
by Tamás Czuczi, József Murányi, Péter Bárány, István Móra, Adina Borbély, Miklós Csala and Antal Csámpai
Pharmaceuticals 2022, 15(4), 468; https://doi.org/10.3390/ph15040468 - 12 Apr 2022
Cited by 6 | Viewed by 4917
Abstract
Imipridones, including ONC201, ONC206 and ONC212 (which are emblematic members of this class of compounds developed by Oncoceutics) constitute a novel class of anticancer agents, with promising results in clinical trials. With the aim of increasing the ROS (reactive oxygen species) responsivity of [...] Read more.
Imipridones, including ONC201, ONC206 and ONC212 (which are emblematic members of this class of compounds developed by Oncoceutics) constitute a novel class of anticancer agents, with promising results in clinical trials. With the aim of increasing the ROS (reactive oxygen species) responsivity of the synthesized molecules, a set of novel ferrocene–imipridone hybrids were designed and synthesized. Our strategy was motivated by the documented interplay between the imipridone-triggered activation of TRAIL (the tumor necrosis factor-related apoptosis-inducing ligand) and mitochondrial ClpP (Caseinolytic protease P) and the ROS-mediated effect of ferrocene-containing compounds. In order to obtain novel hybrids with multitarget characters, the ferrocene moiety was tethered to the imipridone scaffold through ethynylene and 1,2,3-triazolyl linkers by using Sonogashira coupling of Cu(I)- and Ru(II)-catalyzed azide–alkyne cycloadditions. The biological activities of the new hybrids were examined by using in vitro cell viability assays on four malignant cell lines (PANC-1, A2058, EBC-1 and Fadu), along with colony formation assays on the most resistant PANC-1 cell line. Several hybrids caused a significantly greater drop in the cell viability compared to ONC201, and two of them completely overcame the resistance, with IC50 values comparable to those produced by ONC201. The two most potent hybrids, but not ONC201, induced apoptosis/necrosis in PANC-1 and A2058 cells after 24 h of treatment. Full article
(This article belongs to the Special Issue Heterocyclic Compounds and Their Application in Therapy)
Show Figures

Graphical abstract

13 pages, 4190 KB  
Article
ONC201 and an MEK Inhibitor Trametinib Synergistically Inhibit the Growth of Triple-Negative Breast Cancer Cells
by Bora Lim, Christine B. Peterson, Alexander Davis, Elin Cho, Troy Pearson, Huey Liu, Minha Hwang, Naoto Tada Ueno and Jangsoon Lee
Biomedicines 2021, 9(10), 1410; https://doi.org/10.3390/biomedicines9101410 - 7 Oct 2021
Cited by 18 | Viewed by 4115
Abstract
Triple-negative breast cancer (TNBC) is a heterogeneous group of estrogen, progesterone, and HER2-negative breast cancers with poor clinical outcomes. The imipridone ONC201 is a G-protein-coupled dopamine receptor D2 modulator and an allosteric agonist of the mitochondrial protease caseinolytic protease P(ClpP), which induces apoptosis. [...] Read more.
Triple-negative breast cancer (TNBC) is a heterogeneous group of estrogen, progesterone, and HER2-negative breast cancers with poor clinical outcomes. The imipridone ONC201 is a G-protein-coupled dopamine receptor D2 modulator and an allosteric agonist of the mitochondrial protease caseinolytic protease P(ClpP), which induces apoptosis. Here, we aimed to develop a novel ONC201-based combination therapy targeting TNBC. We performed a reverse-phase protein array analysis of ONC201-treated/-untreated and -sensitive/-resistant cell lines to identify potential predictive biomarkers. A principal component analysis using measured protein expression levels, the apoptosis score (AS), and heatmaps of all the measured protein and AS-related protein expression levels did not show a clear correlation between the expression levels of a specific protein and ONC201 efficacy. Three-dimensional RNA interference kinome-wide library screening revealed the MAPK and PI3K/Akt pathways as potential synergistic therapeutic partners. The combination with the MEK inhibitor trametinib successfully inhibited the growth of both ONC201-sensitive/-resistant TNBC cell lines. The baseline ClpP level correlated with the efficacy of single-agent ONC201. Single and combination therapy increased caspase 3/7 activity. The predictive biomarkers and a detailed mechanism of synergy beyond an induction of caspase activation should be tested for translation into future studies. Full article
(This article belongs to the Special Issue Breast Cancer: Molecular Basis and Translational Research)
Show Figures

Figure 1

2 pages, 588 KB  
Correction
Correction: Hu, W., et al. Targeting Dopamine Receptor D2 by Imipridone Suppresses Uterine Serous Cancer Malignant Phenotype. Cancers 2020, 12, 2436
by Wen Hu, Li Zhang, Sammy Ferri-Borgogno, Suet-Ying Kwan, Kelsey E. Lewis, Han T. Cun, Tsz-Lun Yeung, Pamela T. Soliman, Rohinton S. Tarapore, Joshua E. Allen, Xinyuan Guan, Karen H. Lu, Samuel C. Mok and Chi-Lam Au-Yeung
Cancers 2021, 13(4), 623; https://doi.org/10.3390/cancers13040623 - 4 Feb 2021
Cited by 1 | Viewed by 1999
Abstract
In the original article, there was a mistake in Figure 2B as published [...] Full article
17 pages, 2848 KB  
Article
Targeting Dopamine Receptor D2 by Imipridone Suppresses Uterine Serous Cancer Malignant Phenotype
by Wen Hu, Li Zhang, Sammy Ferri-Borgogno, Suet-Ying Kwan, Kelsey E. Lewis, Han T. Cun, Tsz-Lun Yeung, Pamela T. Soliman, Rohinton S. Tarapore, Joshua E. Allen, Xinyuan Guan, Karen H. Lu, Samuel C. Mok and Chi-Lam Au-Yeung
Cancers 2020, 12(9), 2436; https://doi.org/10.3390/cancers12092436 - 27 Aug 2020
Cited by 13 | Viewed by 4675 | Correction
Abstract
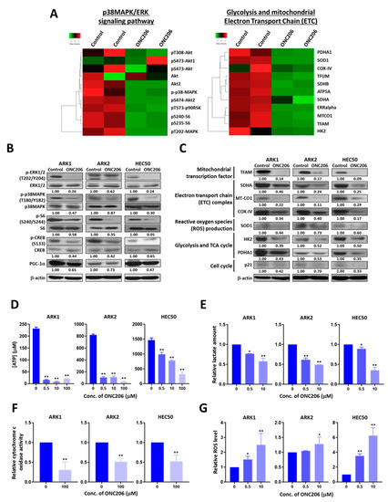
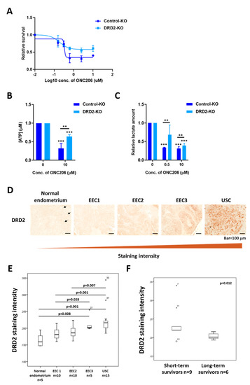
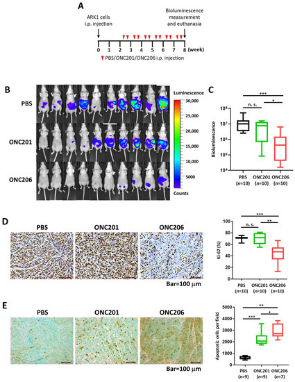
Uterine serous cancer (USC) is an aggressive subtype of endometrial cancer, with poor survival and high recurrence rates. The development of novel and effective therapies specific to USC would aid in its management. However, few studies have focused solely on this rare subtype. [...] Read more.
Uterine serous cancer (USC) is an aggressive subtype of endometrial cancer, with poor survival and high recurrence rates. The development of novel and effective therapies specific to USC would aid in its management. However, few studies have focused solely on this rare subtype. The current study demonstrated that the orally bioavailable, investigational new drug and novel imipridone ONC206 suppressed USC cell proliferation and induced apoptosis both in vitro and in vivo. Disruption of the DRD2-mediated p38MAPK/ERK/PGC-1α network by ONC206 led to metabolic reprogramming and suppression of both glycolysis and oxidative phosphorylation. ONC206 also synergized with paclitaxel in reducing USC cell viability. In addition, DRD2 overexpression correlated with poor overall survival in patients. This study provides the first evidence that ONC206 induced metabolic reprogramming in USC cells and is a promising therapeutic agent for USC treatment. These findings support further development of ONC206 as a promising therapeutic agent and improves survival rates in patients with USC. Full article
(This article belongs to the Section Cancer Therapy)
Show Figures

Figure 1

Back to TopTop