Sign in to use this feature.

Years

Between: -

Subjects

remove_circle_outline
remove_circle_outline
remove_circle_outline
remove_circle_outline
remove_circle_outline
remove_circle_outline

Journals

Article Types

Countries / Regions

Search Results (31)

Search Parameters:
Keywords = icaritin

Order results
Result details
Results per page
Select all
Export citation of selected articles as:
16 pages, 1319 KB  
Article
Magnetic Cross-Linked Enzyme Aggregates of Glycoside Hydrolase: An Efficient and Stable Biocatalyst for Icaritin
by Yuxuan Zhao, Wei Zhang, Ye Li, Wenting Fei and Hao Liang
Catalysts 2025, 15(11), 1034; https://doi.org/10.3390/catal15111034 - 1 Nov 2025
Viewed by 546
Abstract
With the booming development of natural anticancer agents, icaritin has been widely used in clinical liver cancer treatment due to the smaller number of side effects. Among them, enzymes as catalysts for producing icaritin have attracted considerable attention. Industrial production remains in its [...] Read more.
With the booming development of natural anticancer agents, icaritin has been widely used in clinical liver cancer treatment due to the smaller number of side effects. Among them, enzymes as catalysts for producing icaritin have attracted considerable attention. Industrial production remains in its infancy due to the poor reusability of free enzymes, despite enzymes possessing favorable efficiency and green catalytic effects. The present study investigated two immobilization methods, including cross-linked enzyme aggregates (CLEAs) and magnetic cross-linked enzyme aggregates (MCLEAs). The optimal temperature and pH for the two hydrolases were determined, followed by characterization using VSM, XRD, FT-IR, and TEM techniques. The experiments have demonstrated that MCLEAs eradicate the need for ultrafiltration; MCLEAs are beneficial for enhancing fixation efficiency. Additionally, MCLEAs exhibited significantly higher catalytic activity, which raised the catalytic activity by approximately 30% compared with CLEAs. Moreover, after 10 consecutive reuse cycles, the catalytic activity of MCLEAs remained above 70%, maintaining a conversion rate of epimedin C at 61.59%. To summarize, MCLEAs offer an efficient strategy for enzyme immobilization. MCLEAs not only significantly enhanced both the enzyme’s ability to catalyze and resist but also eliminated the necessity for ultrafiltration as well as enabled rapid product separation. Full article
(This article belongs to the Special Issue Design and Application of Combined Catalysis)
Show Figures

Figure 1

22 pages, 16615 KB  
Article
The Mechanism of a Novel Mitochondrial-Targeted Icaritin Derivative in Regulating Apoptosis of BEL-7402 Cells Based on the SIRT3 and CypD-Mediated ROS/p38 MAPK Signaling Pathway
by Zenan Chen, Wei Li, Yan Zhao, Dingrui Liu, Jiahong Han and Enbo Cai
Molecules 2025, 30(8), 1667; https://doi.org/10.3390/molecules30081667 - 8 Apr 2025
Viewed by 1168
Abstract
Tumorigenesis and progression are closely associated with apoptosis and primarily regulated by mitochondria, which are considered major targets for cancer therapy. In this study, twelve novel icaritin (ICT) derivatives were designed and synthesized, four of which were specifically targeted to mitochondria. Biological studies [...] Read more.
Tumorigenesis and progression are closely associated with apoptosis and primarily regulated by mitochondria, which are considered major targets for cancer therapy. In this study, twelve novel icaritin (ICT) derivatives were designed and synthesized, four of which were specifically targeted to mitochondria. Biological studies demonstrated that all compounds containing triphenylphosphine (TPP+) exhibited a substantial increase in antitumor activity compared to ICT and control compounds while also exhibiting notable selectivity for tumor cells over normal cells. Among these derivatives, Mito-ICT-4 exhibited the strongest antiproliferative effect, with an IC50 value of 0.73 ± 0.06 μM for BEL-7402 cells, which is 29 times lower than that of ICT, and an IC50 value of 67.11 ± 2.09 μM for HEK293 cells, indicating approximately 33-fold selectivity for tumor cells. High-performance liquid chromatography (HPLC) analysis revealed that Mito-ICT-4 significantly accumulated in the mitochondria of BEL-7402 cells, with the level of accumulation approximately 2.5 times greater than that of ICT. Further investigations demonstrated that upon entering the mitochondria of tumor cells, Mito-ICT-4 downregulated SIRT3 protein expression, disrupted intracellular redox homeostasis, and led to a substantial increase in mitochondrial ROS levels, abnormal CypD-dependent MPTP opening, mitochondrial membrane potential depolarization, and ROS release into the cytoplasm, ultimately triggering ROS-mediated apoptosis in BEL-7402 cells. Transcriptomic analysis identified differentially expressed genes and enriched pathways, highlighting the ROS-mediated p38-MAPK signaling pathway as a key mediator of Mito-ICT-4-induced mitochondria-dependent apoptosis. The effects of Mito-ICT-4 on the expression of key genes (SIRT3, CypD, P-MKK6, P-P38, and DDIT3) were further validated by qRT-PCR and Western blot analysis, with results aligning with transcriptomic data. The novel ICT derivatives synthesized in this study, with mitochondria-targeting functionality, provide a basis for the development of targeted antitumor drugs. Full article
(This article belongs to the Special Issue Design, Synthesis and Biological Activity of Novel Antitumor Drugs)
Show Figures

Graphical abstract

22 pages, 19618 KB  
Article
Advanced PROTAC and Quantitative Proteomics Strategy Reveals Bax Inhibitor-1 as a Critical Target of Icaritin in Burkitt Lymphoma
by Peixi Zhang, Ziqing Zhang, Jie Li, Meng Xu, Weiming Lu, Ming Chen, Jiaqi Shi, Qiaolai Wang, Hengyuan Zhang, Shi Huang, Chenlei Lian, Jia Liu, Junjie Ma and Jieqing Liu
Int. J. Mol. Sci. 2024, 25(23), 12944; https://doi.org/10.3390/ijms252312944 - 2 Dec 2024
Cited by 4 | Viewed by 2283
Abstract
Understanding the molecular targets of natural products is crucial for elucidating their mechanisms of action, mitigating toxicity, and uncovering potential therapeutic pathways. Icaritin (ICT), a bioactive flavonoid, demonstrates significant anti-tumor activity but lacks defined molecular targets. This study employs an advanced strategy integrating [...] Read more.
Understanding the molecular targets of natural products is crucial for elucidating their mechanisms of action, mitigating toxicity, and uncovering potential therapeutic pathways. Icaritin (ICT), a bioactive flavonoid, demonstrates significant anti-tumor activity but lacks defined molecular targets. This study employs an advanced strategy integrating proteolysis targeting chimera (PROTAC) technology with quantitative proteomics to identify ICT’s key targets. A library of 22 ICT-based PROTAC derivatives were synthesized, among which LJ-41 exhibited a superior IC50 of 5.52 μM against Burkitt lymphoma (CA-46) cells. Then, differential proteomic analysis identified Bax inhibitor-1 (BI-1) as a potential target. Target validation techniques, including cellular thermal shift assay (CETSA), drug affinity responsive target stability (DARTS) assay, surface plasmon resonance (SPR) assay, and molecular docking, confirmed LJ-41’s high specificity for BI-1. Mechanistic investigations revealed that LJ-41 induces apoptosis through BI-1 degradation, triggering endoplasmic reticulum stress and activating inositol-requiring enzyme 1 α (IRE1α), activating transcription factor 6 (ATF6), and nuclear factor erythroid 2-related factor transcription factor heme oxygenase 1 (NRF2-HO-1) signaling pathways. This study establishes a refined methodological framework for natural product target discovery and highlights ICT-PROTAC derivatives’ potential for clinical application in Burkitt lymphoma treatment. Full article
(This article belongs to the Section Molecular Oncology)
Show Figures

Figure 1

24 pages, 15107 KB  
Article
A Single-Cell Atlas of the Substantia Nigra Reveals Therapeutic Effects of Icaritin in a Rat Model of Parkinson’s Disease
by Hao Wu, Zhen-Hua Zhang, Ping Zhou, Xin Sui, Xi Liu, Yi Sun, Xin Zhao and Xiao-Ping Pu
Antioxidants 2024, 13(10), 1183; https://doi.org/10.3390/antiox13101183 - 30 Sep 2024
Cited by 3 | Viewed by 3390
Abstract
Degeneration and death of dopaminergic neurons in the substantia nigra of the midbrain are the main pathological changes in Parkinson’s disease (PD); however, the mechanism underlying the selective vulnerability of specific neuronal populations in PD remains unclear. Here, we used single-cell RNA sequencing [...] Read more.
Degeneration and death of dopaminergic neurons in the substantia nigra of the midbrain are the main pathological changes in Parkinson’s disease (PD); however, the mechanism underlying the selective vulnerability of specific neuronal populations in PD remains unclear. Here, we used single-cell RNA sequencing to identify seven cell clusters, including oligodendrocytes, neurons, astrocytes, oligodendrocyte progenitor cells, microglia, synapse-rich cells (SRCs), and endothelial cells, in the substantia nigra of a rotenone-induced rat model of PD based on marker genes and functional definitions. We found that SRCs were a previously unidentified cell subtype, and the tight interactions between SRCs and other cell populations can be improved by icaritin, which is a flavonoid extracted from Epimedium sagittatum Maxim. and exerts anti-neuroinflammatory, antioxidant, and immune-improving effects in PD. We also demonstrated that icaritin bound with transcription factors of SRCs, and icaritin application modulated synaptic characterization of SRCs, neuroinflammation, oxidative stress, and survival of dopaminergic neurons, and improved abnormal energy metabolism, amino acid metabolism, and phospholipase D metabolism of astrocytes in the substantia nigra of rats with PD. Moreover, icaritin supplementation also promotes the recovery of the physiological homeostasis of the other cell clusters to delay the pathogenesis of PD. These data uncovered previously unknown cellular diversity in a rat model of Parkinson’s disease and provide insights into the promising therapeutic potential of icaritin in PD. Full article
(This article belongs to the Section Natural and Synthetic Antioxidants)
Show Figures

Graphical abstract

12 pages, 431 KB  
Review
Role of Nutrients Regulating Myeloid Derived Suppressor Cells in Cancer: A Scoping Review
by Beatriz Pérez-Peláez, Carlos Jiménez-Cortegana, Luis de la Cruz-Merino and Víctor Sánchez-Margalet
Curr. Issues Mol. Biol. 2024, 46(9), 9286-9297; https://doi.org/10.3390/cimb46090549 - 23 Aug 2024
Cited by 4 | Viewed by 2265
Abstract
Myeloid-derived suppressor cells (MDSCs) are immature cells with an immunosuppressive function. MDSCs have been related to inflammation in many settings, including infections, transplantation, obesity, aging, or cancer. In oncological settings, MDSCs participate in tumor immunoescape, growth, and metastasis. Certain nutrients can modify chronic [...] Read more.
Myeloid-derived suppressor cells (MDSCs) are immature cells with an immunosuppressive function. MDSCs have been related to inflammation in many settings, including infections, transplantation, obesity, aging, or cancer. In oncological settings, MDSCs participate in tumor immunoescape, growth, and metastasis. Certain nutrients can modify chronic inflammation by their interaction with MDSCs. Therefore, the possible influence of certain nutrients on immune surveillance by their actions on MDSCs and how this may affect the prognosis of cancer patients were evaluated in this scoping review. We identified seven papers, six of which were murine model studies and only one was a human clinical trial. Globally, a significant reduction in cancer growth and progression was observed after achieving a reduction in both MDSCs and their immunosuppressive ability with nutrients such as selected vegetables, icaritin, retinoic acid, curdlan, active vitamin D, soy isoflavones, and green tea. In conclusion, the consumption of certain nutrients may have effects on MDSCs, with beneficial results not only in the prevention of tumor development and growth but also in improving patients’ response. Full article
Show Figures

Figure 1

16 pages, 5973 KB  
Article
Icaritin Exerts Anti-Cancer Effects through Modulating Pyroptosis and Immune Activities in Hepatocellular Carcinoma
by Yuanyuan Jiao, Wenqian Li, Wen Yang, Mingyu Wang, Yaling Xing and Shengqi Wang
Biomedicines 2024, 12(8), 1917; https://doi.org/10.3390/biomedicines12081917 - 21 Aug 2024
Cited by 8 | Viewed by 2792
Abstract
Icaritin (ICT), a natural compound extracted from the dried leaves of the genus Epimedium, possesses antitumor and immunomodulatory properties. However, the mechanisms through which ICT modulates pyroptosis and immune response in hepatocellular carcinoma (HCC) remain unclear. This study demonstrated that ICT exhibits pyroptosis-inducing [...] Read more.
Icaritin (ICT), a natural compound extracted from the dried leaves of the genus Epimedium, possesses antitumor and immunomodulatory properties. However, the mechanisms through which ICT modulates pyroptosis and immune response in hepatocellular carcinoma (HCC) remain unclear. This study demonstrated that ICT exhibits pyroptosis-inducing and anti-hepatocarcinoma effects. Specifically, the caspase1-GSDMD and caspase3-GSDME pathways were found to be involved in ICT-triggered pyroptosis. Furthermore, ICT promoted pyroptosis in co-cultivation of HepG2 cells and macrophages, regulating the release of inflammatory cytokines and the transformation of macrophages into a proinflammatory phenotype. In the Hepa1-6+Luc liver cancer model, ICT treatment significantly increased the expression of cleaved-caspase1, cleaved-caspase3, and granzyme B, modulated cytokine secretion, and stimulated CD8+ T cell infiltration, resulting in a reduction in tumor growth. In conclusion, the findings in this research suggested that ICT may modulate cell pyroptosis in HCC and subsequently regulate the immune microenvironment of the tumor. These observations may expand the understanding of the pharmacological mechanism of ICT, as well as the therapy of liver cancer. Full article
(This article belongs to the Special Issue Signaling Pathways That Regulate Cell Proliferation and Apoptosis)
Show Figures

Figure 1

15 pages, 5265 KB  
Article
UV-B Radiation Enhances Epimedium brevicornu Maxim. Quality by Improving the Leaf Structure and Increasing the Icaritin Content
by Pengshu Li, Qiuyan Xiang, Yue Wang and Xuehui Dong
Plants 2024, 13(13), 1720; https://doi.org/10.3390/plants13131720 - 21 Jun 2024
Cited by 3 | Viewed by 1656
Abstract
Epimedium brevicornu Maxim. is a herbal plant with various therapeutic effects, and its aboveground tissues contain flavonol compounds such as icaritin that can be used to produce new drugs for the treatment of advanced liver cancer. Previous studies have shown that ultraviolet-B (UV-B, [...] Read more.
Epimedium brevicornu Maxim. is a herbal plant with various therapeutic effects, and its aboveground tissues contain flavonol compounds such as icaritin that can be used to produce new drugs for the treatment of advanced liver cancer. Previous studies have shown that ultraviolet-B (UV-B, 280–315 nm) stress can increase the levels of flavonoid substances in plants. In the current study, we observed the microstructure of E. brevicornu leaves after 0, 5, 10, 15, and 20 d of UV-B radiation (60 μw·cm−2) and quality formation mechanism of E. brevicornu leaves after 0, 10, and 20 d of UV-B radiation by LC‒ESI‒MS/MS. The contents of flavonols such as icariside I, wushanicaritin, icaritin, and kumatakenin were significantly upregulated after 10 d of radiation. The results indicated that UV-B radiation for 10 d inhibited the morphological development of E. brevicornu but increased the content of active medicinal components, providing a positive strategy for epimedium quality improvement. Full article
Show Figures

Figure 1

17 pages, 2971 KB  
Article
From Epimedium to Neuroprotection: Exploring the Potential of Wushanicaritin
by Donghui Luo, Dingding Shi and Lingrong Wen
Foods 2024, 13(10), 1493; https://doi.org/10.3390/foods13101493 - 11 May 2024
Cited by 5 | Viewed by 1918
Abstract
Epimedium has been used for functional foods with many beneficial functions to human health. Wushanicaritin is one of the most important chemicals int Epimedium. This study investigated the neuroprotective effects of wushanicaritin and potential underlying mechanisms. The results demonstrated that wushanicaritin possessed [...] Read more.
Epimedium has been used for functional foods with many beneficial functions to human health. Wushanicaritin is one of the most important chemicals int Epimedium. This study investigated the neuroprotective effects of wushanicaritin and potential underlying mechanisms. The results demonstrated that wushanicaritin possessed superior intercellular antioxidant activity compared to icaritin. Wushanicaritin, with an EC50 value of 3.87 μM, showed better neuroprotective effect than quercetin, a promising neuroprotection agent. Wushanicaritin significantly reversed lactate dehydrogenase release, reactive oxygen species generation, cell apoptosis, and mRNA expression related to cell apoptosis and oxidative defense, in glutamate-induced PC-12 cells. Wushanicaritin could also maintain the enzymatic antioxidant defense system and mitochondrial function. The suppression of caspase-3 activation and amelioration of mitochondrial membrane potential loss and nucleus morphology changes were involved in the antiapoptotic effect of wushanicaritin. These findings suggested that wushanicaritin possesses excellent intercellular antioxidant and neuroprotective activities, showing potential promise in functional foods. Full article
(This article belongs to the Special Issue Functional Foods and Their Benefits for Health Regulation)
Show Figures

Figure 1

16 pages, 3134 KB  
Article
Evaluation on the Potential for Hepatotoxic Components from Herba Epimedii to Induce Apoptosis in HepG2 Cells and the Analysis of the Influence of Metabolism in Liver Microsomes
by Lin Zhang, Cai Zhang, Xiyi Peng, Zhaojuan Guo, Song Yang and Dongjun Fu
Molecules 2024, 29(6), 1354; https://doi.org/10.3390/molecules29061354 - 19 Mar 2024
Cited by 1 | Viewed by 2298
Abstract
The potential hepatotoxicity of Herba Epimedii is a focal point in traditional Chinese medicine security applications. As determined in our previous study, the flavonoid constituents of Herba Epimedii, sagittatoside A, icariside I, baohuoside I and icaritin, are related to the hepatotoxicity of this [...] Read more.
The potential hepatotoxicity of Herba Epimedii is a focal point in traditional Chinese medicine security applications. As determined in our previous study, the flavonoid constituents of Herba Epimedii, sagittatoside A, icariside I, baohuoside I and icaritin, are related to the hepatotoxicity of this herb. However, the hepatotoxic mechanism of these components needs to be clarified further, and whether these components can maintain their injury action following liver metabolism needs to be confirmed. Herein, the effects of sagittatoside A, icariside I, baohuoside I and icaritin on the apoptosis of HepG2 cells and the expression of key proteins, including Bax, Bcl-2, Caspase-3 and Caspase-9, were evaluated. Moreover, with liver microsome incubation, the influences of metabolism on the apoptotic activities of these components were investigated. Then, by HPLC–MS/MS analyses, the in vitro metabolic stability of these components was determined after incubation with different kinds of liver microsomes to explain the reason for the influence. The results suggested that sagittatoside A, baohuoside I and icaritin could induce apoptosis, which is likely to be closely related to the induction of the intrinsic apoptosis pathway. After metabolic incubation, the sagittatoside A and icaritin metabolism mixture could still induce apoptosis due to less metabolic elimination, while the icariside I and baohuoside I metabolism mixtures respectively got and lost the ability to induce apoptosis, probably due to quick metabolism and metabolic transformation. The findings of this study may provide important references to explore the material basis and mechanism of the hepatotoxicity of Herba Epimedii. Full article
Show Figures

Figure 1

15 pages, 2133 KB  
Article
Effects of Icariin and Its Metabolites on GPCR Regulation and MK-801-Induced Schizophrenia-Like Behaviors in Mice
by Su Hui Seong, Seo Hyun Kim, Jong Hoon Ryu, Jin-Woo Jeong, Hyun Ah Jung and Jae Sue Choi
Molecules 2023, 28(21), 7300; https://doi.org/10.3390/molecules28217300 - 27 Oct 2023
Cited by 8 | Viewed by 3137
Abstract
Icariin, a major bioactive compound found in the Epimedium genus, has been reported to exert protective effects against neurodegenerative disorders. In the current study, we aimed to investigate the regulatory effect of icariin and its active metabolites (icariside II and icaritin) against prime [...] Read more.
Icariin, a major bioactive compound found in the Epimedium genus, has been reported to exert protective effects against neurodegenerative disorders. In the current study, we aimed to investigate the regulatory effect of icariin and its active metabolites (icariside II and icaritin) against prime G-protein-coupled receptor targets, considering their association with neuronal disorders. Icariside II exhibited selective agonist activity towards the dopamine D3 receptor (D3R), with half-maximal effective concentrations of 13.29 μM. Additionally, they effectively inhibited the specific binding of radioligands to D3R. Molecular docking analysis revealed that icariside II potentially exerts its agonistic effect through hydrogen-bonding interaction with Asp110 of the D3R, accompanied by negative binding energy. Conversely, icaritin demonstrated selective antagonist effects on the muscarinic acetylcholine M2 receptor (M2R). Radioligand binding assay and molecular docking analysis identified icaritin as an orthosteric ligand for M2R. Furthermore, all three compounds, icariin and its two metabolites, successfully mitigated MK-801-induced schizophrenia-like symptoms, including deficits in prepulse inhibition and social interaction, in mice. In summary, these findings highlight the potential of icariin and its metabolites as promising lead structures for the discovery of new drugs targeting cognitive and neurodegenerative disorders. Full article
(This article belongs to the Special Issue Medicinal Value of Natural Bioactive Compounds and Plant Extracts)
Show Figures

Graphical abstract

20 pages, 3985 KB  
Review
Advancements in the Biotransformation and Biosynthesis of the Primary Active Flavonoids Derived from Epimedium
by Xiaoling Zhang, Bingling Tang, Sijie Wen, Yitong Wang, Chengxue Pan, Lingbo Qu, Yulong Yin and Yongjun Wei
Molecules 2023, 28(20), 7173; https://doi.org/10.3390/molecules28207173 - 19 Oct 2023
Cited by 46 | Viewed by 6185
Abstract
Epimedium is a classical Chinese herbal medicine, which has been used extensively to treat various diseases, such as sexual dysfunction, osteoporosis, cancer, rheumatoid arthritis, and brain diseases. Flavonoids, such as icariin, baohuoside I, icaritin, and epimedin C, are the main active ingredients with [...] Read more.
Epimedium is a classical Chinese herbal medicine, which has been used extensively to treat various diseases, such as sexual dysfunction, osteoporosis, cancer, rheumatoid arthritis, and brain diseases. Flavonoids, such as icariin, baohuoside I, icaritin, and epimedin C, are the main active ingredients with diverse pharmacological activities. Currently, most Epimedium flavonoids are extracted from Epimedium plants, but this method cannot meet the increasing market demand. Biotransformation strategies promised huge potential for increasing the contents of high-value Epimedium flavonoids, which would promote the full use of the Epimedium herb. Complete biosynthesis of major Epimedium flavonoids by microbial cell factories would enable industrial-scale production of Epimedium flavonoids. This review summarizes the structures, pharmacological activities, and biosynthesis pathways in the Epimedium plant, as well as the extraction methods of major Epimedium flavonoids, and advancements in the biotransformation and complete microbial synthesis of Epimedium flavonoids, which would provide valuable insights for future studies on Epimedium herb usage and the production of Epimedium flavonoids. Full article
Show Figures

Figure 1

17 pages, 5298 KB  
Article
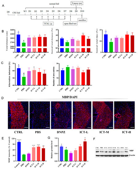
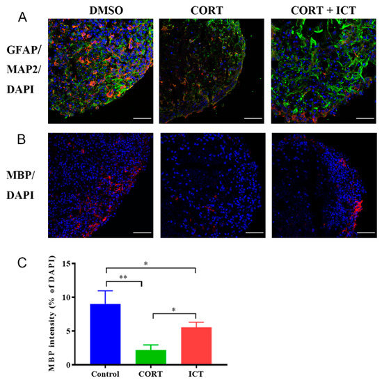
Icaritin Promotes Myelination by Simultaneously Enhancing the Proliferation and Differentiation of Oligodendrocyte Precursor Cells
by Feifei Yang, Han Wen, Siqi Ma, Qi Chang, Ruile Pan, Xinmin Liu and Yonghong Liao
Molecules 2023, 28(15), 5837; https://doi.org/10.3390/molecules28155837 - 3 Aug 2023
Cited by 4 | Viewed by 2293
Abstract
Myelin repair, which is known as remyelination, is critical to the treatment of neurodegenerative diseases, and myelination depends on not only the differentiation of oligodendrocyte precursor cells toward oligodendrocytes but also the renewal of oligodendrocyte precursor cells under pathological conditions. However, simultaneously promoting [...] Read more.
Myelin repair, which is known as remyelination, is critical to the treatment of neurodegenerative diseases, and myelination depends on not only the differentiation of oligodendrocyte precursor cells toward oligodendrocytes but also the renewal of oligodendrocyte precursor cells under pathological conditions. However, simultaneously promoting the differentiation and proliferation of oligodendrocyte precursor cells in lesions remains an unmet challenge and might affect demyelinating diseases. Kidney-tonifying herbs of traditional Chinese medicine (TCM) are effective in improving the symptoms of degenerative patients. However, herbs or compounds with dual functions are unverified. The purpose of this study was to find a kidney-tonifying TCM that synchronously improved the differentiation and proliferation of oligodendrocyte precursor cells under pathological conditions. Compounds with dual functions were screened from highly frequently used kidney-tonifying TCM, and the effects of the obtained compound on remyelination were investigated in an in vitro oligodendrocyte precursor cell differentiation model under pathological conditions and in demyelinating mice in vivo. The compound icaritin, which is an active component of Yin-Yang-Huo (the leaves of Epimedium brevicornu Maxim), demonstrated multiple effects on the remyelination process, including enhancing oligodendrocyte precursor cell proliferation, facilitating the differentiation of neural progenitor cells toward oligodendrocyte precursor cells and further toward oligodendrocytes, and maturation of oligodendrocytes under corticosterone- or glutamate-induced pathological conditions. Importantly, icaritin effectively rescued behavioral functions and increased the formation of myelin in a cuprizone-induced demyelination mouse model. The multiple effects of icaritin make it a promising lead compound for remyelination therapy. Full article
Show Figures

Figure 1

19 pages, 15482 KB  
Article
A Comprehensive Analysis to Elucidate the Effects of Spraying Mineral Elements on the Accumulation of Flavonoids in Epimedium sagittatum during the Harvesting Period
by Linlin Yang, Fei Zhang, Yueci Yan, Xupeng Gu, Shengwei Zhou, Xiuhong Su, Baoyu Ji, Hua Zhong and Chengming Dong
Metabolites 2023, 13(2), 294; https://doi.org/10.3390/metabo13020294 - 16 Feb 2023
Cited by 2 | Viewed by 2756
Abstract
The harvesting period is a critical period for the accumulation of flavonoids in the leaves of the important medicinal plant Epimedium sagittatum. In this study, we conducted an experiment on E. sagittatum leaves sprayed with mineral elements with the aim of improving [...] Read more.
The harvesting period is a critical period for the accumulation of flavonoids in the leaves of the important medicinal plant Epimedium sagittatum. In this study, we conducted an experiment on E. sagittatum leaves sprayed with mineral elements with the aim of improving the quality of the herbal leafage during the harvesting period. We elucidated the changes in flavonoids (icariin, epimedin A, epimedin B, and epimedin C) in E. sagittatum leaves. The sum of main flavonoids content reached a maximum (11.74%) at 20 days after the high-concentration Fe2+ (2500 mg·L−1) treatment. We analyzed the FT-IR spectra characteristics of E. sagittatum leaf samples using the FT-IR technique, and constructed an OPLS-DA model and identified characteristic peaks to achieve differentiated identification of E. sagittatum. Further, widely untargeted metabolomic analysis identified different classes of metabolites. As the most important characteristic flavonoids, the relative contents of icariin, icaritin, icariside I, and icariside II were found to be up-regulated by high-Fe2+ treatment. Our experimental results demonstrate that high-concentration Fe2+ treatment is an effective measure to increase the flavonoids content in E. sagittatum leaves during the harvesting period, which can provide a scientific basis for the improvement of E. sagittatum leaf cultivation agronomic measures. Full article
(This article belongs to the Special Issue Secondary Metabolites from Plant Sources)
Show Figures

Graphical abstract

14 pages, 2836 KB  
Article
Icaritin Derivative IC2 Induces Cytoprotective Autophagy of Breast Cancer Cells via SCD1 Inhibition
by Yi-Xuan Wang, Yi-Yuan Jin, Jie Wang, Zi-Cheng Zhao, Ke-Wen Xue, He Xiong, Hui-Lian Che, Yun-Jun Ge and Guo-Sheng Wu
Molecules 2023, 28(3), 1109; https://doi.org/10.3390/molecules28031109 - 22 Jan 2023
Cited by 15 | Viewed by 3038
Abstract
Breast cancer is one of the most prevalent malignancies and the leading cause of cancer-associated mortality in China. Icaritin (ICT), a prenyl flavonoid derived from the Epimedium Genus, has been proven to inhibit the proliferation and stemness of breast cancer cells. Our [...] Read more.
Breast cancer is one of the most prevalent malignancies and the leading cause of cancer-associated mortality in China. Icaritin (ICT), a prenyl flavonoid derived from the Epimedium Genus, has been proven to inhibit the proliferation and stemness of breast cancer cells. Our previous study demonstrated that IC2, a derivative of ICT, could induce breast cancer cell apoptosis by Stearoyl-CoA desaturase 1 (SCD1) inhibition. The present study further investigated the mechanism of the inhibitory effects of IC2 on breast cancer cells in vitro and in vivo. Our results proved that IC2 could stimulate autophagy in breast cancer cells with the activation of adenosine monophosphate (AMP)-activated protein kinase (AMPK) signaling and mitogen-activated protein kinase (MAPK) signaling. Combination treatment of the AMPK inhibitor decreased IC2-induced autophagy while it markedly enhanced IC2-induced apoptosis. In common with IC2-induced apoptosis, SCD1 overexpression or the addition of exogenous oleic acid (OA) could also alleviate IC2-induced autophagy. In vivo assays additionally demonstrated that IC2 treatment markedly inhibited tumor growth in a mouse breast cancer xenograft model. Overall, our study was the first to demonstrate that IC2 induced cytoprotective autophagy by SCD1 inhibition in breast cancer cells and that the autophagy inhibitor markedly enhanced the anticancer activity of IC2. Therefore, IC2 was a potential candidate compound in combination therapy for breast cancer. Full article
(This article belongs to the Special Issue Recent Studies on Anticancer Agents from Natural Products)
Show Figures

Figure 1

16 pages, 4338 KB  
Article
Bioactive Scaffold Fabricated by 3D Printing for Enhancing Osteoporotic Bone Regeneration
by Xiaoting Zhang, Xinluan Wang, Yuk-wai Lee, Lu Feng, Bin Wang, Qi Pan, Xiangbo Meng, Huijuan Cao, Linlong Li, Haixing Wang, Shanshan Bai, Lingchi Kong, Dick Ho Kiu Chow, Ling Qin, Liao Cui, Sien Lin and Gang Li
Bioengineering 2022, 9(10), 525; https://doi.org/10.3390/bioengineering9100525 - 5 Oct 2022
Cited by 14 | Viewed by 4539
Abstract
We develop a poly (lactic-co-glycolic acid)/β-calcium phosphate (PLGA/TCP)-based scaffold through a three-dimensional (3D) printing technique incorporating icaritin (ICT), a unique phytomolecule, and secretome derived from human fetal mesenchymal stem cells (HFS), to provide mechanical support and biological cues for stimulating bone defect healing. [...] Read more.
We develop a poly (lactic-co-glycolic acid)/β-calcium phosphate (PLGA/TCP)-based scaffold through a three-dimensional (3D) printing technique incorporating icaritin (ICT), a unique phytomolecule, and secretome derived from human fetal mesenchymal stem cells (HFS), to provide mechanical support and biological cues for stimulating bone defect healing. With the sustained release of ICT and HFS from the composite scaffold, the cell-free scaffold efficiently facilitates the migration of MSCs and promotes bone regeneration at the femoral defect site in the ovariectomy (OVX)-induced osteoporotic rat model. Furthermore, mechanism study results indicate that the combination of ICT and HFS additively activates the Integrin–FAK (focal adhesion kinase)–ERK1/2 (extracellular signal-regulated kinase 1/2)–Runx2 (Runt-related transcription factor 2) axis, which could be linked to the beneficial recruitment of MSCs to the implant and subsequent osteogenesis enhancement. Collectively, the PLGA/TCP/ICT/HFS (P/T/I/S) bioactive scaffold is a promising biomaterial for repairing osteoporotic bone defects, which may have immense implications for their translation to clinical practice. Full article
(This article belongs to the Special Issue Biomaterials for Cartilage and Bone Tissue Engineering)
Show Figures

Figure 1

Back to TopTop