Icaritin Promotes Myelination by Simultaneously Enhancing the Proliferation and Differentiation of Oligodendrocyte Precursor Cells
Abstract
1. Introduction
2. Results and Discussion
2.1. Icaritin Promotes Oligodendrocyte Precursor Cell Viability and Differentiation
2.2. Icaritin Promotes Oligodendrocyte Precursor Cell Proliferation under Pathological Conditions In Vitro
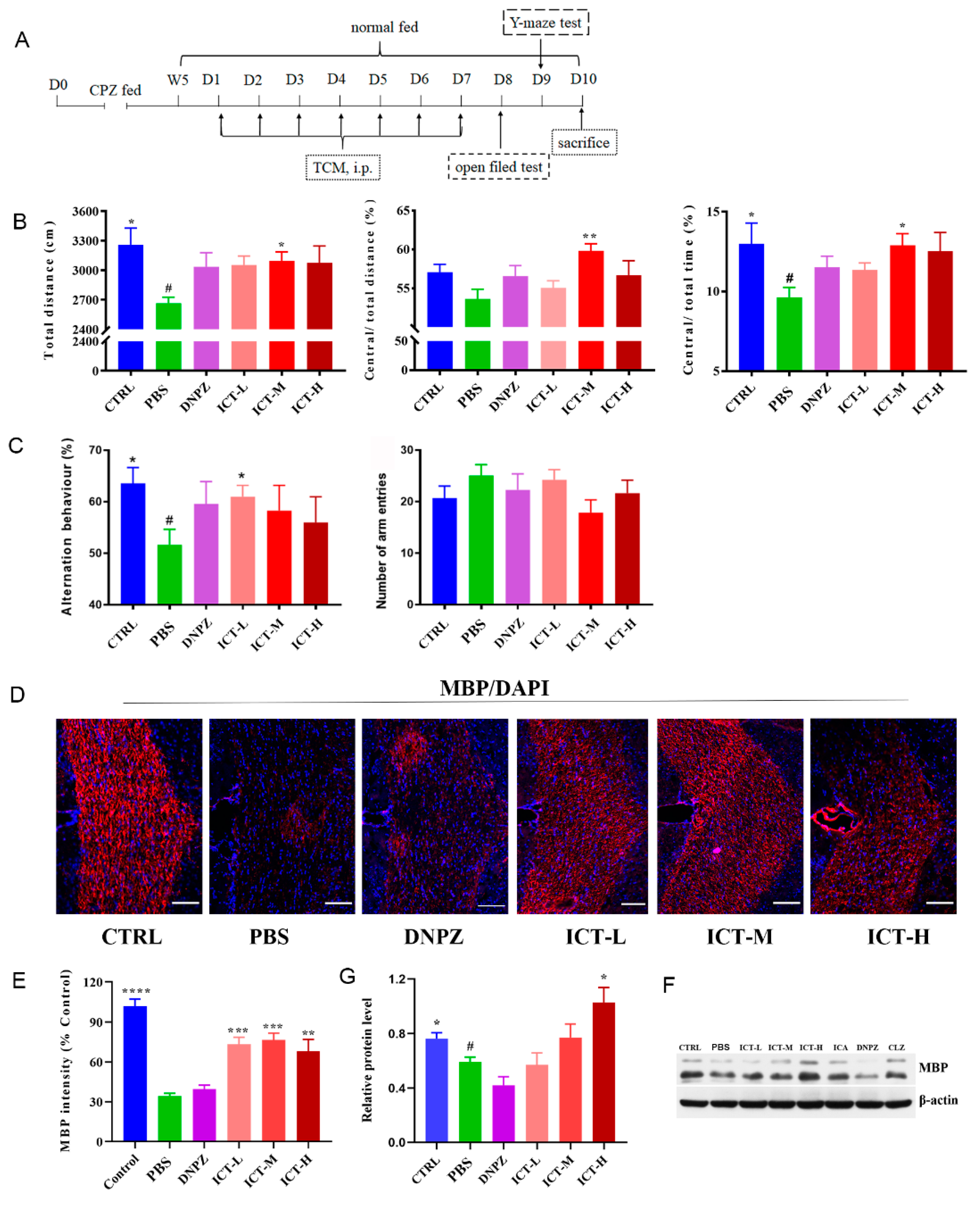
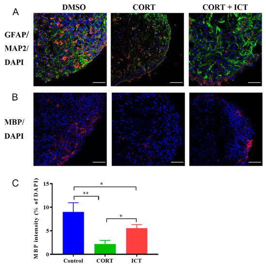
2.3. Icaritin Improved Spontaneous Activity and Remyelination In Vivo
2.4. Potential Mechanisms of Icaritin
3. Material and Methods
3.1. Materials
3.2. Cell Line
3.3. Effects of TCM on Oligodendrocyte Precursor Cells Viability and Differentiation
3.3.1. Effects of Herbs on Cell Viability of Oligodendrocyte Precursor Cells
3.3.2. Effects of Herbal Monomers on Differentiation
3.3.3. Effects of Herbal Monomers on Cell Viability under Pathological Conditions In Vitro
3.3.4. Effects of Icaritin on Differentiation under Pathological Models In Vitro
3.4. Animal Study
3.4.1. Open Filed and Y-Maze Tests
3.4.2. Expressions of MBP in Hippocampus
3.5. Mechanisms
3.5.1. Effects of Icaritin on Ach, ChAT, and AchE
3.5.2. Effects of Icaritin on Myelin-Related Genes
3.5.3. Neuroprotective Effects of Icaritin against Pathological Damage of Myelin Related Pathway
3.6. Statistical Analysis
4. Conclusions
Supplementary Materials
Author Contributions
Funding
Institutional Review Board Statement
Informed Consent Statement
Data Availability Statement
Conflicts of Interest
Sample Availability
References
- Butt, A.M.; De La Rocha, I.C.; Rivera, A. Oligodendroglial cells in Alzheimer’s Disease. Neurogl. Neurodegener. Dis. 2019, 1175, 325–333. [Google Scholar] [CrossRef]
- Clayton, B.L.; Tesar, P.J. Oligodendrocyte progenitor cell fate and function in development and disease. Curr. Opin. Cell Biol. 2021, 73, 35–40. [Google Scholar] [CrossRef]
- Neumann, B.; Segel, M.; Chalut, K.J.; Franklin, R.J. Remyelination and ageing: Reversing the ravages of time. Mult. Scler. J. 2019, 25, 1835–1841. [Google Scholar] [CrossRef] [PubMed]
- McTigue, D.M.; Tripathi, R.B. The life, death, and replacement of oligodendrocytes in the adult CNS. J. Neurochem. 2008, 107, 1–19. [Google Scholar] [CrossRef] [PubMed]
- Tintore, M.; Vidal-Jordana, A.; Sastre-Garriga, J. Treatment of multiple sclerosis—Success from bench to bedside. Nat. Rev. Neurol. 2019, 15, 53–58. [Google Scholar] [CrossRef]
- Cadavid, D.; Mellion, M.; Hupperts, R.; Edwards, K.R.; Calabresi, P.A.; Drulović, J.; Giovannoni, G.; Hartung, H.P.; Arnold, D.L.; Fisher, E.; et al. Safety and efficacy of opicinumab in patients with relapsing multiple sclerosis (SYNERGY): A randomised, placebo-controlled, phase 2 trial. Lancet Neurol. 2019, 18, 845–856. [Google Scholar] [CrossRef] [PubMed]
- Huntemann, N.; Rolfes, L.; Pawlitzki, M.; Ruck, T.; Pfeuffer, S.; Wiendl, H.; Meuth, S.G. Failed, Interrupted, or Inconclusive Trials on Neuroprotective and Neuroregenerative Treatment Strategies in Multiple Sclerosis: Update 2015–2020. Drugs 2021, 81, 1031–1063. [Google Scholar] [CrossRef]
- Balestri, S.; Del Giovane, A.; Sposato, C.; Ferrarelli, M.; Ragnini-Wilson, A. The Current Challenges for Drug Discovery in CNS Remyelination. Int. J. Mol. Sci. 2021, 22, 2891. [Google Scholar] [CrossRef]
- Belgrad, J.; Dutta, D.J.; Bromley-Coolidge, S.; Kelly, K.A.; Michalovicz, L.T.; Sullivan, K.A.; O’Callaghan, J.P.; Fields, R.D. Oligodendrocyte involvement in Gulf War Illness. Glia 2019, 67, 2107–2124. [Google Scholar] [CrossRef]
- Urbach-Ross, D.; Kusnecov, A.W. Effects of acute and repeated exposure to lipopolysaccharide on cytokine and corticosterone production during remyelination. Brain Behav. Immun. 2007, 21, 962–974. [Google Scholar] [CrossRef] [PubMed][Green Version]
- Liu, P.; Kong, M.; Liu, S.; Chen, G.; Wang, P. Effect of reinforcing kidney-essence, removing phlegm, and promoting mental therapy on treating Alzheimer’s disease. J. Tradit. Chin. Med. 2013, 33, 449–454. [Google Scholar] [CrossRef] [PubMed]
- Zhao, P.Y.; Wang, Y.Q.; Liu, X.H.; Zhu, Y.J.; Zhao, H.; Zhang, Q.X.; Qi, F.; Li, J.L.; Zhang, N.; Fan, Y.P.; et al. Bu Shen Yi Sui capsule promotes remyelination correlating with Sema3A/NRP-1, LIF/LIFR and Nkx6.2 in mice with experimental autoimmune encephalomyelitis. J. Ethnopharmacol. 2018, 217, 36–48. [Google Scholar] [CrossRef]
- Xu, Y.; Lin, W.; Ye, S.; Wang, H.; Wang, T.; Su, Y.; Wu, L.; Wang, Y.; Xu, Q.; Xu, C.; et al. Protective Effects of an Ancient Chinese Kidney-Tonifying Formula against H2O2-Induced Oxidative Damage to MES23.5 Cells. Park. Dis. 2017, 2017, 2879495. [Google Scholar] [CrossRef] [PubMed]
- Wu, H.; Liu, X.; Gao, Z.Y.; Lin, M.; Zhao, X.; Sun, Y.; Pu, X.P. Icaritin Provides Neuroprotection in Parkinson’s Disease by Attenuating Neuroinflammation, Oxidative Stress, and Energy Deficiency. Antioxidants 2021, 10, 529. [Google Scholar] [CrossRef]
- Liu, S.; Liu, C.; Xiong, L.; Xie, J.; Huang, C.; Pi, R.; Huang, Z.; Li, L. Icaritin Alleviates Glutamate-Induced Neuronal Damage by Inactivating GluN2B-Containing NMDARs through the ERK/DAPK1 Pathway. Front. Neurosci. 2021, 15, 525615. [Google Scholar] [CrossRef] [PubMed]
- Cui, X.; Guo, Y.E.; Fang, J.H.; Shi, C.J.; Suo, N.; Zhang, R.; Xie, X. Donepezil, a drug for Alzheimer’s disease, promotes oligodendrocyte generation and remyelination. Acta Pharmacol. Sin. 2019, 40, 1386–1393. [Google Scholar] [CrossRef]
- Díaz-Lucena, D.; Gutierrez-Mecinas, M.; Moreno, B.; Martínez-Sánchez, J.L.; Pifarré, P.; García, A. Mechanisms Involved in the Remyelinating Effect of Sildenafil. J. Neuroimmune Pharmacol. 2018, 13, 6–23. [Google Scholar] [CrossRef]
- Warnock, A.; Toomey, L.M.; Wright, A.J.; Fisher, K.; Won, Y.; Anyaegbu, C.; Fitzgerald, M. Damage Mechanisms to Oligodendrocytes and White Matter in Central Nervous System Injury: The Australian Context. J. Neurotrauma 2020, 37, 739–769. [Google Scholar] [CrossRef]
- Káradóttir, R.; Attwell, D. Neurotransmitter receptors in the life and death of oligodendrocytes. Neuroscience 2007, 145, 1426–1438. [Google Scholar] [CrossRef]
- Wen, H.; Xiao, W.; Biswas, S.; Cong, Z.; Liu, X.; Lam, K.S.; Liao, Y.; Deng, W. Alginate hydrogel modified with a ligand interacting with α3β1integrin receptor promotes the differentiation of 3D neural spheroids toward Oligodendrocytes in vitro. ACS Appl. Mater. Interfaces 2019, 11, 5821–5833. [Google Scholar] [CrossRef]
- Cisbani, G.; Poggini, S.; Laflamme, N.; Pons, V.; Tremblay, M.È.; Branchi, I.; Rivest, S. The Intellicage system provides a reproducible and standardized method to assess behavioral changes in cuprizone-induced demyelination mouse model. Behav. Brain Res. 2021, 400, 113039. [Google Scholar] [CrossRef] [PubMed]
- Zhou, Q.; Choi, G.; Anderson, D.J. The bHLH transcription factor Olig2 promotes oligodendrocyte differentiation in collaboration with Nkx2.2. Neuron 2001, 31, 791–807. [Google Scholar] [CrossRef] [PubMed]
- Wei, Q.; Miskimins, W.K.; Miskimins, R. Stage-specific expression of myelin basic protein in oligodendrocytes involves Nkx2.2-mediated repression that is relieved by the Sp1 transcription factor. J. Biol. Chem. 2005, 280, 16284–16294. [Google Scholar] [CrossRef]
- Yao, Z.F.; Wang, Y.; Lin, Y.H.; Wu, Y.; Zhu, A.Y.; Wang, R.; Shen, L.; Xi, J.; Qi, Q.; Jiang, Z.Q.; et al. Transplantation of PDGF-AA-Overexpressing Oligodendrocyte Precursor Cells Promotes Recovery in Rat Following Spinal Cord Injury. Front. Cell. Neurosci. 2017, 11, 79. [Google Scholar] [CrossRef]
- Hamanoue, M.; Sato, K.; Takamatsu, K. Inhibition of p38 mitogen-activated protein kinase-induced apoptosis in cultured mature oligodendrocytes using SB202190 and SB203580. Neurochem. Int. 2007, 51, 16–24. [Google Scholar] [CrossRef]
- Suo, N.; Guo, Y.E.; He, B.; Gu, H.; Xie, X. Inhibition of MAPK/ERK pathway promotes oligodendrocytes generation and recovery of demyelinating diseases. Gila 2019, 67, 1320–1332. [Google Scholar] [CrossRef]
- Matsushima, G.K.; Morell, P. The neurotoxicant, cuprizone, as a model to study demyelination and remyelination in the central nervous system. Brain Pathol. 2001, 11, 107–116. [Google Scholar] [CrossRef] [PubMed]







| Group | Concentration | A2B5+ OPCs (%) |
|---|---|---|
| CTRL | / | 61.53 ± 1.89 |
| Catalpol | 5 μM | 70.83 ± 1.60 ** |
| Geniposide | 69.20 ± 3.66 * | |
| Emodin | 62.44 ± 3.79 | |
| Longistyline A | 59.35 ± 1.91 | |
| Curcumin | 66.80 ± 2.91 | |
| Resveratrol | 68.50 ± 3.24 * | |
| Genipin | 65.36 ± 3.78 | |
| Icaritin | 75.34 ± 2.97 *** | |
| Icariin | 66.27 ± 3.53 | |
| Quercetin | 62.48 ± 2.55 | |
| Apigenin | 61.95 ± 5.80 | |
| Loganin | 62.23 ± 2.65 | |
| Morroniside | 59.01 ± 1.49 |
| Group | Concentration | MBP+ OLs (%) |
|---|---|---|
| +T3 | 60 ng/mL | 19.03 ± 1.50 ** |
| −T3 | / | 11.37 ± 1.84 |
| Catalpol | 5 μM | 15.47 ± 2.38 |
| Geniposide | 14.21 ± 3.17 | |
| Emodin | 6.05 ± 2.39 | |
| Cajanine | 10.36 ± 4.52 | |
| Longistyline A | 5.19 ± 3.85 | |
| Curcumin | 8.92 ± 3.17 | |
| Resveratrol | 14.20 ± 3.56 | |
| Genipin | 12.59 ± 2.44 | |
| Icaritin | 17.00 ± 1.61 * | |
| Icariin | 17.86 ± 1.40 ** | |
| Quercetin | 9.77 ± 1.58 | |
| Apigenin | 10.83 ± 3.69 | |
| Loganin | 7.32 ± 2.11 | |
| Morroniside | 11.46 ± 2.87 |
| Primer | 5′ to 3′ |
|---|---|
| MBP | F: GCTTCTTTAGCGGTGACAGGG |
| R: TGGAGGTGGTGTTCGAGGTG | |
| SOX10 | F: AGCCCAGGTGAAGACAGAGA |
| R: CCCCTCTAAGGTCGGGATAG | |
| NGN3 | F: CTGCGCATAGCGGACCACAGCTTC |
| R: CTTCACAAGAAGTCTGAGAACACCAG | |
| NKX2.2 | F: CTCCAATACTCCCTGCACGG |
| R: GATTGTGCTCCCAGGCCTG | |
| PDGFaa | F: ACCAGACCCAGACATGGCC |
| R: AAGACGGCACAGGTCACCAC | |
| Olig2 | F: TGGCTTCAAGTCATCTTCCTCC |
| R: TCGCTCACCAGTCGCTTCAT |
| Reagent | Volume (μL) |
|---|---|
| SYBR Premix EX Taq II (Tli RNaseH Plus) | 12.5 |
| PCR Forward Primer (10 μM) | 1 |
| PCR Reverse Primer (10 μM) | 1 |
| dDNA | 2 |
| dH2O | 8.5 |
| Total | 25 |
Disclaimer/Publisher’s Note: The statements, opinions and data contained in all publications are solely those of the individual author(s) and contributor(s) and not of MDPI and/or the editor(s). MDPI and/or the editor(s) disclaim responsibility for any injury to people or property resulting from any ideas, methods, instructions or products referred to in the content. |
© 2023 by the authors. Licensee MDPI, Basel, Switzerland. This article is an open access article distributed under the terms and conditions of the Creative Commons Attribution (CC BY) license (https://creativecommons.org/licenses/by/4.0/).
Share and Cite
Yang, F.; Wen, H.; Ma, S.; Chang, Q.; Pan, R.; Liu, X.; Liao, Y. Icaritin Promotes Myelination by Simultaneously Enhancing the Proliferation and Differentiation of Oligodendrocyte Precursor Cells. Molecules 2023, 28, 5837. https://doi.org/10.3390/molecules28155837
Yang F, Wen H, Ma S, Chang Q, Pan R, Liu X, Liao Y. Icaritin Promotes Myelination by Simultaneously Enhancing the Proliferation and Differentiation of Oligodendrocyte Precursor Cells. Molecules. 2023; 28(15):5837. https://doi.org/10.3390/molecules28155837
Chicago/Turabian StyleYang, Feifei, Han Wen, Siqi Ma, Qi Chang, Ruile Pan, Xinmin Liu, and Yonghong Liao. 2023. "Icaritin Promotes Myelination by Simultaneously Enhancing the Proliferation and Differentiation of Oligodendrocyte Precursor Cells" Molecules 28, no. 15: 5837. https://doi.org/10.3390/molecules28155837
APA StyleYang, F., Wen, H., Ma, S., Chang, Q., Pan, R., Liu, X., & Liao, Y. (2023). Icaritin Promotes Myelination by Simultaneously Enhancing the Proliferation and Differentiation of Oligodendrocyte Precursor Cells. Molecules, 28(15), 5837. https://doi.org/10.3390/molecules28155837

