Sign in to use this feature.

Years

Between: -

Subjects

remove_circle_outline
remove_circle_outline
remove_circle_outline
remove_circle_outline
remove_circle_outline
remove_circle_outline
remove_circle_outline

Journals

Article Types

Countries / Regions

Search Results (38)

Search Parameters:
Keywords = hydroxylase/monooxygenase

Order results
Result details
Results per page
Select all
Export citation of selected articles as:
17 pages, 4196 KB  
Article
Phenotypic Characterization and Genomic Mining of Uric Acid Catabolism Genes in Lactiplantibacillus plantarum YC
by Yuqing Zhao, Sen Yang, Miao He, Peihan Chai, Zhenou Sun, Qiaomei Zhu, Zhenjing Li, Qingbin Guo and Huanhuan Liu
Foods 2025, 14(24), 4343; https://doi.org/10.3390/foods14244343 - 17 Dec 2025
Viewed by 206
Abstract
This study presents the phenotypic characterization and genomic mining of uric acid catabolism genes in Lactiplantibacillus plantarum YC, a novel food-grade lactic acid bacterium isolated from traditional fermented vegetables with potent uric acid-lowering activity. YC is non-hemolytic, catalase- and gelatinase-negative, exhibits strong adhesion [...] Read more.
This study presents the phenotypic characterization and genomic mining of uric acid catabolism genes in Lactiplantibacillus plantarum YC, a novel food-grade lactic acid bacterium isolated from traditional fermented vegetables with potent uric acid-lowering activity. YC is non-hemolytic, catalase- and gelatinase-negative, exhibits strong adhesion and broad antibacterial activity, and degrades 29.22% of uric acid in vitro, along with complete (100%) degradation of inosine and guanosine. Whole-genome sequencing revealed a 3,214,448 bp chromosome encoding 3026 protein-coding genes. Comparative genomics-based functional annotation highlighted abundant CAZy-related genes and antimicrobial factors, including lysozyme and monooxygenase. Crucially, genomic mining identified a complete uric acid degradation gene cluster, comprising pucK (uric acid permease), hpxO (uric acid hydroxylase), eight copies of hiuH (5-hydroxyisourate hydrolase), allB (allantoinase), and purine nucleoside transport/metabolism genes (rihA, rihB, rihC, pbuG). This work provides the first comparative genomic insight into the genetic architecture and distribution of uric acid metabolism in L. plantarum, elucidating YC’s dual urate-lowering mechanism and delivering key molecular markers for developing enzyme-based functional foods and microbial therapeutics against hyperuricemia. Full article
(This article belongs to the Special Issue Emerging Trends in Food Enzyme Catalysis and Food Synthetic Biology)
Show Figures

Figure 1

16 pages, 6730 KB  
Article
Insights into the Genomic Architecture and Improvement of the Capabilities of Acinetobacter calcoaceticus for the Biodegradation of Petroleum Hydrocarbons
by Yaning Zeng, Mutian Wang, Xiaoyu Chang, Leilei Wang, Xiaowen Fu, Yujie Huang, Fanyong Song, Lei Ji and Jianing Wang
Microorganisms 2025, 13(8), 1953; https://doi.org/10.3390/microorganisms13081953 - 21 Aug 2025
Viewed by 860
Abstract
Petroleum-contaminated terrestrial ecosystems require effective bioremediation strategies. In this study, genomic analysis revealed key biodegradation genes on the Acinetobacter calcoaceticus 21# chromosome: alkane hydroxylases (alkB, almA, LadA) and aromatic ortho-cleavage pathway genes (catABC). Phylogenetic and multiple sequence [...] Read more.
Petroleum-contaminated terrestrial ecosystems require effective bioremediation strategies. In this study, genomic analysis revealed key biodegradation genes on the Acinetobacter calcoaceticus 21# chromosome: alkane hydroxylases (alkB, almA, LadA) and aromatic ortho-cleavage pathway genes (catABC). Phylogenetic and multiple sequence alignment analyses of the almA gene in strain 21# revealed the presence of signature motifs characteristic of Baeyer–Villiger monooxygenase. Functional annotation analysis demonstrated stronger phylogenetic affinity of this protein to previously characterized BVMOs than to hydroxylases. Therefore, it is suggested that the AlmA protein in 21# exhibits BVMO activity and participates in the subterminal oxidation pathway of alkane degradation. Wild-type 21# degraded both n-Octacosane (24.47%) and pyrene (34.03%). Engineered 21#-A3 showed significantly enhanced n-Octacosane degradation (28.68%). To validate AlmA function and assess impacts of exogenous gene integration, we expressed the almA gene from A. vivianii KJ-1 via pET-28a(+)-av-almA-BH vector. Enzymatic assays demonstrated no activity toward long-chain alkanes but high activity for 2-decanone (0.39 U/mg) and 2-dodecanone (0.37 U/mg). Metabolite analysis confirmed recombinant AlmA functions through subterminal oxidation. This study establishes a foundational framework for advancing the optimization of petroleum-degrading bacteria. To engineer more efficient hydrocarbon-degrading strains, future research should integrate meta-cleavage pathways to expand their substrate utilization range for polycyclic aromatic hydrocarbons. Full article
(This article belongs to the Section Environmental Microbiology)
Show Figures

Figure 1

14 pages, 3021 KB  
Article
Formation of Supramolecular Structures in Oxidation Processes Catalyzed by Heteroligand Complexes of Iron and Nickel: Models of Enzymes
by Ludmila Ivanovna Matienko, Elena M. Mil, Anastasia A. Albantova and Alexander N. Goloshchapov
Int. J. Mol. Sci. 2025, 26(16), 8024; https://doi.org/10.3390/ijms26168024 - 19 Aug 2025
Viewed by 761
Abstract
In some cases, the catalytic processes involve the formation of self-organized supramolecular structures due to H-bonds and other non-covalent interactions. It has been suggested that the construction of self-assembled catalytic systems is a promising strategy to mimic enzyme catalysis at the model level. [...] Read more.
In some cases, the catalytic processes involve the formation of self-organized supramolecular structures due to H-bonds and other non-covalent interactions. It has been suggested that the construction of self-assembled catalytic systems is a promising strategy to mimic enzyme catalysis at the model level. As a rule, the real catalysts are not the primary catalytic complexes, but rather, those that are formed during the catalytic process. In our earlier works, we have established that the effective catalysts M(II)xL1y(L1ox)z(L2)n(H2O)m (M = Ni, Fe, L1 = acac, L2 = activating electron-donating ligand) for the selective oxidation of ethylbenzene to α-phenyl ethyl hydroperoxide are the result of the transformation of primary (Ni(Fe)L1)x(L2)y complexes during the oxidation of ethylbenzene. In addition, the mechanism of the transformation to active complexes is similar to the mechanism of action of NiFeARD (NiFe-acireductone dioxygenase). Based on kinetic and spectrophotometric data, we hypothesized that the high stability of effective catalytically active complexes may be associated with the formation of stable supramolecular structures due to intermolecular hydrogen bonds and possibly other non-covalent bonds. We confirmed this assumption using AFM. In this work, using AFM, we studied the possibility of forming supramolecular structures based on iron complexes with L2-crown ethers and quaternary ammonium salts, which are catalysts for the oxidation of ethylbenzene and are models of FeARD (Fe-acireductone dioxygenase). The formation of supramolecular structures based on complexes of natural Hemin with PhOH and L-histidine or Hemin with L-tyrosine and L-histidine, which are models of heme-dependent tyrosine hydroxylase and cytochrome P450-dependent monooxygenases (AFM method), may indicate the importance of outer-sphere regulatory interactions with the participation of Tyrosine and Histidine in the mechanism of action of these enzymes. Full article
Show Figures

Figure 1

22 pages, 7605 KB  
Article
Generalization of Classification of AlkB Family Alkane Monooxygenases from Rhodococcus (sensu lato) Group Based on Phylogenetic Analysis and Genomic Context Comparison
by Kirill V. Petrikov, Anna A. Vetrova, Anastasia A. Ivanova, Olesya I. Sazonova and Irina Yu. Pozdnyakova-Filatova
Int. J. Mol. Sci. 2025, 26(4), 1713; https://doi.org/10.3390/ijms26041713 - 17 Feb 2025
Viewed by 2407
Abstract
Alkane-oxidizing bacteria play a crucial role in the global carbon cycle. Rhodococcus species are well-known hydrocarbon degraders, distinguished by the harboring of multiple homologs of AlkB family alkane monooxygenases. Although different types of rhodococcal AlkBs have been described, the overall picture of their [...] Read more.
Alkane-oxidizing bacteria play a crucial role in the global carbon cycle. Rhodococcus species are well-known hydrocarbon degraders, distinguished by the harboring of multiple homologs of AlkB family alkane monooxygenases. Although different types of rhodococcal AlkBs have been described, the overall picture of their diversity remains unclear, leaving gaps in the current classification. We conducted a phylogenetic analysis of all AlkBs identified in Rhodococcus (sensu lato) and examined the genomic context of the corresponding genes. The sequence clustering was well aligned with genomic neighborhoods, allowing both features to be used as criteria for proposing AlkB types that form distinct phylogenetic groups and have characteristic genomic contexts. Our approach allowed us to revise the classification of previously described AlkBs, identifying eight types on their basis, and to propose three new ones. Alkane monooxygenases whose genes are co-localized with rubredoxin genes can be considered a generalized AlkBR type, the most common among all Rhodococcus. In the AlkB0 type, which is a paralog of AlkBR, violations of conservativity in known alkane monooxygenase signature motifs were found. Our findings provide a more consistent classification framework for rhodococcal AlkB that prevents the over-reporting of “novel” types and contributes to a deeper understanding of alkane monooxygenase diversity. Full article
(This article belongs to the Section Biochemistry)
Show Figures

Figure 1

24 pages, 7713 KB  
Article
Integrating Physiology, Transcriptome, and Metabolomics Reveals the Potential Mechanism of Nitric Oxide Concentration-Dependent Regulation of Embryo Germination in Sorbus pohuashanensis
by Caihong Zhao, Yue Zhang and Ling Yang
Plants 2025, 14(3), 344; https://doi.org/10.3390/plants14030344 - 23 Jan 2025
Viewed by 1324
Abstract
Nitric oxide (NO) breaks a seed’s dormancy and stimulates germination by signaling. However, the key physiological metabolic pathways and molecular regulatory mechanisms are still unclear. Therefore, this study used physiological, transcriptomic, and metabolomics methods to analyze the key genes and metabolites involved in [...] Read more.
Nitric oxide (NO) breaks a seed’s dormancy and stimulates germination by signaling. However, the key physiological metabolic pathways and molecular regulatory mechanisms are still unclear. Therefore, this study used physiological, transcriptomic, and metabolomics methods to analyze the key genes and metabolites involved in the NO regulation of plant embryo germination and their potential regulatory mechanisms. The physiological analysis results indicate that the appropriate concentration of NO increased the content of NO and hydrogen peroxide (H2O2) in cells, stimulated the synthesis of ethylene and jasmonic acid (JA), induced a decrease in abscisic acid (ABA) content, antagonistic to the gibberellin (GA3) effect, and promoted embryo germination and subsequent seedling growth. However, the high concentrations of NO caused excessive accumulation of H2O2, destroyed the reactive oxygen species (ROS) balance, and inhibited embryo germination and seedling growth. The combined analysis of transcriptomics and metabolomics showed that the genes related to phenylpropanoid (phenylalanine ammonia-lyase, trans-cinnamate 4-monooxygenase, ferulate-5-hydroxylase, coniferyl-alcohol glucosyltransferase), and flavonoid synthesis (10 genes such as CHS) were significantly up-regulated during embryo germination. The high concentration of exogenous NO inhibited embryo germination by up-regulating the expression of 4-coumaric acid coenzyme A ligase (4CL) and negatively regulating the expression of flavonoid synthesis genes. This suggests that NO concentration-dependently regulates phenylpropanoid and flavonoid biosynthesis, thereby affecting ROS metabolism and hormone levels, and ultimately regulates the dormancy and germination of Sorbus pohuashanensis embryos. Full article
(This article belongs to the Special Issue Sexual and Asexual Reproduction in Forest Plants)
Show Figures

Figure 1

22 pages, 7277 KB  
Review
Recent Advances and Challenges in the Production of Hydroxylated Natural Products Using Microorganisms
by Chang Sun, Rumei Zeng, Tianpeng Chen, Yibing Yang, Yi Song, Qiang Li, Jie Cheng and Bingliang Liu
Fermentation 2024, 10(12), 604; https://doi.org/10.3390/fermentation10120604 - 26 Nov 2024
Cited by 5 | Viewed by 4110
Abstract
Hydroxylation reaction is a significant source of structural diversity in natural products (NPs), playing a crucial role in improving the bioactivity, solubility, and stability of natural product molecules. This review summarizes the latest research progress in the field of natural product hydroxylation, focusing [...] Read more.
Hydroxylation reaction is a significant source of structural diversity in natural products (NPs), playing a crucial role in improving the bioactivity, solubility, and stability of natural product molecules. This review summarizes the latest research progress in the field of natural product hydroxylation, focusing on several key hydroxylases involved in the biosynthesis of NPs, including cytochrome P450 monooxygenases, α-ketoglutarate-dependent hydroxylases, and flavin-dependent monooxygenases. These enzymes achieve selective hydroxylation modification of various NPs, such as terpenoids, flavonoids, and steroids, through different catalytic mechanisms. This review systematically summarizes the recent advances on the hydroxylation of NPs, such as amino acids, steroids, terpenoids, lipids, and phenylpropanoids, demonstrating the potential of synthetic biology strategies in constructing artificial biosynthetic pathways and producing hydroxylated natural product derivatives. Through metabolic engineering, enzyme engineering, genetic engineering, and synthetic biology combined with artificial intelligence-assisted technologies, a series of engineered strains have been successfully constructed for the efficient production of hydroxylated NPs and their derivatives, achieving efficient synthesis of hydroxylated NPs. This has provided new avenues for drug development, functional food, and biomaterial production and has also offered new ideas for the industrial production of these compounds. In the future, integrating artificial synthetic pathway design, enzyme directed evolution, dynamic regulation, and artificial intelligence technology is expected to further expand the application of enzyme-catalyzed hydroxylation reactions in the green synthesis of complex NPs, promoting research on natural product hydroxylation to new heights. Full article
(This article belongs to the Special Issue Fermentation: 10th Anniversary)
Show Figures

Figure 1

27 pages, 2689 KB  
Review
Novel Approach of Tackling Wax Deposition Problems in Pipeline Using Enzymatic Degradation Process: Challenges and Potential Solutions
by Shazleen Saadon, Raja Noor Zaliha Raja Abd Rahman, Nor Hafizah Ahmad Kamarudin, Sara Shahruddin, Siti Rohaida Mohd Shafian, Norhidayah Ahmad Wazir and Mohd Shukuri Mohamad Ali
Processes 2024, 12(10), 2074; https://doi.org/10.3390/pr12102074 - 25 Sep 2024
Cited by 3 | Viewed by 2840
Abstract
Anthropogenic activities have led to hydrocarbon spills, and while traditional bioremediation methods are costly and time-consuming, recent research has focused on engineered enzymes for managing pollutant. The potential of enzymes for resolving wax flow problems in the petroleum industry remains unexplored. This paper [...] Read more.
Anthropogenic activities have led to hydrocarbon spills, and while traditional bioremediation methods are costly and time-consuming, recent research has focused on engineered enzymes for managing pollutant. The potential of enzymes for resolving wax flow problems in the petroleum industry remains unexplored. This paper offers a comprehensive review of the current state of research activities related to the bioremediation of petroleum-polluted sites and the biodegradation of specific petroleum hydrocarbons. The assayed enzymes that took part in the degradation were discussed in detail. Lipase, laccase, alkane hydroxylase, alcohol dehydrogenase, esterase, AlkB homologs and cytochrome P450 monooxygenase are among the enzymes responsible for the degradation of more than 50% of the hydrocarbons in contaminated soil and wastewater and found to be active on carbon C8 to C40. The possible biodegradation mechanism of petroleum hydrocarbons was also elucidated. The enzymes’ primary metabolic pathways include terminal, subterminal, and ω-oxidation. Next, given the successful evidence of the hydrocarbon treatment efficiency, the authors analyzed the opportunity for the enzymatic degradation approach if it were to be applied to a different scenario: managing wax deposition in petroleum-production lines. With properties such as high transformation efficiency and high specificity, enzymes can be utilized for the treatment of viscous heavy oil for transportability, evidenced by the 20 to 99% removal of hydrocarbons. The challenges associated with the new approach are also discussed. The production cost of enzymes, the characteristics of hydrocarbons and the operating conditions of the production line may affect the biocatalysis reaction to some extent. However, the challenges can be overcome by the usage of extremophilic enzymes. The combination of technological advancement and deployment strategies such as the immobilization of a consortium of highly thermophilic and halotolerant enzymes is suggested. Recovering and reusing enzymes offers an excellent strategy to improve the economics of the technology. This paper provides insights into the opportunity for the enzymatic degradation approach to be expanded for wax deposition problems in pipelines. Full article
(This article belongs to the Special Issue Application of Enzymes in Sustainable Biocatalysis)
Show Figures

Figure 1

16 pages, 2027 KB  
Article
Transcriptome in Liver of Periparturient Dairy Cows Differs between Supplementation of Rumen-Protected Niacin and Rumen-Protected Nicotinamide
by Yuanjie Zhang, Rongrong Li, Xue’er Du, Zhijie Cui, Xingwei Jiang, Lamei Wang, Junhu Yao, Shimin Liu, Jianguo Wang, Chuanjiang Cai and Yangchun Cao
Metabolites 2024, 14(3), 150; https://doi.org/10.3390/metabo14030150 - 1 Mar 2024
Cited by 3 | Viewed by 2897
Abstract
To investigate the difference between rumen-protected niacin (RPN) and rumen-protected nicotinamide (RPM) in the transcriptome of genes relating to the lipid metabolism of the liver of periparturient dairy cows, 10 healthy Chinese Holstein cows were randomly divided into two groups and fed diets [...] Read more.
To investigate the difference between rumen-protected niacin (RPN) and rumen-protected nicotinamide (RPM) in the transcriptome of genes relating to the lipid metabolism of the liver of periparturient dairy cows, 10 healthy Chinese Holstein cows were randomly divided into two groups and fed diets supplemented with 18.4 g/d RPN or 18.7 g/d RPM, respectively. The experiment lasted from 14 days before to 21 days after parturition. Liver biopsies were taken 21 days postpartum for transcriptomic sequencing. In addition, human LO2 cells were cultured in a medium containing 1.6 mmol/L of non-esterified fatty acids and 1 mmol/L niacin (NA) or 2 mmol/L nicotinamide (NAM) to verify the expression of the 10 genes selected from the transcriptomic analysis of the liver biopsies. The expression of a total of 9837 genes was detected in the liver biopsies, among which 1210 differentially expressed genes (DEGs) were identified, with 579 upregulated and 631 downregulated genes. These DEGs were associated mainly with lipid metabolism, oxidative stress, and some inflammatory pathways. Gene ontology (GO) enrichment analysis showed that 355 DEGs were enriched in 38 GO terms. The differences in the expression of these DEGs between RPN and RPM were predominantly related to the processes of steroid catabolism, steroid hydroxylase, monooxygenase activity, oxidoreductase activity, hemoglobin binding, and ferric iron binding, which are involved mainly in lipid anabolism and redox processes. The expressions of FADS2, SLC27A6, ARHGAP24, and THRSP in LO2 cells were significantly higher (p < 0.05) while the expressions of BCO2, MARS1, GARS1, S100A12, AGMO, and OSBPL11 were significantly lower (p < 0.05) on the NA treatment compared to the NAM treatment, indicating that NA played a role in liver metabolism by directly regulating fatty acid anabolism and transport, inflammatory factor expression, and oxidative stress; and NAM functioned more as a precursor of nicotinamide adenine dinucleotide (NAD, coenzyme I) and nicotinamide adenine dinucleotide phosphate (NADP, coenzyme II) to participate indirectly in biological processes such as ether lipid metabolism, cholesterol metabolism, energy metabolism, and other processes. Full article
(This article belongs to the Special Issue Nutrition and Metabolism in Animals)
Show Figures

Figure 1

24 pages, 5865 KB  
Review
4-Hydroxyphenylacetate 3-Hydroxylase (4HPA3H): A Vigorous Monooxygenase for Versatile O-Hydroxylation Applications in the Biosynthesis of Phenolic Derivatives
by Ping Sun, Shuping Xu, Yuan Tian, Pengcheng Chen, Dan Wu and Pu Zheng
Int. J. Mol. Sci. 2024, 25(2), 1222; https://doi.org/10.3390/ijms25021222 - 19 Jan 2024
Cited by 7 | Viewed by 4072
Abstract
4-Hydroxyphenylacetate 3-hydroxylase (4HPA3H) is a long-known class of two-component flavin-dependent monooxygenases from bacteria, including an oxygenase component (EC 1.14.14.9) and a reductase component (EC 1.5.1.36), with the latter being accountable for delivering the cofactor (reduced flavin) essential for o-hydroxylation. 4HPA3H has a [...] Read more.
4-Hydroxyphenylacetate 3-hydroxylase (4HPA3H) is a long-known class of two-component flavin-dependent monooxygenases from bacteria, including an oxygenase component (EC 1.14.14.9) and a reductase component (EC 1.5.1.36), with the latter being accountable for delivering the cofactor (reduced flavin) essential for o-hydroxylation. 4HPA3H has a broad substrate spectrum involved in key biological processes, including cellular catabolism, detoxification, and the biosynthesis of bioactive molecules. Additionally, it specifically hydroxylates the o-position of the C4 position of the benzene ring in phenolic compounds, generating high-value polyhydroxyphenols. As a non-P450 o-hydroxylase, 4HPA3H offers a viable alternative for the de novo synthesis of valuable natural products. The enzyme holds the potential to replace plant-derived P450s in the o-hydroxylation of plant polyphenols, addressing the current significant challenge in engineering specific microbial strains with P450s. This review summarizes the source distribution, structural properties, and mechanism of 4HPA3Hs and their application in the biosynthesis of natural products in recent years. The potential industrial applications and prospects of 4HPA3H biocatalysts are also presented. Full article
(This article belongs to the Special Issue Mechanism of Enzyme Catalysis: When Structure Meets Function)
Show Figures

Figure 1

17 pages, 3178 KB  
Article
Identification of a Gene Encoding a New Fungal Steroid 7-Hydroxylase and Its Functional Characterization in Pichia pastoris Yeast
by Vyacheslav Kollerov, Sergey Tarlachkov, Andrei Shutov, Alexey Kazantsev and Marina Donova
Int. J. Mol. Sci. 2023, 24(24), 17256; https://doi.org/10.3390/ijms242417256 - 8 Dec 2023
Cited by 4 | Viewed by 1987
Abstract
The hydroxylation of steroids in the C7β position is one of the rare reactions that allow the production of value-added precursors in the synthesis of ursodeoxycholic acid and other pharmaceuticals. Recently, we discovered this activity in the ascomycete Curvularia sp. VKM F-3040. In [...] Read more.
The hydroxylation of steroids in the C7β position is one of the rare reactions that allow the production of value-added precursors in the synthesis of ursodeoxycholic acid and other pharmaceuticals. Recently, we discovered this activity in the ascomycete Curvularia sp. VKM F-3040. In this study, the novel gene of 7-hydroxylase (P450cur) was identified as being heterologously expressed and functionally characterized in Pichia pastoris. Transcriptome data mining and differential expression analysis revealed that 12 putative genes in Curvularia sp. mycelia significantly increased their expression in response to dehydroepiandrosterone (DHEA). The transcriptional level of the most up-regulated cytochrome P450cur gene was increased more than 300-fold. A two-gene construct with a candidate P450cur gene and the gene of its natural redox partner, NADPH-cytochrome P450 reductase (CPR), which is interconnected by a T2A element, was created. Using this construct, recombinant P. pastoris strains co-expressing fungal P450cur and CPR genes were obtained. The functional activity of the recombinant P450cur was studied in vivo during the bioconversion of androstane steroids. The fungal 7-monooxygenase predominantly catalyzed the 7β-hydroxylation of androstadienedione (ADD), DHEA, and androstenediol, whereas 1-dehydrotestosterone was hydroxylated by P450cur mainly at the C7-Hα position. To our knowledge, this is the first report of a recombinant yeast capable of catalyzing the 7α/β-hydroxylation of ADD and DHEA. Full article
(This article belongs to the Section Molecular Microbiology)
Show Figures

Figure 1

18 pages, 25594 KB  
Review
Advances in 4-Hydroxyphenylacetate-3-hydroxylase Monooxygenase
by Kai Yang, Qianchao Zhang, Weirui Zhao, Sheng Hu, Changjiang Lv, Jun Huang, Jiaqi Mei and Lehe Mei
Molecules 2023, 28(18), 6699; https://doi.org/10.3390/molecules28186699 - 19 Sep 2023
Cited by 9 | Viewed by 4399
Abstract
Catechols have important applications in the pharmaceutical, food, cosmetic, and functional material industries. 4-hydroxyphenylacetate-3-hydroxylase (4HPA3H), a two-component enzyme system comprising HpaB (monooxygenase) and HpaC (FAD oxidoreductase), demonstrates significant potential for catechol production because it can be easily expressed, is highly active, and exhibits [...] Read more.
Catechols have important applications in the pharmaceutical, food, cosmetic, and functional material industries. 4-hydroxyphenylacetate-3-hydroxylase (4HPA3H), a two-component enzyme system comprising HpaB (monooxygenase) and HpaC (FAD oxidoreductase), demonstrates significant potential for catechol production because it can be easily expressed, is highly active, and exhibits ortho-hydroxylation activity toward a broad spectrum of phenol substrates. HpaB determines the ortho-hydroxylation efficiency and substrate spectrum of the enzyme; therefore, studying its structure–activity relationship, improving its properties, and developing a robust HpaB-conducting system are of significance and value; indeed, considerable efforts have been made in these areas in recent decades. Here, we review the classification, molecular structure, catalytic mechanism, primary efforts in protein engineering, and industrial applications of HpaB in catechol synthesis. Current trends in the further investigation of HpaB are also discussed. Full article
(This article belongs to the Special Issue Enzymes in Biosynthesis and Biocatalysis)
Show Figures

Graphical abstract

13 pages, 5355 KB  
Article
Modification of the 4-Hydroxyphenylacetate-3-hydroxylase Substrate Pocket to Increase Activity towards Resveratrol
by Qianchao Zhang, Yuning Jin, Kai Yang, Sheng Hu, Changjiang Lv, Jun Huang, Jiaqi Mei, Weirui Zhao and Lehe Mei
Molecules 2023, 28(14), 5602; https://doi.org/10.3390/molecules28145602 - 24 Jul 2023
Cited by 11 | Viewed by 3059
Abstract
4-Hydroxyphenylacetate-3-hydroxylase (4HPA3H; EC 1.14.14.9) is a heterodimeric flavin-dependent monooxygenase complex that catalyzes the ortho-hydroxylation of resveratrol to produce piceatannol. Piceatannol has various health benefits and valuable applications in food, medicine, and cosmetics. Enhancing the catalytic activity of 4HPA3H toward resveratrol has the [...] Read more.
4-Hydroxyphenylacetate-3-hydroxylase (4HPA3H; EC 1.14.14.9) is a heterodimeric flavin-dependent monooxygenase complex that catalyzes the ortho-hydroxylation of resveratrol to produce piceatannol. Piceatannol has various health benefits and valuable applications in food, medicine, and cosmetics. Enhancing the catalytic activity of 4HPA3H toward resveratrol has the potential to benefit piceatannol production. In this study, the critical amino acid residues in the substrate pocket of 4HPA3H that affect its activity toward resveratrol were identified using semi-rational engineering. Two key amino acid sites (I157 and A211) were discovered and the simultaneous “best” mutant I157L/A211D enabled catalytic efficiency (Kcat/Km—resveratrol) to increase by a factor of 4.7-fold. Molecular dynamics simulations indicated that the increased flexibility of the 4HPA3H substrate pocket has the potential to improve the catalytic activity of the enzyme toward resveratrol. On this basis, we produced 3.78 mM piceatannol by using the mutant I157L/A211D whole cells. In this study, we successfully developed a highly active 4HPA3H variant for the hydroxylation of resveratrol to piceatannol. Full article
(This article belongs to the Section Medicinal Chemistry)
Show Figures

Graphical abstract

17 pages, 9287 KB  
Article
Genome-Wide Identification and Expression Pattern Analysis of the F5H Gene Family in Flax (Linum usitatissimum L.)
by Dandan Liu, Hongmei Yuan, Yubo Yao, Lili Cheng, Lili Tang, Qinghua Kang, Xixia Song, Si Chen and Guangwen Wu
Agronomy 2023, 13(4), 1108; https://doi.org/10.3390/agronomy13041108 - 13 Apr 2023
Cited by 4 | Viewed by 2715
Abstract
Ferulate 5-hydroxylase (F5H) is a cytochrome P450-dependent monooxygenase that plays a key role in the biosynthesis of syringyl (S) lignin. In this study, mining of flax (Linum usitatissimum) genomic data enabled the identification of nine LuF5H genes. Bioinformatics analysis revealed the [...] Read more.
Ferulate 5-hydroxylase (F5H) is a cytochrome P450-dependent monooxygenase that plays a key role in the biosynthesis of syringyl (S) lignin. In this study, mining of flax (Linum usitatissimum) genomic data enabled the identification of nine LuF5H genes. Bioinformatics analysis revealed the physicochemical properties, gene structures, conserved motifs, phylogenetic evolutionary features and promoter cis-acting elements related to these genes and their encoded proteins. Based on the gene structural and phylogenetic features, the nine LuF5Hs were assigned to two subclasses. The expression levels of the nine LuF5Hs was analyzed by the RNA-seq technique, and the RNA-seq data were verified by qRT-PCR. The results of the RNA-seq analysis showed that LuF5H genes belonging to the same subclass exhibited similar expression patterns. Notably, the transcripts of the LuF5H3 and LuF5H7 subclass 1 genes accumulated at high levels in stem tissues, thus indicating that LuF5H3 and LuF5H7 are the main LuF5H genes involved in flax lignin biosynthesis. Furthermore, the expression levels of LuF5H1, LuF5H3, LuF5H4 and LuF5H7 were upregulated 1.2–1.9-fold under drought, NaCl stress and brassinosteroid treatment conditions. This first comprehensive study of the flax F5H gene family provides valuable data for use in gene function analysis toward improving flax fiber quality and reducing flax manufacturing costs and associated environmental pollution. Full article
(This article belongs to the Special Issue Genomics and Genetic Improvement of Bast Fiber Plants)
Show Figures

Figure 1

50 pages, 6574 KB  
Review
Insights into Molecular Structure of Pterins Suitable for Biomedical Applications
by Andrey A. Buglak, Marina A. Kapitonova, Yulia L. Vechtomova and Taisiya A. Telegina
Int. J. Mol. Sci. 2022, 23(23), 15222; https://doi.org/10.3390/ijms232315222 - 3 Dec 2022
Cited by 16 | Viewed by 6649
Abstract
Pterins are an inseparable part of living organisms. Pterins participate in metabolic reactions mostly as tetrahydropterins. Dihydropterins are usually intermediates of these reactions, whereas oxidized pterins can be biomarkers of diseases. In this review, we analyze the available data on the quantum chemistry [...] Read more.
Pterins are an inseparable part of living organisms. Pterins participate in metabolic reactions mostly as tetrahydropterins. Dihydropterins are usually intermediates of these reactions, whereas oxidized pterins can be biomarkers of diseases. In this review, we analyze the available data on the quantum chemistry of unconjugated pterins as well as their photonics. This gives a comprehensive overview about the electronic structure of pterins and offers some benefits for biomedicine applications: (1) one can affect the enzymatic reactions of aromatic amino acid hydroxylases, NO synthases, and alkylglycerol monooxygenase through UV irradiation of H4pterins since UV provokes electron donor reactions of H4pterins; (2) the emission properties of H2pterins and oxidized pterins can be used in fluorescence diagnostics; (3) two-photon absorption (TPA) should be used in such pterin-related infrared therapy because single-photon absorption in the UV range is inefficient and scatters in vivo; (4) one can affect pathogen organisms through TPA excitation of H4pterin cofactors, such as the molybdenum cofactor, leading to its detachment from proteins and subsequent oxidation; (5) metal nanostructures can be used for the UV-vis, fluorescence, and Raman spectroscopy detection of pterin biomarkers. Therefore, we investigated both the biochemistry and physical chemistry of pterins and suggested some potential prospects for pterin-related biomedicine. Full article
(This article belongs to the Collection Feature Papers Collection in Biochemistry)
Show Figures

Figure 1

13 pages, 1717 KB  
Article
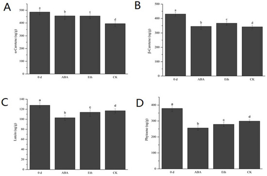
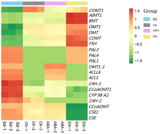
Characterization of Abscisic Acid and Ethylene in Regulating the White Blush in Fresh-Cut Carrots
by Chichang Chen, Ye Wang, Li Xu, Siwen Wang, Xiangning Chen and Yuanyue Shen
Int. J. Mol. Sci. 2022, 23(21), 12788; https://doi.org/10.3390/ijms232112788 - 24 Oct 2022
Cited by 5 | Viewed by 2189
Abstract
The surface of fresh-cut carrots is apt to white blush, however the physiological and molecular mechanism for this process is not yet fully understood. In this study, exogenous abscisic acid (ABA) and ethylene separately promoted and inhibited the white-blush formation after three days [...] Read more.
The surface of fresh-cut carrots is apt to white blush, however the physiological and molecular mechanism for this process is not yet fully understood. In this study, exogenous abscisic acid (ABA) and ethylene separately promoted and inhibited the white-blush formation after three days after treatment, respectively. Metabolome analysis found that white-blush components mainly consist of p-hydroxyphenyl lignin and guaiacyl lignin. Transcriptome analysis found an increase in the whiteness values was consistent with the higher expression of genes encoding O-methyltransferase, trans-anol O-methyltransferase, bergaptol O-methyltransferase, caffeic acid 3-O-methyltransferase, phenylalanine ammonia-lyase, and ferulate-5-hydroxylase, together with the lower expression of genes encoding cinnamic acid 4-hydroxylase caffeoyl-CoA O-methyltransferase and 5-O-(4-coumaroyl)-D-quinate 3′-monooxygenase. In conclusion, ABA plays an important role in lignin biosynthesis essential to the formation of white blush in fresh-cut carrots. This is the first report that uncovers the physiological and molecular causes of white blush in fresh-cut carrots, providing a basis for white-blush control in fresh-cut carrots. Full article
(This article belongs to the Section Molecular Plant Sciences)
Show Figures

Figure 1

Back to TopTop