Due to scheduled maintenance work on our servers, there may be short service disruptions on this website between 11:00 and 12:00 CEST on March 28th.
Sign in to use this feature.

Years

Between: -

Subjects

remove_circle_outline
remove_circle_outline
remove_circle_outline
remove_circle_outline
remove_circle_outline
remove_circle_outline
remove_circle_outline
remove_circle_outline
remove_circle_outline

Journals

remove_circle_outline
remove_circle_outline
remove_circle_outline
remove_circle_outline
remove_circle_outline
remove_circle_outline
remove_circle_outline
remove_circle_outline
remove_circle_outline
remove_circle_outline
remove_circle_outline
remove_circle_outline
remove_circle_outline
remove_circle_outline
remove_circle_outline
remove_circle_outline

Article Types

Countries / Regions

remove_circle_outline
remove_circle_outline
remove_circle_outline
remove_circle_outline
remove_circle_outline
remove_circle_outline

Search Results (2,256)

Search Parameters:
Keywords = high elastic modulus

Order results
Result details
Results per page
Select all
Export citation of selected articles as:
23 pages, 3050 KB  
Article
Micromechanical Prediction of Elastic Properties of Unidirectional Glass and Carbon Fiber-Reinforced Epoxy Composites Using the Halpin–Tsai Model
by Sahnoun Zengah, Rabeh Slimani, Abdelghani Baltach, Ali Taghezout, Ali Benhamena, Dursun Murat Sekban, Ecren Uzun Yaylacı and Murat Yaylacı
Polymers 2026, 18(7), 822; https://doi.org/10.3390/polym18070822 - 27 Mar 2026
Abstract
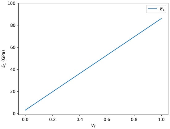
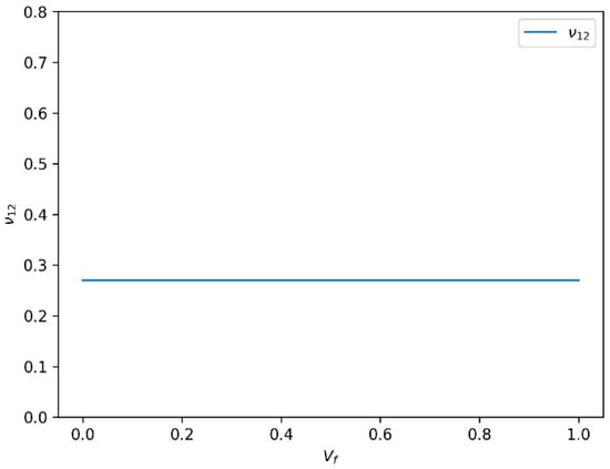
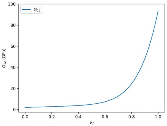
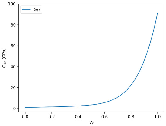
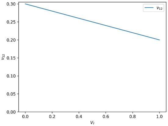
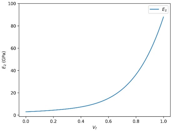
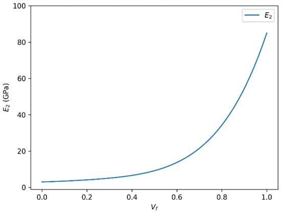
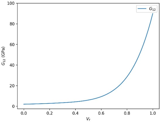
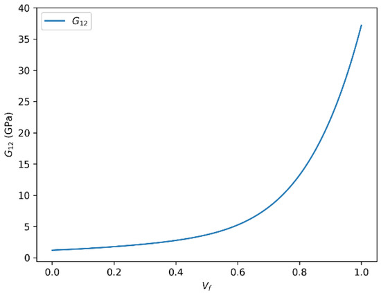
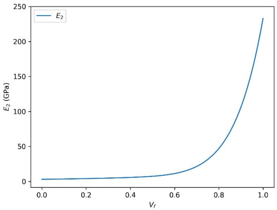
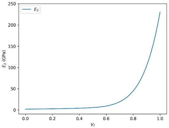
This study presents a calibrated analytical micromechanical framework for predicting the linear elastic behavior of unidirectional glass fiber/epoxy and carbon fiber/epoxy composites over a wide range of fiber volume fractions. The approach combines the classical rule of mixtures for the longitudinal Young’s modulus [...] Read more.
This study presents a calibrated analytical micromechanical framework for predicting the linear elastic behavior of unidirectional glass fiber/epoxy and carbon fiber/epoxy composites over a wide range of fiber volume fractions. The approach combines the classical rule of mixtures for the longitudinal Young’s modulus with the semi empirical Halpin–Tsai equations to estimate the transverse Young’s modulus and the in-plane shear modulus. The framework is specifically formulated to support durability-oriented composite design through rapid and physically consistent estimation of elastic properties governing load transfer and stress distribution. Material parameters, including fiber and matrix Young’s moduli (Ef, Em), shear moduli (Gf, Gm), Poisson’s ratios (νf, νm), and fiber volume fraction (Vf up to 0.80), are taken from established material property databases and implemented within a literature-informed modeling scheme. To preserve physical realism at high fiber contents, a shear correction factor is introduced for Vf > 0.50 to account for microstructural interaction and fiber clustering effects. The predicted effective elastic constants (E1, E2, G12, ν12) exhibit consistent and physically meaningful trends across the full fiber volume fraction range. The model predictions were evaluated against trends widely reported in the composite micromechanics literature, and the results showed overall agreement in the nonlinear reduction in stiffness gains at elevated fiber volume fractions. Comparative results indicate that carbon fiber/epoxy composites achieve up to approximately 30% higher stiffness than glass fiber/epoxy systems at equivalent fiber contents, reflecting the influence of stiffness contrast on composite response. The analysis further indicates that stiffness saturation begins approximately in the Vf = 0.60–0.70 range, where the incremental gains in E2 and G12 become noticeably smaller for both composite systems. This behavior provides design-relevant guidance by showing that, beyond this range, further increases in fiber content may offer limited stiffness improvement relative to the associated manufacturing complexity. Overall, the calibrated Halpin–Tsai methodology offers a practical and computationally efficient tool for preliminary evaluation and design-stage optimization of the elastic performance of high-performance composite structures. Full article
(This article belongs to the Section Polymer Composites and Nanocomposites)
Show Figures

Figure 1

30 pages, 9485 KB  
Article
Morphological, Thermal, Mechanical and Cytotoxic Investigation of Hydroxyapatite Reinforced Chitosan/Collagen 3D Bioprinted Dental Grafts
by Ubeydullah Nuri Hamedi, Fatih Ciftci, Tülay Merve Soylu, Mine Kucak, Ali Can Özarslan and Sakir Altinsoy
Polymers 2026, 18(7), 816; https://doi.org/10.3390/polym18070816 - 27 Mar 2026
Abstract
Dental tissue regeneration, particularly alveolar bone and gingival repair, remains a major challenge in regenerative medicine. 3D bioprinting offers patient-specific and anatomically precise constructs, representing an advanced alternative to conventional grafting. In this study, nanohydroxyapatite (nHA), chitosan (CS), and collagen (CoL) were combined [...] Read more.
Dental tissue regeneration, particularly alveolar bone and gingival repair, remains a major challenge in regenerative medicine. 3D bioprinting offers patient-specific and anatomically precise constructs, representing an advanced alternative to conventional grafting. In this study, nanohydroxyapatite (nHA), chitosan (CS), and collagen (CoL) were combined to fabricate and characterize 3D bioprinted dental grafts. SEM revealed a highly porous, interconnected architecture favorable for cell infiltration and nutrient exchange. EDS confirmed Ca/P ratios of 2.06 for nHA/CoL and 1.83 for nHA/CS/CoL, both of which are above the stoichiometric 1.67, indicating the presence of additional mineral phases and ion substitutions. FTIR and XRD verified characteristic functional groups and crystalline phases, including B-type HA with carbonate substitution. Mechanical testing showed that pure nHA exhibited the lowest compressive strength, whereas CoL incorporation improved stiffness. The nHA/CS/CoL composite achieved the highest compressive strength, elastic modulus, and toughness, demonstrating superior mechanical resilience. DSC analysis indicated endothermic peaks at 106.49 °C and 351.91 °C, with enthalpy values (264.91 J/g and 15.09 J/g) surpassing those of nHA alone. TGA revealed ~28.8% weight loss across three degradation stages, confirming enhanced thermal stability. In vitro cytocompatibility testing using L929 fibroblasts validated the biocompatibility of the composites. Collectively, the synergy between bioceramics and biopolymers markedly improved both mechanical and thermal performance. These findings position the nHA/CS/CoL scaffold as a promising candidate for clinical applications in dental tissue regeneration. Unlike conventional grafting materials, this study introduces a synergistically optimized nHA/CS/CoL bio-ink formulation specifically designed for extrusion-based 3D bioprinting of patient-specific dental constructs. The core innovation lies in the precise integration of nHA within a dual-polymer matrix (CS/CoL), which bridges the gap between mechanical resilience and biological signaling, achieving a compressive strength that mimics native alveolar bone while maintaining high cytocompatibility. Full article
Show Figures

Graphical abstract

20 pages, 4258 KB  
Article
Study on the Influence Mechanism of Dynamic Properties in PVA-Fiber-Reinforced Rubber Concrete Under High-Temperature- and Erosion-Induced Damage
by Ziyao Zhang, Xiangyang Zhang, Qiaoqiao Chen and Zijian Wu
Buildings 2026, 16(7), 1334; https://doi.org/10.3390/buildings16071334 - 27 Mar 2026
Abstract
To investigate the deterioration law of the mechanical properties of PVA-fiber-reinforced rubber concrete under the combined action of high-temperature and salt erosion, physical index tests, dynamic mechanical property experiments, and microstructural morphology observations were carried out on specimens subjected to different temperatures (ambient [...] Read more.
To investigate the deterioration law of the mechanical properties of PVA-fiber-reinforced rubber concrete under the combined action of high-temperature and salt erosion, physical index tests, dynamic mechanical property experiments, and microstructural morphology observations were carried out on specimens subjected to different temperatures (ambient temperature, 100 °C, 300 °C) and various solution attacks (water, 5% NaCl, 5% Na2SO4, and 5% NaCl + 5% Na2SO4 mixture). The results show that, after exposure to 300 °C, the PVA fibers melt and the rubber pyrolyzes, since this temperature exceeds their melting points. A residual pore network is formed inside the matrix, and the damage degree of ultrasonic pulse velocity is about 2.3 times that of the 100 °C group. Although salt solution and its crystallization products can physically fill the pores and cause a partial recovery of pulse velocity, this change is mainly due to the alteration of the pore medium and does not represent a substantial restoration of the microstructure. The effects of different salt solutions on dynamic mechanical properties vary significantly: Sulfate erosion improves the dynamic performance significantly at ambient temperature by forming gypsum and ettringite to fill pores, but this strengthening effect disappears after 300 °C. Sodium chloride attack generates Friedel’s salt and consumes C3A, leading to general strength deterioration. In composite salt erosion, the competitive and synergistic effects of Cl and SO42− destabilize erosion products and weaken interfacial bonding, resulting in consistent decreases in dynamic compressive strength and elastic modulus under all temperatures and impact pressures. The strength reduction reaches 66.2% after 300 °C. Microscopic analysis confirms that composite salt erosion leads to the dissolution of ettringite and loose structure, which verifies the synergistic deterioration law of macroscopic properties. This study systematically reveals the damage evolution mechanism of PVA-fiber-reinforced rubber concrete under the coupled action of high-temperature and salt erosion, and provides a theoretical basis for the dynamic bearing capacity evaluation and durability design of concrete structures in such coupled environments. Full article
(This article belongs to the Section Building Materials, and Repair & Renovation)
Show Figures

Figure 1

16 pages, 3957 KB  
Article
Performance Assessment and Field Deployment of Carbon-Fiber-Reinforced Polymer (CFRP) Cables for Infrastructure Applications
by Sung-Jin Lee, Jongeok Lee and Woo-Tai Jung
Polymers 2026, 18(7), 811; https://doi.org/10.3390/polym18070811 - 26 Mar 2026
Abstract
Carbon-fiber-reinforced polymer (CFRP) cables have emerged as promising alternatives to conventional prestressing tendons because of their high tensile strength, excellent corrosion resistance, and low self-weight. Their use is particularly advantageous in infrastructure exposed to aggressive environments, such as chloride-induced corrosion, where improved durability [...] Read more.
Carbon-fiber-reinforced polymer (CFRP) cables have emerged as promising alternatives to conventional prestressing tendons because of their high tensile strength, excellent corrosion resistance, and low self-weight. Their use is particularly advantageous in infrastructure exposed to aggressive environments, such as chloride-induced corrosion, where improved durability and reduced maintenance are critically required. In this study, a 10 mm diameter round-bar-type CFRP cable was developed using a pultrusion process, and its applicability to structural systems was comprehensively evaluated through material testing and field implementation. Mechanical performance was assessed through tensile, relaxation, and fatigue tests. The developed CFRP cable exhibited an average tensile strength of 3019 MPa and an elastic modulus of 176.9 GPa, demonstrating mechanical properties comparable to or better than those of conventional prestressing tendons. The final relaxation ratio was measured as 2.25%, satisfying the low-relaxation criterion specified in KS D 7002. In the fatigue test, the cable sustained 2,000,000 loading cycles under a stress range corresponding to 60–66% of the ultimate tensile strength without fracture or significant stiffness degradation, confirming its excellent fatigue durability. In addition, the developed CFRP cable was implemented in a cable-net structure to verify its constructability and structural applicability in practice. The field application confirmed that the lightweight CFRP cable enabled convenient transportation and installation, while stable prestress introduction was achieved using the same tensioning procedure as that for conventional steel cable systems. The results demonstrate the integrated feasibility of the developed CFRP cable in terms of both material performance and practical structural application. This study provides experimental evidence supporting the structural use of CFRP tendons and offers a technical basis for the future development of design provisions and broader infrastructure applications. Full article
(This article belongs to the Section Polymer Applications)
Show Figures

Figure 1

18 pages, 7843 KB  
Article
Dynamic Mechanical Properties and Constitutive Modeling of Metal Rubber with the Effect of Spring Coil Outer Diameter Under High-Speed Impact Loading
by Weihua Deng, Jinbao Chen and Yushuai Wang
Appl. Sci. 2026, 16(6), 3047; https://doi.org/10.3390/app16063047 - 21 Mar 2026
Viewed by 107
Abstract
To explore the dynamic mechanical performance of metal rubber (MR) under high-speed impact loading, cylindrical solid MR specimens with spring coil outer diameters of 2–4 mm and relative densities of 0.2–0.35 have been prepared, and dynamic compression tests have been carried out utilizing [...] Read more.
To explore the dynamic mechanical performance of metal rubber (MR) under high-speed impact loading, cylindrical solid MR specimens with spring coil outer diameters of 2–4 mm and relative densities of 0.2–0.35 have been prepared, and dynamic compression tests have been carried out utilizing the split Hopkinson pressure bar (SHPB) device at strain rates of 400–1000 s−1. The dynamic stress–strain response of MR has been systematically analyzed, and the influences of strain rate, spring coil outer diameter, and relative density on its dynamic elastic modulus and energy absorption properties have also been quantitatively investigated. The results reveal that the dynamic stress–strain relationship of MR under high-speed impact presents significant nonlinearity and distinct strain rate effect. MR specimens with higher relative density, smaller spring coil outer diameter, or higher strain rate exhibit a larger dynamic elastic modulus, while those with higher relative density, larger spring coil outer diameter, or lower strain rate achieve higher energy absorption efficiency. A modified dynamic constitutive model for MR based on the Sherwood-Frost model has been developed by incorporating strain rate, relative density, and spring coil outer diameter as key influencing variables. The results show that the maximum mean relative error between the predicted and experimental data is less than 20%, indicating a favorable accuracy and reliability of the constitutive model. The proposed model can effectively characterize and predict the dynamic mechanical behavior of MR under high-speed impact loading conditions, providing a reliable theoretical basis for the engineering application of MR in impact-resistant structures. Full article
Show Figures

Figure 1

20 pages, 7822 KB  
Article
Tensile and Low-Cycle Fatigue Behavior, Fracture Mechanisms, and Life Predictions of 316H Stainless Steel at 600~800 °C
by Xiaoyang Sun, Zhengxin Tang and Xikou He
Materials 2026, 19(6), 1228; https://doi.org/10.3390/ma19061228 - 20 Mar 2026
Viewed by 235
Abstract
In this study, the tensile properties, low-cycle fatigue behavior, and microscopic fatigue-failure mechanisms of 316H stainless steel in the temperature range of 600–800 °C were systematically investigated by means of tensile tests, high-temperature low-cycle fatigue tests, and scanning electron microscopy (SEM) analysis of [...] Read more.
In this study, the tensile properties, low-cycle fatigue behavior, and microscopic fatigue-failure mechanisms of 316H stainless steel in the temperature range of 600–800 °C were systematically investigated by means of tensile tests, high-temperature low-cycle fatigue tests, and scanning electron microscopy (SEM) analysis of fatigue fracture surfaces. Based on experimental data fitting, a life prediction model for the material in the high-temperature regime was established. The results indicate that the mechanical behavior of 316H stainless steel under both static and cyclic loading is significantly influenced by temperature and strain amplitude. Compared with its room-temperature properties, at 800 °C, the elastic modulus of 316H stainless steel decreases by approximately 30%, the tensile strength drops by about 60%, while the elongation after fracture increases by roughly 100%. Within the temperature range of 600–800 °C, the fatigue performance deteriorates with the increasing temperature, and the cyclic hardening rate accelerates as the temperature rises. The fracture mode in the instantaneous fracture zone of the fatigue fracture surface transitions from predominantly transgranular fracture to a mixed mode of transgranular and intergranular fracture as the temperature increases to 800 °C. Under higher strain amplitudes (around 0.6%), 316H stainless steel exhibits Masing behavior and dynamic strain aging (DSA). Correspondingly, the crack-initiation mode on the fatigue fracture surface shifts from a single surface source to multiple surface sources. A three-parameter model was employed to fit the strain–amplitude versus fatigue–life relationships of 316H stainless steel in the 600–800 °C range, showing good agreement with the experimental data, with most data points falling within a factor-of-two error band. Full article
Show Figures

Graphical abstract

16 pages, 936 KB  
Review
Mechanobiological Implications of Low–Young’s Modulus TiNbSn Alloy Plates for Fracture Fixation: A Focused Review
by Yu Mori, Hidetatsu Tanaka, Masayuki Kamimura, Naoko Mori and Toshimi Aizawa
Med. Sci. 2026, 14(1), 149; https://doi.org/10.3390/medsci14010149 - 19 Mar 2026
Viewed by 73
Abstract
Rigid internal fixation has long been the standard for fracture management; however, excessive construct stiffness can suppress interfragmentary strain, reduce callus formation, and impair secondary fracture healing. Low-elastic-modulus TiNbSn alloys have emerged as a promising alternative, offering mechanical behavior closer to that of [...] Read more.
Rigid internal fixation has long been the standard for fracture management; however, excessive construct stiffness can suppress interfragmentary strain, reduce callus formation, and impair secondary fracture healing. Low-elastic-modulus TiNbSn alloys have emerged as a promising alternative, offering mechanical behavior closer to that of cortical bone. This review synthesizes representative preclinical and computational evidence to clarify the mechanobiological rationale for TiNbSn alloy plates in fracture fixation. We summarize key biological requirements for secondary fracture healing, including controlled interfragmentary strain, preservation of vascularity, and effective load sharing, and contrast these with the limitations of conventional high-stiffness fixation plates, such as stress shielding and reduced callus formation. Finite element analyses from previously reported models illustrate qualitative trends toward increased axial displacement, favorable stress distribution, and within a biologically relevant range for endochondral ossification. Consistent findings from animal fracture models further indicate enhanced periosteal and intramedullary callus formation and more physiological healing patterns with TiNbSn plates compared with rigid fixation. Emerging clinical experience with TiNbSn femoral stems provides indirect support for the long-term potential of low-elastic-modulus titanium alloys to mitigate stress shielding; however, such findings should be interpreted only as indirect supportive evidence, as stem implantation and fracture plate fixation involve substantially different mechanical and biological contexts. Collectively, these observations provide preliminary support for the mechanobiological rationale of low-modulus TiNbSn plates and suggest their potential role as biologically informed fixation devices, while highlighting the need for further clinical validation. Full article
(This article belongs to the Section Translational Medicine)
Show Figures

Figure 1

17 pages, 3146 KB  
Article
Study on Aging Performance of BFRP Cables in Long-Span Sea-Crossing Cable-Stayed Bridges Under the Coupling Effect of Light, Heat, Water, Salt, and Prestress
by Yaqiang Yang, Wenbin Cheng, Jianhua Yang, Lianshang Shi, Jianzhe Shi, Sijie He, Hejiajun Zhou and Chaoming Shen
Buildings 2026, 16(6), 1211; https://doi.org/10.3390/buildings16061211 - 19 Mar 2026
Viewed by 101
Abstract
The anti-aging performance of stay cables in complex marine environments is directly related to the long-term service safety of sea-crossing cable-stayed bridge structures, and it has been recognized as one of the key issues for the priority evaluation of the structural performance of [...] Read more.
The anti-aging performance of stay cables in complex marine environments is directly related to the long-term service safety of sea-crossing cable-stayed bridge structures, and it has been recognized as one of the key issues for the priority evaluation of the structural performance of sea-crossing cable-stayed bridges with Basalt Fiber Reinforced Polymer (BFRP) cables. In this paper, the coupled aging effects of ultraviolet radiation, salt spray, temperature and humidity, and prestress on BFRP cables were taken into consideration. Accelerated aging tests involving the coupling of light, heat, water, salt, and prestress were carried out to simulate the actual marine service environment. The anti-aging performance of BFRP cables was investigated by combining the analysis of macro mechanical properties with the characterization of micro structural morphology. The results of the study were as follows: (1) With the increase in aging duration, the tensile strength and ultimate fracture strain of BFRP cables decreased gradually. The degradation rates of tensile strength and ultimate fracture strain of BFRP cables exhibited a decreasing trend, characterized by an initial rapid phase followed by a gradual slowdown under the coupled aging effects of light, heat, water, salt, and prestress. (2) Compared with the significant decrease in tensile strength, the elastic modulus of BFRP cables showed an insignificant decrease. The elastic modulus of BFRP cables was observed to exhibit a trend of initial decrease, subsequent increase, and another decrease, with an overall reduction. (3) Temperature and prestress were verified to exert a considerable influence on the anti-aging performance of BFRP cables. The influence of temperature on the degradation of aging performance of BFRP cables was found to be greater than that of prestress. (4) The degradation in the anti-aging performance of BFRP cables under coupled aging effects was confirmed to originate from the initiation and propagation of microcracks in the resin matrix, which were caused by the combined actions of prestress, photochemistry, and hydrolysis. Meanwhile, the damage to the fiber–resin interface was accelerated by chloride ions in seawater under high-temperature conditions, which ultimately led to a reduction in the anti-aging performance of BFRP cables. Full article
Show Figures

Figure 1

16 pages, 3834 KB  
Article
Microstructural and Mechanical Characterization of Ultra-Pure Aluminum for Low-Amplitude-Vibration Cryogenic Applications
by Mirko Pigato, Filippo Agresti, Alberto Benato, Carlo Bucci, Irene Calliari, Daniele Cortis, Serena D’Eramo, Shihong Fu, Cristina Giancarli, Luca Pezzato, Andrea Zambon and Antonio D’Addabbo
Materials 2026, 19(6), 1195; https://doi.org/10.3390/ma19061195 - 18 Mar 2026
Viewed by 220
Abstract
In fundamental physics, sensors operating below liquid helium temperatures are highly vulnerable to vibrations, which can affect the sensitivity, for example, of high-performance particle detectors. Pulse-tube refrigerators, while generating vibrations lower than those of conventional systems, may still introduce several disturbances. Hence, flexible [...] Read more.
In fundamental physics, sensors operating below liquid helium temperatures are highly vulnerable to vibrations, which can affect the sensitivity, for example, of high-performance particle detectors. Pulse-tube refrigerators, while generating vibrations lower than those of conventional systems, may still introduce several disturbances. Hence, flexible thermal connections are a commonly used mechanical solution to mitigate these undesirable effects. Among the materials that can be used, ultra-high-purity aluminum (UHP-Al) has attracted the attention for low-amplitude-vibration cryogenic applications, including gravitational wave interferometry, quantum information systems, precision space instrumentation, and cryogenic resonators. Thus, the aim of the paper is the characterization of the mechanical and microstructure properties of three UHP-Als (i.e., 5N—99.999 wt%, 5N5—99.9995 wt% and 6N—99.9999 wt%) intended for the production of thermal flexible connections with low stiffness, specifically designed to reduce vibration transmission in cryogenic environments. Mechanical properties were evaluated through standard tensile tests from room (+25 °C) to low temperature (i.e., −150 °C), providing insights into yield strength, ultimate tensile strength, elongation and elastic modulus. In addition, the dynamic elastic modulus of material loads, at cryogenic conditions (i.e., about −180 °C), was determined by measuring the natural resonance frequency, thereby assessing the material’s response to vibrational. Moreover, an extensive microstructural analysis was conducted using electron backscatter diffraction and x-ray diffraction. The correlation between the observed microstructure and the elastic properties was systematically examined. The results underscore the pivotal role of microstructural characteristics in dictating the elastic behavior of UHP Als. Eventually, the analysis provides valuable guidelines for the materials employment inside cryogenic systems, where severe vibration control is critical to maintain high operational performance. Full article
(This article belongs to the Section Metals and Alloys)
Show Figures

Figure 1

17 pages, 2387 KB  
Article
Real-Time Mechanical Modeling for Bridge Construction Based on Digital Twins and Parameter Inversion
by Xiaoqing Yu, Xiaoyun Wan, Jianchun Nie, Guquan Song, Anjun Yu and Jian Yu
Appl. Sci. 2026, 16(6), 2920; https://doi.org/10.3390/app16062920 - 18 Mar 2026
Viewed by 136
Abstract
Real-time mechanical analysis within digital twin (DT) systems requires high-fidelity models that synchronize with the “as-built” state of physical structures. This paper proposes a technical framework for constructing a “mechanical-core” DT by integrating computer vision (CV) sensing with automated finite element model (FEM) [...] Read more.
Real-time mechanical analysis within digital twin (DT) systems requires high-fidelity models that synchronize with the “as-built” state of physical structures. This paper proposes a technical framework for constructing a “mechanical-core” DT by integrating computer vision (CV) sensing with automated finite element model (FEM) updating. Utilizing the Midas API, we developed a platform that automates data acquisition, modeling, and parameter inversion. A momentum-based optimization algorithm is implemented to invert the instantaneous elastic modulus of bridge segments during cantilever construction. The system was validated through a case study of a continuous box-girder bridge. Quantitative results indicate that the initial theoretical model, based on design-phase assumptions, exhibited a mean relative error of approximately 21.9% in vertical displacement. Following the real-time parameter inversion, this error was significantly reduced to less than 0.2% across all monitored construction stages. The rapid convergence (typically within three iterations) and the substantial increase in predictive accuracy demonstrate that the proposed framework effectively bridges the gap between raw sensing data and structural analysis, providing a reliable basis for proactive engineering decision-making. Full article
Show Figures

Figure 1

17 pages, 1788 KB  
Article
Geometry-Dependent Mechanical Performance of Additively Manufactured Metal–Polymer Hybrid Joints with Lattice-Based Transition Zones
by Alexander Walzl and Konstantin Prabitz
J. Manuf. Mater. Process. 2026, 10(3), 103; https://doi.org/10.3390/jmmp10030103 - 17 Mar 2026
Viewed by 209
Abstract
Metal–polymer hybrid joints are gaining importance as they combine high structural rigidity with a low weight. Additive manufacturing processes such as the laser powder bed fusion process (L-PBF) enable the production of complex metallic lattice structures that allow for form-fitting force transmission between [...] Read more.
Metal–polymer hybrid joints are gaining importance as they combine high structural rigidity with a low weight. Additive manufacturing processes such as the laser powder bed fusion process (L-PBF) enable the production of complex metallic lattice structures that allow for form-fitting force transmission between the metal and polymer as mechanical interlock elements. In this work, metal–polymer hybrid compounds with additively manufactured transition zones are systematically investigated and mechanically evaluated. Three different lattice geometries (z4A, z8A, z8V) were fabricated from maraging steel (1.2709) using L-PBF and then hybridised with injection moulding using polypropylene (PP C7069-100NA). Mechanical characterisation was performed by tensile tests according to DIN EN ISO 527, in combination with statistical analyses and an analytical serial three-spring model to determine the homogenised elasticity modulus of the transition zone. The results show significant geometry-related differences in tensile strength, maximum force, and effective stiffness. The A-shaped transition zone geometry (z4A) achieves the highest mechanical performance and up to 82% of the tensile strength of the pure polymer, while the V-shaped transition zone geometry (z8V) has significantly lower load-bearing capacities. Variance analysis shows a dominant geometric influence with effect strength of η2 ≈ 0.99. The analytically predicted stiffness values match the experimental results within 5–10%. This work demonstrates a reproducible, simulation-sparse approach to the analysis and design of metal–polymer hybrid connections. Full article
Show Figures

Graphical abstract

16 pages, 14479 KB  
Article
Laser-Surface-Remelted Powder Metallurgy TiAl Alloys: Microstructure and Mechanical Properties
by Warlen Monfardini, João Victor Vieira, João Batista Fogagnolo and Juliano Soyama
Micro 2026, 6(1), 21; https://doi.org/10.3390/micro6010021 - 17 Mar 2026
Viewed by 122
Abstract
Laser processing has been widely investigated as an effective approach for improving surface properties and consolidating advanced materials, particularly complex alloys such as titanium aluminides (TiAl). In this study, laser surface remelting was applied to binary (Ti-45Al) and ternary (Ti-45Al-2Co and Ti-45Al-2Ni) alloys [...] Read more.
Laser processing has been widely investigated as an effective approach for improving surface properties and consolidating advanced materials, particularly complex alloys such as titanium aluminides (TiAl). In this study, laser surface remelting was applied to binary (Ti-45Al) and ternary (Ti-45Al-2Co and Ti-45Al-2Ni) alloys produced by powder metallurgy via blended elemental (BE) and pre-alloyed (PA) powder routes. Laser powers of 50 and 100 W were employed, resulting in a high-energy-density surface remelting regime applied to both green compacts and sintered samples with relatively high initial porosity, under an argon-controlled atmosphere. Microstructural and phase analyses were performed using scanning electron microscopy (SEM) and X-ray diffraction (XRD), while mechanical behavior was assessed by instrumented microindentation. Laser processing promoted the formation of a dense and homogeneous surface layer, approximately 150 μm thick, accompanied by significant microstructural refinement and enhanced hardness and elastic modulus. While rapid solidification led to crack formation in laser-treated sintered samples, the green compacts exhibited defect-free modified layers. Overall, the results demonstrate that laser surface remelting is an effective strategy for enhancing the surface integrity and mechanical performance of TiAl alloys processed by powder metallurgy. Full article
Show Figures

Figure 1

25 pages, 7198 KB  
Article
Numerical Simulation of In Situ Stress Fields in Deep Geotechnical Engineering Using Nonlinear Iterative Inversion
by Liang Zhao, Yuan Li, Shuangshuang Fu, Yang Liu and Shiqi Li
Processes 2026, 14(6), 949; https://doi.org/10.3390/pr14060949 - 16 Mar 2026
Viewed by 269
Abstract
The mechanical behavior of deep rock masses under high-stress conditions exhibits significant nonlinear characteristics. However, current in situ stress field inversion methods typically rely on linear elastic constitutive models and multiple linear regression analysis. By analyzing the results of triaxial stress–strain tests and [...] Read more.
The mechanical behavior of deep rock masses under high-stress conditions exhibits significant nonlinear characteristics. However, current in situ stress field inversion methods typically rely on linear elastic constitutive models and multiple linear regression analysis. By analyzing the results of triaxial stress–strain tests and confining pressure calibration experiments on rocks, and drawing on the nonlinear concepts from the Duncan-Zhang model, a nonlinear characterization function was developed, represented by mean stress p, bulk modulus K, and shear modulus G. The nonlinear elastic constitutive model was integrated into a numerical simulation framework, and a new in situ stress field inversion fitting method based on nonlinear elastic constitutive modeling was proposed. This method uses initial linear iterations followed by multiple nonlinear iterations until convergence is achieved. Applied to the inversion of the deep in situ stress field at the Xishan Iron Mine, the results demonstrate that compared to traditional linear regression-based methods, the errors in mean stress, deviatoric stress, and the Lode parameter were reduced by 58%, 50%, and 22%, respectively, confirming the effectiveness of this method in in situ stress field inversion in rock mechanics. Full article
Show Figures

Figure 1

16 pages, 4058 KB  
Article
UV Exposure Effects on Starch Films from an Ecuadorian Potato (Solanum tuberosum, Chola Variety): A Macro- and Nanoscale Investigation
by Cynthia Pico, Pablo Ilvis and Santiago Casado
Polymers 2026, 18(6), 720; https://doi.org/10.3390/polym18060720 - 16 Mar 2026
Viewed by 304
Abstract
The growing pollution caused by plastics with slow degradation kinetics is demanding the search for biodegradable alternatives. Starch-based films are a promising option, but their practical application may be limited by their potential susceptibility to rapid ultraviolet (UV) exposure degradation. This study evaluates [...] Read more.
The growing pollution caused by plastics with slow degradation kinetics is demanding the search for biodegradable alternatives. Starch-based films are a promising option, but their practical application may be limited by their potential susceptibility to rapid ultraviolet (UV) exposure degradation. This study evaluates the effect of prolonged UV-C irradiation (254 nm, 168 h) on plasticizer-free films derived from the starch of an Ecuadorian potato Solanum tuberosum (Chola variety). Films formulated at 3% and 5% (w/v) starch were characterized before and after UV exposure. The analysis includes the evaluation of optical, mechanical, and physicochemical properties, along with Fourier Transform Infrared spectroscopy (FTIR) and atomic force microscopy (AFM) for nanoscale surface inspection. UV irradiation increased the opacity of the films but reduced slightly their tensile strength, elongation at break, moisture content, and total soluble matter. In contrast, the elastic modulus remained relatively high. FTIR analysis revealed no significant formation of new functional groups. AFM measurements indicated that irradiation caused only minor nanoscale alterations in the same film regions. These alterations were more pronounced in films with higher starch concentrations. The results demonstrate that UV-C exposure induces minor structural adjustments in plasticizer-free starch films derived from the Chola variety, without compromising their fundamental integrity. Consequently, this work advances the understanding of the environmental stability of these films and supports their potential application as sustainable materials, even in conditions involving UV exposure. Full article
(This article belongs to the Section Polymer Membranes and Films)
Show Figures

Graphical abstract

19 pages, 9427 KB  
Article
Research on Creep Characteristics of Dredged Fill Soil in Humen Port Considering the Effect of Temperature
by Xiaodi Xu, Qiunan Chen and Chen Zhang
Appl. Sci. 2026, 16(6), 2820; https://doi.org/10.3390/app16062820 - 15 Mar 2026
Viewed by 138
Abstract
Dredged Fill Soil, as a primary foundation material in reclamation projects, exhibits complex physical and mechanical properties, characterized by a high plasticity index, high water content, low density, high compressibility, large void ratio, and low bearing capacity. Its creep behavior is highly sensitive [...] Read more.
Dredged Fill Soil, as a primary foundation material in reclamation projects, exhibits complex physical and mechanical properties, characterized by a high plasticity index, high water content, low density, high compressibility, large void ratio, and low bearing capacity. Its creep behavior is highly sensitive to temperature changes. This study systematically investigates the temperature-dependent creep behavior of reclaimed soil from Humen Port through laboratory experiments, theoretical modeling, and experimental validation. Triaxial creep tests conducted at different temperatures (5 °C, 15 °C, 25 °C, 35 °C) show that increasing temperature significantly exacerbates creep deformation: under undrained conditions, creep strain at 35 °C is nearly 300% higher than at 5 °C, while drainage reduces the strain by approximately 29.3%. Based on these results, a Burgers-type creep constitutive model considering temperature effects is developed, incorporating the impact of temperature on viscosity and elastic modulus. The model’s predictions show good agreement with the experimental results (15 °C: R2 = 0.9788; 35 °C: R2 = 0.9890), confirming the model’s validity. The research findings provide theoretical and practical references for the long-term stability evaluation and engineering design of reclaimed foundations in complex marine environments. Full article
(This article belongs to the Special Issue Effects of Temperature on Geotechnical Engineering)
Show Figures

Figure 1

Back to TopTop