Sign in to use this feature.

Years

Between: -

Subjects

remove_circle_outline
remove_circle_outline
remove_circle_outline
remove_circle_outline
remove_circle_outline
remove_circle_outline
remove_circle_outline
remove_circle_outline
remove_circle_outline

Journals

Article Types

Countries / Regions

Search Results (12)

Search Parameters:
Keywords = healthcare energy optimisation

Order results
Result details
Results per page
Select all
Export citation of selected articles as:
30 pages, 3291 KB  
Article
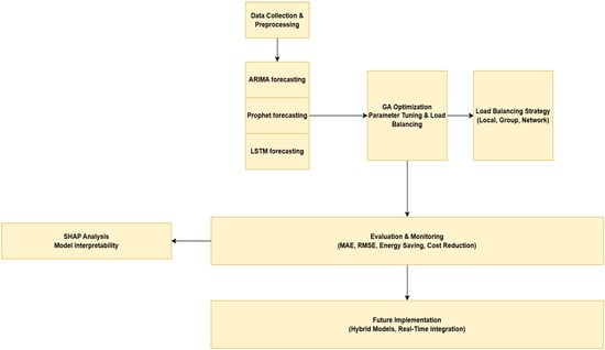
AI-Based Demand Forecasting and Load Balancing for Optimising Energy Use in Healthcare Systems: A Real Case Study
by Isha Patel and Iman Rahimi
Systems 2026, 14(1), 94; https://doi.org/10.3390/systems14010094 (registering DOI) - 15 Jan 2026
Abstract
This paper addresses the critical need for efficient energy management in healthcare facilities, where fluctuating energy demands pose challenges to both operational reliability and sustainability objectives. Traditional energy management approaches often fall short in healthcare settings, resulting in inefficiencies and increased operational costs. [...] Read more.
This paper addresses the critical need for efficient energy management in healthcare facilities, where fluctuating energy demands pose challenges to both operational reliability and sustainability objectives. Traditional energy management approaches often fall short in healthcare settings, resulting in inefficiencies and increased operational costs. To address this gap, the paper explores AI-driven methods for demand forecasting and load balancing and proposes an integrated framework combining Long Short-Term Memory (LSTM) networks, a genetic algorithm (GA), and SHAP (Shapley Additive Explanations), specifically tailored for healthcare energy management. While LSTM has been widely applied in time-series forecasting, its use for healthcare energy demand prediction remains relatively underexplored. In this study, LSTM is shown to significantly outperform conventional forecasting models, including ARIMA and Prophet, in capturing complex and non-linear demand patterns. Experimental results demonstrate that the LSTM model achieved a Mean Absolute Error (MAE) of 21.69, a Root Mean Square Error (RMSE) of 29.96, and an R2 of approximately 0.98, compared to Prophet (MAE: 59.78, RMSE: 81.22, R2 ≈ 0.86) and ARIMA (MAE: 87.73, RMSE: 125.22, R2 ≈ 0.66), confirming its superior predictive performance. The genetic algorithm is employed both to support forecasting optimisation and to enhance load balancing strategies, enabling adaptive energy allocation under dynamic operating conditions. Furthermore, SHAP analysis is used to provide interpretable, within-model insights into feature contributions, improving transparency and trust in AI-driven energy decision-making. Overall, the proposed LSTM–GA–SHAP framework improves forecasting accuracy, supports efficient energy utilisation, and contributes to sustainability in healthcare environments. Future work will explore real-time deployment and further integration with reinforcement learning to enable continuous optimisation. Full article
(This article belongs to the Section Artificial Intelligence and Digital Systems Engineering)
Show Figures

Figure 1

44 pages, 1420 KB  
Review
Digital Dementia: Smart Technologies, mHealth Applications and IoT Devices, for Dementia-Friendly Environments
by Suvish, Mehrdad Ghamari and Senthilarasu Sundaram
J. Sens. Actuator Netw. 2025, 14(6), 112; https://doi.org/10.3390/jsan14060112 - 24 Nov 2025
Viewed by 1539
Abstract
The global increase in dementia cases, which is predicted to exceed 152 million by 2050, poses substantial challenges to healthcare systems and caregiving structures. Concurrently, the expansion of mobile health (mHealth) technologies offers scalable, cost-effective opportunities for dementia care. This study systematically reviews [...] Read more.
The global increase in dementia cases, which is predicted to exceed 152 million by 2050, poses substantial challenges to healthcare systems and caregiving structures. Concurrently, the expansion of mobile health (mHealth) technologies offers scalable, cost-effective opportunities for dementia care. This study systematically reviews 100 publicly available dementia-related mobile applications on the Apple App Store (iOS) and the Google Play Store (Android), categorised using the Mobile App Rating Scale (MARS), as well as the targeted end-users, Internet of Things (IoT) integration, data protection, and cost burden. Applications were evaluated for their utility in cognitive training, memory support, carer education, clinical decision-making, and emotional well-being. Findings indicate a predominance of carer resources and support tools, while clinically integrated platforms, cognitive assessments, and adaptive memory aids remain underrepresented. Most apps lack empirical validation, inclusive design, and integration with electronic health records, raising ethical concerns around data privacy, transparency, and informed consent. In parallel, the study identifies promising pathways for energy-optimised IoT systems, Artificial Intelligence (AI), and Ambient Assisted Living (AAL) technologies in fostering dementia-friendly, sustainable environments. Key gaps include limited use of low-power wearables, energy-efficient sensors, and smart infrastructure tailored to therapeutic needs. Application domains such as cognitive training (19 apps) and carer resources (28 apps) show early potential, while emerging innovations in neuroadaptive architecture and emotional computing remain underexplored. The findings emphasize the need for co-designed, evidence-based digital solutions that align with the evolving needs of people with dementia, carers, and clinicians. Future innovations must integrate sustainability principles, promote interoperability, and support global aging populations through ecologically responsible, person-centred dementia care ecosystems. Full article
Show Figures

Figure 1

26 pages, 1165 KB  
Article
A Set Theoretic Framework for Unsupervised Preprocessing and Power Consumption Optimisation in IoT-Enabled Healthcare Systems for Smart Cities
by Sazia Parvin and Kiran Fahd
Appl. Sci. 2025, 15(16), 9047; https://doi.org/10.3390/app15169047 - 16 Aug 2025
Viewed by 705
Abstract
The emergence of the Internet of Things (IoT) has brought about a significant technological shift, coupled with the rise of intelligent computing. IoT integrates various digital and analogue devices with the Internet, enabling advanced communication between devices and humans.The pervasive adoption of IoT [...] Read more.
The emergence of the Internet of Things (IoT) has brought about a significant technological shift, coupled with the rise of intelligent computing. IoT integrates various digital and analogue devices with the Internet, enabling advanced communication between devices and humans.The pervasive adoption of IoT has transformed urban infrastructures into interconnected smart cities. Here, we propose a framework that mathematically models and automates power consumption management for IoT devices in smart city environments ranging from residential buildings to healthcare settings. The proposed framework utilises set theoretic association-rule mining and combines unsupervised preprocessing with frequent-item set mining and iterative numerical optimisation to reduce non-critical energy consumption. Readings are first converted into binary transaction matrices; then a modified Apriori algorithm is applied to extract high-confidence usage patterns and association rules. Dimensionality reduction techniques compress these transaction profiles, while the Gauss–Seidel method computes control set points that balance energy efficiency. The resulting rule set is deployed through a web portal that provides real-time device status, remote actuation, and automated billing. These associative rules generate predictive control functions, optimise the response of the framework, and prepare the framework for future events. A web portal is introduced that enables remote control of IoT devices and facilitates power usage monitoring, as well as automated billing. Full article
(This article belongs to the Special Issue IoT in Smart Cities and Homes, 3rd Edition)
Show Figures

Figure 1

27 pages, 1153 KB  
Review
Integrated Biomimetics: Natural Innovations for Urban Design, Smart Technologies, and Human Health
by Ocotlán Diaz-Parra, Francisco R. Trejo-Macotela, Jorge A. Ruiz-Vanoye, Jaime Aguilar-Ortiz, Miguel A. Ruiz-Jaimes, Yadira Toledo-Navarro, Alejandro Fuentes Penna, Ricardo A. Barrera-Cámara and Julio C. Salgado-Ramirez
Appl. Sci. 2025, 15(13), 7323; https://doi.org/10.3390/app15137323 - 29 Jun 2025
Cited by 2 | Viewed by 3580
Abstract
Biomimetics has emerged as a transformative interdisciplinary approach that harnesses nature’s evolutionary strategies to develop sustainable solutions across diverse fields. This study explores its integrative role in shaping smart cities, advancing artificial intelligence and robotics, innovating biomedical applications, and enhancing computational design tools. [...] Read more.
Biomimetics has emerged as a transformative interdisciplinary approach that harnesses nature’s evolutionary strategies to develop sustainable solutions across diverse fields. This study explores its integrative role in shaping smart cities, advancing artificial intelligence and robotics, innovating biomedical applications, and enhancing computational design tools. By analysing the evolution of biomimetic principles and their technological impact, this work highlights how nature-inspired solutions contribute to energy efficiency, adaptive urban planning, bioengineered materials, and intelligent systems. Furthermore, this paper discusses future perspectives on biomimetics-driven innovations, emphasising their potential to foster resilience, efficiency, and sustainability in rapidly evolving technological landscapes. Particular attention is given to neuromorphic hardware, a biologically inspired computing paradigm that mimics neural processing through spike-based communication and analogue architectures. Key components such as memristors and neuromorphic processors enable adaptive, low-power, task-specific computation, with wide-ranging applications in robotics, AI, healthcare, and renewable energy systems. Furthermore, this paper analyses how self-organising cities, conceptualised as complex adaptive systems, embody biomimetic traits such as resilience, decentralised optimisation, and autonomous resource management. Full article
Show Figures

Figure 1

25 pages, 2176 KB  
Review
AI-Driven Chemical Design: Transforming the Sustainability of the Pharmaceutical Industry
by Antonio Ruiz-Gonzalez
Future Pharmacol. 2025, 5(2), 24; https://doi.org/10.3390/futurepharmacol5020024 - 29 May 2025
Cited by 6 | Viewed by 4369
Abstract
The pharmaceutical industry faces mounting pressure to reduce its environmental impact while maintaining innovation in drug development. Artificial intelligence (AI) has emerged as a transformative tool across healthcare and drug discovery, yet its potential to drive sustainability by improving molecular design remains underexplored. [...] Read more.
The pharmaceutical industry faces mounting pressure to reduce its environmental impact while maintaining innovation in drug development. Artificial intelligence (AI) has emerged as a transformative tool across healthcare and drug discovery, yet its potential to drive sustainability by improving molecular design remains underexplored. This review critically examines the applications of AI in molecular design that can support in advancing greener pharmaceutical practices across the entire drug life cycle—from design and synthesis to waste management and solvent optimisation. We explore how AI-driven models are being used to personalise dosing, reduce pharmaceutical waste, and design biodegradable drugs with enhanced environmental compatibility. Significant advances have also been made in the predictive modelling of pharmacokinetics, drug–polymer interactions, and polymer biodegradability. AI’s role in the synthesis of active pharmaceutical compounds, including catalysts, enzymes, solvents, and synthesis pathways, is also examined. We highlight recent breakthroughs in protein engineering, biocatalyst stability, and heterogeneous catalyst screening using generative and language models. This review also explores opportunities and limitations in the field. Despite progress, several limitations constrain impact. Many AI models are trained on small or inconsistent datasets or rely on computationally intensive inputs that limit scalability. Moreover, a lack of standardised performance metrics and life cycle assessments prevents the robust evaluation of AI’s true environmental benefits. In particular, the environmental impact of AI-driven molecules and synthesis pathways remains poorly quantified due to limited data on emissions, waste, and energy usage at the compound level. Finally, a summary of challenges and future directions in the field is provided. Full article
(This article belongs to the Special Issue Feature Papers in Future Pharmacology 2025)
Show Figures

Figure 1

29 pages, 1629 KB  
Review
Metaverse of Things (MoT) Applications for Revolutionizing Urban Living in Smart Cities
by Tanweer Alam
Smart Cities 2024, 7(5), 2466-2494; https://doi.org/10.3390/smartcities7050096 - 3 Sep 2024
Cited by 24 | Viewed by 4313
Abstract
The Metaverse of Things (MoT) is an advanced technology that has the potential to revolutionise urban living in the present era. This article explores the advantages, uses, and transformative outcomes of the MoT in smart cities. It encompasses sustainability, urban planning, citizen participation, [...] Read more.
The Metaverse of Things (MoT) is an advanced technology that has the potential to revolutionise urban living in the present era. This article explores the advantages, uses, and transformative outcomes of the MoT in smart cities. It encompasses sustainability, urban planning, citizen participation, infrastructure management, and more. MoT integrates the Internet of Things (IoT) with metaverse technologies. The ultimate objective is to develop virtual environments that are highly interactive, interconnected, and immersive while maintaining a high level of fidelity to reality. The IoT utilises virtual reality (VR), augmented reality (AR), and other digital technologies to gather data, facilitate communication, and automate certain processes, thereby enhancing several elements of urban living. The IoT will bring about a profound transformation in the way cities gather and utilise data to enhance services and optimise efficiency. Cities that can efficiently distribute this data can enhance public safety, optimise energy usage, regulate traffic, and manage waste properly. MoT apps that utilise immersive technologies and the IoT can be used to generate more intelligent and captivating cityscapes. The implementation of the MoT can greatly enhance the quality of life for residents of smart cities through improvements in transportation, healthcare, education, and community engagement. This study’s author examined how smart cities utilise the MoT to enhance the daily experiences of their inhabitants. This study examines the technical structure, possible advantages, and difficulties of implementing the MoT in urban settings, aiming to enhance the resilience, responsiveness, and adaptability of cities. The findings emphasise the importance of robust legislative frameworks, stringent security requirements, and well-developed infrastructure to facilitate the extensive use of MoT technology. These factors are crucial for establishing a highly interconnected and efficient urban environment. Full article
Show Figures

Figure 1

24 pages, 4124 KB  
Article
Optimal Planning and Deployment of Hybrid Renewable Energy to Rural Healthcare Facilities in Nigeria
by Lanre Olatomiwa, Omowunmi Mary Longe, Toyeeb Adekunle Abd’Azeez, James Garba Ambafi, Kufre Esenowo Jack and Ahmad Abubakar Sadiq
Energies 2023, 16(21), 7259; https://doi.org/10.3390/en16217259 - 25 Oct 2023
Cited by 7 | Viewed by 2786
Abstract
This paper takes a cursory look at the problem of inadequate power supply in the rural healthcare centres of a developing country, specifically Nigeria, and proffers strategies to address this issue through the design of hybrid renewable energy systems combined with the existing [...] Read more.
This paper takes a cursory look at the problem of inadequate power supply in the rural healthcare centres of a developing country, specifically Nigeria, and proffers strategies to address this issue through the design of hybrid renewable energy systems combined with the existing unreliable grid in order to meet the healthcare load demand, thus ensuring higher reliability of available energy sources. The simulations, analysis and results presented in this paper are based on meteorological data and the load profiles of six selected locations in Nigeria, using which hybrid grid-connected systems integrating diesel, solar and wind energy sources are designed with configurations to give optimum output. The optimised design configurations in the considered case study, Ejioku, Okuru-Ama, Damare-Polo, Agbalaenyi, Kadassaka and Doso, produce very low energy costs of of 0.0791 $/kWh, 0.115 $/kWh, 0.0874 $/kWh, 0.0754 $/kWh, 0.0667 $/kWh and 0.0588 $/kWh, respectively, leveraging solar and wind energy sources which make higher percentage contributions at all sites. The load-following-dispatch strategy is adopted at all sites, ensuring that at every point in time, there is sufficient power to meet the needs of the healthcare centres. Further works on this topic could consider other strategies to optimise general energy usage on the demand side. Full article
Show Figures

Figure 1

14 pages, 6546 KB  
Article
Feasibility and Techno-Economic Evaluation of Hybrid Photovoltaic System: A Rural Healthcare Center in Bangladesh
by Polash Ahmed, Md. Ferdous Rahman, A. K. M. Mahmudul Haque, Mustafa K. A. Mohammed, G. F. Ishraque Toki, Md. Hasan Ali, Abdul Kuddus, M. H. K. Rubel and M. Khalid Hossain
Sustainability 2023, 15(2), 1362; https://doi.org/10.3390/su15021362 - 11 Jan 2023
Cited by 23 | Viewed by 3877
Abstract
This study aimed to investigate a techno-economic evaluation of the photovoltaic system, along with a diesel generator as a backup supply, to ensure a continuous twenty-four hours power supply per day, no matter the status of the weather. Healthcare centers in Bangladesh play [...] Read more.
This study aimed to investigate a techno-economic evaluation of the photovoltaic system, along with a diesel generator as a backup supply, to ensure a continuous twenty-four hours power supply per day, no matter the status of the weather. Healthcare centers in Bangladesh play a vital role in the health issues of the residents of rural areas. In this regard, a healthcare center in Baliadangi—Lahiri Hat Rd, Baliadangi, Thakurgaon, Bangladesh, was selected to be electrically empowered. The simulation software Hybrid Optimisation Model for Electric Renewables (HOMER) and the HOMER Powering Health tool were used to analyze and optimize the renewable energy required by the healthcare center. It was found that the healthcare center required a 24.3 kW solar PV system with a net current cost of $28,705.2; the levelized cost of electricity (LCOE) was $0.02728 per kW-hours, where renewable energy would provide 98% of the system’s total power requirements. The generator would provide 1% and the grid would supply the remaining 1%. The load analysis revealed that the hybrid PV system might be superior to other power sources for providing electricity for both the normal function and the emergencies that arise in healthcare’s day-to-day life. The outcome of the study is expected to be beneficial for both government and other stakeholders in decision-making. Full article
(This article belongs to the Collection Solar Energy Utilization and Sustainable Development)
Show Figures

Figure 1

23 pages, 4548 KB  
Article
Optimising Electrical Power Supply Sustainability Using a Grid-Connected Hybrid Renewable Energy System—An NHS Hospital Case Study
by Fadi Kahwash, Basel Barakat, Ahmad Taha, Qammer H. Abbasi and Muhammad Ali Imran
Energies 2021, 14(21), 7084; https://doi.org/10.3390/en14217084 - 29 Oct 2021
Cited by 17 | Viewed by 4198
Abstract
This study focuses on improving the sustainability of electrical supply in the healthcare system in the UK, to contribute to current efforts made towards the 2050 net-zero carbon target. As a case study, we propose a grid-connected hybrid renewable energy system (HRES) for [...] Read more.
This study focuses on improving the sustainability of electrical supply in the healthcare system in the UK, to contribute to current efforts made towards the 2050 net-zero carbon target. As a case study, we propose a grid-connected hybrid renewable energy system (HRES) for a hospital in the south-east of England. Electrical consumption data were gathered from five wards in the hospital for a period of one year. PV-battery-grid system architecture was selected to ensure practical execution through the installation of PV arrays on the roof of the facility. Selection of the optimal system was conducted through a novel methodology combining multi-objective optimisation and data forecasting. The optimisation was conducted using a genetic algorithm with two objectives (1) minimisation of the levelised cost of energy and (2) CO2 emissions. Advanced data forecasting was used to forecast grid emissions and other cost parameters at two year intervals (2023 and 2025). Several optimisation simulations were carried out using the actual and forecasted parameters to improve decision making. The results show that incorporating forecasted parameters into the optimisation allows to identify the subset of optimal solutions that will become sub-optimal in the future and, therefore, should be avoided. Finally, a framework for choosing the most suitable subset of optimal solutions was presented. Full article
(This article belongs to the Special Issue Building Energy and Environment)
Show Figures

Figure 1

26 pages, 6566 KB  
Article
Development of Advanced Textile Finishes Using Nano-Emulsions from Herbal Extracts for Organic Cotton Fabrics
by Prabhuraj D. Venkatraman, Usha Sayed, Sneha Parte and Swati Korgaonkar
Coatings 2021, 11(8), 939; https://doi.org/10.3390/coatings11080939 - 5 Aug 2021
Cited by 23 | Viewed by 12342
Abstract
The development of textile finishing with improved functional properties has been a growing interest among industry and scientists worldwide. The recent global pandemic also enhanced the awareness amongst many toward improved hygiene and the use of antimicrobial textiles. Generally, natural herbal components are [...] Read more.
The development of textile finishing with improved functional properties has been a growing interest among industry and scientists worldwide. The recent global pandemic also enhanced the awareness amongst many toward improved hygiene and the use of antimicrobial textiles. Generally, natural herbal components are known to possess antimicrobial properties which are green and eco-friendly. This research reports a novel and innovative method of developing and optimising nano-emulsions using two combinations of herbal extracts produced from Moringa Oleifera, curry leaf, coconut oil (nano-emulsion 1) and other using Aegle marmelos with curry leaf and coconut oil (nano-emulsion 2). Nano-emulsions were optimised for their pH, thermal stability, and particle size, and percentage add-on. Organic cotton fabrics (20 and 60 gsm) were finished with nano-emulsions using continuous and batch processes and characterised for their surface morphology using scanning electron microscopy, energy dispersive X-ray (EDX) analysis and Fourier transform infrared spectroscopy (FTIR) analysis. The finished fabrics were evaluated for their Whiteness Index, assessed for antimicrobial resistance against Gram-positive (Staphylococcus aureus) and Gram-negative bacteria (Escherichia coli) using AATCC 100 and 147 methods. In addition, fabrics were assessed for their antifungal efficacy (AATCC 30), tensile strength and air permeability. Results suggested that finished organic fabrics with nano-emulsions had antimicrobial resistance, antifungal, wash fastness after 20 washing cycles, and sufficient strength. This novel finishing method suggests that organic cotton fabrics treated with nano-emulsions can be used as a durable antimicrobial textile for healthcare and hygiene textiles. Full article
(This article belongs to the Special Issue Surface Treatment of Textiles)
Show Figures

Graphical abstract

16 pages, 8766 KB  
Article
Evaluation of the Impact of the Envelope System on Thermal Energy Demand in Hospital Buildings
by Katia Jiménez Mejía, María del Mar Barbero-Barrera and Manuel Rodríguez Pérez
Buildings 2020, 10(12), 250; https://doi.org/10.3390/buildings10120250 - 19 Dec 2020
Cited by 8 | Viewed by 3677
Abstract
Construction materials and systems for the thermal building envelope have played a key role in the improvement of energy efficiency in buildings. Urban heat islands together with the upcoming rising global temperature demand construction solutions that are adapted to the specific microclimate conditions. [...] Read more.
Construction materials and systems for the thermal building envelope have played a key role in the improvement of energy efficiency in buildings. Urban heat islands together with the upcoming rising global temperature demand construction solutions that are adapted to the specific microclimate conditions. These circumstances are even more dramatic in the case of healthcare buildings where the need to preserve constant indoor temperatures is a priority for the proper recovery of patients. A new neonatal hospital, located in Madrid (Spain), has been monitored, and building energy simulations were performed to evaluate the effect of the building envelope on the energy demand. Based on the simulation results, the design of the building envelope was found to be insufficiently optimised to properly protect the building from the external heat flow. This is supported by the monitored results of the indoor temperatures, which went over the standard limit for about 50% of the hours, achieving up to 27 °C in June and July, and 28 °C in August. The results showed, on one hand, that solar radiation gains transmitted through the façade have an important impact on the indoor temperature in the analysed rooms. Heat gains through the opaque envelope showed an average of 8.37 kWh/day, followed by heat gains through the glazing with an average value of 5.29 kWh/day; while heat gains from lighting and occupancy were 5.21 kWh/day and 4.47 kWh/day, respectively. Moreover, it was shown that a design of the envelope characterised by large glass surfaces and without solar protection systems, resulted in excessive internal thermal loads that the conditioning system was not able to overcome. Full article
Show Figures

Graphical abstract

2 pages, 151 KB  
Erratum
Erratum: Gibson, A.A.; et al. Comparison of Very Low Energy Diet Products Available in Australia and How to Tailor Them to Optimise Protein Content for Younger and Older Adult Men and Women Healthcare 2016, 4, 71
by Health Editorial Office
Healthcare 2016, 4(4), 76; https://doi.org/10.3390/healthcare4040076 - 12 Oct 2016
Cited by 1 | Viewed by 4215
Abstract
Please note that in the published paper [1], on page 5, three sentences in the second paragraph are wrongly placed in the third paragraph.[...] Full article
Back to TopTop