Next Article in Journal
Forecasting Population Migration in Small Settlements Using Generative Models under Conditions of Data Scarcity
Previous Article in Journal
Multitask Learning for Crash Analysis: A Fine-Tuned LLM Framework Using Twitter Data
 
 
Font Type:
Arial Georgia Verdana
Font Size:
Aa Aa Aa
Line Spacing:
Column Width:
Background:
Review

Metaverse of Things (MoT) Applications for Revolutionizing Urban Living in Smart Cities

Faculty of Computer and Information Systems, Islamic University of Madinah, P.O. Box. 170, Madinah 42351, Saudi Arabia
Smart Cities 2024, 7(5), 2466-2494; https://doi.org/10.3390/smartcities7050096
Submission received: 15 June 2024 / Revised: 24 August 2024 / Accepted: 1 September 2024 / Published: 3 September 2024

Abstract

Highlights

What are the main findings?
  • The Metaverse of Things (MoT) aims to provide a comprehensive and immersive digital–physical hybrid environment that enhances urban infrastructure, fosters social ties, and optimises resource management. Several MoT applications have been discovered and explored in various areas of smart cities.
  • MoT applications present a transformative approach to urban living in smart cities, offering improvements in planning, sustainability, safety, and citizen engagement. Several challenges such as data privacy, security, cybersecurity threats, interoperability, etc., are addressed.
What are the implications of the main finding?
  • The implications of MoT applications in smart cities are profound, influencing various aspects, such as the technological, social, economic, and environmental, of urban living.
  • Integration and interoperability, data management and security, enhanced civic engagement, digital divide, and new business models, particularly in areas such as virtual retail, remote work, and smart services, sustainable urban development, resilience to environmental changes, data-driven decision making, and policy and regulation are the implications of MoT applications.

Abstract

The Metaverse of Things (MoT) is an advanced technology that has the potential to revolutionise urban living in the present era. This article explores the advantages, uses, and transformative outcomes of the MoT in smart cities. It encompasses sustainability, urban planning, citizen participation, infrastructure management, and more. MoT integrates the Internet of Things (IoT) with metaverse technologies. The ultimate objective is to develop virtual environments that are highly interactive, interconnected, and immersive while maintaining a high level of fidelity to reality. The IoT utilises virtual reality (VR), augmented reality (AR), and other digital technologies to gather data, facilitate communication, and automate certain processes, thereby enhancing several elements of urban living. The IoT will bring about a profound transformation in the way cities gather and utilise data to enhance services and optimise efficiency. Cities that can efficiently distribute this data can enhance public safety, optimise energy usage, regulate traffic, and manage waste properly. MoT apps that utilise immersive technologies and the IoT can be used to generate more intelligent and captivating cityscapes. The implementation of the MoT can greatly enhance the quality of life for residents of smart cities through improvements in transportation, healthcare, education, and community engagement. This study’s author examined how smart cities utilise the MoT to enhance the daily experiences of their inhabitants. This study examines the technical structure, possible advantages, and difficulties of implementing the MoT in urban settings, aiming to enhance the resilience, responsiveness, and adaptability of cities. The findings emphasise the importance of robust legislative frameworks, stringent security requirements, and well-developed infrastructure to facilitate the extensive use of MoT technology. These factors are crucial for establishing a highly interconnected and efficient urban environment.

1. Introduction

Smart cities have emerged as the ultimate solution to address the challenges presented by ever-growing city populations [1,2]. Nevertheless, advanced technologies like the MoT and Extended Reality (XR) collaborate to fully actualise smart cities’ potential. The MoT facilitates a virtual linkage between the tangible and digital realms by integrating digital replicas, IoT devices, and immersive interfaces. VR and AR are forms of XR technologies that allow for immersive and interactive experiences. The efficacy of MoT applications relies on the seamless integration of technology, robust data security measures, and universal accessibility for all residents. By 2024, the Metaverse market is expected to be worth USD 74.4 billion [3]. By 2030, this market is predicted to have grown to a projected volume of USD 507.8 billion at a compound annual growth rate (CAGR) of 37.73% [3]. The metaverse not only enhances the quality of life for residents but also enhances urban management and sets a new standard for smart cities [4]. Figure 1 shows the MoT’s applications.
The IoT enhances urban environments by employing real-time data analytics, traffic control, utility optimisation, and public interaction, resulting in a dynamic, adaptive, and sustainable urban landscape [5]. If individuals embrace this groundbreaking idea, smart cities will set new standards for effectiveness and ingenuity in contemporary society, thereby revolutionising urban living. Undoubtedly, MoT ushers in a new epoch of urban living and implies promising prospects for smart cities. Digital twins are virtual replicas of physical assets that offer real-time information on the performance and behaviour of the asset. The metaverse is revolutionising smart cities by enhancing citizen experiences by modernising government services, improving accessibility, fostering economic growth, and advancing sustainability. This study explores the capacity of smart cities propelled by the metaverse to foster substantial innovation. It analyses the fundamental technologies that facilitate the metaverse, the benefits of their use, and their potential applications in smart city initiatives. The utilisation of metaverse technology can benefit various industries, as demonstrated by ongoing projects and documented instances. Moreover, this study thoroughly examine and categorise significant research issues that currently hinder the complete realisation of the metaverse’s potential. Ultimately, this study suggests potential research areas to facilitate the continued expansion of metaverse and smart city integration. The convergence of the metaverse and the IoT has given rise to a novel concept called the MoT, which represents a new framework for smart city living. MoT framework advocates for enhanced experiences, increased efficiency, and long-term viability in urban environments by demonstrating a highly interconnected digital ecosystem where physical and virtual realities seamlessly merge. The IoT allows urban infrastructure to become more intelligent and responsive by utilising interconnected sensors, gadgets, and digital models. AR navigation allows individuals to access customised and immersive experiences and real-time information overlays. The MoT is dismantling conventional obstacles in various sectors, such as healthcare, entertainment, energy management, and transportation, to revolutionise urban functionality and redefine human engagement with their surroundings. The IoT encompasses tailored services driven by artificial intelligence and robust data analytics, proactive maintenance of critical infrastructure, and enhanced mobility through augmented navigation systems. MoT empowers individuals to engage in decision-making processes and collaboratively shape the future of smart cities. It also facilitates inclusive and participatory urban governance. The MoT employs state-of-the-art technology to enhance urban areas’ responsiveness, efficiency, and interconnection. The implementation of MoT has the potential to significantly enhance living standards in smart cities by improving urban infrastructure, transit, healthcare, and education. To succeed, the system must possess seamless integration, robust security measures, and universal accessibility for all urban inhabitants.
After Facebook rebranded as “Meta” in October 2021, interest in the metaverse increased dramatically globally [6]. The term MoT refers to a new and innovative concept that merges the characteristics of the IoT with the Metaverse. The VR environment demonstrates the seamless interaction of digital, hardware, and physical components. By integrating the digital and physical realms, the MoT enables users to seamlessly navigate, customise, and engage with virtual and tangible objects simultaneously and instantaneously. Individuals within a metaverse interact with virtual representations of themselves, known as avatars, within a highly authentic three-dimensional setting to carry out mundane tasks. This presents new opportunities for worldwide involvement, commerce, and learning. The MoT holds numerous potential applications across various fields. It can potentially facilitate healthcare progressions such as telemedicine, surgical simulators, and remote patient monitoring. It can enhance the efficiency of industrial processes, including remote maintenance, virtual prototyping, and real-time production line monitoring. Possible applications of smart cities encompass enhanced traffic control, public security, and urban development. Industries such as retail, education, and entertainment will greatly benefit from the increased availability of opportunities.
VR gaming platforms and headsets have generated curiosity about the idea of online communities and worlds [7]. IoT and artificial intelligence (AI) are being employed to address business challenges in various industries, such as construction, food manufacturing, and agriculture.
To tackle socio-economic inequities, the MoT can provide virtual platforms that enhance the accessibility of crucial services such as education, healthcare, and job training for marginalised communities. Additionally, it facilitates the establishment of virtual economies within intelligent urban areas, thereby generating fresh sources of income and employment prospects. Individuals from disadvantaged, socio-economic situations can engage in these economies without requiring substantial starting funds or resources. Individuals have the opportunity to participate in the planning and decision-making procedures of their cities by utilising immersive virtual worlds.
Addressing the environmental degradation, MoT might effectively decrease the requirement for physical infrastructure by virtualising specific activities, such as meetings, events, and even retail. It decreases the need for mobility, reducing carbon emissions and diminishing the environmental effects caused by development and urban sprawl. Virtual environments have the capability to replicate and improve the use of the resources, resulting in a more environmentally friendly urban lifestyle.

1.1. Objective

The metaverse is defined as the convergence of the physical and digital realms into a three-dimensional virtual environment. The MoT is an emerging concept that combines the immersive digital world of the metaverse with the interconnectedness of the IoT. The objective of this research is to explore the MoT applications that are integrated with virtual and physical environments that enhances urban life through advanced connectivity, immersive experiences, and data-driven solutions. In the MoT, individuals can engage in commerce using avatars that can seamlessly navigate various experiences, utilising their identity and currency.

1.1.1. Main Objective

The main objective of this research is to explore MoT applications for revolutionizing urban living in smart cities.

1.1.2. Problem

There is a lack of review papers specifically targeting MoT applications for revolutionizing urban living in smart cities.

1.1.3. Research Questions

Based on the main objective, two research questions are formed.
RQ1: What specific novel contributions have been presented in the past scholarly literature?
RQ2: What is a knowledge gap in the current literature that might help in better comprehending the MoT applications for revolutionizing urban living in smart cities?
RQ1 provides a novel contribution to current research. RQ2 examines the current literature’s knowledge gaps to comprehend better MoT applications for revolutionizing urban living in smart cities.

1.2. Motivation

The motivation behind exploring MoT applications for revolutionizing urban living in smart cities stems from the pressing need to address the complex challenges facing modern urban environments. Rapid urbanisation, resource constraints, environmental degradation, and socio-economic disparities necessitate innovative solutions that can enhance efficiency, sustainability, and quality of life in cities. The MoT offers a compelling paradigm by seamlessly integrating virtual and physical worlds, leveraging the power of IoT, AR, and VR technologies. By harnessing real-time data, immersive experiences, and interconnected ecosystems, MoT applications hold the promise of optimising urban planning, resource management, personalised services, collaboration, entertainment, and cultural enrichment. The transformative potential of the MoT lies in its ability to reimagine urban spaces as dynamic, interactive environments that adapt to the needs and preferences of residents, businesses, and communities, ultimately fostering inclusive, resilient, and vibrant cities for future generations.

1.3. Scientific Originality/Novelty

The scientific originality/novelty of the MoT lies in its groundbreaking fusion of VR, AR, and IoT to construct interconnected and immersive environments that transcend conventional digital and physical limitations. MoT applications aim to provide a comprehensive and immersive digital–physical hybrid environment that enhances urban infrastructure, fosters social ties, and optimises resource management. In this paper, several MoT applications have been discovered and explored in various areas of smart cities.
Table 1 shows the comparison between related papers. There is very limited work found on the MoT. In this paper, the author explores MoT applications to revolutionise urban living in smart cities.

1.4. Research Gap

The research gap in the field of MoT applications for revolutionising urban living in smart cities lies in the need for a comprehensive understanding and exploration of the practical implications, challenges, and opportunities presented by this emerging paradigm. While there is growing interest in leveraging MoT technologies to address urban challenges, there remains a dearth of empirical research that systematically examines the implementation, impact, and socio-technical dynamics of MoT applications in real-world urban settings. Consequently, there is a need to bridge this gap by conducting empirical studies that investigate the effectiveness, scalability, and sustainability of MoT solutions in addressing specific urban challenges such as resource management, mobility, public services, and community engagement. Addressing the research questions is essential for advancing knowledge, informing policy and practice, and realising the full potential of the MoT for revolutionising urban living in smart cities.

1.5. Contribution

The MoT indicates the harmonious amalgamation of IoT and XR technologies, facilitating the convergence of the physical and digital realms. It is a method used to combine digital and physical elements in order to create a cohesive and realistic entity. This concept imagines a future when the virtual and real worlds blend completely. The MoT represents a significant transformation in the methods by which cities gather and utilise data to enhance services and optimise efficiency. In this paper, MoT applications are discovered for revolutionising urban living in smart cities. By leveraging immersive technologies, the MoT also enriches urban entertainment and cultural experiences, enhancing smart cities’ enthusiasm and cultural richness. Ultimately, the contribution of the MoT to urban living lies in its ability to create more sustainable, efficient, and liveable cities that prioritise the well-being and prosperity of their citizens.

1.6. Organisation

The rest of the paper is organised into several sections to provide a comprehensive exploration of this emerging field. Section 1 sets the stage by defining the MoT and highlighting its potential to transform urban environments. Section 2 reviews the existing research on MoT, smart cities, and related topics to establish a theoretical framework and identify gaps in the literature. Section 3 highlights the roles of the MoT in smart cities. Section 4 represents the challenges, and Section 5 shows the opportunities. The MoT applications in real-life scenarios are discussed in Section 6. Section 7 interprets the findings in relation to theoretical frameworks, practical implications, and future research directions. Finally, Section 8 synthesises key findings and discusses future research. Through this structured organisation, the paper aims to advance knowledge, inform policy and practice, and foster innovation in the field of MoT applications for smart cities.

2. Materials and Methods

The metaverse is a comprehensive virtual world in which people may meet virtually, play games, do business, attend virtual events, interact in real-time via avatars, and much more. One possible use of AR in the metaverse is to supplement the real world with digital data. Web3 modules also enable the creation of transactions and convert digital assets into monetary ones, such as digital money or cryptocurrencies. The metaverse can also be accessed via a regular computer screen or laptop without the need for any other wearable equipment. The related works on MoT applications for revolutionising urban living in smart cities encompass a broad spectrum of research endeavours, ranging from theoretical explorations to empirical studies and practical implementations. These works delve into various aspects of the MoT, including its integration into urban infrastructure, impact on mobility and transportation systems, social implications, environmental sustainability, governance frameworks, economic impacts, and applications in public safety, health, education, culture, accessibility, tourism, community engagement, resilience, equity, and ethics. Employing diverse methodologies, such as literature reviews, case studies, surveys, simulations, modelling, experiments, policy analysis, stakeholder consultations, and participatory design, these studies offer valuable insights into the opportunities, challenges, and implications of deploying MoT applications in urban environments. By synthesising and building upon existing knowledge, these related works contribute to advancing understanding, informing policy and practice, and shaping the future trajectory of the MoT for revolutionising urban living in smart cities.

2.1. Literature Review

2.1.1. Search Strategy

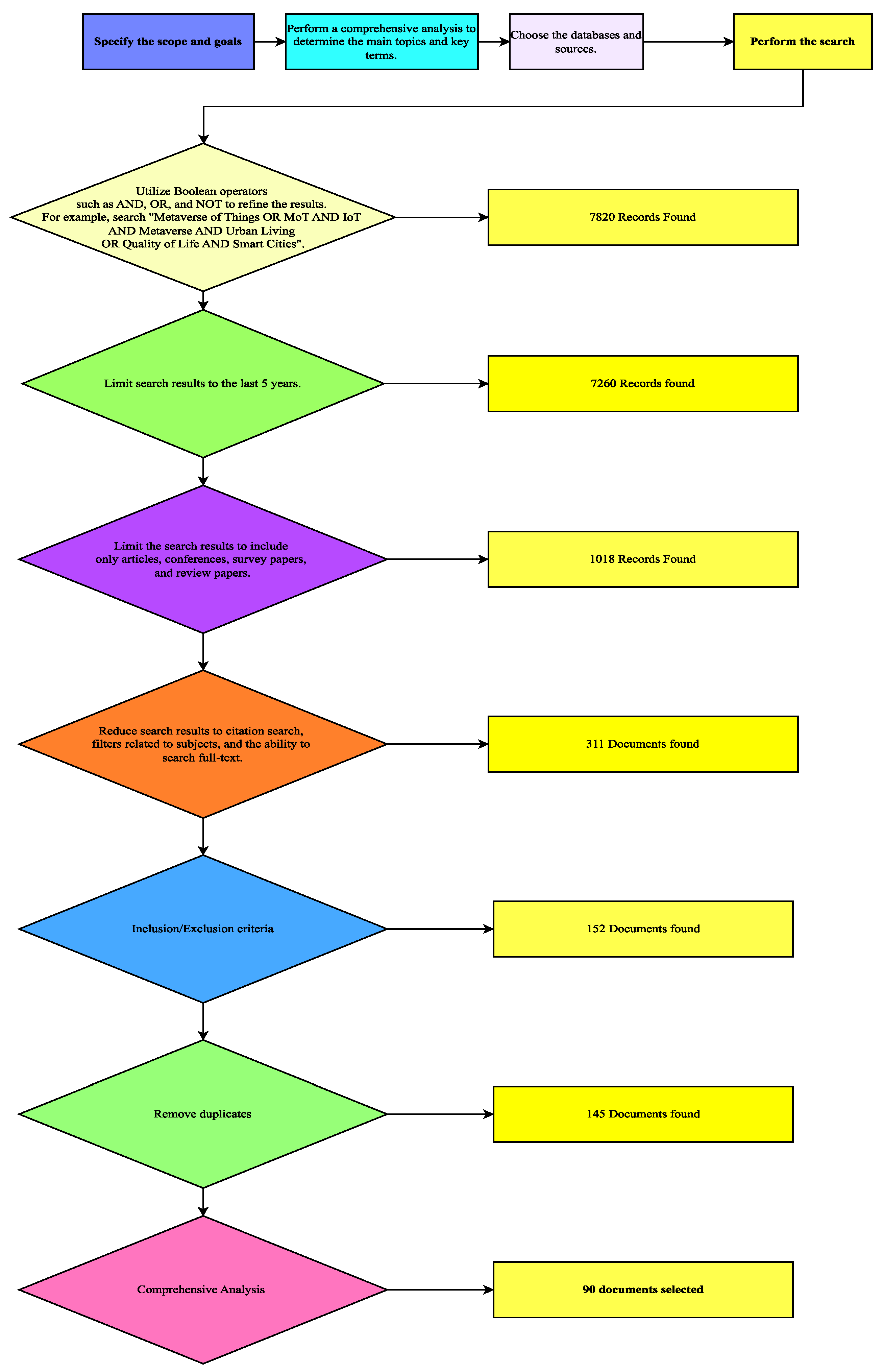
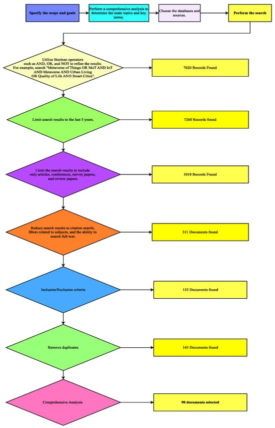
The subsequent procedure was employed to ascertain the most pertinent papers. Figure 2 represents the search strategy.
  • Specify the scope and goals.
The focus of the scope is specifically on the difficulties pertaining to the Metaverse of Things, particularly those associated with urban living in smart cities. The objective is to recognize important problems, current remedies, upcoming patterns, regulatory structures, and research requirements.
II.
Determine the main subjects and key terms.
The main objective is to analyse and determine the appropriate keywords for this literature review. The keywords encompass concepts such as metaverse, metaverse of things, MoT, IoT, urban living, quality of life, and smart cities.
Keywords associated with metaverse of things include metaverse, IoT, MoT, avatar, and virtual world.
The essential terms related to smart city environments are smart cities, urban living, Internet of Things (IoT) in smart cities, and smart infrastructure.
III.
Choose databases and sources.
  • Academic databases including IEEE Xplore, ACM Digital Library, Springer, ScienceDirect, and Google Scholar.
  • Sources encompass online platforms, academic dissertations, and intellectual property rights documents.
IV.
Perform the search:
  • Boolean operators: The author employed the use of AND, OR, and NOT operators to merge phrases and refine search outcomes. The author acquired 7820 research papers by employing the search term “ Metaverse of Things OR MoT AND IoT AND Metaverse AND Urban Living OR Quality of Life AND Smart Cities.”
  • Utilize filters:
    • Limit the search results to the previous 5 years. The author acquired a total of 7260 papers.
    • Limit the search results to include only articles, conferences, survey papers, and review papers. The author acquired a total of 1018 documents.
    • Utilize advanced search functionalities, such as database-specific capabilities like citation search, subject-specific filters, and resources for doing full-text searches. The author selected the most appropriate 311 articles.
    • Apply inclusion/exclusion criteria. The author selected the most appropriate 152 articles.
    • Remove duplicate documents. The author selected the most appropriate 145 articles.
V.
Conduct a comprehensive review and choose the most suitable literature.
  • Abstract Screening: The author rapidly evaluated abstracts for their pertinence and thereafter examined the chosen works in detail.
  • Citation Tracking: The author traced the references in important works to discover additional relevant literature.
The author selected the most appropriate 90 articles.

2.1.2. Inclusion and Exclusion Criteria

Various criteria are employed to ascertain the inclusion of studies in primary research. These standards determine whether an item is included or excluded. The inclusion requirements encompass peer-reviewed articles published from 2020 to 2024, together with conference proceedings, literature review, and survey papers. It is required that all articles be published in English and employ surveys, experiments, and case studies as empirical research approaches. The exclusion criteria may encompass books, dissertations, studies unrelated to the topic, theoretical papers without empirical data, articles published in non-peer-reviewed sources, studies, studies that do not specifically address the Metaverse of Things in smart city contexts, and studies unrelated to the topic in general. Upon conducting the initial search, a grand total of 311 papers were found. A grand number of 152 publications were identified based on the specific inclusion and exclusion criteria. After eliminating seven duplicate papers, a total of 145 relevant papers were chosen. Once again, we performed an analysis and carefully chose the 90 most pertinent papers for our comprehensive review study.

2.1.3. Summarize the Relevant Literature

The authors Yaqoob et al. published their work in 2023 on examining the possibilities of metaverse-powered smart city applications, evaluating opportunities, obstacles, the underlying technology, and potential future advancements [11]. In 2022, authors Li et al., presented that the convergence of the Internet of Things (IoT) with the metaverse eliminates the distinct division between the physical and digital realms [12]. The authors Wang et al. published a paper in 2024 on urban sensing that was carried out in the metaverse by utilizing the virtual Internet of Things (IoT) [13]. In 2022, Wang et al. published an exhaustive analysis of the metaverse, covering essential elements such as security and privacy [14]. In 2022, the authors Park and Kim studied the metaverse, encompassing fundamental components, possible applications, unresolved concerns, and classification [15]. In 2020, Ball presented a paper on the metaverse, which can be defined as a virtual reality space that encompasses a collective virtual shared space where users can interact with a computer-generated environment and other users in real-time [16]. The subjects under consideration encompassed the domains of construction, geographical placement, and the popular video game Fortnite. Vishkaei, 2022, concluded that the Metaverse is an innovative platform that may be utilized by circular, intelligent cities [17]. Ali and colleagues’ 2023 study explores study areas related to metaverse communications, networking, security, and applications. Additionally, it encompasses current optimal methods and possible future progressions in these domains [18]. Per Hadi et al., 2024, the metaverse is an innovative digital realm that pertains to consumer behaviour [19]. Wang et al., in a study that was published in 2023, Discussed how metamobility links emerging transportation methods with the metaverse [20]. Bibri, 2022, discussed how the study of the metaverse’s social progress is being carried out via the lenses of science, technology, and society, rather than relying just on the principles of data-driven smart cities [21].
Zawish et al., 2024, examined the fundamental principles, obstacles, and forthcoming investigations of metaverse artificial intelligence within the framework of 6G technology [22]. Kusuma and Supangkat, 2022, presented an examination of the application of metaverse-based technologies in the advancement of smart city infrastructure [23]. Han et al., 2023, demonstrated that metaverse services are harnessing the potential of the IoT [24]. In the year 2024, To et al. presented that the metaverse comprises innovative concepts, emerging patterns, and diverse viewpoints concerning the future [25]. Chaudhuri and Anand, 2023, created long-lasting and reliable artifacts to support the progress of the intelligent society and metaverse [26]. Ning et al., 2023, presented an in-depth analysis of the metaverse, covering the current understanding, tools, applications, and challenges [27]. Venugopal and colleagues, 2023, presented a study of a specific realm within the metaverse [28]. Gupta and Jindal, 2023, discussed the metaverse and its utilizations and interconnected design [29]. The study published by Zhao and colleagues in 2024 presented a survey that was conducted on metaverses that utilize advanced wireless sensor technology [30].
Shi et al. presented a study, published in 2023, that was a comprehensive examination of the metaverse, with a specific emphasis on its core components, surroundings, and challenges, viewed through the lens of cutting-edge technology [31]. Jim et al., 2023, built a dependable metaverse, with advancements and challenges [32]. Aslam et al., 2023, posited that the term “metaverse” refers to the upcoming revolution and execution of cognitive challenges [33]. Gaber et al., 2023, developed Metaverse-IDS, an intrusion detection system that uses deep learning methods and is designed exclusively for use in metaverse–IoT networks [34]. Jamshidi et al. (2023) investigated the conceptual framework and potential future trajectories of the meta-metaverse [35]. In 2023, Ismail and Buyya proposed a detailed blueprint for constructing virtual worlds in the metaverse. This proposal includes architectural components that enable real-time operation and seamless scalability [36]. De Giovanni, 2023, proposed that adopting Industry 5.0 principles will ensure the long-term viability of the metaverse [37]. Carrión, 2023, highlighted the topics of investigation and unanswered questions in the domain of metaverse research [38]. Hudson-Smith and Batty, 2023, discussed how the application of visual analytics in urban planning involves the creation of a metaverse that represents the city [39]. The publication by Xu et al. in 2023 highlighted the prospects for the future of metaverse services [40].
Chen, 2023, presented a potential concept for a metaverse-driven workspace that allows employees to work remotely [41]. Aljanabi and Mohammed, 2023, presented the metaverse in a multitude of prospects [42]. Kang et al., 2023, discussed what are the fundamental components necessary to guarantee safety and privacy in the metaverse. This evaluation analyses the subject matter from the perspective of metaverse applications [43]. Ramalingam et al., 2023, explored how the GPT in the metaverse pertains to the capacity to see and comprehend the tangible attributes and occurrences within the virtual realm of smart housing [44]. The related works are represented in Table 2.

3. Roles of MoT in Smart Cities

Figure 3 shows the role of the MoT in smart cities.

3.1. Smart Infrastructure and Urban Planning

The metaverse, a digital reality combining aspects of social media, online gaming, AR, VR, and cryptocurrencies to enable users to interact virtually [45], has significant potential in the fields of smart infrastructure and urban planning [46,47,48]. The following is a detailed exploration of how the MoT can be integrated with smart cities:
  • Virtual Urban Planning and Design
The MoT allows urban planners to construct and visualise 3D virtual models of cities with the immersive experience of proposed modifications. These virtual models could help understand the impact of new infrastructure projects on the existing environment. The residents, businesses, and government officials can explore proposed developments, provide feedback, and make more informed decisions.
2.
Smart Infrastructure Management
The MoT could be used to monitor and manage infrastructure such as buildings, bridges, and utilities in real-time, leading to more efficient maintenance and operations. Smart cities can use predictive analytics to predict potential infrastructure failures and plan proactive maintenance using the MoT. Integrating the metaverse in smart infrastructure and urban planning holds transformative possibility. The MoT offers innovative design, management, and public engagement solutions, supporting more efficient, sustainable, and comprehensive urban environments.
3.
Enhanced Data Integration and Analysis
The MoT could improve data integration and analysis. It can aggregate and visualise large datasets from various urban systems, such as traffic flows, energy consumption, and environmental observing.
4.
Public Participation and Inclusivity
The MoT could host virtual meetings, allowing citizens to participate in urban planning discussions. It provides virtual access to urban environments, and people with mobility issues or those living far from cities can participate online.
5.
Education and Training
Urban planners, architects, and engineers have the opportunity to utilise the MoT for training and simulation purposes, enhancing their expertise in a secure virtual setting. The MoT could serve as a platform to educate the public about urban planning processes and sustainability practices.
6.
Economic and Environmental Benefits
The MoT could help identify cost-effective solutions early in planning stages. The metaverse can help create more sustainable and eco-friendly urban areas by simulating environmental designs.
7.
Safety and Emergency Planning
The MoT could be used to simulate natural disasters and other emergencies, allowing cities to plan and test response strategies in a controlled virtual environment. VR can be used to train emergency respondents using real-life scenarios. Existing VR/AR technologies and internet infrastructures need significant improvements [49] to support the seamless integration of the metaverse into urban planning. Managing substantial quantities of confidential urban data in the metaverse gives rise to apprehensions regarding privacy and security [50,51,52]. Establishing protocols and guidelines for incorporating the metaverse into urban design is essential for upholding ethical principles and promoting equal opportunities [53].

3.1.1. Digital Twins

The MoT could enhance the concept of digital twins by creating immersive, interactive, and real-time virtual replicas of physical assets and systems. Digital twins within the metaverse provide a dynamic and comprehensive visualisation of buildings, transportation networks, utilities, and entire smart cities [53]. It allows real-time monitoring, predictive maintenance, and scenario simulation, offering unprecedented insights into urban environments’ operational efficiency and potential vulnerabilities.

3.1.2. AR for Urban Navigation

Integrating AR with the MoT revolutionises urban navigation by offering a seamless, interactive, and intuitive way for people to navigate cities. MoT applications overlay digital information onto the physical world, enhancing the urban experience by providing real-time directions, points of interest, and contextual information through smartphones, AR glasses, or other wearable devices. This guides residents and visitors to find their way, explore local amenities, and discover tourist places within the city [54]. It is also helpful for individuals with disabilities to ensure that urban navigation is more inclusive.

3.1.3. Predictive Maintenance

The MoT provides a groundbreaking approach to managing and preserving urban infrastructure. The MoT enables the creation of immersive digital replicas of physical assets, such as buildings, bridges, and utilities. This allows for the continuous monitoring and seamless integration of data from various sensors and IoT devices in real-time [55,56]. Moreover, the immersive quality of the metaverse enables the training and preparation for maintenance jobs, guaranteeing that professionals are adequately equipped to promptly and efficiently handle any concerns. By incorporating predictive maintenance into the metaverse, cities can attain increased operating efficiency, improved safety, and enhanced resilience [57].

3.2. Enhanced Mobility and Transportation

The MoT could enhance mobility and transportation by creating a digital layer over physical transportation networks using smart and efficient urban mobility solutions. The MoT provides a comprehensive and dynamic view of urban transportation by integrating real-time data from traffic sensors, public transit systems, and user-generated inputs. It provides optimal route planning, reducing congestion and improving travel times [58].

3.2.1. Real-Time Traffic Management

The MoT has a transformative impact on how cities manage traffic flow and congestion in real-time. The MoT provides situational awareness and control by incorporating real-time data from traffic cameras, sensors, and connected vehicles into a comprehensive virtual environment. The whole system may operate as one virtual world with AR/VR [59]. Traffic managers have the ability to view and engage with a real-time, three-dimensional representation of the city’s traffic. This allows them to quickly identify areas of congestion, accidents, and any other disturbances. Utilising advanced analytics and machine learning in the metaverse enables the prediction of traffic patterns and the implementation of proactive actions to reduce congestion. These tactics include modifying traffic signal timings, establishing dynamic lane usage, and providing real-time rerouting advice to vehicles. This interactive and immersive method improves both traffic management efficiency and response times to events, resulting in reduced overall travel time and emissions.

3.2.2. Autonomous Vehicles

The metaverse offers a plethora of promising prospects for the realms of technological advancement, science, and society [60,61,62]. The MoT presents a transformative opportunity for developing and integrating autonomous vehicles (AVs) into urban environments. The MoT provides a virtual ecosystem that emulates the physical world [63,64]. It provides a simulated environment for testing and refining AV technologies, allowing manufacturers and developers to conduct extensive trials in a controlled and realistic environment. AVs have the ability to engage with virtual pedestrians, other vehicles, and infrastructure in digital environment. The MoT enables collaboration among many parties involved in AV development, such as AV developers, city planners, and regulators. This collaboration promotes the establishment of standardised protocols and standards for the deployment of AVs. AR applications integrated into the metaverse have the potential to improve the user experience by delivering real time information and safety notifications to individuals who are interacting with AV as passengers or pedestrians.

3.2.3. AR Navigation Aids

The MoT provides a platform for AR navigation aids, transforming how individuals navigate and interact with urban environments [65]. Integrating digital information into the physical world, AR applications within the metaverse provide help to the users in real-time [66]. Users can access interactive AR overlays on their smartphones or wearable devices to receive directions, places of interest, and pertinent contextual information while exploring a new city or navigating roads. AR navigation aids improve the user’s situational awareness, facilitating the process of locating their desired destination and exploring nearby points of interest, establishments, and facilities. Moreover, the MoT enables users to contribute and distribute geographically based information, enhancing AR navigation encounters for all individuals. With the advancement of AR technology and its increasing prevalence, the MoT will have a crucial impact on transforming urban navigation. It will provide users with immersive, personalised, and intuitive assistance no matter where they are.

3.3. Smart Homes and Buildings

The MoT is a paradigm shift in the concept of smart homes and buildings, presenting opportunities for connectivity, automation, and personalised experiences. Combining IoT devices, sensors, and AI algorithms into a virtual environment, the metaverse creates immersive digital twins of homes and buildings, enabling the real-time monitoring, control, and optimisation of various systems and functionalities. As technology progresses, individuals are finding innovative ways to combine smart home and metaverse technology in order to enhance the level of immersion in their experiences. Within this framework, the notion of the Meta-Home, which refers to a digital replica of a smart home. Once a theoretical framework has been established, the subsequent step involves implementing design concepts inside an actual smart home setting. As the metaverse progresses, it will revolutionise the idea of smart homes and buildings, resulting in more sophisticated, adaptable, and customised living and working spaces for residents.

3.3.1. Integrated Home Management Systems

The MoT is revolutionising integrated home management systems by presenting a unified digital platform that seamlessly connects and coordinates various smart devices and services within a home. In the article [67], young individuals in the metaverse era are offered an open-source ecological human–field interaction experience, a sustainable smart habitat relationship, and an immersive entertainment experience. Within the framework of metaverse empowerment in smart home entertainment scenarios, this also suggests a technique for designing experiences for young people living in China. By acting as a standard for comparison, the immersive experience can help bring the smart home scene experience closer to a comprehensive scenario of human–computer interaction.

3.3.2. Virtual Real Estate Tours

The MoT revolutionises the experience of virtual real estate tours by presenting immersive and interactive environments that closely mimic physical places. There are limitations in the real estate market that are related to physical constraints, meaning that certain properties cannot be altered while they are being viewed. There are also temporal limits, which means that some people are unable to attend viewings at specific times. In order to assist customers in overcoming these limitations, the article [68] presents the Real Estate Metaverse, a VR/AR presentation platform. Users have the ability to observe listed residences and the nearby facilities using VR technology. The MoT provides the facility to the users the ability to explore virtual residences, apartments, or commercial areas, engage with virtual items, and observe prospective alterations or improvements in real-time.

3.4. Public Safety and Emergency Response

The MoT presents a transformative opportunity in the realm of public safety and emergency response by offering immersive and dynamic platforms for training, simulation, and management. The arbitrary dispatching of ambulances and a lack of adequately educated individuals in pre-hospital first aid pose a significant threat to public health and life. In order to tackle these problems, this paper [69] proposes a rescue system based on the metaverse that integrates a personal doctor. The integration of the metaverse and an intelligent medical assistant yields the capability and approach of employing a personalised physician. Using the MoT, public safety agencies can improve their willingness, response, and recovery efforts, ultimately resulting in the preservation of lives and the reduction of the consequences of disasters and emergencies.

3.4.1. Virtual Training Simulations

The MoT provides virtual training simulations across various industries and disciplines. Virtual training in the metaverse enables learners to engage in medical simulations and military exercises, providing them with the opportunity to practise skills, make decisions, and face implications within a safe and regulated environment. The aim of the study presented in [70] was to examine the use of wearable biological measuring devices in immersive workplaces, 3D visual modelling in the metaverse, and virtual reality training experiences, based on a comprehensive analysis of existing literature. It enhanced the potential of virtual testing capabilities, blockchain networks, and extensive computational resources in improving virtual work environments, collaboration tools, and meetings. Furthermore, the metaverse facilitates cooperative training experiences, enabling individuals from different regions to participate in collective exercises, exchange information, and acquire expertise from one another in real-time.

3.4.2. Enhanced Surveillance and Monitoring

The MoT offers a new frontier in surveillance and monitoring, expanding advanced data collection, analysis, and visualisation facilities. The MoT allows for thorough and immediate monitoring of physical locations, assets, and activities by incorporating sensor networks, IoT devices, and AI algorithms into a virtual environment. This includes the surveillance of metropolitan areas to identify security risks, monitoring environmental conditions to enhance catastrophe readiness, and supervising vital infrastructure to ensure efficient maintenance and optimisation. The metaverse’s immersive characteristics enable operators to visualise and engage with surveillance data in unprecedented ways, hence boosting their situational awareness and decision-making abilities [71]. In addition, the metaverse enables collaborative monitoring endeavours, allowing different stakeholders to access and exchange information on a centralised platform. Nevertheless, the utilisation of metaverse-based surveillance gives rise to significant ethical and privacy issues, necessitating meticulous examination of legislation and protections to guarantee individual rights and freedoms. With the ongoing advancement of technology, the metaverse holds the potential to completely transform the way surveillance and monitoring are conducted. It presents novel prospects for enhancing security, ensuring safety, and improving efficiency in a world that is constantly evolving.

3.5. Healthcare and Wellbeing

The MoT is revolutionising healthcare and well-being, offering innovative solutions that improve access to care, enhance patient outcomes, and promote overall wellness. The metaverse is an advanced virtual environment that has recently attracted global interest due to its extensive range of health services available to both patients and professionals. A comprehensive assessment of the metaverse was conducted in article [72], encompassing its fundamental concepts, essential technologies, and various applications in the fields of healthcare and medicine. The study utilised an exploratory analysis of qualitative data pertaining to healthcare metaverse services, which were included in our systematic review. The study’s findings in [72] suggest that the introduction of innovative metaverse-based healthcare delivery technologies could have a substantial influence on healthcare systems. The AR and VR aspects of the metaverse provide convenient remote medical consultations and training for both patients and medical professionals. Moreover, patients can assume authority over their well-being and make informed choices as they possess the means to access health-related resources and knowledge.

3.5.1. Telemedicine and Remote Monitoring

The MoT revolutionises telemedicine and remote monitoring, offering transformative solutions that bridge geographical distances and enhance access to healthcare services. Telemedicine, the provision of medical treatments through electronic methods, has experienced a surge in popularity in recent years. Telemedicine offers a novel opportunity for those residing in remote and disadvantaged regions to obtain the necessary healthcare services [73], perhaps improving their ability to seek treatment. Nevertheless, there are many obstacles that prevent the widespread adoption and implementation of telemedicine. These concerns encompass issues related to the protection and confidentiality of data, a lack of financial resources, and the need for established guidelines. The authors analyse the present and future status of telemedicine while investigating emerging technologies such as 5G networks, wearables, and AR/VR. Subsequently, the chapter explores the growing use of telemedicine and its potential to enhance healthcare accessibility in underserved regions. This chapter not only outlines the benefits of telemedicine but also addresses the restrictions that need to be solved for its maximum use. Lastly, it explores the prospects of telemedicine in the future, encompassing its possible uses and connections to conventional healthcare establishments.

3.5.2. VR Rehabilitation and Therapy

The MoT presents an exciting VR rehabilitation and therapy frontier, offering immersive and interactive environments that facilitate recovery and promote well-being. Engaging in treadmill walking with the assistance of virtual reality may enhance cognitive function, attentiveness, muscle endurance, cardiovascular health, and weight management. Additionally, there are other concerns that may arise in relation to virtual reality treadmill walking for stroke patients, such as enquiries regarding appropriate technology, safety measures, financial implications, ease of access, and the acquisition of specialised professionals. Furthermore, it is imperative to provide ongoing training for fitness instructors, since they play a crucial role in designing, executing, and assessing treadmill walking routines that incorporate virtual reality technology [74]. With the advancement of technology, the metaverse holds the potential to transform rehabilitation and therapy, leading to enhanced results and a better quality of life for persons recovering from accidents, illnesses, or mental health disorders.

3.6. Education and Workforce Training

The MoT revolutionises education and workforce training by offering immersive, interactive, and personalised learning experiences that transcend traditional classroom settings.
The metaverse has once again resurfaced as an exceedingly beneficial platform for a wide array of real-world applications. The metaverse has long piqued the interest of the academic community because of its potential to revolutionise training and education. Digital twins can facilitate the integration of principles and concepts from the physical and natural world into metaverse-based learning, hence enhancing its accessibility and practicality [75]. Furthermore, the metaverse enables workforce training and professional development by providing realistic simulations and scenarios that assist employees in acquiring new skills, honing problem-solving abilities, and improving job performance.

3.6.1. Immersive Virtual Classrooms

The MoT presents a transformative approach to immersive virtual classrooms, offering dynamic and interactive learning environments that transcend the limitations of traditional education. The metaverse serves as a cohesive framework for virtual classrooms that interconnects social media, AR, and VR. Virtual 3D classrooms are experiencing a rapid increase in the availability of blended learning choices, which include both formal and informal education. This is made possible by the usage of metaverse-powered online distance learning and emerging types of meta-education. The primary objective of metaverse-based online education is to eradicate all obstacles to unstructured learning and social engagement. Attending class in person provides an unparalleled chance to acquire knowledge. In these classrooms, students and educators can collaborate, explore, and engage in experiential learning in real-time. Enhanced engagement can be achieved by ensuring that the avatar’s body language, telepresence of movements and emotions, and facial expressions are all precise. Social mixed reality in the metaverse also allows for the integration of active teaching methods, which are well-suited for fostering deep and widespread knowledge. Furthermore, it has the potential to enable global involvement, irrespective of geographical constraints [76].

3.6.2. Simulation-Based Job Training

The MoT provides opportunities for simulation-based job training, providing immersive and realistic environments for learners to acquire and refine job-specific skills. Many people believe that the metaverse has the potential to greatly enhance strategic commercial opportunities. Businesses are progressively allocating resources to training programs that utilize digital technology. The metaverse technology aims to amalgamate the physical and digital realms in order to generate job training for educational and professional advancement. Organizations are adopting a metaverse environment to enhance the interactivity and flexibility of training, while maintaining the quality of educational resources and programs. The scholarly literature on the metaverse primarily concentrates on human resource management, neglecting the aspect of training and development, namely the training experience that employees undergo in the metaverse. In order for organizations to ensure the effectiveness of their training programs, it is imperative that they possess a comprehensive understanding of their employees’ backgrounds and experiences. The advantages encompass personalized learning environments, instantaneous feedback analytics, enhanced practicality, alignment with technology education, and live collaboration. The drawbacks include privacy and security problems, cultural animosity, ethical dilemmas, and challenges related to accessibility and inclusivity. The study [77] centres on the metaverse’s capacity to enhance job training and development activities. Companies can enhance their competitive edge by leveraging these advancements and the metaverse’s cutting-edge efficiency.

3.7. Retail and Commerce

The MoT is revolutionizing retail and commerce, offering innovative solutions that blend physical and digital experiences to create immersive and personalised shopping environments. The study [78] examines the development of retailing and the impact of metaverses on the shift from physical stores to online marketplaces. This study considers the geographic dimension due to the stores’ ability to function concurrently in three separate yet interconnected locations. It highlights the main challenges and advantages encountered by conventional, online, and VR retailers, with a particular emphasis on crucial promotional elements. One of the most significant consequences is that shops must adopt a comprehensive approach when creating promotional strategies, especially if they aim to compete in the metaverse arena. Furthermore, the metaverse enables customised suggestions and focused promotional strategies that rely on personal preferences, purchase records, and online browsing patterns, so improving consumer satisfaction and boosting sales.

3.7.1. Virtual Shopping Experiences

The MoT is revolutionising virtual shopping experiences, offering immersive and interactive environments and replicating the physical retail experience in digital form. E-commerce has demonstrated its profitability for retailers. Customers are increasingly attracted to mobile commerce and retailer e-commerce websites, where they are willing to invest both time and money. Physical retail establishments provide a more interactive, engaging, and focused shopping experience that is tailored to certain brands. Through the use of catalogues and social media advertising, you have the ability to conveniently shop from the comfort of your own home. Currently, a significant proportion of consumers utilize smart devices to do online transactions. In order to satisfy the needs of their clients, businesses must enhance the online buying experience. Moreover, it has the potential to enhance the purchasing experiences of buyers who make purchases using their mobile devices or through online platforms [79]. The MoT allows shoppers to explore virtual storefronts, browse products, and purchase from the comfort of their homes. Virtual shopping experiences in the metaverse provide realistic product visualisation across several categories such as apparel, accessories, furniture, and electronics. These experiences enable users to interact with things in a three-dimensional space, facilitating educated purchasing decisions.

3.7.2. Supply Chain Optimization

The MoT is revolutionizing supply chain optimisation by providing a comprehensive digital platform that enables real-time monitoring, analysis, and optimisation of the entire supply chain ecosystem. The emergence of the metaverse and Web 3.0 has given rise to a novel virtual environment that may simulate and exert influence on real-world phenomena. The primary objective of the study [80] is to enhance comprehension of the potential impact of the metaverse on supply chain and operations management. Its processes and decision-making areas may lead to the development of new performance indicators, including virtual customer experience level, digital product availability, digital resilience, and sustainability. Additionally, it may also open up new avenues for research, such as integrated production planning for both the metaverse and physical worlds, digital inventory allocation in the metaverse, pricing and contracting for digital products, and joint demand forecasting for physical and metaverse production. In addition, the metaverse promotes collaboration and information exchange across supply chain participants, allowing them to cooperate in order to tackle obstacles and promote ongoing enhancement.

3.8. Environmental Monitoring and Sustainability

The MoT supports environmental monitoring and sustainability efforts by providing advanced tools and technologies for data collection, analysis, and visualization. The ongoing development of the metaverse holds the promise of enhancing numerous sectors, such as art, communication, education, gaming, and fashion. Considering the metaverse is widely recognized by scientists as the future of the internet, it is crucial to examine its ecological progress in order to identify effective strategies for ensuring its long-term sustainability. The study [81] aims to enhance the long-term sustainability of the metaverse ecosystem by addressing potential environmental issues and promoting a comprehensive understanding of its development and functioning. The MoT enables real-time monitoring of environmental parameters such as air quality, water quality, and biodiversity. In addition, the metaverse promotes collaboration and knowledge exchange among scientists, policymakers, and communities, allowing them to cooperate in addressing environmental concerns and advancing sustainable development.

3.8.1. Real-Time Environmental Data Visualization

The MoT represents a groundbreaking opportunity for real-time environmental data visualization, offering dynamic and interactive platforms for understanding and addressing pressing environmental challenges. The study [82] does a thorough examination of the literature to enhance understanding of data visualization tools, customer behaviour analytics, immersive extended reality technology, and metaverse commerce. The study highlights the importance of analytical AI, data mining, and consumer engagement technologies in enhancing the purchasing process and creating a positive buying experience in online marketplaces. The MoT facilitates cooperative data exchange and analysis, allowing stakeholders to collaborate in addressing intricate environmental problems and promoting beneficial transformation.

3.8.2. Sustainable Urban Planning

The MoT presents sustainable urban planning by providing comprehensive tools and immersive platforms for data visualisation, analysis, and collaboration. The metaverse is a unique virtual world that offers a platform for human interaction with all aspects of existence. It possesses a diverse range of talents and distinctive qualities. The widespread adoption of the metaverse and the utilization of its technological potential can greatly improve the living circumstances in smart cities. The study [83] examines two efforts in India and Ghana that illustrate the effectiveness of the metaverse. The distinctiveness of this stems from its ability to offer a fresh viewpoint that could potentially address numerous challenges faced by urban areas worldwide. An urgent global issue now is finding effective strategies to safeguard urban areas from the devastating consequences of climate change. The metaverse is a very innovative approach for reducing the impact of cities’ greenhouse gas emissions. Metaverse technology has evolved as an innovative way to improve public health, combat climate change, generate job opportunities, reduce poverty, and secure a better future for future generations. The virtual environments enable simulations of various planning scenarios, providing insights into the effects on the environment, infrastructure, and communities.

3.9. Community Engagement and Social Interaction

The MoT offers opportunities for community engagement and social interaction by offering immersive and interactive platforms for people to connect, collaborate, and create together. The study [84] offers a thorough evaluation of multidisciplinary approaches to community engagement and social interaction. Its aim is to aid architects and designers in visualizing the social environments in which virtual communities can engage. This article explores the concept of community engagement in design and architecture within the context of the impact of virtual social spaces. Virtual environments offer ample opportunities for productive collaboration among community members, architects, and designers. Online engagement may be particularly appealing to individuals who are confined to their homes, lack reliable means of transportation or childcare, or just value the privacy and autonomy that accompanies virtual communities. Virtual environments facilitate enhanced collaboration among architects, designers, and community members by eliminating both physical and nonphysical obstacles to face-to-face contact. Recent instances of civic and community organizations exemplify the integration of offline and online community engagement. The metaverse promotes significant connections and enables discourse among individuals from various backgrounds and regions through virtual community gatherings, collaborative projects, and creative activities.

3.9.1. Virtual Public Spaces

The MoT offers virtual public spaces, providing dynamic and immersive environments where individuals can gather, collaborate, and engage in shared experiences. Artists from various fields are increasingly motivated to utilize this approach to distribute their work in public spaces with intricate social dynamics [85]. It is feasible to differentiate between physical public places that interact with real individuals in the physical world and those known as the metaverse in the contemporary sense, which refers to the virtual online world. This study [85] focuses on the challenges that arise when intermedia announces its plan to move from the physical world to the virtual world, in response to changes in the social context. The MoT enables the creation of virtual public spaces that transcend physical limitations and geographical boundaries.

3.9.2. Participatory Governance

The MoT offers participatory governance by providing inclusive and accessible platforms for citizen engagement, collaboration, and decision-making. The advent of new digital technology poses significant challenges for individuals engaged in public administration and policy. The lack of information symmetry is the main reason why public authorities and regulatory organizations struggle to properly control and monitor the ongoing digital revolutions [86]. An example of such an invention is the metaverse, which signifies the progression of the internet from its current two-dimensional form to a completely immersive three-dimensional world. The metaverse enhances the potential for alternative public services such as healthcare, education, and infrastructure. Significant concerns are associated with cybersecurity, privacy, interoperability, and data protection. This study [86] specifically examines the process of digitizing the public sector and also investigates existing regulatory gaps in the online domain. The MoT enables governments and communities to create digital spaces where citizens can participate in public debates, share feedback, and contribute to the policymaking process.

4. Challenges

Implementing MoT applications to revolutionise urban living in smart cities poses several significant challenges:
  • MoT applications rely heavily on collecting and analysing vast amounts of data from IoT devices and sensors embedded throughout the urban environment. Ensuring the privacy and security of this data is paramount to protect individuals’ personal information and prevent unauthorised access or misuse.
  • The diverse array of IoT devices, platforms, and protocols used in smart cities can hinder the interoperability and seamless integration of MoT applications. Establishing common standards and protocols is essential to facilitate data exchange, interoperability, and collaboration among different systems and stakeholders.
  • There is a risk that MoT applications may exacerbate digital divides and exclude segments of the population who lack access to or are unfamiliar with digital technologies. Ensuring equitable access, affordability, and usability of MoT applications is crucial to prevent widening socioeconomic disparities and promote inclusivity in smart cities.
  • Deploying MoT applications requires robust infrastructure and reliable connectivity to support real-time data transmission, processing, and communication. However, inadequate infrastructure and connectivity in certain urban areas may limit the scalability and effectiveness of MoT solutions, particularly in developing regions or underserved communities.
  • The immersive nature of MoT applications raises ethical concerns related to privacy, consent, autonomy, and societal impact. For instance, AR experiences in public spaces may raise questions about surveillance, consent, and intrusion into individuals’ personal lives. Addressing these ethical considerations requires careful deliberation, stakeholder engagement, and transparent governance frameworks.
  • Smart cities are vulnerable to cybersecurity threats, including hacking, data breaches, and ransomware attacks, which can disrupt critical infrastructure and compromise public safety. MoT applications introduce additional attack vectors and cybersecurity risks, necessitating robust cybersecurity measures, incident response plans, and resilience strategies to safeguard urban infrastructure and services.
  • The rapid pace of technological innovation in MoT applications outpaces the development of regulatory and legal frameworks to govern their deployment and use. Establishing clear regulations, standards, and policies is essential to address liability, accountability, intellectual property rights, and other legal issues associated with MoT applications in smart cities.
  • While MoT applications offer opportunities to enhance resource efficiency and sustainability in smart cities, they also consume energy and require material resources for manufacturing and operation. To mitigate adverse environmental consequences, it is essential to ensure that MoT solutions are designed with environmental sustainability in mind, minimising their carbon footprint and ecological impact.
Addressing these challenges requires collaborative efforts from government agencies, technology companies, urban planners, community organisations, and other stakeholders to develop holistic, inclusive, and sustainable approaches to deploying MoT applications for revolutionising urban living in smart cities.

5. Opportunities

  • Implementing MoT applications to revolutionise urban living in smart cities presents several opportunities.The MoT application could improve traffic flow and reduce congestion through real-time traffic management and dynamic routing. The impacts are shorter travel times, lower emissions, and increased convenience for commuters.
  • MoT can optimise the energy consumption in smart buildings and public infrastructure through IoT and AI. The impacts are reduced energy costs, lower carbon footprint, and enhanced sustainability in urban areas.
  • Enhanced surveillance and quicker emergency response through smart cameras and IoT-based alert systems are possible using the MoT. The impacts are increased safety, faster response times in emergencies, and reduced crime rates.
  • Remote patient monitoring and telehealth services enable continuous care and early detection of health issues. The impacts are improved health outcomes, reduced healthcare costs, and increased access to medical services.
  • Development of new industries and job roles focused on MoT technology, infrastructure, and services. The impacts are economic diversification, new employment opportunities, and the growth of tech-driven urban economies.
  • Interactive platforms and AR applications that facilitate greater citizen participation in urban planning and services. The impacts are more responsive and inclusive governance, better public services, and increased civic engagement.
  • Personalized shopping experiences and efficient inventory management through MoT will enhance customer satisfaction, reduce operational costs, and increase retail revenue.
  • MoT provides AR/VR classrooms and remote learning platforms that provide immersive and interactive educational experiences. The impacts are improved learning outcomes, wider access to education, and the ability to tailor learning to individual needs.
  • AR-enhanced tours and VR experiences make cultural sites and historical information more accessible and engaging. The impacts are increased tourism, better preservation of cultural heritage, and enriched visitor experiences.
  • Digital twins and real-time data analytics support efficient urban planning and infrastructure development. The impacts are more effective use of resources, reduced planning errors, and enhanced urban liveability.
  • Real-time tracking of environmental conditions through IoT sensors for air, water, and soil quality is possible through MoT. The impacts are better environmental protection, informed policy-making, and improved public health.
  • MoT-enabled urban farming and precision agriculture maximise yield and resource efficiency. The impacts are increased local food production, reduced transportation costs, and enhanced food security.
  • Smart water management, waste management, and public transportation systems enhance service delivery using MoT. The impacts are higher efficiency, lower operational costs, and better quality of public services.

6. Applications of the MoT in Real-Life Scenarios

The concept of the MoT has been eagerly awaited for a considerable period, albeit it is still in its early stages of development. Smart glasses and AI, which are two crucial technologies for the metaverse, are now undergoing development, bringing them closer to being a reality and eventually being widely adopted.
The advent of universal access to VR will revolutionise our lives by enabling us to update all aspects of our existence and immerse ourselves in virtual experiences at our convenience. The metaverse is currently demonstrating its practicality through immersive education, unique retail experiences, virtual conferences, and collaborative workspaces.
  • Digital amusement.
Gaming platforms have the highest metaverse adoption rates due to many factors. The study [87] examines the metaverse, a novel virtual world, and its impact on the gaming and entertainment sectors through the utilization of advanced technologies such as AR, VR, AI, blockchain, and others. The population of gamers with the capacity to engage with the metaverse is expanding, along with their inclination to participate in it. In addition, gaming companies have surpassed other metaverse platforms in their ability to produce captivating content and provide engaging experiences. The overwhelming success of games such as Minecraft, Roblox, and Second Life serves as validation of this fact.
2.
Online gathering
In addition, large audiences are being attracted to events [88], particularly concerts and other live performances, where individuals can experience a subtle feeling of presence and togetherness, even if they are not physically in the same location. Several musicians and entertainers, have collaborated with Fortnite to present their live concerts in the metaverse. Football games and other immersive pastimes are expected to experience a growing prevalence in the future using MoT.
3.
Entertainment that is centred around active involvement and interaction.
The metaverse facilitates novel forms of leisure activities through its innovative methods of interaction and collaboration [89]. Several observers have cited the release of the AR smartphone game Pokemon Go in 2016 as proof that the metaverse has the potential to offer similar enjoyment in the future. There is a belief that the metaverse will facilitate the development of immersive 3D storytelling, which may be seen as a logical progression from the current practice of transmedia storytelling. Transmedia storytelling now employs text, video, and games to convey stories in two dimensions.
4.
Enhanced instructional sessions
The metaverse has significant utility in the realm of training [90]. The efficacy of training in the metaverse surpasses that of training through text, lectures, or films due to its ability to replicate experiential learning. In addition, employees have the option to revisit their training whenever they require more support or practice. Trainees can also repeatedly practice jobs until they achieve perfection without incurring any unnecessary time or resource wastage. Surgeons often employ the metaverse to practise complex procedures prior to conducting them on actual patients. The metaverse is capable of creating precise replicas of actual workplaces, such as a construction site, in order to effectively train personnel on how to manage dangerous circumstances safely. In addition, the metaverse allows personnel to prepare for unforeseen occurrences, such as a fire outbreak on an offshore oil rig. Individuals can practise and grow proficient in handling unusual situations in a secure and efficient setting until it becomes instinctive.
5.
Educating both current and future generations.
The adoption of metaverse learning will yield advantages for all individuals, including employees. The metaverse is likely to be used in the future to educate students of different age groups. The MoT has the potential to integrate gaming with educational content, leading to more captivating and efficient edutainment experiences that aid in the retention of information.
6.
Immediate assistance provided by virtual specialists
The metaverse will facilitate rapid access to immidiate assist by virtual specialists. Several firms have begun implementing augmented and VR technologies to aid their staff in critical areas by overlaying written or video instructions into their line of sight. Furthermore, several enterprises employ metaverse-like technologies to establish connections between far away experts and field personnel. This enables remote specialists to watch the activities and observations of field workers in real-time, thereby offering them more guidance while they fulfil their duties. The citizens will have regular access to specialists in the future to help with routine tasks like replacing a car tyre.
7.
An improved existence
In addition, the metaverse will enhance productivity through multiple means. MoT applications will have advantageous effects on humans’ everyday lives.
8.
A world without borders where travel is done virtually.
MoT applications in tourism is highly advantageous, as it enables individuals to acquire knowledge about both local and distant attractions, even in situations where they are unable to visit them physically. The metaverse possesses the capacity to transcend geographical boundaries, enabling individuals who are unable to physically attend significant occasions such as weddings, graduations, and celebrations to engage in them virtually. The metaverse will enable spectators to experience these events with a sense of physical presence digitally.
9.
An unfamiliar social environment.
Individuals promptly recognised the constraints of the two-dimensional space for social interaction during the pandemic despite the widespread use of videoconferencing technologies for communication. The avatars can explore the metaverse and interact with different communities and individuals, potentially leading to the development of a more authentic social environment. Platforms such as Second Life presently offer a range of these experiences, and experts predict that individuals who are not avid gamers will feel increasingly at ease engaging in these virtual environments as metaverse-enabling technology progresses.
10.
Encouraging and fostering innovative and imaginative thought processes.
The MoT can transform intangible concepts into actual reality. The MoT can reflect the conventional practice of architects and builders showcasing their new projects through the utilisation of scale models. Another option is to explore how the metaverse can be used to transport visitors to an immersive environment, allowing them to view the finished construction at the intended site. The facility staff can provide guided tours to tourists, allowing them to observe the utilities and drawings virtually.
11.
Investigating inaccessible regions.
The MoT enables the revelation and investigation of concealed sites. The metaverse excels at uncovering concealed data, such as information that is difficult to interact with in real life due to its size or scale, like being inside a cell. The MoT provides a training programme that fully immersed doctors in simulated patient rooms. Utilising technological progress, these rooms purportedly displays all prevalent infectious agents to reveal the imperceptible but essential components that require our attention.
12.
Enhanced collaboration
Despite the widespread use of videoconferencing and remote work, the MoT highlighted the challenge of interpreting nonverbal signals or engaging with tangible objects in a two-dimensional environment, emphasising this phenomenon’s limitations. Nevertheless, the metaverse can surpass these constraints by allowing users to interact with digital things utilising haptic technology.
13.
Enhanced productivity by the utilisation of design, research, and prototyping.
The companies of various scales are currently utilising digital twins for purposes such as research and development, testing, prototyping, and design. Various industries, such as aircraft and automobile manufacturers, employ virtual environments to evaluate functionalities and create innovative designs. Due to the significant time and cost benefits, it offers in comparison to real-world research, development, design, and testing, experts anticipate that as the metaverse evolves, an increasing number of organisations from many industries will adopt it for comparable objectives—considering the pros and cons of the virtual realm.
14.
Real estate
Real estate salespeople often use the metaverse to give potential buyers virtual tours of properties. Potential customers can test-drive automobiles from several manufacturers and explore a wide range of trim levels and colour combinations.
15.
Emerging market prospects.
The MoT in emerging markets holds transformative potential by integrating the digital and physical worlds through IoT devices within immersive virtual environments. The MoT offers unique business opportunities, from virtual marketplaces for IoT services to localized digital solutions that address specific regional challenges.
16.
Future Development opportunities.
The MoT presents significant future development opportunities by merging IoT with immersive virtual environments, enabling a seamless blend of the digital and physical worlds. Possible future developments may involve smart devices communicating with each other inside the Metaverse, resulting in improved applications in areas such as smart residences, virtual work environments, and interconnected healthcare technologies. The convergence of these technologies enables instantaneous data interchange, automation, and remote manipulation of tangible items via virtual interfaces, therefore introducing a novel level of interaction and effectiveness. Furthermore, the MoT has the potential to stimulate innovation in fields such as digital twins, predictive maintenance, and AI-driven decision-making. Given the ongoing evolution of technology, the MoT is positioned to fundamentally transform industries and everyday life, providing limitless opportunities for innovation and expansion.

7. Discussion

The MoT stands at the intersection of VR, AR, and the IoT, offering a rich tapestry of possibilities for transforming urban living into smart cities. This discussion delves into the potential applications of the MoT and their impact on revolutionising urban life. The MoT can revolutionise urban planning and design by offering immersive simulations and visualisations. Urban planners can use the MoT to create 3D models of cities, allowing stakeholders to experience proposed developments before implementation. This facilitates informed decision-making, promotes community engagement, and ensures that urban spaces are designed with both functionality and aesthetics in mind. The MoT enables the integration of IoT devices and sensors into the urban environment, providing real-time data on energy consumption, waste management, transportation patterns, and more. This data can be used to optimise resource allocation, reduce energy consumption, minimise traffic congestion, and enhance overall sustainability in smart cities. MoT applications can personalise urban experiences based on individual preferences and needs. For example, AR navigation systems can provide personalised directions, considering factors such as accessibility requirements, mobility preferences, and real-time traffic conditions. Similarly, immersive shopping experiences in virtual stores can tailor product recommendations and promotions to match consumers’ preferences and past behaviour. The MoT facilitates virtual collaboration and communication, breaking down geographical barriers and enabling seamless interactions between individuals, businesses, and government agencies. Virtual meetings, conferences, and workshops can be conducted in immersive environments, fostering creativity, innovation, and cross-disciplinary collaboration. Additionally, MoT-powered social platforms can connect residents with shared interests, hobbies, and causes, strengthening social bonds and fostering a sense of community in smart cities. The MoT offers new opportunities for urban entertainment and cultural experiences, blurring the lines between physical and virtual spaces. Immersive art installations, interactive museum exhibits, and virtual concerts can enrich the cultural fabric of smart cities, attracting tourists and residents alike. Furthermore, AR storytelling experiences can bring history to life, allowing people to explore the past in the context of present-day urban environments. While the potential applications of the MoT in smart cities are promising, several challenges and considerations must be addressed. These include concerns about data privacy and security, digital inclusion and accessibility, interoperability of diverse technologies, and ethical implications related to virtual experiences and augmented realities. Additionally, the deployment of MoT applications requires significant investment in infrastructure, technology, and talent development, necessitating collaboration between public and private sectors to ensure equitable access and sustainable development. The MoT holds immense potential for revolutionising urban living in smart cities. By leveraging immersive technologies, real-time data, and interconnected ecosystems, MoT applications can enhance urban planning, resource management, personalised experiences, collaboration, entertainment, and cultural enrichment. However, realising this potential requires proactive efforts to address challenges, foster innovation, and promote inclusive, sustainable development in smart cities of the future.

8. Conclusions

In conclusion, the MoT presents an exciting frontier for revolutionising urban living in smart cities. This study provides a novel contribution to current research. It examines the current literature’s knowledge gaps to comprehend better MoT applications for revolutionizing urban living in smart cities. Through its seamless integration of the physical and digital worlds, the MoT offers boundless opportunities to enhance efficiency, sustainability, and quality of life in urban environments. From optimised resource management to personalised services and immersive experiences, MoT applications hold the potential to transform how we interact with our surroundings, connect, and experience urban life. Embracing the possibilities of the MoT requires collaboration among stakeholders, innovative thinking, and a commitment to harnessing technology for the collective benefit of communities. As we continue to explore and develop MoT applications, let us envision and build inclusive, resilient, and vibrant cities that truly embody the promise of a connected future.

Funding

This research received no external funding.

Data Availability Statement

No data are available.

Conflicts of Interest

The authors declare no conflicts of interest.

Abbreviations

List of Acronyms used in this manuscript.
AcronymsDefinition
IoTInternet of Things
MLmachine learning
MoTMetaverse of Things
VRvirtual reality
ARaugmented reality
XRextended reality
CAGRcompound annual growth rate
AIartificial intelligence
AVautonomous vehicles

References

  1. Colding, J.; Nilsson, C.; Sjöberg, S. Smart Cities for All? Bridging Digital Divides for Socially Sustainable and Inclusive Cities. Smart Cities 2024, 7, 1044–1059. [Google Scholar] [CrossRef]
  2. Qadir, A.M.; Fatah, A.O. Platformization and the metaverse: Opportunities and challenges for urban sustainability and economic development. EAI Endorsed Trans. Energy Web 2023, 10, 1–29. [Google Scholar] [CrossRef]
  3. Metaverse: Worldwide, Statista Market Forecast Report. Available online: https://www.statista.com/outlook/amo/metaverse/worldwide (accessed on 22 August 2024).
  4. Chen, Z.; Gan, W.; Wu, J.; Lin, H.; Chen, C.M. Metaverse for smart cities: A surveys. Internet Things Cyber-Phys. Syst. 2024, 4, 203–216. [Google Scholar] [CrossRef]
  5. Zeng, F.; Pang, C.; Tang, H. Sensors on Internet of Things Systems for the Sustainable Development of Smart Cities: A Systematic Literature Review. Sensors 2024, 24, 2074. [Google Scholar] [CrossRef]
  6. Ditlhokwa, G.; Cann, V.E. Postcolonial Analysis of Transcultural News Frames: A Case Study of Facebook Rebranding. J. Transcult. Commun. 2024. [Google Scholar] [CrossRef]
  7. Zhong, Z. The Impact of Virtual Reality on Gaming. Highlights Sci. Eng. Technol. 2024, 93, 179–184. [Google Scholar] [CrossRef]
  8. Bibri, S.E.; Jagatheesaperumal, S.K. Harnessing the Potential of the Metaverse and Artificial Intelligence for the Internet of City Things: Cost-Effective XReality and Synergistic AIoT Technologies. Smart Cities 2023, 6, 2397–2429. [Google Scholar] [CrossRef]
  9. Allam, Z.; Sharifi, A.; Bibri, S.E.; Jones, D.S.; Krogstie, J. The Metaverse as a Virtual Form of Smart Cities: Opportunities and Challenges for Environmental, Economic, and Social Sustainability in Urban Futures. Smart Cities 2022, 5, 771–801. [Google Scholar] [CrossRef]
  10. de Almeida, G.G.F. Cities and Territorial Brand in The Metaverse: The Metaverse SEOUL Case. Sustainability 2023, 15, 10116. [Google Scholar] [CrossRef]
  11. Yaqoob, I.; Salah, K.; Jayaraman, R.; Omar, M. Metaverse applications in smart cities: Enabling technologies, opportunities, challenges, and future directions. Internet Things 2023, 23, 100884. [Google Scholar] [CrossRef]
  12. Li, K.; Cui, Y.; Li, W.; Lv, T.; Yuan, X.; Li, S.; Ni, W.; Simsek, M.; Dressler, F. When internet of things meets metaverse: Convergence of physical and cyber worlds. IEEE Internet Things J. 2022, 10, 4148–4173. [Google Scholar] [CrossRef]
  13. Wang, J.; Hao, Y.; Hu, L.; Fortino, G.; Alqahtani, S.A.; Chen, M. Urban Sensing of Virtual Internet of Things for Metaverse. IEEE Sens. J. 2024, 24, 5675–5686. [Google Scholar] [CrossRef]
  14. Wang, Y.; Su, Z.; Zhang, N.; Xing, R.; Liu, D.; Luan, T.H.; Shen, X. A survey on metaverse: Fundamentals, security, and privacy. IEEE Commun. Surv. Tutor. 2022, 25, 319–352. [Google Scholar] [CrossRef]
  15. Park, S.M.; Kim, Y.G. A metaverse: Taxonomy, components, applications, and open challenges. IEEE Access 2022, 10, 4209–4251. [Google Scholar] [CrossRef]
  16. Ball, M. The Metaverse: What It Is. Where to Find It, Who Will Build It, and Fortnite, 13. 2020. Available online: https://www.matthewball.co/all/themetaverse (accessed on 22 August 2024).
  17. Vishkaei, B.M. Metaverse: A new platform for circular smart cities. In Cases on Circular Economy in Practice; IGI Global: Hershey, PA, USA, 2022; pp. 51–69. [Google Scholar] [CrossRef]
  18. Ali, M.; Naeem, F.; Kaddoum, G.; Hossain, E. Metaverse communications, networking, security, and applications: Research issues, state-of-the-art, and future directions. IEEE Commun. Surv. Tutor. 2023, 26, 1238–1278. [Google Scholar] [CrossRef]
  19. Hadi, R.; Melumad, S.; Park, E.S. The Metaverse: A new digital frontier for consumer behavior. J. Consum. Psychol. 2024, 34, 142–166. [Google Scholar] [CrossRef]
  20. Wang, H.; Wang, Z.; Chen, D.; Liu, Q.; Ke, H.; Han, K.K. Metamobility: Connecting Future Mobility With the Metaverse. IEEE Veh. Technol. Mag. 2023, 18, 69–79. [Google Scholar] [CrossRef]
  21. Bibri, S.E. The social shaping of the metaverse as an alternative to the imaginaries of data-driven smart Cities: A study in science, technology, and society. Smart Cities 2022, 5, 832–874. [Google Scholar] [CrossRef]
  22. Zawish, M.; Dharejo, F.A.; Khowaja, S.A.; Raza, S.; Davy, S.; Dev, K.; Bellavista, P. AI and 6G into the metaverse: Fundamentals, challenges and future research trends. IEEE Open J. Commun. Soc. 2024, 5, 730–778. [Google Scholar] [CrossRef]
  23. Kusuma, A.T.; Supangkat, S.H. Metaverse fundamental technologies for smart city: A literature review. In Proceedings of the 2022 International Conference on ICT for Smart Society (ICISS), Virtual, 10–11 August 2022; IEEE: Piscataway, NJ, USA, 2022; pp. 1–7. [Google Scholar] [CrossRef]
  24. Han, Y.; Leung, C.; In Kim, D. IoT-Assisted Metaverse Services. Metaverse Commun. Comput. Netw. Appl. Technol. Approaches 2023, 241–265. [Google Scholar] [CrossRef]
  25. To, W.M.; Yu, B.T.; Chung, A.W.; Chung, D.W. Metaverse: Trend, emerging themes, and future directions. Trans. Emerg. Telecommun. Technol. 2024, 35, e4912. [Google Scholar] [CrossRef]
  26. Chaudhuri, A.; Anand, A. Enable the metaverse and smart society with trustworthy and sustainable ‘things’. J. Data Prot. Priv. 2023, 5, 363–373. [Google Scholar] [CrossRef]
  27. Ning, H.; Wang, H.; Lin, Y.; Wang, W.; Dhelim, S.; Farha, F.; Ding, J.; Daneshmand, M. A Survey on the Metaverse: The State-of-the-Art, Technologies, Applications, and Challenges. IEEE Internet Things J. 2023, 10, 14671–14688. [Google Scholar] [CrossRef]
  28. Venugopal, J.P.; Subramanian, A.A.V.; Peatchimuthu, J. The realm of metaverse: A survey. Comput. Animat. Virtual Worlds 2023, 34, e2150. [Google Scholar] [CrossRef]
  29. Richa, G.; Jindal, V. Metaverse: Interdependent Architecture and Applications. In Applications of Artificial Intelligence in Wireless Communication Systems; IGI Global: Hershey, PA, USA, 2023; pp. 64–91. [Google Scholar] [CrossRef]
  30. Zhao, L.; Yang, Q.; Huang, H.; Guo, L.; Jiang, S. Intelligent wireless sensing driven metaverse: A survey. Comput. Commun. 2024, 214, 46–56. [Google Scholar] [CrossRef]
  31. Shi, F.; Ning, H.; Zhang, X.; Li, R.; Tian, Q.; Zhang, S.; Zheng, Y.; Guo, Y.; Daneshmand, M. A new technology perspective of the Metaverse: Its essence, framework and challenges. Digit. Commun. Netw. 2023. [Google Scholar] [CrossRef]
  32. Jim, J.R.; Hosain, M.T.; Mridha, M.F.; Kabir, M.M.; Shin, J. Towards Trustworthy Metaverse: Advancements and Challenges. IEEE Access 2023, 11, 118318–118347. [Google Scholar] [CrossRef]
  33. Aslam, A.M.; Chaudhary, R.; Bhardwaj, A.; Budhiraja, I.; Kumar, N.; Zeadally, S. Metaverse for 6G and Beyond: The next revolution and deployMent ChallenGes. IEEE Internet Things Mag. 2023, 6, 32–39. [Google Scholar] [CrossRef]
  34. Gaber, T.; Awotunde, J.B.; Torky, M.; Ajagbe, S.A.; Hammoudeh, M.; Li, W. Metaverse-IDS: Deep learning-based intrusion detection system for Metaverse-IoT networks. Internet Things 2023, 24, 100977. [Google Scholar] [CrossRef]
  35. Jamshidi, M.; Dehghaniyan Serej, A.; Jamshidi, A.; Moztarzadeh, O. The meta-metaverse: Ideation and future directions. Future Internet 2023, 15, 252. [Google Scholar] [CrossRef]
  36. Ismail, L.; Buyya, R. Metaverse: A Vision, Architectural Elements, and Future Directions for Scalable and Realtime Virtual Worlds. arXiv 2023, arXiv:2308.10559. [Google Scholar] [CrossRef]
  37. De Giovanni, P. Sustainability of the Metaverse: A transition to Industry 5.0. Sustainability 2023, 15, 6079. [Google Scholar] [CrossRef]
  38. Carrión, C. Research streams and open challenges in the metaverse. J. Supercomput. 2023, 80, 1598–1639. [Google Scholar] [CrossRef]
  39. Hudson-Smith, A.; Batty, M. Designing the urban metaverse: Visual analytics for urban design. In The Routledge Handbook of Urban Design Research Methods; Routledge: Oxfordshire, UK, 2023; pp. 427–438. [Google Scholar] [CrossRef]
  40. Xu, X.; Sheng, Q.Z.; Benatallah, B.; Chen, Z.; Gazda, R.; Saddik, A.E.; Singh, M.P. Metaverse services: The way of services towards the future. In Proceedings of the 2023 IEEE International Conference on Web Services (ICWS), Chicago, IL, USA, 2–8 July 2023; IEEE: Piscataway, NJ, USA, 2023; pp. 179–185. [Google Scholar] [CrossRef]
  41. Chen, Z. Metaverse office: Exploring future teleworking model. Kybernetes 2023, 53, 2029–2045. [Google Scholar] [CrossRef]
  42. Aljanabi, M.; Mohammed, S.Y. Metaverse: Open possibilities. Iraqi J. Comput. Sci. Math. 2023, 4, 79–86. [Google Scholar] [CrossRef]
  43. Kang, G.; Koo, J.; Kim, Y. Security and Privacy Requirements for the Metaverse: A Metaverse Applications Perspective. IEEE Commun. Mag. 2023, 62, 148–154. [Google Scholar] [CrossRef]
  44. Ramalingam, M.; Yenduri, G.; Baza, M.; Srivastava, G.; Gadekallu, T.R. GPT for the Metaverse in Smart Cities. In Proceedings of the 2023 26th International Symposium on Wireless Personal Multimedia Communications (WPMC), Tampa, FL, USA, 19–22 November 2023; IEEE: Piscataway, NJ, USA, 2023; pp. 1–6. [Google Scholar] [CrossRef]
  45. Lytras, M.D. Future Smart Cities Research: Identifying the Next Generation Challenges. In Smart Cities and Digital Transformation: Empowering Communities, Limitless Innovation, Sustainable Development and the Next Generation; Emerald Publishing Limited: Bradford, UK, 2023; pp. 1–11. [Google Scholar] [CrossRef]
  46. Karthikeyan, M.P.; Nidhya, M.S.; Radhamani, E.; Ananthi, S. A Smart City Metaverse Using the Internet of Things with Cloud Security. In AI-Aided IoT Technologies and Applications for Smart Business and Production; CRC Press: Boca Raton, FL, USA, 2023; pp. 271–287. [Google Scholar] [CrossRef]
  47. Xu, H.; Berres, A.; Shao, Y.; Wang, C.R.; New, J.R.; Omitaomu, O.A. Toward a Smart Metaverse City. In Advances in Scalable and Intelligent Geospatial Analytics; Taylor Francis Group: Abingdon, UK, 2023; pp. 245–257. [Google Scholar] [CrossRef]
  48. Bibri, S.E. The Metaverse as a Virtual Model of Platform Urbanism: Its Converging AIoT, XReality, Neurotech, and Nanobiotech and Their Applications, Challenges, and Risks. Smart Cities 2023, 6, 1345–1384. [Google Scholar] [CrossRef]
  49. Bhattacharya, P.; Saraswat, D.; Savaliya, D.; Sanghavi, S.; Verma, A.; Sakariya, V.; Tanwar, S.; Sharma, R.; Raboaca, M.S.; Manea, D.L. Towards future internet: The metaverse perspective for diverse industrial applications. Mathematics 2023, 11, 941. [Google Scholar] [CrossRef]
  50. Huynh-The, T.; Pham, Q.V.; Pham, X.Q.; Nguyen, T.T.; Han, Z.; Kim, D.S. Artificial intelligence for the metaverse: A survey. Eng. Appl. Artif. Intell. 2023, 117, 105581. [Google Scholar] [CrossRef]
  51. Yoo, S.C.; Piscarac, D.; Kang, S. Digital outdoor advertising tecoration for the metaverse smart city. Int. J. Adv. Cult. Technol. 2022, 10, 196–203. [Google Scholar] [CrossRef]
  52. Huang, Y.; Li, Y.J.; Cai, Z. Security and privacy in metaverse: A comprehensive survey. Big Data Min. Anal. 2023, 6, 234–247. [Google Scholar] [CrossRef]
  53. Lv, Z.; Shang, W.L.; Guizani, M. Impact of Digital Twins and Metaverse on Cities: History, Current Situation, and Application Perspectives. Appl. Sci. 2022, 12, 12820. [Google Scholar] [CrossRef]
  54. Suanpang, P.; Niamsorn, C.; Pothipassa, P.; Chunhapataragul, T.; Netwong, T.; Jermsittiparsert, K. Extensible metaverse implication for a smart tourism city. Sustainability 2022, 14, 14027. [Google Scholar] [CrossRef]
  55. Asif, R.; Hassan, S.R. Exploring the confluence of IoT and metaverse: Future opportunities and challenges. IoT 2023, 4, 412–429. [Google Scholar] [CrossRef]
  56. Ud Din, I.; Awan, K.A.; Almogren, A.; Rodrigues, J.J. Integration of IoT and blockchain for decentralized management and ownership in the metaverse. Int. J. Commun. Syst. 2023, 36, e5612. [Google Scholar] [CrossRef]
  57. Mukherjee, S. Application of Metaverse and Its Underlying Challenges in the 21st Century. In How the Metaverse Will Reshape Business and Sustainability; Springer Nature: Singapore, 2023; pp. 195–205. [Google Scholar] [CrossRef]
  58. Veeraiah, V.; Gangavathi, P.; Ahamad, S.; Talukdar, S.B.; Gupta, A.; Talukdar, V. Enhancement of meta verse capabilities by IoT integration. In Proceedings of the 2022 2nd International Conference on Advance Computing and Innovative Technologies in Engineering (ICACITE), Greater Noida, India, 28–29 April 2022; IEEE: Piscataway, NJ, USA, 2022; pp. 1493–1498. [Google Scholar] [CrossRef]
  59. Kumar, S. Virtual Power Plants: Metaverse for the Power Sector. 2022. Available online: https://www.financialexpress.com/opinion/virtual-power-plants-metaverse-for-the-power-sector/2511907/ (accessed on 22 August 2024).
  60. Di Pietro, R.; Cresci, S. Metaverse: Security and privacy issues. In Proceedings of the 2021 Third IEEE International Conference on Trust, Privacy and Security in Intelligent Systems and Applications (TPS-ISA), Virtual, 13–15 December 2021; IEEE: Piscataway, NJ, USA, 2021; pp. 281–288. [Google Scholar] [CrossRef]
  61. Richter, S.; Richter, A. What is novel about the Metaverse? Int. J. Inf. Manag. 2023, 73, 102684. [Google Scholar] [CrossRef]
  62. Ball, M. The Metaverse: And How It Will Revolutionize Everything; Liveright Publishing: New York, NY, USA, 2022. [Google Scholar] [CrossRef]
  63. Ambolis, D. What Is Metaverse Of Things (MoT) and How It Is Different from IoT, Blockchain Magazine. 2023. Available online: https://blockchainmagazine.net/what-is-metaverse-of-thingsmot-and-how-it-is-different-from-internet-of-things-iot/ (accessed on 22 August 2024).
  64. Grijpink, F.; Kutcher, E.; Menard, A.; Ramaswamy, S.; Schiavotto, D.; Manyika, J.; Chui, M.; Hamill, R.; Okan, E. Connected World. An Evolution in Connectivity beyond the 5G Revolution/McKinsey Global Institute. 2020. Available online: https://www.mckinsey.com/industries/technology-media-and-telecommunications/our-insights/connected-world-an-evolution-in-connectivity-beyond-the-5g-revolution (accessed on 22 August 2024).
  65. Hemmati, M. The metaverse: An urban revolution. Tour. Cult. 2022, 2, 53–60. [Google Scholar] [CrossRef]
  66. Tukur, M.; Schneider, J.; Househ, M.; Dokoro, A.H.; Ismail, U.I.; Dawaki, M.; Agus, M. The metaverse digital environments: A scoping review of the techniques, technologies, and applications. J. King Saud Univ.-Comput. Inf. Sci. 2024, 36, 101967. [Google Scholar] [CrossRef]
  67. Li, Y.; Song, X. Toward a Metaverse Era: A Study on the Design of Smart Home Entertainment Scene Experience for Empty-Nest Youth. In Proceedings of the Tenth International Symposium of Chinese CHI, Guangzhou, China, 22 October 2022; pp. 62–71. [Google Scholar] [CrossRef]
  68. Lim, D.; Lim, W.Y.; Jiang, H.; Ng, W.C.; Niyato, D. The Real Estate Metaverse. In Proceedings of the IEEE INFOCOM 2024-IEEE Conference on Computer Communications Workshops (INFOCOM WKSHPS), Vancouver, BC, Canada, 20 May 2024; IEEE: Piscataway, NJ, USA, 2024; pp. 1–2. [Google Scholar] [CrossRef]
  69. Wu, Y.; Zhu, Y.; Wang, L.; Wu, B. An emergency rescue system architecture based on metaverse. In Proceedings of the 2022 IEEE CyberSciTech/PICom/DASC/CBDCom 2022, Calabria, Italy, 12 September 2022; IEEE: Piscataway, NJ, USA, 2022; pp. 1–6. [Google Scholar] [CrossRef]
  70. Ljungholm, D.P. Metaverse-based 3D visual modeling, virtual reality training experiences, and wearable biological measuring devices in immersive workplaces. Psychosociological Issues Hum. Resour. Manag. 2022, 10, 64–77. [Google Scholar] [CrossRef]
  71. Andrejevic, M. Meta-surveillance in the digital enclosure. Surveill. Soc. 2022, 20, 390–396. [Google Scholar] [CrossRef]
  72. Ullah, H.; Manickam, S.; Obaidat, M.; Laghari, S.U.; Uddin, M. Exploring the potential of metaverse technology in healthcare: Applications, challenges, and future directions. IEEE Access 2023, 11, 69686–69707. [Google Scholar] [CrossRef]
  73. Damaševičius, R.; Abayomi-Alli, O.O. The Future of Telemedicine: Emerging Technologies, Challenges, and Opportunities. Metaverse Appl. Intell. Healthc. 2024, 306–338. [Google Scholar] [CrossRef]
  74. Cho, K.H.; Park, J.B.; Kang, A. Metaverse for Exercise Rehabilitation: Possibilities and Limitations. Int. J. Environ. Res. Public Health 2023, 20, 5483. [Google Scholar] [CrossRef]
  75. Mitra, S. Metaverse: A potential virtual-physical ecosystem for innovative blended education and training. J. Metaverse 2023, 3, 66–72. [Google Scholar] [CrossRef]
  76. Phakamach, P.; Senarith, P.; Wachirawongpaisarn, S. The metaverse in education: The future of immersive teaching & learning. RICE J. Creat. Entrep. Manag. 2022, 3, 75–88. Available online: https://www.ricejournal.net/index.php/rice/article/view/54/56 (accessed on 22 August 2024).
  77. Saeed, A.; Ali, A.; Ashfaq, S. Employees’ training experience in a metaverse environment? Feedback analysis using structural topic modeling. Technol. Forecast. Soc. Chang. 2024, 208, 123636. [Google Scholar] [CrossRef]
  78. Bourlakis, M.; Papagiannidis, S.; Li, F. Retail spatial evolution: Paving the way from traditional to metaverse retailing. Electron. Commer. Res. 2009, 9, 135–148. [Google Scholar] [CrossRef]
  79. Swilley, E. Moving virtual retail into reality: Examining metaverse and augmented reality in the online shopping experience. In Looking Forward, Looking Back: Drawing on the Past to Shape the Future of Marketing: Proceedings of the 2013 World Marketing Congress, Melbourne, Australia, 2 December 2015; Springer International Publishing: Cham, Switzerland; pp. 675–677. [CrossRef]
  80. Dolgui, A.; Ivanov, D. Metaverse supply chain and operations management. Int. J. Prod. Res. 2023, 61, 8179–8191. [Google Scholar] [CrossRef]
  81. Vlăduțescu, Ș.; Stănescu, G.C. Environmental sustainability of metaverse: Perspectives from Romanian developers. Sustainability 2023, 15, 11704. [Google Scholar] [CrossRef]
  82. Kovacova, M.; Machova, V.; Bennett, D. Immersive extended reality technologies, data visualization tools, and customer behavior analytics in the metaverse commerce. J. Self-Gov. Manag. Econ. 2022, 10, 7–21. [Google Scholar] [CrossRef]
  83. Dorostkar, E.; Najarsadeghi, M. Sustainability and urban climate: How Metaverse can influence urban planning? Environ. Plan. B Urban Anal. City Sci. 2023, 50, 1711–1717. [Google Scholar] [CrossRef]
  84. Bernasconi, C.; Blume, L.B. Theorizing architectural research and practice in the metaverse: The meta-context of virtual community engagement. Archnet-IJAR Int. J. Archit. Res. 2023. [Google Scholar] [CrossRef]
  85. Hong, R.; He, H. Interference and consultation in virtual public space: The practice of intermedia art in metaverse. In Proceedings of the 2021 17th International Conference on Mobility, Sensing and Networking (msn), Exeter, UK, 13 December 2021; IEEE: Piscataway, NJ, USA, 2021; pp. 792–797. [Google Scholar] [CrossRef]
  86. Uzun, M.M. Metaverse Governance. In Metaverse: Technologies, Opportunities and Threats; Springer Nature: Singapore, 2023; pp. 231–244. [Google Scholar] [CrossRef]
  87. Swami, P. Metaverse: Transforming the User Experience in the Gaming and Entertainment Industry. In Research, Innovation, and Industry Impacts of the Metaverse; IGI Global: Hershey, PA, USA, 2024; pp. 115–128. [Google Scholar] [CrossRef]
  88. Kim, H.; Kim, M. Presence and effectiveness of online learning using a metaverse platform: Gather. town. Int. J. Inf. Educ. Technol. 2023, 13, 690–695. [Google Scholar] [CrossRef]
  89. Evans, L.; Frith, J.; Saker, M. Entertainment worlds. In From Microverse to Metaverse; Emerald Publishing Limited: Bradford, UK, 2022; pp. 65–73. [Google Scholar] [CrossRef]
  90. Shu, X.; Gu, X. An empirical study of A smart education model enabled by the edu-metaverse to enhance better learning outcomes for students. Systems 2023, 11, 75. [Google Scholar] [CrossRef]
Figure 1. MoT applications.
Figure 1. MoT applications.
Smartcities 07 00096 g001
Figure 2. Search strategy with inclusion/exclusion criteria.
Figure 2. Search strategy with inclusion/exclusion criteria.
Smartcities 07 00096 g002
Figure 3. Roles of MoT in smart cities.
Figure 3. Roles of MoT in smart cities.
Smartcities 07 00096 g003
Table 1. Comparison of the related papers.
Table 1. Comparison of the related papers.
ReferenceAuthors and YearFocusedTechnology UsedApplicationsLimitationsNovel Contributions
[8]Bibri et al. (2023)Linking the Ability of the Metaverse and Artificial Intelligence for the Internet of City ThingsXReality and AIoT TechnologiesUrban planning and design, tourism, real estate, smart retail, healthcare, and entertainment and events. No focus on the integrated application of the metaverse and IoT.Introduction of the integration of the metaverse and AI for IoT.
[9]Allam et al. (2022)Metaverse as a Virtual Form of Smart CitiesVR/ARSocial interactions in urban form, urban climate change, urban tourism, quality of life, and urban governance.No focus on urban infrastructure, and limited real-world data integration.Exploring the opportunities and challenges for environmental, economic, and social sustainability in urban futures.
[10]de Almeida (2023)Cities and Territorial Brand in The Metaverse: The Metaverse SEOUL CaseMetaverseMetaverse city, Seoul’s urban–regional involvement, and urban–regional strategies.No focus on the integrated application of the metaverse and IoT.Integration of IoT data for enhanced urban services, and novel interaction models.
[11]Yaqoob et al. (2023)Metaverse applications in smart citiesAR, VR, MR, and XRSmart homes, transportation, energy, supply chain management, healthcare, retail industry, and banking. No focus on the integrated application of the metaverse and IoT.Introducing the enabling technologies, opportunities, challenges, and future directions.
ProposedMoT applications for Revolutionizing Urban Living in Smart CitiesIoT + MetaverseSeveral areas, including urban management, public safety, and cultural experiences.None (as identified).Reviewing MoT applications to revolutionise urban living in smart cities.
Table 2. Related works.
Table 2. Related works.
ReferenceAuthorsYearFocusMethodology
[11]Yaqoob et al.,2023 Exploring the potential of metaverse-driven smart city applications: analysing prospects, challenges, the technology that makes it possible, and potential future developments.Smart Cities, Metaverse
[12]Li et al.,2022The integration of the IoT and the metaverse erases the clear separation between the physical and digital domains.IoT, Metaverse
[13]Wang et al.,2024Utilising the Virtual IoT, urban sensing is conducted in the metaverse.IoT, Metaverse
[14]Wang et al.,2022A comprehensive examination of the metaverse, encompassing fundamental aspects such as security and privacy.IoT, Metaverse, security and privacy
[15]Park and Kim2022The essential elements, potential uses, unresolved issues, and categorisation of a metaverse.Metaverse
[16]Ball,2020Definition of metaverse. The topics of discussion are the construction, location, and the video game Fortnite.Metaverse, Gaming
[17]Vishkaei,2022The metaverse is a novel platform that circular, smart cities can utilise.Smart Cities, Metaverse
[18]Ali et al.,2023This text discusses research topics pertaining to metaverse communications, networking, security, and applications. It also covers existing best practices and potential future advancements in these areas.Metaverse
[19]Hadi et al.,2024The metaverse represents a novel digital frontier in relation to consumer behaviour.Metaverse
[20]Wang et al.,2023Metamobility establishes a connection between upcoming modes of transport and the metaverse.Mobility, Metaverse
[21]Bibri,2022The investigation of the metaverse’s social development is being conducted using the perspectives of science, technology, and society rather than the principles of data-driven smart cities.Smart Cities, Metaverse
[22]Zawish et al.,2024Exploring the basics, challenges, and future research of metaverse artificial intelligence in the context of 6G technology.AI, Metaverse
[23]Kusuma and Supangkat,2022An analysis of the use of metaverse-based technologies in the development of smart city infrastructure.Smart Cities, Metaverse
[24]Han et al.,2023Metaverse services are utilising the capabilities of the IoT.IoT, Metaverse
[25]To et al.,2024The metaverse encompasses novel ideas, trends, and perspectives regarding the future.Metaverse
[26]Chaudhuri and Anand,2023Develop durable and dependable objects to facilitate the advancement of the intelligent society and metaverse.Smart Society, Metaverse
[27]Ning et al.,2023A comprehensive examination of the metaverse: present comprehension, tools, applications, and obstacles.Metaverse
[28]Venugopal et al.,2023An investigation of a domain within the metaverse.Metaverse
[29]Gupta and Jindal. 2023The metaverse: applications and interdependent design.Metaverse
[30]Zhao et al.,2024A survey was conducted on metaverses that are powered by sophisticated wireless sensing. Metaverse
[31]Shi et al.,2023An analysis of the metaverse, focusing on its fundamental aspects, environment, and obstacles from the perspective of state-of-the-art technology. Metaverse
[32]Jim et al.,2023Establishing a reliable metaverse: progress and obstacles. Metaverse
[33]Aslam et al.,2023The metaverse, in the context of 6G and beyond, signifies the forthcoming revolution and implementation of cognitive obstacles. Metaverse
[34]Gaber et al.,2023Metaverse-IDS is an intrusion detection system that utilises deep learning techniques and is specifically built to operate within metaverse–IoT networks.Metaverse, Deep Learning, IoT
[35]Jamshidi et al.,2023Exploration of the conceptual framework and potential future paths for the meta-metaverse.Metaverse
[36]Ismail and Buyya,2023The metaverse presents a comprehensive plan encompassing architectural elements for creating virtual worlds that can operate in real-time and can be easily expanded. Metaverse
[37]De Giovanni,2023Implementing Industry 5.0 concepts will guarantee the metaverse’s sustainability in the long run. Metaverse
[38]Carrión,2023Areas of study and unresolved issues in the field of metaverse research.Metaverse
[39]Hudson-Smith and Batty,2023The utilisation of visual analytics in urban planning: constructing the metaverse of the city.Metaverse
[40]Xu et al.,2023Future prospects of metaverse services.Metaverse
[41]Chen,2023It is evaluating a prospective idea for a metaverse-based workplace that enables employees to work from a distance.Metaverse
[42]Aljanabi and Mohammed,2023The metaverse offers numerous opportunities.Metaverse
[43]Kang et al.,2023What are the essential elements for ensuring safety and privacy in the metaverse? This review examines the topic from the viewpoint of metaverse applications.Metaverse
[44]Ramalingam et al.,2023 GPT in the metaverse refers to the ability to sense and understand the physical properties and phenomena within the virtual environment of smart housing.GPT, Metaverse
ProposedTanweer Alam2024Metaverse of Things (MoT) applications for revolutionizing urban living in smart citiesMetaverse, IoT, Urban Living, Smart Cities
Disclaimer/Publisher’s Note: The statements, opinions and data contained in all publications are solely those of the individual author(s) and contributor(s) and not of MDPI and/or the editor(s). MDPI and/or the editor(s) disclaim responsibility for any injury to people or property resulting from any ideas, methods, instructions or products referred to in the content.

Share and Cite

MDPI and ACS Style

Alam, T. Metaverse of Things (MoT) Applications for Revolutionizing Urban Living in Smart Cities. Smart Cities 2024, 7, 2466-2494. https://doi.org/10.3390/smartcities7050096

AMA Style

Alam T. Metaverse of Things (MoT) Applications for Revolutionizing Urban Living in Smart Cities. Smart Cities. 2024; 7(5):2466-2494. https://doi.org/10.3390/smartcities7050096

Chicago/Turabian Style

Alam, Tanweer. 2024. "Metaverse of Things (MoT) Applications for Revolutionizing Urban Living in Smart Cities" Smart Cities 7, no. 5: 2466-2494. https://doi.org/10.3390/smartcities7050096

APA Style

Alam, T. (2024). Metaverse of Things (MoT) Applications for Revolutionizing Urban Living in Smart Cities. Smart Cities, 7(5), 2466-2494. https://doi.org/10.3390/smartcities7050096

Article Metrics

Back to TopTop