Sign in to use this feature.

Years

Between: -

Subjects

remove_circle_outline
remove_circle_outline
remove_circle_outline
remove_circle_outline
remove_circle_outline

Journals

Article Types

Countries / Regions

Search Results (21)

Search Parameters:
Keywords = haemangioma

Order results
Result details
Results per page
Select all
Export citation of selected articles as:
15 pages, 6684 KB  
Article
High-Resolution Contrast-Enhanced Ultrasound with SRCEUS for Assessing the Intrahepatic Microvasculature and Shunts in Patients with Hereditary Haemorrhagic Teleangiectasia (Osler’s Disease)
by Irmgard Maria Sieber, Friedrich Jung and Ernst Michael Jung
Life 2025, 15(10), 1631; https://doi.org/10.3390/life15101631 - 20 Oct 2025
Viewed by 851
Abstract
The aim of this retrospective clinical pilot study is to evaluate multiparametric ultrasound liver parenchyma assessments in the diagnosis of Osler’s disease, and to detect micro-shunts using SRCEUS with quantifications at the capillary level. Material/Method: All examinations were performed by an experienced examiner [...] Read more.
The aim of this retrospective clinical pilot study is to evaluate multiparametric ultrasound liver parenchyma assessments in the diagnosis of Osler’s disease, and to detect micro-shunts using SRCEUS with quantifications at the capillary level. Material/Method: All examinations were performed by an experienced examiner with a multi-frequency probe on a high-resolution matrix ultrasound device (SC 7-1U), convex probe (Mindray A 20), and were stored digitally in the PACS system. Vascular ultrasound was performed using colour-coded Doppler ultrasound (CCDS) and ultrasound microangiography (UMA). The recent M-Ref tool was utilised for the purpose of liver tissue characterisation, encompassing the domains of shear wave elastography, fat evaluation, and viscosity. Dynamic CEUS, HiFR CEUS, and SR CEUS were performed after the intravenous bolus injection of 1–2.4 mL of ultrasound contrast agent (SonoVue®). Measurements of SR CEUS capillary changes were performed independently by PACS-stored digital cine loops up to 5 s. Results: In the context of angiomas or haemangiomas, the initial contrast enhancement of echogenic or almost echogenic foci within 25 s without late wash-out was observed in 5/10 cases. In the evaluation of microvasculature, the presence of capsule-proximal shunts in Osler’s disease was observed, resulting in the identification of increased numbers of dilated capillaries within both peripheral and central shunts. In the control group, general liver tissue changes (20 cases) were observed in instances of inflammation (3/20 cases), peripherally in 4/20 cases with micro-shunts in altered parenchyma. In the context of multiparametric ultrasound, 16 out of 30 cases exhibited elevated fibrosis values, with a maximum recorded as high as 1.7 m/s, and in 13 out of 30 cases, there was an increase in fat values up to 0.65 dB/cm/MHz, indicative of moderate steatosis. Additionally, in seven cases, there was an increase in viscosity values up to 2.7 Pa·s, suggesting reactive changes. Conclusions: Recent advancements in medical imaging technology, specifically SR CEUS contrast ultrasound imaging, have led to the development of novel diagnostic tools that facilitate the evaluation of tissue and haemodynamic changes, in addition to capillary alterations, associated with Osler’s disease. Full article
(This article belongs to the Section Cell Biology and Tissue Engineering)
Show Figures

Figure 1

12 pages, 820 KB  
Article
Focal Hyperechoic Hepatic Lesions in Northern Region of Saudi Arabia: Prevalence, Radiologic Features, and Clinical Relevance
by Fatimah M. Alonzi, Mohammed J. Alsaadi, Khaled Said Karam, Essa M. Alanzi, Noura K. Alhathal, Maram F. Alreshidi and Abdulrahman M. Alfuraih
J. Clin. Med. 2025, 14(19), 6987; https://doi.org/10.3390/jcm14196987 - 2 Oct 2025
Viewed by 1243
Abstract
Background: This study investigates the incidence and radiological features of hyperechoic hepatic lesions in northern Saudi Arabia, using ultrasound (US) and computed tomography (CT). The aim is to evaluate the frequency of occurrence of these lesions and to describe the imaging characteristics of [...] Read more.
Background: This study investigates the incidence and radiological features of hyperechoic hepatic lesions in northern Saudi Arabia, using ultrasound (US) and computed tomography (CT). The aim is to evaluate the frequency of occurrence of these lesions and to describe the imaging characteristics of different focal hepatic lesions. Methods: A retrospective study was performed on 191 patients diagnosed with hyperechoic hepatic lesions at a single centre. Imaging data from ultrasound and CT scans were analyzed, including lesion number, segmental distribution, echogenicity, enhancement patterns, size, and type. Statistical methods included incidence calculation, variable correlation, and Pearson’s Chi-square test, with significance set at p < 0.05. Results: The incidence of hyperechoic hepatic lesions was 1.27%, with a higher prevalence in females (57.59%) and a median age of 40 years. Hemangiomas were the most common type of lesion (94.77%). Most lesions were solitary (87.43%) and benign (96.86%), with malignant lesions accounting for only 3.14%. A statistically significant age difference was observed between patients with benign and malignant lesions (p < 0.05). Conclusions: Focal hyperechoic hepatic lesions are relatively common in the northern Saudi population, with haemangiomas being the predominant benign entity. These lesions occur more frequently in women and are usually solitary. Ultrasound, complemented by problem-solving techniques such as contrast-enhanced ultrasound (CEUS) or triphasic CT, effectively characterizes hyperechoic hepatic lesions and guides clinical decisions regarding further evaluation or management. Full article
(This article belongs to the Collection Clinical Research in Hepatology)
Show Figures

Figure 1

23 pages, 8395 KB  
Review
Revisiting Fat Content in Bone Lesions: Paradigms in Bone Lesion Detection
by Ali Shah, Neel R. Raja, Hasaam Uldin, Sonal Saran and Rajesh Botchu
Diseases 2025, 13(7), 197; https://doi.org/10.3390/diseases13070197 - 27 Jun 2025
Cited by 1 | Viewed by 3699
Abstract
Bone lesions encountered as part of radiology practice can bring diagnostic challenges, both when encountered incidentally or suspected as a primary bone lesion, and in patients at risk of metastases or marrow-based malignancies. Differentiating benign from malignant bone marrow lesions is critical, yet [...] Read more.
Bone lesions encountered as part of radiology practice can bring diagnostic challenges, both when encountered incidentally or suspected as a primary bone lesion, and in patients at risk of metastases or marrow-based malignancies. Differentiating benign from malignant bone marrow lesions is critical, yet can be challenging due to overlapping imaging characteristics. One key imaging feature that can assist with diagnosis is the presence of fat within the lesion. Fat can be present either macroscopically (i.e., visible on radiographs, computed tomography (CT), and conventional magnetic resonance imaging (MRI)), or microscopically, detected through specialised MRI techniques such as chemical shift imaging (CSI). This comprehensive review explores the diagnostic significance of both macroscopic and microscopic fat in bone lesions and discusses how its presence can point towards benignity. We illustrate the spectrum of fat-containing bone lesions, encompassing both typical and atypical presentations, and provide practical imaging strategies to increase diagnostic accuracy by utilising radiographs, CT, and MRI in characterising these lesions. Specifically, CSI is highlighted as a non-invasive method for evaluating intralesional fat content, to distinguish benign marrow entities from malignant marrow-replacing conditions based on quantifiable signal drop-off. Furthermore, we detail imaging pitfalls with a focus on conditions that can mimic malignancy (such as aggressive haemangiomas) and collision lesions. Through a detailed discussion and illustrative examples, we aim to guide radiologists and clinicians in recognising reassuring imaging features while also identifying scenarios where further investigation may be warranted. Full article
Show Figures

Figure 1

11 pages, 1842 KB  
Case Report
Extremely Extensive Vascular Malformation Requires Special Preparation for Simple Dental Surgical Procedures—Case Report
by Natalia Muczkowska, Klaudia Masłowska and Agnieszka Adamska
Dent. J. 2025, 13(5), 217; https://doi.org/10.3390/dj13050217 - 19 May 2025
Cited by 2 | Viewed by 1627
Abstract
Background/Objectives: Vascular anomalies represent a complex group of conditions including vascular malformations and haemangiomas. Haemangiomas are benign tumours that have an endothelial origin. In contrast, vascular malformations are characterized by the abnormal dilation of vessels without proliferation. Depending on the extension of the [...] Read more.
Background/Objectives: Vascular anomalies represent a complex group of conditions including vascular malformations and haemangiomas. Haemangiomas are benign tumours that have an endothelial origin. In contrast, vascular malformations are characterized by the abnormal dilation of vessels without proliferation. Depending on the extension of the disease, there is a higher risk of life-threatening haemorrhages that may occur during simple dental procedures. The aim of this case report is to present the interdisciplinary treatment for patients with venous malformation and to discuss the possible dental management of these patients. Methods: A 66-year-old male patient with an extensive venous malformation of the head and neck was referred for a tooth extraction. The venous malformation involved lips, buccal mucosa, tongue, and floor of the oral cavity. Its proximity to the tooth requiring extraction was associated with a high risk of severe bleeding. Results: Prior to the treatment, CBCT and CT scans were performed to confirm the extensions of the lesion and visualise its margins. Considering the possible risks related with venous malformation, the procedure consisted of tooth removal in a hospital setting with control over severe bleeding complications. Conclusions: The presence of an extensive vascular malformation in the head and neck region is burdened with a higher risk of haemorrhages during simple dental procedures. The radiological and clinical planning enables the choice of an accurate treatment strategy to avoid possible difficulties. In cases where such complications cannot be avoided, it is important to perform the treatment in a hospital setting with the cooperation of maxillofacial surgeons. Full article
Show Figures

Graphical abstract

10 pages, 977 KB  
Article
Surgical Resection of Vascular Anomalies of the Upper Extremity—An Observational Study
by Christina Scharitzer, Florian Wolf, Caspar Wiener, Thomas Rath, Martin Metzelder, Christine Radtke and Eva Placheta-Györi
J. Clin. Med. 2025, 14(6), 1930; https://doi.org/10.3390/jcm14061930 - 13 Mar 2025
Cited by 1 | Viewed by 1073
Abstract
Background/Objectives: This study aimed to investigate surgical resections of vascular malformations and haemangiomas of the upper extremity, pre- and postoperative symptoms, complications and recurrences. Methods: A total of 82 patients with vascular malformations and haemangiomas treated by surgical resection from 2010 [...] Read more.
Background/Objectives: This study aimed to investigate surgical resections of vascular malformations and haemangiomas of the upper extremity, pre- and postoperative symptoms, complications and recurrences. Methods: A total of 82 patients with vascular malformations and haemangiomas treated by surgical resection from 2010 to 2020 were included in this observational study. Pre- and postoperative symptoms, including pain and swelling, as well as complications and recurrence rates, were assessed. Descriptive statistics were provided for all reported data. Parametric and non-parametric tests were used for group comparisons. Alterations of reported pain were assessed. A two-sided alpha of 5% determined statistical significance. Results: A total of 88 procedures were performed in 82 patients. The most common vascular malformation was a venous malformation, followed by arterio-venous malformations. More than 50% of the patients reported pain prior to the surgery, while 14.6% of patients experienced pain postoperatively, which indicated significant improvement (p = 0.001). Minor postoperative complications occurred in 31.7% of patients. Overall, a recurrence rate of 17.1% was recorded during postoperative follow-up, mostly occurring in diffuse and infiltrating types of vascular malformations. Conclusions: Surgical resections of vascular anomalies of the upper extremity led to symptom improvement and are an important part of the multidisciplinary treatment algorithm. Full article
(This article belongs to the Section Vascular Medicine)
Show Figures

Figure 1

10 pages, 1075 KB  
Article
Nestin as a Marker Beyond Angiogenesis—Expression Pattern in Haemangiomas and Lymphangiomas
by Andreas Mamilos, Lina Winter, Christoph B. Wiedenroth, Tanja Niedermair, Stefanie Zimmer, Volker H. Schmitt, Karsten Keller, Ondrej Topolčan, Marie Karlíková, Markus Rupp, Christoph Brochhausen and Cristina Cotarelo
Biomedicines 2025, 13(3), 565; https://doi.org/10.3390/biomedicines13030565 - 24 Feb 2025
Cited by 2 | Viewed by 1298
Abstract
Background: The intermediate filament nestin was first described in stem and progenitor cells of neural and mesenchymal origin. Additionally, it is expressed in endothelial cells during wound healing and tumorigenesis. Thus, nestin is widely regarded as a marker for proliferative endothelium. However, [...] Read more.
Background: The intermediate filament nestin was first described in stem and progenitor cells of neural and mesenchymal origin. Additionally, it is expressed in endothelial cells during wound healing and tumorigenesis. Thus, nestin is widely regarded as a marker for proliferative endothelium. However, little is known about its role in lymphatic endothelium. Methods: Here, we analyzed the expression of nestin in the endothelium of ten human haemangiomas and ten lymphangiomas in situ by immunohistochemistry. This study aimed to investigate the expression of nestin in haemangiomas and lymphangiomas to determine its potential role as a vascular marker. Specifically, we aimed to assess whether nestin expression is restricted to proliferating endothelial cells or also present in non-proliferative blood vessels. Results: Immunohistochemically, haemangiomas were positive for CD31 but negative for D2-40. The endothelial cells within these lesions showed a homogeneous expression of nestin. In contrast, the endothelium of lymphangiomas reacted positively for D2-40 and CD31 but did not show any nestin expression. Additionally, only a few endothelial cells of capillary haemangiomas showed a Ki-67 positivity. Conclusions: The differential expression of nestin in haemangiomas and lymphangiomas indicates a specificity of nestin for the endothelium of blood vessels. The Ki-67 negativity in the majority of the endothelial cells reveals the proliferative quiescence of these cells. These findings indicate that nestin could be used as a marker to differentiate between blood and lymphatic vessels. Full article
(This article belongs to the Special Issue Angiogenesis and Related Disorders)
Show Figures

Figure 1

7 pages, 507 KB  
Case Report
PPP2R5D-Related Neurodevelopmental Disorder and Multiple Haemangiomas: A Novel Phenotypic Trait?
by Francesco Comisi, Consolata Soddu, Francesco Lai, Monica Marica, Michela Lorrai, Giancarlo Mancuso, Sabrina Giglio and Salvatore Savasta
Pediatr. Rep. 2024, 16(4), 1200-1206; https://doi.org/10.3390/pediatric16040101 - 16 Dec 2024
Viewed by 2044
Abstract
Background: Houge-Janssens syndrome 1 is a condition with onset in early childhood caused by heterozygous pathogenic variants in the PPP2R5D gene, which encodes a B56 regulatory subunit of the serine/threonine protein phosphatase 2A (PP2A). There is evidence that the PP2A-PPP2R5D complex is involved [...] Read more.
Background: Houge-Janssens syndrome 1 is a condition with onset in early childhood caused by heterozygous pathogenic variants in the PPP2R5D gene, which encodes a B56 regulatory subunit of the serine/threonine protein phosphatase 2A (PP2A). There is evidence that the PP2A-PPP2R5D complex is involved in regulating the phosphatidylinositol 3-kinase (PI3K)/AKT signalling pathway, which is crucial for several cellular processes, including the pathogenesis and progression of haemangiomas. Case presentation: We report the first PPP2R5D-related neurodevelopmental disorder case from Sardinia, a child with transient hypoglycaemia, facial dysmorphisms, and multiple haemangiomas. Whole Exome Sequencing analysis confirmed the clinical suspicion, detecting the presence of the de novo missense variant c.592G>A in the PPP2R5D gene. Conclusions: Haemangiomas have never been linked to the syndromic phenotype of the PPP2R5D-associated disorder. The close correlation between the PP2A enzyme and the PI3K/AKT signalling pathway suggests the possible correlation between its dysfunction and activation of haemangiogenesis. Our report highlights a possible link between the PPP2R5D-related disorder and altered angiogenesis, characterizing diffuse haemangiomas as a possible novel phenotypic trait of this condition. Full article
Show Figures

Figure 1

12 pages, 1034 KB  
Review
Diagnosis and Treatment of Infantile Hemangioma from the Primary Care Paediatricians to the Specialist: A Narrative Review
by Francesco Bellinato, Maria Marocchi, Luca Pecoraro, Marco Zaffanello, Micol Del Giglio, Giampiero Girolomoni, Giorgio Piacentini and Erika Rigotti
Children 2024, 11(11), 1397; https://doi.org/10.3390/children11111397 - 18 Nov 2024
Cited by 8 | Viewed by 7598
Abstract
Infantile haemangiomas (IHs) affect 3–10% of infants, 10% of whom need topical or systemic beta-blocker therapy. Propranolol is the first choice for IHs with a high risk of complications. Since more than half of IHs leave a permanent mark, to reduce outcomes, it [...] Read more.
Infantile haemangiomas (IHs) affect 3–10% of infants, 10% of whom need topical or systemic beta-blocker therapy. Propranolol is the first choice for IHs with a high risk of complications. Since more than half of IHs leave a permanent mark, to reduce outcomes, it is essential to start oral propranolol (2–3 mg/kg/day in 2 doses/day) within the 5th month of life (i.e., during the proliferative phase) and to complete the therapy cycle for at least 6 months. This review aims to summarise the epidemiology, clinical presentation, diagnosis, and treatment of IHs and to highlight the importance of proper referral to specialised hub centres. Patients with vascular anomalies, particularly those suspected of having IH, should be referred to a specialised centre for accurate diagnosis, management by a multidisciplinary team, and timely treatment. IHs may pose life-threatening, functional, and aesthetic risks or may ulcerate. Segmental infantile haemangioma of the face/neck and the lumbosacral regions can be associated with various malformations. To ensure timely specialist evaluation and treatment to reduce the potential risk of complications, it is essential to identify high-risk IHs rapidly. The Infantile Haemangioma Referral Score (IHReS) scale is an important tool to assist primary care paediatricians and general dermatologists. Full article
Show Figures

Figure 1

11 pages, 515 KB  
Article
Assessing Response Rates and Sleep Disorder Prevalence: Insights from a Propranolol Treatment Study for Infantile Haemangiomas
by Francesca Opri, Roberta Opri, Marco Zaffanello and Erika Rigotti
Children 2024, 11(9), 1086; https://doi.org/10.3390/children11091086 - 4 Sep 2024
Cited by 2 | Viewed by 1866
Abstract
Background: Infantile haemangiomas (IHs) sometimes require treatment with propranolol. Sleep disturbances are the most frequently reported side effects. Monitoring adverse drug events necessitates repeated hospital visits, which can be challenging during a pandemic. Objectives: To explore the effectiveness of a new electronic questionnaire [...] Read more.
Background: Infantile haemangiomas (IHs) sometimes require treatment with propranolol. Sleep disturbances are the most frequently reported side effects. Monitoring adverse drug events necessitates repeated hospital visits, which can be challenging during a pandemic. Objectives: To explore the effectiveness of a new electronic questionnaire in identifying sleep disturbances related to treatment with propranolol and potential confounding factors. To evaluate the response rate to the questionnaire. To report the proportion of patients on propranolol with sleep disturbances. Methods: In an observational, prospective cohort study, caregivers provided clinical information during ambulatory visits and via an electronic questionnaire after an 8-week treatment course with propranolol and at the time of treatment interruption. Adverse drug reaction reporting forms were assessed for causality. Results: The questionnaire response rate was 91%, and the completion rate was 100%. A total of 59% of patients experienced sleep disturbances during propranolol treatment, which were considered adverse reactions. Sleep disorders were frequent during sleep regression phases and in subjects who fell asleep during physical contact with caregivers or bed-sharing with parents. Conclusion: The application of this questionnaire allows for identifying adverse sleep events associated with propranolol in IHs and potential confounders. Counselling on sleep hygiene is recommended before treatment onset. Full article
(This article belongs to the Special Issue Pediatric Respiratory Diseases: Diagnosis, Treatment, and Prevention)
Show Figures

Figure 1

12 pages, 1016 KB  
Article
Prospective Study of Non-Contrast, Abbreviated MRI for Hepatocellular Carcinoma Surveillance in Patients with Suboptimal Hepatic Visualisation on Ultrasound
by Mathew Vithayathil, Maria Qurashi, Pedro Rente Vicente, Ali Alsafi, Mitesh Naik, Alison Graham, Shahid Khan, Heather Lewis, Ameet Dhar, Belinda Smith, Nowlan Selvapatt, Pinelopi Manousou, Lucia Possamai, Hooshang Izadi, Adrian Lim, Paul Tait and Rohini Sharma
Cancers 2024, 16(15), 2709; https://doi.org/10.3390/cancers16152709 - 30 Jul 2024
Cited by 1 | Viewed by 3599
Abstract
Background: Biannual ultrasound (US) is recommended for hepatocellular carcinoma (HCC) surveillance in patients with cirrhosis. However, US has limited sensitivity for early-stage HCC, particularly in overweight cohorts, where hepatic visualisation is often inadequate. Currently there are no robust imaging surveillance strategies in patients [...] Read more.
Background: Biannual ultrasound (US) is recommended for hepatocellular carcinoma (HCC) surveillance in patients with cirrhosis. However, US has limited sensitivity for early-stage HCC, particularly in overweight cohorts, where hepatic visualisation is often inadequate. Currently there are no robust imaging surveillance strategies in patients with inadequate US visualisation. We investigated the ability of non-contrast, abbreviated magnetic resonance imaging (aMRI) to adequately visualise the liver for HCC surveillance in patients with previously inadequate US. Methods: Patients undergoing US surveillance, where liver visualisation was inadequate (LI-RADS VIS-B and VIS-C), were prospectively recruited. Patients underwent non-contrast T2-weighted and diffusion-weighted aMRI. The images were reviewed and reported by an expert liver radiologist. Three independent, blinded radiologists assessed the aMRI visualisation quality using a binary score assessing five parameters (parenchymal definition, vascular definition, coverage of the liver, uniformity of liver appearance and signal-to-noise ratio). Results: Thirty patients completed the aMRI protocol. The majority (90%) had underlying cirrhosis and were overweight (93.3%), with 50% obese and 20% severely obese. A total of 93.3% of the aMRI scans were of satisfactory quality. Six patients (20%) had hepatic abnormalities detected with aMRI that were not seen on their US: one HCC, one haemangioma and three clinically insignificant lesions. For the aMRI visualisation quality assessment, the coverage of the liver, vascular definition and parenchymal definition were consistently rated to be of sufficient quality by all three radiologists. Conclusions: Non-contrast aMRI provided good visualisation of the liver and detection of abnormalities in patients with inadequate US. aMRI should be further explored in a larger, prospective study as an alternative surveillance strategy in patients with inadequate US. Full article
(This article belongs to the Collection Targeting Solid Tumors)
Show Figures

Figure 1

6 pages, 1047 KB  
Case Report
Primary Renal Angiosarcoma: Rare Tumour with Lethal Outcomes
by Zilvinas Venclovas, Aurelija Alksnyte, Urte Rimsaite, Tomas Navickis, Mindaugas Jievaltas and Daimantas Milonas
Medicina 2024, 60(6), 885; https://doi.org/10.3390/medicina60060885 - 28 May 2024
Cited by 1 | Viewed by 2131
Abstract
Introduction: Renal haemangioma is a benign tumour, and due to its characteristics, it must be distinguished from malignant diseases. We present a clinical case of primary renal angiosarcoma initially mistaken for haemangioma due to their similarity. Case report: A 58-year-old man [...] Read more.
Introduction: Renal haemangioma is a benign tumour, and due to its characteristics, it must be distinguished from malignant diseases. We present a clinical case of primary renal angiosarcoma initially mistaken for haemangioma due to their similarity. Case report: A 58-year-old man was admitted to the hospital with suspicion of pulmonary embolism. The patient complained of pain on the left side. An ultrasound and CT scan of the abdomen showed a tumour mass ~20.5 × 17.2 × 15.4 cm in size in the projection of the left kidney. On CT images, there were data for clear cell renal clear cell carcinoma (ccRCC). A left nephrectomy was performed. However, histological examination revealed renal haemangioma. Three months later, the patient presented to the hospital with abdominal and lumbar pain. A CT scan showed multiple small hypoechoic foci up to 2 cm in size in the liver, lungs, and intra-abdominally, with the most data for carcinosis. Histological re-verification of the left kidney showed a renal vascular tumour with pronounced signs of infarction and necrosis with the majority of the evidence supporting angiosarcoma. Despite treatment, the patient’s outcome was fatal. Conclusions: Based on the clinical presentation, radiological images and histological examination data, the tumour was initially misdiagnosed as kidney haemangioma. Due to the rarity of this tumour, there are no established treatment protocols or clinical guidelines for managing primary kidney angiosarcoma. Full article
(This article belongs to the Section Oncology)
Show Figures

Figure 1

13 pages, 1147 KB  
Article
Insights into the Distribution Patterns of Foot and Ankle Tumours: Update on the Perspective of a University Tumour Institute
by Christian Scheele, Andreas Toepfer, Simone Beischl, Dietmar Dammerer, Norbert Harrasser, Rüdiger von Eisenhart-Rothe and Florian Lenze
J. Clin. Med. 2024, 13(2), 350; https://doi.org/10.3390/jcm13020350 - 8 Jan 2024
Cited by 4 | Viewed by 3078
Abstract
The rarity of foot and ankle tumours, together with the numerous histological entities, presents a challenge in accumulating sufficient patients to draw reliable conclusions. Therefore, we decided to present an update of a retrospective analysis of their distribution patterns, comprising 536 cases of [...] Read more.
The rarity of foot and ankle tumours, together with the numerous histological entities, presents a challenge in accumulating sufficient patients to draw reliable conclusions. Therefore, we decided to present an update of a retrospective analysis of their distribution patterns, comprising 536 cases of foot and ankle tumours presented to our tumour board between June 1997 and June 2023. Our aim was to provide a comprehensive overview of the prevalence and distribution patterns of benign and malignant bone and soft tissue tumours of the foot and ankle. A total of 277 tumours involved bone (51.7%). Of these, 242 (87.4%) were benign and 35 (12.6%) were malignant. In addition, 259 soft tissue tumours (48.3%) were found, of which 191 (73.7%) were benign and 68 (26.3%) were malignant. The most common benign bone tumours were simple bone cysts, enchondromas, osteochondromas, aneurysmal bone cysts, and lipomas of bone. Common benign soft tissue tumours included a tenosynovial giant cell tumour, haemangioma, plantar fibromatosis, schwannoma, and lipoma. The most common malignant soft tissue tumours were synovial sarcoma, malignant melanoma, and myxofibrosarcoma. In terms of anatomical location, the hindfoot was the most common site (28.7%), followed by the midfoot (25.9%), ankle (25.4%), and forefoot (20.0%). The distribution of benign entities often follows typical patterns, which may facilitate an early diagnosis even without biopsy (e.g., simple bone cyst, plantar fibromatosis). On the other hand, the distribution patterns of many rare or malignant entities are inconsistent. Individual soft tissue malignancies occur very sporadically, even over long periods of time and in specialized tumour centres. It is therefore important to recognise that any suspicious mass in the foot and ankle must be considered a possible malignancy until proven otherwise. Full article
(This article belongs to the Special Issue Updates in the Orthopedic Management of Foot Disorders)
Show Figures

Figure 1

11 pages, 653 KB  
Article
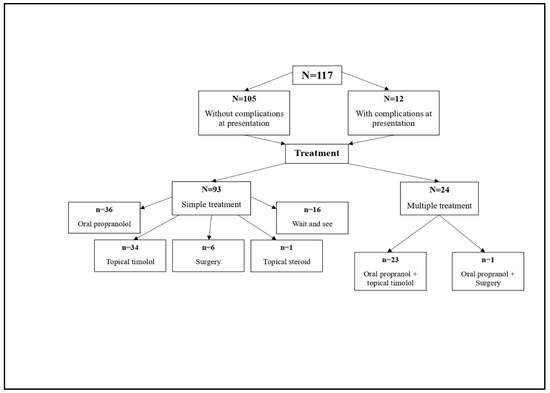
Infantile Haemangioma in the Romanian Paediatric Population—Characteristics and Therapeutic Approaches
by Anca-Maria Raicu, George-Florin Danila, Ionut Fernando Secheli, Eugenia Claudia Bratu and Dana Galieta Minca
Children 2023, 10(8), 1314; https://doi.org/10.3390/children10081314 - 30 Jul 2023
Viewed by 1542
Abstract
Infantile haemangioma (IH) is the most common benign tumour in childhood, with an incidence of 4% to 12%. Aim: to describe the characteristics of infantile haemangioma in a sample of Romanian children <2 years old at diagnosis, types of treatment applied, recorded complications [...] Read more.
Infantile haemangioma (IH) is the most common benign tumour in childhood, with an incidence of 4% to 12%. Aim: to describe the characteristics of infantile haemangioma in a sample of Romanian children <2 years old at diagnosis, types of treatment applied, recorded complications and the response to the therapeutic approach. A two-year prospective case series study (August 2019 to August 2021) was carried out. Sample: 117 patients <24 months of age diagnosed with IH at the Emergency Hospital for Children “Marie Sklodowska Curie”, in Bucharest, Romania. Five therapeutic approaches were used: oral treatment with propranolol, local treatment with timolol, surgical treatment, topical treatment with steroids and no treatment (“wait and see”). Recorded factors mentioned in the literature were also present in this study population: female patients—68.4%; phototype I—58%. In 53% of cases, IHs had a head and neck location and 10% developed local complications (traumatic bleeding). The majority of patients (86%) required one type of therapy: oral propranolol (51%). A low relapse rate was recorded (4%). We consider that any child with a vascular anomaly should be referred to a highly specialised medical service for therapeutic approach. Full article
(This article belongs to the Section Pediatric Dermatology)
Show Figures

Figure 1

18 pages, 10362 KB  
Article
Propranolol, Promising Chemosensitizer and Candidate for the Combined Therapy through Disruption of Tumor Microenvironment Homeostasis by Decreasing the Level of Carbonic Anhydrase IX
by Barbora Puzderova, Petra Belvoncikova, Katarina Grossmannova, Lucia Csaderova, Martina Labudova, Silvia Fecikova, Jaromir Pastorek and Monika Barathova
Int. J. Mol. Sci. 2023, 24(13), 11094; https://doi.org/10.3390/ijms241311094 - 4 Jul 2023
Cited by 16 | Viewed by 3271
Abstract
Resistance to chemotherapy represents a persisting medical problem, ranking among main causes of chemotherapy failure and cancer mortality. There is a possibility to utilize and repurpose already existing therapeutics which were not primarily intended for oncological treatment. Overactivation of adrenergic receptors and signaling [...] Read more.
Resistance to chemotherapy represents a persisting medical problem, ranking among main causes of chemotherapy failure and cancer mortality. There is a possibility to utilize and repurpose already existing therapeutics which were not primarily intended for oncological treatment. Overactivation of adrenergic receptors and signaling dysregulation promotes tumor progression, metastatic potential, immune system evasion, tumor angiogenesis and drug resistance. The non-selective beta-blocker propranolol, approved in infantile haemangioma treatment, has a high potential for use in cancer therapy. We analyzed the effects of propranolol and 5-fluorouracil combination on sensitive and resistant cells derived from colorectal carcinoma in monolayers, single-component and co-culture spheroids and in vivo mouse models. Our results revealed that propranolol is able to exert its effect not only in chemosensitive colorectal cells, but also in 5-fluorouracil resistant cells. Propranolol disrupts the hypoxic adaptation machinery by inhibiting HIF1α, carbonic anhydrase IX, and activates apoptosis, which may be important in the management of chemo-resistant patients. We showed that propranolol slows down the growth of xenografts formed from colorectal cancer cells, even from cells already adapted to the β-blocker. We provide clear evidence that blockade of β-adrenergic receptors affects essential signaling pathways modulating tumor microenvironment and thus the response to anticancer therapy. Our findings indicate that propranolol could be repurposed to serve as chemosensitizer in combined therapy aimed at disrupting homeostasis of tumor microenvironment. Full article
Show Figures

Figure 1

23 pages, 28048 KB  
Review
Primary Benign Neoplasms of the Spine
by Sisith Ariyaratne, Nathan Jenko, Karthikeyan P. Iyengar, Steven James, Jwalant Mehta and Rajesh Botchu
Diagnostics 2023, 13(12), 2006; https://doi.org/10.3390/diagnostics13122006 - 8 Jun 2023
Cited by 17 | Viewed by 20899
Abstract
Benign tumours comprise the majority of primary vertebral tumours, and these are often found incidentally on imaging. Nonetheless, accurate diagnosis of these benign lesions is crucial, in order to avoid misdiagnosis as more ominous malignant lesions or infection. Furthermore, some of these tumours, [...] Read more.
Benign tumours comprise the majority of primary vertebral tumours, and these are often found incidentally on imaging. Nonetheless, accurate diagnosis of these benign lesions is crucial, in order to avoid misdiagnosis as more ominous malignant lesions or infection. Furthermore, some of these tumours, despite their benign nature, can have localised effects on the spine including neural compromise, or can be locally aggressive, thus necessitating active management. Haemangiomas and osteomas (enostosis) are the commonest benign tumours encountered. Others include osteoid osteoma, osteoblastoma, fibrous dysplasia, osteochondroma, chondroblastoma, haemangioma, simple bone cysts, aneurysmal bone cysts, giant cell tumours, eosinophilic granuloma and notochordal rests. The majority of lesions are asymptomatic; however, locally aggressive lesions (such as aneurysmal bone cysts or giant cell tumours) can present with nonspecific symptoms, such as back pain, neurological deficits and spinal instability, which may be indistinguishable from more commonly encountered mechanical back pain or malignant lesions including metastases. Hence, imaging, including radiography, computed tomography (CT) and magnetic resonance imaging (MRI), plays a critical role in diagnosis. Generally, most incidental or asymptomatic regions are conservatively managed or may not require any follow-up, while symptomatic or locally aggressive lesions warrant active interventions, which include surgical resection or percutaneous treatment techniques. Due to advances in interventional radiology techniques in recent years, percutaneous minimally invasive techniques such as radiofrequency ablation, sclerotherapy and cryoablation have played an increasing role in the management of these tumours with favourable outcomes. The different types of primary benign vertebral tumours will be discussed in this article with an emphasis on pertinent imaging features. Full article
(This article belongs to the Special Issue Diagnosis of Spinal Tumors 2.0)
Show Figures

Figure 1

Back to TopTop