Sign in to use this feature.

Years

Between: -

Subjects

remove_circle_outline
remove_circle_outline
remove_circle_outline
remove_circle_outline
remove_circle_outline
remove_circle_outline
remove_circle_outline
remove_circle_outline
remove_circle_outline

Journals

remove_circle_outline
remove_circle_outline
remove_circle_outline
remove_circle_outline
remove_circle_outline
remove_circle_outline
remove_circle_outline
remove_circle_outline
remove_circle_outline

Article Types

Countries / Regions

remove_circle_outline
remove_circle_outline
remove_circle_outline
remove_circle_outline
remove_circle_outline
remove_circle_outline
remove_circle_outline
remove_circle_outline
remove_circle_outline

Search Results (7,262)

Search Parameters:
Keywords = germplasm

Order results
Result details
Results per page
Select all
Export citation of selected articles as:
34 pages, 6848 KB  
Article
Impact of Regulation of Microbial Seed Coating on Alfalfa Growth and the Soil Microbial System
by Ying Zhang, Shanmu He, Xiaolei Yang, Aolei He, Bingpeng Shen, Changning Li and Tuo Yao
Agronomy 2026, 16(7), 683; https://doi.org/10.3390/agronomy16070683 (registering DOI) - 24 Mar 2026
Abstract
Seed coating technology is regarded as one of the optimal strategies to promote sustainable agricultural development. It can effectively optimize the physical and physiological characteristics of seeds, improve germplasm quality, and enhance crop resistance to abiotic and biotic stresses. Saline–alkali soils, characterized by [...] Read more.
Seed coating technology is regarded as one of the optimal strategies to promote sustainable agricultural development. It can effectively optimize the physical and physiological characteristics of seeds, improve germplasm quality, and enhance crop resistance to abiotic and biotic stresses. Saline–alkali soils, characterized by high salinity and alkalinity, severely restrict plant growth and development. However, alfalfa, a high-quality leguminous forage, faces substantial challenges in large-scale popularization and cultivation in saline–alkali regions. At present, research on the application of microbial seed coating technology in alfalfa production under saline–alkali conditions remains insufficient, and relevant techniques and formulations still require optimization. Under field conditions, this study used a randomized complete block design with alfalfa as the research material. Different coating treatments combining plant growth-promoting rhizobacteria (PGPR), rhizobia, and extracellular polysaccharides (EPSs) were established to systematically investigate the effects of various coating formulations on alfalfa yield, nutritional quality, root system architecture, and rhizosphere soil properties. Meanwhile, high-throughput sequencing was employed to analyze shifts in rhizosphere soil microbial community structure. The results demonstrated that all microbial coating treatments exerted significant growth-promoting effects on alfalfa grown in saline–alkali soils, among which the T8 treatment (combined coating of rhizobia + PGPR + EPS) performed the best. This treatment not only significantly improved alfalfa yield and nutritional quality but also modified root system architecture and enhanced soil enzyme activities, soil nutrient contents, and soil physical structure, thereby creating a favorable growth environment for plants. Among the single microbial coating treatments, the combined coating of rhizobia and EPS outperformed other single treatments and exhibited favorable application potential. Sequencing results revealed that microbial seed coating treatments significantly increased the relative abundance of beneficial soil bacteria, decreased the abundance of harmful fungi, regulated rhizosphere microbial community structure, and consequently promoted improvements in alfalfa yield and quality by optimizing the plant growth microenvironment. The findings of this study provide important theoretical support for the popularization and application of microbial seed coating technology in crop cultivation in saline–alkali soils, offer a key reference for optimizing alfalfa-specific seed coating formulations for saline–alkali conditions, and are of great significance for promoting the efficient utilization of saline–alkali land resources and the development of ecological agriculture. Full article
(This article belongs to the Section Grassland and Pasture Science)
Show Figures

Figure 1

19 pages, 4299 KB  
Article
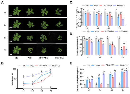
Exogenous Abscisic Acid Alleviated the PEG-Induced Drought Stress of Malus sieversii by Regulating the Metabolic Pathway of Starch and Sucrose
by Lijun Liu, Hongxi Ma, Deen Zhang, Xiaoyun Zhang and Xiaoyan Lu
Horticulturae 2026, 12(4), 399; https://doi.org/10.3390/horticulturae12040399 (registering DOI) - 24 Mar 2026
Abstract
Drought is a major limiting factor for apple growth and development. Abscisic acid (ABA) is a key hormone in plant abiotic stress responses, playing a vital role in mediating adaptation to drought. Malus sieversii, the wild ancestor of cultivated apple, exhibits superior [...] Read more.
Drought is a major limiting factor for apple growth and development. Abscisic acid (ABA) is a key hormone in plant abiotic stress responses, playing a vital role in mediating adaptation to drought. Malus sieversii, the wild ancestor of cultivated apple, exhibits superior drought tolerance. However, the specific ABA-dependent regulatory module underlying its exceptional drought tolerance remains to be elucidated. In this study, we investigated the role of ABA in the drought response of M. sieversii seedlings using a combination of exogenous ABA and the ABA biosynthesis inhibitor fluridone. Plants were subjected to four treatments: CK, PEG (20% PEG-6000), PEG+ABA (100 μM ABA) and PEG+FLU (100 μM fluridone). The results showed that ABA application significantly reduced the wilting rate by 45.53% and electrolyte leakage by 20.50% compared to the PEG treatment. Furthermore, it alleviated the decline in fresh weight and relative water content while reducing the accumulation of starch, sucrose, glucose, and fructose after seven days of stress. Conversely, FLU application intensified the adverse effects of drought. RNA-Seq analysis of the PEG+ABA vs. PEG comparison identified 5642 differentially expressed genes (DEGs), with significant enrichment in the starch and sucrose metabolism pathway, photosynthesis, carbon fixation, and MAPK signaling pathways. Exogenous ABA up-regulated BGLU23 while down-regulating BAM1. In contrast, no significant changes in their expression were observed under FLU treatment, suggesting their likely regulation in an ABA-dependent manner. In summary, ABA enhances osmotic-stress tolerance in M. sieversii through multiple pathways, among which starch and sucrose metabolism may represent a core and highly responsive regulatory pathway. Functional validation of key candidate genes BAM1 and BGLU23 remains an important direction for future investigation. These findings provide a theoretical basis for breeding drought-resistant apple rootstocks and for understanding ABA-mediated osmotic-stress tolerance mechanisms. Full article
(This article belongs to the Special Issue Genome Alignment and Regulatory Genomics in Horticultural Crops)
Show Figures

Figure 1

5 pages, 168 KB  
Editorial
Development of Woody Plants
by Min Chen, Yi-Shu Wang, Hong-Xiang Peng and Jin-Zhi Zhang
Plants 2026, 15(7), 988; https://doi.org/10.3390/plants15070988 - 24 Mar 2026
Abstract
Research on woody plant development is a highly integrated interdisciplinary field that systematically investigates trees across various scales, from microscopic to macroscopic levels [...] Full article
(This article belongs to the Special Issue Development of Woody Plants)
18 pages, 3915 KB  
Article
Rapid Development of Clubroot-Resistant Germplasm in Chinese Cabbage
by Yufan Ran, Bo Shi, Ruiyu Han, Xiuxiu Xu, Yun Dai, Ying Zhang, Shaoxing Wang, Shifan Zhang, Fei Li, Guoliang Li, Rifei Sun, Shujiang Zhang and Hui Zhang
Horticulturae 2026, 12(3), 395; https://doi.org/10.3390/horticulturae12030395 - 23 Mar 2026
Abstract
Disease resistance breeding is an important direction for the genetic improvement of Chinese cabbage. The traditional elite variety ‘Yutian Baojian’ Chinese cabbage is highly regarded for its tall cylindrical head with a pointed tip, tightly twisted wrapper leaves, and sweet taste. However, long-term [...] Read more.
Disease resistance breeding is an important direction for the genetic improvement of Chinese cabbage. The traditional elite variety ‘Yutian Baojian’ Chinese cabbage is highly regarded for its tall cylindrical head with a pointed tip, tightly twisted wrapper leaves, and sweet taste. However, long-term cultivation has led to a significant decline in its resistance to clubroot caused by Plasmodiophora brassicae. To restore clubroot resistance while maintaining its desirable horticultural traits, this study used the clubroot-susceptible ‘Yutian Baojian’ as the recurrent parent and the resistant donor ‘Shaocai’, which carries the CRd resistance gene, to develop backcross populations. Using marker-assisted selection (MAS), plants were comprehensively screened based on foreground selection with markers tightly linked to the CRd gene, background selection with 73 genome-wide polymorphic markers, and phenotypic evaluation of horticultural traits, including plant height, plant spread, head shape, and soluble solids content. In the BC1 population, three individuals showing high genetic similarity were selected. From the BC2 population, four elite individuals were obtained, exhibiting 99.32% genetic similarity, stable clubroot resistance, and typical horticultural characteristics. Furthermore, three homozygous resistant inbred lines (BC2S2) with the ‘Yutian Baojian’ phenotype were developed. These results enrich the clubroot-resistant germplasm resources of Chinese cabbage and provide an effective MAS-based strategy for the precise improvement and germplasm innovation of local cultivars. Full article
(This article belongs to the Special Issue Genetic Breeding and Germplasm Resources of Fruit and Vegetable Crops)
Show Figures

Figure 1

19 pages, 2778 KB  
Article
Untargeted Metabolomics Reveals Color-Dependent Nutritional Variation in Raisins: Insights into Composition and Antioxidant Capacity
by Chuan Zhang, Shanwu Lyu and Vivek Yadav
Antioxidants 2026, 15(3), 401; https://doi.org/10.3390/antiox15030401 - 23 Mar 2026
Abstract
Raisins come from dried Vitis vinifera L. grapes. They are consumed worldwide, and their shape, color, texture, and taste largely determine consumer preference and market success. Consumers often select raisins based on visual appeal—namely color—without insight into how this relates to nutritional quality. [...] Read more.
Raisins come from dried Vitis vinifera L. grapes. They are consumed worldwide, and their shape, color, texture, and taste largely determine consumer preference and market success. Consumers often select raisins based on visual appeal—namely color—without insight into how this relates to nutritional quality. Therefore, this study evaluated raisins of different colors based on non-targeted metabolomics to reveal the nutritional differences among differently colored raisins and to measure the differences in antioxidant capacity. Compared with green raisins (‘Sultanina’), 377–381 differential metabolites were identified in other colored varieties. Kyoto Encyclopedia of Genes and Genomes (KEGG) enrichment analysis revealed that these metabolites were enriched in pathways such as ‘biosynthesis of other secondary metabolites’ and ‘amino acid metabolism’. The comparison of the antioxidant capacity of raisins of different colors shows that the darker the color of the raisins, the stronger their antioxidant capacity. Correlation analysis between total antioxidant capacity and 14 differential metabolites showed a significant positive correlation. Notably, syringetin levels in black raisins (‘Blackcurrant’ and ‘Sweet Sapphire’) were substantially higher—148.31 and 515.94 times greater, respectively—than in green raisins (‘Sultanina’). This elevated syringetin content may significantly contribute to the enhanced antioxidant capacity of black raisins. Furthermore, based on the positive ion mode, the relative contents of 24 and 12 differential metabolites were relatively high in green and red raisins, respectively. The negative ion model identified that 19 and 4 differential metabolites had relatively high contents in green and red raisins. These metabolites may be linked to the unique health benefits of red and green raisins. This study provides valuable insights for consumers selecting raisins based on health needs and for companies developing raisin-based health products. Full article
(This article belongs to the Special Issue Antioxidant Activity of Grape and Grape By-Products)
Show Figures

Figure 1

17 pages, 3193 KB  
Article
Complete Chloroplast Genome Characteristics and Phylogenetic Analysis of Brassica juncea L.
by Shenyue Tang, Juan Liu, Ziyi Zhu, Xingcai An, Junyuan Dong, Xiahong Luo, Changli Chen, Tingting Liu, Lina Zou, Shaocui Li and Xia An
Int. J. Mol. Sci. 2026, 27(6), 2882; https://doi.org/10.3390/ijms27062882 - 23 Mar 2026
Abstract
Yeyong mustard is a mustard vegetable belonging to the Brassicaceae family and the Brassica genus. This study assembled, annotated, and analyzed the chloroplast genome of Brassica juncea L., aiming to clarify its systematic evolutionary relationship with other cruciferous plants. The study used the [...] Read more.
Yeyong mustard is a mustard vegetable belonging to the Brassicaceae family and the Brassica genus. This study assembled, annotated, and analyzed the chloroplast genome of Brassica juncea L., aiming to clarify its systematic evolutionary relationship with other cruciferous plants. The study used the Illumina NovaSeq 6000 platform to sequence the entire chloroplast genome of leaf mustard, and systematically analyzed its genome structure, repeat sequences, nucleic acid diversity, and codon preferences using bioinformatics methods. At the same time, the phylogenetic relationships were constructed by combining the leaf chloroplast genome sequences of other cruciferous plants. The results showed that the chloroplast genome of leaf mustard had a total length of 153,490 bp and a GC content of 36.36%, exhibiting a typical tetrad structure; a total of 132 coding genes were annotated, including 87 mRNA genes, 37 tRNA genes, and eight rRNA genes, and no pseudogenes were found. Codon preference analysis shows that leucine (Leu) has the highest frequency of use, with 32 codons having a relative synonymous codon usage (RSCU) greater than 1, mostly ending in A or U; there are 37 scattered repetitive sequences and 315 simple repetitive sequences in the genome. Ka/Ks analysis showed that the chloroplast genes of leaf mustard were subjected to purification selection as a whole, while genes such as nadhF and petD showed positive selection, which is speculated to be related to adaptive evolution. The results of the phylogenetic analysis further confirm that the chloroplast genome of leaf mustard has a typical tetrad structure and is relatively conserved. It is most closely related to mustard greens in terms of evolutionary relationship, followed by Brassica plants such as nori and turnip, and is also closely related to Brassica plants such as European rapeseed. This study elucidated the conservative characteristics and evolutionary patterns of the chloroplast genome in mustard leaves, providing theoretical support for the phylogenetic research of the Brassicaceae family and the development and utilization of germplasm resources. Full article
Show Figures

Figure 1

30 pages, 1360 KB  
Systematic Review
Screening Methods for Downy Mildew Resistance in Maize: A Systematic Review
by Mable Chebichii Kipkoech, Arsenio Ndeve, Joao Bila, Pedro Fato, Suwilanji Nanyangwe, Kolawole Peter Oladiran and Constantino Francisco Lhamine
Genes 2026, 17(3), 350; https://doi.org/10.3390/genes17030350 - 22 Mar 2026
Viewed by 104
Abstract
Background/Objectives: Downy mildew, caused by Peronosclerospora and Sclerophthora species, is a major constraint to maize production in tropical and subtropical regions, with yield losses of 30–100%. This systematic review synthesised evidence on methods used to screen maize for downy mildew resistance and assessed [...] Read more.
Background/Objectives: Downy mildew, caused by Peronosclerospora and Sclerophthora species, is a major constraint to maize production in tropical and subtropical regions, with yield losses of 30–100%. This systematic review synthesised evidence on methods used to screen maize for downy mildew resistance and assessed their effectiveness, reliability, and associated markers. Methods: PubMed, Google Scholar, ScienceDirect, and CAB Abstracts were searched (last searched 22 October 2025) for English-language studies (1990–2025) evaluating phenotypic or molecular screening methods. Risk of bias was assessed using the RoB 2 framework. Narrative synthesis was conducted following a protocol registered on the Open Science Framework. Results: Twelve studies met the inclusion criteria, predominantly from India and Cambodia. Spreader row systems (seven studies) and conidial spray inoculation (six studies) were the most common field methods, while the glasshouse sandwich technique generated the highest disease pressure. Cross-method correlations were strong (r = 0.92–0.99), and heritability estimates ranged from 0.50 to 0.97. QTL mapping identified resistance loci on chromosomes 2, 3, and 6, with chromosome 6 stable across multiple pathogen species. Evidence certainty was moderate for method effectiveness and low for molecular markers. Conclusions: Established phenotypic screening methods reliably discriminate resistant germplasm; however, standardised protocols, broader geographic validation, and independent molecular marker confirmation are needed. Full article
Show Figures

Figure 1

21 pages, 1812 KB  
Review
Plant Ornithine Decarboxylase: A Key Regulator of Polyamine Biosynthesis and Its Roles in Growth, Stress Response, and Secondary Metabolism
by Peng Ma, Chengcun Liu, Airao Mo and Tengfei Zhao
Horticulturae 2026, 12(3), 389; https://doi.org/10.3390/horticulturae12030389 - 21 Mar 2026
Viewed by 6
Abstract
Ornithine decarboxylase (ODC) functions as the rate-limiting enzyme in the polyamine (PA) biosynthetic pathway. It catalyzes the decarboxylation of L-ornithine to produce putrescine, thereby initiating the biosynthesis of polyamines. Polyamines are a class of widely distributed polycationic aliphatic compounds in living organisms, including [...] Read more.
Ornithine decarboxylase (ODC) functions as the rate-limiting enzyme in the polyamine (PA) biosynthetic pathway. It catalyzes the decarboxylation of L-ornithine to produce putrescine, thereby initiating the biosynthesis of polyamines. Polyamines are a class of widely distributed polycationic aliphatic compounds in living organisms, including putrescine, spermidine, and spermine. They serve not only as critical regulators of cell growth, proliferation, and differentiation, but also as important signaling molecules involved in plant responses to environmental stress and key precursors in the biosynthesis of diverse secondary metabolites. Focusing on recent advances in plant ODC research, this review summarizes the characteristics and evolutionary relationships of the ODC gene family, the biochemical properties and catalytic mechanism of the enzyme, and its multiple physiological roles in growth, development, secondary metabolism, and stress adaptation. Furthermore, we discuss the complex regulatory mechanisms governing ODC activity at both transcriptional and post-translational levels, with a critical gap in understanding the post-translational regulation of ODC in plants, particularly the mechanisms governing its degradation. Unlike in animals, where antizymes mediate ODC degradation, functional analogs of antizymes have not yet been identified in plants, leaving the degradation pathway largely unexplored. Finally, we review the applications of plant genetic modification targeting ODC in enhancing the production of valuable secondary metabolites in medicinal plants and improving stress tolerance in crops, along with perspectives on future research directions. This review illustrates the diversity of ODC functions and the complexity of its regulatory mechanisms in plant growth, development, stress responses, and secondary metabolism. It also provides a theoretical foundation and insights for exploring ODC as a target for plant genetic modification, which is promising for improving the economic traits and stress resistance of horticultural plants. Full article
Show Figures

Figure 1

33 pages, 7640 KB  
Article
Phenotypic and Agronomic Evaluation of a Winter Barley Genotype Panel for Breeding Programs
by Liliana Vasilescu, Eugen-Iulian Petcu, Vasile Silviu Vasilescu, Alexandrina Sîrbu, Leon Muntean and Andreea D. Ona
Agronomy 2026, 16(6), 667; https://doi.org/10.3390/agronomy16060667 - 21 Mar 2026
Viewed by 20
Abstract
Barley remains the fourth most cultivated cereal crop worldwide and is valued for its versatility in malting and brewing, animal feed, human nutrition, and dietary supplements. The identification of genotypes suitable for breeding or specific end-use applications requires multi-environment testing to evaluate agronomic [...] Read more.
Barley remains the fourth most cultivated cereal crop worldwide and is valued for its versatility in malting and brewing, animal feed, human nutrition, and dietary supplements. The identification of genotypes suitable for breeding or specific end-use applications requires multi-environment testing to evaluate agronomic performance, grain quality, and trait stability. In this study, a panel of 50 winter barley genotypes (two-row and six-row) originating from diverse genetic backgrounds was evaluated over three growing seasons (2021–2023) under the environmental conditions of southeastern Romania. Seven traits were analyzed, including three phenological traits (heading time, flowering time and plant height), grain yield, and three quality parameters (thousand-grain weight, protein content, and starch content). Environmental conditions had a strong influence on phenological development and grain yield, whereas grain quality traits showed relatively greater stability, indicating a stronger genetic control. Multivariate analyses (Principal Component Analysis (PCA) and Genotype plus Genotype-by-Environment interaction biplot (GGE biplots)) revealed clear relationships among traits and highlighted contrasting adaptive strategies between the two barley types. In two-row barley, genotypes such as Idra and Sandra combined favorable yield performance with stable grain quality traits and therefore represent promising candidates for breeding programs and large-scale cultivation. In six-row barley, SU-Ellen and LG Zebra showed high productivity and strong starch accumulation, making them valuable genetic resources for yield-oriented breeding, although further improvement in nitrogen use efficiency may be beneficial. The 2022–2023 growing season represented the most restrictive environment, emphasizing the importance of stability under stress conditions. Genotypes located close to the Average Environment Coordination axis (AEC axis) during that season, such as Ametist (six-row) and Lardeya (two-row), may represent promising material for breeding programs targeting drought resilience. Overall, the results expand the phenotypic characterization of winter barley germplasm and identify valuable genetic resources that can support pre-breeding efforts and the development of climate-resilient barley cultivars. Full article
Show Figures

Figure 1

20 pages, 1750 KB  
Article
Evaluation of High-Quality Development in China’s Livestock Industry and Analysis of Its Obstacles
by Hongbo Zhang, Jiaqi Li, Jiaxin Yan and Chunbo Wei
Sustainability 2026, 18(6), 3089; https://doi.org/10.3390/su18063089 - 21 Mar 2026
Viewed by 34
Abstract
A multi-dimensional quantitative assessment of high-quality development (HQD) in China’s livestock industry and the identification of its main constraints are essential to understanding its current stage and future direction. Guided by global sustainability targets and the United Nations’ Sustainable Development Goals (SDGs), an [...] Read more.
A multi-dimensional quantitative assessment of high-quality development (HQD) in China’s livestock industry and the identification of its main constraints are essential to understanding its current stage and future direction. Guided by global sustainability targets and the United Nations’ Sustainable Development Goals (SDGs), an evaluation system was constructed by this study. This system integrates five key aspects: product safety, output efficiency, resource conservation, environmental friendliness, and regulatory effectiveness. Using provincial panel data from China for 2013–2022, this research applies the entropy-weighted TOPSIS method, kernel density estimation (KDE), and an obstacle degree model for analysis, the goal is to support food security and foster environmentally sustainable growth. The findings indicate the following: (1) Notable inter-provincial disparities exist in the HQD of China’s livestock industry, revealing a spatial pattern of “leading in the east, stable in the center, and lagging in the west.” (2) The nationwide evolution exhibits a “convergence followed by divergence” pattern: from 2013 to 2017, the primary peak of the KDE rose and its width narrowed; from 2018 to 2022, the primary peak declined and its width widened, indicating that inter-provincial disparities first narrowed and then expanded. At the regional level, the development pattern is characterized by eastern polarization, central stability, and western lock-in. (3) Obstacle factor analysis identifies product safety and environmental friendliness as the principal constraints on HQD in the livestock industry. Addressing these bottlenecks is crucial for ensuring the supply of livestock products (SDG 2: Zero Hunger), promoting resource conservation and green production (SDG 12: Responsible Consumption and Production), and alleviating the ecological and environmental pressures of the livestock industry (SDG 15: Protection of Terrestrial Ecosystems). The challenges related to resources, the environment, and quality safety confronting China’s livestock industry are common among developing countries. Consequently, the evaluation framework established in this study can offer methodological references for relevant nations. Full article
(This article belongs to the Section Development Goals towards Sustainability)
Show Figures

Figure 1

20 pages, 5980 KB  
Article
Integrative Analysis of Transcriptome and Metabolome Reveals Regulatory Networks Associated with Flavonoids in Leaves of Rhododendron hainanense Under High-Temperature Stress
by Minghui Zhai, Enbo Wang, Jiaxuan Shi, Wendi Deng, Chengming Yan, Jian Wang, Xiqiang Song, Youhai Shi and Ying Zhao
Plants 2026, 15(6), 964; https://doi.org/10.3390/plants15060964 - 20 Mar 2026
Viewed by 43
Abstract
Heat stress severely impairs normal plant growth and yield, which significantly limits the horticultural and productive application of most Rhododendron species. In contrast, Rhododendron hainanense exhibits considerable heat tolerance due to its unique growing environment; however, the molecular mechanisms underlying its response to [...] Read more.
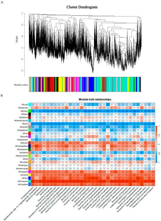
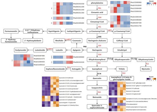
Heat stress severely impairs normal plant growth and yield, which significantly limits the horticultural and productive application of most Rhododendron species. In contrast, Rhododendron hainanense exhibits considerable heat tolerance due to its unique growing environment; however, the molecular mechanisms underlying its response to heat stress remain poorly understood. In this study, R. hainanense plants were subjected to heat stress treatment. Combined transcriptomic and metabolomic analyses identified 5454 differentially expressed genes and 152 differential metabolites. The results demonstrated that heat stress significantly induced the accumulation of flavonoids in R. hainanense. Notably, derivatives of myricetin, quercetin, and kaempferol were abundantly accumulated, suggesting their potential role in aiding plant defense against heat stress. The significant up-regulation of specific Rh4CL and RhFLS genes under high-temperature stress, coupled with the substantial accumulation of their flavonoid products (myricetin, quercetin, and kaempferol), indicates a potential role for these metabolites in the thermotolerance of Rhododendron hainanense. These findings provide novel insights into the heat stress response and flavonoid biosynthesis regulation in R. hainanense, highlighting the critical role of flavonoids in plant adaptation to heat stress. This study offers valuable references for the genetic improvement of Rhododendron cultivars with high stress resistance. Full article
Show Figures

Figure 1

17 pages, 3280 KB  
Article
Characterization of the Complete Mitochondrial Genome of Bellamya limnophila and Its Phylogenetic Status Within Viviparidae
by Xianhui Pan, Kangqi Zhou, Chang Yuan, Jun Shi, Yong Lin, Zhong Chen, Junqi Qin, Xuesong Du, Dapeng Wang, Yaoquan Han, Liangliang Huang, Dangen Gu, Hui Wei, Fandong Yu, Lu Shu, Aiying Lei and Xin He
Diversity 2026, 18(3), 192; https://doi.org/10.3390/d18030192 - 20 Mar 2026
Viewed by 9
Abstract
Bellamya limnophila is a mollusk of significant medical and economic value in China. Understanding the complete mitochondrial genome of this species will better establish a foundation for systematic classification research on Viviparidae. Therefore, we sequenced the complete mitochondrial genome of B. limnophila, [...] Read more.
Bellamya limnophila is a mollusk of significant medical and economic value in China. Understanding the complete mitochondrial genome of this species will better establish a foundation for systematic classification research on Viviparidae. Therefore, we sequenced the complete mitochondrial genome of B. limnophila, conducted a comprehensive analysis of its structural characteristics, and constructed a phylogenetic tree using maximum likelihood and Bayesian methods. The results showed that the genome sequence is 16,991 bp in length, including 13 protein-coding genes (PCGs), 20 transfer RNA genes (tRNAs), 2 ribosomal RNA genes (rRNAs), and 1 non-coding region (D-loop). In summary, the Ka/Ks ratios of all PCGs were <1, indicating that purifying selection dominated the evolutionary process of these snails. The entire genome structure exhibited conservative features, such as the majority of start codons being the standard ATG codon and the majority of tRNA genes having the standard cloverleaf secondary structure. B. limnophila and B. quadrata showed collinearity in terms of sequence homology. Phylogenetic analysis indicates that the clade formed by the genera Margarya, Cipangopaludina, and Bellamya is the sister group of the genus Viviparus; Bellamya limnophila is more closely related to B. quadrata than to other species. This study contributes to the mitochondrial genome database of the family Viviparidae and provides valuable insights into the phylogenetic relationships of related snails. Full article
(This article belongs to the Special Issue Advances in Freshwater Mollusk Research)
Show Figures

Figure 1

12 pages, 3775 KB  
Article
In Vitro Micropropagation of Native Ulluco (Ullucus tuberosus Caldas) from the Amazonas Region of Peru
by Deyli Mailita Fernández-Poquioma, Erika Llaja-Zuta, Angel David Hernández-Amasifuen and Jorge Alberto Condori-Apfata
Plants 2026, 15(6), 959; https://doi.org/10.3390/plants15060959 - 20 Mar 2026
Viewed by 34
Abstract
Ulluco (Ullucus tuberosus Caldas) is an Andean tuber crop of high nutritional and genetic importance. However, its vegetative propagation promotes the accumulation of pathogens and limits the availability of uniform, high-quality planting material. In this study, an efficient and reproducible in vitro [...] Read more.
Ulluco (Ullucus tuberosus Caldas) is an Andean tuber crop of high nutritional and genetic importance. However, its vegetative propagation promotes the accumulation of pathogens and limits the availability of uniform, high-quality planting material. In this study, an efficient and reproducible in vitro micropropagation protocol was established for an ulluco genotype from the Amazonas region of Peru. Nodal segments were cultured on MS (Murashige and Skoog) medium supplemented with 6-benzylaminopurine (BAP) or kinetin (KIN) at increasing concentrations (0.0–2.0 mg L−1). For rooting, in vitro-derived shoots were transferred to MS medium supplemented with indole-3-butyric acid (IBA) or 1-naphthaleneacetic acid (NAA) at the same concentration range (0.0–2.0 mg L−1). The explants exhibited a high basal morphogenetic capacity; however, the addition of cytokinins significantly enhanced the response. KIN at 2.0 mg L−1 achieved 100% regeneration, whereas BAP at 0.2 mg L−1 maximized shoot proliferation, producing 2.07 shoots per explant. Shoot elongation was greater with KIN at 1.0 mg L−1, reaching 39.15 mm. In the rooting phase, the response varied depending on the type and concentration of auxin. NAA at 0.1 mg L−1 resulted in 100% rooting and produced the greatest root length (41.93 mm), whereas IBA at 0.1 mg L−1 maximized the number of roots (4.67), although roots were shorter. Rooted plantlets exhibited 100% survival after eight weeks of acclimatization. This protocol provides an effective system for the rapid production of vigorous and uniform clonal plants and represents a useful tool for the propagation, conservation, and future biotechnological improvement of ulluco. Full article
(This article belongs to the Collection Plant Tissue Culture)
Show Figures

Figure 1

19 pages, 5903 KB  
Article
Spatial Distribution of Soil Bacterial Communities Along an Altitudinal Gradient in Alpine Meadows of the Northeastern Qinghai–Tibet Plateau and Their Relationship with Environmental Factors
by Wenfang Chen, Huichun Xie, Shuang Ji, Yue Zhang, Xunxun Qiu, Zhiqiang Dong and Jiaxiang Xu
Biology 2026, 15(6), 494; https://doi.org/10.3390/biology15060494 - 20 Mar 2026
Viewed by 27
Abstract
Despite the essential role of soil microbial communities in driving nutrient cycling within alpine meadows, their distribution patterns along elevational gradients and their responses to environmental changes remain largely unexplored. To investigate this, soil samples were collected from five elevations (3300–4500 m) in [...] Read more.
Despite the essential role of soil microbial communities in driving nutrient cycling within alpine meadows, their distribution patterns along elevational gradients and their responses to environmental changes remain largely unexplored. To investigate this, soil samples were collected from five elevations (3300–4500 m) in the northeastern Qinghai–Tibet Plateau to analyze bacterial community composition and diversity, as well as their associations with soil physicochemical properties and enzyme activities. The results showed significant variation in bacterial community composition and diversity across elevations. Actinomycetota, Pseudomonadota, and Acidobacteriota were the dominant phyla at all sampling sites. Community diversity, measured by the Shannon index, generally increased with elevation, peaking at 4500 m and lowest at 3300 m. Pearson correlation analysis and redundancy analysis (RDA) indicated that soil bacterial community structure was significantly correlated with both soil nutrient factors and enzyme activities. Among these variables, total potassium, available phosphorus, catalase, and urease were strongly correlated with bacterial community differentiation. In addition, PERMANOVA results showed that elevation was the primary factor driving community variation, explaining a substantial proportion of the variation in community composition at a statistically significant level. Overall, this study highlights the distribution of bacterial communities in alpine meadow soils along an elevational gradient and their environmental associations, providing foundational data for understanding microbial community responses to environmental changes in alpine ecosystems. Full article
Show Figures

Figure 1

17 pages, 7234 KB  
Article
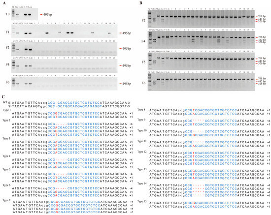
Breeding of a Multifoliolate Alfalfa Population Using CRISPR/Cas9-Generated Mutants and Evaluation of Agronomic Traits and Nutritive Value
by Yuxin Wang, Yiyu Wang, Jianglei Wang, Lan Mu, Weiliang Kou, Shuifen Huang, Shaoli Zhou, Ming Cai, Jianghua Chen and Haitao Chen
Plants 2026, 15(6), 953; https://doi.org/10.3390/plants15060953 - 19 Mar 2026
Viewed by 49
Abstract
Alfalfa (Medicago sativa L.) is a major forage legume worldwide. Developing multifoliolate germplasm has been explored as a strategy to improve forage nutritive value and support more efficient forage livestock production. Here, we developed a multifoliolate population, SJ-ML, using CRISPR/Cas9-generated palmate-like pentafoliate [...] Read more.
Alfalfa (Medicago sativa L.) is a major forage legume worldwide. Developing multifoliolate germplasm has been explored as a strategy to improve forage nutritive value and support more efficient forage livestock production. Here, we developed a multifoliolate population, SJ-ML, using CRISPR/Cas9-generated palmate-like pentafoliate mutants as donor parents. Molecular and phenotypic analyses indicated a stable inheritance of the edited alleles and the multifoliolate trait in SJ-ML. SJ-ML was evaluated under solar greenhouse and field conditions, with the recipient cultivar ‘Aohan’ as the greenhouse control and the commercial cultivars ‘Galaxie-Max’ and ‘GN5’ as field controls. SJ-ML showed a greater leaf area and a higher leaf-to-stem ratio, without reductions in yield or plant height. Nutritive analyses indicated that SJ-ML had a higher crude protein content, relative feed value, digestible dry matter, and dry matter intake, while acid detergent fiber, neutral detergent fiber, and lignin were lower than those of the controls. Across regrowth stages, SJ-ML generally maintained a higher nutritive value than controls. These results support SJ-ML as a multifoliolate germplasm resource for improving nutritive value without a trade-off in agronomic traits, with potential relevance for sustainable agriculture through enhanced forage protein value and a reduced reliance on supplemental protein in some ration contexts. Full article
(This article belongs to the Special Issue Forage and Sustainable Agriculture)
Show Figures

Figure 1

Back to TopTop