Sign in to use this feature.

Years

Between: -

Subjects

remove_circle_outline
remove_circle_outline
remove_circle_outline
remove_circle_outline
remove_circle_outline
remove_circle_outline
remove_circle_outline
remove_circle_outline
remove_circle_outline

Journals

remove_circle_outline
remove_circle_outline
remove_circle_outline
remove_circle_outline
remove_circle_outline

Article Types

Countries / Regions

remove_circle_outline
remove_circle_outline
remove_circle_outline
remove_circle_outline
remove_circle_outline

Search Results (362)

Search Parameters:
Keywords = genotype-phenotype-map

Order results
Result details
Results per page
Select all
Export citation of selected articles as:
14 pages, 2466 KB  
Article
Construction of SNP-PARMS Fingerprints and Analysis of Genetic Diversity in Taro (Colocasia esculenta)
by Shuanghua Wu, Tianxin Chen, Qian Li, Xin Wang, Jianguo Yang and Duanhua Wang
Horticulturae 2025, 11(10), 1224; https://doi.org/10.3390/horticulturae11101224 (registering DOI) - 11 Oct 2025
Abstract
Taro (Colocasia esculenta) is the fifth most cultivated root crop in the world. During the asexual reproduction of taro, the frequent mutation of somatic cells leads to high genetic diversity. With the continuous increase in the amount of taro germplasm resources [...] Read more.
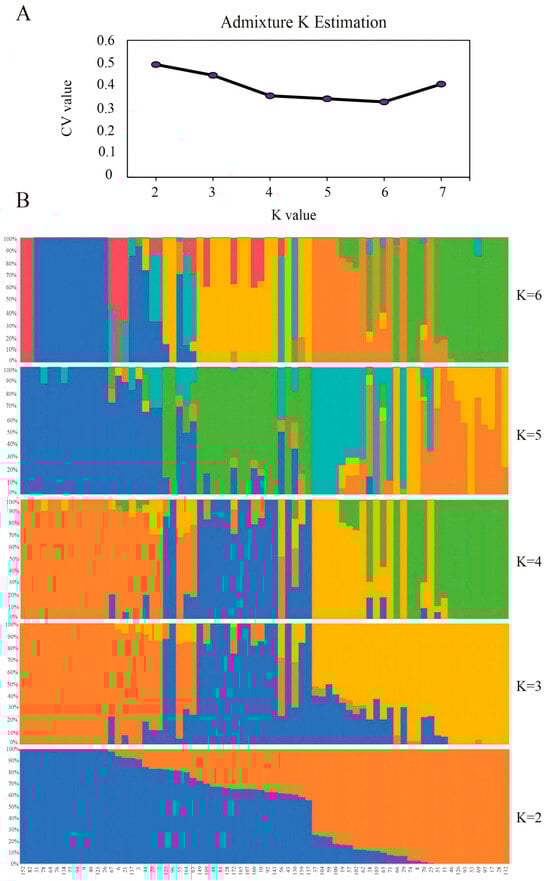
Taro (Colocasia esculenta) is the fifth most cultivated root crop in the world. During the asexual reproduction of taro, the frequent mutation of somatic cells leads to high genetic diversity. With the continuous increase in the amount of taro germplasm resources collected, efficiently and accurately genotyping taro has become a major problem. The identification of taro resources using penta-primer amplification refractory mutation system single-nucleotide polymorphisms (SNP-PARMS) is a relatively efficient method. After resequencing 29 taro resources in this study, approximately 86.95 million SNPs were obtained. Then, 252 specific SNP loci were screened. Based on these 252 specific SNP loci, 36 pairs of PARMS-SNP markers were formed. Among them, 9 pairs of PARMS-SNP markers with a sample loss rate > 15% were eliminated, and finally 27 pairs of PARMS-SNP markers were determined. The average values of minimal allele frequency (MAF), polymorphic information content (PIC), gene diversity (GD), and heterozygosity of these markers are 0.63, 0.34, 0.49, and 0.45, respectively. We analyzed the population structure and the evolutionary group, and the results showed that the 72 taro resources could be divided into 6 groups. The clustering result of the 72 taro resources based on phenotypic traits showed a potential congruence with the result of grouping in the evolutionary tree, with only a few differences detected between the two classifications. Using these markers, DNA fingerprint maps of 72 taro resources were constructed, and all taro resources were differentiated. Some resources show potential similarities in DNA fingerprint maps, as well is in their phenotypic traits, confirming the validity of the fingerprint. The study’s findings serve as a reference for the analysis of the genetic diversity of taro resources. Full article
(This article belongs to the Special Issue Breeding by Design: Advances in Vegetables)
Show Figures

Figure 1

24 pages, 6122 KB  
Article
A Minimal CA-Based Model Capturing Evolutionarily Relevant Features of Biological Development
by Miguel Brun-Usan, Javier de Juan García and Roberto Latorre
Mathematics 2025, 13(19), 3238; https://doi.org/10.3390/math13193238 (registering DOI) - 9 Oct 2025
Abstract
Understanding how complex biological forms emerge and evolve remains a central question in evolutionary and developmental biology. To explore this complexity, we introduce a minimal two-dimensional, cellular automaton (CA)-based model that captures key features of biological development—such as spatial growth, self-organization, and differentiation—while [...] Read more.
Understanding how complex biological forms emerge and evolve remains a central question in evolutionary and developmental biology. To explore this complexity, we introduce a minimal two-dimensional, cellular automaton (CA)-based model that captures key features of biological development—such as spatial growth, self-organization, and differentiation—while remaining computationally tractable and evolvable. Unlike most abstract genotype–phenotype mapping models, our approach generates emergent morphological complexity through spatially explicit rule-based interactions governed by a simple genetic vector, resulting in self-organized patterns reminiscent of biological morphogenesis. Using simulations, we show that, as observed in empirical studies, the resulting phenotypic distribution is highly skewed: simple forms are common, while complex ones are rare. The model exhibits a strongly non-linear genotype-to-phenotype mapping in such a way that small genetic changes can lead to disproportionately large morphological shifts. Notably, transitions toward complexity are less frequent than regressions to simplicity, reflecting evolutionary asymmetries observed in natural systems. We further demonstrate that, by allowing for mutations in the generative rules, our model is capable of adaptive evolution and even reproducing generic features of tumoral growth. These findings suggest that even minimal developmental rules can give rise to rich, hierarchical patterns and complex evolutionary dynamics, positioning our CA-based model as a powerful tool for investigating how developmental constraints and biases shape morphological evolution. Full article
(This article belongs to the Special Issue Trends and Prospects of Numerical Modelling in Bioengineering)
Show Figures

Figure 1

19 pages, 2308 KB  
Article
Bridging Genotype to Phenotype in KMT5B-Related Syndrome: Evidence from RNA-Seq, 18FDG-PET, Clinical Deep Phenotyping in Two New Cases, and a Literature Review
by Davide Politano, Renato Borgatti, Giulia Borgonovi, Angelina Cistaro, Cesare Danesino, Piercarlo Fania, Gaia Garghetti, Andrea Guala, Isabella Orlando, Irene Giovanna Schiera, Claudia Scotti, Fabio Sirchia, Romina Romaniello, Gaia Visani, Denise Vurchio, Simona Mellone and Mara Giordano
Genes 2025, 16(10), 1174; https://doi.org/10.3390/genes16101174 - 9 Oct 2025
Viewed by 19
Abstract
Background: Autosomal dominant intellectual developmental disorder 51 (MIM #617788) is caused by pathogenic variants in KMT5B, a histone methyltransferase essential for transcriptional repression and central nervous system development. The disorder manifests as a complex neurodevelopmental syndrome with variable neurological and systemic features. Methods: [...] Read more.
Background: Autosomal dominant intellectual developmental disorder 51 (MIM #617788) is caused by pathogenic variants in KMT5B, a histone methyltransferase essential for transcriptional repression and central nervous system development. The disorder manifests as a complex neurodevelopmental syndrome with variable neurological and systemic features. Methods: Two adolescents with nonsense KMT5B variants underwent detailed clinical, neuropsychological, and neuroimaging evaluations, including MRI and 18FDG PET/CT, analyzed with Statistical Parametric Mapping against matched controls. RNA sequencing was performed, and the literature was reviewed to assess genotype–phenotype correlations. Results: Both patients showed global developmental delay, progressing to autism spectrum disorder (ASD) and developmental coordination disorder (DCD), without intellectual disability (ID). The MRI was normal, but neuropsychological testing revealed executive function impairment, expressive language deficits, and behavioral disturbances. PET/CT consistently demonstrated cerebellar and temporal lobe hypometabolism, correlating with symptom severity. RNA sequencing identified shared dysregulated pathways, notably DDIT4 upregulation, linked to synaptic dysfunction and neuronal atrophy in animal models. Conclusions: The findings highlight cerebellar involvement in DCD and ASD, medial temporal lobe contribution to ASD and executive dysfunction, and DDIT4 as a possible molecular signature of KMT5B loss-of-function. An integrative multimodal approach refined genotype–phenotype correlations and revealed novel brain regions and pathways implicated in KMT5B-related disorders. Full article
(This article belongs to the Special Issue Genetics and Genomics of Autism Spectrum Disorders)
Show Figures

Figure 1

17 pages, 2107 KB  
Article
Selection Signatures in the Genome of Dzhalgin Merino Sheep Breed
by Alexander Krivoruchko, Olesya Yatsyk, Antonina Skokova, Elena Safaryan, Ludmila Usai and Anastasia Kanibolotskaya
Animals 2025, 15(19), 2871; https://doi.org/10.3390/ani15192871 - 30 Sep 2025
Viewed by 227
Abstract
Analysis of selection signatures in the genomes of farm animals enables the detection of genomic regions affected by selection and contributes to the identification of genes underlying adaptive and productive traits. This research aimed to identify loci under selection pressure and to detect [...] Read more.
Analysis of selection signatures in the genomes of farm animals enables the detection of genomic regions affected by selection and contributes to the identification of genes underlying adaptive and productive traits. This research aimed to identify loci under selection pressure and to detect candidate genes in Dzhalgin Merino sheep by performing a comparative genomic analysis with the related Australian Merino and Rambouillet breeds. A total of 293 animals were included in the analysis, comprising Dzhalgin Merino (n = 53), Australian Merino (n = 50), Australian Industry Merino (n = 88), and Rambouillet (n = 102). Whole-genome SNP genotyping data for Dzhalgin Merino were generated within this study, while data for Australian Merino, Australian Industry Merino, and Rambouillet were obtained from the SheepHapMap project. For the purposes of analysis, Australian Merino and Australian Industry Merino were combined into a single group (n = 138). To enhance the reliability of the results, three independent methods were employed to detect selection signatures: the fixation index (FST), analysis of linkage disequilibrium variation (varLD), and the cross-population number of segregating sites by length (xp-nSL). The study showed that Dzhalgin Merino have unique genetic signatures potentially associated with adaptation and productivity, which opens up new opportunities for their selection. The identified genes can become the basis for developing new breeding programs aimed at improving both the productive qualities and the adaptive abilities of the breed. Further research should be aimed at a detailed investigation of gene structure within loci under selection pressure and at clarifying the mechanisms by which these genes influence animal phenotypes. A total of 185 genes were identified within genomic regions exhibiting selection signatures. Among these, particular attention was given to EPHA6, MLLT3, ROBO1, KIAA0753, MED31, SLC13A5, and ELAVL4, which are involved in biological processes such as growth, development, and reproduction. The identified genes represent potential targets for breeding programs aimed at increasing productivity and adaptive capacity of the breed. Full article
(This article belongs to the Section Animal Genetics and Genomics)
Show Figures

Figure 1

20 pages, 13395 KB  
Article
Fine Mapping of a Major Locus for Leaf Sheath Hairiness in Wheat Identifies TaSAIN1-4D as a Candidate Gene
by Lijuan Wu, Jundong He, Shian Shen, Yulin Li, Jinbai He and Xinkun Hu
Genes 2025, 16(9), 1117; https://doi.org/10.3390/genes16091117 - 20 Sep 2025
Viewed by 297
Abstract
Background/Objectives: Leaf sheath hairiness (LSH) is an adaptive trait in wheat that improves tolerance to biotic and abiotic stresses. Although trichome development has been extensively studied in model plants, the genetic basis of LSH in Triticeae crops remains poorly defined. Methods: [...] Read more.
Background/Objectives: Leaf sheath hairiness (LSH) is an adaptive trait in wheat that improves tolerance to biotic and abiotic stresses. Although trichome development has been extensively studied in model plants, the genetic basis of LSH in Triticeae crops remains poorly defined. Methods: In this study, the inheritance and genetic architecture of LSH were investigated. Two F2 populations were used, derived from crosses between the glabrous lines ‘Shumai 830’ and ‘Shumai 2262’ and the hairy line ‘Zhongkelanmai 1’. BSA-seq was combined with KASP marker genotyping to map and refine the trait locus. Candidate genes were evaluated through comparative genomics; sequence variation; and subcellular localization prediction. Results: Phenotypic evaluation revealed that LSH is a dominant trait, segregating at a 3:1 ratio in F2 populations. BSA-seq identified a major locus, QLsh.cwnu-4D, on chromosome 4DL. Fine mapping with KASP markers refined this region to a 1.67 Mb interval overlapping a 530 kb trichome-associated linkage disequilibrium block in Aegilops tauschii. Within this interval, TaSAIN1-4D, a salt-inducible protein unique to Triticeae, was identified as the strongest candidate gene. Extensive sequence variation among alleles (TaSAIN1-4Da; TaSAIN1-4Db; TaSAIN1-4Dc), including large insertions and multiple SNPs, indicated potential functional diversification. Predicted nuclear localization of TaSAIN1-4D supports a role in trichome regulation and stress adaptation. The co-dominant KASP marker K-cwnu-4D-502238348 was tightly linked to LSH and cosegregated perfectly, making it a reliable tool for marker-assisted selection. Conclusions: This study clarifies the genetic architecture of leaf sheath hairiness in wheat and identifies TaSAIN1-4D as a likely regulator. These findings provide a practical marker-assisted selection tool that can accelerate the development of improved wheat varieties with desirable leaf surface traits. Full article
(This article belongs to the Special Issue Genetic Research on Crop Stress Resistance and Quality Traits)
Show Figures

Figure 1

25 pages, 1851 KB  
Article
Predicting Gene Expression Responses to Cold in Arabidopsis thaliana Using Natural Variation in DNA Sequence
by Margarita Takou, Emily S. Bellis and Jesse R. Lasky
Genes 2025, 16(9), 1108; https://doi.org/10.3390/genes16091108 - 19 Sep 2025
Viewed by 471
Abstract
Background/Objectives: The evolution of gene expression responses is a critical component of population adaptation to variable environments. Predicting how DNA sequence influences expression is challenging because the genotype-to-phenotype map is not well resolved for cis-regulatory elements, transcription factor binding, regulatory interactions, [...] Read more.
Background/Objectives: The evolution of gene expression responses is a critical component of population adaptation to variable environments. Predicting how DNA sequence influences expression is challenging because the genotype-to-phenotype map is not well resolved for cis-regulatory elements, transcription factor binding, regulatory interactions, and epigenetic features, not to mention how these factors respond to the environment. Methods: We tested if flexible machine learning models could learn some of the underlying cis-regulatory genotype-to-phenotype map to predict expression response to a specific environment. We tested this approach using cold-responsive transcriptome profiles in five Arabidopsis thaliana natural accessions. Results: We first tested for evidence that cis regulation plays a role in environmental response, finding 14 and 15 motifs that were significantly enriched within the up- and downstream regions of cold-responsive differentially regulated genes (DEGs). We next applied convolutional neural networks (CNNs), which learn de novo cis-regulatory motifs in DNA sequences to predict expression response to cold. We found that CNNs predicted differential expression with moderate accuracy, with evidence that predictions were hindered by the biological complexity of regulation and the large potential regulatory code. Conclusions: Overall, approaches for predicting DEGs between specific environments based only on proximate DNA sequences require further development. It may be necessary to incorporate additional biological information into models to generate accurate predictions that will be useful to population biologists. Full article
(This article belongs to the Section Population and Evolutionary Genetics and Genomics)
Show Figures

Figure 1

22 pages, 4886 KB  
Article
Regional Expression of Dystrophin Gene Transcripts and Proteins in the Mouse Brain
by Konstantina Tetorou, Artadokht Aghaeipour, Shunyi Ma, Talia Gileadi, Amel Saoudi, Pablo Perdomo Quinteiro, Jorge Aragón, Maaike van Putten, Pietro Spitali, Cecilia Montanez, Cyrille Vaillend, Jennifer E. Morgan, Federica Montanaro and Francesco Muntoni
Cells 2025, 14(18), 1441; https://doi.org/10.3390/cells14181441 - 15 Sep 2025
Viewed by 587
Abstract
Duchenne muscular dystrophy (DMD) is a severe neuromuscular disease caused by mutations in the DMD gene, leading to muscle degeneration and shortened life expectancy. Beyond motor symptoms, DMD patients frequently exhibit brain co-morbidities, linked to loss of brain-expressed dystrophin isoforms: most frequently Dp427 [...] Read more.
Duchenne muscular dystrophy (DMD) is a severe neuromuscular disease caused by mutations in the DMD gene, leading to muscle degeneration and shortened life expectancy. Beyond motor symptoms, DMD patients frequently exhibit brain co-morbidities, linked to loss of brain-expressed dystrophin isoforms: most frequently Dp427 and Dp140, and occasionally Dp71 and Dp40. DMD mouse models, including mdx5cv and mdx52, replicate key aspects of the human cognitive phenotype and recapitulate the main genotypic categories of brain phenotype. However, the spatio-temporal expression of brain dystrophin in mice remains poorly defined, limiting insights into how its deficiency disrupts brain development and function. We systematically mapped RNA and protein expression of brain dystrophin isoforms (Dp427 variants, Dp140, Dp71, and Dp40) across brain regions and developmental stages in wild-type mice. Dp427 isoforms were differentially expressed in the adult brain, with Dp427c enriched in the cortex, Dp427p1/p2 in the cerebellum, and Dp427m was also detected across specific brain regions. Dp140 was expressed at lower levels than Dp427; Dp71 was the most abundant isoform in adulthood. Dp140 and Dp71 displayed dynamic developmental changes, from E15 to P60, suggesting stage-specific roles. We also analysed mdx5cv mice lacking Dp427 and mdx52 mice lacking both Dp427 and Dp140. Both models had minimal Dp427 transcript levels, likely due to the nonsense-mediated decay, and neither expressed Dp427 protein. As expected, mdx52 mice lacked Dp140, confirming their genotypic relevance to human DMD. Our study provides the first atlas of dystrophin expression in the wild-type mouse brain, aiding understanding of the anatomical basis of behavioural and cognitive comorbidities in DMD. Full article
(This article belongs to the Section Cells of the Nervous System)
Show Figures

Graphical abstract

30 pages, 19154 KB  
Article
Mapping of Leaf Pigments in Lettuce via Hyperspectral Imaging and Machine Learning
by João Vitor Ferreira Gonçalves, Renan Falcioni, Thiago Rutz, Andre Luiz Biscaia Ribeiro da Silva, Renato Herrig Furlanetto, Luís Guilherme Teixeira Crusiol, Karym Mayara de Oliveira, Caio Almeida de Oliveira, Nicole Ghinzelli Vedana, José Alexandre Melo Demattê and Marcos Rafael Nanni
Horticulturae 2025, 11(9), 1077; https://doi.org/10.3390/horticulturae11091077 - 5 Sep 2025
Viewed by 669
Abstract
The nutritional and commercial value of lettuce (Lactuca sativa L.) is determined by its foliar pigment and phenolic composition, which varies among cultivars. This study aimed to assess the capacity of hyperspectral and applied multispectral imaging, combined with machine learning algorithms, to [...] Read more.
The nutritional and commercial value of lettuce (Lactuca sativa L.) is determined by its foliar pigment and phenolic composition, which varies among cultivars. This study aimed to assess the capacity of hyperspectral and applied multispectral imaging, combined with machine learning algorithms, to predict and map key biochemical traits, such as chloroplastidic pigments (chlorophylls and carotenoids) and extrachloroplastidic pigments (anthocyanins, flavonoids, and phenolic compounds). Eleven cultivars exhibiting contrasting pigmentation profiles were grown under controlled greenhouse conditions, and their chlorophyll a and b, carotenoid, anthocyanin, flavonoid, and total phenolic contents were evaluated. Spectral reflectance data were acquired via a Headwall hyperspectral sensor and a MicaSense multispectral sensor, and the pigment contents were quantified via solvent extraction and a UV microplate reader. We developed predictive models via seven machine learning approaches, with partial least squares regression (PLSR) and random forest (RF) emerging as the most robust algorithms for pigment estimation. Chlorophyll a and b are highly and positively correlated (r > 0.9), which is consistent with their hyperspectral reflectance imaging results. The hyperspectral data consistently outperformed the multispectral data in terms of predictive accuracy (e.g., R2 = 0.91 and 0.76 for anthocyanins and flavonoids via RF) and phenolic compounds with R2 = 0.79, capturing subtle spectral features linked to biochemical variation. Spatial maps revealed strong genotype-dependent heterogeneity in pigment and phenolic distributions, supporting the potential of this approach for cultivar discrimination and pigment phenotyping. These findings demonstrate that hyperspectral imaging integrated with data-driven modelling offers a powerful, nondestructive framework for the biochemical monitoring of leafy vegetables, supporting breeding, precision agriculture, and food quality assessment. Full article
(This article belongs to the Section Vegetable Production Systems)
Show Figures

Figure 1

16 pages, 1317 KB  
Article
Genome-Wide Linkage Mapping of QTL for Adult-Plant Resistance to Stripe Rust in a Chinese Wheat Population Lantian 25 × Huixianhong
by Fangping Yang, Yamei Wang, Ling Wu, Ying Guo, Xiuyan Liu, Hongmei Wang, Xueting Zhang, Kaili Ren, Bin Bai, Zongbing Zhan and Jindong Liu
Plants 2025, 14(16), 2571; https://doi.org/10.3390/plants14162571 - 18 Aug 2025
Viewed by 612
Abstract
Stripe rust, caused by Puccinia striiformis f. sp. tritici (Pst), represents a major global threat to wheat (Triticum aestivum. L). Planting varieties with adult-plant resistance (APR) is an effective approach for long-term management of this disease. The Chinese winter wheat variety [...] Read more.
Stripe rust, caused by Puccinia striiformis f. sp. tritici (Pst), represents a major global threat to wheat (Triticum aestivum. L). Planting varieties with adult-plant resistance (APR) is an effective approach for long-term management of this disease. The Chinese winter wheat variety Lantian 25 exhibits moderate-to-high APR against stripe rust under field conditions. To investigate the genetic basis of APR in Lantian 25, a set of 219 F6 recombinant inbred lines (RILs) was created from a cross between Lantian 25 (resistant parent) and Huixianhong (susceptible parent). These RILs were assessed for maximum disease severity (MDS) in Pixian of Sichuan and Qingshui of Gansu over the 2020–2021 and 2021–2022 growing seasons, resulting in data from four different environments. Genotyping was performed on these lines and their parents using the wheat Illumina 50K single-nucleotide polymorphism (SNP) arrays. Composite interval mapping (CIM) identified six quantitative trait loci (QTL), named QYr.gaas-2BS, QYr.gaas-2BL, QYr.gaas-2DS, QYr.gaas-2DL, QYr.gaas-3BS and QYr.gaas-4BL, which were consistently found across two or more environments and explained 4.8–12.0% of the phenotypic variation. Of these, QYr.gaas-2BL, QYr.gaas-2DS, and QYr.gaas-3BS overlapped with previous studies, whereas QYr.gaas-2BS, QYr.gaas-2DS, and QYr.gaas-4BL might be novel. All the resistance alleles for these QTL originated from Lantian 25. Furthermore, four kompetitive allele-specific PCR (KASP) markers, Kasp_2BS_YR (QYr.gaas-2BS), Kasp_2BL_YR (QYr.gaas-2BL), Kasp_2DS_YR (QYr.gaas-2DS) and Kasp_2DL_YR (QYr.gaas-2DL), were developed and validated in 110 wheat diverse accessions. Additionally, we identified seven candidate genes linked to stripe rust resistance, including disease resistance protein RGA2, serine/threonine-protein kinase, F-box family proteins, leucine-rich repeat family proteins, and E3 ubiquitin-protein ligases. These QTL, along with their associated KASP markers, hold promise for enhancing stripe rust resistance in wheat breeding programs. Full article
(This article belongs to the Special Issue Cereals Genetics and Breeding)
Show Figures

Figure 1

8 pages, 625 KB  
Brief Report
A Genome-Wide Association Study of Rib Number and Thoracolumbar Vertebra Number in a Landrace × Yorkshire Crossbred Pig Population
by Chunyan Bai, Junwen Fei, Xiaoran Zhang, Wuyang Liu, Juan Ke, Changyi Chen, Yu He, Shuang Liang, Boxing Sun and Hao Sun
Biology 2025, 14(8), 1068; https://doi.org/10.3390/biology14081068 - 16 Aug 2025
Viewed by 538
Abstract
The number of thoracolumbar vertebrae (NTLV) and the number of ribs (NR) are economically important traits in pigs due to their influence on carcass length and meat yield. Although VRTN is an established key gene, it fails to fully account for population-level variation [...] Read more.
The number of thoracolumbar vertebrae (NTLV) and the number of ribs (NR) are economically important traits in pigs due to their influence on carcass length and meat yield. Although VRTN is an established key gene, it fails to fully account for population-level variation in vertebral count, necessitating a further exploration of its genetic mechanisms. Given the efficacy of crossbred populations in mapping the genetic determinants of phenotypic variation, we analyzed 439 pigs from a Landrace × Yorkshire cross. Genotyping was performed via a 50 K SNP chip. Both NTLV and NR showed high heritability (0.700 and 0.752, respectively), while the number of lumbar vertebrae (NLV) showed limited variation (92.5% of pigs had NLV = 6). Using the BLINK model, four significant loci were identified. The most significant SNP, rs3469762345, located in the intergenic region between ABCD4 and VRTN, corresponds to a previously known QTL. Additionally, three novel variant sites (rs81211244, rs81347323, and rs81416674) were identified within or near the ALDH7A1, PTPRT, and PAK1 genes, which are known to play a role in bone development. This study uncovers novel swine candidate genes associated with vertebral and rib number variation, subsequently facilitating targeted research into their molecular mechanisms. Full article
(This article belongs to the Special Issue Advances in Animal Functional Genomics)
Show Figures

Figure 1

32 pages, 445 KB  
Article
Impact of Soil Drought on Yield and Leaf Sugar Content in Wheat: Genotypic and Phenotypic Relationships Compared Using a Doubled Haploid Population
by Magdalena Grela, Steve Quarrie, Katarzyna Cyganek, Jan Bocianowski, Małgorzata Karbarz, Mirosław Tyrka, Dimah Habash, Michał Dziurka, Edyta Kowalczyk, Wojciech Szarski and Ilona Mieczysława Czyczyło-Mysza
Int. J. Mol. Sci. 2025, 26(16), 7833; https://doi.org/10.3390/ijms26167833 - 13 Aug 2025
Viewed by 464
Abstract
Improving yield stability under water-limited conditions is a key objective of wheat breeding programmes. One trait of particular interest is carbohydrate accumulation and remobilisation. This study assessed the genetic basis of aspects of yield and flag leaf sugar contents under drought and well-watered [...] Read more.
Improving yield stability under water-limited conditions is a key objective of wheat breeding programmes. One trait of particular interest is carbohydrate accumulation and remobilisation. This study assessed the genetic basis of aspects of yield and flag leaf sugar contents under drought and well-watered conditions using QTL mapping in a population of 90 doubled haploid lines derived from the cross Chinese Spring × SQ1. As well as soluble sugar content, glucose, fructose, sucrose, and maltose, the traits grain yield (Yld), biomass (Bio), and thousand grain weight (TGW) were also analysed. Analysis of variance showed that genotype, environment and their interactions significantly influenced all the traits studied, with environmental effects explaining up to 74.4% of the total variation. QTL analysis identified 40 QTLs for Yld, TGW, and Bio as well as 53 QTLs for soluble carbohydrates, accounting for up to 40% of phenotypic variation. QTLs coincident for more than one trait were identified on 21 chromosome regions, associated with carbohydrate metabolism and yield performance under drought, particularly on chromosomes 2D, 4A, 4B, 5B, 5D, 6B, and 7A. Candidate genes for several yield-related QTLs were identified. These results provide useful genetic markers for the development of more drought-resistant wheat cultivars. Full article
(This article belongs to the Special Issue Molecular Mechanisms of Plant Abiotic Stress Tolerance: 2nd Edition)
24 pages, 3858 KB  
Review
Emerging Strategies for Aflatoxin Resistance in Peanuts via Precision Breeding
by Archana Khadgi, Saikrisha Lekkala, Pankaj K. Verma, Naveen Puppala and Madhusudhana R. Janga
Toxins 2025, 17(8), 394; https://doi.org/10.3390/toxins17080394 - 6 Aug 2025
Viewed by 1696
Abstract
Aflatoxin contamination, primarily caused by Aspergillus flavus, poses a significant threat to peanut (Arachis hypogaea L.) production, food safety, and global trade. Despite extensive efforts, breeding for durable resistance remains difficult due to the polygenic and environmentally sensitive nature of resistance. [...] Read more.
Aflatoxin contamination, primarily caused by Aspergillus flavus, poses a significant threat to peanut (Arachis hypogaea L.) production, food safety, and global trade. Despite extensive efforts, breeding for durable resistance remains difficult due to the polygenic and environmentally sensitive nature of resistance. Although germplasm such as J11 have shown partial resistance, none of the identified lines demonstrated stable or comprehensive protection across diverse environments. Resistance involves physical barriers, biochemical defenses, and suppression of toxin biosynthesis. However, these traits typically exhibit modest effects and are strongly influenced by genotype–environment interactions. A paradigm shift is underway with increasing focus on host susceptibility (S) genes, native peanut genes exploited by A. flavus to facilitate colonization or toxin production. Recent studies have identified promising S gene candidates such as AhS5H1/2, which suppress salicylic acid-mediated defense, and ABR1, a negative regulator of ABA signaling. Disrupting such genes through gene editing holds potential for broad-spectrum resistance. To advance resistance breeding, an integrated pipeline is essential. This includes phenotyping diverse germplasm under stress conditions, mapping resistance loci using QTL and GWAS, and applying multi-omics platforms to identify candidate genes. Functional validation using CRISPR/Cas9, Cas12a, base editors, and prime editing allows precise gene targeting. Validated genes can be introgressed into elite lines through breeding by marker-assisted and genomic selection, accelerating the breeding of aflatoxin-resistant peanut varieties. This review highlights recent advances in peanut aflatoxin resistance research, emphasizing susceptibility gene targeting and genome editing. Integrating conventional breeding with multi-omics and precision biotechnology offers a promising path toward developing aflatoxin-free peanut cultivars. Full article
(This article belongs to the Special Issue Strategies for Mitigating Mycotoxin Contamination in Food and Feed)
Show Figures

Figure 1

19 pages, 1551 KB  
Article
Genome-Wide Association Study Reveals Key Genetic Loci Controlling Oil Content in Soybean Seeds
by Xueyang Wang, Min Zhang, Fuxin Li, Xiulin Liu, Chunlei Zhang, Fengyi Zhang, Kezhen Zhao, Rongqiang Yuan, Sobhi F. Lamlom, Honglei Ren, Hongmei Qiu and Bixian Zhang
Agronomy 2025, 15(8), 1889; https://doi.org/10.3390/agronomy15081889 - 5 Aug 2025
Cited by 2 | Viewed by 726
Abstract
Seed oil represents a key trait in soybeans, which holds substantial economic significance, contributing to roughly 60% of global oilseed production. This research employed genome-wide association mapping to identify genetic loci associated with oil content in soybean seeds. A panel comprising 341 soybean [...] Read more.
Seed oil represents a key trait in soybeans, which holds substantial economic significance, contributing to roughly 60% of global oilseed production. This research employed genome-wide association mapping to identify genetic loci associated with oil content in soybean seeds. A panel comprising 341 soybean accessions, primarily sourced from Northeast China, was assessed for seed oil content at Heilongjiang Province in three replications over two growing seasons (2021 and 2023) and underwent genotyping via whole-genome resequencing, resulting in 1,048,576 high-quality SNP markers. Phenotypic analysis indicated notable variation in oil content, ranging from 11.00% to 21.77%, with an average increase of 1.73% to 2.28% across all growing regions between 2021 and 2023. A genome-wide association study (GWAS) analysis revealed 119 significant single-nucleotide polymorphism (SNP) loci associated with oil content, with a prominent cluster of 77 SNPs located on chromosome 8. Candidate gene analysis identified four key genes potentially implicated in oil content regulation, selected based on proximity to significant SNPs (≤10 kb) and functional annotation related to lipid metabolism and signal transduction. Notably, Glyma.08G123500, encoding a receptor-like kinase involved in signal transduction, contained multiple significant SNPs with PROVEAN scores ranging from deleterious (−1.633) to neutral (0.933), indicating complex functional impacts on protein function. Additional candidate genes include Glyma.08G110000 (hydroxycinnamoyl-CoA transferase), Glyma.08G117400 (PPR repeat protein), and Glyma.08G117600 (WD40 repeat protein), each showing distinct expression patterns and functional roles. Some SNP clusters were associated with increased oil content, while others correlated with decreased oil content, indicating complex genetic regulation of this trait. The findings provide molecular markers with potential for marker-assisted selection (MAS) in breeding programs aimed at increasing soybean oil content and enhancing our understanding of the genetic architecture governing this critical agricultural trait. Full article
Show Figures

Figure 1

14 pages, 5710 KB  
Article
Genetic Mapping of a QTL Controlling Fruit Size in Melon (Cucumis melo L.)
by Fazle Amin, Nasar Ali Khan, Sikandar Amanullah, Shusen Liu, Zhao Liu, Zhengfeng Song, Shi Liu, Xuezheng Wang, Xufeng Fang and Feishi Luan
Plants 2025, 14(15), 2254; https://doi.org/10.3390/plants14152254 - 22 Jul 2025
Viewed by 833
Abstract
Fruit size is an important agronomic trait affecting the yield and commercial value of melon and a key trait selected for during domestication. In this study, two respective melon accessions (large-fruited M202008 and small-fruited M202009) were crossed, and developed biparental mapping populations of [...] Read more.
Fruit size is an important agronomic trait affecting the yield and commercial value of melon and a key trait selected for during domestication. In this study, two respective melon accessions (large-fruited M202008 and small-fruited M202009) were crossed, and developed biparental mapping populations of the F2 generation (160 and 382 plants) were checked across two subsequent experimental years (2023 and 2024). The phenotypic characterization and genetic inheritance analysis showed that melon fruit size is modulated by quantitative genetics. Bulked segregant sequencing analysis (BSA-seq) identified a stable and effective quantitative trait locus (QTL, named Cmfs) controlling fruit size, localized to a 3.75 Mb region on chromosome 9. To better delineate the main-effect Cmfs locus, co-dominant polymorphic molecular markers were developed in this genetic interval, and genotyping was performed within the F2 mapping populations grown across two years. QTL analysis of the phenotypic and genotypic datasets delimited the major-effect Cmfs locus interval for fruit length [2023: logarithm of odds (LOD) value = 6.16, 16.20% phenotypic variation explained (PVE); 2024: LOD = 5.44, 6.35% PVE] and fruit diameter (2023: LOD value = 5.48, 14.59% PVE; 2024: LOD = 6.22, 7.22% PVE) to 1.88 and 2.20 Mb intervals, respectively. The annotation analysis across the melon genome and comparison of resequencing data from the two parental lines led to the preliminary identification of MELO3C021600.1 (annotated as cytochrome P450 724B1) as a candidate gene related to melon fruit size. These results provide a better understanding for further fine mapping and functional gene analysis related to melon fruit size. Full article
(This article belongs to the Special Issue Functional Genomics of Cucurbit Species)
Show Figures

Figure 1

19 pages, 871 KB  
Article
Multi-Locus GWAS Mapping and Candidate Gene Analysis of Anticancer Peptide Lunasin in Soybean (Glycine max L. Merr.)
by Rikki Locklear, Jennifer Kusumah, Layla Rashad, Felecia Lugaro, Sonia Viera, Nathan Kipyego, Faith Kipkosgei, Daisy Jerop, Shirley Jacquet, My Abdelmajid Kassem, Jiazheng Yuan, Elvira de Mejia and Rouf Mian
Plants 2025, 14(14), 2169; https://doi.org/10.3390/plants14142169 - 14 Jul 2025
Viewed by 678
Abstract
Soybean (Glycine max) peptide lunasin exhibits significant cancer-preventive, antioxidant, and hypocholesterolemic effects. This study aimed to identify quantitative trait nucleotides (QTNs) associated with lunasin content and to annotate the candidate genes in the soybean genome. The mapping panel of 144 accessions [...] Read more.
Soybean (Glycine max) peptide lunasin exhibits significant cancer-preventive, antioxidant, and hypocholesterolemic effects. This study aimed to identify quantitative trait nucleotides (QTNs) associated with lunasin content and to annotate the candidate genes in the soybean genome. The mapping panel of 144 accessions was gathered from the USDA Soybean Germplasm Collection, encompassing diverse geographical origins and genetic backgrounds, and was genotyped using SoySNP50K iSelect Beadchips. The lunasin content in soybean seeds was measured using the enzyme-linked immunosorbent assay (ELISA) method, with lipid-adjusted soybean flour prepared from seeds obtained from the Germplasm Resource Information Network (GRIN) of USDA-ARS in 2003 and from North Carolina in 2021, respectively. QTNs significantly related to lunasin content in soybean seeds were detected on 15 chromosomes, with LOD scores greater than 3.0, explaining various phenotypic variations identified using the R package mrMLM (v4.0). Significant QTNs on chromosomes 3, 13, 16, 18, and 20 were consistently identified across multiple models as being significantly associated with soybean lunasin content, based on assessment data from two years. Twenty-nine candidate genes were found, with 12 identified in seeds from 2003 and 17 from 2021. Our study is an important effort to understand the genetic basis and functional genes for lunasin production in soybean seeds. Full article
Show Figures

Figure 1

Back to TopTop