Sign in to use this feature.

Years

Between: -

Subjects

remove_circle_outline
remove_circle_outline
remove_circle_outline
remove_circle_outline
remove_circle_outline
remove_circle_outline
remove_circle_outline
remove_circle_outline
remove_circle_outline

Journals

remove_circle_outline
remove_circle_outline
remove_circle_outline
remove_circle_outline
remove_circle_outline
remove_circle_outline
remove_circle_outline
remove_circle_outline
remove_circle_outline
remove_circle_outline
remove_circle_outline
remove_circle_outline
remove_circle_outline

Article Types

Countries / Regions

remove_circle_outline
remove_circle_outline
remove_circle_outline
remove_circle_outline
remove_circle_outline
remove_circle_outline

Search Results (2,637)

Search Parameters:
Keywords = genomic resource

Order results
Result details
Results per page
Select all
Export citation of selected articles as:
20 pages, 3286 KB  
Article
Deciphering the ceRNA Network in Alfalfa: Insights into Cold Stress Tolerance Mechanisms
by Lin Zhu, Yujie Zhao, Maowei Guo, Jie Bai, Liangbin Zhang and Zhiyong Li
Biomolecules 2026, 16(2), 208; https://doi.org/10.3390/biom16020208 - 28 Jan 2026
Abstract
Abiotic stress of cold is one of the limitation factors that hinder the production of alfalfa (Medicago sativa). Although there are a large number of studies suggesting that non-coding RNAs (ncRNAs) play an important role in plant response to abiotic stress, [...] Read more.
Abiotic stress of cold is one of the limitation factors that hinder the production of alfalfa (Medicago sativa). Although there are a large number of studies suggesting that non-coding RNAs (ncRNAs) play an important role in plant response to abiotic stress, the mechanism by which ncRNAs and competing endogenous RNAs (ceRNAs) influence the low-temperature tolerance of alfalfa remains understudied. In this study, we integrated whole-transcriptome RNA-seq and genome-wide association studies (GWASs) to identify cold stress-related metabolic pathways and candidate genes, differentially expressed (DE) mRNAs, microRNAs (miRNAs), long non-coding RNAs (lncRNAs), and circular RNAs (circRNAs). Degradome sequencing was used to verify the ceRNA network under cold stress. A total of 46,936 DEmRNAs were identified. Ribosome (ko03010), amino sugar and nucleotide sugar metabolism (ko00520), ribosome biogenesis in eukaryotes (ko03008), circadian rhythm–plant (ko00270), and starch and sucrose metabolism (ko00500) were the top five KEGG terms with the highest p-value, enriching the most number of DEmRNAs. MS.gene53818 (MsUAM1) was considered to be the critical candidate gene for alfalfa response to cold stress by conjoint analysis of GWASs and DEmRNAs. A total of 223 DEmiRNAs, 1852 DElncRNAs, and 13 DEcircRNAs were identified under cold stress. Functional analysis indicates that they play important roles in GO terms such as leaf development (GO:0048366), DNA-binding transcription factor activity (GO:0003700), central vacuole (GO:0042807), response to auxin (GO:0009733), and water channel activity (GO:0015250), as well as in KEGG pathways such as plant hormone signal transduction, starch and sucrose metabolism, and flavone and flavonol biosynthesis (ko00944). A ceRNA network comprising 28 DElncRNAs, 8 DEcircRNAs, 11 DEmiRNAs, and 23 DEmRNA triplets was constructed. In this study, mRNAs and ncRNAs were identified that may be involved in alfalfa’s response to cold stress, and a ceRNA regulatory network related to cold stress was established, providing valuable genic resources for further research on the molecular mechanisms underlying alfalfa cold stress. Full article
Show Figures

Figure 1

19 pages, 5087 KB  
Article
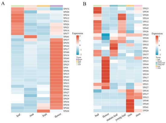
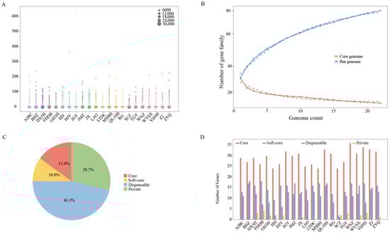
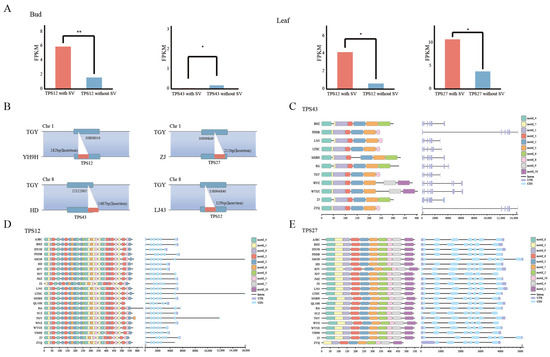
Identification and Analysis of the TPS Gene Family in the Camellia sinensis Pan-Genome
by Jing Liu, Jiuju Luo, Kunbo Wang and Haojing Shao
Horticulturae 2026, 12(2), 148; https://doi.org/10.3390/horticulturae12020148 - 28 Jan 2026
Abstract
Terpene synthases (TPSs) are key enzymes in plant terpenoid biosynthesis and play important roles in growth and environmental responses. Here, we analyzed 22 high-quality Camellia sinensis pan-genomes to characterize the TPS gene family at the pan-genome level. A total of 80 CsTPS genes [...] Read more.
Terpene synthases (TPSs) are key enzymes in plant terpenoid biosynthesis and play important roles in growth and environmental responses. Here, we analyzed 22 high-quality Camellia sinensis pan-genomes to characterize the TPS gene family at the pan-genome level. A total of 80 CsTPS genes were identified, including 12 core, 8 soft-core, 37 dispensable, and 23 private genes. Phylogenetic analysis classified these genes into five subfamilies, with TPS-b containing the highest number of core members. Duplication analysis showed that transposed duplication and whole-genome duplication were the main contributors to CsTPS family expansion. Several genes, including TPS36, TPS59, and TPS63, showed signals of positive selection (Ka/Ks > 1). Structural variant analysis indicated that variation affected gene structure and tran-scriptional regulation, particularly for TPS12, TPS43, and TPS27. Analysis of cis-regulatory elements and transcriptome data further indicated that CsTPS genes are associated with hormone-related pathways, development, and stress-responsive expression patterns. Overall, this study provides a pan-genomic overview of the evolutionary features and variation patterns of the TPS gene family in tea plants and offers a resource for future functional investigations. Full article
Show Figures

Figure 1

9 pages, 866 KB  
Brief Report
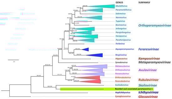
Characterization of a Novel, Highly Divergent Paramyxovirus Discovered in a Bearded Seal of Subarctic Canada
by Vadym Zaluzhnyi, Joost T. P. Verhoeven, Garry B. Stenson, Andrew S. Lang, Suzanne C. Dufour and Marta Canuti
Viruses 2026, 18(2), 172; https://doi.org/10.3390/v18020172 - 28 Jan 2026
Abstract
Seals are keystone animals in the Arctic and a valuable resource for Indigenous communities, but their virome is poorly understood. Through a preliminary investigation of the virome of seven North Atlantic bearded seals (Erignathus barbatus) from northwest Newfoundland, Canada, we discovered [...] Read more.
Seals are keystone animals in the Arctic and a valuable resource for Indigenous communities, but their virome is poorly understood. Through a preliminary investigation of the virome of seven North Atlantic bearded seals (Erignathus barbatus) from northwest Newfoundland, Canada, we discovered a new member of the Paramyxoviridae, a family including important animal pathogens. The complete coding genome sequence (15,898 nt) of the novel paramyxovirus, which we named bearded seal-associated paramyxovirus 1 (BSAPV-1), encoded five core paramyxoviral proteins—nucleoprotein, matrix, fusion, hemagglutinin-neuraminidase, and polymerase—and three proteins with no identifiable homologues that may represent the phosphoprotein, a small hydrophobic protein, and a transmembrane protein. Phylogenetic analysis, including BSAPV-1 and all 153 currently known paramyxoviral species, positioned the novel virus in a long-branched clade with Wenzhou Pacific spadenose shark paramyxovirus (Skoliovirinae, Scoliodonvirus scoliodontis), its closest relative (pairwise identity of the L protein: 30.1%). According to ICTV criteria, BSAPV-1 is likely the first member of a novel paramyxoviral subfamily. As the virus was found in combined tracheal/fecal swabs of a single animal, we could not conclude whether this is a seal virus or a virus associated with seal food. This study expands our knowledge about marine paramyxoviruses, and future studies should investigate BSAPV-1 ecology, spread, and host spectrum. Full article
(This article belongs to the Special Issue Animal Virus Discovery and Genetic Diversity: 2nd Edition)
Show Figures

Figure 1

22 pages, 5454 KB  
Article
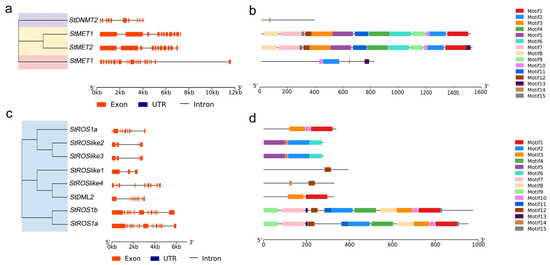
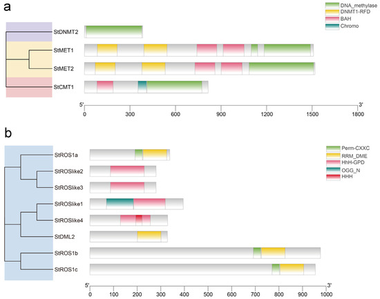
Genome-Wide Identification and Functional Analysis of DNA Methylation-Related Genes in Sophora tonkinensis Under Cadmium and Drought Stress
by Fan Wei, Shuangshuang Qin, Linxuan Li, Zhu Qiao, Danfeng Tang, Guili Wei, Yang Lin and Ying Liang
Plants 2026, 15(3), 396; https://doi.org/10.3390/plants15030396 - 28 Jan 2026
Abstract
Sophora tonkinensis is a valuable medicinal plant whose cultivation is constrained by drought and cadmium (Cd) contamination. DNA methylation, mediated by cytosine-5 DNA methyltransferases (C5-MTases) and DNA demethylases (dMTases), contributes to plant stress response; however, these gene families have remained uncharacterized in S. [...] Read more.
Sophora tonkinensis is a valuable medicinal plant whose cultivation is constrained by drought and cadmium (Cd) contamination. DNA methylation, mediated by cytosine-5 DNA methyltransferases (C5-MTases) and DNA demethylases (dMTases), contributes to plant stress response; however, these gene families have remained uncharacterized in S. tonkinensis. Here, we identified 12 methylation-related genes (four StC5-MTases and eight StdMTases) and analyzed their phylogeny, duplication, promoter cis-elements, and expression patterns under Cd exposure and drought/rehydration. Most duplicated pairs showed Ka/Ks < 1, consistent with purifying selection. StCMT1 and StMET2 were induced by both Cd and drought stress but declined after rehydration, whereas StROS1b and StROSlike3 responded rapidly to both stresses. Heterologous overexpression in Nicotiana benthamiana improved growth under Cd stress for StCMT1 lines and under PEG-induced osmotic stress for StROSlike3 lines, as reflected by plant height and whole-plant fresh weight. Together, these findings establish a genome-wide resource for DNA methylation machinery in S. tonkinensis and provide candidate genes for investigating epigenetic regulation of abiotic stress adaptation. Full article
(This article belongs to the Special Issue Abiotic Stress Responses in Plants—Second Edition)
Show Figures

Figure 1

23 pages, 4608 KB  
Article
Environmental Drivers Override Host Phylogeny in a Locoweed–Endophyte Symbiosis
by Yue-Yang Zhang, Tong-Tong Wang and Yan-Zhong Li
J. Fungi 2026, 12(2), 87; https://doi.org/10.3390/jof12020087 - 28 Jan 2026
Abstract
Plant endophytes, often termed the “second genome”, critically shape host adaptability. However, the complexity of their interactions, regulated by microbial traits, host species, and environment, has limited both our understanding of symbiosis and the application of beneficial endophytes. The symbiosis between locoweeds ( [...] Read more.
Plant endophytes, often termed the “second genome”, critically shape host adaptability. However, the complexity of their interactions, regulated by microbial traits, host species, and environment, has limited both our understanding of symbiosis and the application of beneficial endophytes. The symbiosis between locoweeds (Oxytropis and Astragalus species) and the endophyte Alternaria sect. Undifilum, which produces the neurotoxin swainsonine, serves as an ideal model for investigating these relationships. Through extensive national surveys (2021–2023) across China’s major locoweed habitats, combining field sampling with cultivation, molecular, quantitative, and modeling approaches, a central question emerged: To what extent are the distribution and function of this symbiosis shaped by the contemporary environment versus host evolutionary history? The results showed that: (1) Among 32 surveyed species of Oxytropis, Astragalus, and Sphaerophysa, the endophyte Alternaria sect. Undifilum colonized 11 species. In colonized plants, endophyte loads ranged from 0.02 to 58.87 pg/ng total DNA, and swainsonine concentrations varied from 0.00003% to 1.00%. (2) Environmental factors, rather than host phylogeny, were the key driver governing the geographical distribution and expression of the symbiosis. (3) Low temperature and drought stress regulated the symbiotic relationship and chemical defense through both direct effects on the symbionts and indirect pathways involving grazing pressure. This study demonstrates that the environment is the core force dominating the geographical pattern and functional expression of the locoweed–endophyte symbiosis at ecological scales. These findings provide new perspectives for understanding the general principles of plant–endophyte symbiosis and establish a scientific foundation for predicting and utilizing endophyte resources in changing environments. Full article
(This article belongs to the Special Issue Endophytic Fungi–Plant Interactions and Ecology)
Show Figures

Figure 1

12 pages, 1124 KB  
Article
A Novel Loop-Mediated Isothermal Amplification (LAMP) Primer Set for Detecting the STY2879 Gene of Salmonella enterica Serovar Typhi in Raw Milk
by Hyuck-Jin Seo and Timothy E. Riedel
Microorganisms 2026, 14(2), 297; https://doi.org/10.3390/microorganisms14020297 - 27 Jan 2026
Abstract
Milk-borne outbreaks remain a significant issue in low-income countries due to unhygienic practices. Currently, there are no known easily accessible and low-cost diagnostic tests that can detect Salmonella enterica subsp. enterica serovar Typhi, the causative agent of typhoid fever, in raw milk samples [...] Read more.
Milk-borne outbreaks remain a significant issue in low-income countries due to unhygienic practices. Currently, there are no known easily accessible and low-cost diagnostic tests that can detect Salmonella enterica subsp. enterica serovar Typhi, the causative agent of typhoid fever, in raw milk samples at high specificity, sensitivity, and speed without preprocessing. Early detection of Salmonella enterica subsp. enterica serovar Typhi in food matrices is critical for preventing infection prior to consumption and reducing disease burden. Using colorimetric loop-mediated isothermal amplification, we screened 15 novel and two previously published primer sets. We identified one novel primer set capable of detecting the STY2879 gene in as few as 2000 genomes in 2% v/v raw milk reactions and 1000 genomes in 1% v/v raw milk reactions of Salmonella enterica subsp. enterica serovar Typhi after 30 minutes of incubation in a 65° C water bath. The colorimetric readout offers promising potential applications for on-site detection in remote and low-resource settings where infection with Salmonella enterica subsp. enterica serovar Typhi remains a public health concern. Full article
(This article belongs to the Special Issue Foodborne Pathogens, Zoonotic Agents and Dairy Product Safety)
Show Figures

Figure 1

21 pages, 1326 KB  
Article
Evolutionarily Distinct Enzymes Uncovered Through Sequence Similarity Network Analysis of De Novo Transcriptomes from Underexplored Protist Axenic Cultures
by Manabu W. L. Tanimura, Motoki Kayama and Kazumi Matsuoka
Fermentation 2026, 12(2), 71; https://doi.org/10.3390/fermentation12020071 - 27 Jan 2026
Abstract
Protists represent a vast yet underexplored reservoir of enzymatic diversity across the eukaryotic tree of life. In this study, we established axenic strains of diverse protists from four major eukaryotic supergroups using single-cell isolation and generated de novo transcriptomes for each strain, as [...] Read more.
Protists represent a vast yet underexplored reservoir of enzymatic diversity across the eukaryotic tree of life. In this study, we established axenic strains of diverse protists from four major eukaryotic supergroups using single-cell isolation and generated de novo transcriptomes for each strain, as reference genomes or transcriptomes are not available for these strains. As a test case for industrial enzyme discovery, we targeted nine enzyme classes used in pulp processing and evaluated whether protist-derived sequences occupy underrepresented sequence space relative to major public databases. Functional annotation combined with Sequence Similarity Network analysis revealed multiple clusters composed exclusively of protist-origin sequences, indicating candidate enzymes with high sequence-level novelty. These results suggest that protists may provide a practical resource for expanding the repertoire of industrially relevant enzymes and prioritizing targets for further characterization. However, additional in silico analyses and experimental validation will be required to determine whether these sequence-divergent candidates exhibit properties that meet industrial requirements. Full article
Show Figures

Figure 1

26 pages, 2943 KB  
Review
Data-Driven Strategic Sustainability Initiatives of Beef and Dairy Genetics Consortia: A Comprehensive Landscape Analysis of the US, Brazilian and European Cattle Industries
by Karun Kaniyamattam, Megha Poyyara Saiju and Miguel Gonzalez
Sustainability 2026, 18(3), 1186; https://doi.org/10.3390/su18031186 - 24 Jan 2026
Viewed by 123
Abstract
The sustainability of the beef and dairy industry requires a systems approach that integrates environmental stewardship, social responsibility, and economic viability. Over the past two decades, global genetics consortia have advanced data-driven germplasm programs (breeding and conservation programs focusing on genetic resources) to [...] Read more.
The sustainability of the beef and dairy industry requires a systems approach that integrates environmental stewardship, social responsibility, and economic viability. Over the past two decades, global genetics consortia have advanced data-driven germplasm programs (breeding and conservation programs focusing on genetic resources) to enhance sustainability across cattle systems. These initiatives employ multi-trait selection indices aligned with consumer demands and supply chain trends, targeting production, longevity, health, and reproduction, with outcomes including greenhouse gas mitigation, improved resource efficiency and operational safety, and optimized animal welfare. This study analyzes strategic initiatives, germplasm portfolios, and data platforms from leading genetics companies in the USA, Europe, and Brazil. US programs combine genomic selection with reproductive technologies such as sexed semen and in vitro fertilization to accelerate genetic progress. European efforts emphasize resource efficiency, welfare, and environmental impacts, while Brazilian strategies focus on adaptability to tropical conditions, heat tolerance, and disease resistance. Furthermore, mathematical models and decision support tools are increasingly used to balance profitability with environmental goals, reducing sustainability trade-offs through data-driven resource allocation. Industry-wide collaboration among stakeholders and regulatory bodies underscores a rapid shift toward sustainability-oriented cattle management strategies, positioning genetics and technology as key drivers of genetically resilient and sustainable breeding systems. Full article
(This article belongs to the Collection Sustainable Livestock Production and Management)
Show Figures

Figure 1

16 pages, 2022 KB  
Article
Assembly, Characterization, and Phylogenetic Insights from the Complete Mitochondrial Genome of Cleisthenes herzensteini (Pleuronectiformes: Pleuronectidae)
by Guangliang Teng, Yue Miao, Yongsong Zhao, Tangyi Qian and Xiujuan Shan
Biology 2026, 15(3), 216; https://doi.org/10.3390/biology15030216 - 23 Jan 2026
Viewed by 136
Abstract
Cleisthenes herzensteini is a commercially important demersal fish in the Northwest Pacific. However, the resource stock of this species has undergone a drastic decline due to overfishing and habitat degradation. As a representative taxon for benthic adaptation in the order Pleuronectiformes, the molecular [...] Read more.
Cleisthenes herzensteini is a commercially important demersal fish in the Northwest Pacific. However, the resource stock of this species has undergone a drastic decline due to overfishing and habitat degradation. As a representative taxon for benthic adaptation in the order Pleuronectiformes, the molecular mechanisms underlying its specialized phenotypic traits remain poorly elucidated. Furthermore, population-level studies focusing on the mitochondrial genome of Cleisthenes herzensteini are currently scarce. Given that the mitochondrial genome serves as an ideal genetic tool for deciphering species evolution and population genetics, sequencing of its mitogenome will help fill critical gaps in genetic resources and provide essential support for species conservation and phylogenetic research. In this study, we sequenced, assembled, and annotated its complete mitochondrial genome. The circular mitogenome is 17,171 bp in length and exhibits a typical A + T bias (54.04%). Repeat sequence analysis identified 35 dispersed repeats. Codon usage analysis revealed that leucine was the most frequently encoded amino acid, with CUU being the preferred codon. Several protein-coding genes possessed incomplete stop codons (T--/TA-), and a nucleotide preference for A and C was observed at the third codon position. Phylogenetic reconstruction based on mitogenomes from 23 species supported the monophyly of the order Pleuronectiformes. C. herzensteini showed the closest relationship with Dexistes rikuzenius, forming a distinct clade alongside Hippoglossoides dubius and Limanda aspera. These results provide essential genetic resources for understanding the evolution and population genetics of C. herzensteini and related flatfishes. According to the investigation, this study represents the first report on the sequencing and analysis of the complete mitochondrial genome of the Cleisthenes herzensteini. This not only fills the gap in mitochondrial genetic information for this species but also provides a reference for subsequent investigations into the phylogenetic relationships and evolutionary processes within the family Pleuronectidae. Full article
Show Figures

Figure 1

13 pages, 2216 KB  
Article
De Novo Genome Assembly, Genomic Features, and Comparative Analysis of the Sawfly Dentathalia scutellariae
by Shasha Wang, Chang Liu, Yang Mei, Deqing Yang, Huiwen Pang, Fang Wang, Gongyin Ye, Qi Fang, Xinhai Ye and Yi Yang
Biology 2026, 15(3), 214; https://doi.org/10.3390/biology15030214 - 23 Jan 2026
Viewed by 125
Abstract
Dentathalia scutellariae (Hymenoptera: Athaliidae) is a major pest of Scutellaria baicalensis, a plant of significant economic and medicinal value. To date, no genomic resources have been available for this species, limiting research into its biology and control. Here, we reported a genome [...] Read more.
Dentathalia scutellariae (Hymenoptera: Athaliidae) is a major pest of Scutellaria baicalensis, a plant of significant economic and medicinal value. To date, no genomic resources have been available for this species, limiting research into its biology and control. Here, we reported a genome assembly of D. scutellariae with high accuracy and contiguity, sequenced by PacBio HiFi long-read and MGI-Seq short-read methods. The genome assembly is 157.00 Mb in length with a contig N50 of 4.04 Mb. The complete BUSCO score was 98.8%. The genome contained 14.73 Mb of repetitive elements, representing 9.38% of the total genome size. We predicted 14,904 protein-coding genes, of which 12,327 genes were annotated functionally. Gene family analysis of D. scutellariae revealed 422 expanded and 113 contracted gene families. Notably, genes within expanded families were significantly enriched in retinol metabolism and drug metabolism–cytochrome P450 pathways. We present the first high-quality genome assembly of D. scutellariae, which serves as a foundational genomic resource. This dataset will facilitate future studies on the molecular basis of D. scutellariae’s pest status, host adaptation, and the development of targeted control strategies. Full article
Show Figures

Figure 1

22 pages, 1609 KB  
Article
Characterization of Genetic Diversity and Genomic Prediction of Secondary Metabolites in Pea Genetic Resources
by Stefano Zanotto, Nelson Nazzicari, Gesine Schmidt, Ulrike Böcker, Francesca Vurro, Antonella Pasqualone, Anne Kjersti Uhlen and Paolo Annicchiarico
Plants 2026, 15(3), 357; https://doi.org/10.3390/plants15030357 - 23 Jan 2026
Viewed by 127
Abstract
This study aimed to assess the variation, genetic architecture, and genome-enabled prediction of traits with nutritional and health relevance in 156 pea (Pisum sativum L.) accessions of diverse geographic origins. The traits included the total phenolic compounds (TPCs), two saponins (Ssβg, Ss1), [...] Read more.
This study aimed to assess the variation, genetic architecture, and genome-enabled prediction of traits with nutritional and health relevance in 156 pea (Pisum sativum L.) accessions of diverse geographic origins. The traits included the total phenolic compounds (TPCs), two saponins (Ssβg, Ss1), sucrose, three raffinose-family oligosaccharides (RFOs), and the in vitro antioxidant activity (AA). An analysis of variance revealed significant effects of regional germplasm pools for all traits. Accessions from West Asia showed the highest TPC and AA levels, while those from the East Balkans and the UK displayed the lowest values. High saponin and RFO concentrations characterized accessions from Germany and the UK. Correlation and PCA analyses highlighted strong associations within compound classes and an overall negative relationship between TPCs/AA and saponins/RFOs. The accessions were clustered into seven metabolically distinct groups, partially reflecting their geographic origin. The linkage disequilibrium decayed rapidly (average of 4.7 kb). A GWAS based on 10,249 SNP markers identified 37 significant SNPs, 35 within annotated genes, associated with the metabolites, indicating a polygenic genetic architecture. Genomic prediction models showed a moderately high predictive ability (>0.40) for all traits except the raffinose content. Our findings can support line selection and the identification of genetic resources with a desired level of secondary metabolites. Full article
(This article belongs to the Special Issue Innovative Biotech Approaches in Legume Crop Improvement)
Show Figures

Figure 1

15 pages, 2015 KB  
Article
Transcriptomic Responses of Sclerodermus alternatusi Yang to Ultraviolet (UV) Stress of Different Wavelengths
by Fei Li, Wenting Jin, Huan Cheng, Fengyuan Wu, Yufei Pan, Denghui Zhu, Shan Xu, Cao Zhou, Bingchuan Zhang, Amrita Chakraborty, Amit Roy and Shulin He
Int. J. Mol. Sci. 2026, 27(3), 1163; https://doi.org/10.3390/ijms27031163 - 23 Jan 2026
Viewed by 127
Abstract
Ultraviolet (UV) radiation is a significant environmental stressor that exerts profound impacts on insect physiology, behaviour and survival. Although some insects can use UV light for spatial orientation and navigation, it can induce DNA damage, oxidative stress, and impair critical biological functions, ultimately [...] Read more.
Ultraviolet (UV) radiation is a significant environmental stressor that exerts profound impacts on insect physiology, behaviour and survival. Although some insects can use UV light for spatial orientation and navigation, it can induce DNA damage, oxidative stress, and impair critical biological functions, ultimately reducing ecological fitness. Sclerodermus alternatusi Yang (Hymenoptera: Bethylidae) is a dominant ectoparasitoid of the early instar larvae of Monochamus alternatus and plays a key role in the biological control of this pest in forestry systems; however, it faces intense UV exposure in the field environment. Despite its ecological importance, the molecular mechanisms underlying its responses to UV-induced stress remain poorly understood. In this study, newly emerged adult wasps (within 24 h post-eclosion) were exposed to UVA (365 nm) and UVC (253.7 nm) radiation for 9 h under controlled laboratory conditions. Total RNA was extracted from treated and control individuals for transcriptomic analysis using RNA-Seq. A total of 505 differentially expressed genes (DEGs) were identified; gene ontology enrichment analysis revealed that UVA exposure significantly upregulated genes involved in cellular respiration and oxidative phosphorylation, suggesting an enhanced metabolic response. Furthermore, Kyoto Encyclopedia of Genes and Genomes (KEGG) pathway enrichment analysis revealed that UV stress modulates energy metabolism through the activation of oxidative phosphorylation and thermogenesis-related pathways, highlighting the reallocation of energy resources in response to UV-induced stress. To validate the RNA-Seq data, four representative DEGs were selected for quantitative real-time PCR (RT-qPCR) analysis. The qPCR results were consistent with the transcriptomic trends, confirming the reliability of the sequencing data. Collectively, this study provides a comprehensive overview of the molecular response mechanisms of S. alternatusi to UV stress, offering novel insights into its environmental adaptability and laying a theoretical foundation for its application in biological pest control under field conditions. Full article
Show Figures

Figure 1

21 pages, 2042 KB  
Article
Leveraging Fst and Genetic Distance to Optimize Reference Sets for Enhanced Cross-Population Genomic Prediction
by Le Zhou, Lin Zhu, Fengying Ma, Mingjuan Gu, Risu Na and Wenguang Zhang
Animals 2026, 16(3), 359; https://doi.org/10.3390/ani16030359 - 23 Jan 2026
Viewed by 143
Abstract
Genomic selection often faces challenges of insufficient prediction accuracy in cross-population applications, primarily due to differences in linkage disequilibrium patterns between populations. This study proposes an Fst-based strategy to enhance prediction performance by constructing a cross-population reference set with high genetic similarity to [...] Read more.
Genomic selection often faces challenges of insufficient prediction accuracy in cross-population applications, primarily due to differences in linkage disequilibrium patterns between populations. This study proposes an Fst-based strategy to enhance prediction performance by constructing a cross-population reference set with high genetic similarity to the target population (PopA). By integrating Fst-mediated SNP screening and Euclidean genetic distance analysis, the top 10%, 15% and 20% of individuals genetically most similar to PopA were screened from PopB and PopC, respectively, leading to the generation of six reference sets characterized by different mixing proportions. The results demonstrate that incorporating the top 10–20% of the most similar individuals significantly improves the accuracy and robustness of genomic estimated breeding value predictions. Among the methods evaluated, ssGBLUP and wGBLUP performed best, with prediction accuracy increasing as the mixing proportion rose up to 20%. This approach effectively mitigates structural bias caused by inter-population genetic differences and significantly enhances prediction efficiency. The multi-level mixing experiment not only validates the practical value of Fst and Euclidean distance but also provides theoretical support and a feasible solution for the efficient integration of cross-population germplasm resources. Full article
(This article belongs to the Collection Advances in Cattle Breeding, Genetics and Genomics)
Show Figures

Figure 1

16 pages, 491 KB  
Perspective
Exploring Duckweed Diversity at the Dawn of Its Cultivation Era: The Invaluable Legacy of the Landolt Collection
by Laura Morello, Yuri Lee and Luca Braglia
Plants 2026, 15(3), 345; https://doi.org/10.3390/plants15030345 - 23 Jan 2026
Viewed by 117
Abstract
The aquatic plant family Lemnaceae, commonly called duckweed or water lentil, has attracted increasing interest in the scientific literature over the past two decades. It holds extraordinary potential as a new crop due to its multiple applications: as an alternative protein source for [...] Read more.
The aquatic plant family Lemnaceae, commonly called duckweed or water lentil, has attracted increasing interest in the scientific literature over the past two decades. It holds extraordinary potential as a new crop due to its multiple applications: as an alternative protein source for feed and food production, as a starch producer for renewable biofuel, and for its capacity to provide valuable ecosystem services. Its high biomass productivity, ability to thrive under a wide range of environmental conditions, lack of requirement for arable land, and aptitude for nutrient recycling from wastewater align with the criteria for future sustainable crops. The Lemnaceae is a small plant family comprising a still uncertain number of species and hybrids with largely unexplored genetic diversity, owing to its taxonomic complexity. We focus on critical aspects that must be addressed to establish duckweed as a viable crop: the availability and accessibility of genomic resources to understand the genetic basis of key agronomic traits; the development of protocols for flower induction and crossing; and the establishment of effective methods for genetic transformation and plant regeneration, all aimed at enabling selection and breeding strategies. We highlight the importance of duckweed germplasm collections, including accessions from a wide geographic and ecological range, as essential resources for addressing duckweed diversity and supporting both fundamental research and agronomic applications. Full article
(This article belongs to the Special Issue Duckweed: Research Meets Applications—2nd Edition)
Show Figures

Figure 1

17 pages, 3775 KB  
Article
Genomic Insights into a Thermophilic Bacillus licheniformis Strain Capable of Degrading Polyethylene Terephthalate Intermediate
by Pedro Eugenio Sineli, Fernando Gabriel Martínez, Federico Zannier, Luciana Costas, José Horacio Pisa, Analía Álvarez and Cintia Mariana Romero
Processes 2026, 14(2), 381; https://doi.org/10.3390/pr14020381 - 22 Jan 2026
Viewed by 82
Abstract
Bacillus licheniformis Mb1, a thermophilic strain isolated from the Yungas rainforest in northwestern Argentina, was analyzed through genomic and experimental approaches to explore its biotechnological potential. Phylogenomic analysis confirmed its close relationship with B. licheniformis reference strains. The genome revealed multiple genes associated [...] Read more.
Bacillus licheniformis Mb1, a thermophilic strain isolated from the Yungas rainforest in northwestern Argentina, was analyzed through genomic and experimental approaches to explore its biotechnological potential. Phylogenomic analysis confirmed its close relationship with B. licheniformis reference strains. The genome revealed multiple genes associated with hydrolytic, oxidative, carbohydrate-active, and polyester-degrading activities, indicating a wide enzymatic capacity. Experimental assays demonstrated strong extracellular hydrolytic activities and efficient degradation of bis(2-hydroxyethyl) terephthalate (BHET), a key polyethylene terephthalate (PET) intermediate. In liquid cultures with 3 mg/mL BHET, B. licheniformis Mb1 achieved 99.9% depletion within four days, with transient BHET dimer accumulation and progressive terephthalic acid (TPA) production, reaching 1.17 mg/mL after 15 days. Mono (2-hydroxyethyl) terephthalate (MHET) and vanillic acid were not detected. Complete BHET and dimer degradation suggests the presence of versatile hydrolases acting on short-chain polyester intermediates. Sequence and molecular docking analyses identified a BHETase-like carboxylesterase as the main enzyme candidate, featuring a truncated lidC region that generates a more open catalytic cleft. This structural trait, not previously reported in bacterial BHETases, enables the accommodation of bulkier substrates such as BHET dimer. These findings highlight B. licheniformis Mb1 as a promising biocatalyst for polyester depolymerization and a valuable microbial resource for future enzyme discovery and plastic bioremediation strategies. Full article
Show Figures

Figure 1

Back to TopTop