Sign in to use this feature.

Years

Between: -

Subjects

remove_circle_outline
remove_circle_outline
remove_circle_outline
remove_circle_outline
remove_circle_outline
remove_circle_outline
remove_circle_outline
remove_circle_outline
remove_circle_outline

Journals

remove_circle_outline
remove_circle_outline
remove_circle_outline
remove_circle_outline
remove_circle_outline
remove_circle_outline

Article Types

Countries / Regions

remove_circle_outline
remove_circle_outline
remove_circle_outline
remove_circle_outline

Search Results (470)

Search Parameters:
Keywords = fruit segmentation

Order results
Result details
Results per page
Select all
Export citation of selected articles as:
29 pages, 7173 KB  
Article
Research on Detection and Picking Point of Lychee Fruits in Natural Scenes Based on Deep Learning
by Jing Chang and Sangdae Kim
Agriculture 2026, 16(6), 686; https://doi.org/10.3390/agriculture16060686 - 18 Mar 2026
Viewed by 71
Abstract
China is one of the world’s major lychee producers, and the fruit’s soft texture, small size, and thin peel make non-destructive robotic harvesting particularly challenging. Accurate fruit detection, branch segmentation, and precise picking-point localization are critical for enabling automated harvesting in complex natural [...] Read more.
China is one of the world’s major lychee producers, and the fruit’s soft texture, small size, and thin peel make non-destructive robotic harvesting particularly challenging. Accurate fruit detection, branch segmentation, and precise picking-point localization are critical for enabling automated harvesting in complex natural orchard environments. This study proposes an integrated perception framework for lychee harvesting that combines object detection, density-based clustering, and semantic segmentation. An improved YOLO11s-based detection network incorporating SimAM attention, CMUNeXt feature enhancement, and MPDIoU loss is developed to enhance robustness under illumination variation, occlusion, and scale changes. The proposed detector achieves a precision of 84.3%, recall of 73.2%, and mAP of 81.6%, outperforming baseline models. Density-based clustering is employed to group individual detections into fruit clusters. Comparative experiments demonstrate that MeanShift achieves the highest clustering consistency, with an average Adjusted Rand Index (ARI) of 0.768, outperforming k-means and other baselines. An improved DeepLab v3+ semantic segmentation network with a ResDenseFocal backbone and Focal Loss is designed for accurate branch extraction under complex backgrounds. Finally, a rule-based geometric picking-point localization algorithm is formulated in the image coordinate system by integrating detection, clustering, and branch segmentation results. Experimental validation demonstrates that the proposed framework can reliably localize picking points in two-dimensional images under natural orchard conditions. The proposed method provides a practical perception solution for intelligent lychee harvesting and establishes a foundation for future 3D robotic manipulation and field deployment. Full article
(This article belongs to the Special Issue Robots for Fruit Crops: Harvesting, Pruning, and Phenotyping)
Show Figures

Figure 1

28 pages, 8460 KB  
Article
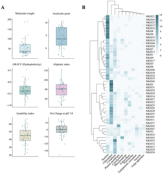
The KH Gene Family in Tomato (Solanum lycopersicum): Genomic Expansion, Structural Basis of RNA Binding, and Haplotype Variation Associated with Fruit Weight
by Wen Liu, Zhaoyilan He, Yuanheng Li, Yingfeng Ding, Ting Wu, Zhengan Yang and Hui Shen
Agronomy 2026, 16(5), 576; https://doi.org/10.3390/agronomy16050576 - 6 Mar 2026
Viewed by 259
Abstract
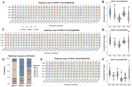
The K-homology (KH) domain is a crucial RNA-binding motif central to post-transcriptional regulation. However, its corresponding gene family remains poorly characterized in tomato (Solanum lycopersicum), a key model species for studying fleshy fruit development. Here, we performed a genome-wide identification and [...] Read more.
The K-homology (KH) domain is a crucial RNA-binding motif central to post-transcriptional regulation. However, its corresponding gene family remains poorly characterized in tomato (Solanum lycopersicum), a key model species for studying fleshy fruit development. Here, we performed a genome-wide identification and comprehensive characterization of 47 SlKH genes in S. lycopersicum. Phylogenetic and synteny analyses indicated that the gene family expanded mainly through segmental duplications. While the core RNA-binding GXXG loop has evolved under strict purifying selection, specific orthologs, such as the SlKH3/AtKH6 pair (Ka/Ks = 1.78), exhibited putative signatures of positive selection. Haplotype variations in SlKH47, SlKH43, and SlKH35 are associated with significant differences in fruit weight, revealing their potential roles in crop domestication. Furthermore, expression profiling revealed distinct spatiotemporal patterns, highlighting several members that are significantly upregulated during fruit ripening. Structural modeling with AlphaFold 3 provided predictive insights into how the conserved GXXG motif mediates RNA recognition. This study provides a comprehensive genomic resource and foundational insights into the evolutionary and functional significance of KH proteins in S. lycopersicum development and breeding. Full article
(This article belongs to the Special Issue Genetic Basis of Crop Selection and Evolution)
Show Figures

Figure 1

21 pages, 6722 KB  
Article
Identification of LBD Family in Blueberry and Its Potential Involvement of Development and Responses to Hormones
by Botian Zheng, Pinda Xing, Shiyi Wen, Min Xiao, Tianmiao Huang, Xuyan Li, Xinsheng Zhang, Lulu Zhai and Shaomin Bian
Horticulturae 2026, 12(3), 311; https://doi.org/10.3390/horticulturae12030311 - 5 Mar 2026
Viewed by 211
Abstract
Background: LATERAL ORGAN BOUNDARIES DOMAIN (LBD/AS2) transcription factors integrate developmental and hormonal signals during organogenesis. As a high-value fruit tree crop, blueberries’ rooting ability underpins their vegetative propagation and field performance, yet a genome-wide view of the LBD repertoire and its roles [...] Read more.
Background: LATERAL ORGAN BOUNDARIES DOMAIN (LBD/AS2) transcription factors integrate developmental and hormonal signals during organogenesis. As a high-value fruit tree crop, blueberries’ rooting ability underpins their vegetative propagation and field performance, yet a genome-wide view of the LBD repertoire and its roles in blueberry has been lacking. Results: We cataloged 153 non-redundant LBD genes (VcLBD) by homology search against the GDV RefTrans V1 genome and domain validation, substantially exceeding counts reported for other fruit crops. Phylogeny resolved the family into the canonical Class I/II and seven subclades, with extensive lineage-specific expansion supported by synteny: 72.31% of loci arose from whole-genome/segmental and tandem duplication. Gene structures were highly heterogeneous (2–24 exons) but conserved within clades; motif profiling (MEME/InterPro) recovered the signature LOB cysteine block, GAS module and a leucine-zipper-like motif with clade-specific combinations. Promoter scanning identified 38 cis-element types, including hormone- (auxin, cytokinin, GA, JA/MeJA, ABA, SA), stress- and meristem-associated motifs, indicating broad regulatory inputs. Public transcriptomes revealed pronounced tissue–stage specificity with a root-centered bias; qRT-PCR across eight organs/stages validated four archetypal expression programs (higher expression in roots, flowers, fruits in stage 1, or mature fruit, respectively), including floral/early-fruit enrichment (e.g., VcLBD39/40) and ripening-associated induction. Hormone assays demonstrated differential responsiveness: IAA up-regulated VcLBD6/16b/33c/40e/41, whereas 6-BA suppressed VcLBD16b/33c/39a/39c/40e and induced VcLBD41/46h; ACC and MeJA produced gene-specific induction or repression. During adventitious rooting (0/4/7/10 DAC), 30 VcLBDs were differentially expressed, forming three temporal patterns. VcLBD16b reaches its peak expression during the early stages of adventitious root development and exhibits a strong response to auxin. VcLBD11 shows dynamic changes synchronized with cytokinin activity, while VcLBD33/40 is associated with primordia growth and vascular-related processes. Conclusions: We identified and characterized 153 VcLBD genes, profiled their transcripts across multiple blueberry tissues, defined stages of adventitious root development, and evaluated hormone responsiveness for representative members. Together, these results establish a foundation for dissecting VcLBD regulatory mechanisms and functions, particularly in organ growth and adventitious rooting. Full article
(This article belongs to the Special Issue Advances in Developmental Biology and Quality Control of Berry Crops)
Show Figures

Figure 1

14 pages, 2418 KB  
Protocol
Detached Twig Assay to Evaluate Bacterial Canker on Peaches
by Bilgehan A. Geylani, Stephen M. Parris, Jhulia Gelain, Guido Schnabel and Ksenija Gasic
Methods Protoc. 2026, 9(2), 34; https://doi.org/10.3390/mps9020034 - 28 Feb 2026
Viewed by 244
Abstract
Pseudomonas syringae pv. syringae (Pss) is the causal agent of bacterial canker, a disease that can result in yield losses, aerial tissue damage, and tree mortality in stone fruits worldwide. Peach, one of the major stone fruit crops, experiences significant yield [...] Read more.
Pseudomonas syringae pv. syringae (Pss) is the causal agent of bacterial canker, a disease that can result in yield losses, aerial tissue damage, and tree mortality in stone fruits worldwide. Peach, one of the major stone fruit crops, experiences significant yield losses and tree mortality attributed to bacterial canker in the United States. As the second-largest peach-producing state, South Carolina faces direct and significant impacts due to Pss. Early evaluations of peach scion responses to Pss infection have relied primarily on circumstantial field observations in rootstock trials. Although laboratory evaluations in peach have been reported, these studies primarily focused on pathogen virulence testing or small accession sets and did not establish a standardized, scalable detached twig protocol for systematic germplasm phenotyping. The absence of a clearly described laboratory assay has limited reproducible and large-scale evaluation of bacterial canker tolerance in peach. To address this gap, a detached dormant twig assay, previously developed for cherry, was adapted and optimized for peach. Dormant shoots from nine peach accessions were cut into 10 cm segments, surface-sterilized, and inoculated with a Pss suspension prepared in 10 mM MgCl2 buffer or with the buffer alone. After six weeks of incubation, inner bark lesion size was evaluated visually and quantified using ImageJ. A newly developed visual rating scale was established and compared with quantitative lesion measurements. Spearman correlation analysis showed strong positive correlations between visual disease scores and ImageJ-based lesion measurements across two independent replicates (ρ = 0.80–1.00, p < 0.01), while shoot segment diameter showed weak-to-moderate negative correlations with disease severity. This adapted and consolidated dormant twig assay provides a practical, reproducible, and scalable method for phenotyping bacterial canker tolerance in peach and supports future germplasm screening and breeding efforts. Full article
(This article belongs to the Section Omics and High Throughput)
Show Figures

Figure 1

22 pages, 39829 KB  
Article
Dual-Detector Vision and Depth-Aware Back-Projection for Accurate Apple Detection and 3D Localisation for Robotic Harvesting
by Tagor Hossain, Peng Shi and Levente Kovacs
Robotics 2026, 15(2), 47; https://doi.org/10.3390/robotics15020047 - 22 Feb 2026
Viewed by 399
Abstract
Accurate apple detection and precise three-dimensional (3D) localisation are essential for autonomous robotic harvesting in orchard environments, where occlusion, illumination variation, depth noise, and the similar colour appearance of fruits and surrounding leaves present significant challenges. This paper proposes a dual-detector vision framework [...] Read more.
Accurate apple detection and precise three-dimensional (3D) localisation are essential for autonomous robotic harvesting in orchard environments, where occlusion, illumination variation, depth noise, and the similar colour appearance of fruits and surrounding leaves present significant challenges. This paper proposes a dual-detector vision framework combined with depth-aware back-projection to achieve robust apple detection and metric 3D localisation in real time. The method integrates the complementary strengths of YOLOv8 and Mask R-CNN through confidence-weighted fusion of bounding boxes and pixel-wise union of segmentation masks, producing stabilised two-dimensional (2D) apple representations under visually ambiguous conditions. The fusion results are converted into dense 3D representations through depth-guided projection within the camera coordinate system representing the visible fruit surface. A depth-consistency weighting strategy assigns higher influence to depth-reliable pixels during centroid computation, thereby suppressing noisy or occluded depth measurements and improving the stability of 3D fruit centre estimation, while local intensity normalisation standardises neighbourhood-level pixel intensities to reduce the impact of shadows, highlights, and uneven lighting, enabling more consistent segmentation and detection across varying illumination conditions. Experimental results demonstrate an accuracy of 98.9%, an mAP of 94.2%, an F1-score of 93.3%, and a recall of 92.8%, while achieving real-time performance at 86.42 FPS, confirming the suitability of the proposed method for robotic harvesting in challenging orchard environments. Full article
(This article belongs to the Special Issue Perception and AI for Field Robotics)
Show Figures

Figure 1

24 pages, 4818 KB  
Article
Orchard Chestnut Visual Harvest Maturity Detection and Segmentation Using an Improved YOLO-Based Method
by Yunhao Zhang, Fan Zhang, Jiasheng Wang, Hao Yang, Wenping Zhang and Juan Li
Agriculture 2026, 16(4), 456; https://doi.org/10.3390/agriculture16040456 - 15 Feb 2026
Viewed by 435
Abstract
Visual harvest maturity is a key visual phenotype for orchard management and harvesting decisions, yet chestnut fruits in natural orchards often exhibit weak color contrast, subtle texture variation, blurred boundaries, and frequent occlusion under complex illumination. This study addresses RGB-based visual harvest maturity [...] Read more.
Visual harvest maturity is a key visual phenotype for orchard management and harvesting decisions, yet chestnut fruits in natural orchards often exhibit weak color contrast, subtle texture variation, blurred boundaries, and frequent occlusion under complex illumination. This study addresses RGB-based visual harvest maturity recognition and proposes AHM-YOLO, an improved instance segmentation model built upon YOLOv11n-seg. The proposed model enhances maturity-related feature representation by strengthening color- and edge-sensitive cues, stabilizing spatial dependencies under occlusion and illumination variation, and improving cross-scale semantic consistency in dense orchard scenes. A chestnut dataset collected from a typical orchard in Shandong Province is annotated into three visual harvest maturity stages (unripe, semi-ripe, and ripe). To ensure reliable evaluation, the dataset is partitioned at the acquisition unit level, and all experiments are conducted using multi-seed repeated runs. Experimental results show that AHM-YOLO achieves 84.3% Mask mAP50 and 72.2% Mask mAP50–95, demonstrating consistent improvements over the baseline model in complex orchard environments. Full article
(This article belongs to the Section Artificial Intelligence and Digital Agriculture)
Show Figures

Figure 1

25 pages, 15267 KB  
Article
3D Semantic Map Reconstruction for Orchard Environments Using Multi-Sensor Fusion
by Quanchao Wang, Yiheng Chen, Jiaxiang Li, Yongxing Chen and Hongjun Wang
Agriculture 2026, 16(4), 455; https://doi.org/10.3390/agriculture16040455 - 15 Feb 2026
Viewed by 535
Abstract
Semantic point cloud maps play a pivotal role in smart agriculture. They provide not only core three-dimensional data for orchard management but also empower robots with environmental perception, enabling safer and more efficient navigation and planning. However, traditional point cloud maps primarily model [...] Read more.
Semantic point cloud maps play a pivotal role in smart agriculture. They provide not only core three-dimensional data for orchard management but also empower robots with environmental perception, enabling safer and more efficient navigation and planning. However, traditional point cloud maps primarily model surrounding obstacles from a geometric perspective, failing to capture distinctions and characteristics between individual obstacles. In contrast, semantic maps encompass semantic information and even topological relationships among objects in the environment. Furthermore, existing semantic map construction methods are predominantly vision-based, making them ill-suited to handle rapid lighting changes in agricultural settings that can cause positioning failures. Therefore, this paper proposes a positioning and semantic map reconstruction method tailored for orchards. It integrates visual, LiDAR, and inertial sensors to obtain high-precision pose and point cloud maps. By combining open-vocabulary detection and semantic segmentation models, it projects two-dimensional detected semantic information onto the three-dimensional point cloud, ultimately generating a point cloud map enriched with semantic information. The resulting 2D occupancy grid map is utilized for robotic motion planning. Experimental results demonstrate that on a custom dataset, the proposed method achieves 74.33% mIoU for semantic segmentation accuracy, 12.4% relative error for fruit recall rate, and 0.038803 m mean translation error for localization. The deployed semantic segmentation network Fast-SAM achieves a processing speed of 13.36 ms per frame. These results demonstrate that the proposed method combines high accuracy with real-time performance in semantic map reconstruction. This exploratory work provides theoretical and technical references for future research on more precise localization and more complete semantic mapping, offering broad application prospects and providing key technological support for intelligent agriculture. Full article
(This article belongs to the Special Issue Advances in Robotic Systems for Precision Orchard Operations)
Show Figures

Figure 1

19 pages, 7566 KB  
Article
Identification of Passion Fruit ERF Gene Family and the Functional Analysis of PeERF68 in Response to Salt and Heat Stress
by Yanhui Liu, Qing He, Suzhuo Ma, Man Zhang, Xinxin Huang, Mingjie Wang, Yi Zhong, Yuxuan Li, Yuan Qin, Longxin Qiu and Lulu Wang
Agronomy 2026, 16(4), 452; https://doi.org/10.3390/agronomy16040452 - 14 Feb 2026
Viewed by 437
Abstract
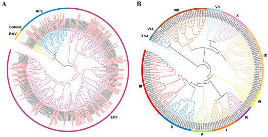
ERF transcription factors matter greatly in plant development and stress responses. In this study, a total of 77 ERF genes were identified in the passion fruit genome. These genes were classified into 12 groups based on their phylogenetic tree and were further analyzed [...] Read more.
ERF transcription factors matter greatly in plant development and stress responses. In this study, a total of 77 ERF genes were identified in the passion fruit genome. These genes were classified into 12 groups based on their phylogenetic tree and were further analyzed for their gene structure and conserved motifs. The results suggest that PeERF genes with close evolutionary relationships possess similar structural and motif compositions. The observation of the syntenic relationships revealed that both tandem and segmental duplication contributed to the expansion of ERF genes. Expression patterns of PeERFs across various organs and different developmental stages suggested diverse functional roles for these genes. In addition, differential expression patterns were observed under abiotic stress treatments, indicating a potential role for PeERFs in passion fruit adaptation to harsh environmental conditions. Notably, overexpression of PeERF68 consistently enhanced tolerance to salt and heat stress in Arabidopsis. These findings imply that PeERF genes may have important regulatory functions in plant growth and development. Overall, this work provides valuable insights for further research into the biological functions of PeERF genes in passion fruit. Full article
(This article belongs to the Section Crop Breeding and Genetics)
Show Figures

Figure 1

20 pages, 4258 KB  
Article
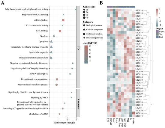
Genome-Wide Insights into the WRKY Transcription Factor Family and Transcriptional Regulation During Litchi Fruit Development
by Jiaxin Wu, Zheng Cao, Menghan Yang, Lejun Ouyang, Yongguo Zhao, Guangyuan Lu and Chao Shen
Horticulturae 2026, 12(2), 223; https://doi.org/10.3390/horticulturae12020223 - 11 Feb 2026
Viewed by 345
Abstract
WRKY transcription factors serve as key regulators in plants, playing important roles in growth and development, secondary metabolism, and stress responses. Here, a comprehensive genome-wide analysis identified 58 WRKY genes (LcWRKYs) in litchi for the first time. All LcWRKY proteins were [...] Read more.
WRKY transcription factors serve as key regulators in plants, playing important roles in growth and development, secondary metabolism, and stress responses. Here, a comprehensive genome-wide analysis identified 58 WRKY genes (LcWRKYs) in litchi for the first time. All LcWRKY proteins were predicted to be hydrophilic and localized in the nucleus. Phylogenetic analysis classified them into three major groups (Groups I, II, and III), with a pronounced expansion of Group II, which contained 42 members divided into five subgroups. Members within the same phylogenetic clade exhibited highly similar exon–intron structures and conserved motif compositions, indicating strong evolutionary conservation. LcWRKYs were unevenly distributed across the litchi chromosomes, with chromosome 3 showing the highest gene density. Collinearity analysis suggested that both segmental and tandem duplications contributed to the evolutionary expansion of this family. Notably, promoter cis-acting element analysis revealed that LcWRKYs are enriched with light-responsive, hormone-responsive (e.g., ABA, MeJA, SA), and stress-responsive elements, suggesting their potential involvement in integrating light signaling, hormonal pathways, and environmental stress responses. Integrative expression analysis further revealed that multiple LcWRKYs were significantly up-regulated during the middle and late stages of fruit development in cultivars such as ‘Feizixiao’ and ‘Nuomici’. Consistent with these patterns, qRT-PCR validation demonstrated a pronounced induction of four representative genes (LITCHI004628.m1, LITCHI018082.m1, LITCHI021964.m1, and LITCHI030932.m1) at 40 days post-anthesis, followed by gene-specific expression trajectories at later stages, indicating their potential involvement in regulating fruit development, particularly during the mid-developmental stage. Altogether, the results of this study provide insight into the expansion and potential functional diversification of WRKY transcription factors in litchi and identify candidate regulators associated with fruit development, offering valuable targets for future functional studies and genetic improvement. Full article
Show Figures

Figure 1

20 pages, 4296 KB  
Article
Occlusion-Aware Multi-Object Tracking in Vineyards via SAM-Based Visibility Modeling
by Yanan Wang, Hagsong Kim, Muhammad Fayaz, Lien Minh Dang, Hyeonjoon Moon and Kang-Won Lee
Electronics 2026, 15(3), 621; https://doi.org/10.3390/electronics15030621 - 1 Feb 2026
Viewed by 312
Abstract
Multi-object tracking (MOT) in vineyard environments remains challenging due to frequent and long-term occlusions caused by dense foliage, overlapping grape clusters, and complex plant structures. These characteristics often result in identity switches and fragmented trajectories when using conventional tracking methods. This paper proposes [...] Read more.
Multi-object tracking (MOT) in vineyard environments remains challenging due to frequent and long-term occlusions caused by dense foliage, overlapping grape clusters, and complex plant structures. These characteristics often result in identity switches and fragmented trajectories when using conventional tracking methods. This paper proposes OATSAM-Track, an occlusion-aware multi-object tracking framework designed for vineyard fruit monitoring. The framework integrates lightweight MobileSAM-assisted instance segmentation to estimate target visibility and occlusion severity. Occlusion-state reasoning is further incorporated into temporal association, appearance memory updating, and identity recovery. An adaptive temporal memory mechanism selectively updates appearance features according to predicted occlusion states, reducing identity drift under partial and severe occlusions. To facilitate occlusion-aware evaluation, an extended vineyard multi-object tracking dataset (GrapeOcclusionMOTS) with SAM-refined instance masks and fine-grained occlusion annotations is constructed. The experimental results demonstrate that OATSAM-Track improves identity consistency and tracking robustness compared to representative baseline trackers, particularly under medium and severe occlusion scenarios. These results indicate that explicit occlusion modeling is beneficial for reliable fruit monitoring in precision agriculture. Full article
Show Figures

Figure 1

18 pages, 4814 KB  
Article
Instance Segmentation Method for ‘Yuluxiang’ Pear at the Fruit Thinning Stage Based on Improved YOLOv8n-seg Model
by Weihao Hao, Xi Zhang, Hao Liang, Yaozong Shi, Lihang Chen, Bo Tang, Sheng Yang, Yanqing Zhang and Zhiyong Zhang
Agriculture 2026, 16(3), 346; https://doi.org/10.3390/agriculture16030346 - 30 Jan 2026
Viewed by 327
Abstract
Accurate detection and segmentation of young ‘Yuluxiang’ pear fruits at the fruit thinning stage are crucial for the development of intelligent fruit thinning robots. To address the challenges in recognition and segmentation of young ‘Yuluxiang’ pears in natural environments characterized by occlusion, overlap, [...] Read more.
Accurate detection and segmentation of young ‘Yuluxiang’ pear fruits at the fruit thinning stage are crucial for the development of intelligent fruit thinning robots. To address the challenges in recognition and segmentation of young ‘Yuluxiang’ pears in natural environments characterized by occlusion, overlap, and small targets, this paper proposes an improved instance segmentation model based on YOLOv8n-seg, named YOLOv8n-DSW. Firstly, the C2f modules were optimized by introducing DualConv to construct C2f-Dual modules, which enhanced feature extraction capability while reducing the number of parameters. Secondly, a Spatial-Channel Synergistic Attention (SCSA) mechanism was embedded ahead of the small-object detection head to improve detection accuracy for small targets. Finally, the original CIoU loss function was replaced with the WIoU v3 loss function to accelerate model convergence and improve accuracy. Deployment on a Firefly ROC-RK3588S-PC development board confirmed the model’s suitability for edge devices. Experimental results demonstrated that YOLOv8n-DSW achieved excellent performance. The mAP50, mAP75, and mAP50:95 for detection reached 95.6%, 83.2%, and 70.3%, respectively, and those for segmentation were 94.8%, 78.2%, and 65.3%. The proposed model outperformed its baseline, YOLOv8n-seg, as well as other classic models such as YOLOv5n-seg, YOLOv11n-seg, and YOLOv12n-seg. These results demonstrate that YOLOv8n-DSW provides accurate and efficient segmentation of young ‘Yuluxiang’ pear fruits. Full article
(This article belongs to the Section Artificial Intelligence and Digital Agriculture)
Show Figures

Figure 1

24 pages, 17827 KB  
Article
Region-Based Hyperspectral Imaging and Lightweight CNN Model for Nondestructive Prediction of Soluble Solid Content in Strawberries
by Seung-Woo Chun, Hong-Gu Lee, Jeong-Eun Lee, Woo-Hyeong Yu, In Geun Hwang and Changyeun Mo
Agriculture 2026, 16(3), 321; https://doi.org/10.3390/agriculture16030321 - 28 Jan 2026
Viewed by 343
Abstract
Soluble solid content (SSC) is a key indicator of strawberry quality. Conventional SSC measurement methods are destructive and impractical for large-scale applications. Therefore, this study developed a region-based hyperspectral imaging (HSI) and lightweight one-dimensional convolutional neural network (1D CNN) framework for nondestructive SSC [...] Read more.
Soluble solid content (SSC) is a key indicator of strawberry quality. Conventional SSC measurement methods are destructive and impractical for large-scale applications. Therefore, this study developed a region-based hyperspectral imaging (HSI) and lightweight one-dimensional convolutional neural network (1D CNN) framework for nondestructive SSC prediction in strawberries. To evaluate spatial effects on predictive accuracy, the fruit surface was segmented into five groups (G1–G5). Three spectral preprocessing methods were applied with partial least squares regression and five convolutional neural network (CNN) architectures, including a simplified VGG-CNN. Larger regions generally improved prediction performance; however, the 50% region (G2) and 75% region (G3) achieved comparable performance to the full region, reducing data requirements. The simplified VGG-CNN model with SNV outperformed other models, exhibiting high accuracy with reduced computational cost, supporting its potential integration into portable and real-time sensing systems. The proposed approach can contribute to improved postharvest quality control and enhanced consumer confidence in strawberry products. Full article
(This article belongs to the Section Agricultural Product Quality and Safety)
Show Figures

Figure 1

30 pages, 8651 KB  
Article
Disease-Seg: A Lightweight and Real-Time Segmentation Framework for Fruit Leaf Diseases
by Liying Cao, Donghui Jiang, Yunxi Wang, Jiankun Cao, Zhihan Liu, Jiaru Li, Xiuli Si and Wen Du
Agronomy 2026, 16(3), 311; https://doi.org/10.3390/agronomy16030311 - 26 Jan 2026
Viewed by 502
Abstract
Accurate segmentation of fruit tree leaf diseases is critical for yield protection and precision crop management, yet it is challenging due to complex field conditions, irregular leaf morphology, and diverse lesion patterns. To address these issues, Disease-Seg, a lightweight real-time segmentation framework, is [...] Read more.
Accurate segmentation of fruit tree leaf diseases is critical for yield protection and precision crop management, yet it is challenging due to complex field conditions, irregular leaf morphology, and diverse lesion patterns. To address these issues, Disease-Seg, a lightweight real-time segmentation framework, is proposed. It integrates CNN and Transformer with a parallel fusion architecture to capture local texture and global semantic context. The Extended Feature Module (EFM) enlarges the receptive field while retaining fine details. A Deep Multi-scale Attention mechanism (DM-Attention) allocates channel weights across scales to reduce redundancy, and a Feature-weighted Fusion Module (FWFM) optimizes integration of heterogeneous feature maps, enhancing multi-scale representation. Experiments show that Disease-Seg achieves 90.32% mIoU and 99.52% accuracy, outperforming representative CNN, Transformer, and hybrid-based methods. Compared with HRNetV2, it improves mIoU by 6.87% and FPS by 31, while using only 4.78 M parameters. It maintains 69 FPS on 512 × 512 crops and requires approximately 49 ms per image on edge devices, demonstrating strong deployment feasibility. On two grape leaf diseases from the PlantVillage dataset, it achieves 91.19% mIoU, confirming robust generalization. These results indicate that Disease-Seg provides an accurate, efficient, and practical solution for fruit leaf disease segmentation, enabling real-time monitoring and smart agriculture applications. Full article
Show Figures

Figure 1

41 pages, 5796 KB  
Article
Comparative Analysis of R-CNN and YOLOv8 Segmentation Features for Tomato Ripening Stage Classification and Quality Estimation
by Ali Ahmad, Jaime Lloret, Lorena Parra, Sandra Sendra and Francesco Di Gioia
Horticulturae 2026, 12(2), 127; https://doi.org/10.3390/horticulturae12020127 - 23 Jan 2026
Viewed by 449
Abstract
Accurate classification of tomato ripening stages and quality estimation is pivotal for optimizing post-harvest management and ensuring market value. This study presents a rigorous comparative analysis of morphological and colorimetric features extracted via two state-of-the-art deep learning-based instance segmentation frameworks—Mask R-CNN and YOLOv8n-seg—and [...] Read more.
Accurate classification of tomato ripening stages and quality estimation is pivotal for optimizing post-harvest management and ensuring market value. This study presents a rigorous comparative analysis of morphological and colorimetric features extracted via two state-of-the-art deep learning-based instance segmentation frameworks—Mask R-CNN and YOLOv8n-seg—and their efficacy in machine learning-driven ripening stage classification and quality prediction. Using 216 fresh-market tomato fruits across four defined ripening stages, we extracted 27 image-derived features per model, alongside 12 laboratory-measured physio-morphological traits. Multivariate analyses revealed that R-CNN features capture nuanced colorimetric and structural variations, while YOLOv8 emphasizes morphological characteristics. Machine learning classifiers trained with stratified 10-fold cross-validation achieved up to 95.3% F1-score when combining both feature sets, with R-CNN and YOLOv8 alone attaining 96.9% and 90.8% accuracy, respectively. These findings highlight a trade-off between the superior precision of R-CNN and the real-time scalability of YOLOv8. Our results demonstrate the potential of integrating complementary segmentation-derived features with laboratory metrics to enable robust, non-destructive phenotyping. This work advances the application of vision-based machine learning in precision agriculture, facilitating automated, scalable, and accurate monitoring of fruit maturity and quality. Full article
(This article belongs to the Special Issue Sustainable Practices in Smart Greenhouses)
Show Figures

Graphical abstract

24 pages, 5280 KB  
Article
MA-DeepLabV3+: A Lightweight Semantic Segmentation Model for Jixin Fruit Maturity Recognition
by Leilei Deng, Jiyu Xu, Di Fang and Qi Hou
AgriEngineering 2026, 8(2), 40; https://doi.org/10.3390/agriengineering8020040 - 23 Jan 2026
Viewed by 426
Abstract
Jixin fruit (Malus domesticaJixin’) is a high-value specialty fruit of significant economic importance in northeastern and northwestern China. Automatic recognition of fruit maturity is a critical prerequisite for intelligent harvesting. However, challenges inherent to field environments—including heterogeneous ripeness levels [...] Read more.
Jixin fruit (Malus domesticaJixin’) is a high-value specialty fruit of significant economic importance in northeastern and northwestern China. Automatic recognition of fruit maturity is a critical prerequisite for intelligent harvesting. However, challenges inherent to field environments—including heterogeneous ripeness levels among fruits on the same plant, gradual color transitions during maturation that result in ambiguous boundaries, and occlusion by branches and foliage—render traditional image recognition methods inadequate for simultaneously achieving high recognition accuracy and computational efficiency. Although existing deep learning models can improve recognition accuracy, their substantial computational demands and high hardware requirements preclude deployment on resource-constrained embedded devices such as harvesting robots. To achieve the rapid and accurate identification of Jixin fruit maturity, this study proposes Multi-Attention DeepLabV3+ (MA-DeepLabV3+), a streamlined semantic segmentation framework derived from an enhanced DeepLabV3+ model. First, a lightweight backbone network is adopted to replace the original complex structure, substantially reducing computational burden. Second, a Multi-Scale Self-Attention Module (MSAM) is proposed to replace the traditional Atrous Spatial Pyramid Pooling (ASPP) structure, reducing network computational cost while enhancing the model’s perception capability for fruits of different scales. Finally, an Attention and Convolution Fusion Module (ACFM) is introduced in the decoding stage to significantly improve boundary segmentation accuracy and small target recognition ability. Experimental results on a self-constructed Jixin fruit dataset demonstrated that the proposed MA-DeepLabV3+ model achieves an mIoU of 86.13%, mPA of 91.29%, and F1 score of 90.05%, while reducing the number of parameters by 89.8% and computational cost by 55.3% compared to the original model. The inference speed increased from 41 frames per second (FPS) to 81 FPS, representing an approximately two-fold improvement. The model memory footprint is only 21 MB, demonstrating potential for deployment on embedded devices such as harvesting robots. Experimental results demonstrate that the proposed model achieves significant reductions in computational complexity while maintaining high segmentation accuracy, exhibiting robust performance particularly in complex scenarios involving color gradients, ambiguous boundaries, and occlusion. This study provides technical support for the development of intelligent Jixin fruit harvesting equipment and offers a valuable reference for the application of lightweight deep learning models in smart agriculture. Full article
Show Figures

Figure 1

Back to TopTop