Sign in to use this feature.

Years

Between: -

Subjects

remove_circle_outline
remove_circle_outline
remove_circle_outline
remove_circle_outline
remove_circle_outline
remove_circle_outline
remove_circle_outline

Journals

Article Types

Countries / Regions

Search Results (13)

Search Parameters:
Keywords = folded flange

Order results
Result details
Results per page
Select all
Export citation of selected articles as:
12 pages, 2284 KB  
Article
Degradation Mechanisms in Metallized Barrier Films for Vacuum Insulation Panels Subjected to Flanging-Induced Stress
by Juan Wang, Ziling Wang, Delei Chen, Zhibin Pei, Jian Shen and Ningning Zhou
Nanomaterials 2025, 15(16), 1231; https://doi.org/10.3390/nano15161231 - 12 Aug 2025
Viewed by 723
Abstract
The long-term reliability of vacuum insulation panels (VIPs) is constrained by the barrier film degradation caused by micro-cracks during the flanging process. However, the correlation mechanism between process parameters and microleakage remains unclear. This study systematically investigates the impact of the number of [...] Read more.
The long-term reliability of vacuum insulation panels (VIPs) is constrained by the barrier film degradation caused by micro-cracks during the flanging process. However, the correlation mechanism between process parameters and microleakage remains unclear. This study systematically investigates the impact of the number of flanging cycles on the barrier properties and insulation failure of aluminum foil composite film (AF) and metallized polyester film (MF). Accelerated aging tests revealed that the water vapor transmission rate (WVTR) of MF surged by 340% after five flanging cycles, while its oxygen transmission rate (OTR) increased by 22%. In contrast, AF exhibited significantly increased gas permeability due to brittle fracture of its aluminum layer. Thermal conductivity measurements demonstrated that VIPs subjected to ≥5 flanging cycles experienced a thermal conductivity increase of 5.22 mW/(m·K) after 30 days of aging, representing a 7.1-fold rise compared to unbent samples. MF primarily failed through interfacial delamination, whereas AF failed predominantly via aluminum layer fracture. This divergence stems from the substantial difference in mechanical properties between the metal and the polymer substrate. The study proposes optimizing the flanging process (≤3 bending cycles) and establishes a micro-crack propagation prediction model using X-ray computed tomography (CT). These findings provide crucial theoretical and technical foundations for enhancing VIP manufacturing precision and extending service life, holding significant practical value for energy-saving applications in construction and cryogenic fields. Full article
Show Figures

Graphical abstract

21 pages, 9784 KB  
Article
Research on the Vertical Temperature Gradient Model of Long-Span Concrete Box Arch Without Flange Plate Based on Measured Data
by Zengwu Liu, Min Yao, Qiuya Wang and Yunhao Ren
Coatings 2025, 15(3), 288; https://doi.org/10.3390/coatings15030288 - 1 Mar 2025
Cited by 1 | Viewed by 878
Abstract
In view of the fact that the specification does not specify the calculation model for the temperature gradient of the concrete box-shaped arch rib without wing plates, and there is also a lack of relevant research on the temperature model of this type [...] Read more.
In view of the fact that the specification does not specify the calculation model for the temperature gradient of the concrete box-shaped arch rib without wing plates, and there is also a lack of relevant research on the temperature model of this type of arch rib, this paper carries out research on the impact of sunshine temperature on a section of concrete box arch rib without a flange plate based on the 355 m Shuiluohe Bridge. Firstly, a temperature experiment of the arch rib without flange plates was conducted. According to the experimental data, the temperature distribution and changing rules of the arch rib cross-section were analyzed. Then, according to the measured temperature data, a calculation mode of the vertical temperature gradient of the arch rib was proposed and compared with the specification. Finally, in view of the most disadvantageous phases of the arch rib in the construction process, the influence of different gradient modes on the structural mechanical behavior was analyzed by means of a simulation model. The results show that along the span from the springing to L/2, the maximal temperatures of the top plate, web plate and bottom plate gradually increase. The temperature gradient of the box’s top plate is the largest, that of the web plate is the second largest, and that of the bottom plate is the smallest. The vertical temperature difference of the key section of the arch rib gradually increases from the springing to L/2, and the maximal temperature difference of the section at L/2 is 16.3 °C, which is 4.2 °C higher than that of the springing section. The vertical temperature gradient proposed in this paper is a four-fold nonlinear model. Compared with the temperature gradient distribution range specified in the specification, the vertical temperature gradient in this article has a wider distribution range in the cross-section height, and the temperature varies more quickly along the cross-section height. The temperature gradient model proposed has more adverse effects on the mechanical behavior of the structure. The temperature gradient model proposed in this paper not only fills the gap in the specification but also provides suggestions for the design and construction of bridges. Meanwhile, the temperature distribution model of this type of arch rib also lays a theoretical foundation for the further development of corresponding thermal insulation materials for concrete surfaces or new concrete materials. Full article
Show Figures

Figure 1

18 pages, 7928 KB  
Article
Numerical Study on the Shear Behavior of a Late-Model Cold-Formed Stainless Steel C-Shaped Beam
by Shuang-E Huangfu, Zhong Tao, Zhenglin Zhang, Zihao Wang and Ji Zhang
Materials 2025, 18(1), 91; https://doi.org/10.3390/ma18010091 - 28 Dec 2024
Viewed by 1065
Abstract
The failure mode of thin-walled C-channel beams typically manifests as premature local buckling of the compression flange, leading to insufficient utilization of material strength in both the flange and the web. To address this issue, this study adopts the approach of increasing the [...] Read more.
The failure mode of thin-walled C-channel beams typically manifests as premature local buckling of the compression flange, leading to insufficient utilization of material strength in both the flange and the web. To address this issue, this study adopts the approach of increasing the number of bends to reinforce the flange and adding V-shaped stiffeners in the middle of the web to reduce the width-to-thickness ratio of the plate elements, thereby delaying local buckling and allowing for greater plastic deformation. However, the challenge lies in the irregular cross-sectional shape and complex buckling patterns. Therefore, this paper aims to explore a suitable cross-sectional form to expand the application of stainless steel members. Subsequently, three-point bending tests were conducted on the optimally designed stainless C-channel beam with folded flanges and mid-web stiffeners. The finite element simulation results were compared and analyzed with the experimental results to validate the model’s effectiveness. After verifying the correctness of the finite element model, this study conducted numerical parameterization research to investigate the effects of the shear span ratio, complex edge stiffeners, web height–thickness ratio, and V-shaped stiffener size on the shear performance of stainless steel folded flange C-beams. The results show that changing the shear span ratio has a significant impact on the shear capacity and vertical deflection deformation of components; increasing the web height–thickness ratio can enhance the shear capacity of the component; elevating the V-shaped stiffener size can slightly improve the shear capacity of components; and for the stainless steel C-shaped beam with folded flanges and intermediate stiffening webs, adding edge stiffeners cannot remarkably promote the shear capacity of the component. Full article
Show Figures

Figure 1

19 pages, 18456 KB  
Article
Study of Innovative Connector for Steel–Concrete Composite Structures
by Anna Derlatka, Piotr Lacki, Paweł Kania and Shan Gao
Appl. Sci. 2024, 14(7), 3003; https://doi.org/10.3390/app14073003 - 3 Apr 2024
Cited by 1 | Viewed by 1973
Abstract
The paper presents an analysis of the innovative connector for manufacturing a steel–concrete composite beam. The connector consists of a corrugated metal sheet in the shape of a dovetail and shot nails. The nails are shot through the sheet fold into the flange [...] Read more.
The paper presents an analysis of the innovative connector for manufacturing a steel–concrete composite beam. The connector consists of a corrugated metal sheet in the shape of a dovetail and shot nails. The nails are shot through the sheet fold into the flange of the steel I-section. Experimental studies of push-out tests were carried out. The conducted tests proved that the proposed solution can be applied as the fastener for steel–concrete composite beams for the construction of ceilings in utility public buildings with small beam’s span. Considering the criteria presented in the Eurocode 4 standard and the results of the experiments, it was proven that all analyzed types of fasteners are ductile. The connector made of sheet with a thickness of 1.00 mm and 2 nails is characterized by a breaking load of 30.83 kN. The load-bearing capacity of the fastener can be adjusted by changing the corrugated sheet thickness and changing the number of nails shot in the single fold of the sheet. Full article
Show Figures

Figure 1

30 pages, 7572 KB  
Article
Velocity Augmentation Model for an Empty Concentrator-Diffuser-Augmented Wind Turbine and Optimisation of Geometrical Parameters Using Surface Response Methodology
by Ngwarai Shambira, Golden Makaka and Patrick Mukumba
Sustainability 2024, 16(4), 1707; https://doi.org/10.3390/su16041707 - 19 Feb 2024
Cited by 9 | Viewed by 2983
Abstract
Wind energy, renowned for cost-effectiveness and eco-friendliness, addresses global energy needs amid fossil fuel scarcity and environmental concerns. In low-wind speed regions, optimising wind turbine performance becomes vital and achievable by augmenting wind velocity at the turbine rotor using augmentation systems such as [...] Read more.
Wind energy, renowned for cost-effectiveness and eco-friendliness, addresses global energy needs amid fossil fuel scarcity and environmental concerns. In low-wind speed regions, optimising wind turbine performance becomes vital and achievable by augmenting wind velocity at the turbine rotor using augmentation systems such as concentrators and diffusers. This study focuses on developing a velocity augmentation model that correctly predicts the throat velocity in an empty concentrator-diffuser-augmented wind turbine (CDaugWT) design and determines optimal geometrical parameters. Utilising response surface methodology (RSM) in Design Expert 13 and computational fluid dynamics (CFD) in ANSYS Fluent, 86 runs were analysed, optimising parameters such as diffuser and concentrator angles and lengths, throat length, and flange height. The ANOVA analysis confirmed the model’s significance (p < 0.05). Notably, the interaction between the concentrator’s length and the diffuser’s length had the highest impact on the throat velocity. The model showed a strong correlation (R2 = 0.9581) and adequate precision (ratio value of 49.655). A low coefficient of variation (C.V.% = 0.1149) highlighted the model’s reliability. The findings revealed a 1.953-fold increase in inlet wind speed at the throat position. Optimal geometrical parameters for the CDaugWT included a diffuser angle of 10°, concentrator angle of 20°, concentrator length of 375 mm (0.62Rth), diffuser length of 975 mm (1.61Rth), throat length of 70 mm (0.12Rth), and flange height of 100 mm (0.17Rth) where Rth is the throat radius. A desirability value of 0.9, close to 1, showed a successful optimisation. CFD simulations and RSM reduced calculation cost and time when determining optimal geometrical parameters for the CDaugWT design. Full article
(This article belongs to the Special Issue Applications and Technologies of Renewable Energy)
Show Figures

Figure 1

18 pages, 14568 KB  
Article
Fatigue Behaviors of Joints between Steel Girders with Corrugated Webs and Top RC Slabs under Transverse Bending Moments
by Yun Zhang, Tao Yang, Tingyi Luo, Mingyu Chen and Xiaobin Chen
Materials 2023, 16(6), 2427; https://doi.org/10.3390/ma16062427 - 18 Mar 2023
Cited by 1 | Viewed by 2352
Abstract
Steel–concrete composite box beams are widely used in bridge engineering, which might bear transverse and longitudinal bending moments simultaneously under vehicle loads. To investigate the fatigue performance of joints between the steel girders and the top reinforced concrete (RC) slabs under transverse bending [...] Read more.
Steel–concrete composite box beams are widely used in bridge engineering, which might bear transverse and longitudinal bending moments simultaneously under vehicle loads. To investigate the fatigue performance of joints between the steel girders and the top reinforced concrete (RC) slabs under transverse bending moments, a reduced scale joint between the weathering steel girder with the corrugated steel web (CSW) and the top RC slab was designed and tested under constant amplitude fatigue loads. Test results show that the joint initially cracked in the weld metal connecting the CSW with the bottom girder flange during the fatigue loading process. The initial crack propagated from the longitudinal fold to the adjacent inclined folds after the specimen was subjected to 7.63 × 105 loading cycles and caused the final fatigue failure. Compared with the calculated fatigue lives in the methods recommended by EC3 and AASHTO, the fatigue performance of the details involved in the joint satisfied the demands of fatigue design. Meanwhile, finite element (FE) models of joints with different parameters were established to determine their effect on the stress ranges at the hot spot regions of the joints. Numerical results show that improving the bending radius or the thickness of the CSW helps to reduce the stress ranges in the hot spot regions, which is beneficial to enhance the fatigue resistance of the investigated fatigue details accordingly. Full article
Show Figures

Figure 1

20 pages, 6565 KB  
Article
Flexural Behaviour of Built-Up Beams Made of Optimised Sections
by Elilarasi Kanthasamy, Janaid Hussain, Kajaharan Thirunavukkarasu, Keerthan Poologanathan, Krishanu Roy, G. Beulah Gnana Ananthi and Thadshajini Suntharalingam
Buildings 2022, 12(11), 1868; https://doi.org/10.3390/buildings12111868 - 3 Nov 2022
Cited by 11 | Viewed by 4264
Abstract
The modular construction industry often seeks cost-effective, high-performing, and longer-span members in buildings to ensure efficiency and quality. Accordingly, the idea of built-up sections was brought into gain numerous benefits including higher structural capacity, improved torsional rigidity, and increased stiffness. While limited research [...] Read more.
The modular construction industry often seeks cost-effective, high-performing, and longer-span members in buildings to ensure efficiency and quality. Accordingly, the idea of built-up sections was brought into gain numerous benefits including higher structural capacity, improved torsional rigidity, and increased stiffness. While limited research studies have been carried out to study the structural performances of built-up sections, few innovative section profiles have been developed in the industry considering the structural benefits, including improved stiffness. Hence, the application of newly developed built-up sections could enhance the employment of built-up sections in the industry. On that note, this research is focused on the flexural behaviour of optimised section profiles named the LCB-benchmark (Lipped Channel Beam), the optimised-LCB, folded-flange and the super-sigma sections. In addition, different materials, namely cold-formed carbon steel (CFS), cold-formed (CF) aluminium and CF stainless steel, were considered for built-up sections, in order to provide recommendations based on their flexural performances. Numerical analysis was carried out on single sections as well as on built-up sections to the developed parametric plan after the successful validation of experimental studies. The results were compared for single and built-up sections. Finally, based on the comparisons, the folded-flange built-up section is recommended for all three materials as it displayed the highest bending capacity, and the capacity enhancement compared to the corresponding single section was a minimum of 131%. Full article
(This article belongs to the Section Building Structures)
Show Figures

Graphical abstract

18 pages, 5046 KB  
Article
Numerical Analysis on Transverse Splicing Structure for the Widening of a Long Multi-Span Highway Concrete Continuous Box Girder Bridge
by Wenqing Wu, Hui Zhang, Zheng Liu and Yunpeng Wang
Materials 2022, 15(19), 6805; https://doi.org/10.3390/ma15196805 - 30 Sep 2022
Cited by 8 | Viewed by 2496
Abstract
For the bridge widening of long multi-span highway concrete continuous box girder with a conventional splicing structure, due to the large longitudinal difference deformation by concrete shrinkage and creep between the existing and new ones, the widened structure will have an overlarge bending [...] Read more.
For the bridge widening of long multi-span highway concrete continuous box girder with a conventional splicing structure, due to the large longitudinal difference deformation by concrete shrinkage and creep between the existing and new ones, the widened structure will have an overlarge bending deformation after widening, especially an obvious transverse deformation at the end of girder, which will lead to structural damage to the newly widened structure. To effectively absorb the difference deformation mentioned above, this study proposes a novel transverse splicing structure based on the folding effect of a corrugated steel plate (CSP) (hereinafter referred to as “the CSP splicing structure”). Then, a finite element structural analysis was performed on the mechanical properties of the widened structure with the CSP splicing structure, and compared to those of a widened structure adopting the conventional concrete splicing mode, to clarify the transverse load transferring mechanism of the structure. Finally, by conducting a sensitivity analysis on CSP thickness, corrugation length, splicing stitch width, and other structural parameters, a sound parameter combination scheme was put forward. According to the research results, to ensure effective utilization of the CSP folding effect, the corrugation pattern direction of CSP should be set as horizontal, and the wave angle as the degree of 90°. In addition, it mitigated the transverse tensile stress to effectively avoid concrete cracking feasibility on the top flange of the box girder at the end of the girder. This study offers a feasible way of avoiding the structural damage produced by an excess transverse deformation at the end of the girder after bridge widening of a long multi-span concrete continuous box girder. Full article
(This article belongs to the Special Issue Repair and Strengthening of Existing Reinforced Concrete Structures)
Show Figures

Figure 1

22 pages, 15328 KB  
Article
Push-Out Test and Hysteretic Performance Study of Semi-Rigid Shear Keys with the Triple-Folded Web of Flange
by Zhenshan Wang, Huaqian Qin, Yong Yang, Yunhe Liu, Hongchao Guo and Hongchen Wang
Buildings 2022, 12(7), 991; https://doi.org/10.3390/buildings12070991 - 12 Jul 2022
Cited by 3 | Viewed by 2160
Abstract
The PBL (Perfobond Leiste) shear connector has the advantages of high bearing capacity and strong constraint ability; however, the traditional PBL shear connector has strong and weak axis problems, and its stiffness is large, resulting in weak deformation ability. To this end, this [...] Read more.
The PBL (Perfobond Leiste) shear connector has the advantages of high bearing capacity and strong constraint ability; however, the traditional PBL shear connector has strong and weak axis problems, and its stiffness is large, resulting in weak deformation ability. To this end, this paper proposes a new type of flange triple-web shear key and obtains the new shear key’s mechanical properties and failure mechanism through the push-out test. The results show that the failure mode of the new shear key is the deformation of the steel plate on the web and the edge of the opening, which has a high bearing capacity, outstanding deformation ability, and good integrity with concrete, showing obvious semi-rigid characteristics. Through numerical analysis, the effects of flange width, web height, and steel plate thickness on the mechanical properties of shear keys are obtained. Based on the fitting analysis method, the calculation formula of shear key bearing capacity is proposed. Finally, the horizontal seismic performance of the shear key is numerically simulated. It is found that the hysteretic curve of the shear key is full and shows good energy dissipation capacity. Full article
Show Figures

Figure 1

18 pages, 8980 KB  
Article
Failure Mechanism of Hybrid Steel Beams with Trapezoidal Corrugated-Web Non-Welded Inclined Folds
by Ahmed S. Elamary, Yasir Alharthi, Osama Abdalla, Muwaffaq Alqurashi and Ibrahim A. Sharaky
Materials 2021, 14(6), 1424; https://doi.org/10.3390/ma14061424 - 15 Mar 2021
Cited by 12 | Viewed by 3097
Abstract
Literature of Steel Beams with a thin-walled trapezoidal Corrugated Web (SBCWs) shows that the capacity of SBCWs is affected by both the fatigue cracks initiated along the inclined folds (IFs) and the maximal additional stress located in the middle of the IFs. An [...] Read more.
Literature of Steel Beams with a thin-walled trapezoidal Corrugated Web (SBCWs) shows that the capacity of SBCWs is affected by both the fatigue cracks initiated along the inclined folds (IFs) and the maximal additional stress located in the middle of the IFs. An experimental investigation on the behaviour of hybrid SBCWs under flexure is presented in this paper. This study focuses on the effect of the welding IF between the web and flanges (IFs welded or non-welded), the horizontal-fold length (200, 260, and 350 mm), and transversal flange stiffeners on the failure mechanism of the SBCW under three line load. Accordingly, six hybrid specimens were fabricated, instrumented, and tested (five SBCW specimens and one specimen with a flat web). The test setup was designed to generate shear and a moment in the testing zone via three-point bending. The results indicated that non-welded IFs specimens with or without flange stiffeners failed owing to web tearing after web and flange local buckling. The failure mode of the specimen with continuous welding between the web and flanges was local flange buckling. Finally, the paper presents a comparison between the experimental results and the European Code to predict the capacity of the flange towards local buckling. It was concluded that the non-welding the IFs affected the inelastic behaviour and the capacity of the SBCWs. In addition, the bending resistance equations presented by EN 1993-1-5 can safely predict the test results of the non-welded inclined fold and yield a high safe variation. Full article
Show Figures

Figure 1

15 pages, 5218 KB  
Article
Finite Element Analysis of the Stability of a Sinusoidal Web in Steel and Composite Steel-Concrete Girders
by Krzysztof Śledziewski and Marcin Górecki
Materials 2020, 13(5), 1041; https://doi.org/10.3390/ma13051041 - 26 Feb 2020
Cited by 22 | Viewed by 3921
Abstract
This paper presents the results of numerical investigations into the behavior of a sinusoidal web loaded in shear due to buckling in the period from the onset of buckling until failure, as well as the impact of a reinforced concrete slab on the [...] Read more.
This paper presents the results of numerical investigations into the behavior of a sinusoidal web loaded in shear due to buckling in the period from the onset of buckling until failure, as well as the impact of a reinforced concrete slab on the stability of the web. The analysis concerned steel girders and composite girders with the top flange bonded to a reinforced concrete slab. Nonlinear analyses were performed using the finite element method. The results of the investigations support the conclusion that the appearance and propagation of shear stresses in the sinusoidal web of the composite steel–concrete beam are the same as those in an identical non-composite steel beam, but the bracing of the top flanges improves the shear strength and, at the same time, affects the location of initial stresses. In addition, it was found that, despite the three types of buckling, the predominant failure of the sinusoidal webs, regardless of the presence of the concrete slab, is global buckling. It occurs diagonally through several folds at the same time, including deformation of the web over its entire height. Full article
(This article belongs to the Section Advanced Materials Characterization)
Show Figures

Figure 1

23 pages, 5656 KB  
Article
Analysis of the Fatigue Crack Evolution of Corrugated Web Girders
by Guoqian Wei, Fan Ye, Shanshan Li and Siwen Chen
Metals 2019, 9(8), 869; https://doi.org/10.3390/met9080869 - 8 Aug 2019
Cited by 5 | Viewed by 3462
Abstract
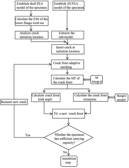
Based on linear elastic fracture mechanics (LEFM), the fatigue crack evolution process and behavior of corrugated web girders were studied. The global finite element analysis (FEA) model of corrugated web girders was first developed and the equivalent structural stress method was used to [...] Read more.
Based on linear elastic fracture mechanics (LEFM), the fatigue crack evolution process and behavior of corrugated web girders were studied. The global finite element analysis (FEA) model of corrugated web girders was first developed and the equivalent structural stress method was used to reveal the dangerous locations along the weld under the bending load. The weld toe between the tension flange and the web weld, which is near the intersection of the inclined fold and the parallel fold, was determined as the fatigue crack easy-initiating location. Then a small region containing the crack-prone site was extracted as the sub-model for a crack propagating simulation. A semi-circle initial crack with 0.1 mm radius was inserted at the crack easy-initiating location. The stress intensity factors (SIFs; KI, KII, and KIII) of some discrete points along the crack front were calculated by the M-integral method. Based on Nasgro law, the geometry of the new crack front with a given extension length was obtained. Finally, the complete evolution process of the crack propagation was simulated. Results showed that the dominant crack propagating mode is open type (Mode I) and KI is the most important propagating driving force. According to the crack front shape evolution, the whole propagating process was divided into 6 stages. An obvious kink of the crack was found in stage 1, which covered only a very short time. The stages 3, 4 and 5 accounted for the majority of life, among which the stage 3 accounted for as high as 81% of the total life. Therefore, the cycles of the weld toe crack propagating from 0.1 mm to the thickness of the flange can be defined as the prediction life of this kind of structures. Full article
Show Figures

Figure 1

27 pages, 69612 KB  
Article
Responsive Parametric Building Free Forms Determined by Their Elastically Transformed Steel Shell Roofs
by Aleksandra Prokopska and Jacek Abramczyk
Buildings 2019, 9(2), 46; https://doi.org/10.3390/buildings9020046 - 14 Feb 2019
Cited by 10 | Viewed by 7008
Abstract
The article concerns the unconventional architectural forms of buildings roofed with transformed shells made up of thin-walled steel fold sheets, and a parametric description of how they are shaped. Complicated deformations of flanges and webs, as well as the complex static–strength work of [...] Read more.
The article concerns the unconventional architectural forms of buildings roofed with transformed shells made up of thin-walled steel fold sheets, and a parametric description of how they are shaped. Complicated deformations of flanges and webs, as well as the complex static–strength work of the folds in a shell roof, demand the creation of simplified models regarding the parameterization of such shells and their integration with the general forms of the buildings. To obtain favorable results, it was necessary to write computer applications because of both the complicated problems related to the significant limitations of the transformations, as well as the great possibilities of shaping shell roofs by means of directrices of almost free shape and mutual position. The developed procedures enable the prediction of shapes and states of all the folds in the designed shell. They take account of two basic conditions related to these restrictions, which guarantee that the folds encounter little resistance when matching their transformed forms to the roof directrices, and that their initial effort was as low as possible. The developed procedures required solving a number of issues in the fields of architecture, civil engineering, and structures, and are illustrated with an example of shaping one unconventional architectural form. The interdisciplinary study explains a new insight into shaping such forms. Full article
(This article belongs to the Special Issue Responsive Architecture)
Show Figures

Figure 1

Back to TopTop