Sign in to use this feature.

Years

Between: -

Subjects

remove_circle_outline
remove_circle_outline
remove_circle_outline
remove_circle_outline
remove_circle_outline

Journals

Article Types

Countries / Regions

Search Results (45)

Search Parameters:
Keywords = extra-embryonic development

Order results
Result details
Results per page
Select all
Export citation of selected articles as:
22 pages, 3465 KB  
Review
Novel Aspects of the Physiology of Pregnancy in Domestic Ruminants
by Fuller W. Bazer, Thainá Minela and Gregory A. Johnson
Animals 2025, 15(18), 2672; https://doi.org/10.3390/ani15182672 - 12 Sep 2025
Viewed by 663
Abstract
Mammals exhibit unique and highly variable mechanisms for the establishment and maintenance of pregnancy. Ruminants (e.g., sheep, cows, and goats) have novel mechanisms whereby the conceptus (embryo and its extra-embryonic membranes) signals for the establishment of pregnancy and exhibits unique metabolic pathways favoring [...] Read more.
Mammals exhibit unique and highly variable mechanisms for the establishment and maintenance of pregnancy. Ruminants (e.g., sheep, cows, and goats) have novel mechanisms whereby the conceptus (embryo and its extra-embryonic membranes) signals for the establishment of pregnancy and exhibits unique metabolic pathways favoring conceptus development. Embryos of ruminants reach the spherical blastocyst stage at 5 to 10 mm in diameter and then elongate rapidly to elongated filamentous conceptuses of greater than 250 mm as they make contact with the uterine luminal epithelium (LE) for implantation. During conceptus elongation the trophectoderm cells secrete interferon tau (IFNT), a novel pregnancy recognition signal for ruminants to ensure maintenance of a functional corpus luteum (CL) to secrete progesterone (P4) required for pregnancy. P4 induces uterine epithelia cells to express the endogenous Jaagsiekte Retrovirus (enJSRV) that may transactivate toll-like receptors 7 and 8 in the conceptus trophectoderm to induce secretion of IFNT, a classical viral–antiviral mechanism. IFNT silences expression of receptors for estradiol (E2) and oxytocin (OXTR), which abrogates the mechanism whereby oxytocin from CL and posterior pituitary would otherwise induce large pulses of prostaglandin F (PGF) by uterine epithelia to cause regression of the CL and its secretion of P4. IFNT has another novel role in silencing expression of not only ESR1 and OXTR, but all classical interferon-stimulated genes in the uterine LE and superficial glandular epithelium (sGE), but with P4 increasing expression of genes for transport of nutrients such as glucose and arginine into the uterine lumen to support conceptus development. Ruminant conceptuses convert glucose to fructose, a novel hexose sugar that cannot be transported back to the maternal circulation. Fructose is converted to fructose-1-PO4 for metabolism, not via the pathway for glycolysis but via the novel fructolysis pathway uninhibited by low pH, citrate, or ATP as is the case for glycolysis. Thus, fructose and its metabolites support the pentose cycle, hexosamine biosynthesis pathway, one-carbon metabolism, and the citric acid cycle for all cells of the conceptus. Arginine is another key nutrient transported into the uterine lumen by the uterine LE/sGE in response to P4 and IFNT. Arginine is metabolized to generate nitric oxide, polyamines, and creatine, essential for conceptus growth and development, while enhancing production of IFNT as a novel pregnancy recognition signal, and upregulating expression of genes in the uterine LE/sGE for transport of nutrients. Fructose is the major hexose sugar supporting major metabolic pathways required for conceptus growth and development in ruminants. Full article
Show Figures

Figure 1

27 pages, 7011 KB  
Review
Conceptus Elongation, Implantation, and Early Placental Development in Species with Central Implantation: Pigs, Sheep, and Cows
by Gregory A. Johnson, Thainá Minela, Heewon Seo, Fuller W. Bazer, Robert C. Burghardt, Guoyao Wu, Ky G. Pohler, Claire Stenhouse, Joe W. Cain, Zachary K. Seekford and Dallas R. Soffa
Biomolecules 2025, 15(7), 1037; https://doi.org/10.3390/biom15071037 - 17 Jul 2025
Cited by 2 | Viewed by 1665
Abstract
Species have different strategies for implantation and placentation. Much can be learned about general molecular and cellular biology through the examination and comparison of these differences. To varying degrees, implantation in all species includes alterations in epithelial polarity, the transformation of the endometrial [...] Read more.
Species have different strategies for implantation and placentation. Much can be learned about general molecular and cellular biology through the examination and comparison of these differences. To varying degrees, implantation in all species includes alterations in epithelial polarity, the transformation of the endometrial stroma, the differentiation of the trophoblast, cell-to-cell and tissue-to-tissue signaling through hormones, cytokines, and extracellular vesicles, and the alteration of the maternal immune system. This review focuses on implantation in pigs, sheep, and cows. These species share with mice/rats and humans/primates the key events of early embryonic development, pregnancy recognition, and the establishment of functional placentation. However, there are differences between the pregnancies of livestock and other species that make livestock unique biomedical models for the study of pregnancy and cell biology in general. Pig, sheep, and cow conceptuses (embryo/fetus and associated placental membranes) elongate prior to implantation, displaying central implantation, extended periods of conceptus attachment to the uterus, and epitheliochorial (pigs) and synepitheliochorial (sheep and cows) placentation. This review will discuss what is understood about how the trophoblast and extraembryonic endoderm of pig, sheep, and cow conceptuses elongate, and how a major goal of current in vitro models is to achieve conceptus elongation. It will then examine the adhesion cascade for conceptus implantation that initiates early placental development in pigs, sheep, and cows. Finally, it will conclude with a brief overview of early placental development in pigs, sheep, and cows, with a listing of some important “omics” studies that have been published. Full article
Show Figures

Figure 1

25 pages, 2990 KB  
Article
Can the Supplementation of Oocytes with Extra Copies of mtDNA Impact Development Without Being Transmitted? A Molecular Account
by Justin C. St. John, Eryk Andreas and Alexander Penn
Int. J. Mol. Sci. 2025, 26(6), 2746; https://doi.org/10.3390/ijms26062746 - 18 Mar 2025
Viewed by 974
Abstract
The introduction of extra copies of mitochondrial DNA (mtDNA), whether autologous or heterologous, into oocytes at the time of fertilisation or through other assisted reproductive technologies, such as nuclear transfer, is a contentious issue. The primary focus has been on whether third-party mtDNA [...] Read more.
The introduction of extra copies of mitochondrial DNA (mtDNA), whether autologous or heterologous, into oocytes at the time of fertilisation or through other assisted reproductive technologies, such as nuclear transfer, is a contentious issue. The primary focus has been on whether third-party mtDNA is transmitted to the offspring and if it impacts offspring health and well-being. However, little attention has focused on whether the introduction of extra copies of mtDNA will interfere with the balance established between the nuclear and mitochondrial genomes during oogenesis and as the developing embryo establishes its own epigenetic imprint that will influence mature offspring. Whilst we determined that sexually mature offspring generated through mtDNA supplementation did not inherit any-third party mtDNA, they exhibited differences in gene expression from three tissues derived from three separate embryonic lineages. This resulted in a number of pathways being affected. In each case, the differences were greater in the heterologous and autologous comparison than when comparing all supplemented offspring against non-supplemented offspring. Many of the changes in gene expression were coupled to differential DNA methylation across tissues, some of which were tissue-specific, with high levels observed in the heterologous against autologous comparison. An analysis of DNA methylation in blastocyst-stage embryos pointed to changes in patterns of DNA methylation that were transmitted through to the offspring. Our results indicated that extra copies of mtDNA may not be transmitted if introduced at low levels, but the changes induced by supplementation that occur in DNA methylation and gene expression in the blastocyst have a profound effect on tissues. Full article
(This article belongs to the Special Issue Mitochondria and Energy Metabolism Reprogramming in Diseases)
Show Figures

Figure 1

17 pages, 1320 KB  
Review
Sox17 and Other SoxF-Family Proteins Play Key Roles in the Hematopoiesis of Mouse Embryos
by Ikuo Nobuhisa, Gerel Melig and Tetsuya Taga
Cells 2024, 13(22), 1840; https://doi.org/10.3390/cells13221840 - 7 Nov 2024
Cited by 2 | Viewed by 2235
Abstract
During mouse development, hematopoietic cells first form in the extraembryonic tissue yolk sac. Hematopoietic stem cells (HSCs), which retain their ability to differentiate into hematopoietic cells for a long time, form intra-aortic hematopoietic cell clusters (IAHCs) in the dorsal aorta at midgestation. These [...] Read more.
During mouse development, hematopoietic cells first form in the extraembryonic tissue yolk sac. Hematopoietic stem cells (HSCs), which retain their ability to differentiate into hematopoietic cells for a long time, form intra-aortic hematopoietic cell clusters (IAHCs) in the dorsal aorta at midgestation. These IAHCs emerge from the hemogenic endothelium, which is the common progenitor of hematopoietic cells and endothelial cells. HSCs expand in the fetal liver, and finally migrate to the bone marrow (BM) during the peripartum period. IAHCs are absent in the dorsal aorta in mice deficient in transcription factors such as Runx-1, GATA2, and c-Myb that are essential for definitive hematopoiesis. In this review, we focus on the transcription factor Sry-related high mobility group (HMG)-box (Sox) F family of proteins that is known to regulate hematopoiesis in the hemogenic endothelium and IAHCs. The SoxF family is composed of Sox7, Sox17, and Sox18, and they all have the HMG box, which has a DNA-binding ability, and a transcriptional activation domain. Here, we describe the functional and phenotypic properties of SoxF family members, with a particular emphasis on Sox17, which is the most involved in hematopoiesis in the fetal stages considering that enhanced expression of Sox17 in hemogenic endothelial cells and IAHCs leads to the production and maintenance of HSCs. We also discuss SoxF-inducing signaling pathways. Full article
(This article belongs to the Section Cell Methods)
Show Figures

Figure 1

21 pages, 3504 KB  
Review
Avian Models for Human Carcinogenesis—Recent Findings from Molecular and Clinical Research
by Julia Niebora, Krzysztof Data, Dominika Domagała, Małgorzata Józkowiak, Saoirse Barrett, Tannaz Norizadeh Abbariki, Artur Bryja, Magdalena Kulus, Sławomir Woźniak, Hanna Ziemak, Hanna Piotrowska-Kempisty, Paweł Antosik, Dorota Bukowska, Paul Mozdziak, Piotr Dzięgiel and Bartosz Kempisty
Cells 2024, 13(21), 1797; https://doi.org/10.3390/cells13211797 - 30 Oct 2024
Cited by 2 | Viewed by 2426
Abstract
Birds, especially the chick and hen, have been important biomedical research models for centuries due to the accessibility of the avian embryo and the early discovery of avian viruses. Comprehension of avian tumor virology was a milestone in basic cancer research, as was [...] Read more.
Birds, especially the chick and hen, have been important biomedical research models for centuries due to the accessibility of the avian embryo and the early discovery of avian viruses. Comprehension of avian tumor virology was a milestone in basic cancer research, as was that of non-viral genesis, as it enabled the discovery of oncogenes. Furthermore, studies on avian viruses provided initial insights into Kaposi’s sarcoma and EBV-induced diseases. However, the role of birds in human carcinogenesis extends beyond the realm of virology research. Utilization of CAM, the chorioallantoic membrane, an easily accessible extraembryonic tissue with rich vasculature, has enabled studies on tumor-induced angiogenesis and metastasis and the efficient screening of potential anti-cancer compounds. Also, the chick embryo alone is an effective preclinical in vivo patient-derived xenograft model, which is important for the development of personalized therapies. Furthermore, adult birds may also closely resemble human oncogenesis, as evidenced by the laying hen, which is the only animal model of a spontaneous form of ovarian cancer. Avian models may create an interesting alternative compared with mammalian models, enabling the creation of a relatively cost-effective and easy-to-maintain platform to address key questions in cancer biology. Full article
Show Figures

Figure 1

27 pages, 2933 KB  
Review
In Vitro Embryogenesis and Gastrulation Using Stem Cells in Mice and Humans
by Seung Yeon Oh, Seung Bin Na, Yoo Kyung Kang and Jeong Tae Do
Int. J. Mol. Sci. 2023, 24(17), 13655; https://doi.org/10.3390/ijms241713655 - 4 Sep 2023
Cited by 6 | Viewed by 8934
Abstract
During early mammalian embryonic development, fertilized one-cell embryos develop into pre-implantation blastocysts and subsequently establish three germ layers through gastrulation during post-implantation development. In recent years, stem cells have emerged as a powerful tool to study embryogenesis and gastrulation without the need for [...] Read more.
During early mammalian embryonic development, fertilized one-cell embryos develop into pre-implantation blastocysts and subsequently establish three germ layers through gastrulation during post-implantation development. In recent years, stem cells have emerged as a powerful tool to study embryogenesis and gastrulation without the need for eggs, allowing for the generation of embryo-like structures known as synthetic embryos or embryoids. These in vitro models closely resemble early embryos in terms of morphology and gene expression and provide a faithful recapitulation of early pre- and post-implantation embryonic development. Synthetic embryos can be generated through a combinatorial culture of three blastocyst-derived stem cell types, such as embryonic stem cells, trophoblast stem cells, and extraembryonic endoderm cells, or totipotent-like stem cells alone. This review provides an overview of the progress and various approaches in studying in vitro embryogenesis and gastrulation in mice and humans using stem cells. Furthermore, recent findings and breakthroughs in synthetic embryos and gastruloids are outlined. Despite ethical considerations, synthetic embryo models hold promise for understanding mammalian (including humans) embryonic development and have potential implications for regenerative medicine and developmental research. Full article
(This article belongs to the Special Issue Molecular Studies in Endocrinology and Reproductive Biology)
Show Figures

Figure 1

22 pages, 5498 KB  
Article
The Trophoblast Compartment Helps Maintain Embryonic Pluripotency and Delays Differentiation towards Cardiomyocytes
by Xiang Zhao, Bethany N. Radford, Mark Ungrin, Wendy Dean and Myriam Hemberger
Int. J. Mol. Sci. 2023, 24(15), 12423; https://doi.org/10.3390/ijms241512423 - 4 Aug 2023
Cited by 6 | Viewed by 2354
Abstract
Normal developmental progression relies on close interactions between the embryonic and extraembryonic lineages in the pre- and peri-gastrulation stage conceptus. For example, mouse epiblast-derived FGF and NODAL signals are required to maintain a stem-like state in trophoblast cells of the extraembryonic ectoderm, while [...] Read more.
Normal developmental progression relies on close interactions between the embryonic and extraembryonic lineages in the pre- and peri-gastrulation stage conceptus. For example, mouse epiblast-derived FGF and NODAL signals are required to maintain a stem-like state in trophoblast cells of the extraembryonic ectoderm, while visceral endoderm signals are pivotal to pattern the anterior region of the epiblast. These developmental stages also coincide with the specification of the first heart precursors. Here, we established a robust differentiation protocol of mouse embryonic stem cells (ESCs) into cardiomyocyte-containing embryoid bodies that we used to test the impact of trophoblast on this key developmental process. Using trophoblast stem cells (TSCs) to produce trophoblast-conditioned medium (TCM), we show that TCM profoundly slows down the cardiomyocyte differentiation dynamics and specifically delays the emergence of cardiac mesoderm progenitors. TCM also strongly promotes the retention of pluripotency transcription factors, thereby sustaining the stem cell state of ESCs. By applying TCM from various mutant TSCs, we further show that those mutations that cause a trophoblast-mediated effect on early heart development in vivo alter the normal cardiomyocyte differentiation trajectory. Our approaches provide a meaningful deconstruction of the intricate crosstalk between the embryonic and the extraembryonic compartments. They demonstrate that trophoblast helps prolong a pluripotent state in embryonic cells and delays early differentiative processes, likely through production of leukemia inhibitory factor (LIF). These data expand our knowledge of the multifaceted signaling interactions among distinct compartments of the early conceptus that ensure normal embryogenesis, insights that will be of significance for the field of synthetic embryo research. Full article
Show Figures

Figure 1

19 pages, 5613 KB  
Article
Derivation of Human Extraembryonic Mesoderm-like Cells from Primitive Endoderm
by Karin Farkas and Elisabetta Ferretti
Int. J. Mol. Sci. 2023, 24(14), 11366; https://doi.org/10.3390/ijms241411366 - 12 Jul 2023
Cited by 4 | Viewed by 4825
Abstract
In vitro modeling of human peri-gastrulation development is a valuable tool for understanding embryogenetic mechanisms. The extraembryonic mesoderm (ExM) is crucial in supporting embryonic development by forming tissues such as the yolk sac, allantois, and chorionic villi. However, the origin of human ExM [...] Read more.
In vitro modeling of human peri-gastrulation development is a valuable tool for understanding embryogenetic mechanisms. The extraembryonic mesoderm (ExM) is crucial in supporting embryonic development by forming tissues such as the yolk sac, allantois, and chorionic villi. However, the origin of human ExM remains only partially understood. While evidence suggests a primitive endoderm (PrE) origin based on morphological findings, current in vitro models use epiblast-like cells. To address this gap, we developed a protocol to generate ExM-like cells from PrE-like cell line called naïve extraembryonic endoderm (nEnd). We identified the ExM-like cells by specific markers (LUM and ANXA1). Moreover, these in vitro-produced ExM cells displayed angiogenic potential on a soft matrix, mirroring their physiological role in vasculogenesis. By integrating single-cell RNA sequencing (scRNAseq) data, we found that the ExM-like cells clustered with the LUM/ANXA1-rich cell populations of the gastrulating embryo, indicating similarity between in vitro and ex utero cell populations. This study confirms the derivation of ExM from PrE and establishes a cell culture system that can be utilized to investigate ExM during human peri-gastrulation development, both in monolayer cultures and more complex models. Full article
Show Figures

Figure 1

12 pages, 1656 KB  
Article
The Development of Methods for the Production of New Molecular Vaccines and Appropriate RNA Fragments to Counteract Unwanted Genes: A Pilot Study
by Iskra Sainova, Vera Kolyovska, Iliana Ilieva, Tzvetanka Markova, Dimitrina Dimitrova-Dikanarova and Radka Hadjiolova
Vaccines 2023, 11(7), 1226; https://doi.org/10.3390/vaccines11071226 - 11 Jul 2023
Viewed by 1994
Abstract
The potential of viruses as appropriate vectors for the development of new therapeutic strategies, as well as for the design of molecular (DNA, RNA, and/or protein) vaccines via substitution of nucleotide sequences, has been proven. Among the most appropriate DNA and/or RNA fragments, [...] Read more.
The potential of viruses as appropriate vectors for the development of new therapeutic strategies, as well as for the design of molecular (DNA, RNA, and/or protein) vaccines via substitution of nucleotide sequences, has been proven. Among the most appropriate DNA and/or RNA fragments, members belonging to families Parvoviridae (particularly adeno-associated virus, AAV) and Poxviridae have frequently been suggested for this purpose. In previous studies, the vaccine avipoxvirus strains FK (fowl) and Dessau (pigeon) have been proven able to infect mammalian cells (as well as avian cells), and to replicate productively in a small number of them; thus, we may be able to adapt them using incubation, and in these conditions. Additionally, we have previously proved, based on AAV recombinant DNA vectors, that it is possible to transfer appropriate genes of interest via mouse embryonic stem cells (mESCs). In the current study, we develop methods for the application of the same vaccine avipoxviral strains, based on the AAV DNA genome recombinant constructs, to be used for gene transfer in cells, for the transfer of DNA and/or RNA fragments (for the suppression of unwanted viral and/or cellular genes), and for the production of molecular (DNA, RNA, and/or protein) anti-cancer and anti-viral vaccines. To this end, sub-populations of embryonic mammalian cells infected with the two forms of both vaccine avipoxviral strains were frozen in the presence of cryo-protector dimethylsulfoxide (DMSO), subsequently thawed, and re-incubated. In most cases, the titers of the intra-cellular forms of the two strains were higher than those of their extra-cellular forms. These data were explained by the probable existence of the intra-cellular forms as different sub-forms, including those integrated in the cellular genome proviruses at a given stage of the cellular infection, and suggest the possibility of transferring nucleotide (DNA and/or RNA) fragments between cellular and viral genomes; this is due to the influence of activated fusion processes on DMSO, as well as drastic temperature variations. Full article
Show Figures

Figure 1

16 pages, 3089 KB  
Article
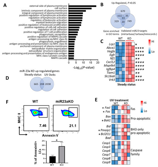
MiR-23a Regulates Skin Langerhans Cell Phagocytosis and Inflammation-Induced Langerhans Cell Repopulation
by Jie Wang, Nirmal Parajuli, Qiyan Wang, Namir Khalasawi, Hongmei Peng, Jun Zhang, Congcong Yin, Qing-Sheng Mi and Li Zhou
Biology 2023, 12(7), 925; https://doi.org/10.3390/biology12070925 - 28 Jun 2023
Cited by 3 | Viewed by 3040
Abstract
Langerhans cells (LCs) are skin-resident macrophage that act similarly to dendritic cells for controlling adaptive immunity and immune tolerance in the skin, and they are key players in the development of numerous skin diseases. While TGF-β and related downstream signaling pathways are known [...] Read more.
Langerhans cells (LCs) are skin-resident macrophage that act similarly to dendritic cells for controlling adaptive immunity and immune tolerance in the skin, and they are key players in the development of numerous skin diseases. While TGF-β and related downstream signaling pathways are known to control numerous aspects of LC biology, little is known about the epigenetic signals that coordinate cell signaling during LC ontogeny, maintenance, and function. Our previous studies in a total miRNA deletion mouse model showed that miRNAs are critically involved in embryonic LC development and postnatal LC homeostasis; however, the specific miRNA(s) that regulate LCs remain unknown. miR-23a is the first member of the miR-23a-27a-24-2 cluster, a direct downstream target of PU.1 and TGF-b, which regulate the determination of myeloid versus lymphoid fates. Therefore, we used a myeloid-specific miR-23a deletion mouse model to explore whether and how miR-23a affects LC ontogeny and function in the skin. We observed the indispensable role of miR-23a in LC antigen uptake and inflammation-induced LC epidermal repopulation; however, embryonic LC development and postnatal homeostasis were not affected by cells lacking miR23a. Our results suggest that miR-23a controls LC phagocytosis by targeting molecules that regulate efferocytosis and endocytosis, whereas miR-23a promotes homeostasis in bone marrow-derived LCs that repopulate the skin after inflammatory insult by targeting Fas and Bcl-2 family proapoptotic molecules. Collectively, the context-dependent regulatory role of miR-23a in LCs represents an extra-epigenetic layer that incorporates TGF-b- and PU.1-mediated regulation during steady-state and inflammation-induced repopulation. Full article
(This article belongs to the Section Cell Biology)
Show Figures

Figure 1

11 pages, 1086 KB  
Review
Hematopoiesis and Mast Cell Development
by Domenico Ribatti and Antonio d’Amati
Int. J. Mol. Sci. 2023, 24(13), 10679; https://doi.org/10.3390/ijms241310679 - 26 Jun 2023
Cited by 24 | Viewed by 6462
Abstract
Hematopoietic stem cells (HSCs) are defined based on their capacity to replenish themselves (self-renewal) and give rise to all mature hematopoietic cell types (multi-lineage differentiation) over their lifetime. HSCs are mainly distributed in the bone marrow during adult life, harboring HSC populations and [...] Read more.
Hematopoietic stem cells (HSCs) are defined based on their capacity to replenish themselves (self-renewal) and give rise to all mature hematopoietic cell types (multi-lineage differentiation) over their lifetime. HSCs are mainly distributed in the bone marrow during adult life, harboring HSC populations and a hierarchy of different kinds of cells contributing to the “niche” that supports HSC regulation, myelopoiesis, and lymphopoiesis. In addition, HSC-like progenitors, innate immune cell precursors such as macrophages, mast cells, natural killer cells, innate lymphoid cells, and megakaryocytes and erythrocyte progenitor cells are connected by a series of complex ontogenic relationships. The first source of mast cells is the extraembryonic yolk sac, on embryonic day 7. Mast cell progenitors circulate and enter peripheral tissues where they complete their differentiation. Embryonic mast cell populations are gradually replaced by definitive stem cell-derived progenitor cells. Thereafter, mast cells originate from the bone marrow, developing from the hematopoietic stem cells via multipotent progenitors, common myeloid progenitors, and granulocyte/monocyte progenitors. In this review article, we summarize the knowledge on mast cell sources, particularly focusing on the complex and multifaceted mechanisms intervening between the hematopoietic process and the development of mast cells. Full article
(This article belongs to the Section Molecular Immunology)
Show Figures

Figure 1

21 pages, 2137 KB  
Article
Targeted Disruption of the MORG1 Gene in Mice Causes Embryonic Resorption in Early Phase of Development
by Sophie Wulf, Luisa Mizko, Karl-Heinz Herrmann, Marta Sánchez-Carbonell, Anja Urbach, Cornelius Lemke, Alexander Berndt, Ivonne Loeffler and Gunter Wolf
Biomolecules 2023, 13(7), 1037; https://doi.org/10.3390/biom13071037 - 24 Jun 2023
Cited by 1 | Viewed by 2737
Abstract
The mitogen-activated protein kinase organizer 1 (MORG1) is a scaffold molecule for the ERK signaling pathway, but also binds to prolyl-hydroxylase 3 and modulates HIFα expression. To obtain further insight into the role of MORG1, knockout-mice were generated by homologous recombination. While Morg1+/− [...] Read more.
The mitogen-activated protein kinase organizer 1 (MORG1) is a scaffold molecule for the ERK signaling pathway, but also binds to prolyl-hydroxylase 3 and modulates HIFα expression. To obtain further insight into the role of MORG1, knockout-mice were generated by homologous recombination. While Morg1+/− mice developed normally without any apparent phenotype, there were no live-born Morg1−/− knockout offspring, indicating embryonic lethality. The intrauterine death of Morg1−/− embryos is caused by a severe failure to develop brain and other neuronal structures such as the spinal cord and a failure of chorioallantoic fusion. On E8.5, Morg1−/− embryos showed severe underdevelopment and proliferative arrest as indicated by absence of Ki67 expression, impaired placental vascularization and altered phenotype of trophoblast giant cells. On E9.5, the malformed Morg1−/− embryos showed defective turning into the final fetal position and widespread apoptosis in many structures. In the subsequent days, apoptosis and decomposition of embryonic tissue progressed, accompanied by a massive infiltration of inflammatory cells. Developmental aberrancies were accompanied by altered expression of HIF-1/2α and VEGF-A and caspase-3 activation in embryos and extraembryonic tissues. In conclusion, the results suggest a multifactorial process that causes embryonic death in homozygous Morg1 mutant mice, described here, to the best of our knowledge, for the first time. Full article
Show Figures

Figure 1

12 pages, 11245 KB  
Article
The Role of SCL Isoforms in Embryonic Hematopoiesis
by Chin-Kai Chuang, Su-Fen Chen, Yu-Hsiu Su, Wei-Hsin Chen, Wei-Ming Lin, I-Ching Wang and Song-Kun Shyue
Int. J. Mol. Sci. 2023, 24(7), 6427; https://doi.org/10.3390/ijms24076427 - 29 Mar 2023
Cited by 1 | Viewed by 2327
Abstract
Three waves of hematopoiesis occur in the mouse embryo. The primitive hematopoiesis appears as blood islands in the extra embryonic yolk sac at E7.5. The extra embryonic pro-definitive hematopoiesis launches in late E8 and the embryonic definitive one turns on at E10.5 indicated [...] Read more.
Three waves of hematopoiesis occur in the mouse embryo. The primitive hematopoiesis appears as blood islands in the extra embryonic yolk sac at E7.5. The extra embryonic pro-definitive hematopoiesis launches in late E8 and the embryonic definitive one turns on at E10.5 indicated by the emergence of hemogenic endothelial cells on the inner wall of the extra embryonic arteries and the embryonic aorta. To study the roles of SCL protein isoforms in murine hematopoiesis, the SCL-large (SCL-L) isoform was selectively destroyed with the remaining SCL-small (SCL-S) isoform intact. It was demonstrated that SCL-S was specifically expressed in the hemogenic endothelial cells (HECs) and SCL-L was only detected in the dispersed cells after budding from HECs. The SCLΔ/Δ homozygous mutant embryos only survived to E10.5 with normal extra embryonic vessels and red blood cells. In wild-type mouse embryos, a layer of neatly aligned CD34+ and CD43+ cells appeared on the endothelial wall of the aorta of the E10.5 fetus. However, the cells at the same site expressed CD31 rather than CD34 and/or CD43 in the E10.5 SCLΔ/Δ embryo, indicating that only the endothelial lineage was developed. These results reveal that the SCL-S is sufficient to sustain the primitive hematopoiesis and SCL-L is necessary to launch the definitive hematopoiesis. Full article
(This article belongs to the Section Molecular Oncology)
Show Figures

Figure 1

26 pages, 4273 KB  
Article
Mitochondrial DNA Deficiency and Supplementation in Sus scrofa Oocytes Influence Transcriptome Profiles in Oocytes and Blastocysts
by Takashi Okada, Stephen McIlfatrick and Justin C. St. John
Int. J. Mol. Sci. 2023, 24(4), 3783; https://doi.org/10.3390/ijms24043783 - 14 Feb 2023
Cited by 5 | Viewed by 3033
Abstract
Mitochondrial DNA (mtDNA) deficiency correlates with poor oocyte quality and fertilisation failure. However, the supplementation of mtDNA deficient oocytes with extra copies of mtDNA improves fertilisation rates and embryo development. The molecular mechanisms associated with oocyte developmental incompetence, and the effects of mtDNA [...] Read more.
Mitochondrial DNA (mtDNA) deficiency correlates with poor oocyte quality and fertilisation failure. However, the supplementation of mtDNA deficient oocytes with extra copies of mtDNA improves fertilisation rates and embryo development. The molecular mechanisms associated with oocyte developmental incompetence, and the effects of mtDNA supplementation on embryo development are largely unknown. We investigated the association between the developmental competence of Sus scrofa oocytes, assessed with Brilliant Cresyl Blue, and transcriptome profiles. We also analysed the effects of mtDNA supplementation on the developmental transition from the oocyte to the blastocyst by longitudinal transcriptome analysis. mtDNA deficient oocytes revealed downregulation of genes associated with RNA metabolism and oxidative phosphorylation, including 56 small nucleolar RNA genes and 13 mtDNA protein coding genes. We also identified the downregulation of a large subset of genes for meiotic and mitotic cell cycle process, suggesting that developmental competence affects the completion of meiosis II and first embryonic cell division. The supplementation of oocytes with mtDNA in combination with fertilisation improves the maintenance of the expression of several key developmental genes and the patterns of parental allele-specific imprinting gene expression in blastocysts. These results suggest associations between mtDNA deficiency and meiotic cell cycle and the developmental effects of mtDNA supplementation on Sus scrofa blastocysts. Full article
(This article belongs to the Special Issue New Advances in Mitochondria and Mitochondrial Derived Peptides)
Show Figures

Figure 1

26 pages, 1834 KB  
Review
The CAM Model—Q&A with Experts
by Dagmar Fischer, Georg Fluegen, Paul Garcia, Nassim Ghaffari-Tabrizi-Wizsy, Laura Gribaldo, Ruby Yun-Ju Huang, Volker Rasche, Domenico Ribatti, Xavier Rousset, Marta Texeira Pinto, Jean Viallet, Yan Wang and Regine Schneider-Stock
Cancers 2023, 15(1), 191; https://doi.org/10.3390/cancers15010191 - 28 Dec 2022
Cited by 40 | Viewed by 7876
Abstract
The chick chorioallantoic membrane (CAM), as an extraembryonic tissue layer generated by the fusion of the chorion with the vascularized allantoic membrane, is easily accessible for manipulation. Indeed, grafting tumor cells on the CAM lets xenografts/ovografts develop in a few days for further [...] Read more.
The chick chorioallantoic membrane (CAM), as an extraembryonic tissue layer generated by the fusion of the chorion with the vascularized allantoic membrane, is easily accessible for manipulation. Indeed, grafting tumor cells on the CAM lets xenografts/ovografts develop in a few days for further investigations. Thus, the CAM model represents an alternative test system that is a simple, fast, and low-cost tool to study tumor growth, drug response, or angiogenesis in vivo. Recently, a new era for the CAM model in immune-oncology-based drug discovery has been opened up. Although there are many advantages offering extraordinary and unique applications in cancer research, it has also disadvantages and limitations. This review will discuss the pros and cons with experts in the field. Full article
Show Figures

Figure 1

Back to TopTop