Sign in to use this feature.

Years

Between: -

Subjects

remove_circle_outline
remove_circle_outline
remove_circle_outline
remove_circle_outline
remove_circle_outline
remove_circle_outline
remove_circle_outline
remove_circle_outline
remove_circle_outline

Journals

remove_circle_outline
remove_circle_outline
remove_circle_outline
remove_circle_outline
remove_circle_outline
remove_circle_outline
remove_circle_outline
remove_circle_outline
remove_circle_outline
remove_circle_outline
remove_circle_outline
remove_circle_outline
remove_circle_outline

Article Types

Countries / Regions

remove_circle_outline
remove_circle_outline
remove_circle_outline
remove_circle_outline
remove_circle_outline

Search Results (856)

Search Parameters:
Keywords = experimental games

Order results
Result details
Results per page
Select all
Export citation of selected articles as:
20 pages, 842 KB  
Article
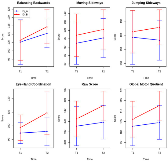
One Sport or Many? Comparing the Effects of Athletics and Multiactivity Training on Motor Competence in 6–10-Year-Olds—A Case Study
by Nataniel Lopes, Miguel Jacinto, Diogo Monteiro, Rui Matos and Sérgio J. Ibáñez
J. Funct. Morphol. Kinesiol. 2025, 10(4), 479; https://doi.org/10.3390/jfmk10040479 - 13 Dec 2025
Viewed by 172
Abstract
Background: Motor competence (MC) is defined as the ability to perform a wide range of motor skills with proficiency and control. The present quasi-experimental study design examines the impact of two structured intervention programs on MC in children who practiced athletics at [...] Read more.
Background: Motor competence (MC) is defined as the ability to perform a wide range of motor skills with proficiency and control. The present quasi-experimental study design examines the impact of two structured intervention programs on MC in children who practiced athletics at the same club, aged 6 to 10 years, implemented over 12 weeks. Methods: The sample consisted of 64 children, assigned to two intervention groups: Intervention Group A (IG_A) composed of 15 male and 17 female children (9.57 ± 0.86 years) and Intervention Group B (IG_B), of 14 male and 18 female children (9.08 ± 1.33 years). IG_A received athletics-based training exclusively, three times per week, while IG_B undertook two weekly athletics sessions and one complementary activity session, such as handball, gymnastics, swimming, and motor games. MC was assessed using the modified Körperkoordinationstest für Kinder (KTK3+). The KTK3+ consists of three original KTK tasks, [Backward Balance (BB), Sideways Moving (MS), and Jumping Sideways (JS)] and an additional Eye–Hand Coordination (EHC) task. For statistical analysis, ANOVA repeated measures 2 × 2 was used. Results: In relation to JS, the performance on this test did not change with the intervention programs in either of the two groups. For BB and MS, both groups improved their performances in a similar way through the program implementation. Differently, for EHC, results showed that only IG_B improved its performance significantly (p < 0.001) with the program’s intervention, with a large Cohen’s d effect size (0.84). Finally, as a general analysis, the KTK3+ raw results (RS) and results translated to Global Motor Quotient (GQM), revealed significant differences between IG_A and IG_B post-intervention, with p < 0.001 for both variables’ comparison and with large Cohen’s d effect sizes for both (1.581 for RS and 1.595 for GQM), favoring IG_B. Conclusions: Both programs led to improvements in the various KTK3+ battery tasks. However, only the program that combined athletics training with multiactivity training led to significant improvements in the EHC test and in the overall KTK3+ results of the children involved. Full article
Show Figures

Figure 1

42 pages, 5073 KB  
Article
Market Game Optimization Algorithm: A Metaheuristic Inspired by Symmetric Competitive Behavior of Merchants and Consumers
by Shenglin Liu, Yuqing Xiang, Xuping Guo, Feng Zhao, Aiping Zhao and Wangyu Wu
Symmetry 2025, 17(12), 2118; https://doi.org/10.3390/sym17122118 - 9 Dec 2025
Viewed by 186
Abstract
This paper introduces a market-inspired meta-heuristic named the Market Game Optimization Algorithm (MGOA), which models the symmetric competitive interactions between merchants and customers. MGOA simulates the dual dynamics of attraction and collaboration among merchants and customers, integrating a global search strategy that reflects [...] Read more.
This paper introduces a market-inspired meta-heuristic named the Market Game Optimization Algorithm (MGOA), which models the symmetric competitive interactions between merchants and customers. MGOA simulates the dual dynamics of attraction and collaboration among merchants and customers, integrating a global search strategy that reflects how merchants attract customers. The optimization process includes two distinct stages, each employed with a 50% probability through a merchant cooperation mechanism designed to balance exploration and exploitation. Prior to performance evaluation, a qualitative analysis and parameter sensitivity study were conducted to clarify parameter selection and optimization characteristics. The algorithm was tested on 42 benchmark functions from the CEC2017 and CEC2022 test suites and compared against 10 well-established and 10 recently proposed meta-heuristic algorithms. Results indicate that MGOA achieves the highest overall ranking. Furthermore, its application to 11 real-world engineering design problems demonstrates high effectiveness and solution quality. All experimental findings confirm that MGOA is a robust and competitive meta-heuristic capable of solving complex real-world optimization problems. Full article
(This article belongs to the Section Mathematics)
Show Figures

Figure 1

25 pages, 3707 KB  
Article
Coordinated Control for Stability of Four-Wheel Steering Vehicles Based on Game Theory
by Gang Liu
Actuators 2025, 14(12), 597; https://doi.org/10.3390/act14120597 - 7 Dec 2025
Viewed by 181
Abstract
To address the poor stability of four-wheel steering vehicles under extreme conditions, this paper proposes a coordinated control strategy for vehicles with four-wheel independent drive. The strategy combines the Active Four-Wheel Steering system with the Direct Yaw Moment Control system. First, a shared [...] Read more.
To address the poor stability of four-wheel steering vehicles under extreme conditions, this paper proposes a coordinated control strategy for vehicles with four-wheel independent drive. The strategy combines the Active Four-Wheel Steering system with the Direct Yaw Moment Control system. First, a shared steering control model is constructed by considering both the vehicle’s path-tracking performance and handling stability. Based on this model, a control strategy for the four-wheel steering system is proposed using a non-cooperative Nash game. Next, a direct yaw moment controller is designed to improve vehicle lateral stability under dangerous driving conditions. To achieve synergy between rear-wheel steering and direct yaw moment control, a rule-based coordination strategy is introduced to optimize the working intervals of each sub-controller. Finally, experimental verification is performed under double-lane-change and slalom conditions using the CarSim/Simulink hardware-in-the-loop platform. All computations were done in MATLAB R2024a, using specific m-files and Simulink functions for implementation, and the controller was implemented using the Micro-Autobox tool. The results demonstrate that the proposed control strategy significantly enhances vehicle path-tracking accuracy and handling stability under extreme driving conditions. Full article
(This article belongs to the Section Actuators for Surface Vehicles)
Show Figures

Figure 1

24 pages, 13793 KB  
Article
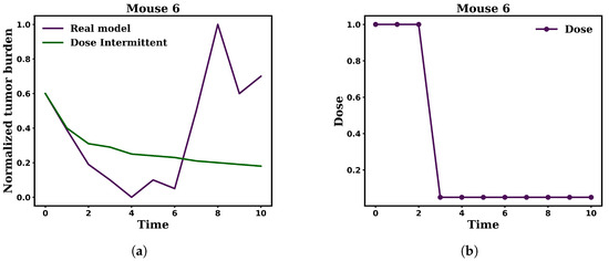
Reinforcement Learning-Driven Evolutionary Stackelberg Game Model for Adaptive Breast Cancer Therapy
by Fatemeh Tavakoli, Davud Mohammadpur, Javad Salimi Sartakhti and Mohammad Hossein Manshaei
Math. Comput. Appl. 2025, 30(6), 134; https://doi.org/10.3390/mca30060134 - 5 Dec 2025
Viewed by 254
Abstract
In this paper, we present an integrative framework based on Evolutionary Stackelberg Game Theory to model the strategic interaction between a physician, acting as a rational leader, and a heterogeneous population of treatment-sensitive and treatment-resistant breast cancer cells. The model incorporates ecological competition, [...] Read more.
In this paper, we present an integrative framework based on Evolutionary Stackelberg Game Theory to model the strategic interaction between a physician, acting as a rational leader, and a heterogeneous population of treatment-sensitive and treatment-resistant breast cancer cells. The model incorporates ecological competition, evolutionary adaptation, and spatial heterogeneity, enabling prediction of tumor progression under clinically relevant treatment protocols. Using tumor volume data obtained from breast cancer-bearing mice treated with Capecitabine and Gemcitabine, we estimated treatment and subject-specific parameters via the GEKKO optimization package in Python. Benchmarking against classical tumor growth models (Exponential, Logistic, and Gompertz) showed that while classical models capture monotonic growth, they fail to reproduce complex, non-monotonic behaviors such as treatment-induced regression, rebound, and phenotypic switching. The game-theoretic approach achieved superior alignment with experimental data across Maximum Tolerated Dose, Dose-Modulation Adaptive Therapy, and Intermittent Adaptive Therapy protocols. To enhance adaptability, we integrated reinforcement learning (RL) for both single-agent and combination chemotherapy. The RL agent learned dosing policies that maximized tumor regression while minimizing cumulative drug exposure and resistance, with combination therapy exploiting dose diversification to improve control without exceeding total dose budgets. Incorporating reaction diffusion equations allowed the model to capture spatial dispersal of sensitive (cooperative) and resistant (defector) phenotypes, revealing that spatially aware adaptive strategies more effectively suppress resistant clones than non-spatial approaches. These results demonstrate that evolutionarily informed, spatially explicit, and computationally optimized strategies can outperform conventional fixed-dose regimens in reducing resistance, lowering toxicity, and improving efficacy. This framework offers a biologically interpretable tool for guiding evolution-aware, patient-tailored cancer therapies toward improved long-term outcomes. Full article
(This article belongs to the Special Issue Feature Papers in Mathematical and Computational Applications 2025)
Show Figures

Figure 1

14 pages, 825 KB  
Article
Virtual Reality Can Be Used to Reduce the Simple and Complex Reaction Time of High School Students
by Ștefan Moroșanu, Maria Cristina Man, Nicola Mancini, Carlos Hervás-Gómez, Emilia Florina Grosu, Mihai Moroșanu, Horațiu Ghejan, Mircea Boncuț, Dana Ioana Cristea and Vlad Teodor Grosu
Virtual Worlds 2025, 4(4), 59; https://doi.org/10.3390/virtualworlds4040059 - 5 Dec 2025
Viewed by 253
Abstract
Background: The consequences of video games have been a hotly debated topic in recent decades. While the media tend to focus on and publicize the alleged negative effects of video games, the empirical literature continues to research to illustrate the benefits of playing [...] Read more.
Background: The consequences of video games have been a hotly debated topic in recent decades. While the media tend to focus on and publicize the alleged negative effects of video games, the empirical literature continues to research to illustrate the benefits of playing certain types of video games. Objective: With this paper we want to highlight the utility of virtual reality technology for improving reaction time. Methods: A total of 32 Romanian students, aged 17 to 19, were recruited from a high school in Cluj-Napoca. The experimental group took part in a virtual realitybased intervention, while the control group only attended the standard physical education classes included in the school curriculum. To assess simple and complex reaction time, we used the Deary–Liewald reaction time test. Descriptive statistics and t-tests were used to compare participant characteristics between the two groups. The significance level for all statistical analyses was set at p < 0.05. Results: Subjects in the experimental group (M = 382.75, SD = 21.30) showed statistically significant improvements (p < 0.05) at final testing compared to the control group (M = 396.88, SD: 25.37) in the complex reaction time Deary–Liewald test (t = −1.70, p = 0.04, d = −0.60). Conclusions: As technology continues to advance, new possibilities have emerged for reducing reaction time through cutting-edge tools like virtual reality. Our study shows that a well-structured 6-month virtual reality program can improve simple and complex reaction time in high school students. Full article
Show Figures

Figure 1

20 pages, 2887 KB  
Article
Evaluating a Behavioural Theory-Based Board Game (S-S-LIBOG) Against Traditional Health Talk (HT) in Prostate Cancer Education: Findings from a Quasi-Experimental Study, Plus Introducing 17 Other S-S-LIBOGs
by Frank Obeng, Mohammed Fadil, Aishah Fadila Adamu, Daniel Senanu Dadee-Seshie, Eric Nii Okai, Godson Agbeteti, Sylvester Appiah Boakye, Banabas Kpankyaano, Evans Kwaku Zikpi, Appiateng Wofa Boadu, Joyce Naa Aklerh Okai, Selasie Owiafe and Millicent Ofori Boateng
Healthcare 2025, 13(23), 3135; https://doi.org/10.3390/healthcare13233135 - 2 Dec 2025
Viewed by 247
Abstract
Background: Prostate cancer is a major public health concern in Ghana, where most cases present late and mortality remains high. Community education is essential for improving awareness and early detection. Traditional health talks are widely used, but interactive approaches such as board games [...] Read more.
Background: Prostate cancer is a major public health concern in Ghana, where most cases present late and mortality remains high. Community education is essential for improving awareness and early detection. Traditional health talks are widely used, but interactive approaches such as board games have received little evaluation. Aim: To compare the effectiveness of a Social Cognitive Theory–Socioecological Model-based literacy board game (S-S-LIBOG) with a traditional health talk in improving prostate cancer knowledge, attitudes, and perceptions. Methods: A quasi-experimental, two-arm interventional study was conducted in a semi-urban Ghanaian cohort. Participants (n = 197) were allocated to either the board game arm (n = 80) or the health talk arm (n = 61) after accounting for attrition. A structured questionnaire measured knowledge, attitudes, and perceptions (KAP) before and after intervention. Statistical analyses at 5% alpha level included chi-square tests, two-proportion Z-tests, Wilcoxon signed-rank tests, and multivariate logistic regression. Results: Among participants, 29.4% were female, 64.5% male, and 6.1% other genders. Tertiary education was reported by 81.7%, secondary 9.6%, postgraduate 5.6%, and primary 3.0%. Ethnicities: Ewe 41.6%, Akan 26.9%, Northern 13.7%, Ga 6.6%, Guan 1.5%, others 9.6%. Rural dwellers: 29.9%. LIBOG improved ‘good knowledge level’ from 35.0% at baseline to 60.0% post-intervention, compared to 35.0% to 62.3% by the Health Talk (HT). S-S-LIBOG also narrowed gender, education, and lifestyle disparities in KAP, with males showing higher odds of positive attitude (OR = 4.16, p = 0.004) and perception (OR = 2.79, p = 0.047), and rural residents having increased odds of good knowledge (OR = 4.39, p = 0.041) post—its intervention. HT similarly equalized disparities, except for perception, which remained linked to education. The significant improvements in knowledge were (LIBOG: z = 2.85, p = 0.004; HT: z = 3.10, p = 0.002). Even though health talks achieved higher overall knowledge gains, no statistically significant difference in overall effectiveness was observed between the two methods (Wilcoxon W = 102.0, p = 0.107). Acceptability of the board game was high, with over 80% of participants reporting satisfaction. Conclusions: The S-S-LIBOG board game was not inferior to the traditional health talk, showing particular strengths in enhancing attitudes and perceptions. Its interactive and culturally adapted design makes it a feasible adjunct to conventional health education methods. Future studies should examine long-term impacts and application in more diverse populations. This study was retrospectively registered by the Pan African Clinical Trial Registry on 10 October 2025; with the Trial Registration number PACTR202510512711680. Full article
Show Figures

Graphical abstract

24 pages, 3955 KB  
Article
A Game-Theoretic Kendall’s Coefficient Weighting Framework for Evaluating Autonomous Path Planning Intelligence
by Zewei Dong, Jingxuan Yang, Runze Yuan, Guangzhen Su and Ming Lei
Automation 2025, 6(4), 85; https://doi.org/10.3390/automation6040085 - 2 Dec 2025
Viewed by 219
Abstract
Accurately evaluating the intelligence of autonomous path planning remains challenging, primarily due to the interdependencies among evaluation metrics and the insufficient integration of subjective and objective weighting methods. This paper proposes Game-Theoretic Kendall’s Coefficient (GTKC) weighting framework for evaluating autonomous path planning intelligence. [...] Read more.
Accurately evaluating the intelligence of autonomous path planning remains challenging, primarily due to the interdependencies among evaluation metrics and the insufficient integration of subjective and objective weighting methods. This paper proposes Game-Theoretic Kendall’s Coefficient (GTKC) weighting framework for evaluating autonomous path planning intelligence. The framework specifies a safety–efficiency–comfort metric system with observable, reproducible, and quantifiable metrics. To account for intermetric dependence, subjective weights are elicited via an improved Analytic Network Process (ANP), while objective weights are derived using the CRITIC method to capture contrast intensity and intercriteria conflict. The credibility of the subjective and objective weights is evaluated using Kendall’s coefficient and the coefficient of variation, respectively. Subsequently, based on the principle that higher credibility should receive greater weight, a game-theoretic optimization model is employed to dynamically derive optimal combination coefficients. Experimental results on three case scenarios demonstrate that the GTKC framework significantly outperforms existing weighting approaches in terms of effectiveness (achieving a lowest Mean Absolute Error (MAE) of 0.15 and a perfect Spearman’s correlation coefficient (ρ¯=1.0) with ground-truth rankings), stability (Mean Standard Deviation (MSD) = 0.023), and ranking consistency (Kendall’s coefficient W = 0.924). These findings validate GTKC as a theoretically grounded and practically robust mechanism that explicitly models metric interdependencies and integrates expert knowledge with empirical evidence, enabling reliable and reproducible evaluation of autonomous path planning intelligence. Full article
(This article belongs to the Section Robotics and Autonomous Systems)
Show Figures

Figure 1

19 pages, 1432 KB  
Article
Can Recreational Soccer Improve Physical Literacy Dimensions Among Adolescents with High Cardiometabolic Risk?
by Gustavo Pavez-Adasme, Juan Párraga-Montilla, Cristián Martínez-Salazar, Marcelo Castillo-Retamal, Pedro Latorre-Román and Nicolás Gómez-Álvarez
Sports 2025, 13(12), 423; https://doi.org/10.3390/sports13120423 - 2 Dec 2025
Viewed by 286
Abstract
This study aimed to analyze whether recreational soccer, through small-sided and traditional soccer formats, can promote improvements in different dimensions of physical literacy among adolescents with high cardiometabolic risk. Methodology. A randomized controlled trial was conducted with two experimental conditions (small-sided soccer games [...] Read more.
This study aimed to analyze whether recreational soccer, through small-sided and traditional soccer formats, can promote improvements in different dimensions of physical literacy among adolescents with high cardiometabolic risk. Methodology. A randomized controlled trial was conducted with two experimental conditions (small-sided soccer games and traditional soccer) and one control condition. A total of 51 male adolescents aged 11–15 years with high cardiometabolic risk participated in the study. A model including three dimensions of physical literacy was established: physical, psychological, and cognitive dimensions. Data were standardized using z-scores to allow variable weighting within the model, and effect sizes and ANCOVA were used for inter- and intragroup comparisons. Results. The overall effect on physical literacy was small (ES: 0.31). The small-sided soccer group showed better results in the physical and psychological dimensions. The per-protocol analysis showed small effects in the high-adherence groups (ES = 0.43 and 0.38) and significant within-group differences; however, the post hoc analyses only revealed trends when compared with the low-adherence groups. Conclusions. Recreational soccer, whether in SSG or TSG formats, was insufficient to elicit significant improvements in physical literacy among adolescents with high cardiometabolic risk. Participants with higher adherence showed better outcomes, with SSG showing a clear tendency toward greater improvements in the physical and psychological domains. Full article
Show Figures

Figure 1

23 pages, 6665 KB  
Article
Research on Energy Management Strategy for Range-Extended Electric Vehicles Based on Eco-Driving Speed
by Hanwu Liu, Kaicheng Yang, Wencai Sun, Le Liu, Zihang Su, Qiaoyun Xiao, Song Wang and Shunyao Li
Appl. Sci. 2025, 15(23), 12738; https://doi.org/10.3390/app152312738 - 2 Dec 2025
Viewed by 228
Abstract
To achieve the optimal energy allocation between the auxiliary power unit (APU) and battery of connected automated range-extended electric vehicle (CAR-EEV), the hierarchical eco-driving control with dynamic game energy management were investigated and the optimization design of APU working mode was carried out [...] Read more.
To achieve the optimal energy allocation between the auxiliary power unit (APU) and battery of connected automated range-extended electric vehicle (CAR-EEV), the hierarchical eco-driving control with dynamic game energy management were investigated and the optimization design of APU working mode was carried out from a multi-objective perspective. Initially, the acceleration and speed of the host vehicle were adjusted in real time, based on the driving status of the preceding vehicle, and the ecological driving speed was obtained in the adaptive car-following eco-driving mode. The dynamic game energy management strategy was proposed, leveraging the real-time interactive information between the vehicle and the traffic environment, and intelligently allocating and scheduling the energy flow within the powertrain. Dynamic game optimization was adopted to achieve dynamic decision-making and control optimization on whether to switch the APU operating speed or not. The multi-objective optimization analyses are carried out based on the weight coefficient matrix. The hierarchical dynamic game energy management strategy based on eco-driving speed (HDGEMS) is implemented through dynamic games and exhibits excellent performance. This strategy enables dynamic adjustment of power distribution between the APU and the battery, thereby allowing the APU to operate efficiently under optimal operating conditions. Meanwhile, it effectively reduces secondary charging losses and the dynamic switching time of the APU, and ultimately achieves energy optimization. Eventually, the results of simulation and experimental thoroughly indicated that economy improvement, emission reduction, and battery life enhancement of CAR-EEV were effectively kept in balance under the control of the proposed HDGEMS with intelligent optimization mode. New research ideas and technical directions are provided for the field of EMS, which is expected to promote technological progress in the industry. Full article
Show Figures

Figure 1

28 pages, 4025 KB  
Article
Behavioural Signatures of Wise Negotiators: An Experimental Approach Using an Investment Game
by Prarthana Saikia and Ankita Sharma
Games 2025, 16(6), 62; https://doi.org/10.3390/g16060062 - 1 Dec 2025
Viewed by 367
Abstract
Wisdom in negotiation is increasingly vital in managing conflicts, yet its behavioural expression remains underexplored. This study explores the behavioural signatures of individuals nominated as wise negotiators within an organisational context. There were 48 participants recruited as wise negotiators from a larger pool [...] Read more.
Wisdom in negotiation is increasingly vital in managing conflicts, yet its behavioural expression remains underexplored. This study explores the behavioural signatures of individuals nominated as wise negotiators within an organisational context. There were 48 participants recruited as wise negotiators from a larger pool of 313 participants. There were three manipulations used: archetypes (personality), reciprocity style, and emotionality, resulting in a 4X3X2 design (24 conditions). Participants were also asked to fill out various wisdom related questionnaires. Each participant had to go through 24 conditions separately before playing an investment game each time. For the analysis purpose, three-way repeated ANOVA and three-way repeated ANCOVA were used. The results revealed that there was a difference in how wise negotiators negotiate differently with different archetypes (p < 0.01), reciprocity (p < 0.01) and emotional situations (p < 0.01). Additionally, there were also interaction effects of archetypes, reciprocity and emotional situations (p < 0.05). Notably, when wisdom variables were statistically controlled, these differences became nonsignificant. A supplementary 2 × 2 design explored gender interactions, showing that outcomes differed by opponents’ gender but not by the gender of the wise negotiator. This finding highlights the role of wisdom traits in strategic negotiation and has implications for training and selection in a high-stakes negotiation context. Full article
(This article belongs to the Section Behavioral and Experimental Game Theory)
Show Figures

Figure 1

19 pages, 1587 KB  
Article
Learning About Sustainability with Play IT Cool: Insights from Two Pilot Studies
by Sara Torre, Jessica Napolitano, Giuseppe Ritella and Maria Beatrice Ligorio
Sustainability 2025, 17(23), 10662; https://doi.org/10.3390/su172310662 - 28 Nov 2025
Viewed by 479
Abstract
Digital Game-Based Learning (DGBL) promises to support learning processes and behavioral change, which are fundamental to sparking change towards sustainable behaviors. The present study aimed to examine how a gamified educational activity—Play IT Cool—affects students’ emotions, motivation, and enjoyment. This novel [...] Read more.
Digital Game-Based Learning (DGBL) promises to support learning processes and behavioral change, which are fundamental to sparking change towards sustainable behaviors. The present study aimed to examine how a gamified educational activity—Play IT Cool—affects students’ emotions, motivation, and enjoyment. This novel tool, developed by integrating self-determination theory and the Mechanics, Dynamics, Aesthetics (MDA) model of game design, harnesses the power of storytelling and interactivity to engage learners regarding climate change issues and sustainable behaviors. The aim was to assess how students’ experiences with Play IT Cool differ from those with a comparable non-gamified sustainability program, and two studies were conducted. The first study involved 28 university students (5 males) divided into two conditions: gamified and non-gamified. The second study involved 37 participants (8 males) divided into four experimental conditions: individual gameplay, group gameplay, individual non-gamified learning, and group non-gamified learning. Self-reporting pre- and post-surveys were administered in both studies to evaluate the impact on learners. The results showed that Play IT Cool had an impact on enjoyment, emotions, and needs satisfaction, although it was not substantially different from that under the non-gamified condition. These findings suggest that while the use of game elements alone may not enhance outcomes compared to non-gamified tools, the activities promote positive emotional and motivational experiences. Furthermore, working in a group provides additional benefits for relatedness. In conclusion, some observations are drawn about the significant and non-significant results as well. Full article
Show Figures

Figure 1

19 pages, 4357 KB  
Article
DotA 2 Match Outcome Prediction System Using Decision Tree Ensemble Algorithms
by Sukhrob Yangibaev, Jamolbek Mattiev and Sello Mokwena
Big Data Cogn. Comput. 2025, 9(12), 302; https://doi.org/10.3390/bdcc9120302 - 27 Nov 2025
Viewed by 611
Abstract
This paper explores the replication of the DotA Plus prediction system using decision tree algorithms. The study implements and evaluates Extra Trees Classifier, Random Forest Classifier, and Hist Gradient Boosting Classifier, along with their combined average, for predicting the outcome of Defense of [...] Read more.
This paper explores the replication of the DotA Plus prediction system using decision tree algorithms. The study implements and evaluates Extra Trees Classifier, Random Forest Classifier, and Hist Gradient Boosting Classifier, along with their combined average, for predicting the outcome of Defense of the Ancients (DotA) 2 matches. Data was collected using the OpenDotA API and the Steam API, and various features such as game duration, tower and barracks states, net-worth, assists, last hits, gold, level, gold per minute, and experience per minute were extracted for model training. Additionally, hero and item win rate features, derived from Dotabuff data, were incorporated to enhance the models’ predictive accuracy. The models were trained on datasets with varying match durations, including segments for matches under 10 min, between 10 and 20 min, and over 20 min. The experimental results show that the Extra Trees Classifier consistently outperformed other individual models and performed comparably to the averaged models, achieving a peak performance of 98.6% test accuracy on matches longer than 20 min when using match duration segmentation and hero/item embeddings. The study highlights the effectiveness of decision tree-based methods for real-time match outcome prediction in DotA 2 and offers insights into feature importance. The combined average of Extra Trees Classifier, Random Forest Classifier, and Hist Gradient Boosting Classifier models provides a robust and reliable prediction of DotA 2 match outcomes, thus showing potential as a real-time prediction system. Full article
Show Figures

Figure 1

15 pages, 4851 KB  
Article
A Digital Twin of River Experiment Infrastructure Based on a 3D Game Engine and Validation of Water Flow with a Real-Scale Experiment
by Woochul Kang and Eunkyung Jang
Appl. Sci. 2025, 15(23), 12507; https://doi.org/10.3390/app152312507 - 25 Nov 2025
Viewed by 296
Abstract
Reproducing the fluid dynamics of rivers is a challenging task that involves considering various factors such as water level and flow velocity. Although numerical modeling research has been performed in this field, the intricacy of establishing these models can vary considerably based on [...] Read more.
Reproducing the fluid dynamics of rivers is a challenging task that involves considering various factors such as water level and flow velocity. Although numerical modeling research has been performed in this field, the intricacy of establishing these models can vary considerably based on the numerical techniques applied. Hence, this study aims to validate the effectiveness of fluid flow reproduction technology based on game engines, highlighting its real-time performance. In particular, a prototype of the digital twin (DT) of the River Experiment Center, a full-scale hydraulic experimental facility, was constructed using the Unreal Engine 5 game engine, emphasizing visibility and real-time reproduction. Fluid Flux, based on shallow-water equations and 2D height fields, was utilized to reproduce flow results, and a comparative validation was conducted using the experimental data obtained from full-scale empirical tests. The findings validated the practicality of replicating real flow patterns, even with a simplified fluid simulation aimed at reproducibility and real-time efficiency. However, specific factors must be considered for public usage such as managing rivers and urban floods. The results indicate that graphics-based flow reproduction technology can more easily integrate with other fields. Moreover, the ability to reproduce events in real time and employ visual effects is essential for efficient disaster response. Full article
(This article belongs to the Section Civil Engineering)
Show Figures

Figure 1

17 pages, 892 KB  
Article
Effectiveness Evaluation Method for Hybrid Defense of Moving Target Defense and Cyber Deception
by Fangbo Hou, Fangrun Hou, Xiaodong Zang, Ziyang Hua, Zhang Liu and Zhe Wu
Computers 2025, 14(12), 513; https://doi.org/10.3390/computers14120513 - 24 Nov 2025
Viewed by 330
Abstract
Moving Target Defense (MTD) has been proposed as a dynamic defense strategy to address the static and isomorphic vulnerabilities of networks. Recent research in MTD has focused on enhancing its effectiveness by combining it with cyber deception techniques. However, there is limited research [...] Read more.
Moving Target Defense (MTD) has been proposed as a dynamic defense strategy to address the static and isomorphic vulnerabilities of networks. Recent research in MTD has focused on enhancing its effectiveness by combining it with cyber deception techniques. However, there is limited research on evaluating and quantifying this hybrid defence framework. Existing studies on MTD evaluation often overlook the deployment of deception, which can expand the potential attack surface and introduce additional costs. Moreover, a unified model that simultaneously measures security, reliability, and defense cost is lacking. We propose a novel hybrid defense effectiveness evaluation method that integrates queuing and evolutionary game theories to tackle these challenges. The proposed method quantifies the safety, reliability, and defense cost. Additionally, we construct an evolutionary game model of MTD and deception, jointly optimizing triggering and deployment strategies to minimize the attack success rate. Furthermore, we introduce a hybrid strategy selection algorithm to evaluate the impact of various strategy combinations on security, resource consumption, and availability. Simulation and experimental results demonstrate that the proposed approach can accurately evaluate and guide the configuration of hybrid defenses. Demonstrating that hybrid defense can effectively reduce the attack success rate and unnecessary overhead while maintaining Quality of Service (QoS). Full article
(This article belongs to the Section ICT Infrastructures for Cybersecurity)
Show Figures

Figure 1

19 pages, 3879 KB  
Article
Experiential Environmental Education as a Tool to Enhance Awareness of Ecosystem Services Among Adolescents: Evidence from Outdoor Workshops in Lublin, Poland
by Malwina Michalik-Śnieżek, Ewa Trzaskowska, Małgorzata Nowak-Kępczyk, Agnieszka Kułak, Halina Lipińska and Teresa Wyłupek
Sustainability 2025, 17(23), 10439; https://doi.org/10.3390/su172310439 - 21 Nov 2025
Viewed by 451
Abstract
The integration of environmental education into sustainable development is essential for preparing future generations to understand and value ecosystems. This exploratory study examines the short-term effectiveness of two pedagogical approaches—traditional classroom lectures and field workshops with a game-based format—in enhancing adolescents’ awareness of [...] Read more.
The integration of environmental education into sustainable development is essential for preparing future generations to understand and value ecosystems. This exploratory study examines the short-term effectiveness of two pedagogical approaches—traditional classroom lectures and field workshops with a game-based format—in enhancing adolescents’ awareness of ecosystem services, with emphasis on intangible cultural values. The intervention involved 150 sixth- and seventh-grade students from two schools in Lublin, Poland. The control group attended a lecture, while the experimental group engaged in a six-hour outdoor lesson including a 90 min workshop in the semi-natural green area of Górki Czechowskie. Data were collected using a structured questionnaire and analyzed with t-tests, ANOVA, regression, and Principal Component Analysis (PCA). Both methods improved knowledge, but workshops significantly enhanced place-based awareness (p = 0.017) and showing a statistical trend on recognition of intangible values (p = 0.063). Cluster analysis identified learner profiles: Absorbers (low baseline knowledge, strong relative gains), Narrators (high-achieving girls with improved recognition of intangible services), Eco-Masters (high baseline, limited gains), and Nature Lovers (frequent contact with nature, modest improvement). Notably, low-achieving boys also benefited substantially from experiential activities. These results highlight the value of experiential, narrative-driven education in fostering both cognitive understanding and value-based environmental awareness. Tailoring strategies to learner diversity and preserving semi-natural urban green areas as “living laboratories” are crucial for effective sustainability education. As this research was based on a single-session intervention, the findings should be interpreted as indicative rather than generalizable, offering a preliminary insight into how experiential formats can enhance environmental awareness among adolescents. Full article
(This article belongs to the Section Sustainable Education and Approaches)
Show Figures

Figure 1

Back to TopTop