Sign in to use this feature.

Years

Between: -

Subjects

remove_circle_outline
remove_circle_outline
remove_circle_outline
remove_circle_outline
remove_circle_outline
remove_circle_outline
remove_circle_outline
remove_circle_outline
remove_circle_outline

Journals

remove_circle_outline
remove_circle_outline
remove_circle_outline
remove_circle_outline
remove_circle_outline
remove_circle_outline
remove_circle_outline
remove_circle_outline
remove_circle_outline
remove_circle_outline
remove_circle_outline
remove_circle_outline
remove_circle_outline
remove_circle_outline
remove_circle_outline
remove_circle_outline
remove_circle_outline
remove_circle_outline
remove_circle_outline
remove_circle_outline
remove_circle_outline

Article Types

Countries / Regions

remove_circle_outline
remove_circle_outline
remove_circle_outline
remove_circle_outline
remove_circle_outline
remove_circle_outline
remove_circle_outline

Search Results (2,385)

Search Parameters:
Keywords = enrichment cultures

Order results
Result details
Results per page
Select all
Export citation of selected articles as:
17 pages, 1538 KB  
Article
A Mobile Augmented Reality Integrating KCHDM-Based Ontologies with LLMs for Adaptive Q&A and Knowledge Testing in Urban Heritage
by Yongjoo Cho and Kyoung Shin Park
Electronics 2026, 15(2), 336; https://doi.org/10.3390/electronics15020336 - 12 Jan 2026
Abstract
A cultural heritage augmented reality system overlays virtual information onto real-world heritage sites, enabling intuitive exploration and interpretation with spatial and temporal contexts. This study presents the design and implementation of a cognitive Mobile Augmented Reality (MAR) system that integrates KCHDM-based ontologies with [...] Read more.
A cultural heritage augmented reality system overlays virtual information onto real-world heritage sites, enabling intuitive exploration and interpretation with spatial and temporal contexts. This study presents the design and implementation of a cognitive Mobile Augmented Reality (MAR) system that integrates KCHDM-based ontologies with large language models (LLMs) to facilitate intelligent exploration of urban heritage. While conventional AR guides often rely on static data, our system introduces a Semantic Retrieval-Augmented Generation (RAG) pipeline anchored in a structured knowledge base modeled after the Korean Cultural Heritage Data Model (KCHDM). This architecture enables the LLM to perform dynamic contextual reasoning, transforming heritage data into adaptive question-answering (Q&A) and interactive knowledge-testing quizzes that are precisely grounded in both historical and spatial contexts. The system supports on-site AR exploration and map-based remote exploration to ensure robust usability and precise spatial alignment of virtual content. To deliver a rich, multisensory experience, the system provides multimodal outputs, integrating text, images, models, and audio narration. Furthermore, the integration of a knowledge sharing repository allows users to review and learn from others’ inquires. This ontology-driven LLM-integrated MAR design enhances semantic accuracy and contextual relevance, demonstrating the potential of MAR for socially enriched urban heritage experiences. Full article
Show Figures

Figure 1

20 pages, 5363 KB  
Article
Bovine Muscle Satellite Cell-Derived Exosomes Modulate Preadipocyte Adipogenesis via bta-miR-2904
by Mengxia Sun, Mengdi Chen, Yang Yi, Binru Li, Tianyu Zhang, Ziqi Liu, Wenyu Jiao, Tianqi Si, Yunkai He and Guangjun Xia
Animals 2026, 16(2), 218; https://doi.org/10.3390/ani16020218 - 12 Jan 2026
Abstract
Intramuscular fat (IMF) significantly impacts meat quality. Exosomes have attracted increasing attention for their regulatory roles in muscle-adipose tissue crosstalk; however, their precise mechanisms remain largely unclear. Based on this, this study aimed to establish a muscle-adipose co-culture system to better simulate the [...] Read more.
Intramuscular fat (IMF) significantly impacts meat quality. Exosomes have attracted increasing attention for their regulatory roles in muscle-adipose tissue crosstalk; however, their precise mechanisms remain largely unclear. Based on this, this study aimed to establish a muscle-adipose co-culture system to better simulate the in vivo physiological environment. Using exosomal miRNAs as molecular links, we investigated how bovine muscle satellite cells influence lipid accumulation and adipogenesis in preadipocytes. We established a co-culture system of bovine muscle satellite cells and preadipocytes and found that co-culture significantly inhibited lipid droplet accumulation and adipogenesis in preadipocytes. Therefore, we hypothesized that exosomes derived from bovine muscle satellite cells regulate the adipogenic differentiation of bovine preadipocytes through intercellular communication and that specific exosomal miRNAs play pivotal roles in this regulatory process. We successfully isolated and identified muscle-derived (Mu-EXO), adipose-derived (Ad-EXO), and co-culture exosomes (Co-EXO). High-throughput sequencing revealed the differential expression profiles of miRNAs. Notably, the bovine-specific miRNA bta-miR-2904, annotated in miRBase v22 with limited cross-species conservation, was significantly enriched in Mu-EXO and Co-EXO compared with Ad-EXO. Further functional experiments demonstrated that overexpression of bta-miR-2904 markedly inhibited lipid droplet accumulation, triglyceride content, and the expression of adipogenesis-related genes in preadipocytes; inhibition had opposite effects. Our results demonstrate that bovine muscle-derived exosomal miR-2904 inhibits lipid accumulation and adipogenesis in preadipocytes. These results establish a theoretical basis for understanding skeletal muscle-adipose crosstalk and offer a novel molecular target for regulating intramuscular fat deposition in beef cattle. Full article
(This article belongs to the Section Cattle)
Show Figures

Figure 1

21 pages, 4181 KB  
Article
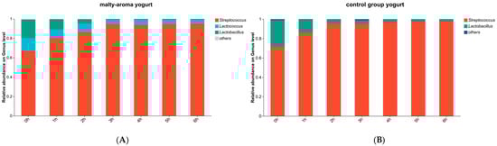
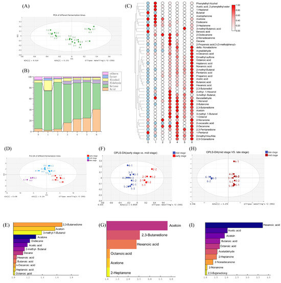
Multi-Omics Analysis Elucidates Flavor Evolution and Bioformation Mechanisms of Key Aroma Compounds in Malty-Aroma Yogurt
by Zihao Liu, Qihao Wang, Shiheng Luo, Chen Xing, Wenlu Li, Hong Zeng and Yanbo Wang
Foods 2026, 15(2), 272; https://doi.org/10.3390/foods15020272 - 12 Jan 2026
Abstract
Flavor enrichment in commercial yogurts commonly relies on exogenous flavoring agents, failing to meet consumer demand for clean-label products with natural ingredients. This study developed a starter culture for malty-aroma yogurt by combining Lactococcus lactis BL-19 with a commercial yogurt starter culture. Evaluation [...] Read more.
Flavor enrichment in commercial yogurts commonly relies on exogenous flavoring agents, failing to meet consumer demand for clean-label products with natural ingredients. This study developed a starter culture for malty-aroma yogurt by combining Lactococcus lactis BL-19 with a commercial yogurt starter culture. Evaluation by eleven trained sensory assessors indicated that malty-aroma yogurt exhibited a distinctive sensory profile compared with four commercially available plain yogurts. Time-series flavoromics identified 13 key aroma compounds and revealed the 3 h as the key time node of flavor evolution during fermentation. Furthermore, time-series metabolomics analysis revealed metabolic transitions from nutrient adaptation to active biosynthesis at 3 h, significantly increasing the odor-active values of the key aroma compounds. Moreover, correlation network analyses revealed potential metabolic precursors and metabolic bypass associated with the production of key aroma compounds and highlighted the valine, leucine and isoleucine biosynthesis pathway as central to malty-aroma formation. This study elucidates the evolution of flavor compounds and the underlying bioformation mechanisms of malty-aroma yogurts, offering insights for the precise flavor modulation of fermented dairy products. Full article
(This article belongs to the Section Dairy)
Show Figures

Figure 1

21 pages, 2312 KB  
Article
In Vitro Hatching of Scylla paramamosain Embryos: Insights from Developmental and Transcriptomic Analyses
by Zhiqiang Liu, Qi Gou, Xueyang Wang, Wei Wang, Lingbo Ma and Keyi Ma
Int. J. Mol. Sci. 2026, 27(2), 714; https://doi.org/10.3390/ijms27020714 - 10 Jan 2026
Viewed by 37
Abstract
Scylla paramamosain is a commercially important crab species widely cultured in China. However, artificial breeding remains limited by the high mortality of ovigerous females and asynchronous embryo hatching. In vitro embryo hatching has emerged as a promising alternative, yet its practical feasibility and [...] Read more.
Scylla paramamosain is a commercially important crab species widely cultured in China. However, artificial breeding remains limited by the high mortality of ovigerous females and asynchronous embryo hatching. In vitro embryo hatching has emerged as a promising alternative, yet its practical feasibility and underlying molecular mechanisms have not been systematically investigated. In this study, we examined the developmental characteristics of S. paramamosain embryos under different temperature regimes and hatching modes, evaluated embryo viability following maternal death, and compared transcriptomic profiles of Zoea I larvae between in vitro and maternal hatching. Our results demonstrated that temperature had a pronounced effect on embryogenesis and survival, with 27–30 °C identified as the optimal range for development and hatching. Both low and high temperature extremes markedly reduced embryo survival. Developmental trajectories were largely comparable between in vitro and maternal hatching, confirming the reliability and feasibility of the in vitro approach. Embryos collected within 4 h after maternal death exhibited high hatching success, whereas those obtained after 8 h failed to hatch. Transcriptomic analysis revealed 3505 differentially expressed genes, including 1933 upregulated and 1572 downregulated, which were significantly enriched in pathways related to cell cycle regulation, energy metabolism, immune defense, and ion transport. These findings implied that in vitro embryos could maintain developmental competence by stabilizing genomic integrity, reallocating energy resources, and activating stress responsive mechanisms. This study provides the first comprehensive evidence supporting the feasibility of in vitro embryo hatching in S. paramamosain and offers practical insights for optimizing temperature regimes, improving the utilization of maternal resources, and advancing large scale seedstock production in Full article
(This article belongs to the Section Molecular Biology)
19 pages, 1814 KB  
Article
The Mountain–Sea Synergy Model: A Novel Pathway for Rural Revitalization Through University–Rural Collaboration in China
by Xuena Wan, Hui Fu, Yuwei Wu and Guang Fu
Sustainability 2026, 18(2), 714; https://doi.org/10.3390/su18020714 - 10 Jan 2026
Viewed by 49
Abstract
Against the backdrop of China’s comprehensive rural revitalization strategy and ongoing national park development, how universities can leverage scientific research innovation and talent resources to engage in sustainable development practices within local communities has become a focal point for both academia and policymakers. [...] Read more.
Against the backdrop of China’s comprehensive rural revitalization strategy and ongoing national park development, how universities can leverage scientific research innovation and talent resources to engage in sustainable development practices within local communities has become a focal point for both academia and policymakers. This study examines the “Harmonious and Beautiful Mountains and Seas” (HBMS) rural revitalization platform established by the Landscape Architecture discipline at Hainan University, summarizing its practical experience and analyzing its operational mechanisms. From the perspective of innovative governance, the study identifies three core values—“Nurturing Culture,” “Rural Brilliance,” and “Constructing Meaning”—and, on this basis, explores mechanisms for enhancing community resilience and pathways for brand-oriented operation in national park communities. The study aims to elucidate a novel model of university–rural collaborative revitalization. Research indicates that the “Mountain–Sea Synergy” model is not a singular community development solution, but rather a practical governance framework centered on multi-stakeholder collaborative governance mediated by universities. Its core value manifests across three dimensions: cultural revitalization, youth empowerment, and community-building significance. This model provides replicable endogenous development insights for national park communities operating under ecological conservation constraints, while also enriching university–rural collaborative research with practical case studies within the Chinese context. Full article
(This article belongs to the Special Issue Eco-Harmony: Blending Conservation Strategies and Social Development)
17 pages, 8166 KB  
Article
Dominant Role of Aquaculture Patterns over Seasonal Variations in Controlling Potentially Toxic Elements’ Occurrence and Ecological Risks in Sediments
by Luna Zhang, Yuyi Yang, Huabao Zheng, Zhi Wang and Weihong Zhang
Toxics 2026, 14(1), 65; https://doi.org/10.3390/toxics14010065 - 10 Jan 2026
Viewed by 62
Abstract
Aquaculture faces environmental challenges from sediment contamination by potentially toxic elements. This study investigated how aquaculture patterns and seasons jointly affect the distribution and ecological risks of these potentially toxic elements in sediments. By analyzing and comparing sediment samples from different aquaculture systems [...] Read more.
Aquaculture faces environmental challenges from sediment contamination by potentially toxic elements. This study investigated how aquaculture patterns and seasons jointly affect the distribution and ecological risks of these potentially toxic elements in sediments. By analyzing and comparing sediment samples from different aquaculture systems across seasons, we found that Mn (mean = 435.42 mg/kg) was the most abundant, followed by Zn (mean = 172.69 mg/kg), Cr (mean = 106.79 mg/kg), and Cu (mean = 63.44 mg/kg). Aquaculture patterns were the primary factor determining the composition of potentially toxic elements, followed by season. Fish farming tended to promote their accumulation in sediments, whereas the rice–crayfish co-culture model effectively reduced the enrichment of potentially toxic elements and their associated ecological risks. Therefore, optimizing aquaculture practices proves more effective in controlling these risks than managing seasonal variations. Moreover, total phosphorus was identified as a key driver of potentially toxic element accumulation in sediments. The results from the rice–crayfish co-culture system indicate that enhanced phosphorus management is crucial for mitigating such risks. Accordingly, it is necessary to develop systematic monitoring and integrated remediation strategies focused on priority metals and their main drivers. Full article
Show Figures

Figure 1

26 pages, 982 KB  
Article
Recovery, Identification, and Presumptive Agricultural Application of Soil Bacteria
by Guadalupe Steele, Andrew K. Rindsberg and Hung King Tiong
Appl. Microbiol. 2026, 6(1), 11; https://doi.org/10.3390/applmicrobiol6010011 - 9 Jan 2026
Viewed by 74
Abstract
Conventional and organic agriculture can both cause soil microbial community structure (SMCS) destruction, infertility, and abandonment. The application of soil productivity-improving biofertilizers is a sustainable practice that requires holistic knowledge, including complex biointeractions, diverse microbial metabolism, and culture requirements, the last of which [...] Read more.
Conventional and organic agriculture can both cause soil microbial community structure (SMCS) destruction, infertility, and abandonment. The application of soil productivity-improving biofertilizers is a sustainable practice that requires holistic knowledge, including complex biointeractions, diverse microbial metabolism, and culture requirements, the last of which rely on methodology and technology. In this study, a holistic culture-based and meta-analysis approach was employed to explore pristine and domesticated soils for presumptive plant growth-promoting (PGP) bacteria. Various soil samples were logistically acquired and processed using enrichment and heat alternatives. Morphologically diverse isolates were streak-purified and analyzed for 16S rRNA bacterial identification. Meta-analysis of PGP bacteria in domesticated environments was conducted using Google Search and NCBI PubMed. Soil fertility was analyzed for the pH and nitrogen/phosphorus/potassium (NPK) contents using biochemical tests. Notably, 7 genera and 15 species were differentially recovered, with Bacillus being the most prevalent and diverse in species. Conversely, Aeromonas, Lactobacillus, Lelliottia, Pseudomonas, and Staphylococcus were found only in pristine soil. While soil pH was consistent in all pristine soil samples, NPK contents ranged widely across the pristine (i.e., P/K) and domesticated samples (i.e., N/P/K). These findings could enhance biofertilizer SMCS, function, and effectiveness in the agricultural productivity needed to feed the expanding population. Full article
15 pages, 4610 KB  
Article
Cancer-Associated Fibroblast Heterogeneity Shapes Prognosis and Immune Landscapes in Head and Neck Squamous Cell Carcinoma
by Hideyuki Takahashi, Hiroyuki Hagiwara, Hiroe Tada, Miho Uchida, Toshiyuki Matsuyama and Kazuaki Chikamatsu
Cancers 2026, 18(2), 215; https://doi.org/10.3390/cancers18020215 - 9 Jan 2026
Viewed by 140
Abstract
Background/Objectives: Head and neck squamous cell carcinoma (HNSCC) is a biologically heterogeneous malignancy with poor outcomes in advanced disease. Increasing evidence indicates that the tumor microenvironment, particularly cancer-associated fibroblasts (CAFs), plays an important role in tumor progression and immune regulation. However, the [...] Read more.
Background/Objectives: Head and neck squamous cell carcinoma (HNSCC) is a biologically heterogeneous malignancy with poor outcomes in advanced disease. Increasing evidence indicates that the tumor microenvironment, particularly cancer-associated fibroblasts (CAFs), plays an important role in tumor progression and immune regulation. However, the diversity of CAF subsets and their clinical relevance in HNSCC remain incompletely understood. This study aimed to characterize CAF heterogeneity and assess the prognostic significance of CAF subset-specific transcriptional programs. Methods: Single-cell RNA sequencing data from HNSCC tumors were analyzed to identify CAF subsets based on differentially expressed genes. CAF subset-specific gene signatures were used to construct prognostic risk models for overall survival (OS) and progression-free survival (PFS) in The Cancer Genome Atlas HNSCC cohort, with validation in an independent dataset. CAF-driven prognostic groups were defined, and their immune landscapes and biological pathways were evaluated. Bulk RNA sequencing of primary CAF cultures was performed for validation. Results: Six CAF subsets were identified, including myofibroblastic (myCAF), inflammatory (iCAF), antigen-presenting, and extracellular matrix-related CAFs. Risk scores derived from inflammatory CAF subsets consistently predicted shorter OS across independent cohorts, whereas PFS prediction showed greater cohort dependency. CAF-based stratification identified patient subgroups with distinct immune profiles and pathway enrichment patterns. These results were supported by validation analyses and by bulk RNA sequencing of primary CAFs, demonstrating preservation of myCAF- and iCAF-like transcriptional programs ex vivo. Conclusions: CAF heterogeneity has important prognostic and immunological implications in HNSCC. Inflammatory CAF-related transcriptional programs represent robust markers of patient survival and may complement tumor-intrinsic biomarkers. Full article
(This article belongs to the Section Cancer Immunology and Immunotherapy)
Show Figures

Figure 1

17 pages, 289 KB  
Article
Transforming Historical Newspaper Research and Preservation Through AI: A Global Perspective
by Zhao Xun Song, Kwok Wai Cheung and Zi Yun Jia
Journal. Media 2026, 7(1), 10; https://doi.org/10.3390/journalmedia7010010 - 7 Jan 2026
Viewed by 244
Abstract
Artificial intelligence (AI) is transforming the preservation and research of historical newspapers by providing powerful tools that overcome longstanding challenges in terms of digitization, analysis, and access. This study offers a comprehensive global analysis of AI-driven innovations—including advanced Optical Character Recognition (OCR), Large [...] Read more.
Artificial intelligence (AI) is transforming the preservation and research of historical newspapers by providing powerful tools that overcome longstanding challenges in terms of digitization, analysis, and access. This study offers a comprehensive global analysis of AI-driven innovations—including advanced Optical Character Recognition (OCR), Large Language Models (LLMs) for post-correction, and Natural Language Processing (NLP) techniques—that significantly enhance text extraction, image restoration, metadata generation, and semantic enrichment. Through qualitative case studies and comparative examinations of projects worldwide, this research demonstrates how AI not only improves the accuracy and efficiency of preservation workflows but also enables novel forms of computational inquiry such as cross-lingual analysis, sentiment detection, and discourse tracking. This study further explores emerging ethical and practical challenges and outlines future directions like multimodal analysis and collaborative digital infrastructures. The findings underscore AI’s transformative role in unlocking historical newspaper archives for both scholarly and public use, thereby fostering a deeper understanding of cultural heritage and historical narratives on a global scale. Full article
14 pages, 2843 KB  
Article
Integrative Application of Transcriptomics and Metabolomics Reveals Molecular Insight into Metabolomic Variations in Chinese Mitten Crab Eriocheir sinensis Harvested from Lake Datong and Adjacent Pond
by Lehe Lin, Yiming Pang, Wengang Xu, Chun Wang and Huafeng Zou
Biology 2026, 15(2), 110; https://doi.org/10.3390/biology15020110 - 6 Jan 2026
Viewed by 151
Abstract
As an important economic aquatic product in China, the farming method of Eriocheir sinensis significantly impacts its quality and physiological metabolism. In this study, the effects of lake (LK) farm and pond (PD) farm on the gene expression profiles and metabolic pathways in [...] Read more.
As an important economic aquatic product in China, the farming method of Eriocheir sinensis significantly impacts its quality and physiological metabolism. In this study, the effects of lake (LK) farm and pond (PD) farm on the gene expression profiles and metabolic pathways in E. sinensis were evaluated by integrating transcriptomic and metabolomic analyses. A total of 812 differentially expressed genes (DEGs) were identified in the hepatopancreas of crabs. The DEGs were mainly enriched in nutrient reservoir activity, regulation of response to oxidative stress, and lipid transporter activity. In addition, LC-MS analysis identified 410 significantly differential metabolites, and KEGG pathway enrichment showed that these metabolites were mainly enriched in the MAPK signaling pathway, HIF-1 signaling pathway, and glycerolipid metabolism. Integrated transcriptomic and metabolomic analyses revealed that the AMPK signaling pathway, cytochrome P450-mediated xenobiotic metabolism, glycerophospholipid metabolism, and the apoptosis signaling pathway collectively exert a significant influence on the growth performance of crabs. Collectively, our findings demonstrated that the crabs in the LK group exhibit enhanced antioxidant and detoxification capacities, concomitant with reduced protein synthesis and energy metabolism, and underwent increased apoptotic events. The finding of this study will provide valuable and novel insight into crab farming practices in different aquaculture environments, providing theoretical foundations for optimizing ecological aquaculture models in Datong Lakes’ crab farms. Specifically, combined supplementation with natural feed organisms and mechanical aeration may effectively mitigate benthic hypoxia and nutritional deficits, thereby promoting sustainable production in the lake-based culture of crabs. Full article
(This article belongs to the Section Biochemistry and Molecular Biology)
Show Figures

Figure 1

11 pages, 209 KB  
Article
Cultural Immersion in Freshman Courses Using Virtual Exchange: Empowering Students Through Local and Global Engagement
by Ruchi Bhatnagar
Soc. Sci. 2026, 15(1), 27; https://doi.org/10.3390/socsci15010027 - 5 Jan 2026
Viewed by 157
Abstract
This mixed-methods research study focuses on the efficacy of virtual exchange (VE) in promoting authentic cross-cultural immersion, critical awareness of social issues, and collective engagement in local and global communities among undergraduate students. The partner institutions in this VE project were a large [...] Read more.
This mixed-methods research study focuses on the efficacy of virtual exchange (VE) in promoting authentic cross-cultural immersion, critical awareness of social issues, and collective engagement in local and global communities among undergraduate students. The partner institutions in this VE project were a large public US university and a small private university in Hong Kong. Discussions focused on access and opportunity issues in the US and Hong Kong for various communities, leading to a deeper analysis of the distribution of power and privilege in both countries. I analyzed the impact of VE on the US students (n = 45) through pre- and post-test surveys using the Intercultural Sensitivity Scale (ISS), which measures cross-cultural competence and thematic analysis of student artifacts. VE students’ competence significantly increased from pre-test to post-test on the ISS, while the students in a similar course without VE (n = 28) showed no change. Analysis of student artifacts revealed a shift in global awareness, an appreciation of authentic insights about another the culture, a critical understanding of social structures, and a need for collaboration concerning global issues among youth. Overall, VE offered powerful and enriching experiences for students by integrating international immersion into college education courses. Full article
(This article belongs to the Special Issue Global and Virtual Sociological Teaching—Challenges & Opportunities)
17 pages, 3911 KB  
Article
Ovarian Developmental Characteristics and Hypothalamic Transcriptomic Analysis of P. leopardus Under Different Aquaculture Modes
by Jingjing Ding, Xin Zhang, Tianyu Jiang, Feng Tang, Liangtao Zheng, Yafeng Tan, Mengmeng Zhang, Jian Luo and Xin Wen
Fishes 2026, 11(1), 30; https://doi.org/10.3390/fishes11010030 - 5 Jan 2026
Viewed by 179
Abstract
Two rearing systems are used for Plectropomus leopardus: sea-cage culture and the land-based flow-through aquaculture system. Cages approximate natural conditions and yield many high-quality eggs but offer limited control over ovarian development; the land-based system is highly controllable yet ovaries develop slowly [...] Read more.
Two rearing systems are used for Plectropomus leopardus: sea-cage culture and the land-based flow-through aquaculture system. Cages approximate natural conditions and yield many high-quality eggs but offer limited control over ovarian development; the land-based system is highly controllable yet ovaries develop slowly and seldom reach full maturity. We compared these systems by analyzing growth–gonad relationships, monthly hormone profiles (GnRH, E2, GnIH), and hypothalamic transcriptomes in 14- and 18-month-old females. Within each system, body weight did not predict gonadal stage and energy allocation was size-independent. In cages, ovaries reached full maturity with normal histology; in tanks, gonads of all sizes remained at stage III, indicating arrested development. Serum GnRH and E2 displayed parallel increases from 12 to 14 months, declined at 16 months and surged at 18 months in both systems, while GnIH fluctuated inversely, suggesting antagonistic control. Transcriptome analysis identified fshr, cyp11a1 and sox17 as key down-regulated genes in tank-reared fish. KEGG (Kyoto Encyclopedia of Genes and Genomes) pathway enrichment implicated GnRH, oxidative phosphorylation, ribosome and Wnt pathways in ovarian progression. These findings elucidate reproductive constraints under artificial conditions and provide molecular targets for controllable breeding of P. leopardus. Full article
(This article belongs to the Special Issue Advances in Fish Reproductive Physiology)
Show Figures

Figure 1

27 pages, 1447 KB  
Article
How Does the Fear of Missing Out (FOMO) Moderate Reduced SNS Usage Behavior? A Cross-Cultural Study of China and the United States
by Hui-Min Wang, Nuo Jiang, Han Xiao and Kyungtag Lee
J. Theor. Appl. Electron. Commer. Res. 2026, 21(1), 20; https://doi.org/10.3390/jtaer21010020 - 4 Jan 2026
Viewed by 327
Abstract
With the ubiquitous connectivity and exposure of social network service (SNS), the stressors it causes have received extensive attention in the academic community. Unlike previous studies, this research focuses on the cross-cultural dimension and explores the different effects of multiple SNS-generated stressors on [...] Read more.
With the ubiquitous connectivity and exposure of social network service (SNS), the stressors it causes have received extensive attention in the academic community. Unlike previous studies, this research focuses on the cross-cultural dimension and explores the different effects of multiple SNS-generated stressors on user behavior outcomes. Based on the “Stressors-Strain-Outcome” (SSO) theoretical framework, we constructed a “technical stressors—exhaustion—reduced SNS usage intention” pathway to systematically investigate five types of technical stressors. These were perceived information overload, perceived social overload, perceived compulsive use, perceived privacy concern, and perceived role conflict. We introduce “fear of missing out” (FOMO) as a moderating variable to explore its moderating role in SNS exhaustion and reduced SNS usage intention. In this study, we took SNS users from China and the United States as the research subjects (338 samples from China and 346 samples from the United States), and conducted empirical tests using structural equation models and multiple comparative analyses. The results show that there are significant cultural differences between Chinese and American users in terms of the perceived intensity of technostress, the path of stress transmission, and the moderating effect of FOMO. Against the background of collectivist culture in China, perceived information overload, privacy concerns, and role conflicts have a significant positive impact on SNS exhaustion, and SNS exhaustion further positively drives the intention to reduce usage of SNS. However, the direct impacts of perceived social overload and perceived compulsive usage are not significant, and FOMO does not play a significant moderating role. In the context of the individualistic culture found in the United States, only perceived information overload and perceived social overload have a significant positive impact on SNS exhaustion, and FOMO significantly negatively moderates the relationship between exhaustion and reduced SNS usage intention, as high FOMO levels will strengthen the driving effect of exhaustion on reduced usage intention. The innovation this study exhibits lies in verifying the applicability of the SSO model in social media behavior research from a cross-cultural perspective, revealing the cultural boundaries of the FOMO moderating effect, and enriching the cross-cultural research system of reduced usage intention of SNS. The research results not only provide empirical support for a deep understanding of the psychological mechanisms of users’ SNS usage behaviors in different cultural backgrounds, but also offer important references that SNS enterprises can use to formulate differentiated operation strategies and optimize cross-cultural user experiences. Full article
(This article belongs to the Section Digital Marketing and Consumer Experience)
Show Figures

Figure 1

37 pages, 6981 KB  
Article
Determinants of Digital Museum Users’ Continuance Intention—An Integrated Model Combining an Enhanced TAM3 and UTAUT
by Na Liang and Xiaoqian Wang
Sustainability 2026, 18(1), 492; https://doi.org/10.3390/su18010492 - 4 Jan 2026
Viewed by 395
Abstract
Using the “Cloud Tour Dunhuang” digital museum as a case, this study integrates an enhanced TAM3 with UTAUT and introduces two external variables—cultural identity and technological innovation—to construct a comprehensive framework for users’ continuance intention. Based on 484 valid responses, we employ a [...] Read more.
Using the “Cloud Tour Dunhuang” digital museum as a case, this study integrates an enhanced TAM3 with UTAUT and introduces two external variables—cultural identity and technological innovation—to construct a comprehensive framework for users’ continuance intention. Based on 484 valid responses, we employ a sequential mixed-method design combining structural equation modeling (SEM), artificial neural networks (ANNs), necessary condition analysis (NCA), and grounded theory (GT). The results show that (1) cultural identity and technological innovation significantly promote behavioral intention and continuance behavior by strengthening perceived usefulness; (2) performance expectancy and social influence exert significant effects, whereas effort expectancy and facilitating conditions are comparatively weaker; and (3) the integrated model delivers superior explanatory power and predictive performance relative to single-path baselines. This research enriches user-behavior scholarship in digital cultural heritage and offers theory-informed, practical guidance for improving user retention and optimizing platform design. Full article
(This article belongs to the Section Tourism, Culture, and Heritage)
Show Figures

Figure 1

28 pages, 1948 KB  
Review
Reviving Forgotten Foods: From Traditional Knowledge to Innovative and Safe Mediterranean Food Design
by Manica Balant, Judit Català-Altés, Teresa Garnatje, Fuencisla Cáceres, Clara Blasco-Moreno, Anna Fernández-Arévalo, Clàudia Knudsen, Valeria De Luca, Jana Peters, Ignacio Sanz-Benito, Marc Casabosch, Marc Talavera, Esther López-Viñallonga, Carla Cárdenas Samsó, Natàlia Cuberos-Sánchez, Anabel Cepas-Gil, Joan Vallès and Airy Gras
Foods 2026, 15(1), 150; https://doi.org/10.3390/foods15010150 - 2 Jan 2026
Viewed by 473
Abstract
Global food security and dietary diversity depend on identifying novel and sustainable food sources. Wild edible plants (WEPs) traditionally used in Mediterranean regions offer considerable potential due to their rich history of use. Here, ethnobotanical knowledge was systematically compiled for the fruits and [...] Read more.
Global food security and dietary diversity depend on identifying novel and sustainable food sources. Wild edible plants (WEPs) traditionally used in Mediterranean regions offer considerable potential due to their rich history of use. Here, ethnobotanical knowledge was systematically compiled for the fruits and cones of five taxa (Arbutus unedo, Prunus spinosa, Quercus spp., Pinus spp. and Rosa spp.), documenting alimentary uses, preparation and conservation methods across diverse food categories. Analysis of over 2800 traditional use reports identified 54 distinct alimentary uses from 16 categories, with raw consumption and sweet preserves being the most prevalent. Rosa spp. exhibited the highest diversity of uses (36), whereas the family Pinaceae showed the lowest (19). Statistically significant associations between individual fruits and specific food preparations were also observed, offering guidance for innovative product development. Information on processing methods that preserve nutritional components, along with documentation of potential harmful effects and the methods to mitigate them, was collected, providing essential guidance for developing safe and functional alimentary products. Together, traditional knowledge, regulatory adherence, and sustainable practices create new opportunities to develop innovative, safe, culturally grounded, and sustainable food products that enrich diets and preserve cultural and ecological heritage. Full article
(This article belongs to the Special Issue Research Trends in Plant-Based Foods)
Show Figures

Figure 1

Back to TopTop