Sign in to use this feature.

Years

Between: -

Subjects

remove_circle_outline
remove_circle_outline
remove_circle_outline
remove_circle_outline
remove_circle_outline
remove_circle_outline
remove_circle_outline
remove_circle_outline

Journals

Article Types

Countries / Regions

Search Results (208)

Search Parameters:
Keywords = embryonic lethal

Order results
Result details
Results per page
Select all
Export citation of selected articles as:
14 pages, 2615 KB  
Article
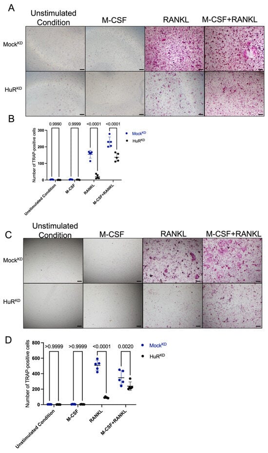
HuR Knockdown in MLO-Y4 Osteocyte-like Cells Elevates OPG Expression and Suppresses Osteoclastogenesis In Vitro
by Ziqiu Fan, Hideki Kitaura, Aseel Marahleh, Abdulrahman Mousa, Fumitoshi Ohori, Alexandru Craevschi, Sherif Rashad and Hiroyasu Kanetaka
Int. J. Mol. Sci. 2026, 27(1), 430; https://doi.org/10.3390/ijms27010430 - 31 Dec 2025
Abstract
Bone remodeling is maintained through the coordinated actions of osteoblasts, osteoclasts, and osteocytes, among which osteocytes serve as major regulators of osteoclast-mediated bone resorption through the receptor activator of the nuclear factor-κB ligand (RANKL)–osteoprotegerin (OPG) signaling axis. While molecular signals regulating osteocytic RANKL-OPG [...] Read more.
Bone remodeling is maintained through the coordinated actions of osteoblasts, osteoclasts, and osteocytes, among which osteocytes serve as major regulators of osteoclast-mediated bone resorption through the receptor activator of the nuclear factor-κB ligand (RANKL)–osteoprotegerin (OPG) signaling axis. While molecular signals regulating osteocytic RANKL-OPG expression are fairly understood, how post-transcriptional mechanisms impact osteocyte function remains poorly defined. HuR (human antigen R) encoded by Elavl1 (embryonic lethal abnormal vision-like 1), a ubiquitously expressed RNA-binding protein, is known for stabilizing AU-rich element-containing transcripts involved in inflammatory and stress responses; however, its role in osteocyte-derived bone resorption is unknown. In this study, we examined the effect of HuR loss on osteocyte–osteoclastogenesis. Short hairpin RNA (shRNA)-mediated HuR knockdown in MLO-Y4 osteocyte-like cells resulted in a significant increase in OPG mRNA and its protein expression, whereas RANKL levels remained unchanged, leading to a significantly reduced RANKL/OPG ratio. Both co-culture and conditioned-medium assays demonstrated that HuR-deficient osteocytes produced a markedly diminished osteoclastogenic environment. Actinomycin D chase experiments showed no alteration in OPG mRNA decay kinetics, and RNA immunoprecipitation (RIP)-PCR failed to detect HuR–OPG interactions, indicating that HuR regulates OPG expression through indirect mechanisms rather than mRNA binding. These findings identify HuR as an indirect regulator of osteocyte-derived OPG expression that impacts osteoclast differentiation and reveal a previously unrecognized mechanism by which HuR contributes to bone remodeling. Full article
(This article belongs to the Section Molecular Endocrinology and Metabolism)
Show Figures

Figure 1

17 pages, 1354 KB  
Article
Toxicological Assessment and Potential Protective Effects of Brassica Macrocarpa Guss Leaf Extract Against Copper Sulphate-Induced Oxidative Stress in Zebrafish Embryos
by Adele Cicio, Luís M. Félix, Sandra Mariza Monteiro, Maurizio Bruno, Maria Grazia Zizzo and Rosa Serio
Nutraceuticals 2026, 6(1), 3; https://doi.org/10.3390/nutraceuticals6010003 - 23 Dec 2025
Viewed by 187
Abstract
Background: Oxidative stress is a key contributor to many chronic diseases. Natural biocompounds with antioxidant activity are of growing therapeutic interest. Brassica macrocarpa, a plant from the Brassicaceae family, has shown in vitro safety and antioxidant potential due to its rich content [...] Read more.
Background: Oxidative stress is a key contributor to many chronic diseases. Natural biocompounds with antioxidant activity are of growing therapeutic interest. Brassica macrocarpa, a plant from the Brassicaceae family, has shown in vitro safety and antioxidant potential due to its rich content of glucosinolates and phenolics. However, in vivo, its effects remain poorly characterized. This study aimed to evaluate the in vivo safety and biological effects of Brassica macrocarpa leaf extract in zebrafish embryos and to assess its potential to counteract copper sulphate (CuSO4)-induced oxidative stress. Methods: Zebrafish embryos were exposed to Brassica macrocarpa extract at concentrations from 125 to 2000 µg/mL. Embryonic mortality and malformations were monitored daily to determine sub-lethal concentrations (125–500 µg/mL) for further behavioural and biochemical analysis. Antioxidant properties were tested in a CuSO4-induced oxidative stress model. Results: No teratogenic effects were observed over 96 h. Larvae showed normal swimming and no behavioural changes. Pre-treatment with the extract significantly reduced CuSO4-induced ROS and NO production, modulated antioxidant enzyme (SOD, CAT) activity, and lowered lipid peroxidation and protein oxidation, slightly affecting DNA damage. Conclusions: Brassica macrocarpa extract in vivo appears safe at sub-lethal doses and shows promising antioxidant effects, suggesting its potential role in managing oxidative stress-related conditions. Full article
Show Figures

Graphical abstract

18 pages, 6908 KB  
Article
Effects of Caffeine Exposure on Behaviour, Development and Physiology of the Freshwater Snail Physella acuta (Draparnaud, 1805)
by Ahlam Mohamed-Benhamu
Toxics 2026, 14(1), 14; https://doi.org/10.3390/toxics14010014 - 22 Dec 2025
Viewed by 320
Abstract
Caffeine (CAF), a prevalent psychoactive compound, has been identified as a significant environmental pollutant in freshwater ecosystems. This study investigates the behavioral and physiological effects of CAF at environmentally relevant concentrations (0, 5, 30, and 50 µg/L) on the freshwater snail Physella acuta [...] Read more.
Caffeine (CAF), a prevalent psychoactive compound, has been identified as a significant environmental pollutant in freshwater ecosystems. This study investigates the behavioral and physiological effects of CAF at environmentally relevant concentrations (0, 5, 30, and 50 µg/L) on the freshwater snail Physella acuta, with a focus on both adult and embryonic responses. Adult snails were evaluated for alterations in speed, exploration, overall activity levels, and feeding behaviors, while embryos were assessed for heart rate and developmental changes. The study encompassed both short-term (24 h) and mid-term (7 days) exposure periods. Low CAF concentrations (5 and 30 µg/L) were found to enhance adult movement and exploratory behavior in the short term, whereas prolonged exposure resulted in a decline in these behaviors. A high CAF concentration (50 µg/L) consistently diminished movement and feeding in adults. Embryos exhibited a dose-dependent increase in heart rate and manifested malformations at elevated concentrations. These findings provide insights into the impact of CAF on freshwater invertebrates and contribute valuable data for ecological risk assessment. Full article
Show Figures

Graphical abstract

13 pages, 2091 KB  
Article
Assessing Perfluorooctane Sulfonate (PFOS) Toxicity and Carcinogenicity Through Zebrafish (Danio rerio) Xenograft Assays
by Tessa Block, Joan Renee DeMaio, Lela Skopec, Margaret Ayers and Eric Glasgow
Toxics 2025, 13(12), 1077; https://doi.org/10.3390/toxics13121077 - 14 Dec 2025
Viewed by 476
Abstract
Persistent environmental pollutants such as per- and poly-fluoroalkyl substances (PFAS) have been associated with a wide range of toxic effects, including cancer. There are over 12,000 PFAS compounds, which may act as carcinogens individually or in combinations. Therefore, efficient in vivo new approach [...] Read more.
Persistent environmental pollutants such as per- and poly-fluoroalkyl substances (PFAS) have been associated with a wide range of toxic effects, including cancer. There are over 12,000 PFAS compounds, which may act as carcinogens individually or in combinations. Therefore, efficient in vivo new approach models of carcinogenicity are needed for evaluating environmental contaminant compounds and chemical mixtures. Here, we use the larval zebrafish xenograft assay to identify tumor growth activity of perfluorooctane sulfonate (PFOS), a known carcinogenic PFAS. Dose–response curves for PFOS exposure were used to identify the Maximum Tolerated Concentration (MTC) and Lethal Concentration causing 50% death (LC50) under xenograft conditions. Zebrafish xenografts were established by injecting fluorescently labeled kidney cancer cells into the embryonic body cavity near the developing kidney, followed by treatment with PFOS at a concentration of 5%, 10%, and 20% of the MTC. When treated with PFOS, zebrafish xenografts using renal cell carcinoma (ACHN) cells and clear renal cell carcinoma (Caki-1) cells show dose-dependent changes in tumor area. This study is the first to directly show cancer-promoting activity of a PFAS, using a rapid in vivo zebrafish xenograft assay, and demonstrates the utility of this model for validation of predicted cancer-promoting properties of environmental contaminants. Full article
Show Figures

Graphical abstract

17 pages, 3413 KB  
Article
Microplastic-Mediated Delivery of Di-butyl Phthalate Alters C. elegans Lifespan and Reproductive Fidelity
by Chiara Angelyn O. Maldonado, David M. Mares, Paola C. Garcia, Maria F. Gamez, Midori R. Flores, Alyssa D. Friudenberg, Ryan L. Peterson and Jennifer C. Harr
Microplastics 2025, 4(4), 96; https://doi.org/10.3390/microplastics4040096 - 1 Dec 2025
Viewed by 871
Abstract
Microplastics harbor chemical additives and absorb pollutants from the environment. Microplastics pose a human health threat and have been found in nearly all human tissues. The toxicological pathways and physiological effects of microplastic-mediated chemical exposure following ingestion remain unknown. Here we use Caenorhabditis [...] Read more.
Microplastics harbor chemical additives and absorb pollutants from the environment. Microplastics pose a human health threat and have been found in nearly all human tissues. The toxicological pathways and physiological effects of microplastic-mediated chemical exposure following ingestion remain unknown. Here we use Caenorhabditis elegans to investigate the effects of di-butyl phthalate and polystyrene microplastic mixtures on fertility and lifespan. Our studies demonstrate that 1 µm microplastics at 1 mg/L exposure levels result in decreased brood size, whereas 1000 times fewer microplastics (1 µg/L) did not affect the number of eggs laid. While there was no change in brood size at 1 µg/L microplastic exposure levels, there was an increase in embryonic lethality. Microplastics-mediated delivery of di-butyl phthalate to C. elegans significantly reduced brood size and increased embryonic lethality compared to exposure to microplastics alone. This reproductive toxicity is potentially due to a stress response via DAF-16, as observed with microplastics and di-butyl phthalate co-exposure. Furthermore, chronic exposure (from hatching onward) to microplastics shortened the lifespan of C. elegans, which was further reduced with di-butyl phthalate co-exposure. The exacerbated defects observed with co-exposure to phthalate-containing microplastics underscore the risks associated with microplastics releasing the additives and/or chemicals that they have absorbed from the environment. Full article
Show Figures

Figure 1

15 pages, 2043 KB  
Review
Epigenetic and Post-Translational Regulation of Schlafen Family Expression and Their Differential Methods of Regulating Proteins
by Odele Rajpathy and Emilie E. Vomhof-DeKrey
Int. J. Mol. Sci. 2025, 26(22), 11058; https://doi.org/10.3390/ijms262211058 - 15 Nov 2025
Viewed by 616
Abstract
Schlafen (SLFN) proteins are a unique and emerging yet incompletely understood family that have primarily been investigated for their putative roles in immunological responses, cell proliferation, and non-malignant cell differentiation. Increasingly, SLFNs have been implicated in diverse biological and pathological contexts, including cancers, [...] Read more.
Schlafen (SLFN) proteins are a unique and emerging yet incompletely understood family that have primarily been investigated for their putative roles in immunological responses, cell proliferation, and non-malignant cell differentiation. Increasingly, SLFNs have been implicated in diverse biological and pathological contexts, including cancers, viral replication, embryonic lethality, meiotic drive, and inflammatory bowel diseases, where they may be either genetically upregulated or downregulated. In recent years, novel insights into their functional similarities and distinctive particularities have intensified interest in this gene family. This review critically evaluates the biology of SLFN proteins with a specific focus on the epigenetic regulation of their expression and the differential methods by which they regulate downstream proteins. Evidence indicates that SLFNs act not only as regulators of transcription but also as modulators of gene expression through post-transcriptional modifications and epigenetic mechanisms, which demonstrate their multifaceted and context-dependent activity across disease models. By consolidating these findings, this review brings to light the physiological and pathological significance of SLFNs and identifies key gaps in understanding their epigenetic control and mechanistic diversity, thereby offering directions for future research. Full article
(This article belongs to the Special Issue Genetic and Epigenetic Analyses in Cancer)
Show Figures

Figure 1

25 pages, 50583 KB  
Article
Epicardial Abnormalities and Mesenchymal/Hematopoietic Cell Expansion in Plakophilin 2-Null Mouse Embryonic Hearts
by Mistura Dolapo Bolaji, Pia E. Hartmann, Eva Miriam Buhl, Robin M. W. Colpaert, Francesca Gasparella, Leon J. de Windt, Martina Calore, Rudolf E. Leube and Hoda Moazzen
Cells 2025, 14(22), 1751; https://doi.org/10.3390/cells14221751 - 8 Nov 2025
Viewed by 753
Abstract
Desmosomal junctions provide structural stability supporting concerted cardiomyocyte contractility. Previously, we demonstrated that a deficiency in the desmosomal transmembrane cadherin desmoglein 2 (Dsg2) reduces desmosome formation and disrupts cardiac morphogenesis, leading to excessive endothelial-to-hematopoietic cell transformation and embryonic lethality. It remained unclear whether [...] Read more.
Desmosomal junctions provide structural stability supporting concerted cardiomyocyte contractility. Previously, we demonstrated that a deficiency in the desmosomal transmembrane cadherin desmoglein 2 (Dsg2) reduces desmosome formation and disrupts cardiac morphogenesis, leading to excessive endothelial-to-hematopoietic cell transformation and embryonic lethality. It remained unclear whether this phenotype was specifically driven by Dsg2-deficiency or was a broader consequence of impaired desmosome adhesion. To address this question, we generated Pkp2mt/mt mouse embryos lacking the desmosomal plaque protein Pkp2, which resulted in loss of desmosome formation. Despite the absence of cardiac wall rupture, Pkp2mt/mt and some Pkp2wt/mt presented accumulations of Ter-119+ blood cells and RUNX1+/CD44+ hematopoietic stem cells in the pericardial space. Remarkably, in Pkp2mt/mt hearts, the epicardium was detached from the myocardium, contained rounded cells expressing the hematopoietic stem cell marker RUNX1, and showed altered intermediate filament expression. These findings suggest a potential trans-differentiation of the epicardial cells into hematopoietic cells. In conclusion, deficiencies in both Dsg2 and Pkp2 promote hematopoiesis in the developing murine heart but target different cell types, i.e., endothelial cells, which lack desmosomes, or desmosome-containing epicardial cells. Our results provide evidence for the involvement of Pkp2 in epicardial morphogenesis and remodeling. Full article
(This article belongs to the Special Issue The Cell Biology of Heart Disease)
Show Figures

Figure 1

24 pages, 10420 KB  
Article
Usmani–Riazuddin Syndrome: Functional Characterization of a Novel c.196G>A Variant in the AP1G1 Gene and Phenotypic Insights Using Zebrafish as a Vertebrate Model
by Valentina Imperatore, Alessandra Mirarchi, Emanuele Agolini, Andrea Astolfi, Maria Letizia Barreca, Antonio Novelli, Elisa Vinciarelli, Sara Ferretti, Daniela Zizioli, Giuseppe Borsani, Cataldo Arcuri and Paolo Prontera
Int. J. Mol. Sci. 2025, 26(21), 10590; https://doi.org/10.3390/ijms262110590 - 30 Oct 2025
Viewed by 906
Abstract
Adaptor Protein-1 (AP-1) is a heterotetrameric essential for intracellular vesicular trafficking and polarized localization of somato-dendritic proteins in neurons. Variants in the AP1G1 gene, encoding the gamma-1 subunit of adaptor-related protein complex 1 (AP1γ1), have recently been associated with Usmani–Riazuddin syndrome (USRISD, MIM#619467), [...] Read more.
Adaptor Protein-1 (AP-1) is a heterotetrameric essential for intracellular vesicular trafficking and polarized localization of somato-dendritic proteins in neurons. Variants in the AP1G1 gene, encoding the gamma-1 subunit of adaptor-related protein complex 1 (AP1γ1), have recently been associated with Usmani–Riazuddin syndrome (USRISD, MIM#619467), a very rare human genetic disorder characterized by intellectual disability (ID), speech and neurodevelopmental delays. Here we report a novel variant (c.196G>A; p.Gly66Arg) identified by exome sequencing analysis in a young girl showing overlapping clinical features with USRIS, such as motor and speech delay, intellectual disability and abnormal aggressive behavior. In silico analysis of the missense de novo variant suggested an alteration in AP1G1 protein folding. Patient’s fibroblasts have been studied with immunofluorescence techniques to analyze the intracellular distribution of AP-1. Zebrafish are widely regarded as an excellent vertebrate model for studying human disease pathogenesis, given their transparent embryonic development, ease of breeding, high genetic similarity to humans, and straightforward genetic manipulation. Leveraging these advantages, we investigated the phenotype, locomotor behavior, and CNS development in zebrafish embryos following the microinjection of human wild-type and mutated AP1G1 mRNAs at the one-cell stage. Knockout (KO) of the AP1G1 gene in zebrafish led to death at the gastrula stage. Lethality in the KO AP1G1 fish model was significantly rescued by injection of the human wild-type AP1G1 mRNA, but not by transcripts encoded by the Gly66Arg missense allele. The phenotype was also not rescued when ap1g1−/− zebrafish embryos were co-injected with both human wild-type and mutated mRNAs, supporting the dominant-negative effect of the new variant. In this study, we defined the effects of a new AP1G1 variant in cellular and animal models of Usmani–Riazzudin syndrome for future therapeutic approaches. Full article
(This article belongs to the Section Molecular Genetics and Genomics)
Show Figures

Figure 1

17 pages, 976 KB  
Review
Current State-of-the-Art Animal Models of Pediatric Brain Tumors
by Tanusri Gudavalli, Fred C. Lam, Santosh Guru, Deyaldeen AbuReesh, Yusuke S. Hori, Susan Hiniker, David J. Park and Steven D. Chang
Brain Sci. 2025, 15(10), 1104; https://doi.org/10.3390/brainsci15101104 - 14 Oct 2025
Viewed by 1360
Abstract
Brain tumors are unfortunately the most common types of solid tumors in the pediatric population, superseded only by leukemias, and largely bode a poor prognosis. Despite advances in our ability to diagnose and treat pediatric brain tumors, there remains a large unmet need [...] Read more.
Brain tumors are unfortunately the most common types of solid tumors in the pediatric population, superseded only by leukemias, and largely bode a poor prognosis. Despite advances in our ability to diagnose and treat pediatric brain tumors, there remains a large unmet need to develop novel therapies to improve patient outcomes. The recent understanding of the molecular drivers of oncogenesis for many of these tumors has led to the engineering of preclinical small animal models which serve as valuable tools for scientists to study the mechanisms of tumor biology, to understand interactions with the tumor microenvironment, and allow for translatable novel therapeutic discovery. This review focuses on the state-of-the art development of preclinical models of two difficult-to-treat pediatric brain tumors: (1) diffuse midline gliomas, the most lethal form of pediatric brain cancer; (2) medulloblastoma, the most common embryonal tumor of the central nervous system. We will then round off this review with a discussion on the emerging use of multi-omics and AI approaches to complement the testing of novel therapies using these in vivo animal models. Full article
(This article belongs to the Section Neuro-oncology)
Show Figures

Figure 1

22 pages, 2858 KB  
Article
Conditional ATXN2L-Null in Adult Frontal Cortex CamK2a+ Neurons Does Not Cause Cell Death but Restricts Spontaneous Mobility and Affects the Alternative Splicing Pathway
by Jana Key, Luis-Enrique Almaguer-Mederos, Arvind Reddy Kandi, Meike Fellenz, Suzana Gispert, Gabriele Köpf, David Meierhofer, Thomas Deller and Georg Auburger
Cells 2025, 14(19), 1532; https://doi.org/10.3390/cells14191532 - 30 Sep 2025
Cited by 1 | Viewed by 977
Abstract
The Ataxin-2-like (ATXN2L) protein is required to survive embryonic development, as documented in mice with the constitutive absence of the ATXN2L Lsm, LsmAD, and PAM2 domains due to knock-out (KO) of exons 5–8 with a frameshift. Its less abundant paralog, Ataxin-2 (ATXN2), has [...] Read more.
The Ataxin-2-like (ATXN2L) protein is required to survive embryonic development, as documented in mice with the constitutive absence of the ATXN2L Lsm, LsmAD, and PAM2 domains due to knock-out (KO) of exons 5–8 with a frameshift. Its less abundant paralog, Ataxin-2 (ATXN2), has an extended N-terminus, where a polyglutamine domain is prone to expansions, mediating vulnerability to the polygenic adult motor neuron disease ALS (Amyotrophic Lateral Sclerosis) or causing the monogenic neurodegenerative processes of Spinocerebellar Ataxia Type 2 (SCA2), depending on larger mutation sizes. Here, we elucidated the physiological function of ATXN2L by deleting the LsmAD and PAM2 motifs via loxP-mediated KO of exons 10–17 with a frameshift. Crossing heterozygous floxed mice with constitutive Cre-deleter animals confirmed embryonic lethality among offspring. Crossing with CamK2a-CreERT2 mice and injecting tamoxifen for conditional deletion achieved chimeric ATXN2L absence in CamK2a-positive frontal cortex neurons and reduced spontaneous horizontal movement. Global proteome profiling of frontal cortex homogenate showed ATXN2L levels decreased to 75% and dysregulations enriched in the alternative splicing pathway. Nuclear proteins with Sm domains are critical to performing splicing; therefore, our data suggest that the Like-Sm (Lsm, LsmAD) domains in ATXN2L serve a role in splice regulation, despite their perinuclear location. Full article
Show Figures

Figure 1

17 pages, 1063 KB  
Review
Dual Role of Transformer 2 Beta as Both a Developmental Necessity and a Disease Modulator
by Evan Swarup and Hongyu Qiu
Int. J. Mol. Sci. 2025, 26(18), 8805; https://doi.org/10.3390/ijms26188805 - 10 Sep 2025
Viewed by 950
Abstract
Transformer 2 beta (TRA2β) is a critical RNA-binding protein that regulates gene alternative splicing and is involved in cell cycle progression, neuronal differentiation, and cytoskeletal organization. It plays an essential role in embryonic development, particularly neurogenesis, where its deletion leads to severe cortical [...] Read more.
Transformer 2 beta (TRA2β) is a critical RNA-binding protein that regulates gene alternative splicing and is involved in cell cycle progression, neuronal differentiation, and cytoskeletal organization. It plays an essential role in embryonic development, particularly neurogenesis, where its deletion leads to severe cortical malformations and perinatal lethality. Dysregulation of TRA2β has been implicated in a range of diseases, including neurological, oncological, and immune-related disorders. Given its broad influence, TRA2β is a compelling candidate for targeted therapies and diagnostic biomarkers. This review highlights recent advances in our understanding of TRA2β regulation and its role in modulating alternative splicing across diverse cell types. It emphasizes TRA2β’s dual function as both a developmental regulator and a disease modulator and explores emerging insights into its therapeutic potential and future research directions. A deeper understanding of the cell-specific regulation of TRA2β may accelerate the development of innovative therapeutic strategies targeting this versatile protein. Full article
(This article belongs to the Section Molecular Pathology, Diagnostics, and Therapeutics)
Show Figures

Figure 1

27 pages, 9028 KB  
Article
Neuromuscular Defects in a Drosophila Model of the Congenital Disorder of Glycosylation SLC35A2-CDG
by Kazuyoshi Itoh, Masaki Kurogochi, Tadashi Kaname, Jun-ichi Furukawa and Shoko Nishihara
Biomolecules 2025, 15(9), 1256; https://doi.org/10.3390/biom15091256 - 29 Aug 2025
Viewed by 1187
Abstract
SLC35A2-CDG is a congenital disorder of glycosylation caused by mutations in the SLC35A2 gene encoding a Golgi-localized UDP-galactose transporter. This transporter plays an essential role in glycan synthesis by transporting UDP-galactose from the cytoplasm into the Golgi lumen. Its dysfunction leads to impaired [...] Read more.
SLC35A2-CDG is a congenital disorder of glycosylation caused by mutations in the SLC35A2 gene encoding a Golgi-localized UDP-galactose transporter. This transporter plays an essential role in glycan synthesis by transporting UDP-galactose from the cytoplasm into the Golgi lumen. Its dysfunction leads to impaired galactose-containing glycans and various neurological symptoms, although the underlying mechanisms remain largely unknown. We identified a novel SLC35A2-CDG patient carrying a pathogenic variant (c.617_620del, p.(Gln206ArgfsTer45)) who exhibited neurological abnormalities including bilateral ventriculomegaly. To investigate the disease mechanism, we established the first Drosophila model of SLC35A2-CDG. Knockout of Ugalt, the fly ortholog of SLC35A2, resulted in embryonic lethality, indicating its essential role. Knockdown of Ugalt reduced mucin-type O-glycans on muscles and neuromuscular junctions (NMJs), without affecting N-glycans. Ugalt knockdown larvae exhibited mislocalized NMJ boutons accompanied by a deficiency in basement membrane components on muscles. This phenotype resembles that of mutants of dC1GalT1 and dGlcAT-P, both involved in mucin-type O-glycosylation. Genetic interaction between Ugalt and dC1GalT1 was confirmed through double knockdown and double heterozygous analyses. Given that Drosophila NMJs are widely used as a model for mammalian central synapses, our findings suggest that Ugalt regulates NMJ architecture via mucin-type O-glycosylation and provide insights into the molecular basis of neurological abnormalities in SLC35A2-CDG. Full article
(This article belongs to the Special Issue Drosophila as a Model System to Study Metabolism)
Show Figures

Graphical abstract

13 pages, 1149 KB  
Article
Transcriptome Profiling Reveals Differences Between Rainbow Trout Eggs with High and Low Potential for Gynogenesis
by Konrad Ocalewicz, Artur Gurgul, Stefan Dobosz, Igor Jasielczuk, Tomasz Szmatoła, Ewelina Semik-Gurgul, Mirosław Kucharski and Rafał Rożyński
Genes 2025, 16(7), 803; https://doi.org/10.3390/genes16070803 - 8 Jul 2025
Cited by 1 | Viewed by 974
Abstract
Background/Objectives: Fish eggs activated with UV-irradiated spermatozoa and exposed to the High Hydrostatic Pressure (HHP) shock to inhibit first cell cleavage develop as gynogenetic Doubled Haploids (DHs) that are fully homozygous individuals. Due to the expression of the recessive genes and side effects [...] Read more.
Background/Objectives: Fish eggs activated with UV-irradiated spermatozoa and exposed to the High Hydrostatic Pressure (HHP) shock to inhibit first cell cleavage develop as gynogenetic Doubled Haploids (DHs) that are fully homozygous individuals. Due to the expression of the recessive genes and side effects of the gamete treatment, survival of fish DHs is rather low, and most of the mitotic gynogenotes die before hatching. Nevertheless, as maternal gene products provided during oogenesis control the initial steps of embryonic development in fish, a maternal effect on the survival of gynogenotes needs to be also considered to affect efficiency of gynogenesis. Thus, the objective of this research was to apply an RNA-seq approach to discriminate transcriptional differences between rainbow trout (Oncorhynchus mykiss) eggs with varied abilities to develop after gynogenetic activation. Methods: Gynogenetic development of rainbow trout was induced in eggs originated from eight females. Maternal RNA was isolated and sequenced using RNA-Seq approach. Survival rates of gynogenotes and transcriptome profiles of eggs from different females were compared. Results: RNA-seq analysis revealed substantial transcriptional differences between eggs originated from different females, and a significant correlation between the ability of the eggs for gynogenesis and their transcriptomic profiles was observed. Genes whose expression was altered in eggs with the increased survival of DHs were mostly associated (GO BP) with the following biological processes: development, cell differentiation, cell migration and protein transport. Some of the genes are involved in the oocyte maturation (RASL11b), apoptosis (CASPASE 6, PGAM5) and early embryogenesis, including maternal to zygotic transition (GATA2). Conclusions: Inter-individual variation of the transcription of maternal genes correlated with the competence of eggs for gynogenesis suggest that at least part of the mortality of the rainbow trout DHs appear before activation of zygotic genome and expression of the lethal recessive traits. Full article
Show Figures

Figure 1

19 pages, 5016 KB  
Article
CK2α Deletion in the Hematopoietic Compartment Shows a Mild Alteration in Terminally Differentiated Cells and the Expansion of Stem Cells
by Rajesh Rajaiah, Muhammad Daniyal, Marudhu Pandiyan Shanmugam, Hannah Valensi, Koby Duke, Katherine Mercer, Morgann Klink, Matthew Lanza, Yasin Uzun, Suming Huang, Sinisa Dovat and Chandrika Gowda Behura
Cells 2025, 14(13), 963; https://doi.org/10.3390/cells14130963 - 24 Jun 2025
Viewed by 1223
Abstract
Casein Kinase II (CK2) is a ubiquitously present serine/threonine kinase essential for mammalian development. CK2 holoenzyme is a tetramer with two highly related catalytic subunits (α or α’) and two regulatory ß subunits. Global deletion of the α or β subunit in mice [...] Read more.
Casein Kinase II (CK2) is a ubiquitously present serine/threonine kinase essential for mammalian development. CK2 holoenzyme is a tetramer with two highly related catalytic subunits (α or α’) and two regulatory ß subunits. Global deletion of the α or β subunit in mice is embryonically lethal. We and others have shown that CK2 is overexpressed in leukemia cells and plays an important role in cell cycle, survival, and resistance to the apoptosis of leukemia stem cells (LSCs). To study the role of CK2α in adult mouse hematopoiesis, we generated hematopoietic cell-specific CK2α-conditional knockout mice (Vav-iCreCK2 f/f). Here we report the generation and validation of a novel mouse model that lacks CK2α in the hematopoietic compartment. Vav-iCreCK2α f/f mice were viable without dysmorphic features and showed a mild phenotype under baseline conditions. In Vav-iCreCK2α f/f mice, the blood count showed a significant decrease in total red blood cells and platelets. The spleen was enlarged in Vav-iCreCK2α f/f mice with evidence of extramedullary hematopoiesis. HSC and early progenitor cell compartments showed expansion in CK2α-null bone marrow, suggesting that the absence of CK2α impaired their proliferation and differentiation. Given the established roles of CK2 in cell cycle regulation and the findings reported here, further functional studies are warranted to investigate the role of CK2α in HSC self-renewal and differentiation. This mouse model serves as a valuable tool for understanding the role of CK2α in normal and malignant hematopoiesis. Full article
(This article belongs to the Section Stem Cells)
Show Figures

Figure 1

22 pages, 1442 KB  
Article
Genome-Wide cfDNA Methylation Profiling Reveals Robust Hypermethylation Signatures in Ovarian Cancer
by Simone Karlsson Terp, Karen Guldbrandsen, Malene Pontoppidan Stoico, Lasse Ringsted Mark, Anna Poulsgaard Frandsen, Karen Dybkær and Inge Søkilde Pedersen
Cancers 2025, 17(12), 2026; https://doi.org/10.3390/cancers17122026 - 17 Jun 2025
Cited by 1 | Viewed by 1839
Abstract
Background: Ovarian cancer remains the most lethal gynecological cancer, primarily due to its asymptomatic nature in early stages and consequent late diagnosis. Early detection improves survival, but current biomarkers lack sensitivity and specificity. Cell-free DNA (cfDNA) released from tumor cells captures tumor-associated epigenetic [...] Read more.
Background: Ovarian cancer remains the most lethal gynecological cancer, primarily due to its asymptomatic nature in early stages and consequent late diagnosis. Early detection improves survival, but current biomarkers lack sensitivity and specificity. Cell-free DNA (cfDNA) released from tumor cells captures tumor-associated epigenetic alterations and represents a promising source for minimally invasive biomarkers. Among these, aberrant DNA methylation occurs early in tumorigenesis and may reflect underlying disease biology. This study aimed to investigate genome-wide cfDNA methylation profiles in patients with ovarian cancer, benign ovarian conditions, and healthy controls to identify cancer-associated methylation patterns that may inform future biomarker development. Results: We performed genome-wide cfDNA methylation profiling using cell-free methylated DNA immunoprecipitation sequencing (cfMeDIP-seq) on plasma samples from 40 patients with high-grade serous ovarian carcinoma, 38 patients with benign ovarian conditions, and 38 healthy postmenopausal women. A total of 536 differentially methylated regions (DMRs) were identified between ovarian cancer and controls (n = 76), with 97% showing hypermethylation in ovarian cancer. DMRs were enriched in CpG islands and gene bodies and depleted in repetitive elements, consistent with known cancer-associated methylation patterns. Fifteen genes showed robust hypermethylation across analyses. These genes exhibited methylation across intronic, exonic, and upstream regulatory regions. Separate comparisons of ovarian cancer to each control group (benign and healthy) supported the reproducibility of these findings. Gene Ontology enrichment analysis revealed enrichment in gland development, embryonic morphogenesis, and endocrine regulation, suggesting biological relevance to ovarian tumorigenesis. Conclusions: This study identifies consistent cfDNA hypermethylation patterns in ovarian cancer, affecting genes involved in developmental regulation and hormone-related processes. Our findings underscore the potential of cfMeDIP-seq for detecting tumor-specific methylation signatures in plasma and highlight these 15 hypermethylated genes as biologically relevant targets for future studies on cfDNA methylation in ovarian cancer. Full article
(This article belongs to the Section Cancer Biomarkers)
Show Figures

Figure 1

Back to TopTop