Transcriptome Profiling Reveals Differences Between Rainbow Trout Eggs with High and Low Potential for Gynogenesis
Abstract
1. Introduction
2. Material and Methods
2.1. Fish Stock Origin and Maintenance
2.2. Induction of Mitotic Gynogenesis
2.3. RNA Sequencing
2.4. Data Analysis
2.5. qPCR Validation of RNA-Seq Results
3. Results
3.1. Survival Rates of Embryos and Larvae
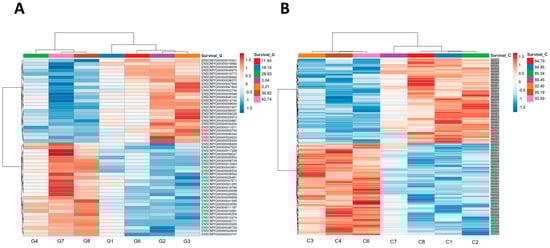
3.2. RNA-Seq Analysis
3.3. Detecting Genes Associated with Survival Rate of Gynogenotes
4. Discussion
Supplementary Materials
Author Contributions
Funding
Institutional Review Board Statement
Informed Consent Statement
Data Availability Statement
Conflicts of Interest
References
- Lowe, R.; Shirley, N.; Bleackley, M.; Dolan, S.; Shafee, T. Transcriptomics technologies. PLoS Comput. Biol. 2017, 13, e1005457. [Google Scholar] [CrossRef] [PubMed]
- Mutz, K.O.; Heilkenbrinker, A.; Lönne, M.; Walter, J.G.; Stahl, F. Transcriptome analysis using next-generation sequencing. Curr. Opin. Biotechnol. 2013, 24, 22–30. [Google Scholar] [CrossRef] [PubMed]
- Chandhini, S.; Rejish Kumar, V.J. Transcriptomics in aquaculture: Current status and applications. Rev. Aqua. 2019, 11, 1379–1397. [Google Scholar] [CrossRef]
- Bonnet, E.; Fostier, A.; Bobe, J. Microarray-based analysis of fish egg quality after natural or controlled ovulation. BMC Genomics 2007, 8, 55. [Google Scholar] [CrossRef]
- Lanes, C.F.C.; Bizuayehu, T.T.; de Oliveira Fernandes, J.M.; Kiron, V.; Babiak, I. Transcriptome of Atlantic cod (Gadus morhua L.) early embryos from farmed and wild broodstocks. Mar. Biotechnol. 2013, 15, 677–694. [Google Scholar] [CrossRef]
- Aegerter, S.; Jalabert, B.; Bobe, J. Large scale real-time PCR analysis of mRNA abundance in rainbow trout eggs in relationship with egg quality and post-ovulatory ageing. Mol. Reprod. Dev. 2005, 72, 377–385. [Google Scholar] [CrossRef]
- Chapman, R.W.; Reading, B.J.; Sullivan, C.V. Ovary transcriptome profiling via artificial intelligence reveals a transcriptomic fingerprint predicting egg quality in striped bass, Morone saxatilis. PLoS ONE 2014, 9, e96818. [Google Scholar] [CrossRef]
- Lanes, C.F.; Fernandes, J.M.; Kiron, V.; Babiak, I. Profiling of key apoptotic, stress, and immune-related transcripts during embryonic and postembryonic development of Atlantic cod (Gadus morhua L.). Theriogenology 2012, 78, 1583–1596.e2. [Google Scholar] [CrossRef]
- Mommens, M.; Fernandes, J.M.; Bizuayehu, T.T.; Bolla, S.L.; Johnston, I.A.; Babiak, I. Maternal gene expression in Atlantic halibut (Hippoglossus hippoglossus L.) and its relation to egg quality. BMC Res. Notes 2010, 3, 138. [Google Scholar] [CrossRef]
- Pandian, T.J.; Koteeswaran, R. Ploidy induction and sex control in fish. Hydrobiologia 1998, 384, 167–243. [Google Scholar] [CrossRef]
- Komen, H.; Thorgaard, G.; A. Androgenesis, gynogenesis and the production of clones in fishes: A review. Aquaculture 2007, 269, 150–173. [Google Scholar] [CrossRef]
- Franek, R.; Baloch, A.R.; Kaspar, V.; Saito, T.; Fujimoto, T.; Arai, K.; Psenicka, M. Isogenic lines in fish—A critical review. Rev. Aquac. 2020, 12, 1412–1434. [Google Scholar] [CrossRef]
- Liu, S.; Zhang, Y.; Zhou, Z.; Waldbieser, G.; Sun, F.; Lu, J.; Zhang, J.; Jiang, Y.; Zhang, H.; Wang, X.; et al. Efficient assembly and annotation of the transcriptome of catfish by RNA-Seq analysis of a doubled haploid homozygote. BMC Genomics 2012, 13, 595. [Google Scholar] [CrossRef] [PubMed]
- Jagiełło, K.; Dobosz, S.; Zalewski, T.; Polonis, M.; Ocalewicz, K. Developmental competence of eggs produced by rainbow trout Doubled Haploids (DHs) and generation of the clonal lines. Reprod. Domest. Anim. 2018, 53, 1176–1183. [Google Scholar] [CrossRef]
- Ocalewicz, K.; Gurgul, A.; Polonis, M.; Dobosz, S. Preliminary identification of candidate genes related to survival of gynogenetic rainbow trout (Oncorhynchus mykiss) based on comparative transcriptome analysis. Animals 2020, 10, 1326. [Google Scholar] [CrossRef]
- Rożyński, R.; Kuciński, M.; Dobosz, S.; Ocalewicz, K. Successful application of UV-irradiated rainbow trout (Oncorhynchus mykiss) spermatozoa to induce gynogenetic development of the European grayling (Thymallus thymallus). Aquaculture 2023, 574, 739720. [Google Scholar] [CrossRef]
- Billard, R. Reproduction in rainbow trout: Sex differentiation, dynamics of gametogenesis, biology and preservation of gametes. Aquaculture 1992, 100, 263–298. [Google Scholar] [CrossRef]
- Polonis, M.; Fujimoto, T.; Dobosz, S.; Zalewski, T.; Ocalewicz, K. Genome incompatibility between rainbow trout (Oncorhynchus mykiss) and sea trout (Salmo trutta) and induction of the interspecies gynogenesis. J. Appl. Genet. 2018, 59, 91–97. [Google Scholar] [CrossRef]
- Ocalewicz, K.; Gurgul, A.; Pawlina-Tyszko, K.; Szmatoła, T.; Jasielczuk, I.; Bugno-Poniewierska, M.; Dobosz, S. Induced androgenetic development in rainbow trout and transcriptome analysis of irradiated eggs. Sci. Rep. 2019, 9, 8084. [Google Scholar] [CrossRef]
- Wingett, S.W.; Andrews, S. FastQ Screen: A tool for multi-genome mapping and quality control. F1000Research 2018, 7, 1338. [Google Scholar] [CrossRef]
- Dodt, M.; Roehr, J.T.; Ahmed, R.; Dieterich, C. FLEXBAR-Flexible Barcode and Adapter Processing for Next-Generation Sequencing Platforms. Biology 2012, 1, 895–905. [Google Scholar] [CrossRef] [PubMed]
- Dobin, A.; Davis, C.A.; Schlesinger, F.; Drenkow, J.; Zaleski, C.; Jha, S.; Batut, P.; Chaisson, M.; Gingeras, T.R. STAR: Ultrafast universal RNA-seq aligner. Bioinformatics 2013, 29, 15–21. [Google Scholar] [CrossRef] [PubMed]
- Anders, S.; Pyl, P.T.; Huber, W. HTSeq–a Python framework to work with high-throughput sequencing data. Bioinformatics 2015, 31, 166–169. [Google Scholar] [CrossRef]
- Love, M.I.; Huber, W.; Anders, S. Moderated estimation of fold change and dispersion for RNA-seq data with DESeq2. Genome. Biol. 2014, 15, 550. [Google Scholar] [CrossRef]
- Ge, S.X.; Jung, D.; Yao, R. ShinyGO: A graphical gene-set enrichment tool for animals and plants. Bioinformatics 2020, 36, 2628–2629. [Google Scholar] [CrossRef]
- Metsalu, T.; Vilo, J. ClustVis: A web tool for visualizing clustering of multivariate data using Principal Component Analysis and heatmap. Nucleic Acids Res. 2015, 43, W566–W570. [Google Scholar] [CrossRef]
- Bland, F.; McIntosh, R.; Bain, N.; Snow, M. Development and validation of a range of endogenous controls to support the implementation of practical Taqman real-time PCR-based surveillance for fish diseases within aquaculture. J. Fish. Dis. 2012, 35, 447–454. [Google Scholar] [CrossRef]
- Pfaffl, M.W. A new mathematical model for relative quantification in real-time RT-PCR. Nucleic Acids Res. 2001, 29, e45. [Google Scholar] [CrossRef]
- Naruse, K.; Ijiri, K.; Shima, A.; Egami, N. The production of cloned fish in the Medaka (Oryzias latipes). J. Exp. Zool. 1985, 236, 335–341. [Google Scholar] [CrossRef]
- Komen, J.; Bongers, A.B.J.; Richter, C.J.J.; van Muiswinkel, W.B.; Huisman, E.A. Gynogenesis in common carp (Cyprinus carpio L.) II. The production of homozygous gynogenetic clones and F1 hybrids. Aquaculture 1991, 92, 127–142. [Google Scholar] [CrossRef]
- Arai, K. Genetic improvement of aquaculture finfish species by chromosome manipulation techniques in Japan. Aquaculture 2001, 197, 205–228. [Google Scholar] [CrossRef]
- Quillet, E.; Garcia, P.; Guyomard, R. Analysis of the production of all homozygous lines of rainbow trout by gynogenesis. J. Exp. Biol. 1991, 257, 367–374. [Google Scholar] [CrossRef]
- Migaud, H.; Bell, G.; Cabrita, E.; McAndrew, B.; Davie, A.; Bobe, J.; Herraez, M.P.; Carrillo, M. Gamete quality and broodstock management in temperate fish. Rev. Aquaculture 2013, 5, 194–223. [Google Scholar] [CrossRef]
- Bobe, J. Egg quality in fish: Present and future challenges. Anim. Front. 2015, 5, 66–72. [Google Scholar] [CrossRef]
- Ocalewicz, K. Quality of fish eggs and production of androgenetic and gynogenetic doubled haploids (DHs). Fish. Physiol. Biochem. 2024, 50, 1947–1957. [Google Scholar] [CrossRef]
- Yamaha, E.; Otani, S.; Minami, A.; Arai, K. Dorso-ventral axis perturbation in goldfish embryos caused by heat- and pressure-shock treatments for chromosomes set manipulation. Fish. Sci. 2002, 68, 313–319. [Google Scholar] [CrossRef]
- Luo, C.; Li, B. Diploid-dependent regulation of gene expression: A genetic cause of abnormal development in fish haploid embryos. Heredity 2003, 90, 405–409. [Google Scholar] [CrossRef]
- Michalik, O.; Dobosz, S.; Zalewski, T.; Sapota, M.; Ocalewicz, K. Induction of gynogenetic and androgenetic haploid and doubled haploid development in the brown trout (Salmo trutta Linnaeus 1758). Reprod. Domest. Anim. 2015, 50, 256–262. [Google Scholar] [CrossRef]
- Takeuchi, Y.; Yoshizaki, G.; Takeuchi, T. Green fluorescent protein as a cell-labelling tool and a reporter of gene expression in transgenic rainbow trout. Marine Biotech. 1999, 1, 448–457. [Google Scholar] [CrossRef] [PubMed]
- Pelegri, F. Maternal factors in zebrafish development. Dev. Dyn. 2003, 228, 535–554. [Google Scholar] [CrossRef]
- Gurgul, A.; Pawlina-Tyszko, K.; Bugno-Poniewierska, M.; Szmatoła, T.; Jasielczuk, I.; Dobosz, S.; Ocalewicz, K. Transcriptome analysis of rainbow trout (Oncorhynchus mykiss) eggs subjected to the high hydrostatic pressure treatment. Int. J. Genomics. 2018, 2018, 5197126. [Google Scholar] [CrossRef]
- Shalini, S.; Dorstyn, L.; Dawar, S.; Kumar, S. Old, new and emerging functions of caspases. Cell Death Differ. 2015, 22, 526–539. [Google Scholar] [CrossRef] [PubMed]
- Elmore, S. Apoptosis: A review of programmed cell death. Toxicol. Pathol. 2007, 35, 495–516. [Google Scholar] [CrossRef] [PubMed]
- Krisfalusi, M.; Wheeler, P.A.; Thorgaard, G.H.; Cloud, J.G. Gonadal morphology of female diploid gynogenetic and triploid rainbow trout. J. Exp. Zool. 2000, 286, 505–512. [Google Scholar] [CrossRef]
- Fopp-Bayat, D.; Ocalewicz, K.; Kucinski, M.; Jankun, M.; Laczynska, B. Disturbances in the ploidy level in the gynogenetic sterlet Acipenser ruthenus. J. Appl. Genet. 2017, 58, 373–380. [Google Scholar] [CrossRef]
- Cheng, M.; Lin, N.; Dong, D.; Ma, J.; Su, J.; Sun, L. PGAM5: A crucial role in mitochondrial dynamics and programmed cell death. Eur. J. Cell Biol. 2021, 100, 151144. [Google Scholar] [CrossRef]
- Nag, S.; Szederkenyi, K.; Gorbenko, O.; Tyrrell, H.; Yip, C.M.; McQuibban, G.A. PGAM5 is an MFN2 phosphatase that plays an essential role in the regulation of mitochondrial dynamics. Cell Rep. 2023, 42, 112895. [Google Scholar] [CrossRef]
- Wang, L.Y.; Wang, D.H.; Zou, X.Y.; Xu, C.M. Mitochondrial functions on oocytes and preimplantation embryos. J. Zhejiang Univ. Sci. B. 2009, 10, 483–492. [Google Scholar] [CrossRef]
- Chappel, S. The role of mitochondria from mature oocyte to viable blastocyst. Obstet. Gynecol. Int. 2013, 2013, 183024. [Google Scholar] [CrossRef]
- Wilding, M.; Coppola, G.; Dale, B.; Di Matteo, L. Mitochondria and human preimplantation embryo development. Reproduction. 2009, 137, 619–624. [Google Scholar] [CrossRef]
- Artuso, L.; Romano, A.; Verri, T.; Domenichini, A.; Argenton, F.; Santorelli, F.M.; Petruzzella, V. Mitochondrial DNA metabolism in early development of zebrafish (Danio rerio). Biochim. Biophys. Acta 2012, 1817, 1002–1011. [Google Scholar] [CrossRef]
- Imai, K.S.; Kobayashi, K.; Kari, W.; Rothbächer, U.; Ookubo, N.; Oda-Ishii, I.; Satou, Y. Gata is ubiquitously required for the earliest zygotic gene transcription in the ascidian embryo. Dev. Biol. 2020, 458, 215–227. [Google Scholar] [CrossRef]
- Zon, L.I.; Mather, C.; Burgess, S.; Bolce, M.E.; Harland, R.M.; Orkin, S.H. Expression of GATA-binding proteins during embryonic development in Xenopus laevis. Proc. Natl. Acad. Sci. USA 1991, 88, 10642–10646. [Google Scholar] [CrossRef]
- Neave, B.; Rodaway, A.; Wilson, S.W.; Patient, R.; Holder, N. Expression of zebrafish GATA 3 (gta3) during gastrulation and neurulation suggests a role in the specification of cell fate. Mech. Dev. 1995, 51, 169–182. [Google Scholar] [CrossRef]
- Sykes, T.G.; Rodaway, A.R.; Walmsley, M.E.; Patient, R.K. Suppression of GATA factor activity causes axis duplication in Xenopus. Development. 1998, 125, 4595–4605. [Google Scholar] [CrossRef]
- Birchmeier, C.; Broek, D.; Wigler, M. Ras proteins can induce meiosis in Xenopus oocytes. Cell 1985, 43 3 Pt 2, 615–621. [Google Scholar] [CrossRef]
- Jessus, C.; Rime, H.; Ozon, R. Ras family proteins: New players involved in the diplotene arrest of Xenopus oocytes. Biol Cell. 1998, 90, 573–583. [Google Scholar] [CrossRef]
- Edel, M.J.; Boué, S.; Menchon, C.; Sánchez-Danés, A.; Izpisua Belmonte, J.C. Rem2 GTPase controls proliferation and apoptosis of neurons during embryo development. Cell Cycle 2010, 9, 3414–3422. [Google Scholar] [CrossRef]
- He, J.; Liu, Q.; Yu, S.; Lei, M.; Liu, J.; Di, R.; Ge, Z.; Hu, W.; Wang, X.; Liu, N.; et al. Expression and functional analysis of the Follistatin-like 3 (FSTL3) gene in the sheep ovary during the oestrous cycle. Reprod. Domest. Anim. 2021, 56, 427–436. [Google Scholar] [CrossRef]
- Xia, Y.; Sidis, Y.; Schneyer, A. Overexpression of follistatin-like 3 in gonads causes defects in gonadal development and function in transgenic mice. Mol. Endocrinol. 2004, 18, 979–994. [Google Scholar] [CrossRef]
- Qin, Q.; Wang, C.; Zhou, Y.; Qin, H.; Zhao, C.; Yang, L.; Yu, T.; Liu, S. Rapid Genomic and Epigenetic Alterations in Gynogenetic Carassius auratus Red Var. Derived from Distant Hybridization. Mar. Biotechnol. 2020, 22, 433–442. [Google Scholar] [CrossRef]


| Developmental Competence for Gynogenesis | Female | EYED STAGE | Swim-Up Stage |
|---|---|---|---|
| Increased | F1 | 18.14 ± 2.2 a (84.95 ± 4.97) | 14.39 ± 2.49 a (80.01 ± 4.19) |
| F4 | 28.83 ± 2.1 c (93.19 ± 2.31) | 12.65 ± 0.43 c (88.81 ± 2.46) | |
| F7 | 42.74 ± 1.27 e (88.45 ± 0.78) | 36.88 ± 1.70 e (82.82 ± 1.61) | |
| F8 | 36.82 ± 2.5 f (84.79 ± 4.63) | 19.64 ± 4.49 f (79.71 ± 4.34) | |
| Decreased | F2 | 3.04 ± 0.65 b (85.34 ± 2.90) | 1.34 ± 0.25 b (77.89 ± 4.66) |
| F3 | 3.21 ± 0.33 b (92.45 ± 1.70) | 2.54 ± 0.36 b (92.12 ± 1.64) | |
| F5 | 5.93 ± 1.47 b (90.13 ± 3.52) | 1.93 ± 0.43 b (75.37 ± 18.69) | |
| F6 | 11.48 ± 1.47 d (93.59 ± 3.79) | 6.13 ± 1.0 d (93.29 ± 4.30) |
| ENSEMBL ID | Gene Symbol | Correlation Coefficient | Gene Name |
|---|---|---|---|
| ENSOMYG00000028370 | REM2 | −0.982 | GTP-binding protein REM 2-like |
| ENSOMYG00000012474 | 0.973 | interferon regulatory factor 4-like | |
| ENSOMYG00000030648 | LRRC47 | −0.967 | leucine rich repeat containing 47 |
| ENSOMYG00000008084 | HESX1 | −0.962 | HESX homeobox 1 |
| ENSOMYG00000040771 | IRS2a | 0.962 | insulin receptor substrate 2 |
| ENSOMYG00000033636 | TMEM97 | 0.96 | transmembrane protein 97 |
| ENSOMYG00000038502 | CASP6 | 0.954 | caspase 6 |
| ENSOMYG00000008735 | 0.952 | T-cell ecto-ADP-ribosyltransferase 1-like | |
| ENSOMYG00000021907 | MYRIP | −0.949 | Danio rerio myosin VIIA and Rab interacting protein (myrip) |
| ENSOMYG00000046739 | PRLHR2A | 0.948 | prolactin-releasing peptide receptor-like |
| ENSOMYG00000047671 | PGAM5 | 0.946 | serine/threonine-protein phosphatase PGAM5, mitochondrial-like |
| ENSOMYG00000013943 | PPDPFA | 0.944 | pancreatic progenitor cell differentiation and proliferation factor-like |
| ENSOMYG00000041565 | GATA2 | 0.943 | GATA binding protein 2a |
| ENSOMYG00000011197 | OXSR1 | 0.942 | oxidative stress responsive kinase 1a |
| ENSOMYG00000019666 | FSTL3 | −0.94 | follistatin-related protein 3-like |
| ENSOMYG00000047834 | −0.939 | Oncorhynchus mykiss Sec61 alpha form B (LOC100135961) | |
| ENSOMYG00000019786 | ALX | 0.936 | ALX homeobox protein 1-like |
| ENSOMYG00000010770 | PPM1AB | −0.936 | protein phosphatase 1A-like |
| ENSOMYG00000003059 | RASl11B | 0.929 | ras-like protein family member 11B |
| ENSOMYG00000029481 | FBXW11A | 0.924 | F-box/WD repeat-containing protein 11 |
Disclaimer/Publisher’s Note: The statements, opinions and data contained in all publications are solely those of the individual author(s) and contributor(s) and not of MDPI and/or the editor(s). MDPI and/or the editor(s) disclaim responsibility for any injury to people or property resulting from any ideas, methods, instructions or products referred to in the content. |
© 2025 by the authors. Licensee MDPI, Basel, Switzerland. This article is an open access article distributed under the terms and conditions of the Creative Commons Attribution (CC BY) license (https://creativecommons.org/licenses/by/4.0/).
Share and Cite
Ocalewicz, K.; Gurgul, A.; Dobosz, S.; Jasielczuk, I.; Szmatoła, T.; Semik-Gurgul, E.; Kucharski, M.; Rożyński, R. Transcriptome Profiling Reveals Differences Between Rainbow Trout Eggs with High and Low Potential for Gynogenesis. Genes 2025, 16, 803. https://doi.org/10.3390/genes16070803
Ocalewicz K, Gurgul A, Dobosz S, Jasielczuk I, Szmatoła T, Semik-Gurgul E, Kucharski M, Rożyński R. Transcriptome Profiling Reveals Differences Between Rainbow Trout Eggs with High and Low Potential for Gynogenesis. Genes. 2025; 16(7):803. https://doi.org/10.3390/genes16070803
Chicago/Turabian StyleOcalewicz, Konrad, Artur Gurgul, Stefan Dobosz, Igor Jasielczuk, Tomasz Szmatoła, Ewelina Semik-Gurgul, Mirosław Kucharski, and Rafał Rożyński. 2025. "Transcriptome Profiling Reveals Differences Between Rainbow Trout Eggs with High and Low Potential for Gynogenesis" Genes 16, no. 7: 803. https://doi.org/10.3390/genes16070803
APA StyleOcalewicz, K., Gurgul, A., Dobosz, S., Jasielczuk, I., Szmatoła, T., Semik-Gurgul, E., Kucharski, M., & Rożyński, R. (2025). Transcriptome Profiling Reveals Differences Between Rainbow Trout Eggs with High and Low Potential for Gynogenesis. Genes, 16(7), 803. https://doi.org/10.3390/genes16070803

