Sign in to use this feature.

Years

Between: -

Subjects

remove_circle_outline
remove_circle_outline
remove_circle_outline
remove_circle_outline
remove_circle_outline
remove_circle_outline
remove_circle_outline
remove_circle_outline
remove_circle_outline

Journals

remove_circle_outline
remove_circle_outline
remove_circle_outline
remove_circle_outline
remove_circle_outline
remove_circle_outline
remove_circle_outline
remove_circle_outline
remove_circle_outline
remove_circle_outline
remove_circle_outline
remove_circle_outline

Article Types

Countries / Regions

remove_circle_outline
remove_circle_outline
remove_circle_outline
remove_circle_outline

Search Results (584)

Search Parameters:
Keywords = electricity use behaviour

Order results
Result details
Results per page
Select all
Export citation of selected articles as:
24 pages, 10325 KB  
Article
Structural Dynamics of E-Bike Drive Units: A Flexible Multibody Approach Revealing Fundamental System-Level Interactions
by Kevin Steinbach, Dominik Lechler, Peter Kraemer, Iris Groß and Dirk Reith
Vehicles 2025, 7(4), 158; https://doi.org/10.3390/vehicles7040158 - 8 Dec 2025
Viewed by 335
Abstract
The design-related behaviour of structural dynamics for electric-assisted bicycle (e-bike) drive units significantly influences the mechanical system—e.g., vibrations and durability, stresses and loads, or functionality and comfort. Identifying the underlying mechanical principles opens up optimisation possibilities, such as improved e-bike design and user [...] Read more.
The design-related behaviour of structural dynamics for electric-assisted bicycle (e-bike) drive units significantly influences the mechanical system—e.g., vibrations and durability, stresses and loads, or functionality and comfort. Identifying the underlying mechanical principles opens up optimisation possibilities, such as improved e-bike design and user experience. Despite its potential to enhance the system, the structural dynamics of the drive unit have received little research attention to date. To improve the current situation, this paper uses a flexible multibody modelling approach, enabling new insights through virtual trials and analyses that are not feasible solely from measurements. The incorporation of the drive unit’s system-level topology regarding mass, moment of inertia, stiffness, and damping enables the analysis of critical system states. Experiments accompany the analysis and validate the model by demonstrating a load-dependent shift of the first torsional mode around 35 Hz to 60 Hz, capturing comparable resonance frequency ranges up to 6 kHz, and yielding qualitatively consistent peak positions in both steady-state and ramp-up analyses (mean deviations of 0.03% and 0.06%, respectively). Theoretical considerations of the multibody system highlight the effects, and the stated modelling restrictions make the method’s limitations transparent. The key findings are that the drive unit’s structural dynamic behaviour exhibits solely one structural mode until 0.5 kHz, and further 27 modes up to 10 kHz, solely originating due to the multibody arrangement of the drivetrain. These modes are also load-dependent and lead to resonances during operation. In summary, the approach enables engineers, for the first time, to significantly improve the structural dynamics of the e-bike drive unit using a full-scale system model. Full article
Show Figures

Figure 1

21 pages, 2343 KB  
Article
Emissions-Based Predictive Maintenance Framework for Hybrid Electric Vehicles Using Laboratory-Simulated Driving Conditions
by Abdulrahman Obaid, Jafar Masri and Mohammad Ismail
Vehicles 2025, 7(4), 155; https://doi.org/10.3390/vehicles7040155 - 6 Dec 2025
Viewed by 243
Abstract
This study presents a predictive maintenance framework for hybrid electric vehicles (HEVs) based on emissions behaviour under laboratory-simulated driving conditions. Vehicle speed, road gradient, and ambient temperature were selected as the principal input variables affecting emission levels. Using simulated datasets, three machine learning [...] Read more.
This study presents a predictive maintenance framework for hybrid electric vehicles (HEVs) based on emissions behaviour under laboratory-simulated driving conditions. Vehicle speed, road gradient, and ambient temperature were selected as the principal input variables affecting emission levels. Using simulated datasets, three machine learning model, specifically Linear Regression, Multilayer Perceptron (MLP), as well as Random Forest, were trained and evaluated. Within that set, the Random Forest model demonstrated the best performance, achieving an R2 score of 0.79, Mean Absolute Error (MAE) of 12.57 g/km, and root mean square error (RMSE) of 15.4 g/km, significantly outperforming both Linear Regression and MLP. A MATLAB-based graphical interface was developed to allow real-time classification of emission severity using defined thresholds (Normal ≤ 150 g/km, Warning ≤ 220 g/km, Critical > 220 g/km) and to provide automatic maintenance recommendations derived from the predicted emissions. Scenario-based validation confirmed the system’s ability to detect emission anomalies, which might function as early indicators of mechanical degradation when interpreted relative to operating conditions. The proposed framework, developed using laboratory-simulated datasets, provides a practical, interpretable, and accurate solution for emissions-based predictive maintenance. Although the results demonstrate feasibility, the framework should be further confirmed with real-world on-road data prior to large-scale use. Full article
(This article belongs to the Special Issue Data-Driven Intelligent Transportation Systems)
Show Figures

Figure 1

26 pages, 1774 KB  
Review
(Eco)Toxicity of E-Waste: Current Methods, Challenges, and Research Priorities
by Diogo A. Ferreira-Filipe, Andrew S. Hursthouse, Armando C. Duarte, Teresa Rocha-Santos and Ana L. Patrício Silva
Toxics 2025, 13(12), 1048; https://doi.org/10.3390/toxics13121048 - 3 Dec 2025
Viewed by 500
Abstract
The rapid growth in manufacturing and use of electrical and electronic equipment has led to unprecedented volumes of poorly managed e-waste, posing serious ecological risks. Although data on individual chemical substances in e-waste are available, evidence of ecotoxicity from actual e-waste materials remains [...] Read more.
The rapid growth in manufacturing and use of electrical and electronic equipment has led to unprecedented volumes of poorly managed e-waste, posing serious ecological risks. Although data on individual chemical substances in e-waste are available, evidence of ecotoxicity from actual e-waste materials remains scattered. This review consolidates organism-level ecotoxicity data on real e-waste samples (mixed fractions, fragments, leachates) and samples collected near e-waste facilities (soil, sediments, dust, water) across aquatic and terrestrial environments. It critically examines how methodological approaches influence reported outcomes and outlines research priorities. In aquatic environments, toxic responses vary with increased amounts of toxicants (dissolved metals, particles from dismantling operations) that mobilise to surface waters, while hydrophobic organic compounds cause sublethal behavioural and genotoxic effects. The few studies on terrestrial environments show impaired invertebrate growth and reproduction, along with changes in soil and “plastisphere” microbiota. However, tested concentrations, material complexity, and incomplete reporting of exposure chemistry, among other factors, limit the environmental relevance and comparability of the data. Uniformised procedures, combined with thorough chemical characterisation, environmentally realistic conditions, and cross-system bioassays (including different exposure routes and cumulative assessments), may provide mechanistic insights into e-waste toxicity, supporting evidence-based risk management strategies while contributing towards the development and validation of robust new approach methodologies (NAMs). Full article
Show Figures

Graphical abstract

23 pages, 1209 KB  
Article
Assessing Policy Contagion in China’s Wind Power Industry Chain
by Hao Lyu, Jiayu Zhang, Cody Yu-Ling Hsiao and Yi-Bin Chiu
Energies 2025, 18(23), 6328; https://doi.org/10.3390/en18236328 - 1 Dec 2025
Viewed by 309
Abstract
Wind power has become a strategic cornerstone of China’s renewable-energy transition and industrial upgrading, making it essential to understand how policy interventions shape the behaviour of its industry chain. This study examines how major wind power policies issued between 2015 and 2024 transmit [...] Read more.
Wind power has become a strategic cornerstone of China’s renewable-energy transition and industrial upgrading, making it essential to understand how policy interventions shape the behaviour of its industry chain. This study examines how major wind power policies issued between 2015 and 2024 transmit shocks across nine upstream, midstream, and downstream sectors. Using four contagion tests based on higher-order co-moments, combined with a policy sensitivity index, the analysis identifies distinct transmission patterns across policy types. The results show that market-mechanism reforms induce the strongest and most systemic contagion effects, reflecting their ability to align financial incentives with renewable-integration objectives. Upstream sectors—particularly equipment and key material industries—exhibit the highest responsiveness, while midstream construction and downstream operation and maintenance display more moderate and delayed adjustments. Development and construction policies generate broader but less intensive contagion, whereas industry-support measures trigger selective, sector-specific responses. These findings offer practical guidance for improving policy coordination, investment planning, and industrial upgrading within China’s wind power value chain. Future research could extend the analysis by incorporating firm-level data, longer policy cycles, and interactions with other structural shocks such as electricity-market reforms and climate-related risks. Full article
(This article belongs to the Special Issue Sustainable Energy Futures: Economic Policies and Market Trends)
Show Figures

Figure 1

23 pages, 3344 KB  
Article
Simulation and Design of a CubeSat-Compatible X-Ray Photovoltaic Payload Using Timepix3 Sensors
by Ashraf Farahat, Juan Carlos Martinez Oliveros and Stuart D. Bale
Aerospace 2025, 12(12), 1072; https://doi.org/10.3390/aerospace12121072 - 30 Nov 2025
Viewed by 208
Abstract
This study investigates the use of Si and CdTe-based Timepix3 detectors for photovoltaic energy conversion using solar X-rays and other high-energy electromagnetic radiation in space. As space missions increasingly rely on miniaturized platforms like CubeSats, power generation in compact and radiation-prone environments remains [...] Read more.
This study investigates the use of Si and CdTe-based Timepix3 detectors for photovoltaic energy conversion using solar X-rays and other high-energy electromagnetic radiation in space. As space missions increasingly rely on miniaturized platforms like CubeSats, power generation in compact and radiation-prone environments remains a critical challenge. Conventional solar panels are limited by size and spectral sensitivity, prompting the need for alternative energy harvesting solutions—particularly in the high-energy X-ray domain. A novel CubeSat-compatible payload design incorporates a UV-visible filter to isolate incoming X-rays, which are then absorbed by semiconductor detectors to generate electric current through ionization. Laboratory calibration was performed using Fe-55, Ba-133, and Am-241 sources to compare spectral response and clustering behaviour. CdTe consistently outperformed Si in detection efficiency, spectral resolution, and cluster density due to its higher atomic number and material density. Equalization techniques further improved pixel threshold uniformity, enhancing spectroscopic reliability. In addition to experimental validation, simulations were conducted to quantify the expected energy conversion performance under orbital conditions. Under quiet-Sun conditions at 500 km LEO, CdTe absorbed up to 1.59 µW/cm2 compared to 0.69 µW/cm2 for Si, with spectral power density peaking between 10 and 20 keV. The photon absorption efficiency curves confirmed CdTe’s superior stopping power across the 1–100 keV range. Under solar flare conditions, absorbed power increased dramatically, up to 159 µW/cm2 for X-class and 15.9 µW/cm2 for C-class flares with CdTe sensors. A time-based energy model showed that a 10 min X-class flare could yield nearly 1 mJ/cm2 of harvested energy. These results validate the concept of a compact photovoltaic payload capable of converting high-energy solar radiation into electrical power, with dual-use potential for both energy harvesting and radiation monitoring aboard small satellite platforms. Full article
(This article belongs to the Special Issue Small Satellite Missions (2nd Edition))
Show Figures

Figure 1

28 pages, 19314 KB  
Article
Texturing (Na0.5Bi0.5)TiO3-KNbO3-SrTiO3 Electrostrictive Ceramics by Templated Grain Growth Using (Na0.5Bi0.5)TiO3 Platelets
by Arum Ayuningsih, Nazım Ecebaş, Tran Thi Huyen Tran, John G. Fisher, Jong-Sook Lee, Woo-Jin Choi and Wook Jo
Inorganics 2025, 13(12), 387; https://doi.org/10.3390/inorganics13120387 - 26 Nov 2025
Viewed by 343
Abstract
Electrostriction is an intriguing behaviour of dielectric materials, characterized by stable electrostrain with minimal hysteresis. (Na0.5Bi0.5)TiO3-based ceramics show promising electrostrictive behaviour, particularly the 0.90(Na0.5Bi0.5)TiO3-0.08KNbO3-0.02SrTiO3 composition located near the [...] Read more.
Electrostriction is an intriguing behaviour of dielectric materials, characterized by stable electrostrain with minimal hysteresis. (Na0.5Bi0.5)TiO3-based ceramics show promising electrostrictive behaviour, particularly the 0.90(Na0.5Bi0.5)TiO3-0.08KNbO3-0.02SrTiO3 composition located near the morphotropic phase boundary between ferroelectric rhombohedral and relaxor pseudocubic phases. The templated grain growth method has been effectively used to control the grain orientation of NBT-based systems, thereby enhancing their electrical properties. In this study, texturing was introduced to 0.90(Na0.5Bi0.5)TiO3-0.08KNbO3-0.02SrTiO3 ceramics through homoepitaxial NBT platelets prepared via a three-step molten salt/topochemical microcrystal conversion method. By adding 4 wt% of NBT platelets combined with optimized sintering conditions, textured ceramics were prepared exhibiting a high Lotgering factor of 83% with enhancement of strain (0.02%) and polarization (3 µC/cm2) at an electric field of 40 kV/cm, as well as stable dielectric permittivity between 130 and 300 °C. Moreover, the electrostrictive coefficient of textured ceramics increased by ~0.004 C2m−4 compared to that of untextured ceramics, confirming the improvement of the electrostrictive response. These results demonstrate that homoepitaxial templating effectively improves the electrical properties of NBT-KN-ST ceramics while preserving their electrostrictive nature, which offers a viable route for designing lead-free electrostrictive materials. Full article
(This article belongs to the Special Issue Recent Progress in Perovskites)
Show Figures

Figure 1

25 pages, 1316 KB  
Article
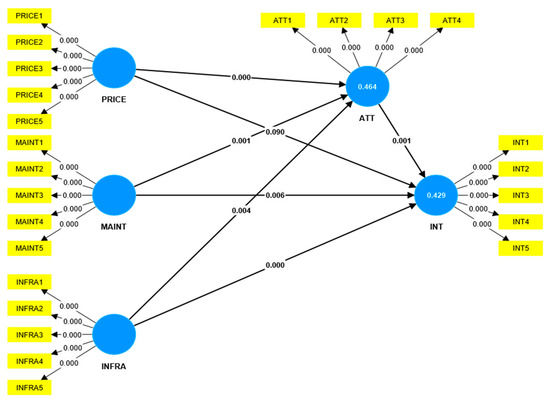
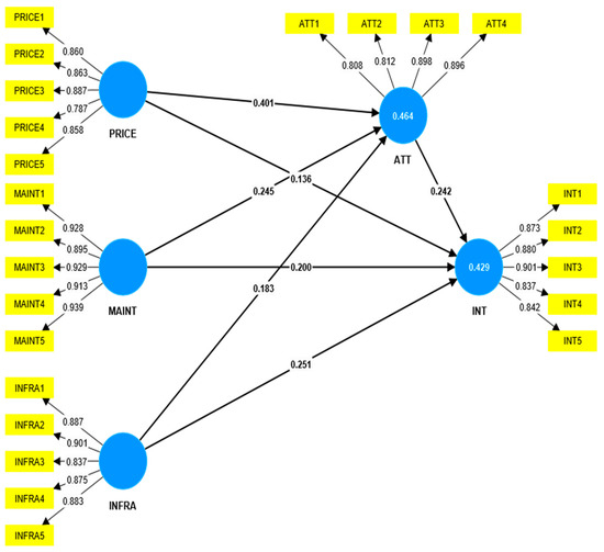
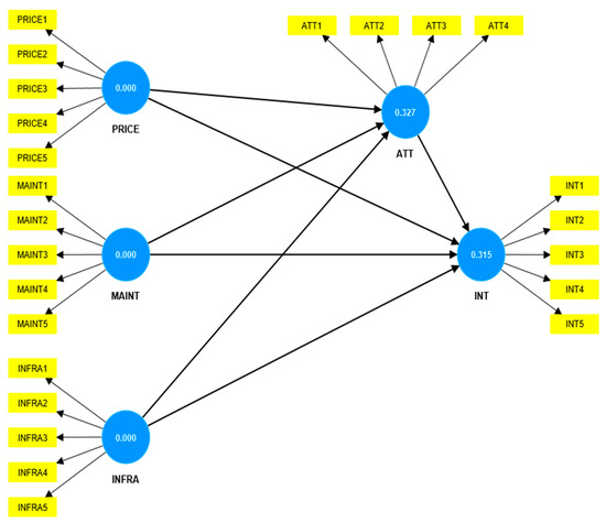
Price, Maintenance Cost, Infrastructure Readiness, and Attitude: An Integrated Model of Electric Vehicle (EV) Purchase Intention
by Nor Azila Mohd Noor, Azli Muhammad, Tunku Nur Atikhah Tunku Abaidah, Mohd Farid Shamsudin and Filzah Md Isa
Vehicles 2025, 7(4), 136; https://doi.org/10.3390/vehicles7040136 - 23 Nov 2025
Viewed by 510
Abstract
In response to the increasing global emphasis on sustainability, electric vehicles (EVs) have emerged as promising alternative vehicles. Grounded in the Value–Attitude–Behaviour (VAB) model and the Theory of Planned Behaviour (TPB), this study investigates Malaysian consumers’ intention to choose EVs as their preferred [...] Read more.
In response to the increasing global emphasis on sustainability, electric vehicles (EVs) have emerged as promising alternative vehicles. Grounded in the Value–Attitude–Behaviour (VAB) model and the Theory of Planned Behaviour (TPB), this study investigates Malaysian consumers’ intention to choose EVs as their preferred mode of transportation. Specifically, the study explores the relationships between price, maintenance cost, infrastructure readiness, consumer attitudes, and purchase intention. Moreover, it examines the mediating role of consumer attitude in the relationships between price, maintenance cost, and infrastructure readiness with the intention to purchase EVs. A total of 252 respondents from Malaysia participated in the study, with data collected using a proportionate stratified sampling technique. Out of the seven hypotheses tested, six were supported. The findings reveal that maintenance cost, infrastructure readiness, and attitude have significant positive relationships with consumers’ intention to purchase EVs. The results further indicate that consumer attitude mediates the relationship between price, maintenance cost, and infrastructure readiness with the intention to purchase EVs. Theoretically, this study contributes to the existing body of knowledge by developing a framework that integrates value-based antecedents with attitudinal and behavioural outcomes. Practically, the findings provide valuable insights for marketers and policymakers to formulate effective strategies and policies that can accelerate EV adoption. Full article
Show Figures

Figure 1

25 pages, 23143 KB  
Article
Experimental Characterization of Miniature DC Motors for Robotics in High Magnetic Field Environments
by Francesco Mazzei, Luca Bernardi, Paolo Francesco Scaramuzzino, Corrado Gargiulo and Fabio Curti
Robotics 2025, 14(12), 172; https://doi.org/10.3390/robotics14120172 - 21 Nov 2025
Viewed by 590
Abstract
The deployment of robotic systems in hazardous and magnetically intense environments requires careful assessment of their performance under external disturbances. In particular, electromagnetic motors used for actuation may interact with strong magnetic fields, potentially impairing their functionality. This study investigates the behaviour of [...] Read more.
The deployment of robotic systems in hazardous and magnetically intense environments requires careful assessment of their performance under external disturbances. In particular, electromagnetic motors used for actuation may interact with strong magnetic fields, potentially impairing their functionality. This study investigates the behaviour of miniature brushed coreless Direct Current (DC) motors for small Unmanned Aerial Vehicle (UAV) applications in magnetically harsh environments, such as underground accelerator facilities like the Large Hadron Collider (LHC) at CERN. Experimental tests were conducted measuring four main physical quantities: the torque components acting along the axes orthogonal to the shaft, the torque about the shaft axis, variations in angular speed, and electrical current consumption. The results showed that the motors were able to operate under external magnetic field intensities up to 0.4 T, although measurable torques acted on the internal permanent magnet and on the ferromagnetic housing material. Some discrepancies and speed fluctuations were observed during operation and were attributed to mobility of the internal permanent magnet. Overall, the findings demonstrate that the tested miniature motors exhibit resilience in high magnetic fields but suffer from manufacturing variability, suggesting that higher-quality motors with more consistent characteristics would be preferable for reliable robotic operation in harsh environments. Full article
(This article belongs to the Section Intelligent Robots and Mechatronics)
Show Figures

Figure 1

20 pages, 471 KB  
Article
Environmental News and Bitcoin Market Dynamics: An Event Study of Global Climate-Related Shocks
by Laith Almaqableh, Maher Khasawneh and Mehmet Sahiner
FinTech 2025, 4(4), 64; https://doi.org/10.3390/fintech4040064 - 21 Nov 2025
Viewed by 933
Abstract
The environmental footprint of cryptocurrency networks, particularly the electricity-intensive Bitcoin (BTC) blockchain, has raised growing concern among policymakers, investors, and environmental organizations. This study examines how major global environmental events and climate policy announcements influence Bitcoin’s return and risk dynamics, linking digital asset [...] Read more.
The environmental footprint of cryptocurrency networks, particularly the electricity-intensive Bitcoin (BTC) blockchain, has raised growing concern among policymakers, investors, and environmental organizations. This study examines how major global environmental events and climate policy announcements influence Bitcoin’s return and risk dynamics, linking digital asset markets to sustainability debates. Thirteen events between 2010 and 2024—including multilateral agreements (e.g., the Paris Agreement), COP summits, extreme weather disasters, and national policy interventions—are analyzed using an event study framework integrated with the Capital Asset Pricing Model (CAPM) and GARCH-based volatility modelling. We hypothesize that highly visible policy events generate stronger short-run abnormal returns than climate disasters, while disasters produce more persistent effects on volatility. Results confirm this distinction: events such as the U.S. Paris Agreement withdrawal triggered immediate and significant reactions, whereas major weather disasters induced longer-term volatility adjustments. While overall systematic risk remained stable, event-specific responses revealed shifts in Bitcoin’s sensitivity to global equity markets. Climate-related signals shape speculative digital asset markets, with implications for sustainable finance, climate risk assessment, and regulatory policy design. Climate-related news can shape investor perceptions of energy-intensive digital assets, with implications for environmental policy design, sustainable finance strategies, and climate risk assessment. For policymakers, the results highlight the potential of environmental signals to influence speculative markets, supporting the case for integrating financial market behaviour into environmental management and regulatory planning. Full article
Show Figures

Figure 1

21 pages, 2981 KB  
Article
Impact of Ethanol on Electrostatic Behaviour of Fluorocarbon Pharmaceutical Propellants
by Lochana Ranatunge, Manoochehr Rasekh, Hussein Ahmad and Wamadeva Balachandran
Pharmaceuticals 2025, 18(11), 1755; https://doi.org/10.3390/ph18111755 - 18 Nov 2025
Viewed by 361
Abstract
Background/Objectives: Triboelectrification in fluid systems, and specifically in hydrofluorocarbon (HFC)-based propellants, used in pressurised metered-dose inhalers (pMDIs) remains understudied despite its impact on aerosol behaviour and does delivery. This study investigates how ethanol concentration affects charge generation and dissipation in HFC-152a (1,1-difluoroethane; R152a) [...] Read more.
Background/Objectives: Triboelectrification in fluid systems, and specifically in hydrofluorocarbon (HFC)-based propellants, used in pressurised metered-dose inhalers (pMDIs) remains understudied despite its impact on aerosol behaviour and does delivery. This study investigates how ethanol concentration affects charge generation and dissipation in HFC-152a (1,1-difluoroethane; R152a) flowing through low-density polyethylene (LDPE) tubing, a common valve-stem material in pMDIs. Methods: Controlled experiments measured electrical current, charge accumulation, and flow stability for HFC-152a with varying ethanol concentrations in LDPE tubing. Statistical analysis (two-way ANOVA, p < 0.05) assessed the effects of the propellant and material. Comparative tests include R134a (1,1,1,2-tetrafluoroethane) and R227ea (1,1,1,2,3,3,3-heptafluoropropane), and the tubing materials are polybutylene terephthalate (PBT), polyvinyl chloride (VINYL), polyoxymethylene (POM), and LDPE. Results: Increasing ethanol concentration produced larger measured currents, reduced net charge accumulation, and improved flow stability; these effects are attributed to ethanol’s higher dielectric constant and conductivity enhancing charge mobility and dissipation. Significant propellant x material interactions were found (p < 0.05): R152a generated the largest responses with PBT and VINYL (~16 nA and ~5.6 nA, respectively), R227ea showed higher responses with POM and LDPE (~8 nA), and R134a delivered the highest flow rates across materials but exhibited limited electrical responsiveness. Conclusions: Ethanol addition mitigates undesirable electrostatic effects in HFC-based propellants by promoting charge dissipation. The results demonstrate the strong material dependence of triboelectric behaviour and underline the importance of optimising propellant–polymer pairings to minimise the electrostatic adhesion of aerosolised particles and improve pMDI drug delivery performance. Full article
(This article belongs to the Special Issue Advances in Drug Analysis and Drug Development, 2nd Edition)
Show Figures

Figure 1

20 pages, 2783 KB  
Article
Research on the Recycling Strategy of End-of-Life Power Battery for Electric Vehicles Based on Evolutionary Game
by Fangfang Zhao, Yiqi Geng, Wenhui Shi and Yingxue Ren
World Electr. Veh. J. 2025, 16(11), 625; https://doi.org/10.3390/wevj16110625 - 17 Nov 2025
Viewed by 430
Abstract
The rapid growth of China’s electric vehicle (EV) market has led to a peak in end-of-life (EOL) power batteries, yet the recycling sector remains dominated by informal operations. This paper incorporates the formal and informal recycling participation behaviours of EV owners into the [...] Read more.
The rapid growth of China’s electric vehicle (EV) market has led to a peak in end-of-life (EOL) power batteries, yet the recycling sector remains dominated by informal operations. This paper incorporates the formal and informal recycling participation behaviours of EV owners into the framework of evolutionary games, systematically examines the mechanism by which governmental incentive and disincentive mechanisms influence the evolutionary stability of each party, and constructs a tripartite evolutionary game model involving the government, recycling enterprises, and EV owners. Numerical simulation experiments conducted using PyCharm 2.3 provide an in-depth exploration of the strategic evolutionary trajectories of each participating agent. The findings indicate that (1) the stable strategy for the game-theoretic system of EOL power battery recycling is government non-regulation, recycling enterprises adopting formal recycling practices, and EV owners participating in formal recycling; (2) strengthening penalties against recycling enterprises will accelerate their transition towards formal recycling strategies, while increasing incentive levels can significantly enhance the steady-state probability of firms opting for formal recycling; (3) government subsidies for EV owners encourage both EV owners and recycling enterprises to adopt formal recycling, with recycling enterprises shifting first. This study enriches the application of evolutionary game theory in the field of EOL power battery recycling and further provides guidance for the healthy development of the recycling industry. Full article
(This article belongs to the Section Energy Supply and Sustainability)
Show Figures

Figure 1

23 pages, 2423 KB  
Article
Development, Implementation, and Experimental Validation of a Novel Thermal–Optical–Electrical Model for Photovoltaic Glazing
by Juan Luis Foncubierta Blázquez, Jesús Daniel Mena Baladés, Irene Sánchez Orihuela, María Jesús Jiménez Come and Gabriel González Siles
Appl. Sci. 2025, 15(22), 12041; https://doi.org/10.3390/app152212041 - 12 Nov 2025
Viewed by 296
Abstract
The use of semi-transparent photovoltaic (Solar PV) glass in buildings is an effective strategy for integrating renewable energy generation, solar control, and thermal comfort. However, conventional simulation models rely on global optical properties, neglecting spectral radiation and its propagation within the material. This [...] Read more.
The use of semi-transparent photovoltaic (Solar PV) glass in buildings is an effective strategy for integrating renewable energy generation, solar control, and thermal comfort. However, conventional simulation models rely on global optical properties, neglecting spectral radiation and its propagation within the material. This limits the accurate assessment of thermal comfort, light distribution, and performance in complex systems such as multi-layer glazing. This study presents the development, implementation, and experimental validation of a numerical model that reproduces the thermal, electrical, and optical behaviour of semi-transparent Solar PV glass, explicitly incorporating radiative transfer. The model simultaneously solves the conduction, convection, and electrical generation equations together with the radiative transfer equation, solved via the finite volume method across two spectral bands. The refractive index and extinction coefficient, derived from manufacturer-provided optical data, were used as inputs. Experimental validation employed 10% semi-transparent a-Si glass, comparing surface temperatures and electrical power generation. The model achieved average relative errors of 3.8% for temperature and 3.3% for electrical power. Comparisons with representative literature models yielded errors between 6% and 21%. Additionally, the proposed model estimated a solar factor of 0.32, closely matching the manufacturer’s 0.29. Full article
(This article belongs to the Section Applied Thermal Engineering)
Show Figures

Figure 1

22 pages, 10322 KB  
Article
Biochars Derived from Diverse Local Tunisian Feedstocks for Environmental Remediation: Physicochemical Properties and Adsorption Behaviour
by Asma Hmaied, Aïda Ben Hassen Trabelsi, Fethi Lachaal, Sandrine Negro and Claude Hammecker
Land 2025, 14(11), 2224; https://doi.org/10.3390/land14112224 - 10 Nov 2025
Viewed by 702
Abstract
Water resource management and agricultural practices in the Mediterranean region, characterised by the excessive use of pesticides, pose significant environmental and human health challenges. As they can be easily and inexpensively produced from various biomass sources, biochars are frequently recommended as a low-cost [...] Read more.
Water resource management and agricultural practices in the Mediterranean region, characterised by the excessive use of pesticides, pose significant environmental and human health challenges. As they can be easily and inexpensively produced from various biomass sources, biochars are frequently recommended as a low-cost secondary decontamination strategy to address soil contamination problems. This study investigates the properties and sorption behaviours of biochars produced in a low-cost metallic kiln using local rosemary, giant reed, St. John’s wort, olive, cypress, and palm tree biomass residues to evaluate their potential for environmental remediation, with a special focus on the mobility and retention of contaminants. Analytical and experimental techniques were employed to characterise the biochars’ physicochemical attributes and sorptive capacities. The core analyses included measurement of basic physicochemical properties, including pH, electrical conductivity, functional group identification via Fourier transform infrared (FTIR) spectroscopy, and the molarity of ethanol droplet (MED) test to assess the surface hydrophobicity. Batch sorption experiments were conducted using methylene blue (MB) and two fluorescent tracers—uranine (UR) and sulforhodamine-B (SRB)—as proxies for organic contaminants to assess the adsorption efficiency and molecule–biochar interactions. Furthermore, the adsorption isotherms at 20 °C were fitted to different models to assess the biochars’ specific surface areas. Thermodynamic parameters were also evaluated to understand the nature and strength of the adsorption processes. The results highlight the influence of feedstock type on the resulting biochar’s properties, thus significantly affecting the mechanism of adsorption. Rosemary biochar was found to have the highest specific surface area (SSA) and cation exchange capacity (CEC), allowing it to adsorb a wide range of organic molecules. Giant reed and palm tree biochars showed similar properties. In contrast, wood-derived biochars generally showed very low SSA, moderate CEC, and low hydrophobicity. The contrasting properties of the three dyes—MB (cationic), UR (anionic), and SRB (zwitterionic)—enabled us to highlight the distinct interaction mechanisms between each dye and the surface functional groups of the different biochars. The reactivity and sorption efficiency of a biochar depend strongly on both the nature of the target molecule and the intrinsic properties of the biochar, particularly its pH. The findings of this study demonstrate the importance of matching biochar characteristics to specific contaminant types for optimised environmental applications, providing implications for the use of tailored biochars in pollutant mitigation strategies. Full article
(This article belongs to the Section Land, Soil and Water)
Show Figures

Figure 1

27 pages, 4038 KB  
Article
Low-Carbon Demand Response Strategy for Park-Level Integrated Energy Systems Based on Typical Electricity–Carbon Coupling Scenarios
by Zhe Chen, Yongyong Jia, Jianhua Zhou, Hao Wang, Haixin Wu and Zhixin Fu
Processes 2025, 13(11), 3606; https://doi.org/10.3390/pr13113606 - 7 Nov 2025
Viewed by 368
Abstract
This paper addresses the low-carbon operation of integrated energy systems (PIESs) by proposing a carbon-aware demand response strategy with synergistic participation from consumers and energy storage. Initially, two typical scenarios—“electricity–carbon peak alignment” and “electricity–carbon peak misalignment”—are generated based on uncertainties in renewable generation [...] Read more.
This paper addresses the low-carbon operation of integrated energy systems (PIESs) by proposing a carbon-aware demand response strategy with synergistic participation from consumers and energy storage. Initially, two typical scenarios—“electricity–carbon peak alignment” and “electricity–carbon peak misalignment”—are generated based on uncertainties in renewable generation and load profiles. These scenarios aim to characterise the coupling relationship between electricity and carbon emissions, providing a contextual basis for guiding responsive behaviours of consumers and storage systems. Subsequently, a carbon emission flow model incorporating energy conversion and storage is developed to quantify the carbon emission impacts of both consumers and energy storage units. Furthermore, a carbon-aware demand response strategy is formulated using dynamic carbon signals, coupled with an assessment model for carbon reduction benefits. Experimental validation across both scenarios demonstrates the efficacy of the proposed strategy in promoting low-carbon PIES operation. Compared to traditional electricity demand response, the proposed low-carbon demand response strategy enhances carbon emission reduction by 21.5% under the “electricity–carbon peak alignment” scenario, and this reduction even doubles under the “electricity–carbon peak misalignment” scenario. Additionally, the integration of energy storage for response increases the park’s average carbon reduction by 15%. This demonstrates that the strategy proposed in this paper significantly improves the park’s capability for carbon emission reduction. Full article
(This article belongs to the Section Energy Systems)
Show Figures

Figure 1

18 pages, 4457 KB  
Article
Experimental Study on the Enhancement of Pool Boiling Heat Transfer Characteristics of Water-Based Nanofluids with Graphene Nanoplatelets on Nichrome Wire
by Srinivasan Venkatraman and Chandrasekaran Selvam
Thermo 2025, 5(4), 48; https://doi.org/10.3390/thermo5040048 - 3 Nov 2025
Viewed by 572
Abstract
The present study aims to experimentally investigate pool boiling heat transfer characteristics, such as critical heat flux (CHF) and boiling heat transfer coefficient (BHTC), of pure distilled water (d-H2O) and functionalised graphene nanoplatelet (f-GnPs)–d-H2O nanofluids using a nichrome (Ni-Cr) [...] Read more.
The present study aims to experimentally investigate pool boiling heat transfer characteristics, such as critical heat flux (CHF) and boiling heat transfer coefficient (BHTC), of pure distilled water (d-H2O) and functionalised graphene nanoplatelet (f-GnPs)–d-H2O nanofluids using a nichrome (Ni-Cr) test wire as the heating element. The distilled water (dH2O) and GnP (5–10 nm and 15 µm, Cheap Tubes, USA) were chosen as the base fluid and nanomaterial, respectively. The GnP was chemically functionalized and dispersed in dH2O using a probe sonicator. The nanofluids were characterized by measuring the zeta potential distribution and pH to ensure stability on day 1 and day 10 following preparation. The results show that the zeta potential values range from −31.6 mV to −30.6 mV, while the pH values range from 7.076 to 7.021 on day 1 and day 10, respectively. The novelty of the present study lies in the use of f-GnPs with a controlled size and stable nanofluid, confirmed through zeta potential and pH analysis, to determine the heat transfer behaviour of a Ni-Cr test wire under pool boiling conditions. The pool boiling heat transfer characteristics, such as CHF and BHTC, were observed using the fabricated pool boiling heat transfer test facility. Initially, the dH2O and f-GnP–dH2O nanofluids were separately placed in a glass container and heated using a pre-heater to reach their saturation point of 100 °C. The electrical energy was gradually increased until it reached the critical point of the Ni-Cr test wire, i.e., the burnout point, at which it became reddish-yellow hot. The CHF and BHTC were predicted from the experimental outputs of voltage and current. The results showed an enhancement of ~15% in the CHF at 0.1 vol% of f-GnPs. The present study offers a method for enhancing two-phase flow characteristics for heat pipe applications. Full article
Show Figures

Figure 1

Back to TopTop