Sign in to use this feature.

Years

Between: -

Subjects

remove_circle_outline
remove_circle_outline
remove_circle_outline
remove_circle_outline
remove_circle_outline
remove_circle_outline
remove_circle_outline
remove_circle_outline
remove_circle_outline

Journals

remove_circle_outline
remove_circle_outline
remove_circle_outline
remove_circle_outline
remove_circle_outline
remove_circle_outline
remove_circle_outline
remove_circle_outline
remove_circle_outline

Article Types

Countries / Regions

remove_circle_outline
remove_circle_outline
remove_circle_outline
remove_circle_outline
remove_circle_outline
remove_circle_outline
remove_circle_outline

Search Results (1,829)

Search Parameters:
Keywords = econometric modelling

Order results
Result details
Results per page
Select all
Export citation of selected articles as:
24 pages, 820 KB  
Article
Changing Wage Effects of Educational Mismatch in China: Evidence from Threshold IV–Selection Models
by Lulu Jiang, Woraphon Yamaka and Paravee Maneejuk
Mathematics 2026, 14(5), 921; https://doi.org/10.3390/math14050921 - 9 Mar 2026
Abstract
This study examines the wage effects of educational mismatch in China by jointly addressing sample selection, endogeneity, and nonlinear career-stage heterogeneity within a unified econometric framework. Although educational mismatch has been widely studied, existing evidence largely relies on linear models that overlook experience-dependent [...] Read more.
This study examines the wage effects of educational mismatch in China by jointly addressing sample selection, endogeneity, and nonlinear career-stage heterogeneity within a unified econometric framework. Although educational mismatch has been widely studied, existing evidence largely relies on linear models that overlook experience-dependent wage dynamics and potential selection and endogeneity biases. Using data from the 2020 wave of the China Family Panel Studies (CFPS), this study extends the Duncan–Hoffman model by integrating a sample-selection-corrected threshold regression estimated via instrumental variables. This approach allows the identification of experience thresholds at which the wage effects of overeducation and undereducation differ across regimes. The results reveal pronounced nonlinearities in mismatch-related wage differentials. Overeducation is associated with wage penalties at early career stages, but these penalties weaken and, in some cases, disappear once workers surpass the estimated experience threshold. In contrast, undereducation yields modest wage premiums early in the career but becomes increasingly penalized at higher experience levels. Substantial gender heterogeneity is also observed: male workers are better able to use accumulated experience to offset educational shortfalls, whereas female workers face more persistent penalties, particularly at later career stages. Full article
31 pages, 612 KB  
Article
Collusion Between Retailers and Customers: The Case of Insurance Fraud in Taiwan
by Pierre Picard, Jennifer Wang and Kili C. Wang
Risks 2026, 14(3), 60; https://doi.org/10.3390/risks14030060 - 9 Mar 2026
Abstract
This study analyzes how the insurance distribution channel can affect insurance fraud. It uses econometric models that confirm the existence of claim manipulation as a form of insurance fraud, whereby policyholders circumvent the bonus–malus system and reduce the actual burden of insurance deductibles. [...] Read more.
This study analyzes how the insurance distribution channel can affect insurance fraud. It uses econometric models that confirm the existence of claim manipulation as a form of insurance fraud, whereby policyholders circumvent the bonus–malus system and reduce the actual burden of insurance deductibles. The econometric approach is based on joint regression models for the probability that a claim is manipulated on one hand, and the probability that the policyholder has strong incentives to do so, on the other hand. The estimation shows that there is a significantly positive residual correlation between these regressions, which establishes the likelihood of fraudulent claim manipulation. The econometric modelling of claim cost allows us to disentangle the manipulation of claims that correspond to true losses and small false claims filed at the end of the policy year, and also to highlight the role of the insurance distribution channel in these fraud mechanisms. Using data from two Taiwanese car insurers with very different distribution channels in 2010, we compare an insurer that relies heavily on dealer-owned agents (DOAs) with another insurer that does not rely on DOAs at all. We find strong evidence of severe claim manipulation when insurance is sold through DOAs. Moreover, as the first insurer significantly reduced its reliance on the DOA channel over time, we perform a before–after comparison using data from 2010 and 2018. The results show that the claim manipulation fraud previously observed in the DOA channel decreases as the market share of this distribution channel is reduced. All these results highlight the role of automobile insurance agencies in facilitating this fraud process. The theoretical underpinnings of our analysis are provided by a claim fraud model considering collusion and audit. Full article
Show Figures

Figure 1

32 pages, 19324 KB  
Article
A Decomposition-Driven Hybrid Approach to Forecasting Oil Market Dynamics
by Laiba Sultan Dar, Mahmoud M. Abdelwahab, Muhammad Aamir, Moeeba Rind, Paulo Canas Rodrigues and Mohamed A. Abdelkawy
Symmetry 2026, 18(3), 465; https://doi.org/10.3390/sym18030465 - 9 Mar 2026
Abstract
Modeling nonstationary time series in financial and energy markets remains challenging due to nonlinear dynamics, volatility clustering, and frequent regime shifts that distort the underlying probabilistic structure of the data. This study introduces a novel probabilistic–statistical decomposition framework, termed Robust Adaptive Decomposition (RAD), [...] Read more.
Modeling nonstationary time series in financial and energy markets remains challenging due to nonlinear dynamics, volatility clustering, and frequent regime shifts that distort the underlying probabilistic structure of the data. This study introduces a novel probabilistic–statistical decomposition framework, termed Robust Adaptive Decomposition (RAD), designed to preserve probabilistic symmetry between deterministic and stochastic components. In this context, symmetry refers to maintaining statistical balance—particularly in the means, variances, and distributional structures—between the extracted modes and the residual series, thereby preventing artificial bias or variance distortion during decomposition. The RAD framework adaptively determines the optimal number of modes needed to effectively separate short-term fluctuations from long-term structural movements. Unlike conventional techniques, such as Empirical Mode Decomposition (EMD), Ensemble EMD (EEMD), and CEEMDAN, the proposed method incorporates a robustness mechanism that mitigates mode mixing and reduces distortions induced by extreme shocks and regime transitions. The empirical evaluation is conducted on six oil-related energy commodities—Brent crude oil, kerosene, propane, sulfur diesel, heating oil, and gasoline—whose price dynamics exhibit pronounced nonlinearity and structural volatility. When integrated with ARIMA forecasting models, the RAD-based framework consistently outperforms benchmark decomposition approaches. Across all datasets, RAD–ARIMA achieves reductions of approximately 65–90% in MAE, 60–85% in RMSE, and up to 95% in MAPE relative to CEEMDAN-based models. These results demonstrate that RAD provides a mathematically rigorous and computationally efficient preprocessing mechanism that preserves statistical equilibrium while effectively disentangling deterministic structures from stochastic noise. Beyond oil markets, the framework offers broad applicability in econometric modeling, financial forecasting, and risk management, contributing to probability- and statistics-driven symmetry analysis in complex dynamic systems. Full article
(This article belongs to the Special Issue Unlocking the Power of Probability and Statistics for Symmetry)
Show Figures

Figure 1

32 pages, 1539 KB  
Article
Mechanisms Shaping Greenhouse Gas Emission Intensity Through the Integration of Power Generation Availability Indicators and Energy Intensity Measures: Case Study of Poland
by Bożena Gajdzik, Rafał Nagaj, Radosław Wolniak and Wiesław-Wes Grebski
Energies 2026, 19(5), 1378; https://doi.org/10.3390/en19051378 - 9 Mar 2026
Abstract
The paper examines the energy transition using Poland as a case study. The model was estimated based on annual data for Poland for the period of 1990–2024 (n = 35). The estimation was carried out using the OLS method with HAC correction, and [...] Read more.
The paper examines the energy transition using Poland as a case study. The model was estimated based on annual data for Poland for the period of 1990–2024 (n = 35). The estimation was carried out using the OLS method with HAC correction, and the statistical significance of parameters was assessed using statistical tests. Based on econometric analysis, the impact was examined throughout the entire research period, with additional analysis of the structural break dummy for 2015. It was verified whether this impact had changed since 2015 compared to the earlier period. The data were used to calculate indicators, arranged in three groups: (1) capacity availability indicators (for the availability of the overall power system and for the renewable energy sources (RES)); (2) indicator of emission intensity (the indicator was defined as the ratio of total greenhouse gases emission to real GDP); (3) indicator of the economy’s energy intensity (the indicator was defined as primary energy consumption per unit of GDP). Annual summaries of these indicators constituted the input data for econometric modelling. The aim of the empirical analysis was to deepen the identification of mechanisms shaping greenhouse gas emission intensity by incorporating into the model indicators of generation capacity availability and measures of the economy’s energy intensity. The data collection based on constructed greenhouse gas emission intensity and energy intensity indicators of the economy enables the analysis of the increase in emission intensity regardless of the scale of the economy, in the system of power availability for the entire energy system, as well as for renewable energy sources. This approach makes it possible to move away from the analysis of absolute volumes toward a structural perspective that better reflects the real production capabilities of the power system as well as the efficiency of energy use in the economy. The results indicate that economic energy intensity is the dominant determinant of greenhouse gas emission intensity in Poland during the research period. The econometric analysis estimates show a positive and statistically significant relationship between energy intensity and emissions intensity, whereas generation capacity availability indicators—both for the total power system and for renewable energy sources—do not exhibit statistically significant effects. However, it was found that this impact was not constant throughout the entire period (β is 0.455 for pre-2015 and 0.325 for post-2015). Sensitivity analysis based on point elasticities reveals that a 1% increase in energy intensity of GDP leads to an increase in greenhouse gas emission intensity (by approximately 1.18% pre-2015 and 0.85% post-2015), whereas analogous changes in total capacity availability and RES availability are associated with substantially smaller effects (0.10% and 0.20%, respectively). These findings suggest that improvements in economy-wide energy efficiency played a more decisive role in reducing emissions intensity than short-term variations in generation capacity availability. Full article
Show Figures

Figure 1

23 pages, 1066 KB  
Article
Revisiting a Post Keynesian Explanation of US Inflation
by Christopher R. Herdelin
J. Risk Financial Manag. 2026, 19(3), 202; https://doi.org/10.3390/jrfm19030202 - 9 Mar 2026
Abstract
This paper presents an econometric analysis of inflation from a Post Keynesian perspective using quarterly data from 2002 to 2024 for the United States, including the most recent period of inflation after the onset of the COVID-19 pandemic. I evaluate the continued relevance [...] Read more.
This paper presents an econometric analysis of inflation from a Post Keynesian perspective using quarterly data from 2002 to 2024 for the United States, including the most recent period of inflation after the onset of the COVID-19 pandemic. I evaluate the continued relevance of the comprehensive Post Keynesian model of inflation using a reduced form equation that incorporates both the aggregate demand–augmented wage-cost markup equation and the wage growth equation which is robust in explaining inflation. The robustness of the model is tested by incorporating different measures of labor market slack, wages, and inflation. The paper finds that the comprehensive model is not robust for the period 2002 to 2024 even when alternative measures for wages, unemployment, and inflation are utilized. This discrepancy arises because the negative relationship between unit labor costs and inflation, observed in the updated model, proved non-robust upon the inclusion of control variables for energy costs and imports. After employing the Prais–Winsten estimation to account for persistent serial correlation, the revised model aligned with the sign conventions of the original Atesoglu wage-cost markup equation. Specifically, while the coefficient for unit labor costs turned positive, it failed to reach statistical significance. Finally, I discuss potential factors for the decrease in the magnitude and significance of the coefficients in the aggregate demand–augmented wage–cost markup model for the period 2002 to 2024 as well as the pass through of wage growth to broader inflation measures. Full article
Show Figures

Figure 1

23 pages, 464 KB  
Article
Risk Management of Venture Investing in an Innovative Financial Economy in the Era of Global Uncertainty
by Elena G. Popkova, Nasrgiza S. Kasimova, Yuliya V. Chutcheva and Grisha M. Amirkhanyan
J. Risk Financial Manag. 2026, 19(3), 200; https://doi.org/10.3390/jrfm19030200 - 8 Mar 2026
Abstract
The goal of this paper was to develop an approach to managing the investment mechanism in an innovative financial economy, which would fit the modern era of global uncertainty. To achieve this, we conducted trend, correlation, and regression analyses of risk management in [...] Read more.
The goal of this paper was to develop an approach to managing the investment mechanism in an innovative financial economy, which would fit the modern era of global uncertainty. To achieve this, we conducted trend, correlation, and regression analyses of risk management in venture investing in BRICS+ based on statistics for the period of global uncertainty (2014–2025). The compiled econometric model of the effectiveness of risk management in venture investing in the innovative financial economy of BRICS+ amid global uncertainty highlighted differences in approaches to managing the investment mechanism in this economy, depending on the level of risk it entails. In the age of free trade, the approach involved the use of the two tools of risk management of venture investing within the state management of an innovative economy: acceleration of economic growth and energy transition. In the current age of global uncertainty, there is a need for a new approach. It is developed in this paper and involves the use of market management tools: high-tech exports and the export of intellectual property objects. The perspectives of accelerating the development of an innovative financial economy of BRICS+ in the age of global uncertainty include the revision of the approach to the management of the investment mechanism in an innovative financial economy. For this, it is recommended to increase revenues from selling rights for intellectual property objects at a higher rate compared to recent years and to make a transition to an increase in the share of high-tech exports in the structure of industrial exports. The advantages of the proprietary model include the disclosure of the poorly studied experience of developing countries, accounting for global uncertainty (in the world economy), and a larger period of empirical research of the economies of the countries of BRICS+, which encompasses 2014–2025 and ensures a fuller and more precise and reliable interpretation of the dynamics of risks of venture investing and return on the measures of risk management in these countries. Full article
(This article belongs to the Special Issue Financial Regulation and Risk Management amid Global Uncertainty)
Show Figures

Figure 1

24 pages, 2244 KB  
Article
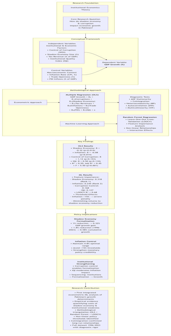
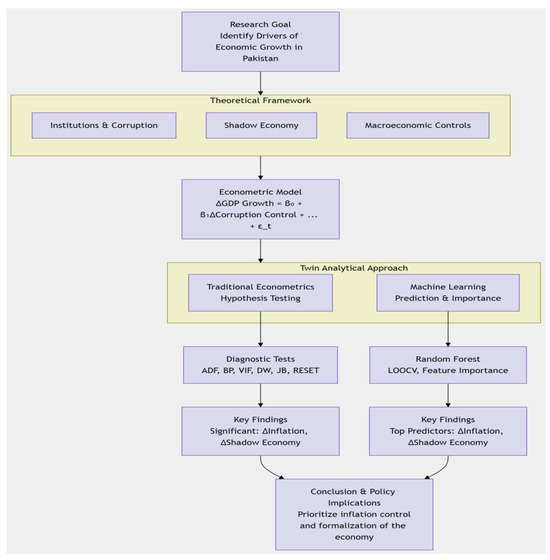
Quantifying the Economic Costs of Financial Corruption in Pakistan: An Integrated Econometric and Machine Learning Approach
by Abdelrahman Mohamed Mohamed Saeed, Muhammad Ali Husnain and Muhammad Ali
Economies 2026, 14(3), 82; https://doi.org/10.3390/economies14030082 - 5 Mar 2026
Viewed by 151
Abstract
This study investigates the macroeconomic impact of financial corruption and institutional weakness on Pakistan’s economy from 1996 to 2023, addressing a critical research gap in quantifying the simultaneous effects of shadow economy operations and poor governance on economic growth. Grounded in institutional economics [...] Read more.
This study investigates the macroeconomic impact of financial corruption and institutional weakness on Pakistan’s economy from 1996 to 2023, addressing a critical research gap in quantifying the simultaneous effects of shadow economy operations and poor governance on economic growth. Grounded in institutional economics theory, the research tested hypotheses that weak control of corruption and a large shadow economy negatively affect GDP growth, while also examining the roles of tax revenue, inflation, trade openness, and foreign direct investment. Utilizing a dual-methodological approach, this study employed multiple regression analysis with stationary testing to ensure robust inference, complemented by Random Forest machine learning with Leave-One-Out Cross-Validation for predictive accuracy and variable importance ranking. The econometric results identified shadow economy size and inflation rate as the most statistically significant barriers to growth, with a one percentage point increase in each associated with 0.32 and 0.08 percentage point reductions in GDP growth, respectively (p < 0.05). Control of corruption and institutional quality showed positive but statistically weaker effects. The machine learning analysis corroborated these findings, ranking shadow economy (31.8%) and inflation (24.5%) as the dominant predictors of GDP growth, with the Random Forest model achieving superior predictive performance (R2 = 0.68) compared to traditional linear regression (R2 = 0.45). Both techniques converged on the conclusion that formalizing informal activity and stabilizing prices represent the most impactful policy levers for growth enhancement, while institutional quality improvements operate through indirect channels. The findings underscore the urgent need for policymakers to prioritize inflation control through credible monetary policy and to formalize informal economic activity via simplified regulations and anti-corruption measures. This research provides a replicate dual-methodology framework for analyzing institutional economic issues in developing nations with limited data. Full article
Show Figures

Figure 1

28 pages, 4958 KB  
Article
Valuing Community Willingness to Pay for Agrosilvofishery on Tropical Peatlands Using a Double-Bounded Dichotomous Choice Approach: A Case Study of Perigi Village, Indonesia
by Eunho Choi, Dessy Adriani and Jiyeon Han
Forests 2026, 17(3), 322; https://doi.org/10.3390/f17030322 - 4 Mar 2026
Viewed by 216
Abstract
Indonesia’s tropical peatlands hold vast carbon stores but face degradation from anthropogenic pressures such as agriculture, logging, and mining. The main objective of this study is to identify the determinants of community willingness to pay (WTP) for agrosilvofishery and to estimate its economic [...] Read more.
Indonesia’s tropical peatlands hold vast carbon stores but face degradation from anthropogenic pressures such as agriculture, logging, and mining. The main objective of this study is to identify the determinants of community willingness to pay (WTP) for agrosilvofishery and to estimate its economic value to support sustainable peatland management. This study surveyed 617 residents of Perigi Village, Indonesia. A structured questionnaire was used to assess smallholder farmers’ WTP for agrosilvofishery models. Using a double-bounded dichotomous choice contingent valuation method and econometric estimation, the findings indicate that higher bid prices reduce WTP; respondents preferred low and medium bids. Overall, most respondents expressed a willingness to participate financially in agrosilvofishery practices. Significant factors influencing WTP include birthplace, income, regular income, expenditure, previous agrosilvofishery experience, experience with droughts or fires, expected profit, and environmental risk perception. Flood variables had no effect, while drought and fire significantly increased WTP. The findings highlight the importance of effective communication strategies and policy design to address perceived barriers and promote the benefits of agrosilvofishery. Full article
(This article belongs to the Section Forest Economics, Policy, and Social Science)
Show Figures

Figure 1

17 pages, 1286 KB  
Article
Fiscal and Operational Burden Determinants of the Profitability of Petróleos Mexicanos: Evidence from 2008–2024
by Julieta Evangelina Sánchez-Cano, José Humberto González Meneses and Francisco Preciado Álvarez
J. Risk Financial Manag. 2026, 19(3), 185; https://doi.org/10.3390/jrfm19030185 - 4 Mar 2026
Viewed by 267
Abstract
Oil remains a strategic input for global energy systems and petrochemical production, while in resource-dependent countries, it also plays a critical fiscal and macroeconomic role. In Mexico, this dual relevance is embodied by Petróleos Mexicanos, whose profitability has been persistently challenged by declining [...] Read more.
Oil remains a strategic input for global energy systems and petrochemical production, while in resource-dependent countries, it also plays a critical fiscal and macroeconomic role. In Mexico, this dual relevance is embodied by Petróleos Mexicanos, whose profitability has been persistently challenged by declining production, high fiscal pressure, and operational constraints. This study examines the dynamic relationship between fiscal burden, operational performance, and net profitability in Petróleos Mexicanos over the period of 2008–2024. Using quarterly audited financial data from institutional disclosures and investor reports, indicators of fiscal burden, operational performance, and profitability were constructed. The empirical strategy adopts a time-series econometric framework based on the Box–Jenkins methodology, combining ARIMA modeling with a transfer function approach to assess both contemporaneous and lagged effects. The results indicate that operational performance—captured by the operating margin before taxes and duties—exerts a statistically significant and persistent influence on net profitability, including delayed transmission effects. Once operational dynamics are explicitly accounted for, the direct impact of fiscal burden on profitability is not statistically confirmed. These findings suggest that fiscal pressure affects profitability primarily through indirect and mediated channels linked to operational performance rather than through an immediate direct mechanism. The study contributes dynamic empirical evidence to the fiscal–operational debate on state-owned oil companies and offers insights relevant for fiscal design, operational management, and the long-term financial sustainability of Petróleos Mexicanos. Full article
(This article belongs to the Section Business and Entrepreneurship)
Show Figures

Figure 1

31 pages, 774 KB  
Article
Fiscal Incentives and Health Risk Protection: How Central–Local Fiscal Relations Shape Rural Households’ Medical Burden in China
by Yitong Zhang, Pengju Liu, Tao Li and Lingdi Zhao
Healthcare 2026, 14(5), 649; https://doi.org/10.3390/healthcare14050649 - 4 Mar 2026
Viewed by 174
Abstract
Background: The majority of the funding for the New Rural Cooperative Medical System (NCMS) is derived from fiscal subsidies, comprising central transfer payments and local fiscal matching subsidies. Local governments’ strategic behavior in response to central transfer payments may further impact NCMS [...] Read more.
Background: The majority of the funding for the New Rural Cooperative Medical System (NCMS) is derived from fiscal subsidies, comprising central transfer payments and local fiscal matching subsidies. Local governments’ strategic behavior in response to central transfer payments may further impact NCMS compensation spending and medical economic risks. Methodology: Accordingly, this paper investigates, from both theoretical and empirical perspectives, the impact pathways through which local fiscal matching subsidies influence the medical economic risks faced by insured rural households, with central transfer payments serving as a moderating factor. This paper constructs a dynamic game framework involving the central government, local governments, and household sectors. It further applies a mediation effect model and related econometric methods to conduct empirical analysis using 87,630 observations from the China Family Panel Studies (CFPS). Results: The results show that, first, local fiscal matching subsidies significantly reduce catastrophic health expenditures for rural households under the income effect of central transfer payments. However, under the substitution effect, the opposite occurs, as local governments adopt non-cooperative strategies in response to central transfer payments. Second, these impacts exhibit regional heterogeneity, with stronger effects in eastern regions, regions with more developed secondary industries, and regions with higher fiscal self-sufficiency rates. Third, local fiscal matching subsidies influence medical economic risks through compensation spending, under the moderating role of central transfer payments. Conclusions: This paper provides a novel perspective on why the NCMS struggles to provide effective protection, thereby enriching the existing literature. Furthermore, it provides policy guidance for fiscal and healthcare reforms in countries with similar contexts to China. Based on these insights, we argue that, during the future integration process of the Basic Medical Insurance for Urban and Rural Residents, clear boundaries should be defined for local fiscal matching subsidies, and the moderating role of central transfer payments should be strategically leveraged. Full article
Show Figures

Figure 1

17 pages, 1437 KB  
Article
False Reality Bias in Treasury Management
by Óscar de los Reyes Marín, Iria Paz Gil, Jose Torres-Pruñonosa and Raul Gómez-Martínez
Int. J. Financial Stud. 2026, 14(3), 65; https://doi.org/10.3390/ijfs14030065 - 4 Mar 2026
Viewed by 517
Abstract
This study examines the False Reality Bias in treasury management, a cognitive distortion through which small and medium-sized enterprises (SMEs) infer financial stability from salient bank balances while overlooking pending obligations and cash-flow timing. Using a firm-level dataset of 50 Spanish meat-processing SMEs, [...] Read more.
This study examines the False Reality Bias in treasury management, a cognitive distortion through which small and medium-sized enterprises (SMEs) infer financial stability from salient bank balances while overlooking pending obligations and cash-flow timing. Using a firm-level dataset of 50 Spanish meat-processing SMEs, the analysis develops two behavioral-finance indicators: the Liquidity Misperception Index (PEL), capturing the divergence between salient liquidity cues and effective short-term obligations, and the Liquidity Misconfidence Index (ICEL), measuring managerial overconfidence in liquidity assessments. Results show that 41% of firms overestimate liquidity (average PEL = 1.21), while 40% exhibit excessive confidence (ICEL > 1.3), both significantly associated with liquidity distress. Econometric estimates indicate that firms with PEL values above 1.2 are 4.48 times more likely to experience liquidity crises, even after controlling for bank balance levels. Predictive models are used in an exploratory capacity, achieving classification accuracies above 80% and supporting the robustness of the behavioral signals identified. In addition, AI-assisted cash-flow simulations reduce liquidity misperception by 34.7% (p < 0.01). Overall, the findings provide micro-level evidence that cognitive biases systematically distort SME treasury decisions but can be partially corrected through targeted decision-support tools, offering practical insights for managers, advisors, and policymakers. Full article
Show Figures

Graphical abstract

17 pages, 340 KB  
Article
Determinants of the Revenues of the Local Government Budget: Evidence from Panel Data in Vietnam
by Tien Duc Ngo, Phuong Thi Hoang Pham, Ha Thu Phung, Ha Thanh Pham, Anh Thi Lan Pham, Trang Thu Pham and Hao Van Pham
J. Risk Financial Manag. 2026, 19(3), 180; https://doi.org/10.3390/jrfm19030180 - 3 Mar 2026
Viewed by 210
Abstract
The state budget system in Vietnam functions within a cohesive structure that allocates financial resources between central and local governments; nevertheless, substantial disparities in socioeconomic conditions among provinces have resulted in increasing discrepancies in local budget revenue. This study, therefore, examines the impacts [...] Read more.
The state budget system in Vietnam functions within a cohesive structure that allocates financial resources between central and local governments; nevertheless, substantial disparities in socioeconomic conditions among provinces have resulted in increasing discrepancies in local budget revenue. This study, therefore, examines the impacts of fiscal decentralization policy, land utilization, urbanization, provincial competitiveness index, and human capital on local government revenue. The analysis utilizes quantitative panel-data techniques on a dataset encompassing all 63 Vietnamese provinces and municipalities from 2017 to 2022, totaling 378 observations. Econometric estimation employs pooled ordinary least squares, fixed-effects, random-effects, and viable generalized least squares models, along with diagnostic and robustness checks to mitigate unobserved heterogeneity and error dependence. The findings demonstrate statistically significant correlations between local budget revenue and five studied determinants. However, fiscal decentralization policy exerts the most significant influence on the revenue of the local government budget. The results suggest that enhancing municipal fiscal performance needs more than merely modifying revenue-sharing ratios, with significant ramifications. Full article
(This article belongs to the Section Economics and Finance)
27 pages, 2640 KB  
Article
The New Perspective on Sustainability—Lessons from Amazon’s AI Agent Strategy Towards Rational Sustainability
by Yuji Tou, Akira Nagamatsu and Chihiro Watanabe
Sustainability 2026, 18(5), 2402; https://doi.org/10.3390/su18052402 - 2 Mar 2026
Viewed by 195
Abstract
This paper addresses the growing sustainability fatigue in advanced economies. By analyzing Amazon’s artificial intelligence (AI) agent strategy as a model for “Rational Sustainability”, the study identifies a self-propagating growth trajectory that reconciles economic rationality with value creation. It provides a theoretical and [...] Read more.
This paper addresses the growing sustainability fatigue in advanced economies. By analyzing Amazon’s artificial intelligence (AI) agent strategy as a model for “Rational Sustainability”, the study identifies a self-propagating growth trajectory that reconciles economic rationality with value creation. It provides a theoretical and empirical framework to overcome technological saturation and strategic homogenization in the generative AI era. To ensure methodological transparency, the analysis was conducted through two distinct stages: (i) Techno-econometric analysis (macro-level): Using an empirical dataset of 160 countries (40 advanced, 70 emerging, and 50 developing) from 2014 to 2024, the study utilized regression models to quantify the correlations and elasticities between three key proxies: GDP per capita (Y); the Human Capital Index (HCI), representing Institutional Capacity Building (ICB); and the E-Government Development Index (EGI), representing Endogenous Institutional Evolution (EIE). (ii) Hybrid AI analysis (case study): Utilizing process-tracing research, the paper examines Amazon’s R&D structure and AI agent strategy. This qualitative and structural analysis identifies how Amazon co-evolves EIE and ICB to conceptualize tacit knowledge and operationalize it into a competitive advantage. The findings reveal a marked disruption of the co-evolutionary mechanism in advanced economies, where the elasticity of EGI to GDP has declined since 2019, leading to a withdrawal state. In contrast, Amazon’s model demonstrates that the co-evolution of EIE and ICB creates a self-propagating growth engine. This research concludes that “Rational Sustainability”—grounded in evidence, economic rationality, and clear trade-offs—offers a viable pathway for revitalizing sustainability strategies in mature digital economies. Full article
(This article belongs to the Section Economic and Business Aspects of Sustainability)
Show Figures

Figure 1

27 pages, 2569 KB  
Article
A Combined Kalman Filter–LSTM to Forecast Downside Risk of BWP/USD Returns: A Bottom-Up Hierarchical Approach
by Katleho Makatjane and Diteboho Xaba
Forecasting 2026, 8(2), 21; https://doi.org/10.3390/forecast8020021 - 2 Mar 2026
Viewed by 233
Abstract
This paper offers a hybrid forecasting approach that merges a local-level state space Kalman filter with a Long-Short-Term Memory (LSTM) neural network to assess the downside risk of the Botswana Pula versus the US Dollar (BWP/USD). Inspired by the inability of conventional econometric [...] Read more.
This paper offers a hybrid forecasting approach that merges a local-level state space Kalman filter with a Long-Short-Term Memory (LSTM) neural network to assess the downside risk of the Botswana Pula versus the US Dollar (BWP/USD). Inspired by the inability of conventional econometric models to capture complex latent structural shifts and nonlinear patterns, our architecure uses a bottom-up hierarchical methodology in which the smoothed level component of the exchange rate is isolated by the Kalman filter and subsequently fed into the LSTM architecture. Three key indicators for assessing downside risk—Maximum Drawdown (MDD), Conditional Drawdown-at-Risk (CDaR), and Downside Deviation—are used to assess model performance across various time-frames (7, 30, 90, 180, and 240 days). As confirmed by Kupiec and Christoffersen’s backtesting processes, the findings show a high degree of alignment between projected and actual values, with negligible downside deviation bias and robust calibration. Moreover, global economic and geopolitical shocks, such as the COVID-19 pandemic, the Russia–Ukraine conflict, and the 2015–2016 Shanghai Stock Exchange crash, are important factors that influence exchange rate volatility, according to explainable artificial intelligence techniques, particularly SHAP (SHapley Additive exPlanations) analysis. Downside risk is also greatly increased by regional currency links, especially the impact of the ZAR/BWP exchange rate. On the other hand, domestic temporal variables, such as week, quarter, and month, have very little impact. These results emphasise how Botswana’s currency rate is structurally vulnerable to external shocks and how crucial it is to include both global and regional considerations in risk analysis. The research concludes that the accuracy and transparency of projections for exchange rate risk significantly improve when practical filtering is combined with deep learning and explainable AI. To improve macroeconomic resilience and guide successful financial risk management plans in emerging market environments, policymakers are advised to employ AI-driven forecasting techniques, enhance regional monetary coordination, and set up real-set learning systems. Full article
(This article belongs to the Section AI Forecasting)
Show Figures

Figure 1

39 pages, 2366 KB  
Review
A Structured Review of Electric Vehicle Sales Research: Multi-Level Driving Factors and Forecasting Pathways over the Past Decade
by Guosheng Han and Zonglin Li
World Electr. Veh. J. 2026, 17(3), 122; https://doi.org/10.3390/wevj17030122 - 28 Feb 2026
Viewed by 215
Abstract
Under dual-carbon targets, electric vehicles (EVs) have become central to transport decarbonization, making EV sales a key indicator of market diffusion and policy effectiveness. Despite the growing body of research, studies on EV sales remain fragmented and lack systematic integration. This study provides [...] Read more.
Under dual-carbon targets, electric vehicles (EVs) have become central to transport decarbonization, making EV sales a key indicator of market diffusion and policy effectiveness. Despite the growing body of research, studies on EV sales remain fragmented and lack systematic integration. This study provides a structured review of EV sales research published between 2016 and 2025. Based on searches in Scopus and Web of Science, 1518 records were identified, and 194 peer-reviewed journal articles were retained after a multi-stage screening process. Temporal analysis reveals a clear stage-based evolution of EV sales research, with limited publications prior to 2020 and a marked expansion after 2021. The literature is categorized into two main streams: (i) determinants of EV sales and (ii) forecasting approaches. For determinants, a macro–meso–micro analytical framework is developed to organize policy, market, and behavioral factors. For forecasting, quantitative analysis shows that econometric and statistical models remain dominant (54%), while machine learning (18%), behavior simulation (14%), hybrid models (8%), and deep learning (4%) are increasingly adopted. This indicates a gradual shift toward data-driven and model integration approaches. This review offers a structured synthesis of determinant mechanisms and forecasting paradigms, identifies methodological imbalances, and outlines future research directions toward improved multi-level integration and mechanism-based modeling of EV sales dynamics. Full article
(This article belongs to the Section Marketing, Promotion and Socio Economics)
Show Figures

Figure 1

Back to TopTop