Sign in to use this feature.

Years

Between: -

Subjects

remove_circle_outline
remove_circle_outline
remove_circle_outline
remove_circle_outline

Journals

Article Types

Countries / Regions

Search Results (14)

Search Parameters:
Keywords = early endosome-to-Golgi trafficking

Order results
Result details
Results per page
Select all
Export citation of selected articles as:
24 pages, 17687 KB  
Article
Secondary Envelopment of Human Cytomegalovirus Is a Fast Process Utilizing the Endocytic Compartment as a Major Membrane Source
by Tim Bergner, Laura Cortez Rayas, Gesa Freimann, Clarissa Read and Jens von Einem
Biomolecules 2024, 14(9), 1149; https://doi.org/10.3390/biom14091149 - 12 Sep 2024
Cited by 5 | Viewed by 2479
Abstract
Secondary envelopment of the human cytomegalovirus (HCMV) is a critical but not well-understood process that takes place at the cytoplasmic viral assembly complex (cVAC) where nucleocapsids acquire their envelope by budding into cellular membranes containing viral glycoproteins. Previous studies presented controversial results regarding [...] Read more.
Secondary envelopment of the human cytomegalovirus (HCMV) is a critical but not well-understood process that takes place at the cytoplasmic viral assembly complex (cVAC) where nucleocapsids acquire their envelope by budding into cellular membranes containing viral glycoproteins. Previous studies presented controversial results regarding the composition of the viral envelope, suggesting trans-Golgi and endosomal origins, as well as intersections with the exosomal and endocytic pathways. Here, we investigated the role of endocytic membranes for the secondary envelopment of HCMV by using wheat germ agglutinin (WGA) pulse labeling to label glycoproteins at the plasma membrane and to follow their trafficking during HCMV infection by light microscopy and transmission electron microscopy (TEM). WGA labeled different membrane compartments within the cVAC, including early endosomes, multivesicular bodies, trans-Golgi, and recycling endosomes. Furthermore, TEM analysis showed that almost 90% of capsids undergoing secondary envelopment and 50% of enveloped capsids were WGA-positive within 90 min. Our data reveal extensive remodeling of the endocytic compartment in the late stage of HCMV infection, where the endocytic compartment provides an optimized environment for virion morphogenesis and serves as the primary membrane source for secondary envelopment. Furthermore, we show that secondary envelopment is a rapid process in which endocytosed membranes are transported from the plasma membrane to the cVAC within minutes to be utilized by capsids for envelopment. Full article
(This article belongs to the Special Issue Molecular Mechanisms of Viral Infections)
Show Figures

Figure 1

12 pages, 1890 KB  
Review
Roles Played by DOCK11, a Guanine Nucleotide Exchange Factor, in HBV Entry and Persistence in Hepatocytes
by Ying-Yi Li, Kazuhisa Murai, Junyan Lyu and Masao Honda
Viruses 2024, 16(5), 745; https://doi.org/10.3390/v16050745 - 8 May 2024
Cited by 3 | Viewed by 3034
Abstract
HBV infection is challenging to cure due to the persistence of viral covalently closed circular viral DNA (cccDNA). The dedicator of cytokinesis 11 (DOCK11) is recognized as a guanine nucleotide exchange factor (GEF) for CDC42 that has been reported to be required for [...] Read more.
HBV infection is challenging to cure due to the persistence of viral covalently closed circular viral DNA (cccDNA). The dedicator of cytokinesis 11 (DOCK11) is recognized as a guanine nucleotide exchange factor (GEF) for CDC42 that has been reported to be required for HBV persistence. DOCK11 is expressed in both the cytoplasm and nucleus of human hepatocytes and is functionally associated with retrograde trafficking proteins Arf-GAP with GTPase domain, ankyrin repeat, and pleckstrin homology domain-containing protein 2 (AGAP2), and ADP-ribosylation factor 1 (ARF1), together with the HBV capsid, in the trans-Golgi network (TGN). This opens an alternative retrograde trafficking route for HBV from early endosomes (EEs) to the TGN and then to the endoplasmic reticulum (ER), thereby avoiding lysosomal degradation. DOCK11 also facilitates the association of cccDNA with H3K4me3 and RNA Pol II for activating cccDNA transcription. In addition, DOCK11 plays a crucial role in the host DNA repair system, being essential for cccDNA synthesis. This function can be inhibited by 10M-D42AN, a novel DOCK11-binding peptide, leading to the suppression of HBV replication both in vitro and in vivo. Treatment with a combination of 10M-D42AN and entecavir may represent a promising therapeutic strategy for patients with chronic hepatitis B (CHB). Consequently, DOCK11 may be seen as a potential candidate molecule in the development of molecularly targeted drugs against CHB. Full article
(This article belongs to the Special Issue Unraveling the Pathogenesis of Persistent Virus Infection)
Show Figures

Figure 1

18 pages, 40486 KB  
Article
KDEL Receptor Trafficking to the Plasma Membrane Is Regulated by ACBD3 and Rab4A-GTP
by Chuanting Tan, Yulei Du, Lianhui Zhu, Shuaiyang Jing, Jingkai Gao, Yi Qian, Xihua Yue and Intaek Lee
Cells 2023, 12(7), 1079; https://doi.org/10.3390/cells12071079 - 4 Apr 2023
Viewed by 3686
Abstract
KDEL receptor-1 maintains homeostasis in the early secretory pathway by capturing and retrieving ER chaperones to the ER during heavy secretory activity. Unexpectedly, a fraction of the receptor is also known to reside in the plasma membrane (PM), although it is largely unknown [...] Read more.
KDEL receptor-1 maintains homeostasis in the early secretory pathway by capturing and retrieving ER chaperones to the ER during heavy secretory activity. Unexpectedly, a fraction of the receptor is also known to reside in the plasma membrane (PM), although it is largely unknown exactly how the KDEL receptor gets exported from the Golgi and travels to the PM. We have previously shown that a Golgi scaffolding protein (ACBD3) facilitates KDEL receptor localization at the Golgi via the regulating cargo wave-induced cAMP/PKA-dependent signaling pathway. Upon endocytosis, surface-expressed KDEL receptor undergoes highly complex itineraries through the Golgi and the endo-lysosomal compartments, where the endocytosed receptor utilizes Rab14A- and Rab11A-positive recycling endosomes and clathrin-decorated tubulovesicular carriers. In this study, we sought to investigate the mechanism through which the KDEL receptor gets exported from the Golgi en route to the PM. We report here that ACBD3 depletion results in greatly increased trafficking of KDEL receptor to the PM via Rab4A-positive tubular carriers emanating from the Golgi. Expression of constitutively activated Rab4A mutant (Q72L) increases the surface expression of KDEL receptor up to 2~3-fold, whereas Rab4A knockdown or the expression of GDP-locked Rab4A mutant (S27N) inhibits KDEL receptor targeting of the PM. Importantly, KDELR trafficking from the Golgi to the PM is independent of PKA- and Src kinase-mediated mechanisms. Taken together, these results reveal that ACBD3 and Rab4A play a key role in regulating KDEL receptor trafficking to the cell surface. Full article
(This article belongs to the Section Intracellular and Plasma Membranes)
Show Figures

Figure 1

16 pages, 3585 KB  
Article
PS1 Affects the Pathology of Alzheimer’s Disease by Regulating BACE1 Distribution in the ER and BACE1 Maturation in the Golgi Apparatus
by Nuomin Li, Yunjie Qiu, Hao Wang, Juan Zhao and Hong Qing
Int. J. Mol. Sci. 2022, 23(24), 16151; https://doi.org/10.3390/ijms232416151 - 18 Dec 2022
Cited by 7 | Viewed by 3289
Abstract
Neuritic plaques are one of the major pathological hallmarks of Alzheimer’s disease. They are formed by the aggregation of extracellular amyloid-β protein (Aβ), which is derived from the sequential cleavage of amyloid-β precursor protein (APP) by β- and γ-secretase. BACE1 is the main [...] Read more.
Neuritic plaques are one of the major pathological hallmarks of Alzheimer’s disease. They are formed by the aggregation of extracellular amyloid-β protein (Aβ), which is derived from the sequential cleavage of amyloid-β precursor protein (APP) by β- and γ-secretase. BACE1 is the main β-secretase in the pathogenic process of Alzheimer’s disease, which is believed to be a rate-limiting step of Aβ production. Presenilin 1 (PS1) is the active center of the γ-secretase that participates in the APP hydrolysis process. Mutations in the PS1 gene (PSEN1) are the most common cause of early onset familial Alzheimer’s disease (FAD). The PSEN1 mutations can alter the activity of γ-secretase on the cleavage of APP. Previous studies have shown that PSEN1 mutations increase the expression and activity of BACE1 and that BACE1 expression and activity are elevated in the brains of PSEN1 mutant knock-in mice, compared with wild-type mice, as well as in the cerebral cortex of FAD patients carrying PSEN1 mutations, compared with sporadic AD patients and controls. Here, we used a Psen1 knockout cell line and a PS1 inhibitor to show that PS1 affects the expression of BACE1 in vitro. Furthermore, we used sucrose gradient fractionation combined with western blotting to analyze the distribution of BACE1, combined with a time-lapse technique to show that PS1 upregulates the distribution and trafficking of BACE1 in the endoplasmic reticulum, Golgi, and endosomes. More importantly, we found that the PSEN1 mutant S170F increases the distribution of BACE1 in the endoplasmic reticulum and changes the ratio of mature BACE1 in the trans-Golgi network. The effect of PSEN1 mutations on BACE1 may contribute to determining the phenotype of early onset FAD. Full article
(This article belongs to the Special Issue Advance on the Research of Alzheimer's Disease)
Show Figures

Figure 1

13 pages, 11808 KB  
Article
Salicylic Acid Regulates Root Gravitropic Growth via Clathrin-Independent Endocytic Trafficking of PIN2 Auxin Transporter in Arabidopsis thaliana
by Houjun Zhou, Haiman Ge, Jiahong Chen, Xueqin Li, Lei Yang, Hongxia Zhang and Yuan Wang
Int. J. Mol. Sci. 2022, 23(16), 9379; https://doi.org/10.3390/ijms23169379 - 19 Aug 2022
Cited by 10 | Viewed by 3859
Abstract
The phytohormone salicylic acid (SA) plays a crucial role in plant growth and development. However, the mechanism of high-concentration SA-affected gravitropic response in plant root growth and root hair development is still largely unclear. In this study, wild-type, pin2 mutant and various transgenic [...] Read more.
The phytohormone salicylic acid (SA) plays a crucial role in plant growth and development. However, the mechanism of high-concentration SA-affected gravitropic response in plant root growth and root hair development is still largely unclear. In this study, wild-type, pin2 mutant and various transgenic fluorescence marker lines of Arabidopsis thaliana were investigated to understand how root growth is affected by high SA treatment under gravitropic stress conditions. We found that exogenous SA application inhibited gravitropic root growth and root hair development in a dose-dependent manner. Further analyses using DIRECT REPEAT5 (DR5)-GFP, auxin sensor DII-VENUS, auxin efflux transporter PIN2-GFP, trans-Golgi network/early endosome (TGN/EE) clathrin-light-chain 2 (CLC2)-mCherry and prevacuolar compartment (PVC) (Rha1)-mCherry transgenic marker lines demonstrated that high SA treatment severely affected auxin accumulation, root-specific PIN2 distribution and PIN2 gene transcription and promoted the vacuolar degradation of PIN2, possibly independent of clathrin-mediated endocytic protein trafficking. Our findings proposed a new underlying mechanism of SA-affected gravitropic root growth and root hair development via the regulation of PIN2 gene transcription and PIN2 protein endocytosis in plants. Full article
(This article belongs to the Section Molecular Plant Sciences)
Show Figures

Figure 1

17 pages, 3146 KB  
Article
Inhibition of Very Long Chain Fatty Acids Synthesis Mediates PI3P Homeostasis at Endosomal Compartments
by Yoko Ito, Nicolas Esnay, Louise Fougère, Matthieu Pierre Platre, Fabrice Cordelières, Yvon Jaillais and Yohann Boutté
Int. J. Mol. Sci. 2021, 22(16), 8450; https://doi.org/10.3390/ijms22168450 - 6 Aug 2021
Cited by 5 | Viewed by 3191
Abstract
A main characteristic of sphingolipids is the presence of a very long chain fatty acid (VLCFA) whose function in cellular processes is not yet fully understood. VLCFAs of sphingolipids are involved in the intracellular traffic to the vacuole and the maturation of early [...] Read more.
A main characteristic of sphingolipids is the presence of a very long chain fatty acid (VLCFA) whose function in cellular processes is not yet fully understood. VLCFAs of sphingolipids are involved in the intracellular traffic to the vacuole and the maturation of early endosomes into late endosomes is one of the major pathways for vacuolar traffic. Additionally, the anionic phospholipid phosphatidylinositol-3-phosphate (PtdIns (3)P or PI3P) is involved in protein sorting and recruitment of small GTPase effectors at late endosomes/multivesicular bodies (MVBs) during vacuolar trafficking. In contrast to animal cells, PI3P mainly localizes to late endosomes in plant cells and to a minor extent to a discrete sub-domain of the plant’s early endosome (EE)/trans-Golgi network (TGN) where the endosomal maturation occurs. However, the mechanisms that control the relative levels of PI3P between TGN and MVBs are unknown. Using metazachlor, an inhibitor of VLCFA synthesis, we found that VLCFAs are involved in the TGN/MVB distribution of PI3P. This effect is independent from either synthesis of PI3P by PI3-kinase or degradation of PI(3,5)P2 into PI3P by the SUPPRESSOR OF ACTIN1 (SAC1) phosphatase. Using high-resolution live cell imaging microscopy, we detected transient associations between TGNs and MVBs but VLCFAs are not involved in those interactions. Nonetheless, our results suggest that PI3P might be transferable from TGN to MVBs and that VLCFAs act in this process. Full article
(This article belongs to the Special Issue Sphingolipid Metabolism and Signaling in Diseases)
Show Figures

Figure 1

20 pages, 32926 KB  
Article
Tamoxifen Derivatives Alter Retromer-Dependent Endosomal Tubulation and Sorting to Block Retrograde Trafficking of Shiga Toxins
by Andrey S. Selyunin, Karinel Nieves-Merced, Danyang Li, Stanton F. McHardy and Somshuvra Mukhopadhyay
Toxins 2021, 13(6), 424; https://doi.org/10.3390/toxins13060424 - 15 Jun 2021
Cited by 6 | Viewed by 3701
Abstract
Shiga toxin 1 and 2 (STx1 and STx2) undergo retrograde trafficking to reach the cytosol of cells where they target ribosomes. As retrograde trafficking is essential for disease, inhibiting STx1/STx2 trafficking is therapeutically promising. Recently, we discovered that the chemotherapeutic drug tamoxifen potently [...] Read more.
Shiga toxin 1 and 2 (STx1 and STx2) undergo retrograde trafficking to reach the cytosol of cells where they target ribosomes. As retrograde trafficking is essential for disease, inhibiting STx1/STx2 trafficking is therapeutically promising. Recently, we discovered that the chemotherapeutic drug tamoxifen potently inhibits the trafficking of STx1/STx2 at the critical early endosome-to-Golgi step. We further reported that the activity of tamoxifen against STx1/STx2 is independent of its selective estrogen receptor modulator (SERM) property and instead depends on its weakly basic chemical nature, which allows tamoxifen to increase endolysosomal pH and alter the recruitment of retromer to endosomes. The goal of the current work was to obtain a better understanding of the mechanism of action of tamoxifen against the more disease-relevant toxin STx2, and to differentiate between the roles of changes in endolysosomal pH and retromer function. Structure activity relationship (SAR) analyses revealed that a weakly basic amine group was essential for anti-STx2 activity. However, ability to deacidify endolysosomes was not obligatorily necessary because a tamoxifen derivative that did not increase endolysosomal pH exerted reduced, but measurable, activity. Additional assays demonstrated that protective derivatives inhibited the formation of retromer-dependent, Golgi-directed, endosomal tubules, which mediate endosome-to-Golgi transport, and the sorting of STx2 into these tubules. These results identify retromer-mediated endosomal tubulation and sorting to be fundamental processes impacted by tamoxifen; provide an explanation for the inhibitory effect of tamoxifen on STx2; and have important implications for the therapeutic use of tamoxifen, including its development for treating Shiga toxicosis. Full article
Show Figures

Figure 1

21 pages, 5915 KB  
Article
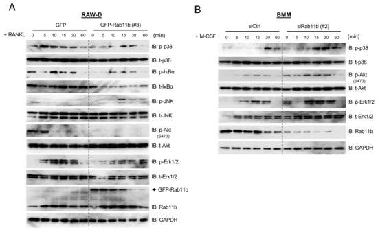
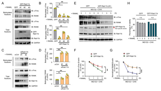
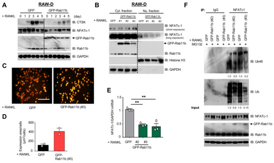
The Inhibitory Role of Rab11b in Osteoclastogenesis through Triggering Lysosome-Induced Degradation of c-Fms and RANK Surface Receptors
by Manh Tien Tran, Yuka Okusha, Yunxia Feng, Masatoshi Morimatsu, Penggong Wei, Chiharu Sogawa, Takanori Eguchi, Tomoko Kadowaki, Eiko Sakai, Hirohiko Okamura, Keiji Naruse, Takayuki Tsukuba and Kuniaki Okamoto
Int. J. Mol. Sci. 2020, 21(24), 9352; https://doi.org/10.3390/ijms21249352 - 8 Dec 2020
Cited by 15 | Viewed by 4957
Abstract
Rab11b, abundantly enriched in endocytic recycling compartments, is required for the establishment of the machinery of vesicle trafficking. Yet, no report has so far characterized the biological function of Rab11b in osteoclastogenesis. Using in vitro model of osteoclasts differentiated from murine macrophages like [...] Read more.
Rab11b, abundantly enriched in endocytic recycling compartments, is required for the establishment of the machinery of vesicle trafficking. Yet, no report has so far characterized the biological function of Rab11b in osteoclastogenesis. Using in vitro model of osteoclasts differentiated from murine macrophages like RAW-D cells or bone marrow-derived macrophages, we elucidated that Rab11b served as an inhibitory regulator of osteoclast differentiation sequentially via (i) abolishing surface abundance of RANK and c-Fms receptors; and (ii) attenuating nuclear factor of activated T-cells c1 (NFATc-1) upstream signaling cascades, following RANKL stimulation. Rab11b was localized in early and late endosomes, Golgi complex, and endoplasmic reticulum; moreover, its overexpression enlarged early and late endosomes. Upon inhibition of lysosomal function by a specific blocker, chloroquine (CLQ), we comprehensively clarified a novel function of lysosomes on mediating proteolytic degradation of c-Fms and RANK surface receptors, drastically ameliorated by Rab11b overexpression in RAW-D cell-derived osteoclasts. These findings highlight the key role of Rab11b as an inhibitor of osteoclastogenesis by directing the transport of c-Fms and RANK surface receptors to lysosomes for degradation via the axis of early endosomes-late endosomes-lysosomes, thereby contributing towards the systemic equilibrium of the bone resorption phase. Full article
(This article belongs to the Section Molecular Biology)
Show Figures

Figure 1

11 pages, 1068 KB  
Review
New Perspectives on SNARE Function in the Yeast Minimal Endomembrane System
by James H. Grissom, Verónica A. Segarra and Richard J. Chi
Genes 2020, 11(8), 899; https://doi.org/10.3390/genes11080899 - 6 Aug 2020
Cited by 13 | Viewed by 5567
Abstract
Saccharomyces cerevisiae is one of the best model organisms for the study of endocytic membrane trafficking. While studies in mammalian cells have characterized the temporal and morphological features of the endocytic pathway, studies in budding yeast have led the way in the analysis [...] Read more.
Saccharomyces cerevisiae is one of the best model organisms for the study of endocytic membrane trafficking. While studies in mammalian cells have characterized the temporal and morphological features of the endocytic pathway, studies in budding yeast have led the way in the analysis of the endosomal trafficking machinery components and their functions. Eukaryotic endomembrane systems were thought to be highly conserved from yeast to mammals, with the fusion of plasma membrane-derived vesicles to the early or recycling endosome being a common feature. Upon endosome maturation, cargos are then sorted for reuse or degraded via the endo-lysosomal (endo-vacuolar in yeast) pathway. However, recent studies have shown that budding yeast has a minimal endomembrane system that is fundamentally different from that of mammalian cells, with plasma membrane-derived vesicles fusing directly to a trans-Golgi compartment which acts as an early endosome. Thus, the Golgi, rather than the endosome, acts as the primary acceptor of endocytic vesicles, sorting cargo to pre-vacuolar endosomes for degradation. The field must now integrate these new findings into a broader understanding of the endomembrane system across eukaryotes. This article synthesizes what we know about the machinery mediating endocytic membrane fusion with this new model for yeast endomembrane function. Full article
(This article belongs to the Special Issue Genetic Aspects of Yeast: Cell Biology, Ecology and Biotechnology)
Show Figures

Figure 1

14 pages, 1115 KB  
Review
Life and Death of Fungal Transporters under the Challenge of Polarity
by Sofia Dimou and George Diallinas
Int. J. Mol. Sci. 2020, 21(15), 5376; https://doi.org/10.3390/ijms21155376 - 29 Jul 2020
Cited by 13 | Viewed by 4706
Abstract
Eukaryotic plasma membrane (PM) transporters face critical challenges that are not widely present in prokaryotes. The two most important issues are proper subcellular traffic and targeting to the PM, and regulated endocytosis in response to physiological, developmental, or stress signals. Sorting of transporters [...] Read more.
Eukaryotic plasma membrane (PM) transporters face critical challenges that are not widely present in prokaryotes. The two most important issues are proper subcellular traffic and targeting to the PM, and regulated endocytosis in response to physiological, developmental, or stress signals. Sorting of transporters from their site of synthesis, the endoplasmic reticulum (ER), to the PM has been long thought, but not formally shown, to occur via the conventional Golgi-dependent vesicular secretory pathway. Endocytosis of specific eukaryotic transporters has been studied more systematically and shown to involve ubiquitination, internalization, and sorting to early endosomes, followed by turnover in the multivesicular bodies (MVB)/lysosomes/vacuole system. In specific cases, internalized transporters have been shown to recycle back to the PM. However, the mechanisms of transporter forward trafficking and turnover have been overturned recently through systematic work in the model fungus Aspergillus nidulans. In this review, we present evidence that shows that transporter traffic to the PM takes place through Golgi bypass and transporter endocytosis operates via a mechanism that is distinct from that of recycling membrane cargoes essential for fungal growth. We discuss these findings in relation to adaptation to challenges imposed by cell polarity in fungi as well as in other eukaryotes and provide a rationale of why transporters and possibly other housekeeping membrane proteins ‘avoid’ routes of polar trafficking. Full article
(This article belongs to the Special Issue Transport Proteins for Microbial Adaptations)
Show Figures

Graphical abstract

15 pages, 2335 KB  
Review
Targeting the Early Endosome-to-Golgi Transport of Shiga Toxins as a Therapeutic Strategy
by Danyang Li, Andrey Selyunin and Somshuvra Mukhopadhyay
Toxins 2020, 12(5), 342; https://doi.org/10.3390/toxins12050342 - 22 May 2020
Cited by 12 | Viewed by 6943
Abstract
Shiga toxin (STx) produced by Shigella and closely related Shiga toxin 1 and 2 (STx1 and STx2) synthesized by Shiga toxin-producing Escherichia coli (STEC) are bacterial AB5 toxins. All three toxins target kidney cells and may cause life-threatening renal disease. While Shigella [...] Read more.
Shiga toxin (STx) produced by Shigella and closely related Shiga toxin 1 and 2 (STx1 and STx2) synthesized by Shiga toxin-producing Escherichia coli (STEC) are bacterial AB5 toxins. All three toxins target kidney cells and may cause life-threatening renal disease. While Shigella infections can be treated with antibiotics, resistance is increasing. Moreover, antibiotic therapy is contraindicated for STEC, and there are no definitive treatments for STEC-induced disease. To exert cellular toxicity, STx, STx1, and STx2 must undergo retrograde trafficking to reach their cytosolic target, ribosomes. Direct transport from early endosomes to the Golgi apparatus is an essential step that allows the toxins to bypass degradative late endosomes and lysosomes. The essentiality of this transport step also makes it an ideal target for the development of small-molecule inhibitors of toxin trafficking as potential therapeutics. Here, we review the recent advances in understanding the molecular mechanisms of the early endosome-to-Golgi transport of STx, STx1, and STx2, as well as the development of small-molecule inhibitors of toxin trafficking that act at the endosome/Golgi interface. Full article
(This article belongs to the Special Issue Inhibitors and Countermeasures against Bacterial and Plant Toxins)
Show Figures

Figure 1

19 pages, 3935 KB  
Article
RNA Interference Screening Identifies Novel Roles for RhoBTB1 and RhoBTB3 in Membrane Trafficking Events in Mammalian Cells
by Maeve Long, Tilen Kranjc, Margaritha M. Mysior and Jeremy C. Simpson
Cells 2020, 9(5), 1089; https://doi.org/10.3390/cells9051089 - 28 Apr 2020
Cited by 7 | Viewed by 4319
Abstract
In the endomembrane system of mammalian cells, membrane traffic processes require a high degree of regulation in order to ensure their specificity. The range of molecules that participate in trafficking events is truly vast, and much attention to date has been given to [...] Read more.
In the endomembrane system of mammalian cells, membrane traffic processes require a high degree of regulation in order to ensure their specificity. The range of molecules that participate in trafficking events is truly vast, and much attention to date has been given to the Rab family of small GTPases. However, in recent years, a role in membrane traffic for members of the Rho GTPase family, in particular Cdc42, has emerged. This prompted us to develop and apply an image-based high-content screen, initially focussing on the Golgi complex, using RNA interference to systematically perturb each of the 21 Rho family members and assess their importance to the overall organisation of this organelle. Analysis of our data revealed previously unreported roles for two atypical Rho family members, RhoBTB1 and RhoBTB3, in membrane traffic events. We find that depletion of RhoBTB3 affects the morphology of the Golgi complex and causes changes in the trafficking speeds of carriers operating at the interface of the Golgi and endoplasmic reticulum. In addition, RhoBTB3 was found to be present on these carriers. Depletion of RhoBTB1 was also found to cause a disturbance to the Golgi architecture, however, this phenotype seems to be linked to endocytosis and retrograde traffic pathways. RhoBTB1 was found to be associated with early endosomal intermediates, and changes in the levels of RhoBTB1 not only caused profound changes to the organisation and distribution of endosomes and lysosomes, but also resulted in defects in the delivery of two different classes of cargo molecules to downstream compartments. Together, our data reveal new roles for these atypical Rho family members in the endomembrane system. Full article
(This article belongs to the Special Issue Rho family of GTPases in Model Organisms and Systems)
Show Figures

Graphical abstract

17 pages, 2802 KB  
Article
Indirect Role of AQP4b and AQP4d Isoforms in Dynamics of Astrocyte Volume and Orthogonal Arrays of Particles
by Marjeta Lisjak, Maja Potokar, Robert Zorec and Jernej Jorgačevski
Cells 2020, 9(3), 735; https://doi.org/10.3390/cells9030735 - 17 Mar 2020
Cited by 21 | Viewed by 4172
Abstract
Water channel aquaporin 4 (AQP4) plays a key role in the regulation of water homeostasis in the central nervous system (CNS). It is predominantly expressed in astrocytes lining blood–brain and blood–liquor boundaries. AQP4a (M1), AQP4c (M23), and AQP4e, present in the plasma membrane, [...] Read more.
Water channel aquaporin 4 (AQP4) plays a key role in the regulation of water homeostasis in the central nervous system (CNS). It is predominantly expressed in astrocytes lining blood–brain and blood–liquor boundaries. AQP4a (M1), AQP4c (M23), and AQP4e, present in the plasma membrane, participate in the cell volume regulation of astrocytes. The function of their splicing variants, AQP4b and AQP4d, predicted to be present in the cytoplasm, is unknown. We examined the cellular distribution of AQP4b and AQP4d in primary rat astrocytes and their role in cell volume regulation. The AQP4b and AQP4d isoforms exhibited extensive cytoplasmic localization in early and late endosomes/lysosomes and in the Golgi apparatus. Neither isoform localized to orthogonal arrays of particles (OAPs) in the plasma membrane. The overexpression of AQP4b and AQP4d isoforms in isoosmotic conditions reduced the density of OAPs; in hypoosmotic conditions, they remained absent from OAPs. In hypoosmotic conditions, the AQP4d isoform was significantly redistributed to early endosomes, which correlated with the increased trafficking of AQP4-laden vesicles. The overexpression of AQP4d facilitated the kinetics of cell swelling, without affecting the regulatory volume decrease. Therefore, although they reside in the cytoplasm, AQP4b and AQP4d isoforms may play an indirect role in astrocyte volume changes. Full article
(This article belongs to the Special Issue Astrocytes in Space and Time)
Show Figures

Figure 1

11 pages, 1433 KB  
Article
First-Generation Antipsychotic Haloperidol Alters the Functionality of the Late Endosomal/Lysosomal Compartment in Vitro
by Alberto Canfrán-Duque, Luis C. Barrio, Milagros Lerma, Gema De la Peña, Jorge Serna, Oscar Pastor, Miguel A. Lasunción and Rebeca Busto
Int. J. Mol. Sci. 2016, 17(3), 404; https://doi.org/10.3390/ijms17030404 - 18 Mar 2016
Cited by 18 | Viewed by 6856
Abstract
First- and second-generation antipsychotics (FGAs and SGAs, respectively), have the ability to inhibit cholesterol biosynthesis and also to interrupt the intracellular cholesterol trafficking, interfering with low-density lipoprotein (LDL)-derived cholesterol egress from late endosomes/lysosomes. In the present work, we examined the effects of FGA [...] Read more.
First- and second-generation antipsychotics (FGAs and SGAs, respectively), have the ability to inhibit cholesterol biosynthesis and also to interrupt the intracellular cholesterol trafficking, interfering with low-density lipoprotein (LDL)-derived cholesterol egress from late endosomes/lysosomes. In the present work, we examined the effects of FGA haloperidol on the functionality of late endosomes/lysosomes in vitro. In HepG2 hepatocarcinoma cells incubated in the presence of 1,1′-dioctadecyl-3,3,3,3′-tetramethylindocarbocyanineperchlorate (DiI)-LDL, treatment with haloperidol caused the enlargement of organelles positive for late endosome markers lysosome-associated membrane protein 2 (LAMP-2) and LBPA (lysobisphosphatidic acid), which also showed increased content of both free-cholesterol and DiI derived from LDL. This indicates the accumulation of LDL-lipids in the late endosomal/lysosomal compartment caused by haloperidol. In contrast, LDL traffic through early endosomes and the Golgi apparatus appeared to be unaffected by the antipsychotic as the distribution of both early endosome antigen 1 (EEA1) and coatomer subunit β (β-COP) were not perturbed. Notably, treatment with haloperidol significantly increased the lysosomal pH and decreased the activities of lysosomal protease and β-d-galactosidase in a dose-dependent manner. We conclude that the alkalinization of the lysosomes’ internal milieu induced by haloperidol affects lysosomal functionality. Full article
(This article belongs to the Special Issue Antipsychotics)
Show Figures

Graphical abstract

Back to TopTop