Sign in to use this feature.

Years

Between: -

Subjects

remove_circle_outline
remove_circle_outline
remove_circle_outline
remove_circle_outline
remove_circle_outline

Journals

Article Types

Countries / Regions

Search Results (8)

Search Parameters:
Keywords = drillship

Order results
Result details
Results per page
Select all
Export citation of selected articles as:
30 pages, 8901 KB  
Article
Research on Hydrodynamic Characteristics and Drag Reduction Optimization of Drillships with Moonpools
by Junming Hu, Chengshuai Song, Jiaxian Deng, Jiaxia Wang, Xiaojie Zhao and Daiyu Zhang
J. Mar. Sci. Eng. 2026, 14(2), 215; https://doi.org/10.3390/jmse14020215 - 20 Jan 2026
Viewed by 140
Abstract
This paper analyzes the influence of moonpools on the hydrodynamic performance of drillships using the Reynolds-averaged Navier–Stokes (RANS) method. A three-dimensional numerical wave tank is established to realize regular waves and to perform prediction and validation of the KCS ship’s performance in calm [...] Read more.
This paper analyzes the influence of moonpools on the hydrodynamic performance of drillships using the Reynolds-averaged Navier–Stokes (RANS) method. A three-dimensional numerical wave tank is established to realize regular waves and to perform prediction and validation of the KCS ship’s performance in calm water and head seas. After selecting optimal moonpool configurations under calm conditions, seakeeping analyses for a rectangular-moonpool drillship in waves and drag-reduction optimization in calm water and head seas are conducted. The comparative analysis shows that in calm-water navigation, different moonpool shapes lead to different added-resistance effects, and the drillship with a rectangular moonpool shows overall better performance in resistance and running attitude; the added resistance due to the moonpool mainly originates from the additional residual resistance. The sustained energy supply to the clockwise vortex within the moonpool is maintained by the continuous mass exchange between the water flow beneath the ship’s bottom and the water inside the moonpool. Under regular waves, the presence of a moonpool leads to an increase in the total resistance experienced by the drillship. A flange device can effectively reduce the mean amplitude of waves inside the moonpool, and when the flange is installed 10 mm above the still water level with a length of 120 mm, its drag-reduction effect is better. The flange structure can effectively improve the hydrodynamic characteristics of the drillship in waves. The numerical conclusions provide a reference value for the engineering application of drillships with moonpool structures. Full article
(This article belongs to the Special Issue Advancements in Marine Hydrodynamics and Structural Optimization)
Show Figures

Figure 1

20 pages, 4544 KB  
Article
Risk Assessment of Polar Drillship Operations Based on Bayesian Networks
by Qi Wang, Zixin Wang, Hongen Li, Xiaoming Huang, Qianjin Yue, Xiufeng Yue and Yanlin Wang
J. Mar. Sci. Eng. 2024, 12(10), 1873; https://doi.org/10.3390/jmse12101873 - 18 Oct 2024
Cited by 2 | Viewed by 1762
Abstract
In the extreme polar marine environment, safety risks pose a significant threat to drilling vessels. By conducting a safety risk assessment, potential hazards can be predicted and identified, thereby significantly reducing the frequency of accidents and promoting the sustained stability of economic activities. [...] Read more.
In the extreme polar marine environment, safety risks pose a significant threat to drilling vessels. By conducting a safety risk assessment, potential hazards can be predicted and identified, thereby significantly reducing the frequency of accidents and promoting the sustained stability of economic activities. This paper investigates a Bayesian-network-based risk assessment model for polar drilling operations. Grey relational analysis was employed to identify the main risk factors. The model is trained using 525 valid incident sample data and is combined with expert knowledge. The accuracy rate is above 88%. Additionally, corresponding decision-making recommendations are provided through sensitivity analysis. The three most sensitive elements to fire nodes are human error, other causes, and equipment damage, with sensitivity coefficients of 0.046, 0.042, and 0.022, respectively. In terms of deck/handrail collision nodes, the highly sensitive elements are related to lifting (totally more than 0.1). For the events that have already transpired, the probabilities of most related nodes are 0.73 and 0.74, both of which are above 0.5, thereby validating the accuracy of forward and backward reasoning. Risk assessments based on Bayesian networks can offer pertinent decision-making recommendations and preventive measures. Full article
Show Figures

Figure 1

24 pages, 1689 KB  
Article
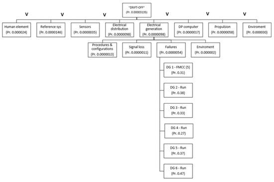
Cyber–Physical Security Assessment for Maritime Vessels: Study on Drillship DP System Using American Petroleum Institute Security Risk Analysis and Bow-Tie Analysis
by Iosif Progoulakis, Ioannis K. Dagkinis, Anastasia Dimakopoulou, Theodoros Lilas, Nikitas Nikitakos and Panagiotis M. Psomas
J. Mar. Sci. Eng. 2024, 12(10), 1757; https://doi.org/10.3390/jmse12101757 - 4 Oct 2024
Cited by 2 | Viewed by 3232
Abstract
The maritime industry’s increasing integration of IT/OT systems into vessel operations has significantly elevated its exposure to cyber–physical threats, making the development of effective cyber risk management strategies a necessity. This paper provides an outlook of the current landscape of cyber security threats [...] Read more.
The maritime industry’s increasing integration of IT/OT systems into vessel operations has significantly elevated its exposure to cyber–physical threats, making the development of effective cyber risk management strategies a necessity. This paper provides an outlook of the current landscape of cyber security threats and vulnerabilities for the maritime sector and vessels. An outline of the relevant governmental and industry directives, standards, and guidelines for cyber security in maritime vessels is given. Considering maritime vessels as critical elements of the maritime critical infrastructure sector, a number of relevant cyber–physical security assessment methods are presented. Bridging cyber–physical security, process safety, and security, API SRA (American Petroleum Institute Security Risk Analysis) and BTA (Bow-Tie Analysis) are presented as the most applicable cyber–physical security assessment methods for complex maritime vessels, such as an offshore oil and gas drillship. The scenario of a cyber-attack on the Dynamic Positioning (DP) system of a drillship is presented with the use of API SRA and BTA. The difficulties in the implementation of NIST CSF v2.0 and IACS UR E26 and UR E27 in the maritime sector are also discussed. The need for intensified research on and the formulation of bespoke cyber security measures to mitigate the evolving cyber threats within the maritime domain is highlighted. The need for the allocation of training and resources for the reinforcement of the capacity of a maritime vessel’s crew in the mitigation of cyber threats and safe maritime operations is emphasized. Full article
Show Figures

Figure 1

15 pages, 3390 KB  
Article
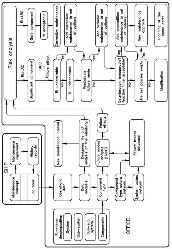
Impact of Operational Configuration Onboard a Drillship on Main Generator Engine Subcomponents Interval and Maintenance Strategies
by Josip Dujmović, Darko Glujić, Predrag Kralj and Vladimir Pelić
J. Mar. Sci. Eng. 2024, 12(3), 388; https://doi.org/10.3390/jmse12030388 - 23 Feb 2024
Cited by 3 | Viewed by 1922
Abstract
Maintenance intervals and approaches for marine equipment have been the subject of numerous studies, focusing on previous failure patterns and associated risks. However, in vessels like drillships, operating under high reliability requirements and possessing significant redundancy, maintenance strategies have a critical impact on [...] Read more.
Maintenance intervals and approaches for marine equipment have been the subject of numerous studies, focusing on previous failure patterns and associated risks. However, in vessels like drillships, operating under high reliability requirements and possessing significant redundancy, maintenance strategies have a critical impact on overall performance. This study investigates the influence of operational configurations on maintenance intervals and approaches for generator engine subcomponents onboard a drillship. Using data on injector failures onboard drillships, we employ the maintenance concept adjustment and design (MA-CAD) method to analyse and determine maintenance intervals across various operational configurations. Initially, we analyse the failure pattern of fuel injectors and propose a reduction in maintenance intervals through Weibull probability distribution fitting. Additionally, a risk analysis is conducted to assess the impact of operational configurations on risk indices related to fuel injector reliability and safety consequences. Our findings reveal that different operational configurations of the power generation plant can lead to changes in risk indices, shifting injector reliability status from unacceptable to undesirable limits. Consequently, maintenance intervals need to be adjusted as well to ensure optimal performance and safety. Furthermore, considering various engine subcomponents and their reliability under different operational configurations suggests the need for tailored maintenance approaches. This research provides insights into optimising maintenance strategies for drillship, ensuring reliability and safety across diverse operational scenarios. Full article
(This article belongs to the Section Ocean Engineering)
Show Figures

Figure 1

23 pages, 6692 KB  
Article
Ensuring the Environmental Friendliness of Drillships during Their Operation in Special Ecological Regions of Northern Europe
by Sergii Sagin, Oleksiy Kuropyatnyk, Arsenii Sagin, Ivan Tkachenko, Oleksij Fomin, Václav Píštěk and Pavel Kučera
J. Mar. Sci. Eng. 2022, 10(9), 1331; https://doi.org/10.3390/jmse10091331 - 19 Sep 2022
Cited by 37 | Viewed by 3821
Abstract
The features of the operation of the drillship-type vessels in special ecological regions of Northern Europe are considered. The main gap in the study of these systems is to determine the optimal degree of recirculation. The requirements of the International Maritime Organization for [...] Read more.
The features of the operation of the drillship-type vessels in special ecological regions of Northern Europe are considered. The main gap in the study of these systems is to determine the optimal degree of recirculation. The requirements of the International Maritime Organization for the emission of nitrogen oxides from the exhaust gases of marine diesel engines are given. The aim of the study is to determine the optimal degree of recirculation of exhaust gases of a 16V32 STX-MAN marine diesel. During the research, the optimal degree of exhaust gas recirculation varied in the range of 0–21%, the load on the diesel—in the range of 35–95% of the rated power. It was established that in this case, the emission of nitrogen oxides decreases up to 7.7–33.6%, the specific fuel consumption increases up to 0.2–3.5%. It was also found that the use of gas recirculation in the range of 18–21% at loads of 35–55% leads to a critical increase in exhaust gas temperature. It is advisable to use exhaust gas recirculation in the range of 6–15% to ensure the environmental friendliness of the operation of the drillships. In these modes, the maximum reduction in nitrogen oxide emissions is ensured with a minimum increase in specific fuel consumption. Future studies should be directed at the development of the criteria for the environmental stability of sea vessels. Full article
(This article belongs to the Special Issue Dynamic Load of Shipping)
Show Figures

Figure 1

18 pages, 5113 KB  
Article
Pressure Loss Optimization to Reduce Pipeline Clogging in Bulk Transfer System of Offshore Drilling Rig
by Yongho Kim and Kwangkook Lee
Appl. Sci. 2020, 10(21), 7515; https://doi.org/10.3390/app10217515 - 26 Oct 2020
Cited by 2 | Viewed by 5558
Abstract
In offshore drilling systems, the equipment localization rate is less than 20%, and the monopoly of a few foreign conglomerates over the equipment is intensifying. To break this monopoly, active technology development and market entry strategies are required. In a drillship or a [...] Read more.
In offshore drilling systems, the equipment localization rate is less than 20%, and the monopoly of a few foreign conglomerates over the equipment is intensifying. To break this monopoly, active technology development and market entry strategies are required. In a drillship or a floating production, storage, and offloading unit, the distance from the tank top to the upper deck is approximately 30–40 m. Therefore, the pressure loss problem inside the vertical pipe from the tank to the deck should be considered. To transport the bulk at the target transport rate without clogging, the pressure loss inside the vertical pipe should be optimized. Moreover, the operating pressure, air volume, and transport rate accuracy determine the system and operating costs. Hence, system optimization is necessary. In this study, pressure loss modeling and simulation of the bulk transfer system are performed to prevent frequent pipeline clogging. The proposed simulation model is verified using real test data. The bulk transfer system is verified through a simulation, indicating an error rate of 4.27%. In addition, the number of air boosters required to minimize the pipeline’s pressure loss and the optimal distance between the boosters are obtained using a genetic algorithm. With the optimized air booster, pressure loss for approximately 0.54 bar was compensated. The improved bulk transfer system is expected to reduce uncertainty and minimize maintenance and repair costs during operation. Moreover, it can contribute to high-value fields such as construction, commissioning, installation, maintenance, and equipment localization improvement. Full article
(This article belongs to the Section Mechanical Engineering)
Show Figures

Figure 1

21 pages, 8377 KB  
Article
Investigation of the Structural Strength of Existing Blast Walls in Well-Test Areas on Drillships
by Byeongkwon Jung, Jeong Hwan Kim and Jung Kwan Seo
J. Mar. Sci. Eng. 2020, 8(8), 583; https://doi.org/10.3390/jmse8080583 - 4 Aug 2020
Cited by 9 | Viewed by 7519
Abstract
Blast walls are installed on the topside of offshore structures to reduce the damage from fire and explosion accidents. The blast walls on production platforms such as floating production storage, offloading, and floating production units undergo fire and explosion risk analysis, but information [...] Read more.
Blast walls are installed on the topside of offshore structures to reduce the damage from fire and explosion accidents. The blast walls on production platforms such as floating production storage, offloading, and floating production units undergo fire and explosion risk analysis, but information about blast walls on the well-test area of drillship topsides is insufficient even though well tests are performed 30 to 45 times per year. Moreover, current industrial practices of design method are used as simplified elastically design approaches. Therefore, this study investigates the strength characteristic of blast wall on drillship based on the blast load profile from fire and explosion risk analysis results, as well as the ability of the current design scantling of the blast wall to endure the blast pressure during the well test. The maximum plastic strain of the FE results occurs at the bottom connection between the vertical girder and the blast wall plate. Based on the results, several alternative design applications are suggested to reduce the fabrication cost of a blast wall such as differences of stiffened plated structure and corrugated panels, possibility of changing material (mild steel), and reduced plate thickness for application in current industrial practices. Full article
Show Figures

Figure 1

16 pages, 6288 KB  
Article
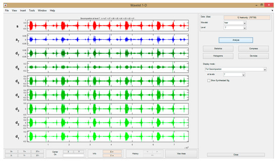
The Use of Acoustic Emission Elastic Waves for Diagnosing High Pressure Mud Pumps Used on Drilling Rigs
by Artur Bejger and Tomasz Piasecki
Energies 2020, 13(5), 1138; https://doi.org/10.3390/en13051138 - 3 Mar 2020
Cited by 10 | Viewed by 5993
Abstract
Although mud pumps are vital components of a drilling rig, their failures are frequent. The identification of technical condition of these high-pressure piston pumps is difficult. There are no reliable criteria for the assessment of mud pump condition. In this paper, faults of [...] Read more.
Although mud pumps are vital components of a drilling rig, their failures are frequent. The identification of technical condition of these high-pressure piston pumps is difficult. There are no reliable criteria for the assessment of mud pump condition. In this paper, faults of the pump valve module are identified by means of acoustic emission (AE) signals. The characteristics of these signals are extracted by wavelet packet signal processing. This method has been verified by experiments conducted on a NOV (National Oilwell Varco) -made triplex 14-P-220 mud pump (mounted in the drillship). The results show that the wavelet packet signal processing method can effectively extract the frequency band energy eigenvalues of the signals. Besides, some operational problems associated with high pressure piston mud pumps are presented. A non-invasive method for diagnosing the technical condition of such pumps is being developed at the Maritime University of Szczecin. Full article
Show Figures

Graphical abstract

Back to TopTop