Next Article in Journal
Underwater Gyros Denoising Net (UGDN): A Learning-Based Gyros Denoising Method for Underwater Navigation
Next Article in Special Issue
Development of AI-Based Multisensory System for Monitoring Quay Wall Events
Previous Article in Journal
Improved Fracture Permeability Evaluation Model for Granite Reservoirs in Marine Environments: A Case Study from the South China Sea
 
 
Font Type:
Arial Georgia Verdana
Font Size:
Aa Aa Aa
Line Spacing:
Column Width:
Background:
Article

Risk Assessment of Polar Drillship Operations Based on Bayesian Networks

1
School of Chemical Engineering, Ocean and Life Sciences, Dalian University of Technology, Panjin 124221, China
2
School of Economics and Management, Dalian University of Technology, Dalian 116024, China
*
Authors to whom correspondence should be addressed.
J. Mar. Sci. Eng. 2024, 12(10), 1873; https://doi.org/10.3390/jmse12101873
Submission received: 7 September 2024 / Revised: 8 October 2024 / Accepted: 15 October 2024 / Published: 18 October 2024

Abstract

In the extreme polar marine environment, safety risks pose a significant threat to drilling vessels. By conducting a safety risk assessment, potential hazards can be predicted and identified, thereby significantly reducing the frequency of accidents and promoting the sustained stability of economic activities. This paper investigates a Bayesian-network-based risk assessment model for polar drilling operations. Grey relational analysis was employed to identify the main risk factors. The model is trained using 525 valid incident sample data and is combined with expert knowledge. The accuracy rate is above 88%. Additionally, corresponding decision-making recommendations are provided through sensitivity analysis. The three most sensitive elements to fire nodes are human error, other causes, and equipment damage, with sensitivity coefficients of 0.046, 0.042, and 0.022, respectively. In terms of deck/handrail collision nodes, the highly sensitive elements are related to lifting (totally more than 0.1). For the events that have already transpired, the probabilities of most related nodes are 0.73 and 0.74, both of which are above 0.5, thereby validating the accuracy of forward and backward reasoning. Risk assessments based on Bayesian networks can offer pertinent decision-making recommendations and preventive measures.

1. Introduction

With the increasing demand for energy, the exploration and exploitation of oil and gas resources in the Arctic region have gained significant attention [1]. However, the harsh environmental conditions of the Arctic pose substantial risks to drillship operations. Accurate risk assessment is essential to ensure the safety and efficiency of these operations [2,3,4].
There are many methods for risk analysis, according to ISO standards, such as fault tree analysis, event tree analysis, Markov analysis, Monte Carlo analysis, etc. However, traditional risk analysis methods rely too much on human subjective experience, lack objective data support and verification, and lack analysis of the relationship between risk factors, resulting in poor learning ability [5]. In the field of risk assessment, Bayesian networks (BNs) have been widely applied due to their excellent capabilities in modeling uncertainty, performing inference, handling complex situations with missing data and ambiguous information, and constructing flexible models by combining data and knowledge [6]. These networks not only effectively process and represent uncertainty but also maintain performance in the face of incomplete data or ambiguous information. Furthermore, they allow the integration of domain expert knowledge with data-driven methods, resulting in more robust and flexible models [7,8]. Currently, predecessors have conducted extensive research on Bayesian-network-based risk assessment in polar regions. Li et al. [9] utilized a dynamic BN to establish the navigation risk of LNG carriers in the Arctic, providing comprehensive trends of navigation risk over time and space. This enables the targeted selection of low-risk periods and routes, offering decision-making support for the safe navigation of ships. The dynamic BN risk assessment model was applied to evaluate three potential Arctic routes, providing guidance for LNG ships to choose the safest route in July–September. Zhou et al. [10] developed a purely data-driven BN model to analyze casualties in maritime accidents under different operating conditions. The prediction accuracy of different types of accidents is as high as 80% or more. Arzaghi et al. proposed a risk assessment method combining BNs to evaluate the ecological risk of accidental oil spills in the Arctic environment, enhancing the safety of Arctic exploration activities. This allows them to predict the 95th percentile Predicted Exposure Concentration (PEC95%) of pollutants in different media [11]. Afenyo et al. developed a decision-making tool based on BNs to assess the potential risks of pollutants due to increased shipping activities in the Canadian Arctic, considering impacts on indigenous communities and the environment, aiming to evaluate the impact of potential oil spills from shipping [12]. Fu et al. proposed an AcciMap-BN model for Arctic shipping grounding accidents, providing a probabilistic model to assess the likelihood and severity of accidents, and applied this method to real accident cases for exploratory analysis. The results show that the poor traffic conditions, poor situational awareness, and inefficient use of navigation equipment are important factors in grounding accidents [13]. Liu et al. [14] also applied a data-driven BN to the Arctic maritime transport system.
Researchers in the field of drilling risk assessment have also made some progress using methods besides BN [15]. For example, F. Zachopoulos et al. developed a mathematical model, providing a systematic approach to better describe and predict blowout events by comprehensively utilizing equations of state, multiphase flow theory, and advanced numerical simulation techniques. This is an integrated modeling of oil spills during drilling operations [16]. Payam Amir-Heidari et al. present a structured methodology for risk assessment of oil and gas well-drilling activities, with a focus on human factors. The authors conducted a case study at an onshore drilling site in Southern Iran to identify, analyze, and assess the risks arising from human factors. A total of 17 major hazards were identified and analyzed using the proposed methodology. The result showed that the residual risks of 100% of these hazards were in an acceptable or transitional zone, and their levels were expected to be lowered further by proper controls [17]. Massiel Rangel et al. proposed a comprehensive drilling risk assessment strategy to address the increasing challenges and risks. The paper discusses the effectiveness of this approach in reducing drilling time, uncertainties, and ensuring safe and predictable operations, as demonstrated through case studies in the Gulf of Mexico; the use of this risk assessment method has reduced drilling time by up to 57% [18].
According to previous studies, most research on Arctic risks has focused on Arctic shipping and oil spill risks, with only a few studies dealing with risk assessment of Arctic drilling ship operations. In order to fill the gap in existing research on the safety risk assessment of polar operations, this paper mainly studies the operation problems of polar drilling ships.
Drilling platforms in high latitudes are more easily affected by multiple risk factors and more likely to encounter danger. Furthermore, the risk factors are from various fields and different perspectives, such as human errors, leak, collision, equipment failure, high waves, and so on. The relationship between different influencing factors is unclear and random. Based on these challenges, this paper abandons traditional risk assessment methods and adopts a BN method for risk analysis, focusing on the development and establishment of a risk assessment model for Arctic drillship operations. The model primarily utilizes forward inference of BNs to achieve risk assessment functionalities. The goal is to assist personnel in identifying potential risks and making informed decisions based on recommended suggestions. Additionally, by utilizing backward inference of BNs, the model aids personnel in determining the causes of risks and provides reasonable adjustment recommendations, thereby enhancing decision-making support. The research on risk assessment for Arctic drillship operations contributes to reducing casualties and losses caused by accidents on drillships and provides a valuable reference for risk assessment studies of Arctic drillships.
This paper specifically focuses on the operational issues of drillships, considering various factors from different fields. The research content includes the following:
1. Construction of a sample database: using historical databases to build the necessary sample database for BN study and combining data-driven methods with expert knowledge to determine the network structure of the risk assessment model.
2. Parameter learning: completing parameter learning based on historical data to establish the conditional probability tables (CPTs) of the BN.
3. Validation and sensitivity analysis: conducting forward and backward inference validation based on actual incident events, along with sensitivity analysis, to provide drillship personnel with predictions and decision-making suggestions for different risk probabilities.
The paper structure is arranged as follows:
Section 1 is the introduction. Section 2 is the research methodology, which mainly includes BN structure learning, parameter learning, and BN reasoning. In Section 3, the data-driven modeling of the BN is carried out, combining expert knowledge. Section 4 analyzes the BN model, including model validation and sensitivity analysis. Section 5 is scenario analysis based on the BN. Section 6 is the conclusion.

2. Research Methodology

2.1. Overview of Bayesian Network Theory

A Bayesian network, also known as a belief network, primarily consists of two parts: the network structure and the CPT. The network structure refers to the Directed Acyclic Graph (DAG) of the BN, which defines the topological relationships between variables [6,19,20].
As illustrated in the BN of Figure 1, nodes A, B, C, and D represent random variables, and the directed arrows indicate causal or dependency relationships between variables. Arrows point from parent nodes to child nodes, from cause to effect. The tabular part of Figure 1 is CPT, which describes the conditional probabilities of a variable taking various possible values given the specific states of its parent nodes. This table is used to define the probability distribution of each node in the BN.
Conditional probability is represented mathematically as P(B|A) [6], which is the probability of event B occurring given that event A has occurred. In other words, it is the probability of the result occurring under the condition that the cause has taken place.
P ( B | A ) = P ( B A ) P ( A )
The joint probability P(BA) represents the probability of both events A and B occurring simultaneously. P(A) is the prior probability, which indicates the probability of event A occurring based on prior experience or statistical data. According to Figure 1, P(A = T) = 0.3 and P(A = F) = 0.7 can be obtained from prior experience or statistical data, and contingent probability P(B = T|A = F) = 0.4 can be obtained, too. That is, if the probability distribution of A is known, then one can deduce the probability distribution of B. Then, from B, one can deduce C, and finally the probability distribution of D can be deduced. The conditional probability of each node is calculated based on the state of its predecessor node. Furthermore, the conditional probability of P ( D = T | A = T ) is as follows:
P ( D = T | A = T ) = B , C P ( D = T | B , C ) P ( B | A = T ) P ( C | A = T )
That is,
P ( D = T | A = T ) = P ( D = T | B = T , C = T ) P ( B = T | A = T ) P ( C = T | A = T ) + P ( D = T | B = T , C = F ) P ( B = T | A = T ) P ( C = F | A = T ) + P ( D = T | B = F , C = T ) P ( B = F | A = T ) P ( C = T | A = T ) + P ( D = T | B = F , C = F ) P ( B = F | A = T ) P ( C = F | A = T )
It is calculated that P ( D = T | A = T ) = 0.444. In a similar way, we get P(D = T|A = F) = 0.32.
Furthermore, according to the total probability formula
P ( D = T ) = P ( D = T | A = T ) P ( A = T ) + P ( D = T | A = F ) P ( A = F )
we get P(D = T) = 0.3572.
If D is known to occur, we are interested in the conditional probability of P ( A = T | D = T ) . Bayes’ theorem provides a method for updating prior knowledge. This theorem adjusts the prior probability to obtain the posterior probability, which describes how the probability of a state changes given relevant evidence or information. Bayes’ theorem is mathematically expressed as [6]
P ( A | B ) = P ( B | A ) P ( A ) P ( B )
In this formula, P(A) is the prior probability, which is independent of the evidence B. P(A|B) is the posterior probability, which is the probability of event A occurring after observing evidence B. In other words, it is the probability of the cause occurring given the result.
P(B|A) is also known as the likelihood function, which is the probability of observing evidence B given that event A has occurred. P(B) is the marginal probability, which is the probability of event B occurring without considering event A.
In addition, in a BN, nodes that are not connected by directed arrows are conditionally independent of each other. This means that nodes B and C are independent, and nodes A and D are independent. This satisfies the conditional independence relationship
P ( B , C ) = P ( B ) P ( C ) , P ( B | C ) = P ( B ) P ( C | A , B ) = P ( C | A ) P ( D | A , B , C ) = P ( D | B , C )
Conditional independence is a core feature of BNs, allowing the network structure to simplify complex probability calculations [6]. Therefore, the joint probability of the four nodes in Figure 1 can be simplified as follows:
P ( A , B , C , D ) = P ( A ) P ( B | A ) P ( C | A , B ) P ( D | A , B , C ) = P ( A ) P ( B | A ) P ( C | A ) P ( D | B , C )
Thus, it can be seen that the advantage of conditional independence lies in its ability to reduce redundant calculations caused by incorrect connection relationships. This feature effectively enhances the efficiency of evaluation and inference in BNs. By identifying and utilizing conditional independence, we can eliminate unnecessary links between variables that are actually unrelated under given conditions, thereby simplifying the model and optimizing the computation process.
If a BN is known as in Figure 1, using the above equations, one can calculate contingent probabilities P ( A = T | D = T ) as follows:
P ( A = T | D = T ) = P ( D = T | A = T ) P ( A = T ) P ( D = T )
we get P(A = T|D = T) = 0.444 × 0.3/0.3572 = 0.3729.

2.2. Bayesian Network Structure Learning Methods

The score-based search method is a commonly used approach for structure learning in BNs. In this study, we adopt the Bayesian–Dirichlet equivalent uniform (BDeu) scoring criterion [21]. This scoring algorithm, based on Bayesian theory, determines the optimal BN structure by maximizing the posterior probability of the data. First, the nodes and directed edges between the nodes in the network are identified to construct the BN structure. Next, an appropriate prior Dirichlet distribution is chosen as the prior distribution for the network parameters. For each node, the CPT is calculated based on the observed data to estimate the parameters of the node. For each possible combination of parent nodes for every node, the prior probability is calculated using the density function of the Dirichlet distribution to penalize overly complex models. Then, the likelihood term and the prior term are multiplied to calculate the BDeu score for each node. Finally, the best network structure is selected based on the scores. The formula is as follows:
f B D e u ( G | D ) = log ( P ( G ) ) + i = 1 n j = 1 q i log Γ ( η i j ) Γ ( η i j + N i j ) + k = 1 r i log Γ ( η i j k + N i j k ) Γ ( η i j k )
In the formula, Γ represents the Gamma function, n denotes the number of variables, q i is the number of parent combinations for the i-th variable, r i is the number of possible values for the i-th variable, N i j , η i j , η i j k is the hyperparameter of the Dirichlet distribution. This study uses the BDeu scoring algorithm to compare different network structures and their corresponding BDeu scores. The network structure with the highest BDeu score is selected as the optimal BN structure.

2.3. Parameter Learning Methods

In this paper, we adopt the maximum likelihood estimation (MLE) method based on complete data for parameter learning [22]. MLE is a statistical method used to estimate model parameters based on observed data. The core idea is to choose parameter values that maximize the likelihood function, which is the probability of observing the current data sample given these parameters. As the number of observed samples increases, the parameters tend to stabilize towards the optimal estimates.
Suppose we have a parameterized probability distribution P(x|θ), which represents our random variables, and θ represents the parameters we want to estimate. Given the observed evidence x 1 , x 2 , x n , our goal is to find the parameter values θ ^ that maximize the likelihood function. The likelihood function L(θ) is defined as the probability of observing the dataset given the parameter values θ, that is,
L ( θ ) = P ( x 1 , x 2 , x n | θ )
If we assume that the samples are independently and identically distributed, the likelihood function can be written as the product of the probabilities of each individual sample. This simplifies to
L ( θ ) = i = 1 n P ( x i | θ )
Then, our goal is to find the parameter values θ ^ that maximize the likelihood function L(θ) as follows:
θ ^ M L E = arg   max θ   L ( θ )
Generally, since the product operation is easier to handle when transformed into a sum, we usually take the logarithm of the likelihood function to obtain the log-likelihood function l(θ), as follows:
l ( θ ) = log   L ( θ ) = i = 1 n log   P ( x i | θ )
Then, we seek the parameter θ ^ values that maximize the log-likelihood function, as follows:
θ ^ M L E = arg   max θ   l ( θ )
Thus, by maximizing the log-likelihood function, we can obtain the maximum likelihood estimates (MLE) of the parameters.

2.4. Parameter Network Reasoning

After obtaining the network structure and the CPTs, Bayesian inference is performed by updating the state information of the nodes based on the evidence variables [23]. If the evidence indicates a change in the state of a root node, forward inference is conducted to determine the probability changes of the child nodes, thereby achieving the assessment function. Conversely, if the evidence indicates a change in the state of a child node, backward inference is performed to determine the probability of the root nodes. The probability calculations for forward inference are as follows:
If assuming both root nodes A and B are true as evidence input, then P ( A i = 1 ) = 100 % , P ( B j = 1 ) = 100 % the required probability of the state of node E needs to be determined.
P ( E k = S E k ) = i = 1 n j = 1 m P ( E k = S E k | A i = S A i , B j = S B j ) P ( A i = S A i , B j = S B j ) = i = 1 n j = 1 m P ( E k = S E k | A i = S A i , B j = S B j ) P ( A i = S A i ) P ( B j = S B j )
Further normalization is required, as follows:
P ( E k = S E k ) = P ( E k = S E k ) S E k P ( E k = S E k )
obtains the probability of the state of node E.
Since BNs support bidirectional inference, if the evidence comes from node E, we can infer the posterior probabilities of the root nodes. The calculation proceeds as follows:
P ( A i = S A i | E k = S E k ) = P ( A i = S A i ) P ( E k = S E k | A i = S A i ) P ( E k = S E k ) = P ( A i = S A i ) P ( E k = S E k | A i = S A i ) i = 1 n P ( E k = S E k | A i = S A i ) P ( A i = S A i )
Further normalization is required, as follows:
P ( A i = S A i | E k = S E k ) = P ( A i = S A i | E k = S E k ) S A i P ( A i = S A i | E k = S E k )
To obtain the probability of parent node A given the evidence from node E, we use Bayesian inference.

2.5. Bayesian Network Model Establishment

Based on the drilling vessel incident data from the U.S. Bureau of Safety and Environmental Enforcement (BSEE) [24] and the relevant standards of the International Organization for Standardization (ISO) for polar drilling operations, the Barents Sea area was ultimately selected. The Barents Sea is located within the Arctic Circle and is part of the Arctic Ocean between Norway and Russia. It is one of the largest oil and gas reserves in the Arctic Circle and is a hot area currently in Arctic sea oil and gas resources exploration and development [25].
Figure 2 shows the BN model establishment block diagram considering historical data and expert experience. Risk factor identification methods are used for identifying the nodes of the Bayesian network. Frequency analysis was used to sift the risk factors for the first round. In order to identify key factors that have a significant impact on drilling vessel operations, grey relational analysis was used to sift the factors for the second round [26].
Based on discretization, an incident sample library is constructed for Bayesian networks to learn structure and parameters in the software of GeNIe (academic edition 4.1). In terms of structural learning, a kind of search algorithm that combines expert experience is used to optimize the model structure, making it more objective and accurate. In parameter learning, the maximum expected algorithm is used to calculate the node probability distribution, and then combined with the connection tree inference algorithm to complete the model establishment. Finally, simulations were conducted to validate the inference effectiveness of the model.

3. Building a Bayesian Network Model

Risk assessment for polar drilling operations requires comprehensive analysis of factors such as environment, equipment, and personnel. However, research in polar regions is scarce, data availability is limited, and acquiring relevant data is challenging. Therefore, this study focuses on selecting key factors from existing abundant open data in ordinary marine environments, such as drilling equipment operation, lifting operations, and human factors. Ordinary marine environments share similarities with polar operations; thus, models developed for ordinary marine environments are to some extent applicable to polar scenarios.

3.1. Determining Bayesian Network Nodes

This study utilized statistical data on oil and gas production safety incidents occurring on marine platforms in the Gulf of Mexico region, provided by the BSEE [24], as shown in Table 1. The database contains four parts, including Data Type, Environmental Factors, Human Factors, and Incident Factors. Data from 2013 to 2021 were selected based on completeness. To ensure data accuracy and relevance, only marine platforms classified as drilling vessels were chosen. A rigorous data cleaning process was conducted to eliminate duplicate and irrelevant records, resulting in 525 valid sample data points, which were prepared to establish an incident database.
Following the preliminary frequency analysis of risk factors based on their occurrence frequency, only those with a frequency of 5 or more were retained. This study identified 18 key risk factors. To further determine the objective weights of these risk factors relative to evacuation demands, considering comprehensively the severity of risks and their temporal variation, sample data from drilling vessel incidents between 2016 and 2021 were selected as a reference sequence. Grey relational analysis was employed in this study to identify the main risk factors significantly affecting the safety of drilling vessel operations. This analysis yielded correlation coefficients and rankings of relevance for different years, where correlation coefficients indicate the degree of correlation with the reference item, and relevance is derived from averaging these coefficients, as depicted in Figure 3. Smoke Alarm has the biggest correlation coefficients in most of the years. Leak, Strong Wind, and Fatalities/Injuries also have the biggest correlation coefficients in some years.
The correlation degrees corresponding to each risk factor are shown in Figure 4, divided using a threshold of 0.5. Totally, in the six years, Smoke Alarm has the biggest correlation coefficient of 0.828. Fatalities/Injuries takes the second place with a coefficient of 0.696, and then comes Equipment Failure, Leak and Strong Wind. In order to simplify this problem, we retained the 15 factors with higher correlation degrees as risk factors for polar drilling vessel operations. These risk factors are classified into four categories, as depicted in Figure 5. We add the risk factor of Required Evacuation as the final node for drillship so there are in total 16 major risk factors for drilling ship operations.

3.2. Discretization of Node Parameters

Based on analysis of incident database metadata and preparation with ISO standards for offshore platforms in polar regions [24,27], risk factors are predominantly set to two states: occurrence and non-occurrence. To adapt the BN model for polar applications, parameters for environmental factors such as strong winds and high waves were discretized based on data distribution in the Barents Sea region. Table 2 outlines all discretization standards, forming the discretized sample dataset. All of the 16 risk factors have two statuses, occurrence (T) and non-occurrence (F).

3.3. Build the Structure of a Bayesian Network

Based on the score-based search algorithm, a BN was established using the discretized sample data, as shown in Figure 6. This network provides some potential insights. For example, strong winds tend to influence human errors, dropped objects affect the occurrence of fires, and collisions impact the loss of well controls. These correlations are relatively rare in the incident database, but the algorithm identifies these relationships, demonstrating that data-driven Bayesian structure learning algorithms can effectively reveal hidden relationships between factors. However, due to the limited sample size, some nodes lack directed edges, such as “Other Cause” leading to “Leak”. Additionally, some directed edges are evidently incorrect, such as “collisions” causing “high waves”, which does not align with real-world situations.
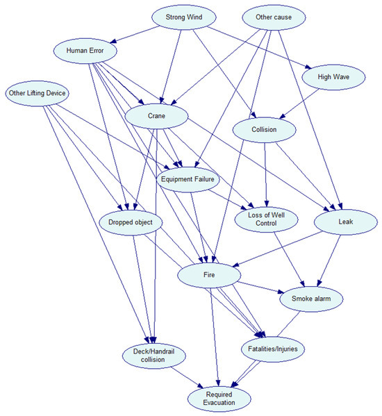
Furthermore, we consider expert experience to establish the network based on expert knowledge, which offers the advantage of a clear and hierarchical structure [28]. According to references and analysis of real incidents in the incident database, we incorporate some influencing factors to refine and adjust the network. For instance, collisions caused by high waves and leaks caused by other causes have been included in some segments. Combining expert knowledge and data-driven results, the BN structure integrates both the directed edges between root nodes and their non-self child nodes discovered by the Bayesian score-based search algorithm, as well as additional directed edges from the segments of prior knowledge. This approach absorbs causal relationship segments while retaining potential associations identified by the Bayesian score-based search algorithm, thus avoiding issues of excessive or insufficient correlations. The revised BN is depicted in Figure 7, illustrating interactions among environmental, personnel, accident, and other factors. This model structure comprehensively reflects these relationships, making it more comprehensive, rational, and aligned with reality.
The root nodes of the network are Strong Winds, Other Cause, and Other Lifting Equipment. The weather-related factor included in the child nodes is the High Waves node, primarily influenced by Strong Winds. Human Error is also influenced by Strong Winds. Accident-related child nodes consist of Crane, Collision, Equipment Failure, and Dropped Objects. The final node is Required Evacuation.

3.4. Determining Node Probability Distributions

The node probability distributions include the prior probability distributions of the root nodes and the CPTs for all child nodes. The prior probability of the root nodes is derived from the ratio of the number of observed occurrences to the total number of observations, as shown in Table 3. The conditional probabilities for all child nodes are calculated using the maximum likelihood estimation method.
For instance, consider the Deck/Handrail Collision node, as shown in Figure 8. This structure is a typical network with three parent nodes and one child node. Here, it is used as an example to explain how the CPT is calculated based on a network. To determine the probability distribution for this node, P ( D | A , B , C ) , we follow these steps:
Step 1. Count the occurrences of D for each combination of A, B, and C.
Step 2. Calculate the frequencies of D being T (True) and F (False) for each combination.
Step 3. Normalize the frequencies to obtain the probability distribution of D for each combination.
Step 4. Populate the CPT of D with the normalized probabilities.
CPT for the Deck/Handrail Collision node is illustrated in Table 4. According to the analysis of the results of the conditional probability table, the complex interaction relationship between all nodes can be obtained, especially the impact of environmental factors on Human Error and Collision, and the comprehensive impact of various factors on Fire. Table 5, Table 6 and Table 7 provide the CPTs for the Human Error, Collision, and Fire nodes, respectively. Due to space limitations, other tables are listed in Supplementary Materials (Tables S1–S9). Human Error is a typical human factor and is associated with people’s judgment and decision regarding a certain thing, thus affecting some risks. But whether the environment can affect Human Error is nearly unknown. Fire and Collision are two typical accident factors. The occurrence of collisions is more likely to depend on natural environment such as wind and waves. The factors that cause the probability of fire occurrence are relatively many and complex. Specifically, according to the results, Strong Wind has a certain effect on Human Error. When Strong Wind and High Waves co-exist, Collision will increase appreciably, indicating that both have important effects on Collision risk. The probability of each factor affecting Fire is different, especially when multiple factors exist at the same time; the Fire risk will increase significantly.

4. Analysis of Bayesian Network Model

4.1. Accuracy Analysis

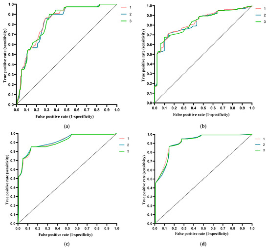
To validate the performance of the model, ten-fold cross-validation was conducted on the 525 data samples. A subset of 467 samples was selected for training, while 58 samples were used for validation to further evaluate the generalization capability of the BN. The ROC (Receiver Operating Characteristic) curve was used to assess the model’s performance. The nodes “Fatalities/Injuries” and “Evacuation Needs” were evaluated, and their ROC curves were calculated three times, as shown in Figure 9. The ROC curve illustrates the trade-off between the True Positive Rate (TPR) and the False Positive Rate (FPR) by varying the classification threshold. The TPR, also known as recall, represents the proportion of correctly identified positive samples among all actual positive samples. The FPR represents the proportion of negative samples incorrectly classified as positive among all actual negative samples. Classification models typically produce a probability score indicating the likelihood that a sample belongs to the positive class. The threshold is used to convert this probability score into a binary classification result. Adjusting the threshold alters the TPR and FPR of the model.
The area under the ROC curve (AUC) measures the model’s ability to distinguish between the two classes (e.g., positive and negative). It is a value between 0 and 1 that indicates the model’s discriminative power. A higher AUC value indicates better classification performance. An AUC of 1 signifies perfect classification.
Three evaluations of accuracy for each risk node and average accuracy were carried out, where accuracy is defined as the number of correctly predicted samples divided by the total number of samples. All the accuracy of each risk node are listed in Table 8. The overall average accuracy across all nodes is 88.37%.

4.2. Sensitivity Analysis

The purpose of sensitivity analysis is to determine the changes in the target node when minor changes occur in the basic nodes [6]. If a minor change in the basic node leads to significant changes in the target node, the target node is considered sensitive to the basic node. By comparing the magnitude of these impacts, targeted improvements and management can be implemented for prominent accidents, thereby reducing their occurrence.
As this study aims to investigate the importance of variables in drilling operation risks and employ different decision-making methods to mitigate these risks accordingly, ensuring personnel safety is paramount. Therefore, sensitivity analysis is conducted using the Fire and Deck/Handrail Collision nodes as examples, as shown in Figure 10. The depth of color in the figure indicates the degree of influence on indicators; deeper colors denote higher sensitivity. Table 9 ranks the sensitivity of relevant nodes, with Equipment Failure (0.046) being the most sensitive, followed by lifting events (0.042) and other factors (0.022). Minor variations in these factors can significantly impact fire incidents. Therefore, preventive measures against fire incidents primarily involve fire prevention training and management for personnel, as well as equipment maintenance.
Deck/Handrail Collisions are also significant risk nodes, and the results of the sensitivity analysis are shown in Figure 11. The ranking of the sensitivity coefficients is listed in Table 10. The sensitivity indicators with a high impact on “Deck/Handrail Collision” include Other Lifting Device (0.054), Crane (0.051), Dropped Objects (0.034), Strong Wind (0.028), and Human Error (0.025). Therefore, to prevent deck/handrail collision incidents, personnel should pay extra attention during lifting operations, especially in adverse weather conditions with strong winds and waves. The sensitivity analysis coefficients of other risk factors are listed in Supplementary Materials (Tables S10–S20).

5. Scenario Analysis Based on Bayesian Networks

5.1. Forward Inference

In July 2018, an incident was recorded in the incident database [24]: A supply vessel approached the BlackHornet drillship. Due to the impending storm with strong winds and waves, the BlackHornet called the vessel and requested it to move outside the 500 m zone. After moving, the captain set the vessel to dynamic positioning (DP) mode. Shortly after, while switching the vessel from automatic to manual mode, the supply vessel’s mast contacted the BlackHornet’s flare tower, causing collision damage. From this accident, we can extract the relationship between risk factors: strong winds led to the collision. We set the Strong Wind node as T and inferred the occurrence probabilities of various nodes from the BN, as shown in Figure 12. The probability of the High Waves node occurring is 0.73, and the Collision node probability is 0.51. High waves are caused by strong winds, and the collision results from the combined effect of strong winds and waves. All other nodes have lower occurrence probabilities, aligning with reality. Forward inference also indicates the following probabilities: Dropped Objects: 0.33; Required Evacuation: 0.37; Crane: 0.43; Deck/Handrail Collision: 0.32; Fatalities/Injuries: 0.24. Nodes with probabilities exceeding 0.2 are significant in safety assessments and should be highlighted or warned about in practical work. Therefore, forward inference can successfully predict the occurrence probabilities of risks, fulfilling prediction and early warning functions.

5.2. Backward Inference

On 2 November 2015, while the NOBLE SAM CROFT drillship was loading cargo, large waves caused the ship to roll, leading a 75-foot basket to contact the ship’s handrail. The crane operator could not see, and the sea conditions caused the crew to sway with the ship. A deckhand misjudged the clearance needed to safely lower a 55-foot load and could not maneuver the marked line away from the gangway. At that moment, the end of the basket contacted the aluminum handrail on the gangway, causing severe damage and requiring the evacuation of personnel to keep everyone away from the basket and handrail.
From the brief description of this incident, the following risk factors can be extracted: strong winds, large waves, human error, lifting event, deck/handrail collision, and the need for evacuation. Evidence settings: Evacuation is T, Deck/Handrail Collision is T, and the BN outputs the risk probabilities of various nodes as shown in Figure 13. The probability of a Crane is 0.74, Strong Wind is 0.63, High Waves is 0.58, and Human Error is 0.54. It can be seen that the deck/handrail collision is a direct result of the lifting event. Additionally, the probability of Dropped Objects is 0.46, and Other Lifting Device is 0.34, which are also significant potential causes of deck/handrail collisions. Backward inference also found that the probability of a Fire is 0.38, Smoke Alarm is 0.43, Fatalities/Injuries is 0.42, and Collision is 0.45. These events, with probabilities exceeding 0.3, should also be considered and avoided in actual situations as much as possible. Backward inference can identify possible causes of an incident after it has occurred. According to the above incident, the Bayesian model demonstrates good posterior inference performance.

6. Conclusions

This study discusses the importance of drilling ship safety risk assessment and its implementation method according to the characteristics of the polar ocean environment. By identifying and analyzing the potential risks during operation, a BN model is successfully constructed to quantify the impact of several risk factors from different fields on overall safety. The main contribution of this study is to provide a systematic risk assessment method for polar drilling ship operation safety, which uses a database-driven sample database for training and fills the gap in the existing research on polar operation safety assessment. The use of forward and posterior reasoning and sensitivity analysis of theoretical results can enable decision-makers to better understand risks and take appropriate preventive measures.
In the model building stage, key risk variables were carefully defined and discretized based on expert knowledge and historical data analysis. Sixteen main risk factors were sifted to establish the causal relationship diagram. In addition, the EM algorithm was used to provide reasonable parameter estimates for the conditional probability table of the network. With ten-fold cross-validation, the accuracy of the model exceeds 88%.
Sensitivity analysis was used to find out the sensitivity indicators that are more sensitive to the influence of some key indicators. The top three high sensitivity elements to the Fire nodes are Human Error, Other Cause, and Equipment Damage, with sensitivity coefficients of 0.046, 0.042, and 0.022, respectively. The ranked high-sensitivity elements to the Deck/Handrail Collision nodes are Other Lifting Device (0.054), Crane (0.051), Object Falling (0.034), Wind (0.028), Human Error (0.025) and Other Cause (0.024). Risk assessment based on Bayesian networks can give corresponding decision-making recommendations and preventive measures.
Based on the forward reasoning of real accidents, it is concluded that strong wind, big waves, and collisions are the main factors leading to the occurrence of danger. The probability of the High Waves node occurring is 0.73, and the Collision node probability is 0.51. All of the other elements are lower than 0.5. So, in the forward inference, a probability of 0.5 can serve as a benchmark to judge whether there is a significant impact. For backward reasoning, when evacuation and deck/handrail collision happened, the probabilities above 0.5 are 0.74 for Lifting Events, 0.63 for Strong Wind, 0.58 for Large Waves, and 0.54 for Human Error. That is to say, the Deck/Handrail Collision is the most likely result of lifting events. Both reasoning methods are consistent with the objective facts, indicating that the forward and posterior reasoning of the BN model is good.
However, there are some objective limitations in existence. The accuracy of the model may be limited due to the unique nature of the polar environment and the difficulty of obtaining data. Furthermore, the model’s ability to generalize has not been fully tested in different polar marine environments. Future research can be improved in the following aspects: first, collect more field data to improve the accuracy of model parameter estimation; second, enhance the applicability and reliability of the model in different environments via cross-region verification of the model. Despite these challenges, the study provides a valuable starting point for safety risk management in polar drilling ship operations and lays the foundation for subsequent research.

Supplementary Materials

The following supporting information can be downloaded at: https://www.mdpi.com/article/10.3390/jmse12101873/s1, Tables S1–S9: CPTs for all the other risk factor nodes; Tables S10–S20: Sensitivity Analysis Coefficients of the other risk factor nodes.

Author Contributions

Conceptualization, X.H. and Q.Y.; data curation, Z.W.; formal analysis, X.Y.; investigation, X.Y. and Y.W.; methodology, X.H. and Y.W.; resources, X.H. and Q.Y.; software, Z.W.; supervision, Q.Y.; validation, Q.W., Z.W. and H.L.; visualization, H.L.; writing—original draft, Q.W. and Z.W.; writing—review and editing, Q.W. and X.H. All authors have read and agreed to the published version of the manuscript.

Funding

This research was funded by the High-Tech Ship Projects of the Ministry of Industry and Information Technology of China, grant numbers CBG2N21-4-1 and CBG2N21-2-3.

Informed Consent Statement

Informed consent was obtained from all subjects involved in the study.

Data Availability Statement

Data is contained within the article or Supplementary Materials.

Conflicts of Interest

The authors declare no conflict of interest.

References

  1. Xu, Q. The Potential of Arctic Oil Development and Its Impact on the World Oil Supply Pattern; Shanghai Ocean University: Shanghai, China, 2022. [Google Scholar]
  2. Fu, S.; Zhang, Y.; Zhang, M.; Han, B.; Wu, Z. An object-oriented Bayesian network model for the quantitative risk assessment of navigational accidents in ice-covered Arctic waters. Reliab. Eng. Syst. Saf. 2023, 238, 109459. [Google Scholar] [CrossRef]
  3. Animah, I. Application of bayesian network in the maritime industry: Comprehensive literature review. Ocean Eng. 2024, 302, 117610. [Google Scholar] [CrossRef]
  4. Yang, X.; Lin, Z.Y.; Zhang, W.J.; Xu, S.; Zhang, M.Y.; Wu, Z.D.; Han, B. Review of risk assessment for navigational safety and supported decisions in arctic waters. Ocean Coast. Manag. 2024, 247, 106931. [Google Scholar] [CrossRef]
  5. ISO/IEC 31010:2019; Risk Management-Risk Assessment Techniques. International Organization for Standardization: London, UK, 2019.
  6. Cintron, D.W. Bayesian Networks. In International Encyclopedia of Education, 4th ed.; Tierney, R.J., Rizvi, F., Ercikan, K., Eds.; Elsevier: Oxford, UK, 2023; pp. 119–129. [Google Scholar]
  7. Maior, C.B.; Macêdo, J.B.; Lins, I.D.; Moura, M.C.; Azevedo, R.V.; Santana, J.M.; Magalhães, M.V. Bayesian prior distribution based on generic data and experts’ opinion: A case study in the O&G industry. J. Pet. Sci. Eng. 2022, 210, 109891. [Google Scholar]
  8. Sabzevari, Y.; Eslamian, S. Chapter 3–Bayesian Theory: Methods and Applications. In Handbook of Hydroinformatics; Eslamian, S., Eslamian, F., Eds.; Elsevier: Amsterdam, The Netherlands, 2023; pp. 57–68. [Google Scholar]
  9. Li, Z.; Hu, S.; Gao, G.; Yao, C.; Fu, S.; Xi, Y. Decision-making on process risk of Arctic route for LNG carrier via dynamic Bayesian network modeling. J. Loss Prev. Process Ind. 2021, 71, 104473. [Google Scholar] [CrossRef]
  10. Zhou, K.; Xing, W.; Wang, J.; Li, H.; Yang, Z. A data-driven risk model for maritime casualty analysis: A global perspective. Reliab. Eng. Syst. Saf. 2024, 244, 109925. [Google Scholar] [CrossRef]
  11. Arzaghi, E.; Abbassi, R.; Garaniya, V.; Binns, J.; Khan, F. An ecological risk assessment model for Arctic oil spills from a subsea pipeline. Mar. Pollut. Bull. 2018, 135, 1117–1127. [Google Scholar] [CrossRef]
  12. Afenyo, M.; Ng, A.K.Y.; Jiang, C. A Multiperiod Model for Assessing the Socioeconomic Impacts of Oil Spills during Arctic Shipping. Risk Anal. 2022, 42, 614–633. [Google Scholar] [CrossRef]
  13. Fu, S.; Yu, Y.; Chen, J.; Xi, Y.; Zhang, M. A framework for quantitative analysis of the causation of grounding accidents in arctic shipping. Reliab. Eng. Syst. Saf. 2022, 226, 108706. [Google Scholar] [CrossRef]
  14. Liu, Y.; Ma, X.; Qiao, W.; Ma, L.; Han, B. A novel methodology to model disruption propagation for resilient maritime transportation systems—A case study of the Arctic maritime transportation system. Reliab. Eng. Syst. Saf. 2024, 241, 109620. [Google Scholar] [CrossRef]
  15. Zachopoulos, N.F.; Kokkinos, C.N. Detection methodologies on oil and gas kick: A systematic review. Int. J. Oil Gas Coal Technol. 2023, 33, 1–19. [Google Scholar] [CrossRef]
  16. Zachopoulos, F.; Kokkinos, N. Mathematical modeling of oil and gas kick during drilling operations. AIP Conf. Proc. 2023, 2872, 020004. [Google Scholar]
  17. Amir-Heidari, P.; Farahani, H.; Ebrahemzadih, M. Risk assessment of oil and gas well drilling activities in Iran—A case study: Human factors. Int. J. Occup. Saf. Ergon. 2015, 21, 276–283. [Google Scholar] [CrossRef]
  18. Rangel, M.; Reese, M.; Almeida, J.; Cornielis, J. Preventing Operational Problems and Significant Reduction on Drilling Days Utilizing Proactive Risk Assessment Strategy. In Proceedings of the SPE Latin American and Caribbean Petroleum Engineering Conference, Virtual, 27–31 July 2020. SPE-199119-MS. [Google Scholar]
  19. Pearl, J. Chapter 2–BAYESIAN INFERENCE. In Probabilistic Reasoning in Intelligent Systems; Morgan Kaufmann: San Francisco, CA, USA, 1988; pp. 29–75. [Google Scholar]
  20. Lucas, P.J.F. Risk Assessment and Decision Analysis with Bayesian Networks. J. Stat. Theory Pract. 2014, 8, 414–416. [Google Scholar] [CrossRef]
  21. Meng, G.; Cong, Z.; Song, B.; Li, T.; Wang, C.; Zhou, M. Bayesian network structure learning review. J. Beijing Univ. Aeronaut. Astronaut. 2024. [Google Scholar] [CrossRef]
  22. Wang, N.; Massam, H.; Li, Q. Confidence intervals for discrete log-linear models when MLE does not exist. Stat. Probab. Lett. 2022, 187, 109532. [Google Scholar] [CrossRef]
  23. Wang, J.; Zhou, Z.; Hu, C.; Zhang, P.; Zhao, D. Uncertainty information representation and reasoning. Control Decis. 2023, 38, 2749–2763. [Google Scholar]
  24. Bureau of Safety and Environmental Enforcement. Offshore Incident Statistics. Available online: https://www.bsee.gov/stats-facts/offshore-incident-statistics (accessed on 15 December 2022).
  25. Sakov, P.; Counillon, F.; Bertino, L.; Lisæter, K.A.; Oke, P.R.; Korablev, A. TOPAZ4: An ocean-sea ice data assimilation system for the North Atlantic and Arctic. Ocean Sci. 2012, 8, 633–656. [Google Scholar] [CrossRef]
  26. Tan, X.R.; Deng, J.L. Grey Relational Analysis: A New Method for Multivariate Statistical Analysis. Stat. Res. 1995, 164, 152–163. [Google Scholar]
  27. Blanchet, D.; Spring, W.; McKenna, R.F.; Thomas, G.A.N. ISO 19906: An International Standard for Arctic Offshore Structures. In Proceedings of the OTC Arctic Technology Conference, Houston, TX, USA, 7–9 February 2011; pp. 24–30. [Google Scholar]
  28. Huang, L.; Chen, T.; Deng, Q.; Zhou, Y. Reasoning Disaster Chains with Bayesian Network Estimated under Expert Prior Knowledge. Int. J. Disaster Risk Sci. 2023, 14, 1011–1028. [Google Scholar] [CrossRef]
Figure 1. Schematic diagram of a Bayesian network structure and example of a conditional probability table.
Figure 1. Schematic diagram of a Bayesian network structure and example of a conditional probability table.
Jmse 12 01873 g001
Figure 2. BN model establishment block diagram considering historical data and expert experience.
Figure 2. BN model establishment block diagram considering historical data and expert experience.
Jmse 12 01873 g002
Figure 3. Correlation coefficients for different years.
Figure 3. Correlation coefficients for different years.
Jmse 12 01873 g003
Figure 4. The correlation degrees corresponding to each risk factor.
Figure 4. The correlation degrees corresponding to each risk factor.
Jmse 12 01873 g004
Figure 5. Sixteen major risk factors for drilling ship operations.
Figure 5. Sixteen major risk factors for drilling ship operations.
Jmse 12 01873 g005
Figure 6. Network structure based on Bayesian search with pure data.
Figure 6. Network structure based on Bayesian search with pure data.
Jmse 12 01873 g006
Figure 7. The final Bayesian network structure incorporating data input and prior knowledge.
Figure 7. The final Bayesian network structure incorporating data input and prior knowledge.
Jmse 12 01873 g007
Figure 8. The relationship between the Deck/Handrail Collision node and its parent nodes: Dropped Objects, Other Lifting Device, and Crane.
Figure 8. The relationship between the Deck/Handrail Collision node and its parent nodes: Dropped Objects, Other Lifting Device, and Crane.
Jmse 12 01873 g008
Figure 9. ROC Curves for Fatalities/Injuries and Required_Evacuation nodes with three times calculation (in colors red/blue/green). The black line is diagonal reference line. (a) ROC curve for Fatalities/Injuries = Y, (b) ROC curve for Fatalities/Injuries = N, (c) ROC curve for Required_Evacuation = Y, (d) ROC curve for Required_Evacuation = N.
Figure 9. ROC Curves for Fatalities/Injuries and Required_Evacuation nodes with three times calculation (in colors red/blue/green). The black line is diagonal reference line. (a) ROC curve for Fatalities/Injuries = Y, (b) ROC curve for Fatalities/Injuries = N, (c) ROC curve for Required_Evacuation = Y, (d) ROC curve for Required_Evacuation = N.
Jmse 12 01873 g009
Figure 10. Sensitivity analysis of Fire indicator nodes. The depth of color indicates the degree of influence on indicators; deeper colors denote higher sensitivity.
Figure 10. Sensitivity analysis of Fire indicator nodes. The depth of color indicates the degree of influence on indicators; deeper colors denote higher sensitivity.
Jmse 12 01873 g010
Figure 11. Sensitivity analysis of Deck/Handrail Collision nodes. The depth of color indicates the degree of influence on indicators; deeper colors denote higher sensitivity.
Figure 11. Sensitivity analysis of Deck/Handrail Collision nodes. The depth of color indicates the degree of influence on indicators; deeper colors denote higher sensitivity.
Jmse 12 01873 g011
Figure 12. Probabilities of various risk factors given the occurrence of “Strong Wind”.
Figure 12. Probabilities of various risk factors given the occurrence of “Strong Wind”.
Jmse 12 01873 g012
Figure 13. Probabilities of various risk factors when target node is definite occurrence.
Figure 13. Probabilities of various risk factors when target node is definite occurrence.
Jmse 12 01873 g013
Table 1. The database contents four parts.
Table 1. The database contents four parts.
Data TypeEnvironmental FactorsHuman FactorsIncident Factors
Incident Process Narrative,
Statistical Analysis
Weather, Wind, Waves, etc.Human Error, Fatalities/injuries, etc.Smoke alarms, Fatalities/injuries, Equipment failure, Leak, Evacuation needs, Loss of Well Controls, etc.
Table 2. Explanation of discretization standards.
Table 2. Explanation of discretization standards.
FactorOccurrence (T)Non-Occurrence (F)
CraneInvolving damage or accidents related to the craneNot related to the crane
Dropped ObjectsObjects falling, lost, damaged, or causing injuryNo objects falling
Fatalities/InjuriesPersonnel injured or killed during operationsSafe operations
Human ErrorImproper operation, negligence, or other human factorsProper operation, good condition
Evacuation NeedsEvacuation due to accidentsSafe operations
Equipment FailureEquipment failure due to accidentsSafe operations
Smoke AlarmAlarm due to fire smoke or unknown gasesSafe operations
FireFire occurring on the drilling vesselSafe operations
Other Lifting DeviceAccidents involving other lifting equipmentNot related to other lifting equipment
Deck/Handrail CollisionObjects or cranes colliding with handrails or decksSafe operations
Other CauseUnable to determine the cause of the accidentCause of accident identified
Strong Winds (m/s)>10.8<10.8
High Waves (m)>2.5<2.5
LeakGas or fluid leak on the drilling vesselSafe operations
Loss of Well ControlOil or gas flow from the wellboreSafe operations
CollisionCollision with ice floes or vesselsSafe operations
Table 3. Prior probability distribution of root nodes.
Table 3. Prior probability distribution of root nodes.
Root NodeP = TP = F
Strong Winds0.0990.901
Others0.1490.851
Other Lifting Device0.1530.847
Table 4. Conditional probability table (CPT) for Deck/Handrail Collision node.
Table 4. Conditional probability table (CPT) for Deck/Handrail Collision node.
Dropped ObjectsOther Lifting DeviceCraneP = TP = F
TTT0.8330.167
TTF0.4710.529
TFT0.4230.577
TFF0.3550.645
FTT0.3400.660
FTF0.1930.807
FFT0.5090.491
FFF0.0040.996
Table 5. CPT for Human Error node.
Table 5. CPT for Human Error node.
Strong WindP = TP = F
T0.3550.231
F0.6450.769
Table 6. CPT for Collision node.
Table 6. CPT for Collision node.
Strong WindHigh WaveTF
TT0.4860.514
TF0.2170.783
FT0.3210.679
FF0.0050.995
Table 7. CPT for Fire node.
Table 7. CPT for Fire node.
LeakHuman ErrorEquipment FailureOthersP = TP = F
TTTT0.8120.188
TTTF0.6130.387
TTFT0.4180.582
TTFF0.3130.687
TFTT0.3890.611
TFTF0.3330.667
TFFT0.2990.701
TFFF0.2820.718
FTTT0.6250.375
FTTF0.5180.482
FTFT0.2860.714
FTFF0.1950.805
FFTT0.4800.520
FFTF0.3740.626
FFFT0.2060.794
FFFF0.1170.883
Table 8. Accuracy of each risk node.
Table 8. Accuracy of each risk node.
Risk NodeAccuracy 1Accuracy 2Accuracy 3Average Accuracy
Required Evacuation90.26%91.16%90.31%90.58%
Deck/Handrail Collision90.07%89.73%90.12%89.97%
Fatalities/Injuries79.39%78.84%79.64%79.29%
Fire86.26%87.11%86.21%86.53%
Smoke Alarm89.69%88.95%90.21%89.62%
Leak94.27%93.61%94.12%94.00%
Dropped Object82.06%81.94%82.20%82.07%
Collision90.20%90.13%89.83%90.05%
Loss of Well Control96.76%95.36%96.48%95.75%
Equipment Failure83.97%83.28%84.03%83.76%
Crane83.40%82.78%83.17%83.12%
High Waves95.80%95.44%96.02%95.75%
Strong Wind96.18%96.02%95.92%96.04%
Human Error80.73%81.22%80.29%80.75%
Other Lifting Device92.37%91.73%92.15%92.08%
Other Cause83.97%84.23%84.05%84.08%
Table 9. Sensitivity analysis coefficients of Fire nodes.
Table 9. Sensitivity analysis coefficients of Fire nodes.
Risk NodeSensitivity CoefficientRanking
Equipment Failure0.0461
Crane0.0422
Other Cause0.0223
Other Lifting Device0.0214
Leak0.0205
Strong Wind0.0186
Human Error0.0187
Collision0.0138
High Waves0.0059
Table 10. Sensitivity analysis coefficients of Deck/Handrail Collision nodes.
Table 10. Sensitivity analysis coefficients of Deck/Handrail Collision nodes.
Risk NodeSensitivity CoefficientRanking
Other Lifting Device0.0541
Crane0.0512
Dropped Object0.0343
Strong Wind0.0284
Human Error0.0255
Other Cause0.0246
Disclaimer/Publisher’s Note: The statements, opinions and data contained in all publications are solely those of the individual author(s) and contributor(s) and not of MDPI and/or the editor(s). MDPI and/or the editor(s) disclaim responsibility for any injury to people or property resulting from any ideas, methods, instructions or products referred to in the content.

Share and Cite

MDPI and ACS Style

Wang, Q.; Wang, Z.; Li, H.; Huang, X.; Yue, Q.; Yue, X.; Wang, Y. Risk Assessment of Polar Drillship Operations Based on Bayesian Networks. J. Mar. Sci. Eng. 2024, 12, 1873. https://doi.org/10.3390/jmse12101873

AMA Style

Wang Q, Wang Z, Li H, Huang X, Yue Q, Yue X, Wang Y. Risk Assessment of Polar Drillship Operations Based on Bayesian Networks. Journal of Marine Science and Engineering. 2024; 12(10):1873. https://doi.org/10.3390/jmse12101873

Chicago/Turabian Style

Wang, Qi, Zixin Wang, Hongen Li, Xiaoming Huang, Qianjin Yue, Xiufeng Yue, and Yanlin Wang. 2024. "Risk Assessment of Polar Drillship Operations Based on Bayesian Networks" Journal of Marine Science and Engineering 12, no. 10: 1873. https://doi.org/10.3390/jmse12101873

APA Style

Wang, Q., Wang, Z., Li, H., Huang, X., Yue, Q., Yue, X., & Wang, Y. (2024). Risk Assessment of Polar Drillship Operations Based on Bayesian Networks. Journal of Marine Science and Engineering, 12(10), 1873. https://doi.org/10.3390/jmse12101873

Note that from the first issue of 2016, this journal uses article numbers instead of page numbers. See further details here.

Article Metrics

Back to TopTop