Sign in to use this feature.

Years

Between: -

Subjects

remove_circle_outline
remove_circle_outline
remove_circle_outline
remove_circle_outline

Journals

Article Types

Countries / Regions

Search Results (22)

Search Parameters:
Keywords = dolichol

Order results
Result details
Results per page
Select all
Export citation of selected articles as:
14 pages, 2358 KB  
Article
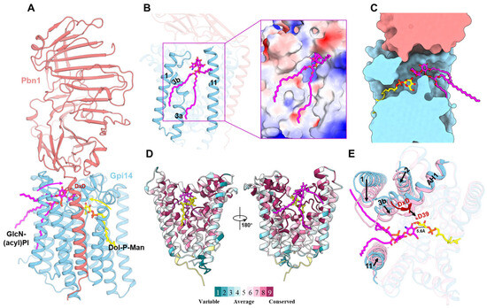
Structural Insights into the Glycosylphosphatidylinositol Mannosyltransferase I Complex from Candida glabrata
by Hui Sun, Weihong Wu, Xiaomei Li, Yang Deng, Jiarong Huang, Meng Yin and Zhaofeng Yan
J. Fungi 2025, 11(11), 819; https://doi.org/10.3390/jof11110819 - 19 Nov 2025
Viewed by 874
Abstract
The global rise in resistance to first-line antifungal agents highlights the urgent need for new therapeutic strategies. Glycosylphosphatidylinositol (GPI)-anchored protein biosynthesis is an attractive target. The GPI mannosyltransferase I (GPI-MT-I), composed of Gpi14 and Pbn1, catalyzes the essential first mannose transfer from dolichol-phosphomannose [...] Read more.
The global rise in resistance to first-line antifungal agents highlights the urgent need for new therapeutic strategies. Glycosylphosphatidylinositol (GPI)-anchored protein biosynthesis is an attractive target. The GPI mannosyltransferase I (GPI-MT-I), composed of Gpi14 and Pbn1, catalyzes the essential first mannose transfer from dolichol-phosphomannose (Dol-P-Man) to the GPI precursor. This initial mannosylation is critical for fungal cell wall integrity, yet the molecular basis of GPI-MT-I assembly and substrate recognition remains poorly understood. Here, we present the cryo-EM structure of Candida glabrata GPI-MT-I in complex with Dol-P-Man, revealing how Gpi14 and Pbn1 form a stable complex and engage the mannose donor. An AlphaFold3-predicted acceptor-bound model further defines the structural basis of acceptor substrate recognition and suggests a plausible catalytic mechanism. Comparison with structural homologs highlights a distinct mode of substrate engagement by GPI-MT-I. Together, these findings establish a mechanistic framework for GPI-MT-I function with broader implications for the GPI-MT family. Full article
(This article belongs to the Special Issue Fungi in Focus: Fungal Enzyme and Fungal Metabolism)
Show Figures

Figure 1

16 pages, 49683 KB  
Article
Niemann-Pick C-like Endolysosomal Dysfunction in DHDDS Patient Cells, a Congenital Disorder of Glycosylation, Can Be Treated with Miglustat
by Hannah L. Best, Sophie R. Cook, Helen Waller-Evans and Emyr Lloyd-Evans
Int. J. Mol. Sci. 2025, 26(4), 1471; https://doi.org/10.3390/ijms26041471 - 10 Feb 2025
Cited by 2 | Viewed by 2147
Abstract
DHDDS (dehydrodolichol diphosphate synthetase) and NgBR (Nogo-B Receptor) collectively form an enzymatic complex important for the synthesis of dolichol, a key component of protein N-glycosylation. Mutations in DHDDS and the gene encoding NgBR (NUS1) are associated with neurodevelopmental disorders that clinically present [...] Read more.
DHDDS (dehydrodolichol diphosphate synthetase) and NgBR (Nogo-B Receptor) collectively form an enzymatic complex important for the synthesis of dolichol, a key component of protein N-glycosylation. Mutations in DHDDS and the gene encoding NgBR (NUS1) are associated with neurodevelopmental disorders that clinically present with epilepsy, motor impairments, and developmental delay. Previous work has demonstrated both DHDDS and NgBR can also interact with NPC2 (Niemann-Pick C (NPC) type 2), a protein which functions to traffic cholesterol out of the lysosome and, when mutated, can cause a lysosomal storage disorder (NPC disease) characterised by an accumulation of cholesterol and glycosphingolipids. Abnormal cholesterol accumulation has also been reported in cells from both individuals and animal models with mutations in NUS1, and suspected lipid storage has been shown in biopsies from individuals with mutations in DHDDS. Our findings provide further evidence for overlap between NPC2 and DHDDS disorders, showing that DHDDS patient fibroblasts have increased lysosomal volume, store cholesterol and ganglioside GM1, and have altered lysosomal Ca2+ homeostasis. Treatment of DHDDS cells, with the approved NPC small molecule therapy, miglustat, improves these disease-associated phenotypes, identifying a possible therapeutic option for DHDDS patients. These data suggest that treatment options currently approved for NPC disease may be translatable to DHDDS/NUS1 patients. Full article
(This article belongs to the Special Issue The Role of Lipids in Health and Diseases)
Show Figures

Figure 1

18 pages, 2977 KB  
Article
Aptamer-Based Imaging of Polyisoprenoids in the Malaria Parasite
by Flavia M. Zimbres, Emilio F. Merino, Grant J. Butschek, Joshua H. Butler, Frédéric Ducongé and Maria B. Cassera
Molecules 2024, 29(1), 178; https://doi.org/10.3390/molecules29010178 - 28 Dec 2023
Cited by 1 | Viewed by 2075
Abstract
Dolichols are isoprenoid end-products of the mevalonate and 2C-methyl-D-erythritol-4-phosphate pathways. The synthesis of dolichols is initiated with the addition of several molecules of isopentenyl diphosphate to farnesyl diphosphate. This reaction is catalyzed by a cis-prenyltransferase and leads to the formation [...] Read more.
Dolichols are isoprenoid end-products of the mevalonate and 2C-methyl-D-erythritol-4-phosphate pathways. The synthesis of dolichols is initiated with the addition of several molecules of isopentenyl diphosphate to farnesyl diphosphate. This reaction is catalyzed by a cis-prenyltransferase and leads to the formation of polyprenyl diphosphate. Subsequent steps involve the dephosphorylation and reduction of the α-isoprene unit by a polyprenol reductase, resulting in the generation of dolichol. The size of the dolichol varies, depending on the number of isoprene units incorporated. In eukaryotes, dolichols are synthesized as a mixture of four or more different lengths. Their biosynthesis is predicted to occur in the endoplasmic reticulum, where dolichols play an essential role in protein glycosylation. In this study, we have developed a selection of aptamers targeting dolichols and enhanced their specificity by incorporating fatty acids for negative selection. One aptamer showed high enrichment and specificity for linear polyisoprenoids containing at least one oxygen atom, such as an alcohol or aldehyde, in the α-isoprene unit. The selected aptamer proved to be a valuable tool for the subcellular localization of polyisoprenoids in the malaria parasite. To the best of our knowledge, this is the first time that polyisoprenoids have been localized within a cell using aptamer-based imaging techniques. Full article
Show Figures

Figure 1

16 pages, 3518 KB  
Article
Expression of Saccharomyces cerevisiae RER2 Gene Encoding Cis-Prenyltransferase in Trichoderma atroviride Increases the Activity of Secretory Hydrolases and Enhances Antimicrobial Features
by Urszula Perlińska-Lenart, Sebastian Graczyk, Sebastian Piłsyk, Jacek Lenart, Agata Lipko, Ewa Swiezewska, Przemysław Bernat and Joanna S. Kruszewska
J. Fungi 2023, 9(1), 38; https://doi.org/10.3390/jof9010038 - 26 Dec 2022
Cited by 1 | Viewed by 2596
Abstract
Some Trichoderma spp. exhibit natural abilities to reduce fungal diseases of plants through their mycoparasitic and antagonistic properties. In this study, we created new Trichoderma atroviride strains with elevated antifungal activity. This effect was achieved by improving the activity of cis-prenyltransferase, the main [...] Read more.
Some Trichoderma spp. exhibit natural abilities to reduce fungal diseases of plants through their mycoparasitic and antagonistic properties. In this study, we created new Trichoderma atroviride strains with elevated antifungal activity. This effect was achieved by improving the activity of cis-prenyltransferase, the main enzyme in dolichol synthesis, by expressing the RER2 gene from Saccharomyces cerevisiae. Since dolichyl phosphate is the carrier of carbohydrate residues during protein glycosylation, activation of its synthesis enhanced the activities of dolichyl-dependent enzymes, DPM synthase and N-acetylglucosamine transferase, as well as stimulated glycosylation of secretory proteins. Cellulases secreted by the transformants revealed significantly higher levels or activities compared to the control strain. Consequently, the resulting Trichoderma strains were more effective against the plant pathogens Pythium ultimum. Full article
Show Figures

Figure 1

15 pages, 601 KB  
Review
The Biomedical Importance of the Missing Pathway for Farnesol and Geranylgeraniol Salvage
by Ignasi Bofill Verdaguer, Marcell Crispim, Agustín Hernández and Alejandro Miguel Katzin
Molecules 2022, 27(24), 8691; https://doi.org/10.3390/molecules27248691 - 8 Dec 2022
Cited by 18 | Viewed by 5388
Abstract
Isoprenoids are the output of the polymerization of five-carbon, branched isoprenic chains derived from isopentenyl pyrophosphate (IPP) and its isomer, dimethylallyl pyrophosphate (DMAPP). Isoprene units are consecutively condensed to form longer structures such as farnesyl and geranylgeranyl pyrophosphate (FPP and GGPP, respectively), necessary [...] Read more.
Isoprenoids are the output of the polymerization of five-carbon, branched isoprenic chains derived from isopentenyl pyrophosphate (IPP) and its isomer, dimethylallyl pyrophosphate (DMAPP). Isoprene units are consecutively condensed to form longer structures such as farnesyl and geranylgeranyl pyrophosphate (FPP and GGPP, respectively), necessary for the biosynthesis of several metabolites. Polyprenyl transferases and synthases use polyprenyl pyrophosphates as their natural substrates; however, it is known that free polyprenols, such as farnesol (FOH), and geranylgeraniol (GGOH) can be incorporated into prenylated proteins, ubiquinone, cholesterol, and dolichols. Furthermore, FOH and GGOH have been shown to block the effects of isoprenoid biosynthesis inhibitors such as fosmidomycin, bisphosphonates, or statins in several organisms. This phenomenon is the consequence of a short pathway, which was observed for the first time more than 25 years ago: the polyprenol salvage pathway, which works via the phosphorylation of FOH and GGOH. Biochemical studies in bacteria, animals, and plants suggest that this pathway can be carried out by two enzymes: a polyprenol kinase and a polyprenyl-phosphate kinase. However, to date, only a few genes have been unequivocally identified to encode these enzymes in photosynthetic organisms. Nevertheless, pieces of evidence for the importance of this pathway abound in studies related to infectious diseases, cancer, dyslipidemias, and nutrition, and to the mitigation of the secondary effects of several drugs. Furthermore, nowadays it is known that both FOH and GGOH can be incorporated via dietary sources that produce various biological effects. This review presents, in a simplified but comprehensive manner, the most important data on the FOH and GGOH salvage pathway, stressing its biomedical importance The main objective of this review is to bring to light the need to discover and characterize the kinases associated with the isoprenoid salvage pathway in animals and pathogens. Full article
Show Figures

Figure 1

14 pages, 1884 KB  
Review
Vertebrate Animal Models of RP59: Current Status and Future Prospects
by Steven J. Fliesler, Sriganesh Ramachandra Rao, Mai N. Nguyen, Mahmoud Tawfik KhalafAllah and Steven J. Pittler
Int. J. Mol. Sci. 2022, 23(21), 13324; https://doi.org/10.3390/ijms232113324 - 1 Nov 2022
Cited by 3 | Viewed by 2713
Abstract
Retinitis pigmentosa-59 (RP59) is a rare, recessive form of RP, caused by mutations in the gene encoding DHDDS (dehydrodolichyl diphosphate synthase). DHDDS forms a heterotetrameric complex with Nogo-B receptor (NgBR; gene NUS1) to form a cis-prenyltransferase (CPT) enzyme complex, which is [...] Read more.
Retinitis pigmentosa-59 (RP59) is a rare, recessive form of RP, caused by mutations in the gene encoding DHDDS (dehydrodolichyl diphosphate synthase). DHDDS forms a heterotetrameric complex with Nogo-B receptor (NgBR; gene NUS1) to form a cis-prenyltransferase (CPT) enzyme complex, which is required for the synthesis of dolichol, which in turn is required for protein N-glycosylation as well as other glycosylation reactions in eukaryotic cells. Herein, we review the published phenotypic characteristics of RP59 models extant, with an emphasis on their ocular phenotypes, based primarily upon knock-in of known RP59-associated DHDDS mutations as well as cell type- and tissue-specific knockout of DHDDS alleles in mice. We also briefly review findings in RP59 patients with retinal disease and other patients with DHDDS mutations causing epilepsy and other neurologic disease. We discuss these findings in the context of addressing “knowledge gaps” in our current understanding of the underlying pathobiology mechanism of RP59, as well as their potential utility for developing therapeutic interventions to block the onset or to dampen the severity or progression of RP59. Full article
Show Figures

Figure 1

16 pages, 3897 KB  
Article
Synthesis of Dolichols in Candida albicans Is Co-Regulated with Elongation of Fatty Acids
by Anna Janik, Urszula Perlińska-Lenart, Katarzyna Gawarecka, Justyna Augustyniak, Ewelina Bratek-Gerej, Przemysław Bernat, Sebastian Piłsyk, Patrycja Skalmowska, Grażyna Palamarczyk, Ewa Swiezewska and Joanna S. Kruszewska
Int. J. Mol. Sci. 2022, 23(1), 409; https://doi.org/10.3390/ijms23010409 - 30 Dec 2021
Cited by 3 | Viewed by 4712
Abstract
Protein glycosylation requires dolichyl phosphate as a carbohydrate carrier. Dolichols are α-saturated polyprenols, and their saturation in S. cerevisiae is catalyzed by polyprenyl reductase Dfg10 together with some other unknown enzymes. The aim of this study was to identify such enzymes in Candida [...] Read more.
Protein glycosylation requires dolichyl phosphate as a carbohydrate carrier. Dolichols are α-saturated polyprenols, and their saturation in S. cerevisiae is catalyzed by polyprenyl reductase Dfg10 together with some other unknown enzymes. The aim of this study was to identify such enzymes in Candida. The Dfg10 polyprenyl reductase from S. cerevisiae comprises a C-terminal 3-oxo-5-alpha-steroid 4-dehydrogenase domain. Alignment analysis revealed such a domain in two ORFs (orf19.209 and orf19.3293) from C. albicans, which were similar, respectively, to Dfg10 polyprenyl reductase and Tsc13 enoyl-transferase from S. cerevisiae. Deletion of orf19.209 in Candida impaired saturation of polyprenols. The Tsc13 homologue turned out not to be capable of saturating polyprenols, but limiting its expression reduce the cellular level of dolichols and polyprenols. This reduction was not due to a decreased expression of genes encoding cis-prenyltransferases from the dolichol branch but to a lower expression of genes encoding enzymes of the early stages of the mevalonate pathway. Despite the resulting lower consumption of acetyl-CoA, the sole precursor of the mevalonate pathway, it was not redirected towards fatty acid synthesis or elongation. Lowering the expression of TSC13 decreased the expression of the ACC1 gene encoding acetyl-CoA carboxylase, the key regulatory enzyme of fatty acid synthesis and elongation. Full article
(This article belongs to the Section Molecular Biology)
Show Figures

Figure 1

13 pages, 1064 KB  
Article
The First Metabolome Analysis in Children with Epilepsy and ALG13-CDG Resulting from c.320A>G Variant
by Justyna Paprocka, Aleksandra Jezela-Stanek, Łukasz Boguszewicz, Maria Sokół, Patryk Lipiński, Ewa Jamroz, Ewa Emich-Widera and Anna Tylki-Szymańska
Children 2021, 8(3), 251; https://doi.org/10.3390/children8030251 - 23 Mar 2021
Cited by 7 | Viewed by 3948
Abstract
Background: ALG13-CDG belongs to the congenital disorders of glycosylation (CDG), which is an expanding group of multisystemic metabolic disorders caused by the N-linked, O-linked oligosaccharides, shared substrates, glycophosphatidylinositol (GPI) anchors, and dolichols pathways with high genetic heterogeneity. Thus, as far as clinical presentation, [...] Read more.
Background: ALG13-CDG belongs to the congenital disorders of glycosylation (CDG), which is an expanding group of multisystemic metabolic disorders caused by the N-linked, O-linked oligosaccharides, shared substrates, glycophosphatidylinositol (GPI) anchors, and dolichols pathways with high genetic heterogeneity. Thus, as far as clinical presentation, laboratory findings, and treatment are concerned, many questions are to be answered. Three individuals presented here may serve as a good example of clinical heterogeneity. This manuscript describes the first metabolomic analysis using NMR in three patients with epileptic encephalopathy due to the recurrent c.320A>G variant in ALG13, characterized to date only in about 60 individuals (mostly female). This is an important preliminary step in the understanding of the pathogenesis of the disease associated with this variant in the rare genetic condition. The disease is assumed to be a disorder of N-glycosylation given that this is the only known function of the ALG13 protein. Despite this, protein electrophoresis, which is abnormal in most conditions due to abnormalities in N-glycosylation, has been normal or only mildly abnormal in the ALG13 patients. Methods: Nuclear magnetic resonance (NMR) spectroscopy in conjunction with multivariate and univariate modelling were used to analyze the metabolic profile of the blood serum samples acquired from the studied patients. Results: Three metabolites were identified as potential biomarkers: betaine, N-acetyl-glycoprotein, and carnitine. Conclusions: Since presented data are the first to be collected so far, they need be verified in further studies. Our intention was to turn attention toward possible CDG-ALG13 laboratory markers that would have clinical significance. Full article
(This article belongs to the Section Pediatric Neurology & Neurodevelopmental Disorders)
Show Figures

Figure 1

14 pages, 1507 KB  
Article
N-Glycosylation in Piroplasmids: Diversity within Simplicity
by Monica Florin-Christensen, Anabel E. Rodriguez, Carlos E. Suárez, Massaro W. Ueti, Fernando O. Delgado, Ignacio Echaide and Leonhard Schnittger
Pathogens 2021, 10(1), 50; https://doi.org/10.3390/pathogens10010050 - 8 Jan 2021
Cited by 6 | Viewed by 4269
Abstract
N-glycosylation has remained mostly unexplored in Piroplasmida, an order of tick-transmitted pathogens of veterinary and medical relevance. Analysis of 11 piroplasmid genomes revealed three distinct scenarios regarding N-glycosylation: Babesia sensu stricto (s.s.) species add one or two N-acetylglucosamine (NAcGlc) molecules [...] Read more.
N-glycosylation has remained mostly unexplored in Piroplasmida, an order of tick-transmitted pathogens of veterinary and medical relevance. Analysis of 11 piroplasmid genomes revealed three distinct scenarios regarding N-glycosylation: Babesia sensu stricto (s.s.) species add one or two N-acetylglucosamine (NAcGlc) molecules to proteins; Theileria equi and Cytauxzoon felis add (NAcGlc)2-mannose, while B. microti and Theileria s.s. synthesize dolichol-P-P-NAcGlc and dolichol-P-P-(NAcGlc)2 without subsequent transfer to proteins. All piroplasmids possess the gene complement needed for the synthesis of the N-glycosylation substrates, dolichol-P and sugar nucleotides. The oligosaccharyl transferase of Babesia species, T. equi and C. felis, is predicted to be composed of only two subunits, STT3 and Ost1. Occurrence of short N-glycans in B. bovis merozoites was experimentally demonstrated by fluorescence microscopy using a NAcGlc-specific lectin. In vitro growth of B. bovis was significantly impaired by tunicamycin, an inhibitor of N-glycosylation, indicating a relevant role for N-glycosylation in this pathogen. Finally, genes coding for N-glycosylation enzymes and substrate biosynthesis are transcribed in B. bovis blood and tick stages, suggesting that this pathway is biologically relevant throughout the parasite life cycle. Elucidation of the role/s exerted by N-glycans will increase our understanding of these successful parasites, for which improved control measures are needed. Full article
(This article belongs to the Special Issue Bovine Babesiosis)
Show Figures

Figure 1

20 pages, 6032 KB  
Review
Structural Insight into the Mechanism of N-Linked Glycosylation by Oligosaccharyltransferase
by Smita Mohanty, Bharat P Chaudhary and David Zoetewey
Biomolecules 2020, 10(4), 624; https://doi.org/10.3390/biom10040624 - 17 Apr 2020
Cited by 54 | Viewed by 16132
Abstract
Asparagine-linked glycosylation, also known as N-linked glycosylation is an essential and highly conserved post-translational protein modification that occurs in all three domains of life. This modification is essential for specific molecular recognition, protein folding, sorting in the endoplasmic reticulum, cell–cell communication, and [...] Read more.
Asparagine-linked glycosylation, also known as N-linked glycosylation is an essential and highly conserved post-translational protein modification that occurs in all three domains of life. This modification is essential for specific molecular recognition, protein folding, sorting in the endoplasmic reticulum, cell–cell communication, and stability. Defects in N-linked glycosylation results in a class of inherited diseases known as congenital disorders of glycosylation (CDG). N-linked glycosylation occurs in the endoplasmic reticulum (ER) lumen by a membrane associated enzyme complex called the oligosaccharyltransferase (OST). In the central step of this reaction, an oligosaccharide group is transferred from a lipid-linked dolichol pyrophosphate donor to the acceptor substrate, the side chain of a specific asparagine residue of a newly synthesized protein. The prokaryotic OST enzyme consists of a single polypeptide chain, also known as single subunit OST or ssOST. In contrast, the eukaryotic OST is a complex of multiple non-identical subunits. In this review, we will discuss the biochemical and structural characterization of the prokaryotic, yeast, and mammalian OST enzymes. This review explains the most recent high-resolution structures of OST determined thus far and the mechanistic implication of N-linked glycosylation throughout all domains of life. It has been shown that the ssOST enzyme, AglB protein of the archaeon Archaeoglobus fulgidus, and the PglB protein of the bacterium Campylobactor lari are structurally and functionally similar to the catalytic Stt3 subunit of the eukaryotic OST enzyme complex. Yeast OST enzyme complex contains a single Stt3 subunit, whereas the human OST complex is formed with either STT3A or STT3B, two paralogues of Stt3. Both human OST complexes, OST-A (with STT3A) and OST-B (containing STT3B), are involved in the N-linked glycosylation of proteins in the ER. The cryo-EM structures of both human OST-A and OST-B complexes were reported recently. An acceptor peptide and a donor substrate (dolichylphosphate) were observed to be bound to the OST-B complex whereas only dolichylphosphate was bound to the OST-A complex suggesting disparate affinities of two OST complexes for the acceptor substrates. However, we still lack an understanding of the independent role of each eukaryotic OST subunit in N-linked glycosylation or in the stabilization of the enzyme complex. Discerning the role of each subunit through structure and function studies will potentially reveal the mechanistic details of N-linked glycosylation in higher organisms. Thus, getting an insight into the requirement of multiple non-identical subunits in the N-linked glycosylation process in eukaryotes poses an important future goal. Full article
(This article belongs to the Special Issue Advances in Membrane Proteins)
Show Figures

Figure 1

20 pages, 2399 KB  
Article
An Autophagy Modifier Screen Identifies Small Molecules Capable of Reducing Autophagosome Accumulation in a Model of CLN3-Mediated Neurodegeneration
by Anton Petcherski, Uma Chandrachud, Elisabeth S. Butz, Madeleine C. Klein, Wen-Ning Zhao, Surya A. Reis, Stephen J. Haggarty, Mika O. Ruonala and Susan L. Cotman
Cells 2019, 8(12), 1531; https://doi.org/10.3390/cells8121531 - 27 Nov 2019
Cited by 14 | Viewed by 5186
Abstract
Alterations in the autophagosomal–lysosomal pathway are a major pathophysiological feature of CLN3 disease, which is the most common form of childhood-onset neurodegeneration. Accumulating autofluorescent lysosomal storage material in CLN3 disease, consisting of dolichols, lipids, biometals, and a protein that normally resides in the [...] Read more.
Alterations in the autophagosomal–lysosomal pathway are a major pathophysiological feature of CLN3 disease, which is the most common form of childhood-onset neurodegeneration. Accumulating autofluorescent lysosomal storage material in CLN3 disease, consisting of dolichols, lipids, biometals, and a protein that normally resides in the mitochondria, subunit c of the mitochondrial ATPase, provides evidence that autophagosomal–lysosomal turnover of cellular components is disrupted upon loss of CLN3 protein function. Using a murine neuronal cell model of the disease, which accurately mimics the major gene defect and the hallmark features of CLN3 disease, we conducted an unbiased search for modifiers of autophagy, extending previous work by further optimizing a GFP-LC3 based assay and performing a high-content screen on a library of ~2000 bioactive compounds. Here we corroborate our earlier screening results and identify expanded, independent sets of autophagy modifiers that increase or decrease the accumulation of autophagosomes in the CLN3 disease cells, highlighting several pathways of interest, including the regulation of calcium signaling, microtubule dynamics, and the mevalonate pathway. Follow-up analysis on fluspirilene, nicardipine, and verapamil, in particular, confirmed activity in reducing GFP-LC3 vesicle burden, while also demonstrating activity in normalizing lysosomal positioning and, for verapamil, in promoting storage material clearance in CLN3 disease neuronal cells. This study demonstrates the potential for cell-based screening studies to identify candidate molecules and pathways for further work to understand CLN3 disease pathogenesis and in drug development efforts. Full article
(This article belongs to the Special Issue Lysosomal Storage Disorders)
Show Figures

Figure 1

19 pages, 4578 KB  
Article
Inhibition of Dephosphorylation of Dolichyl Diphosphate Alters the Synthesis of Dolichol and Hinders Protein N-Glycosylation and Morphological Transitions in Candida albicans
by Anna Janik, Monika Niewiadomska, Urszula Perlińska-Lenart, Jacek Lenart, Damian Kołakowski, Karolina Skorupińska-Tudek, Ewa Swiezewska, Joanna S. Kruszewska and Grażyna Palamarczyk
Int. J. Mol. Sci. 2019, 20(20), 5067; https://doi.org/10.3390/ijms20205067 - 12 Oct 2019
Cited by 8 | Viewed by 4556
Abstract
The essential role of dolichyl phosphate (DolP) as a carbohydrate carrier during protein N-glycosylation is well established. The cellular pool of DolP is derived from de novo synthesis in the dolichol branch of the mevalonate pathway and from recycling of DolPP after [...] Read more.
The essential role of dolichyl phosphate (DolP) as a carbohydrate carrier during protein N-glycosylation is well established. The cellular pool of DolP is derived from de novo synthesis in the dolichol branch of the mevalonate pathway and from recycling of DolPP after each cycle of N-glycosylation, when the oligosaccharide is transferred from the lipid carrier to the protein and DolPP is released and then dephosphorylated. In Saccharomyces cerevisiae, the dephosphorylation of DolPP is known to be catalyzed by the Cwh8p protein. To establish the role of the Cwh8p orthologue in another distantly related yeast species, Candida albicans, we studied its mutant devoid of the CaCWH8 gene. A double Cacwh8∆/Cacwh8∆ strain was constructed by the URA-blaster method. As in S. cerevisiae, the mutant was impaired in DolPP recycling. This defect, however, was accompanied by an elevation of cis-prenyltransferase activity and higher de novo production of dolichols. Despite these compensatory changes, protein glycosylation, cell wall integrity, filamentous growth, and biofilm formation were impaired in the mutant. These results suggest that the defects are not due to the lack of DolP for the protein N-glycosylation but rather that the activity of oligosacharyltransferase could be inhibited by the excess DolPP accumulating in the mutant. Full article
Show Figures

Graphical abstract

16 pages, 2361 KB  
Article
Membrane Topological Model of Glycosyltransferases of the GT-C Superfamily
by Andreia Albuquerque-Wendt, Hermann J. Hütte, Falk F. R. Buettner, Françoise H. Routier and Hans Bakker
Int. J. Mol. Sci. 2019, 20(19), 4842; https://doi.org/10.3390/ijms20194842 - 29 Sep 2019
Cited by 33 | Viewed by 6168
Abstract
Glycosyltransferases that use polyisoprenol-linked donor substrates are categorized in the GT-C superfamily. In eukaryotes, they act in the endoplasmic reticulum (ER) lumen and are involved in N-glycosylation, glypiation, O-mannosylation, and C-mannosylation of proteins. We generated a membrane topology model of [...] Read more.
Glycosyltransferases that use polyisoprenol-linked donor substrates are categorized in the GT-C superfamily. In eukaryotes, they act in the endoplasmic reticulum (ER) lumen and are involved in N-glycosylation, glypiation, O-mannosylation, and C-mannosylation of proteins. We generated a membrane topology model of C-mannosyltransferases (DPY19 family) that concurred perfectly with the 13 transmembrane domains (TMDs) observed in oligosaccharyltransferases (STT3 family) structures. A multiple alignment of family members from diverse organisms highlighted the presence of only a few conserved amino acids between DPY19s and STT3s. Most of these residues were shown to be essential for DPY19 function and are positioned in luminal loops that showed high conservation within the DPY19 family. Multiple alignments of other eukaryotic GT-C families underlined the presence of similar conserved motifs in luminal loops, in all enzymes of the superfamily. Most GT-C enzymes are proposed to have an uneven number of TDMs with 11 (POMT, TMTC, ALG9, ALG12, PIGB, PIGV, and PIGZ) or 13 (DPY19, STT3, and ALG10) membrane-spanning helices. In contrast, PIGM, ALG3, ALG6, and ALG8 have 12 or 14 TMDs and display a C-terminal dilysine ER-retrieval motif oriented towards the cytoplasm. We propose that all members of the GT-C superfamily are evolutionary related enzymes with preserved membrane topology. Full article
Show Figures

Graphical abstract

14 pages, 5192 KB  
Article
Long-Chain Polyisoprenoids Are Synthesized by AtCPT1 in Arabidopsis thaliana
by Przemyslaw Surowiecki, Agnieszka Onysk, Katarzyna Manko, Ewa Swiezewska and Liliana Surmacz
Molecules 2019, 24(15), 2789; https://doi.org/10.3390/molecules24152789 - 31 Jul 2019
Cited by 15 | Viewed by 4403
Abstract
Arabidopsis roots accumulate a complex mixture of dolichols composed of three families, (i.e., short-, medium- and long-chain dolichols), but until now none of the cis-prenyltransferases (CPTs) predicted in the Arabidopsis genome has been considered responsible for their synthesis. In this report, using [...] Read more.
Arabidopsis roots accumulate a complex mixture of dolichols composed of three families, (i.e., short-, medium- and long-chain dolichols), but until now none of the cis-prenyltransferases (CPTs) predicted in the Arabidopsis genome has been considered responsible for their synthesis. In this report, using homo- and heterologous (yeast and tobacco) models, we have characterized the AtCPT1 gene (At2g23410) which encodes a CPT responsible for the formation of long-chain dolichols, Dol-18 to -23, with Dol-21 dominating, in Arabidopsis. The content of these dolichols was significantly reduced in AtCPT1 T-DNA insertion mutant lines and highly increased in AtCPT1-overexpressing plants. Similar to the majority of eukaryotic CPTs, AtCPT1 is localized to the endoplasmic reticulum (ER). Functional complementation tests using yeast rer2Δ or srt1Δ mutants devoid of medium- or long-chain dolichols, respectively, confirmed that this enzyme synthesizes long-chain dolichols, although the dolichol chains thus formed are somewhat shorter than those synthesized in planta. Moreover, AtCPT1 acts as a homomeric CPT and does not need LEW1 for its activity. AtCPT1 is the first plant CPT producing long-chain polyisoprenoids that does not form a complex with the NgBR/NUS1 homologue. Full article
(This article belongs to the Special Issue Plant Isoprenoids)
Show Figures

Figure 1

12 pages, 3653 KB  
Article
Characterization of a Cis-Prenyltransferase from Lilium longiflorum Anther
by Jyun-Yu Yao, Kuo-Hsun Teng, Ming-Che Liu, Co-Shine Wang and Po-Huang Liang
Molecules 2019, 24(15), 2728; https://doi.org/10.3390/molecules24152728 - 26 Jul 2019
Cited by 5 | Viewed by 4173
Abstract
A group of prenyltransferases catalyze chain elongation of farnesyl diphosphate (FPP) to designated lengths via consecutive condensation reactions with specific numbers of isopentenyl diphosphate (IPP). cis-Prenyltransferases, which catalyze cis-double bond formation during IPP condensation, usually synthesize long-chain products as lipid carriers [...] Read more.
A group of prenyltransferases catalyze chain elongation of farnesyl diphosphate (FPP) to designated lengths via consecutive condensation reactions with specific numbers of isopentenyl diphosphate (IPP). cis-Prenyltransferases, which catalyze cis-double bond formation during IPP condensation, usually synthesize long-chain products as lipid carriers to mediate peptidoglycan biosynthesis in prokaryotes and protein glycosylation in eukaryotes. Unlike only one or two cis-prenyltransferases in bacteria, yeast, and animals, plants have several cis-prenyltransferases and their functions are less understood. As reported here, a cis-prenyltransferase from Lilium longiflorum anther, named LLA66, was expressed in Saccharomyces cerevisiae and characterized to produce C40/C45 products without the capability to restore the growth defect from Rer2-deletion, although it was phylogenetically categorized as a long-chain enzyme. Our studies suggest that evolutional mutations may occur in the plant cis-prenyltransferase to convert it into a shorter-chain enzyme. Full article
(This article belongs to the Special Issue Plant Isoprenoids)
Show Figures

Figure 1

Back to TopTop