Niemann-Pick C-like Endolysosomal Dysfunction in DHDDS Patient Cells, a Congenital Disorder of Glycosylation, Can Be Treated with Miglustat
Abstract
1. Introduction
2. Results
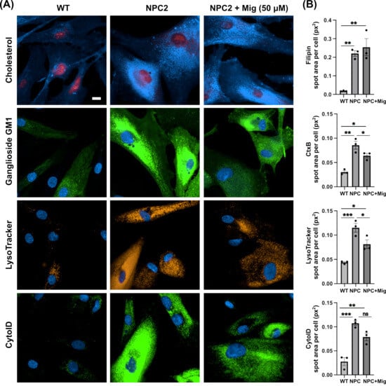
2.1. NPC2 Human Fibroblasts Present with Classical NPC Disease Cellular Phenotypes
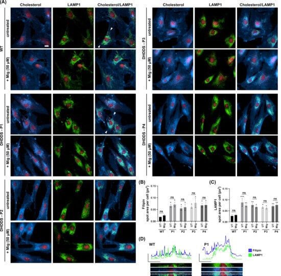
2.2. DHDDS Human Fibroblasts Cell Present with Lysosomal Lipid Storage
2.3. DHDDS Cells Have Reduced Lysosomal Ca2+ Content
2.4. DHDDS Cells Have Altered Autophagic Flux
3. Discussion
4. Materials and Methods
4.1. Cell Maintenance and Drug Treatment
4.2. Determination of Lysosomal Ca2+
4.3. Lysosomal Staining with Lysotracker Red
4.4. Autophagic Vacuole Staining with CytoID
4.5. Staining of Cellular Lipid Content
4.6. Immunocytochemistry
4.7. Imaging and Image Analysis
4.8. Statistics
Author Contributions
Funding
Data Availability Statement
Acknowledgments
Conflicts of Interest
Abbreviations
Appendix A

References
- Galosi, S.; Edani, B.H.; Martinelli, S.; Hansikova, H.; Eklund, E.A.; Caputi, C.; Masuelli, L.; Corsten-Janssen, N.; Srour, M.; Oegema, R. De novo DHDDS variants cause a neurodevelopmental and neurodegenerative disorder with myoclonus. Brain 2022, 145, 208–223. [Google Scholar] [CrossRef] [PubMed]
- Hamdan, F.F.; Myers, C.T.; Cossette, P.; Lemay, P.; Spiegelman, D.; Laporte, A.D.; Nassif, C.; Diallo, O.; Monlong, J.; Cadieux-Dion, M.; et al. High Rate of Recurrent De Novo Mutations in Developmental and Epileptic Encephalopathies. Am. J. Hum. Genet. 2017, 101, 664–685. [Google Scholar] [CrossRef]
- Courage, C.; Oliver, K.L.; Park, E.J.; Cameron, J.M.; Grabinska, K.A.; Muona, M.; Canafoglia, L.; Gambardella, A.; Said, E.; Afawi, Z.; et al. Progressive myoclonus epilepsies-Residual unsolved cases have marked genetic heterogeneity including dolichol-dependent protein glycosylation pathway genes. Am. J. Hum. Genet. 2021, 108, 722–738. [Google Scholar] [CrossRef] [PubMed]
- Mehta, S.; Lal, V. DHDDS Mutation: A Rare Cause of Refractory Epilepsy and Hyperkinetic Movement Disorder. J. Mov. Disord. 2023, 16, 107–109. [Google Scholar] [CrossRef] [PubMed]
- Mousa, J.; Veres, L.; Mohamed, A.; De Graef, D.; Morava, E. Acetazolamide treatment in late onset CDG type 1 due to biallelic pathogenic DHDDS variants. Mol. Genet. Metab. Rep. 2022, 32, 100901. [Google Scholar] [CrossRef]
- Williams, L.J.; Waller, S.; Qiu, J.; Innes, E.; Elserafy, N.; Procopis, P.; Sampaio, H.; Mahant, N.; Tchan, M.C.; Mohammad, S.S.; et al. DHDDS and NUS1: A Converging Pathway and Common Phenotype. Mov. Disord. Clin. Pract. 2024, 11, 76–85. [Google Scholar] [CrossRef]
- Edani, B.H.; Grabinska, K.A.; Zhang, R.; Park, E.J.; Siciliano, B.; Surmacz, L.; Ha, Y.; Sessa, W.C. Structural elucidation of the cis-prenyltransferase NgBR/DHDDS complex reveals insights in regulation of protein glycosylation. Proc. Natl. Acad. Sci. USA 2020, 117, 20794–20802. [Google Scholar] [CrossRef] [PubMed]
- Adair, W.L., Jr.; Cafmeyer, N.; Keller, R.K. Solubilization and characterization of the long chain prenyltransferase involved in dolichyl phosphate biosynthesis. J. Biol. Chem. 1984, 259, 4441–4446. [Google Scholar] [CrossRef]
- Ericsson, J.; Thelin, A.; Chojnacki, T.; Dallner, G. Characterization and distribution of cis-prenyl transferase participating in liver microsomal polyisoprenoid biosynthesis. Eur. J. Biochem. 1991, 202, 789–796. [Google Scholar] [CrossRef]
- Bar-El, M.L.; Vaňková, P.; Yeheskel, A.; Simhaev, L.; Engel, H.; Man, P.; Haitin, Y.; Giladi, M. Structural basis of heterotetrameric assembly and disease mutations in the human cis-prenyltransferase complex. Nat. Commun. 2020, 11, 5273. [Google Scholar] [CrossRef] [PubMed]
- Endo, S.; Zhang, Y.W.; Takahashi, S.; Koyama, T. Identification of human dehydrodolichyl diphosphate synthase gene. Biochim. Biophys. Acta 2003, 1625, 291–295. [Google Scholar] [CrossRef] [PubMed]
- Shridas, P.; Rush, J.S.; Waechter, C.J. Identification and characterization of a cDNA encoding a long-chain cis-isoprenyltranferase involved in dolichyl monophosphate biosynthesis in the ER of brain cells. Biochem. Biophys. Res. Commun. 2003, 312, 1349–1356. [Google Scholar] [CrossRef]
- Park, E.J.; Grabińska, K.A.; Guan, Z.; Stránecký, V.; Hartmannová, H.; Hodaňová, K.; Barešová, V.; Sovová, J.; Jozsef, L.; Ondrušková, N.; et al. Mutation of Nogo-B receptor, a subunit of cis-prenyltransferase, causes a congenital disorder of glycosylation. Cell Metab. 2014, 20, 448–457. [Google Scholar] [CrossRef] [PubMed]
- Zelinger, L.; Banin, E.; Obolensky, A.; Mizrahi-Meissonnier, L.; Beryozkin, A.; Bandah-Rozenfeld, D.; Frenkel, S.; Ben-Yosef, T.; Merin, S.; Schwartz, S.B.; et al. A missense mutation in DHDDS, encoding dehydrodolichyl diphosphate synthase, is associated with autosomal-recessive retinitis pigmentosa in Ashkenazi Jews. Am. J. Hum. Genet. 2011, 88, 207–215. [Google Scholar] [CrossRef] [PubMed]
- Grünewald, S.; Matthijs, G.; Jaeken, J. Congenital Disorders of Glycosylation: A Review. Pediatr. Res. 2002, 52, 618–624. [Google Scholar] [CrossRef]
- Wen, R.; Lam, B.L.; Guan, Z. Aberrant dolichol chain lengths as biomarkers for retinitis pigmentosa caused by impaired dolichol biosynthesis. J. Lipid Res. 2013, 54, 3516–3522. [Google Scholar] [CrossRef] [PubMed]
- Vermeer, S.; Kremer, H.; Leijten, Q.; Scheffer, H.; Matthijs, G.; Wevers, R.; Knoers, N.; Morava, E.; Lefeber, D. Cerebellar ataxia and congenital disorder of glycosylation Ia (CDG-Ia) with normal routine CDG screening. J. Neurol. 2007, 254, 1356–1358. [Google Scholar] [CrossRef]
- Kharel, Y.; Takahashi, S.; Yamashita, S.; Koyama, T. In vivo interaction between the human dehydrodolichyl diphosphate synthase and the Niemann–Pick C2 protein revealed by a yeast two-hybrid system. Biochem. Biophys. Res. Commun. 2004, 318, 198–203. [Google Scholar] [CrossRef] [PubMed]
- Harrison, K.D.; Miao, R.Q.; Fernandez-Hernándo, C.; Suárez, Y.; Dávalos, A.; Sessa, W.C. Nogo-B receptor stabilizes Niemann-Pick type C2 protein and regulates intracellular cholesterol trafficking. Cell Metab. 2009, 10, 208–218. [Google Scholar] [CrossRef] [PubMed]
- Yu, S.-H.; Wang, T.; Wiggins, K.; Louie, R.J.; Merino, E.F.; Skinner, C.; Cassera, M.B.; Meagher, K.; Goldberg, P.; Rismanchi, N. Lysosomal cholesterol accumulation contributes to the movement phenotypes associated with NUS1 haploinsufficiency. Genet. Med. 2021, 23, 1305–1314. [Google Scholar] [CrossRef]
- Xue, J.; Zhu, Y.; Wei, L.; Huang, H.; Li, G.; Huang, W.; Zhu, H.; Duan, R. Loss of Drosophila NUS1 results in cholesterol accumulation and Parkinson’s disease-related neurodegeneration. FASEB J. 2022, 36, e22411. [Google Scholar] [CrossRef] [PubMed]
- Zervas, M.; Somers, K.L.; Thrall, M.A.; Walkley, S.U. Critical role for glycosphingolipids in Niemann-Pick disease type C. Curr. Biol. 2001, 11, 1283–1287. [Google Scholar] [CrossRef] [PubMed]
- Lloyd-Evans, E.; Morgan, A.J.; He, X.; Smith, D.A.; Elliot-Smith, E.; Sillence, D.J.; Churchill, G.C.; Schuchman, E.H.; Galione, A.; Platt, F.M. Niemann-Pick disease type C1 is a sphingosine storage disease that causes deregulation of lysosomal calcium. Nat. Med. 2008, 14, 1247–1255. [Google Scholar] [CrossRef] [PubMed]
- te Vruchte, D.; Lloyd-Evans, E.; Veldman, R.J.; Neville, D.C.; Dwek, R.A.; Platt, F.M.; van Blitterswijk, W.J.; Sillence, D.J. Accumulation of glycosphingolipids in Niemann-Pick C disease disrupts endosomal transport. J. Biol. Chem. 2004, 279, 26167–26175. [Google Scholar] [CrossRef] [PubMed]
- Lachmann, R.H.; te Vruchte, D.; Lloyd-Evans, E.; Reinkensmeier, G.; Sillence, D.J.; Fernandez-Guillen, L.; Dwek, R.A.; Butters, T.D.; Cox, T.M.; Platt, F.M. Treatment with miglustat reverses the lipid-trafficking defect in Niemann–Pick disease type C. Neurobiol. Dis. 2004, 16, 654–658. [Google Scholar] [CrossRef] [PubMed]
- Mengel, E.; Patterson, M.C.; Da Riol, R.M.; Del Toro, M.; Deodato, F.; Gautschi, M.; Grunewald, S.; Grønborg, S.; Harmatz, P.; Héron, B. Efficacy and safety of arimoclomol in Niemann-Pick disease type C: Results from a double-blind, randomised, placebo-controlled, multinational phase 2/3 trial of a novel treatment. J. Inherit. Metab. Dis. 2021, 44, 1463–1480. [Google Scholar] [CrossRef]
- Bremova-Ertl, T.; Ramaswami, U.; Brands, M.; Foltan, T.; Gautschi, M.; Gissen, P.; Gowing, F.; Hahn, A.; Jones, S.; Kay, R. Trial of N-Acetyl-l-Leucine in Niemann–Pick Disease Type C. N. Engl. J. Med. 2024, 390, 421–431. [Google Scholar] [CrossRef]
- Sugimoto, Y.; Ninomiya, H.; Ohsaki, Y.; Higaki, K.; Davies, J.P.; Ioannou, Y.A.; Ohno, K. Accumulation of cholera toxin and GM1 ganglioside in the early endosome of Niemann–Pick C1-deficient cells. Proc. Natl. Acad. Sci. USA 2001, 98, 12391–12396. [Google Scholar] [CrossRef]
- Harzer, K.; Kustermann-Kuhn, B. Quantified increases of cholesterol, total lipid and globotriaosylceramide in filipin-positive Niemann-Pick type C fibroblasts. Clin. Chim. Acta 2001, 305, 65–73. [Google Scholar] [CrossRef] [PubMed]
- Vanier, M.; Millat, G. Niemann–Pick disease type C. Clin. Genet. 2003, 64, 269–281. [Google Scholar] [CrossRef]
- Choudhury, A.; Dominguez, M.; Puri, V.; Sharma, D.K.; Narita, K.; Wheatley, C.L.; Marks, D.L.; Pagano, R.E. Rab proteins mediate Golgi transport of caveola-internalized glycosphingolipids and correct lipid trafficking in Niemann-Pick C cells. J. Clin. Investig. 2002, 109, 1541–1550. [Google Scholar] [CrossRef] [PubMed]
- Nielsen, G.K.; Dagnaes-Hansen, F.; Holm, I.E.; Meaney, S.; Symula, D.; Andersen, N.T.; Heegaard, C.W. Protein Replacement Therapy Partially Corrects the Cholesterol-Storage Phenotype in a Mouse Model of Niemann-Pick Type C2 Disease. PLoS ONE 2011, 6, e27287. [Google Scholar] [CrossRef] [PubMed]
- Naureckiene, S.; Sleat, D.E.; Lackland, H.; Fensom, A.; Vanier, M.T.; Wattiaux, R.; Jadot, M.; Lobel, P. Identification of HE1 as the Second Gene of Niemann-Pick C Disease. Science 2000, 290, 2298–2301. [Google Scholar] [CrossRef] [PubMed]
- Pagano, R.E. Endocytic trafficking of glycosphingolipids in sphingolipid storage diseases. Philos. Trans. R. Soc. Lond. B Biol. Sci. 2003, 358, 885–891. [Google Scholar] [CrossRef][Green Version]
- Futerman, A.H.; Pagano, R.E. Determination of the intracellular sites and topology of glucosylceramide synthesis in rat liver. Biochem. J. 1991, 280 Pt 2, 295–302. [Google Scholar] [CrossRef]
- Coste, H.; Martel, M.B.; Got, R. Topology of glucosylceramide synthesis in Golgi membranes from porcine submaxillary glands. Biochim. Biophys. Acta 1986, 858, 6–12. [Google Scholar] [CrossRef]
- te Vruchte, D.; Speak, A.O.; Wallom, K.L.; Al Eisa, N.; Smith, D.A.; Hendriksz, C.J.; Simmons, L.; Lachmann, R.H.; Cousins, A.; Hartung, R.; et al. Relative acidic compartment volume as a lysosomal storage disorder–associated biomarker. J. Clin. Investig. 2014, 124, 1320–1328. [Google Scholar] [CrossRef] [PubMed]
- Morgan, A.J.; Yuan, Y.; Patel, S.; Galione, A. Does lysosomal rupture evoke Ca2+ release? A question of pores and stores. Cell Calcium 2020, 86, 102139. [Google Scholar] [CrossRef] [PubMed]
- Yuan, Y.; Kilpatrick, B.S.; Gerndt, S.; Bracher, F.; Grimm, C.; Schapira, A.H.; Patel, S. The lysosomotrope GPN mobilises Ca2+ from acidic organelles. J. Cell Sci. 2021, 134, jcs256578. [Google Scholar] [CrossRef] [PubMed]
- Harrison, K.D.; Park, E.J.; Gao, N.; Kuo, A.; Rush, J.S.; Waechter, C.J.; Lehrman, M.A.; Sessa, W.C. Nogo-B receptor is necessary for cellular dolichol biosynthesis and protein N-glycosylation. EMBO J. 2011, 30, 2490–2500. [Google Scholar] [CrossRef] [PubMed]
- Schedin, S.; Nilsson, M.; Chojnacki, T.; Dallner, G. Alterations in the biosynthesis of cholesterol, dolichol and dolichyl-P in the genetic cholesterol homeostasis disorder, Niemann–Pick type C disease. Biochim. Biophys. Acta (BBA)-Lipids Lipid Metab. 1998, 1394, 177–186. [Google Scholar] [CrossRef]
- Schedin, S.; Pentchev, P.G.; Brunk, U.; Dallner, G. Changes in the levels of dolichol and dolichyl phosphate in a murine model of Niemann-Pick’s type C disease. J. Neurochem. 1995, 65, 670–676. [Google Scholar] [CrossRef]
- Xu, Z.; Farver, W.; Kodukula, S.; Storch, J. Regulation of Sterol Transport between Membranes and NPC2. Biochemistry 2008, 47, 11134–11143. [Google Scholar] [CrossRef] [PubMed]
- Barral, D.C.; Staiano, L.; Guimas Almeida, C.; Cutler, D.F.; Eden, E.R.; Futter, C.E.; Galione, A.; Marques, A.R.A.; Medina, D.L.; Napolitano, G.; et al. Current methods to analyze lysosome morphology, positioning, motility and function. Traffic 2022, 23, 238–269. [Google Scholar] [CrossRef] [PubMed]
- Vogler, C.; Rosenberg, H.S.; Williams, J.C.; Butler, I. Electron microscopy in the diagnosis of lysosomal storage diseases. Am. J. Med. Genet. Suppl. 1987, 3, 243–255. [Google Scholar] [CrossRef]
- Ferreira, C.R.; Gahl, W.A. Lysosomal storage diseases. Transl. Sci. Rare Dis. 2017, 2, 1–71. [Google Scholar] [CrossRef] [PubMed]
- Pineda, M.; Walterfang, M.; Patterson, M.C. Miglustat in Niemann-Pick disease type C patients: A review. Orphanet J. Rare Dis. 2018, 13, 140. [Google Scholar] [CrossRef]
- Patterson, M.C.; Vecchio, D.; Prady, H.; Abel, L.; Wraith, J.E. Miglustat for treatment of Niemann-Pick C disease: A randomised controlled study. Lancet Neurol. 2007, 6, 765–772. [Google Scholar] [CrossRef] [PubMed]
- Kaya, E.; Smith, D.A.; Smith, C.; Morris, L.; Bremova-Ertl, T.; Cortina-Borja, M.; Fineran, P.; Morten, K.J.; Poulton, J.; Boland, B.; et al. Acetyl-leucine slows disease progression in lysosomal storage disorders. Brain Commun. 2021, 3, fcaa148. [Google Scholar] [CrossRef]
- Schindelin, J.; Arganda-Carreras, I.; Frise, E.; Kaynig, V.; Longair, M.; Pietzsch, T.; Preibisch, S.; Rueden, C.; Saalfeld, S.; Schmid, B.; et al. Fiji: An open-source platform for biological-image analysis. Nat. Methods 2012, 9, 676–682. [Google Scholar] [CrossRef] [PubMed]






| Cell Line | Mutation | Source | Reported DHDDS/NUS1 Activity |
|---|---|---|---|
| WT | Apparently healthy control | Coriell GM01652, Female, 11 yr | Not reported, presumed normal |
| NPC2 | Compound heterozygous c.58G>T, p.Glu20Ter c.140G>T, p.Cys47Phe | Coriell GM18455, Male, no reported age | Not reported, presumed normal |
| DHDDS P1 | c.614 G>A p.Arg205Gln | St. George’s University Hospital, Male, 11 yr | ~15-fold lower (at detection limit) [1] |
| DHDDS P2 | c.110 G>A p.Arg37His | St. George’s University Hospital, Female, 14 yr | ~5-fold decrease [10] ~15-fold lower (at detection limit) [1] |
| DHDDS P3 | c.110 G>A p.Arg37His | St. George’s University Hospital, Male, 15 yr | ~5-fold decrease [10] ~15-fold lower (at detection limit) [1] |
| DHDDS P4 | c.614 G>A p.Arg205Gln | Mayo Clinic, Female, 13 yr | ~15-fold lower (at detection limit) [1] |
Disclaimer/Publisher’s Note: The statements, opinions and data contained in all publications are solely those of the individual author(s) and contributor(s) and not of MDPI and/or the editor(s). MDPI and/or the editor(s) disclaim responsibility for any injury to people or property resulting from any ideas, methods, instructions or products referred to in the content. |
© 2025 by the authors. Licensee MDPI, Basel, Switzerland. This article is an open access article distributed under the terms and conditions of the Creative Commons Attribution (CC BY) license (https://creativecommons.org/licenses/by/4.0/).
Share and Cite
Best, H.L.; Cook, S.R.; Waller-Evans, H.; Lloyd-Evans, E. Niemann-Pick C-like Endolysosomal Dysfunction in DHDDS Patient Cells, a Congenital Disorder of Glycosylation, Can Be Treated with Miglustat. Int. J. Mol. Sci. 2025, 26, 1471. https://doi.org/10.3390/ijms26041471
Best HL, Cook SR, Waller-Evans H, Lloyd-Evans E. Niemann-Pick C-like Endolysosomal Dysfunction in DHDDS Patient Cells, a Congenital Disorder of Glycosylation, Can Be Treated with Miglustat. International Journal of Molecular Sciences. 2025; 26(4):1471. https://doi.org/10.3390/ijms26041471
Chicago/Turabian StyleBest, Hannah L., Sophie R. Cook, Helen Waller-Evans, and Emyr Lloyd-Evans. 2025. "Niemann-Pick C-like Endolysosomal Dysfunction in DHDDS Patient Cells, a Congenital Disorder of Glycosylation, Can Be Treated with Miglustat" International Journal of Molecular Sciences 26, no. 4: 1471. https://doi.org/10.3390/ijms26041471
APA StyleBest, H. L., Cook, S. R., Waller-Evans, H., & Lloyd-Evans, E. (2025). Niemann-Pick C-like Endolysosomal Dysfunction in DHDDS Patient Cells, a Congenital Disorder of Glycosylation, Can Be Treated with Miglustat. International Journal of Molecular Sciences, 26(4), 1471. https://doi.org/10.3390/ijms26041471

