Sign in to use this feature.

Years

Between: -

Subjects

remove_circle_outline
remove_circle_outline
remove_circle_outline
remove_circle_outline
remove_circle_outline

Journals

Article Types

Countries / Regions

Search Results (23)

Search Parameters:
Keywords = divergent total synthesis

Order results
Result details
Results per page
Select all
Export citation of selected articles as:
28 pages, 4640 KB  
Article
Proteomic Analysis of Low-Temperature Stress Response in Maize (Zea mays L.) at the Seedling Stage
by Tao Yu, Jianguo Zhang, Xuena Ma, Shiliang Cao, Wenyue Li and Gengbin Yang
Curr. Issues Mol. Biol. 2025, 47(9), 784; https://doi.org/10.3390/cimb47090784 - 22 Sep 2025
Viewed by 138
Abstract
Low temperature severely restricts maize seedling establishment and yield in northern China, but the proteomic basis of low-temperature tolerance in maize remains unclear. This study used TMT-labeled quantitative proteomics combined with data-independent acquisition (DIA) and liquid chromatography–tandem mass spectrometry (LC-MS/MS) to analyze dynamic [...] Read more.
Low temperature severely restricts maize seedling establishment and yield in northern China, but the proteomic basis of low-temperature tolerance in maize remains unclear. This study used TMT-labeled quantitative proteomics combined with data-independent acquisition (DIA) and liquid chromatography–tandem mass spectrometry (LC-MS/MS) to analyze dynamic proteome changes in two maize inbred lines (low-temperature-tolerant B144 and low-temperature-sensitive Q319) at the three-leaf stage under 5 °C treatment. A total of 4367 non-redundant proteins were identified. For differentially expressed proteins (DEPs, fold change >2.0 or <0.5, ANOVA-adjusted p < 0.05, false discovery rate [FDR] < 0.05), B144 showed exclusive upregulation under stress (6 DEPs at 24 h; 16 DEPs at 48 h), while Q319 exhibited mixed regulation (9 DEPs at 24 h: 6 upregulated, 3 downregulated; 21 DEPs at 48 h: 19 upregulated, 2 downregulated). Functional annotation indicated that ribosomal proteins, oxidoreductases, glycerol-3-phosphate permease, and actin were significantly upregulated in both lines. Pathway enrichment analysis revealed associations with carbohydrate metabolism, amino acid biosynthesis, and secondary metabolite synthesis. Weighted gene co-expression network analysis (WGCNA) identified genotype-specific expression patterns: B144 showed differential expression of proteins related to acetyl-CoA synthetase and fatty acid β-oxidation at 24 h and of proteins related to D-3-phosphoglycerate dehydrogenase at 48 h; Q319 showed differential expression of proteasome-related proteins at 24 h and of proteins related to elongation factor 1α (EF-1α) at 48 h. Venn analysis found no shared DEPs between the two lines at 24 h but four overlapping DEPs at 48 h. These results clarify proteomic differences underlying low-temperature tolerance divergence between maize genotypes and provide candidate targets for molecular breeding of low-temperature-tolerant maize. Full article
Show Figures

Figure 1

16 pages, 3996 KB  
Article
Genes Associated with the Accumulation of Proanthocyanidins in Nelumbo nucifera Gaertn
by Wanyue Zhao, Lin Zhao, Shaoyuan Chen, Ruimin Nie, Yi Xu and Longqing Chen
Agriculture 2025, 15(15), 1674; https://doi.org/10.3390/agriculture15151674 - 2 Aug 2025
Viewed by 395
Abstract
Proanthocyanidins are a subclass of flavonoids formed through a poorly understood polymerization process that forms chains of 3–30 catechins and epi-catechins. Proanthocyanidins serve as UV protectants and antifeedants that accumulate in diverse plant species, including the lotus. To identify candidate genes underlying proanthocyanidin [...] Read more.
Proanthocyanidins are a subclass of flavonoids formed through a poorly understood polymerization process that forms chains of 3–30 catechins and epi-catechins. Proanthocyanidins serve as UV protectants and antifeedants that accumulate in diverse plant species, including the lotus. To identify candidate genes underlying proanthocyanidin synthesis and polymerization, we generated and functionally annotated transcriptomes from seedpods and seed epicarps of two lotus cultivars, “Guoqing Hong” and “Space Lotus”, which accumulate markedly divergent proanthocyanidin levels across the immature, near-mature, and mature developmental stages. Our transcriptome analysis was based on a total of 262.29 GB of raw data. We aligned the transcriptome data with the lotus genome and obtained an alignment efficiency that ranged from 91.74% to 96.44%. Based on the alignment results, we discovered 4774 new genes and functionally annotated 3232 genes. A total of 14,994 differentially expressed genes (DEGs) were identified from two-by-two comparisons of transcript libraries. We found 61 DEGs in the same developmental stage in the same tissue of different species. Comparative transcriptome analysis of seedpods and seed epicarps from two cultivars identified 14,994 differentially expressed genes (DEGs), of which 10 were functionally associated with proanthocyanidin synthesis and 9 were possibly implicated in the polymerization reactions. We independently quantified the expression of the candidate genes using qRT-PCR. Significant differences in the expression of candidate genes in different tissues and periods of lotus species are consistent with particular genes contributing to the polymerization of catechins and epi-catechins into proanthocyanidins in lotus seedpods and seed epicarps. Full article
(This article belongs to the Section Crop Genetics, Genomics and Breeding)
Show Figures

Figure 1

23 pages, 4789 KB  
Article
Telomere-to-Telomere Assembly of the Cordyceps militaris CH1 Genome and Integrated Transcriptomic and Metabolomic Analyses Provide New Insights into Cordycepin Biosynthesis Under Light Stress
by Yang Yang, Jingjing Huang, Gangqiang Dong and Xuebo Hu
J. Fungi 2025, 11(6), 461; https://doi.org/10.3390/jof11060461 - 18 Jun 2025
Viewed by 942
Abstract
Cordyceps militaris, a model species in the genus Cordyceps, is widely distributed globally and is known for its significant medicinal value. It has been traditionally used in Chinese medicine to enhance immunity, alleviate fatigue, and treat tumors, among other therapeutic purposes. Here, [...] Read more.
Cordyceps militaris, a model species in the genus Cordyceps, is widely distributed globally and is known for its significant medicinal value. It has been traditionally used in Chinese medicine to enhance immunity, alleviate fatigue, and treat tumors, among other therapeutic purposes. Here, we successfully assembled a telomere-to-telomere (T2T) level genome of C. militaris CH1 using PacBio HiFi and Hi-C technologies. The assembled genome is 32.67 Mb in size, with an N50 of 4.70 Mb. Gene prediction revealed a total of 10,749 predicted genes in the C. militaris CH1 genome, with a gene completeness of 99.20%. Phylogenetic analysis showed the evolutionary relationship between C. militaris CH1 and other Cordyceps species, suggesting that the divergence between this strain and C. militaris ATCC 34164 occurred approximately 1.36 Mya. Combined transcriptomic and metabolomic analyses identified 842 differentially expressed genes and 2052 metabolites that were significantly altered under light stress, primarily involving key pathways related to amino acid metabolism, purine metabolism, and secondary metabolite biosynthesis. Joint analysis of genes and metabolites revealed 79 genes coding for enzymes associated with the synthesis of adenine and adenosine, with the expression of 52 genes being upregulated, consistent with the accumulation trends of adenine and adenosine. Four gene clusters related to the synthesis of cordycepin were identified, with a significant upregulation of cns3 (FUN_003263), suggesting that light stress may promote cordycepin biosynthesis. This comprehensive analysis not only provides new insights into the genomics, metabolomics, and functional gene research of C. militaris CH1 but also offers a potential biological foundation for understanding the synthesis mechanisms of cordycepin and its efficient production. Full article
(This article belongs to the Section Fungal Genomics, Genetics and Molecular Biology)
Show Figures

Figure 1

18 pages, 3576 KB  
Article
Resequencing and Functional Analysis Revealed That BsDFR4 Could Cause the Formation of Different Flower Colors in Bletilla striata (Orchidaceae)
by Siting Zheng, Zeyuan Mi, Yuanqing Chang, Ruohan Huang, Jiaxin Li, Xiulin Jiang, Shuai Liu and Zhezhi Wang
Int. J. Mol. Sci. 2025, 26(8), 3555; https://doi.org/10.3390/ijms26083555 - 10 Apr 2025
Viewed by 539
Abstract
The formation of flower color is closely related to anthocyanin synthesis. In this study, flowers of Bletilla striata (Orchidaceae) exhibiting distinct color morphs were collected and analyzed. The HPLC results showed significantly higher total flavonoid and anthocyanin contents in purple flowers compared to [...] Read more.
The formation of flower color is closely related to anthocyanin synthesis. In this study, flowers of Bletilla striata (Orchidaceae) exhibiting distinct color morphs were collected and analyzed. The HPLC results showed significantly higher total flavonoid and anthocyanin contents in purple flowers compared to pink counterparts, with increases of 2.20-fold (p < 0.01) and 15.22-fold (p < 0.01), respectively. Cyanidin was the predominant anthocyanin in B. striata. Resequencing analyses highlighted SNP as the primary variation associated with color divergence. A comprehensive screen identified 61 genes encoding enzymes critical to the flavonoid and anthocyanin biosynthesis pathways in B. striata. Among these, 16 flower-specific genes exhibited high expression levels and harbored SNP variations. Notably, a premature stop codon was identified in a gene encoding dihydroflavonol 4-reductase (DFR), leading to truncated protein synthesis and potential disruption of anthocyanin production. Further, the heterologous overexpression of BsDFR4 in Phalaenopsis aphrodite changed petal color from white to yellow-green, demonstrating that it indeed played a regulatory role in the formation of flower color. Furthermore, yeast one-hybrid assays confirmed that transcription factors BsMYB36 and BsMYB51 could directly bind to the BsDFR4 promoter, suggesting their synergistic regulation of anthocyanin biosynthesis. These results provided a conceptual basis for insights into the formation of different flower colors in Orchidaceae. Full article
(This article belongs to the Special Issue Molecular Research on Orchid Plants: 2nd Edition)
Show Figures

Figure 1

13 pages, 1104 KB  
Article
Stereoselective Total Synthesis of Natural Decanolides Bellidisin C and Pinolidoxin
by Jingjing Bi, Minhao Chen, Pengpeng Nie, Yuanfang Liu, Jun Liu and Yuguo Du
Molecules 2024, 29(23), 5500; https://doi.org/10.3390/molecules29235500 - 21 Nov 2024
Viewed by 1071
Abstract
A divergent total synthesis of bioactive, naturally occurring decanolides, pinolidoxin and bellidisin C, was accomplished by taking advantage of chiral templates L-ribose and L-malic acid. In particular, bellidisin C, which is the first total synthesis so far, was achieved through a [...] Read more.
A divergent total synthesis of bioactive, naturally occurring decanolides, pinolidoxin and bellidisin C, was accomplished by taking advantage of chiral templates L-ribose and L-malic acid. In particular, bellidisin C, which is the first total synthesis so far, was achieved through a cascade reaction of reductive elimination and nucleophilic addition in a one-pot process and a sodium–alkoxide-promoted intramolecular lactonization as the key steps. Full article
(This article belongs to the Special Issue The Design, Synthesis, and Biological Activity of New Drug Candidates)
Show Figures

Graphical abstract

20 pages, 2241 KB  
Article
Ionizing Radiation Dose Differentially Affects the Host–Microbe Relationship over Time
by Nabarun Chakraborty, Allison Hoke, Ross Campbell, Gregory Holmes-Hampton, Vidya P. Kumar, Candace Moyler, Aarti Gautam, Rasha Hammamieh and Sanchita P. Ghosh
Microorganisms 2024, 12(10), 1995; https://doi.org/10.3390/microorganisms12101995 - 30 Sep 2024
Cited by 1 | Viewed by 1426
Abstract
Microorganisms that colonize in or on a host play significant roles in regulating the host’s immunological fitness and bioenergy production, thus controlling the host’s stress responses. Radiation elicits a pro-inflammatory and bioenergy-expensive state, which could influence the gut microbial compositions and, therefore, the [...] Read more.
Microorganisms that colonize in or on a host play significant roles in regulating the host’s immunological fitness and bioenergy production, thus controlling the host’s stress responses. Radiation elicits a pro-inflammatory and bioenergy-expensive state, which could influence the gut microbial compositions and, therefore, the host–microbe bidirectional relationship. To test this hypothesis, young adult mice were exposed to total body irradiation (TBI) at doses of 9.5 Gy and 11 Gy, respectively. The irradiated mice were euthanized on days 1, 3, and 9 post TBI, and their descending colon contents (DCCs) were collected. The 16S ribosomal RNAs from the DCCs were screened to find the differentially enriched bacterial taxa due to TBI. Subsequently, these data were analyzed to identify the metagenome-specific biofunctions. The bacterial community of the DCCs showed increased levels of diversity as time progressed following TBI. The abundance profile was the most divergent at day 9 post 11 Gy TBI. For instance, an anti-inflammatory and energy-harvesting bacterium, namely, Firmicutes, became highly abundant and co-expressed in the DCC with pro-inflammatory Deferribacteres at day 9 post 11 Gy TBI. A systems evaluation found a diverging trend in the regulation profiles of the functional networks that were linked to the bacteria and metabolites of the DCCs, respectively. Additionally, the network clusters associated with lipid metabolism and bioenergy synthesis were found to be activated in the DCC bacteria but inhibited in the metabolite space at day 9 post 11 Gy. Taking these results together, the present analysis indicated a disrupted mouse–bacteria symbiotic relationship as time progressed after lethal irradiation. This information can help develop precise interventions to ameliorate the symptoms triggered by TBI. Full article
(This article belongs to the Section Microbiomes)
Show Figures

Figure 1

17 pages, 6278 KB  
Review
Why Do Farmers Not Irrigate All the Areas Equipped for Irrigation? Lessons from Southern Africa
by Luxon Nhamo, Sylvester Mpandeli, Stanley Liphadzi, Tinashe Lindel Dirwai, Hillary Mugiyo, Aidan Senzanje, Bruce A Lankford and Tafadzwanashe Mabhaudhi
Agriculture 2024, 14(8), 1218; https://doi.org/10.3390/agriculture14081218 - 24 Jul 2024
Cited by 1 | Viewed by 3542
Abstract
The reliance on rainfed agriculture exposes southern Africa to low agricultural productivity and food and nutritional insecurity; yet, the region is endowed with vast irrigation potential. Extreme weather events including drought, floods, and heatwaves exacerbate the existing challenges, underscoring the need to improve [...] Read more.
The reliance on rainfed agriculture exposes southern Africa to low agricultural productivity and food and nutritional insecurity; yet, the region is endowed with vast irrigation potential. Extreme weather events including drought, floods, and heatwaves exacerbate the existing challenges, underscoring the need to improve agricultural water management as a climate change adaptation strategy. This mixed-methods review followed the Search, Appraisal, Synthesis, and Analysis (SALSA) framework to explore the irrigation opportunities and challenges in southern Africa by critically analysing the drivers and constraints of irrigation systems in southern Africa. The premise is to understand the reasons behind the abandonment of some of the areas equipped for irrigation. In cases where irrigation systems are present, the study assesses whether such technologies are effectively being used to generate the expected agricultural productivity gains, and what factors, in cases where that is not the case, constrain farmers from fully using the existing infrastructure. The review further discusses the enabling environment supporting irrigated agriculture and the role of gender in irrigation development. An assessment of the role of women in agriculture on the share of land equipped for irrigation to total cultivated land area, as well as on the proportion of the area equipped for irrigation versus the area that is actually irrigated is conducted. The review found a divergence between countries’ land areas equipped for irrigation and actually irrigated areas. Specific to irrigation expansion, the review rebuts the notion that increasing the irrigated area increases crop production and ensures food security. This may not always be true as irrigation development needs to consider the impacts on other closely linked water and energy sectors through transformative approaches like the water–energy–food (WEF) nexus and scenario planning. If well-planned and implemented, sustainable irrigated agriculture could be catalytic to transforming southern Africa’s food system to be inclusive, equitable, socially just, and resilient, benefiting people and the planet. Full article
(This article belongs to the Section Agricultural Water Management)
Show Figures

Figure 1

14 pages, 9810 KB  
Article
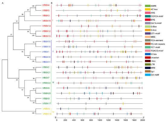
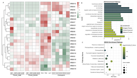
Genome-Wide Identification of B-Box Gene Family and Candidate Light-Related Member Analysis of Tung Tree (Vernicia fordii)
by Kai Shi, Guang Zhao, Ze Li, Junqin Zhou, Lingli Wu, Xiaofeng Tan and Jun Yuan
Int. J. Mol. Sci. 2024, 25(4), 1977; https://doi.org/10.3390/ijms25041977 - 6 Feb 2024
Cited by 2 | Viewed by 1427
Abstract
Light is one of the most important environmental factors for plant growth. In the production process of tung oil tree cultivation, due to the inappropriate growth of shading conditions, the lower branches are often dry and dead, which seriously affects the yield of [...] Read more.
Light is one of the most important environmental factors for plant growth. In the production process of tung oil tree cultivation, due to the inappropriate growth of shading conditions, the lower branches are often dry and dead, which seriously affects the yield of tung oil trees. However, little is known about the key factors of light-induced tree photomorphogenesis. In this study, a total of 22 VfBBX family members were identified to provide a reference for candidate genes in tung tree seedlings. All members of the VfBBX family have different numbers of highly conserved B-box domains or CCT domains. Phylogenetic evolution clustered the VfBBX genes into four categories, and the highest density of members was on chromosome 6. Interspecific collinearity analysis suggested that there were six pairs of duplicate genes in VfBBX members, but the expression levels of all family members in different growth and development stages of the tung tree were significantly divergent. After different degrees of shading treatment and physiological data determination of tung tree seedlings, the differential expression level and chlorophyll synthesis genes correlation analysis revealed that VfBBX9 was a typical candidate nuclear localization transcription factor that was significantly differentially expressed in light response. This study systematically identified the VfBBX gene family and provided a reference for studying its molecular function, enhanced the theoretical basis for tung tree breeding, and identified excellent varieties. Full article
(This article belongs to the Section Molecular Plant Sciences)
Show Figures

Figure 1

15 pages, 2907 KB  
Review
Deconstructive and Divergent Synthesis of Bioactive Natural Products
by Si-Hua Hou, Feng-Fan Zhou, Yi-Hang Sun and Quan-Zhe Li
Molecules 2023, 28(17), 6193; https://doi.org/10.3390/molecules28176193 - 22 Aug 2023
Cited by 6 | Viewed by 3452
Abstract
Natural products play a key role in innovative drug discovery. To explore the potential application of natural products and their analogues in pharmacology, total synthesis is a key tool that provides natural product candidates and synthetic analogues for drug development and potential clinical [...] Read more.
Natural products play a key role in innovative drug discovery. To explore the potential application of natural products and their analogues in pharmacology, total synthesis is a key tool that provides natural product candidates and synthetic analogues for drug development and potential clinical trials. Deconstructive synthesis, namely building new, challenging structures through bond cleavage of easily accessible moieties, has emerged as a useful design principle in synthesizing bioactive natural products. Divergent synthesis, namely synthesizing many natural products from a common intermediate, can improve the efficiency of chemical synthesis and generate libraries of molecules with unprecedented structural diversity. In this review, we will firstly introduce five recent and excellent examples of deconstructive and divergent syntheses of natural products (2021–2023). Then, we will summarize our previous work on the deconstructive and divergent synthesis of natural products to demonstrate the high efficiency and simplicity of these two strategies in the field of total synthesis. Full article
(This article belongs to the Special Issue Chemical Synthesis of Natural Products)
Show Figures

Graphical abstract

19 pages, 2822 KB  
Article
High-Quality Chromosome-Level Genome Assembly of the Corsac Fox (Vulpes corsac) Reveals Adaptation to Semiarid and Harsh Environments
by Zhihao Zhang, Tian Xia, Shengyang Zhou, Xiufeng Yang, Tianshu Lyu, Lidong Wang, Jiaohui Fang, Qi Wang, Huashan Dou and Honghai Zhang
Int. J. Mol. Sci. 2023, 24(11), 9599; https://doi.org/10.3390/ijms24119599 - 31 May 2023
Cited by 5 | Viewed by 2506
Abstract
The Corsac fox (Vulpes corsac) is a species of fox distributed in the arid prairie regions of Central and Northern Asia, with distinct adaptations to dry environments. Here, we applied Oxford-Nanopore sequencing and a chromosome structure capture technique to assemble the [...] Read more.
The Corsac fox (Vulpes corsac) is a species of fox distributed in the arid prairie regions of Central and Northern Asia, with distinct adaptations to dry environments. Here, we applied Oxford-Nanopore sequencing and a chromosome structure capture technique to assemble the first Corsac fox genome, which was then assembled into chromosome fragments. The genome assembly has a total length of 2.2 Gb with a contig N50 of 41.62 Mb and a scaffold N50 of 132.2 Mb over 18 pseudo-chromosomal scaffolds. The genome contained approximately 32.67% of repeat sequences. A total of 20,511 protein-coding genes were predicted, of which 88.9% were functionally annotated. Phylogenetic analyses indicated a close relation to the Red fox (Vulpes vulpes) with an estimated divergence time of ~3.7 million years ago (MYA). We performed separate enrichment analyses of species-unique genes, the expanded and contracted gene families, and positively selected genes. The results suggest an enrichment of pathways related to protein synthesis and response and an evolutionary mechanism by which cells respond to protein denaturation in response to heat stress. The enrichment of pathways related to lipid and glucose metabolism, potentially preventing stress from dehydration, and positive selection of genes related to vision, as well as stress responses in harsh environments, may reveal adaptive evolutionary mechanisms in the Corsac fox under harsh drought conditions. Additional detection of positive selection for genes associated with gustatory receptors may reveal a unique desert diet strategy for the species. This high-quality genome provides a valuable resource for studying mammalian drought adaptation and evolution in the genus Vulpes. Full article
(This article belongs to the Section Molecular Genetics and Genomics)
Show Figures

Figure 1

19 pages, 8681 KB  
Article
Genome-Wide Analysis and Functional Characterization of LACS Gene Family Associated with Lipid Synthesis in Cotton (Gossypium spp.)
by Yike Zhong, Yongbo Wang, Pengtao Li, Wankui Gong, Xiaoyu Wang, Haoliang Yan, Qun Ge, Aiying Liu, Yuzhen Shi, Haihong Shang, Yuanming Zhang, Juwu Gong and Youlu Yuan
Int. J. Mol. Sci. 2023, 24(10), 8530; https://doi.org/10.3390/ijms24108530 - 10 May 2023
Cited by 11 | Viewed by 2713
Abstract
Cotton (Gossypium spp.) is the fifth largest oil crop in the world, and cottonseed provides abundant vegetable oil resources and industrial bioenergy fuels for people; therefore, it is of practical significance to increase the oil content of cotton seeds for improving the oil [...] Read more.
Cotton (Gossypium spp.) is the fifth largest oil crop in the world, and cottonseed provides abundant vegetable oil resources and industrial bioenergy fuels for people; therefore, it is of practical significance to increase the oil content of cotton seeds for improving the oil yield and economic benefits of planting cotton. Long-chain acyl-coenzyme A (CoA) synthetase (LACS) capable of catalyzing the formation of acyl-CoAs from free fatty acids has been proven to significantly participate in lipid metabolism, of which whole-genome identification and functional characterization of the gene family have not yet been comprehensively analyzed in cotton. In this study, a total of sixty-five LACS genes were confirmed in two diploid and two tetraploid Gossypium species, which were divided into six subgroups based on phylogenetic relationships with twenty-one other plants. An analysis of protein motif and genomic organizations displayed structural and functional conservation within the same group but diverged among the different group. Gene duplication relationship analysis illustrates the LACS gene family in large scale expansion through WGDs/segmental duplications. The overall Ka/Ks ratio indicated the intense purifying selection of LACS genes in four cotton species during evolution. The LACS genes promoter elements contain numerous light response cis-elements associated with fatty acids synthesis and catabolism. In addition, the expression of almost all GhLACS genes in high seed oil were higher compared to those in low seed oil. We proposed LACS gene models and shed light on their functional roles in lipid metabolism, demonstrating their engineering potential for modulating TAG synthesis in cotton, and the genetic engineering of cottonseed oil provides a theoretical basis. Full article
(This article belongs to the Special Issue Cotton Molecular Genomics and Genetics 2.0)
Show Figures

Figure 1

12 pages, 2251 KB  
Communication
The Identification of SQS/SQE/OSC Gene Families in Regulating the Biosynthesis of Triterpenes in Potentilla anserina
by Yangmiao Jiao, Xu Li, Xueshuang Huang, Fan Liu, Zaiqi Zhang and Liang Cao
Molecules 2023, 28(6), 2782; https://doi.org/10.3390/molecules28062782 - 20 Mar 2023
Cited by 6 | Viewed by 2528
Abstract
The tuberous roots of Potentilla anserina (Pan) are an edible and medicinal resource in Qinghai–Tibetan Plateau, China. The triterpenoids from tuberous roots have shown promising anti-cancer, hepatoprotective, and anti-inflammatory properties. In this study, we carried out phylogenetic analysis of squalene synthases (SQSs [...] Read more.
The tuberous roots of Potentilla anserina (Pan) are an edible and medicinal resource in Qinghai–Tibetan Plateau, China. The triterpenoids from tuberous roots have shown promising anti-cancer, hepatoprotective, and anti-inflammatory properties. In this study, we carried out phylogenetic analysis of squalene synthases (SQSs), squalene epoxidases (SQEs), and oxidosqualene cyclases (OSCs) in the pathway of triterpenes. In total, 6, 26, and 20 genes of SQSs, SQEs, and OSCs were retrieved from the genome of Pan, respectively. Moreover, 6 SQSs and 25 SQEs genes expressed in two sub-genomes (A and B) of Pan. SQSs were not expanded after whole-genome duplication (WGD), and the duplicated genes were detected in SQEs. Twenty OSCs were divided into two clades of cycloartenol synthases (CASs) and β-amyrin synthases (β-ASs) by a phylogenetic tree, characterized with gene duplication and evolutionary divergence. We speculated that β-ASs and CASs may participate in triterpenes synthesis. The data presented act as valuable references for future studies on the triterpene synthetic pathway of Pan. Full article
(This article belongs to the Section Natural Products Chemistry)
Show Figures

Figure 1

21 pages, 3145 KB  
Article
Dipolarophile-Controlled Regioselective 1,3-Dipolar Cycloaddition: A Switchable Divergent Access to Functionalized N-Fused Pyrrolidinyl Spirooxindoles
by Yongchao Wang, Lijun Yan, Yuxin Yan, Sujin Li, Hongying Lu, Jia Liu and Jianwei Dong
Int. J. Mol. Sci. 2023, 24(4), 3771; https://doi.org/10.3390/ijms24043771 - 13 Feb 2023
Cited by 12 | Viewed by 3098
Abstract
N-fused pyrrolidinyl spirooxindole belongs to a class of privileged heterocyclic scaffolds and is prevalent in natural alkaloids and synthetic pharmaceutical molecules. To realize the switchable synthesis of divergent N-fused pyrrolidinyl spirooxindoles for further biological activity evaluation via a substrate-controlled strategy, a [...] Read more.
N-fused pyrrolidinyl spirooxindole belongs to a class of privileged heterocyclic scaffolds and is prevalent in natural alkaloids and synthetic pharmaceutical molecules. To realize the switchable synthesis of divergent N-fused pyrrolidinyl spirooxindoles for further biological activity evaluation via a substrate-controlled strategy, a chemically sustainable, catalysis-free, and dipolarophile-controlled three-component 1,3-dipolar cycloaddition of isatin-derived azomethine ylides with diverse dipolarophiles is described in this work. A total of 40 functionalized N-fused pyrrolidinyl spirooxindoles were synthesized in 76–95% yields with excellent diastereoselectivities (up to >99:1 dr). The scaffolds of these products can be well-controlled by employing different 1,4-enedione derivatives as dipolarophiles in EtOH at room temperature. This study provides an efficient strategy to afford a spectrum of natural-like and potentially bioactive N-fused pyrrolidinyl spirooxindoles. Full article
(This article belongs to the Section Biochemistry)
Show Figures

Figure 1

21 pages, 6458 KB  
Article
Metagenomic Insights into Microbial Community Structure, Function, and Salt Adaptation in Saline Soils of Arid Land, China
by Jianjun Yang, Wenjing Li, Dexiong Teng, Xiaodong Yang, Yijun Zhang and Yan Li
Microorganisms 2022, 10(11), 2183; https://doi.org/10.3390/microorganisms10112183 - 3 Nov 2022
Cited by 30 | Viewed by 4377
Abstract
Soil salinization is spread in the dryland of NW China due to the dry or extreme dry climate. Increased salinization damages the health and function of soil systems and influences the microbial community structure and function. Some studies have been conducted to reveal [...] Read more.
Soil salinization is spread in the dryland of NW China due to the dry or extreme dry climate. Increased salinization damages the health and function of soil systems and influences the microbial community structure and function. Some studies have been conducted to reveal the microbial community structure and isolate the microorganisms of saline soil or salt-lake sediments in this region. However, the functions of microorganisms and their response to salinization, i.e., their adaptation strategy to a wide salinization range in arid environments, are less understood. Here, we applied metagenomics technology to investigate the microbial community structure, function, and their relationship with salinization, and discussed the adaptative strategy of microorganisms to different saline environments. A total of 42 samples were sequenced on the Illumina PE500 platform. The archaea and bacteria constituted the dominant kingdoms; Actinobacteria, Proteobacteria, Bacteroidetes, and Firmicutes were the dominant bacterial phyla; and Euryarchaeota were the dominant archaeal phylum. The microbial communities showed significant structure divergence according to the salt concentration (saline (mean EC 22 mS/cm) and hypersaline (mean EC 70 mS/cm)), wherein the communities were dominated by bacteria in saline soils and archaea in hypersaline soils. Most of the dominant bacterial representation decreased with salinity, while the archaea increased with salinity. KEGG functional annotation showed that at level 2, the cell motility, environmental adaptation, signal transduction, signaling molecules and interaction, glycan biosynthesis and metabolism, and metabolism of other amino acids were reduced from saline to hypersaline, whereas the metabolism of cofactors and vitamins, folding sorting and degradation, replication and repair, transcription and translation, amino acid biosynthesis, glycolysis/gluconeogenesis, and carbon fixation increased with salinity. The increased salt content decreased the carbohydrate activities of microorganisms. The osmolyte regulation substance synthesis and absorption-related genes were more abundant in saline soils than in hypersaline soils, whereas the Na+/H+ antiporter genes (mnhB-E) and H+/Na+-transporting ATPase genes (atpA-F, I, K) were significantly higher in hypersaline soils. This indicated that in saline soils, microorganisms primarily synthesize and/or uptake compatible solutes to cope with osmotic stress, whereas in the hypersaline habitat, the high-salt-in strategy was predicated to be adopted by the halophilic/extremely halophilic microorganisms, coupled with a high abundance of replication and repair, cofactors and vitamin metabolism, nucleotide metabolism, and carbon fixation to provide energy and ensure cell regeneration. In conclusion, increases in salinity influence the microbial communities’ structure and function, as well as the adaptation of microorganisms. Full article
(This article belongs to the Special Issue Extremophilic Microorganisms and Their Communities)
Show Figures

Figure 1

11 pages, 2347 KB  
Article
Divergent Synthesis of Four Monomeric Ellagitannins toward the Total Synthesis of an Oligomeric Ellagitannin, Nobotanin K
by Hajime Hashimoto, Shinnosuke Wakamori, Kazutada Ikeuchi and Hidetoshi Yamada
Organics 2022, 3(3), 293-303; https://doi.org/10.3390/org3030022 - 6 Sep 2022
Cited by 2 | Viewed by 2603
Abstract
Oligomeric ellagitannins are challenging synthetic targets due to the need for an abundant supply of their composed monomeric ellagitannins and a synthetic methodology to connect them. This work focused on the divergent synthesis of the four monomeric ellagitannins from a common intermediate as [...] Read more.
Oligomeric ellagitannins are challenging synthetic targets due to the need for an abundant supply of their composed monomeric ellagitannins and a synthetic methodology to connect them. This work focused on the divergent synthesis of the four monomeric ellagitannins from a common intermediate as a step toward the total synthesis of nobotanin K, a class of compounds that includes oligomeric ellagitannins and were isolated in plants belonging to the Melastomataceae family. Implementing our method, the four natural products could be easily supplied, suggesting that through this novel route, the total synthesis of nobotanin K could be achieved smoothly. Full article
(This article belongs to the Special Issue New Reactions and Strategies for Natural Product Synthesis)
Show Figures

Graphical abstract

Back to TopTop