Metagenomic Insights into Microbial Community Structure, Function, and Salt Adaptation in Saline Soils of Arid Land, China
Abstract
1. Introduction
2. Materials and Methods
2.1. Field Investigation and Saline Soil Collection
2.2. Soil Properties Determination
2.3. Soil Genomic DNA Extraction, Library Construction, and Metagenomic Sequencing
2.4. Metagenome Assembly and Function Annotation
2.5. Statistical Analysis
3. Results
3.1. Soil Characteristics
3.2. Sequencing Data and Metagenome Assembly
3.3. Microbial Community Composition and Structure
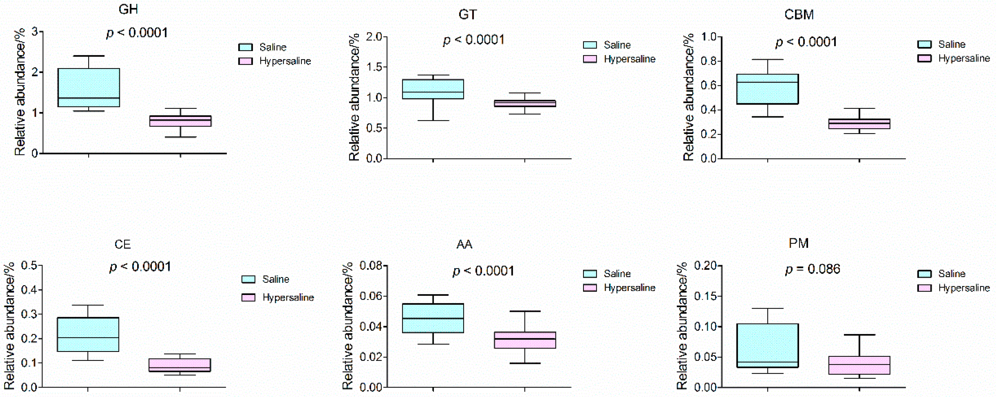
3.4. Function Genes Composition
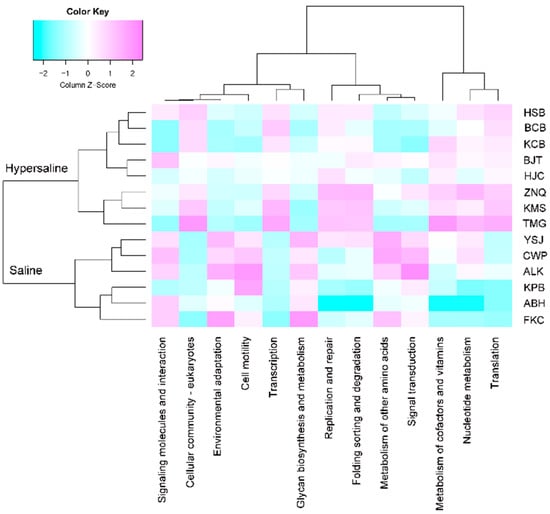
3.5. Driving Factors and Contributions for Community Structure and Function
3.6. Salt Adaptation Related Genes and Mechanism
4. Discussion
4.1. Communiuty Structure
4.2. Function Composition
4.3. Driving Factors and Contributions to Community Structure and Function
4.4. Salt Adaptation Related Genes and Mechanism
5. Conclusions
Supplementary Materials
Author Contributions
Funding
Institutional Review Board Statement
Data Availability Statement
Acknowledgments
Conflicts of Interest
References
- Canfora, L.; Bacci, G.; Pinzari, F.; Lo Papa, G.; Dazzi, C.; Benedetti, A. Salinity and bacterial diversity: To what extent does the concentration of salt affect the bacterial community in a saline soil? PLoS ONE 2014, 9, e106662. [Google Scholar] [CrossRef] [PubMed]
- Song, T.R.; Liang, Q.Y.; Du, Z.Z.; Wang, X.Q.; Chen, G.J.; Du, Z.J.; Mu, D.S. Salinity gradient controls microbial community structure and assembly in coastal solar salterns. Genes 2022, 13, 385. [Google Scholar] [CrossRef] [PubMed]
- Zhang, W.W.; Wang, C.; Xue, R.; Wang, L.J. Effects of salinity on the soil microbial community and soil fertility. J. Integr. Agr. 2019, 18, 1360–1368. [Google Scholar] [CrossRef]
- Chowdhury, N.; Marschner, P.; Burns, R.G. Soil microbial activity and community composition: Impact of changes in matric and osmotic potential. Soil Biol. Biochem. 2011, 43, 1229–1236. [Google Scholar] [CrossRef]
- Yang, J.; Ma, L.; Jiang, H.C.; Wu, G.; Dong, H.L. Salinity shapes microbial diversity and community structure in surface sediments of the Qinghai-Tibetan Lakes. Sci. Rep. 2016, 6, 25078. [Google Scholar] [CrossRef]
- De Leon-Lorenzana, A.S.; Delgado-Balbuena, L.; Dominguez-Mendoza, C.A.; Navarro-Noya, Y.E.; Luna-Guido, M.; Dendooven, L. Soil salinity controls relative abundance of specific bacteria groups involved in the decomposition of maize plant residues. Front. Ecol. Evol. 2018, 6, 51. [Google Scholar] [CrossRef]
- Wang, H.T.; Gilbert, J.A.; Zhu, Y.G.; Yang, X.R. Salinity is a key factor driving the nitrogen cycling in the mangrove sediment. Sci. Total. Environ. 2018, 631-632, 1342–1349. [Google Scholar] [CrossRef]
- Pavloudi, C.; Kristoffersen, J.B.; Oulas, A.; de Troch, M.; Arvanitidis, C. Sediment microbial taxonomic and functional diversity in a natural salinity gradient challenge Remane’s "species minimum" concept. PeerJ 2017, 5, E3687. [Google Scholar] [CrossRef]
- Jiang, X.F.; Hou, L.J.; Zheng, Y.L.; Liu, M.; Yin, G.Y.; Gao, J.; Li, X.F.; Wang, R.; Yu, C.D.; Lin, X.B. Salinity-driven shifts in the activity, diversity, and abundance of anammox bacteria of estuarine and coastal wetlands. Phys. Chem. Earth 2017, 97, 46–53. [Google Scholar] [CrossRef]
- Lew, S.; Glinska-Lewczuk, K.; Burandt, P.; Kulesza, K.; Kobus, S.; Obolewski, K. Salinity as a determinant structuring microbial communities in coastal lakes. Int. J. Env. Res. Pub. He 2022, 19, 4592. [Google Scholar] [CrossRef]
- Boujelben, I.; Yarza, P.; Almansa, C.; Villamor, J.; Maalej, S.; Anton, J.; Santos, F. Virioplankton Community Structure in Tunisian Solar Salterns. Appl. Environ. Microb. 2012, 78, 7429–7437. [Google Scholar] [CrossRef] [PubMed]
- Ma, B.; Gong, J. A meta-analysis of the publicly available bacterial and archaeal sequence diversity in saline soils. World J. Microb. Biot. 2013, 29, 2325–2334. [Google Scholar] [CrossRef] [PubMed]
- Lozupone, C.A.; Knight, R. Global patterns in bacterial diversity. Proc. Natl. Acad. Sci. USA 2007, 104, 11436–11440. [Google Scholar] [CrossRef] [PubMed]
- Yang, C.; Lv, D.T.; Jiang, S.Y.; Lin, H.; Sun, J.Q.; Li, K.J.; Sun, J. Soil salinity regulation of soil microbial carbon metabolic function in the Yellow River Delta, China. Sci. Total Environ. 2021, 790, 148258. [Google Scholar] [CrossRef]
- Zhang, G.L.; Bai, J.H.; Tebbe, C.C.; Zhao, Q.Q.; Jia, J.; Wang, W.; Wang, X.; Yu, L. Salinity controls soil microbial community structure and function in coastal estuarine wetlands. Environ. Microbiol. 2021, 23, 1020–1037. [Google Scholar] [CrossRef]
- Thomas, C.; Ionescu, D.; Ariztegui, D.; Team, D.S. Impact of paleoclimate on the distribution of microbial communities in the subsurface sediment of the Dead Sea. Geobiology 2015, 13, 546–561. [Google Scholar] [CrossRef]
- Empadinhas, N.; da Costa, M.S. Osmoadaptation mechanisms in prokaryotes: Distribution of compatible solutes. Int. Microbiol. 2008, 11, 151–161. [Google Scholar] [CrossRef]
- Oren, A. Two and a half centuries of qualitative and quantitative chemical analyses of Dead Sea water. Israel J. Chem. 2006, 46, 69–77. [Google Scholar] [CrossRef]
- Gudhka, R.K.; Neilan, B.A.; Burns, B.P. Adaptation, Ecology, and Evolution of the Halophilic Stromatolite Archaeon Halococcus hamelinensis Inferred through Genome Analyses. Archaea 2015, 2015, 241608. [Google Scholar] [CrossRef]
- Crits-Christoph, A.; Gelsinger, D.R.; Ma, B.; Wierzchos, J.; Ravel, J.; Davila, A.; Casero, M.C.; DiRuggiero, J. Functional interactions of archaea, bacteria and viruses in a hypersaline endolithic community. Environ. Microbiol. 2016, 18, 2064–2077. [Google Scholar] [CrossRef]
- Kis-Papo, T.; Weig, A.R.; Riley, R.; Persoh, D.; Salamov, A.; Sun, H.; Lipzen, A.; Wasser, S.P.; Rambold, G.; Grigoriev, I.V.; et al. Genomic adaptations of the halophilic Dead Sea filamentous fungus Eurotium rubrum. Nat. Commun. 2014, 5, 3745. [Google Scholar] [CrossRef] [PubMed]
- Ventosa, A.; Nieto, J.J.; Oren, A. Biology of moderately halophilic aerobic bacteria. Microbiol. Mol. Biol. R 1998, 62, 504–544. [Google Scholar] [CrossRef] [PubMed]
- Shi, W.; Takano, T.; Liu, S.K. Isolation and characterization of novel bacterial taxa from extreme alkali-saline soil. World J. Microb. Biot. 2012, 28, 2147–2157. [Google Scholar] [CrossRef] [PubMed]
- Roy, S.; Chakraborty, A.P.; Chakraborty, R. Understanding the potential of root microbiome influencing salt-tolerance in plants and mechanisms involved at the transcriptional and translational level. Physiol. Plantarum 2021, 173, 1657–1681. [Google Scholar] [CrossRef] [PubMed]
- Dai, T.J.; Zhang, Y.; Ning, D.L.; Su, Z.G.; Tang, Y.S.; Huang, B.; Mu, Q.L.; Wen, D.H. Dynamics of sediment microbial functional capacity and community interaction networks in an urbanized coastal estuary. Front. Microbiol. 2018, 9, 2731. [Google Scholar] [CrossRef]
- Liu, L.L.; Sun, F.F.; Zhao, H.B.; Mi, H.S.; He, S.Q.; Chen, Y.; Liu, Y.; Lan, H.L.; Zhang, M.; Wang, Z.P. Compositional changes of sedimentary microbes in the Yangtze River Estuary and their roles in the biochemical cycle. Sci. Total Environ. 2021, 760, 143383. [Google Scholar] [CrossRef]
- Liu, X.R.; Liu, M.; Zhou, L.M.; Hou, L.J.; Yang, Y.; Wu, D.M.; Meadows, M.E.; Li, Z.H.; Tong, C.F.; Gu, J.H. Occurrence and distribution of PAHs and microbial communities in nearshore sediments of the Knysna Estuary, South Africa. Environ. Pollut. 2021, 270, 116083. [Google Scholar] [CrossRef]
- Petro, C.; Starnawski, P.; Schramm, A.; Kjeldsen, K.U. Microbial community assembly in marine sediments. Aquat. Microb. Ecol. 2017, 79, 177–195. [Google Scholar] [CrossRef]
- Ibarra-Sanchez, C.L.; Prince, L.; Aguirre-Noyola, J.L.; Sanchez-Cerda, K.E.; Navaro-Noya, Y.E.; Luna-Guido, M.; Conde-Barajas, E.; Dendooven, L.; Gomez-Acata, E.S. The microbial community in an alkaline saline sediment of a former maar lake bed. J. Soil Sediment. 2020, 20, 542–555. [Google Scholar] [CrossRef]
- Aerts, J.W.; van Spanning, R.J.M.; Flahaut, J.; Molenaar, D.; Bland, P.A.; Genge, M.J.; Ehrenfreund, P.; Martins, Z. Microbial communities in sediments from four mildly acidic ephemeral salt lakes in the Yilgarn Craton (Australia)—Terrestrial analogs to ancient Mars. Front. Microbiol. 2019, 10, 779. [Google Scholar] [CrossRef]
- Li, E.Y.; Ma, X.L.; Lv, J.; Ma, Y.; Lv, G.H. Microbial community structure and its influencing factors of different salt lakes on the northem slope of Tianshan Mountains, Xinjiang. Acta Ecologica Sinica 2021, 41, 7212–7225. [Google Scholar] [CrossRef]
- Jacob, J.H.; Hussein, E.I.; Shakhatreh, M.A.K.; Cornelison, C.T. Microbial community analysis of the hypersaline water of the Dead Sea using high-throughput amplicon sequencing. Microbiologyopen 2017, 6, e500. [Google Scholar] [CrossRef] [PubMed]
- Canfora, L.; Lo Papa, G.; Antisari, L.V.; Bazan, G.; Dazzi, C.; Benedetti, A. Spatial microbial community structure and biodiversity analysis in “extreme” hypersaline soils of a semiarid Mediterranean area. Appl. Soil Ecol. 2015, 93, 120–129. [Google Scholar] [CrossRef]
- Xi, J.B.; Zhang, F.S.; Tian, C.Y. Halophytes in Xinjiang; Science Press: Beijing, China, 2006. [Google Scholar]
- Readfq. Available online: https://github.com/cjfields/readfq (accessed on 9 June 2022).
- Mende, D.R.; Waller, A.S.; Sunagawa, S.; Jarvelin, A.I.; Chan, M.M.; Arumugam, M.; Raes, J.; Bork, P. Assessment of metagenomic assembly using simulated next generation sequencing data. PLoS ONE 2012, 7, e31386. [Google Scholar] [CrossRef] [PubMed]
- Nielsen, H.B.; Almeida, M.; Juncker, A.S.; Rasmussen, S.; Li, J.H.; Sunagawa, S.; Plichta, D.R.; Gautier, L.; Pedersen, A.G.; Le Chatelier, E.; et al. Identification and assembly of genomes and genetic elements in complex metagenomic samples without using reference genomes. Nat. Biotechnol. 2014, 32, 822–828. [Google Scholar] [CrossRef]
- MetaGeneMark. Available online: http://topaz.gatech.edu/GeneMark/ (accessed on 9 June 2022).
- Chen, K.; Pachter, L. Bioinformatics for whole-genome shotgun sequencing of microbial communities. PLoS Comput. Biol. 2005, 1, 106–112. [Google Scholar] [CrossRef]
- Zhu, W.H.; Lomsadze, A.; Borodovsky, M. Ab initio gene identification in metagenomic sequences. Nucleic Acids Res 2010, 38, e132. [Google Scholar] [CrossRef]
- Li, W.Z.; Godzik, A. Cd-hit: A fast program for clustering and comparing large sets of protein or nucleotide sequences. Bioinformatics 2006, 22, 1658–1659. [Google Scholar] [CrossRef]
- Fu, L.M.; Niu, B.F.; Zhu, Z.W.; Wu, S.T.; Li, W.Z. CD-HIT: Accelerated for clustering the next-generation sequencing data. Bioinformatics 2012, 28, 3150–3152. [Google Scholar] [CrossRef]
- Qin, J.J.; Li, Y.R.; Cai, Z.M.; Li, S.H.; Zhu, J.F.; Zhang, F.; Liang, S.S.; Zhang, W.W.; Guan, Y.L.; Shen, D.Q.; et al. A metagenome-wide association study of gut microbiota in type 2 diabetes. Nature 2012, 490, 55–60. [Google Scholar] [CrossRef]
- Langmead, B.; Salzberg, S.L. Fast gapped-read alignment with Bowtie 2. Nat. Methods 2012, 9, U354–U357. [Google Scholar] [CrossRef] [PubMed]
- Li, J.H.; Jia, H.J.; Cai, X.H.; Zhong, H.Z.; Feng, Q.; Sunagawa, S.; Arumugam, M.; Kultima, J.R.; Prifti, E.; Nielsen, T.; et al. An integrated catalog of reference genes in the human gut microbiome. Nat. Biotechnol. 2014, 32, 834–841. [Google Scholar] [CrossRef] [PubMed]
- Buchfink, B.; Xie, C.; Huson, D.H. Fast and sensitive protein alignment using DIAMOND. Nat. Methods 2015, 12, 59–60. [Google Scholar] [CrossRef] [PubMed]
- Huson, D.H.; Mitra, S.; Ruscheweyh, H.J.; Weber, N.; Schuster, S.C. Integrative analysis of environmental sequences using MEGAN4. Genome Res. 2011, 21, 1552–1560. [Google Scholar] [CrossRef] [PubMed]
- Kanehisa, M.; Goto, S.; Hattori, M.; Aoki-Kinoshita, K.F.; Itoh, M.; Kawashima, S.; Katayama, T.; Araki, M.; Hirakawa, M. From genomics to chemical genomics: New developments in KEGG. Nucleic Acids Res. 2006, 34, D354–D357. [Google Scholar] [CrossRef]
- Kanehisa, M.; Goto, S.; Sato, Y.; Kawashima, M.; Furumichi, M.; Tanabe, M. Data, information, knowledge and principle: Back to metabolism in KEGG. Nucleic Acids Res. 2014, 42, D199–D205. [Google Scholar] [CrossRef]
- Powell, S.; Forslund, K.; Szklarczyk, D.; Trachana, K.; Roth, A.; Huerta-Cepas, J.; Gabaldon, T.; Rattei, T.; Creevey, C.; Kuhn, M.; et al. eggNOG v4.0: Nested orthology inference across 3686 organisms. Nucleic Acids Res. 2014, 42, D231–D239. [Google Scholar] [CrossRef]
- Cantarel, B.L.; Coutinho, P.M.; Rancurel, C.; Bernard, T.; Lombard, V.; Henrissat, B. The Carbohydrate-Active EnZymes database (CAZy): An expert resource for Glycogenomics. Nucleic Acids Res. 2009, 37, D233–D238. [Google Scholar] [CrossRef]
- WRB, I.W.G. World Reference Base for Soil Resources 2014. International Soil Classification System For Naming Soils And Creating Legends For Soil Maps. World Soil Resources Reports No. 106; FAO: Rome, Italy, 2014. [Google Scholar]
- Staff, S.S. Keys to Soil Taxonomy, 12th ed.; USDA—Natural Resources Conservation Service: Washington, DC, USA, 2014.
- Chen, H.H.; Ma, K.Y.; Huang, Y.; Fu, Q.; Qiu, Y.B.; Yao, Z.Y. Significant response of microbial community to increased salinity across wetland ecosystems. Geoderma 2022, 415, 115778. [Google Scholar] [CrossRef]
- Rath, K.M.; Murphy, D.N.; Rousk, J. The microbial community size, structure, and process rates along natural gradients of soil salinity. Soil Biol. Biochem. 2019, 138, 107607. [Google Scholar] [CrossRef]
- Zhong, Z.P.; Liu, Y.; Miao, L.L.; Wang, F.; Chu, L.M.; Wang, J.L.; Liu, Z.P. Prokaryotic Community Structure Driven by Salinity and Ionic Concentrations in Plateau Lakes of the Tibetan Plateau. Appl. Environ. Microbiol. 2016, 82, 1846–1858. [Google Scholar] [CrossRef] [PubMed]
- Gavrilov, S.N.; Korzhenkov, A.A.; Kublanov, I.V.; Bargiela, R.; Zamana, L.V.; Popova, A.A.; Toshchakov, S.V.; Golyshin, P.N.; Golyshina, O.V. Microbial communities of polymetallic deposits’ acidic ecosystems of continental climatic zone with high temperature contrasts. Front. Microbiol. 2019, 10, 1573. [Google Scholar] [CrossRef] [PubMed]
- Kumar, V.; Kumar, S.; Singh, D. Metagenomic insights into Himalayan glacial and kettle lake sediments revealed microbial community structure, function, and stress adaptation strategies. Extremophiles 2022, 26, 3. [Google Scholar] [CrossRef] [PubMed]
- Hollister, E.B.; Engledow, A.S.; Hammett, A.J.M.; Provin, T.L.; Wilkinson, H.H.; Gentry, T.J. Shifts in microbial community structure along an ecological gradient of hypersaline soils and sediments. Isme J. 2010, 4, 829–838. [Google Scholar] [CrossRef] [PubMed]
- Ren, M.; Zhang, Z.F.; Wang, X.L.; Zhou, Z.W.; Chen, D.; Zeng, H.; Zhao, S.M.; Chen, L.L.; Hu, Y.L.; Zhang, C.Y.; et al. Diversity and contributions to nitrogen cycling and carbon fixation of soil salinity shaped microbial communitiesin Tarim Basin. Front. Microbiol. 2018, 9, 431. [Google Scholar] [CrossRef] [PubMed]
- Borruso, L.; Bacci, G.; Mengoni, A.; de Philippis, R.; Brusetti, L. Rhizosphere effect and salinity competing to shape microbial communities in Phragmites australis (Cav.) Trin. ex-Steud. Fems Microbiol. Lett. 2014, 359, 193–200. [Google Scholar] [CrossRef]
- Ji, M.K.; Kong, W.D.; Yue, L.Y.; Wang, J.B.; Deng, Y.; Zhu, L.P. Salinity reduces bacterial diversity, but increases network complexity in Tibetan Plateau lakes. Fems Microbiol. Ecol. 2019, 95, fiz190. [Google Scholar] [CrossRef]
- Van Horn, D.J.; Okie, J.G.; Buelow, H.N.; Gooseff, M.N.; Barrett, J.E.; Takacs-Vesbach, C.D. Soil Microbial responses to increased moisture and organic resources along a salinity gradient in a polar desert. Appl. Environ. Microb. 2014, 80, 3034–3043. [Google Scholar] [CrossRef]
- Li, Y.Q.; Chai, Y.H.; Wang, X.S.; Huang, L.Y.; Luo, X.M.; Qiu, C.; Liu, Q.H.; Guan, X.Y. Bacterial community in saline farmland soil on the Tibetan plateau: Responding to salinization while resisting extreme environments. Bmc Microbiol. 2021, 21, 119. [Google Scholar] [CrossRef]
- Kalwasinska, A.; Felfoldi, T.; Szabo, A.; Deja-Sikora, E.; Kosobucki, P.; Walczak, M. Microbial communities associated with the anthropogenic, highly alkaline environment of a saline soda lime, Poland. Anton Leeuw Int. J. G 2017, 110, 945–962. [Google Scholar] [CrossRef]
- Zhang, K.P.; Shi, Y.; Cui, X.Q.; Yue, P.; Li, K.H.; Liu, X.J.; Tripathi, B.M.; Chu, H.Y. Salinity is a key determinant for soil microbial communities in a desert ecosystem. Msystems 2019, 4, e00225-18. [Google Scholar] [CrossRef] [PubMed]
- Benidire, L.; El Khalloufi, F.; Oufdou, K.; Barakat, M.; Tulumello, J.; Ortet, P.; Heulin, T.; Achouak, W. Phytobeneficial bacteria improve saline stress tolerance in Vicia faba and modulate microbial interaction network. Sci. Total Environ. 2020, 729, 139020. [Google Scholar] [CrossRef] [PubMed]
- Li, S.S.; Yu, X.L.; Beattie, G.A. Glycine Betaine Catabolism Contributes to Pseudomonas syringae Tolerance to Hyperosmotic Stress by Relieving Betaine-Mediated Suppression of Compatible Solute Synthesis. J. Bacteriol. 2013, 195, 2415–2423. [Google Scholar] [CrossRef] [PubMed]
- Mezic, K.; Murai, M.; Miyoshi, H.; Barquera, B. The Na+-Translocating NADH: Ubiquinone Oxidoreductase (Na+-NQR). In Mechanisms of Primary Energy Transduction in Biology; Wikström, M., Ed.; Royal Society of Chemistry: London, UK, 2017; pp. 140–160. [Google Scholar] [CrossRef]
- Oren, A.; Ventosa, A. Haloarculaceae; American Cancer Society: Atlanta, GA, USA, 2017. [Google Scholar]
- Oren, A. Taxonomy of the family Halobacteriaceae: A paradigm for changing concepts in prokaryote systematics. Int. J. Syst. Evol. Micr. 2012, 62, 263–271. [Google Scholar] [CrossRef]
- Cha, I.T.; Yim, K.J.; Song, H.S.; Lee, H.W.; Hyun, D.W.; Kim, K.N.; Choi, J.S.; Kim, D.; Lee, S.J.; Seo, M.J.; et al. Halolamina rubra sp nov., a haloarchaeon isolated from non-purified solar salt. Anton Leeuw Int. J. G 2014, 105, 907–914. [Google Scholar] [CrossRef]
- Chen, S.X.; Liu, H.C.; Zhou, J.; Xiang, H. Haloparvum sedimenti gen. nov., sp nov., a member of the family Haloferacaceae. Int. J. Syst. Evol. Micr. 2016, 66, 2327–2334. [Google Scholar] [CrossRef][Green Version]
- Liu, B.B.; Tang, S.K.; Zhang, Y.G.; Lu, X.H.; Li, L.; Cheng, J.; Zhang, Y.M.; Zhang, L.L.; Li, W.J. Halalkalicoccus paucihalophilus sp nov., a halophilic archaeon from Lop Nur region in Xinjiang, northwest of China. Anton Leeuw Int. J. G 2013, 103, 1007–1014. [Google Scholar] [CrossRef]
- Padan, E.; Venturi, M.; Gerchman, Y.; Dover, N. Na+/H+ antiporters. Biochim. Biophys. Acta BBA Bioenerg. 2001, 1505, 144–157. [Google Scholar] [CrossRef]











| Name | AP (mg kg−1) | EC (mS cm−1) | pH | SOC (g kg−1) | TN (g kg−1) | TP (g kg−1) | NO3−-N (mg kg−1) | NH4+-N (mg kg−1) | SWC (%) |
|---|---|---|---|---|---|---|---|---|---|
| ZNQ | 13.40 ± 0.62 | 64.47 ± 0.90 | 8.16 ± 0.07 | 9.25 ± 0.24 | 0.49 ± 0.01 | 0.48 ± 0.01 | 156.6 ± 1.98 | 1.12 ± 0.01 | 5.59 ± 0.43 |
| HJC | 3.97 ± 0.05 | 28.2 ± 3.1 | 7.90 ± 0.00 | 5.68 ± 0.24 | 0.30 ± 0.00 | 0.52 ± 0.00 | 21.38 ± 0.63 | 0.83 ± 0.02 | 3.74 ± 0.39 |
| KMS | 10.51 ± 1.49 | 88.03 ± 7.17 | 7.74 ± 0.05 | 7.14 ± 0.52 | 0.37 ± 0.01 | 0.70 ± 0.01 | 100.90 ± 3.74 | 0.82 ± 0.10 | 2.81 ± 0.32 |
| KCB | 3.55 ± 0.25 | 106.00 ± 6.60 | 7.93 ± 0.05 | 6.14 ± 0.64 | 0.24 ± 0.00 | 0.46 ± 0.01 | 32.62 ± 0.76 | 0.66 ± 0.03 | 5.65 ± 0.40 |
| TMG | 3.83 ± 0.12 | 47.73 ± 1.05 | 7.88 ± 0.05 | 1.61 ± 0.26 | 0.20 ± 0.00 | 0.52 ± 0.01 | 162.8 ± 4.46 | 0.45 ± 0.08 | 10.89 ± 0.26 |
| HSB | 23.87 ± 0.38 | 110.90 ± 0.20 | 8.70 ± 0.01 | 12.68 ± 0.07 | 0.55 ± 0.00 | 0.37 ± 0.00 | 242.4 ± 6.36 | 1.74 ± 0.05 | 9.10 ± 0.47 |
| BJT | 5.58 ± 0.38 | 49.60 ± 4.91 | 8.39 ± 0.07 | 6.93 ± 0.19 | 0.28 ± 0.01 | 0.44 ± 0.01 | 115.4 ± 4.38 | 2.24 ± 0.15 | 5.89 ± 0.94 |
| BCB | 2.60 ± 0.81 | 69.27 ± 0.81 | 7.59 ± 0.01 | 3.28 ± 0.17 | 0.39 ± 0.01 | 0.41 ± 0.01 | 208 ± 3.32 | 1.45 ± 0.09 | 10.31 ± 1.17 |
| ABH | 4.17 ± 0.22 | 21.08 ± 0.90 | 8.22 ± 0.02 | 1.43 ± 0.14 | 0.18 ± 0.00 | 0.27 ± 0.00 | 5.64 ± 0.28 | 0.49 ± 0.06 | 11.99 ± 0.40 |
| KPB | 4.97 ± 0.97 | 12.87 ± 0.97 | 7.87 ± 0.01 | 2.49 ± 0.05 | 0.30 ± 0.01 | 0.47 ± 0.01 | 143.10 ± 3.46 | 1.10 ± 0.05 | 4.54 ± 0.53 |
| YSJ | 11.22 ± 0.34 | 19.07 ± 0.48 | 8.33 ± 0.01 | 2.16 ± 0.05 | 0.33 ± 0.00 | 0.49 ± 0.00 | 120.20 ± 2.61 | 1.32 ± 0.06 | 11.99 ± 0.40 |
| FKC | 25.44 ± 0.72 | 25.33 ± 0.35 | 8.62 ± 0.03 | 4.14 ± 0.37 | 0.33 ± 0.01 | 0.39 ± 0.01 | 16.01 ± 1.67 | 0.91 ± 0.05 | 4.54 ± 0.53 |
| CWP | 45.52 ± 3.55 | 13.27 ± 0.45 | 9.76 ± 0.02 | 25.28 ± 0.07 | 2.46 ± 0.05 | 0.64 ± 0.02 | 531.00 ± 6.93 | 2.53 ± 0.18 | 8.60 ± 0.18 |
| ALK | 14.92 ± 1.49 | 42.93 ± 1.27 | 8.65 ± 0.03 | 18.86 ± 0.18 | 2.32 ± 0.10 | 0.43 ± 0.01 | 8.51 ±0.43 | 13.15 ± 4.94 | 22.32 ± 0.84 |
| Total Mean | 12.40 ± 1.83 | 49.91 ± 5.08 | 8.27 ± 0.08 | 7.65 ± 1.05 | 0.62 ± 0.11 | 0.47 ± 0.02 | 133.2 ± 20.76 | 2.06 ± 0.57 | 7.85 ± 0.80 |
| Hypersaline | 8.41 ± 1.44 b | 70.53 ± 28.52 a | 8.04 ± 0.07 a | 6.59 ± 0.67 b | 0.35 ± 0.02 b | 0.49 ± 0.02 a | 130.05 ± 15.29 b | 1.16 ± 0.12 b | 6.74 ± 0.61 b |
| Saline | 17.71 ± 3.51 a | 22.42 ± 10.48 b | 8.58 ± 0.14 a | 9.06 ± 2.29 a | 0.98 ± 0.24 a | 0.45 ± 0.03 a | 137.41 ± 44.74 a | 3.25 ± 1.29 a | 9.32 ± 1.63 a |
| Soil Property | Archaea | Bacteria | ||||||
|---|---|---|---|---|---|---|---|---|
| Pearson r | r2 | F | p | Pearson r | r2 | F | p | |
| EC | 0.686 | 0.471 | 35.59 | *** | −0.699 | 0.488 | 38.12 | *** |
| pH | −0.520 | 0.270 | 14.81 | *** | 0.591 | 0.350 | 21.5 | *** |
| AP | −0.345 | 0.119 | 5.395 | * | 0.434 | 0.188 | 9.271 | ** |
| TN | −0.334 | 0.112 | 5.017 | * | 0.392 | 0.153 | 7.249 | * |
| TP | 0.370 | 0.137 | 6.342 | * | −0.281 | 0.079 | 3.431 | ns |
| SOC | −0.156 | 0.024 | 0.992 | ns | 0.220 | 0.048 | 2.03 | ns |
| NO3−-N | 0.066 | 0.004 | 0.175 | ns | −0.015 | 0.000 | 0.009 | ns |
| NH4+-N | −0.262 | 0.069 | 2.942 | ns | 0.281 | 0.079 | 3.437 | ns |
| SWC | −0.181 | 0.033 | 1.357 | ns | 0.157 | 0.025 | 1.015 | ns |
Publisher’s Note: MDPI stays neutral with regard to jurisdictional claims in published maps and institutional affiliations. |
© 2022 by the authors. Licensee MDPI, Basel, Switzerland. This article is an open access article distributed under the terms and conditions of the Creative Commons Attribution (CC BY) license (https://creativecommons.org/licenses/by/4.0/).
Share and Cite
Yang, J.; Li, W.; Teng, D.; Yang, X.; Zhang, Y.; Li, Y. Metagenomic Insights into Microbial Community Structure, Function, and Salt Adaptation in Saline Soils of Arid Land, China. Microorganisms 2022, 10, 2183. https://doi.org/10.3390/microorganisms10112183
Yang J, Li W, Teng D, Yang X, Zhang Y, Li Y. Metagenomic Insights into Microbial Community Structure, Function, and Salt Adaptation in Saline Soils of Arid Land, China. Microorganisms. 2022; 10(11):2183. https://doi.org/10.3390/microorganisms10112183
Chicago/Turabian StyleYang, Jianjun, Wenjing Li, Dexiong Teng, Xiaodong Yang, Yijun Zhang, and Yan Li. 2022. "Metagenomic Insights into Microbial Community Structure, Function, and Salt Adaptation in Saline Soils of Arid Land, China" Microorganisms 10, no. 11: 2183. https://doi.org/10.3390/microorganisms10112183
APA StyleYang, J., Li, W., Teng, D., Yang, X., Zhang, Y., & Li, Y. (2022). Metagenomic Insights into Microbial Community Structure, Function, and Salt Adaptation in Saline Soils of Arid Land, China. Microorganisms, 10(11), 2183. https://doi.org/10.3390/microorganisms10112183

