Sign in to use this feature.

Years

Between: -

Subjects

remove_circle_outline
remove_circle_outline
remove_circle_outline
remove_circle_outline
remove_circle_outline
remove_circle_outline

Journals

Article Types

Countries / Regions

Search Results (11)

Search Parameters:
Keywords = dial-a-ride

Order results
Result details
Results per page
Select all
Export citation of selected articles as:
30 pages, 2714 KB  
Review
Review and Classification of Objectives in Dynamic Dial-a-Ride Systems: A Triple Bottom Line Approach of Sustainability
by Sapan Tiwari, Neema Nassir and Patricia Sauri Lavieri
Sustainability 2024, 16(13), 5788; https://doi.org/10.3390/su16135788 - 7 Jul 2024
Cited by 4 | Viewed by 2672
Abstract
Dynamic dial-a-ride problems (DDARPs) involve designing routes and schedules for customers with specific origins and destinations. While the optimization of DDARPs has been extensively examined, these analyses often focus solely on economic decisions. The recent literature emphasizes the inclusion of social and environmental [...] Read more.
Dynamic dial-a-ride problems (DDARPs) involve designing routes and schedules for customers with specific origins and destinations. While the optimization of DDARPs has been extensively examined, these analyses often focus solely on economic decisions. The recent literature emphasizes the inclusion of social and environmental factors in addition to economic considerations for a sustainable transportation system. This paper provides a conceptual review that identifies and classifies the most common DDARP objectives in the three dimensions of the Triple-Bottom-Line (3BL) approach of sustainability: environmental, economic, and social. This study analyzes the interconnections among different objectives and provides insights into multi-objective approaches used in transportation problems. The findings demonstrate the interconnectedness of objectives from different dimensions and highlight the involvement of various stakeholders in decision-making. The results show that optimizing one objective may have implications for other objectives, suggesting a trade-off to be considered. The results reveal that social objectives boost the economic dimension by improving service quality; however, environmental objectives negatively impact the economic dimension. Additionally, a geographical analysis was conducted, which revealed continent-wise variations in research focus and contributions. Future studies should focus more on the social and environmental dimensions to promote a sustainable transportation system. Full article
(This article belongs to the Collection Advances in Transportation Planning and Management)
Show Figures

Figure 1

25 pages, 821 KB  
Article
Enhancing Service Quality of On-Demand Transportation Systems Using a Hybrid Approach with Customized Heuristics
by Sonia Nasri, Hend Bouziri and Wassila Aggoune Mtalaa
Smart Cities 2024, 7(4), 1551-1575; https://doi.org/10.3390/smartcities7040063 - 26 Jun 2024
Cited by 1 | Viewed by 1866
Abstract
As customers’ expectations continue to rise, advanced on-demand transport services face the challenge of meeting new requirements. This study addresses a specific transportation issue belonging to dial-a-ride problems, including constraints aimed at fulfilling customer needs. In order to provide more efficient on-demand transportation [...] Read more.
As customers’ expectations continue to rise, advanced on-demand transport services face the challenge of meeting new requirements. This study addresses a specific transportation issue belonging to dial-a-ride problems, including constraints aimed at fulfilling customer needs. In order to provide more efficient on-demand transportation solutions, we propose a new hybrid evolutionary computation method. This method combines customized heuristics including two exchanged mutation operators, a crossover, and a tabu search. These optimization techniques have been empirically proven to support advanced designs and reduce operational costs, while significantly enhancing service quality. A comparative analysis with an evolutionary local search method from the literature has demonstrated the effectiveness of our approach across small-to-large-scale problems. The main results show that service providers can optimize their scheduling operations, reduce travel costs, and ensure a high level of service quality from the customer’s perspective. Full article
(This article belongs to the Section Smart Transportation)
Show Figures

Figure 1

28 pages, 3620 KB  
Article
Smart Insertion Strategies for Sustainable Operation of Shared Autonomous Vehicles
by Sapan Tiwari, Neema Nassir and Patricia Sauri Lavieri
Sustainability 2024, 16(12), 5175; https://doi.org/10.3390/su16125175 - 18 Jun 2024
Cited by 5 | Viewed by 1831
Abstract
As shared autonomous vehicles (SAV) emerge as an economical and feasible mode of transportation in modern cities, effective optimization models are essential to simulate their service. Traditional optimization approaches, based on first-come-first-served principles, often result in sub-optimal outcomes and, more notably, can impact [...] Read more.
As shared autonomous vehicles (SAV) emerge as an economical and feasible mode of transportation in modern cities, effective optimization models are essential to simulate their service. Traditional optimization approaches, based on first-come-first-served principles, often result in sub-optimal outcomes and, more notably, can impact public transport (PT) operations by creating unnecessary competition. This study introduces four insertion strategies within the MATSim model of the Melbourne Metropolitan Area, addressing these challenges. Two strategies optimize SAV operations by considering overall network costs, and the other two make insertion decisions based on the available PT service in the network. The findings show that strategic insertions of the requests can significantly enhance SAV service quality by improving the vehicle load and decreasing vehicle and empty kilometers traveled per ride. The analysis indicates that these strategies are particularly effective for smaller fleet sizes, leading to an increased number of served rides and a more equitable distribution of wait times across the network, reflected in an improved Gini Index. The findings suggest that prioritization-based insertions significantly enhance service quality by prioritizing users with limited access to PT, ensuring that those with fewer PT options are served first, and encouraging a more integrated and sustainable urban transportation system. Full article
Show Figures

Figure 1

17 pages, 3985 KB  
Article
Autonomous Ride-Sharing Service Using Graph Embedding and Dial-a-Ride Problem: Application to the Last-Mile Transit in Lyon City
by Omar Rifki
Mathematics 2024, 12(4), 546; https://doi.org/10.3390/math12040546 - 10 Feb 2024
Cited by 3 | Viewed by 1598
Abstract
Autonomous vehicles are anticipated to revolutionize ride-sharing services and subsequently enhance the public transportation systems through a first–last-mile transit service. Within this context, a fleet of autonomous vehicles can be modeled as a Dial-a-Ride Problem with certain features. In this study, we propose [...] Read more.
Autonomous vehicles are anticipated to revolutionize ride-sharing services and subsequently enhance the public transportation systems through a first–last-mile transit service. Within this context, a fleet of autonomous vehicles can be modeled as a Dial-a-Ride Problem with certain features. In this study, we propose a holistic solving approach to this problem, which combines the mixed-integer linear programming formulation with a novel graph dimension reduction method based on the graph embedding framework. This latter method is effective since accounting for heterogeneous travel demands of the covered territory tends to increase the size of the routing graph drastically, thus rendering the exact solving of small instances computationally infeasible. An application is provided for the real transport demand of the industrial district of “Vallée de la Chimie” in Lyon city, France. Instances involving more than 50 transport requests and 10 vehicles could be easily solved. Results suggest that this method generates routes of reduced nodes with lower vehicle kilometers traveled compared to the constrained K-means-based reduction. Reductions in terms of GHG emissions are estimated to be around 75% less than the private vehicle mode in our applied service. A sensitivity analysis is also provided. Full article
(This article belongs to the Special Issue AI Algorithm Design and Application)
Show Figures

Figure 1

17 pages, 2207 KB  
Article
The Role of DRT in European Urban Public Transport Systems—A Comparison between Tampere, Braunschweig and Genoa
by Tiziano Pavanini, Heikki Liimatainen, Nina Sievers and Jan Peter Heemsoth
Future Transp. 2023, 3(2), 584-600; https://doi.org/10.3390/futuretransp3020034 - 4 May 2023
Cited by 7 | Viewed by 5309
Abstract
Demand-Responsive Transport (DRT) is one of the most valid solutions to tackle the problems affecting public transport today, both in urban and rural areas. Despite its undoubted advantages, it still remains underdeveloped compared to its great potential. The purpose of this paper is [...] Read more.
Demand-Responsive Transport (DRT) is one of the most valid solutions to tackle the problems affecting public transport today, both in urban and rural areas. Despite its undoubted advantages, it still remains underdeveloped compared to its great potential. The purpose of this paper is to understand the role that on-demand transport plays in the strategic choices of public transport authorities (PTAs): to this end, this study examined the DRT services of three geographically distant European cities, in order to test different social, cultural and regulatory backgrounds, examining their main characteristics. Tampere, Braunschweig and Genoa were selected for the purposes of this work; data and information were collected by viewing the official websites of public transport companies and by direct contact via mail/telephone with the managers responsible for on-call transport. The data collected were then analyzed based on specific Key Performance Indicators (KPIs) identified in academic literature. The results of this paper show that the role of on-call service in the strategic decisions of PTAs depends on the cultural context of reference; some cities focus more on urban services, others on rural transport. In all three case studies examined, on-demand transport is an important aspect of local mobility and with wide room for growth. Full article
Show Figures

Figure 1

16 pages, 1653 KB  
Article
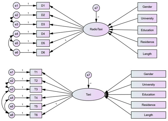
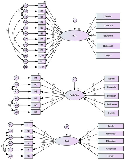
Passenger Satisfaction Evaluation and Achieving Sustainable Integrated Urban Transport: Structural Equation Analysis Based on Macau Data
by Shuhao Zhao, Yumo Ni, Shunzhang Sun and Tian’ao Chang
Sustainability 2023, 15(6), 5463; https://doi.org/10.3390/su15065463 - 20 Mar 2023
Cited by 4 | Viewed by 5165
Abstract
The sustainable development of urban transport is the key to sustainable urban development. This study analyses and identifies the evaluation indicators affecting Macau’s transport, and analyses the relationship between the relevant evaluation indicators and passenger satisfaction, thus contributing to the improvement and the [...] Read more.
The sustainable development of urban transport is the key to sustainable urban development. This study analyses and identifies the evaluation indicators affecting Macau’s transport, and analyses the relationship between the relevant evaluation indicators and passenger satisfaction, thus contributing to the improvement and the sustainable development of Macau’s public transport services. This study uses a questionnaire to collect data. Based on the current situation of Macau’s social groups, the mainland students in Macau who were selected as the target group are significantly different from residents and tourists in Macau; their needs and perceptions of public transport are more intense. This group’s needs and perceptions of public transport are significantly different from those of residents and tourists. The set indicators of satisfaction with public transport in Macau reflect them. After analyzing and determining the evaluation indicators, structural equation modeling was applied to establish the structural models of Macau’s three public transport services. Finally, the shortcomings of the three public transport services were reflected through the standardized coefficient weights and passenger satisfaction. The study results show that the seating arrangement and smoothness of travel of Macau’s public transport services need to be improved, and the dial-a-ride service’s price setting and waiting time need to be improved. The price setting, convenience of hailing, and payment method of the taxi service need to be improved. In contrast, overall, the satisfaction level of the dial-a-ride service is significantly higher than that of the taxi service. Therefore, the findings of the study have important policy implications for relevant policymakers, who should not only focus on optimizing daily operations but, more importantly, on improving the shortcomings mentioned above, which are of great value in enhancing the passengers’ perception of public transport in Macau and are also crucial to achieving the sustainable development of public transport in Macau. Full article
Show Figures

Figure 1

18 pages, 823 KB  
Article
An Evolutionary Descent Algorithm for Customer-Oriented Mobility-On-Demand Problems
by Sonia Nasri, Hend Bouziri and Wassila Aggoune-Mtalaa
Sustainability 2022, 14(5), 3020; https://doi.org/10.3390/su14053020 - 4 Mar 2022
Cited by 4 | Viewed by 2374
Abstract
This paper is addressing a new class of on-demand transport problems oriented toward customers. A mixed-integer linear programming model is proposed with new effective constraints that contribute to enhancing the quality of service. An exact resolution has been achieved, leading to lower bounds [...] Read more.
This paper is addressing a new class of on-demand transport problems oriented toward customers. A mixed-integer linear programming model is proposed with new effective constraints that contribute to enhancing the quality of service. An exact resolution has been achieved, leading to lower bounds of the solution space of real cases of on-demand transport problems. To overcome the exponential computational time of the exact resolution, an evolutionary descent method is developed. It relies on a new operator for perturbing the search. The comparative results between the new method and the branch and bound show low gaps for almost all the instances tested with lower execution times. The results of the evolutionary descent method are also compared with the results of two different heuristics, namely a Tabu Search and an Evolutionary Local Search. Our evolutionary method demonstrates its effectiveness through competitive and promising results. Full article
Show Figures

Figure 1

25 pages, 3771 KB  
Article
Application of Generative Adversarial Network to Optimize Vehicle Allocation at Dispatch Stations of Paratransit Services
by Yi-Chung Chen, Chee-Hoe Loh, Fu-Cheng Wang, Zi-Jing Chen, Shau-Huai Fu and Chen-Yu Wang
Electronics 2022, 11(3), 423; https://doi.org/10.3390/electronics11030423 - 30 Jan 2022
Cited by 5 | Viewed by 3839
Abstract
As aging populations increase worldwide, many governments have introduced the concept of paratransit services to assist individuals with limited mobility with transportation. A successful paratransit service must be able to satisfy most requests to the system; this success is typically related to the [...] Read more.
As aging populations increase worldwide, many governments have introduced the concept of paratransit services to assist individuals with limited mobility with transportation. A successful paratransit service must be able to satisfy most requests to the system; this success is typically related to the allocation of vehicles to dispatch stations. A suitable configuration can reduce unnecessary travel time and thus serve more people. This resembles the classic Dial-a-Ride problem, which previous studies have solved using heuristic algorithms. Most of these algorithms, however, incur heavy computational costs and, therefore, cannot be operated online, especially when there are many conditions to consider, many configuration requirements, or many vehicles requested. Therefore, this paper proposes an approach based on the generative adversary network (GAN), which can reduce computation significantly. In online environments, this approach can be implemented in just a few seconds. Furthermore, the amount of computation is not affected by the number of conditions, configuration requirements, or vehicles requested. This approach is based on three important concepts: (1) designing a GAN to solve the target problem; (2) using an improved Voronoi diagram to divide the overall service area to generate the input of the GAN generator; (3) using well-known system simulation software Arena to swiftly generate many conditions for the target problem and their corresponding best solutions to train the GAN. The efficiency of the proposed approach was verified using a case study of paratransit services in Yunlin, Taiwan. Full article
(This article belongs to the Special Issue 5G Networks for Mobile and Vehicular Communication)
Show Figures

Figure 1

18 pages, 2508 KB  
Article
Design of Flexible Vehicle Scheduling Systems for Sustainable Paratransit Services
by Daniel Y. Mo, H. Y. Lam, Weikun Xu and G. T. S. Ho
Sustainability 2020, 12(14), 5594; https://doi.org/10.3390/su12145594 - 11 Jul 2020
Cited by 4 | Viewed by 3498
Abstract
The aging population has led to an increase in the variety and volume of transportation demands by people facing travel difficulties. Hence, transportation organisations need to provide flexible and sustainable paratransit services to meet these increasing demands. In this study, we investigate the [...] Read more.
The aging population has led to an increase in the variety and volume of transportation demands by people facing travel difficulties. Hence, transportation organisations need to provide flexible and sustainable paratransit services to meet these increasing demands. In this study, we investigate the design of flexible vehicle scheduling systems in order for a community organisation to serve more people and achieve higher operational efficiency. We analyse and propose a system design based on user requirements for different types of paratransit types. Further, we identify an integrated service option and process flow for dial-a-ride passengers to ride on a vehicle with schedule route passengers. Because this option involves a complex decision, we formulate the problem as a two-stage decision model. To verify the effectiveness of our proposed design, we perform numerical simulations and conduct a case study by collaborating with a transportation organisation. We found that the proposed system would enable the organisation to serve more people with fewer vehicles but without an increase in the travelling time. These results demonstrate the importance of a flexible vehicle scheduling system for accessible transportation organisations to sustain their service operations. Full article
(This article belongs to the Special Issue Logistics and Sustainable Supply Chain Management)
Show Figures

Figure 1

13 pages, 2274 KB  
Article
A Hybrid Adaptive Large Neighborhood Heuristic for a Real-Life Dial-a-Ride Problem
by Slim Belhaiza
Algorithms 2019, 12(2), 39; https://doi.org/10.3390/a12020039 - 16 Feb 2019
Cited by 14 | Viewed by 6915
Abstract
The transportation of elderly and impaired people is commonly solved as a Dial-A-Ride Problem (DARP). The DARP aims to design pick-up and delivery vehicle routing schedules. Its main objective is to accommodate as many users as possible with a minimum operation cost. It [...] Read more.
The transportation of elderly and impaired people is commonly solved as a Dial-A-Ride Problem (DARP). The DARP aims to design pick-up and delivery vehicle routing schedules. Its main objective is to accommodate as many users as possible with a minimum operation cost. It adds realistic precedence and transit time constraints on the pairing of vehicles and customers. This paper tackles the DARP with time windows (DARPTW) from a new and innovative angle as it combines hybridization techniques with an adaptive large neighborhood search heuristic algorithm. The main objective is to improve the overall real-life performance of vehicle routing operations. Real-life data are refined and fed to a hybrid adaptive large neighborhood search (Hybrid-ALNS) algorithm which provides a near-optimal routing solution. The computational results on real-life instances, in the Canadian city of Vancouver and its region, and DARPTW benchmark instances show the potential improvements achieved by the proposed heuristic and its adaptability. Full article
(This article belongs to the Special Issue Algorithms for Decision Making)
Show Figures

Figure 1

14 pages, 3052 KB  
Article
Electric Vehicles in Rural Demand-Responsive Systems: Findings of Two Demand Responsive Transport Projects for the Improvement of Service Provision
by David Camacho Alcocer, Benedikt Krams, Matthias Körner, Fabian Hantsch, Ullrich Martin and Georg Herzwurm
World Electr. Veh. J. 2018, 9(2), 32; https://doi.org/10.3390/wevj9020032 - 13 Aug 2018
Cited by 8 | Viewed by 5822
Abstract
To fill in mobility gaps, volunteer-based flexible transit solutions have been successfully implemented in Germany since early 1980s. These concepts have evolved to address a diverse array of needs and situations, and to incorporate new solutions and technologies. Such is the case of [...] Read more.
To fill in mobility gaps, volunteer-based flexible transit solutions have been successfully implemented in Germany since early 1980s. These concepts have evolved to address a diverse array of needs and situations, and to incorporate new solutions and technologies. Such is the case of electrical vehicles (EVs), which have found an application in these systems through state-run initiatives seeking to promote sustainable mobility. This article presents two electric-car volunteer-based rural demand-responsive services, namely, a Buerger(ruf)auto (Dial-a-ride or “Citizen-operated-car”) and a Buergerbus (“Citizen-operated-bus”). The article outlines specific aspects of the EVs that are used, which need to be addressed to in order to achieve an operational efficiency that is comparable to an equivalent service using internal combustion vehicles. Specific challenges are identified, namely in relation to the technological limitations, and the size and characteristic of the vehicles required. In addition, specific challenges include the need for the vehicle components that allow data gathering directly from the car’s electric motor in order to analyze the car’s performance under different operational conditions. The article mentions the issues explicitly and specifies what would be required of electrical vehicles to become an asset in the provision of demand-responsive systems in rural settings. Full article
Show Figures

Figure 1

Back to TopTop