Passenger Satisfaction Evaluation and Achieving Sustainable Integrated Urban Transport: Structural Equation Analysis Based on Macau Data
Abstract
1. Introduction
2. Theoretical Background and Research Hypothesis
2.1. Public Transport Satisfaction
2.2. Types of Public Transport Available in Macau
2.3. Satisfaction Factors
2.3.1. Comfort of Public Transport
2.3.2. Safety of Public Transport
2.3.3. Price of Public Transport
2.3.4. Other Factors of Public Transport
2.4. Research Hypotheses
3. Model and Indicator Determination
3.1. Determination of the Public Transport Satisfaction Model
3.2. Determination of Public Transport Satisfaction Indicators
4. Questionnaire Design and Analysis
4.1. Questionnaire Design
4.2. Questionnaire Reliability Check
4.2.1. Reliability Testing
4.2.2. Validity Test
4.3. Questionnaire Sampling and Implementation
4.4. Survey Respondent Analysis
5. Empirical Analysis of Public Transport Satisfaction Based on Structural Equations
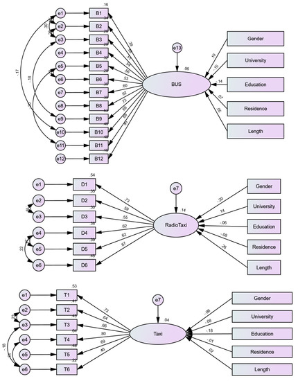
5.1. Structural Equation Model
5.2. Structural Modeling of Public Transport Satisfaction
5.2.1. Development of the Satisfaction Structure Model
5.2.2. Model Goodness-of-Fit Test
5.3. Analysis of Public Transport Satisfaction Indicators
5.4. Passenger Satisfaction Score Analysis
6. Discussion and Limitations
6.1. Discussion
6.2. Limitations
7. Conclusions and Policy Implications
7.1. Conclusions
7.2. Policy Implications
Author Contributions
Funding
Institutional Review Board Statement
Informed Consent Statement
Data Availability Statement
Conflicts of Interest
References
- Government of Macau. Linhas Gerais do Desenvolvimento a Médio e Longo Prazo do Ensino Superior de Macau (2021–2030); Direcção dos Serviços do Ensino Superior: Macau, China, 2021. [Google Scholar]
- Olimid, A.P.; Olimid, D.A. Societal Challenges, Population Trends and Human Security: Evidence from the Public Governance within the United Nations Publications (2015–2019). Rev. Stiinte Politice 2019, 64, 53–64. [Google Scholar]
- Cardozo, R.N. An experimental study of customer effort, expectation, and satisfaction. J. Mark. Res. 1965, 2, 244–249. [Google Scholar] [CrossRef]
- Morgeson, F.V., III; Hult, G.T.M.; Mithas, S.; Keiningham, T.; Fornell, C. Turning complaining customers into loyal customers: Moderators of the complaint handling–Customer loyalty relationship. J. Mark. 2020, 84, 79–99. [Google Scholar] [CrossRef]
- Tien, N.H.; Anh, N.; Dung, H.; On, P.; Anh, V.; Dat, N.; Tam, B. Factors impacting customer satisfaction at Vietcombank in Vietnam. Himal. J. Econ. Bus. Manag. 2021, 2, 44–51. [Google Scholar]
- Fornell, C. A national customer satisfaction barometer: The Swedish experience. J. Mark. 1992, 56, 6–21. [Google Scholar] [CrossRef]
- Fornell, C.; Johnson, M.D.; Anderson, E.W.; Cha, J.; Bryant, B.E. The American customer satisfaction index: Nature, purpose, and findings. J. Mark. 1996, 60, 7–18. [Google Scholar] [CrossRef]
- Askariazad, M.H.; Babakhani, N. An application of European Customer Satisfaction Index (ECSI) in business to business (B2B) context. J. Bus. Ind. Mark. 2015, 30, 17–31. [Google Scholar] [CrossRef]
- Johnson, M.D.; Gustafsson, A.; Andreassen, T.W.; Lervik, L.; Cha, J. The evolution and future of national customer satisfaction index models. J. Econ. Psychol. 2001, 22, 217–245. [Google Scholar] [CrossRef]
- Slongo, L.A.; Vieira, V.A. An analysis of the new norwegian customer satisfaction barometer (new NCSB) in a Brazilian supermarket context. RAM Rev. Adm. Mackenzie 2020, 8, 173–194. [Google Scholar] [CrossRef]
- Fu, H. Evaluation of Bus Passenger Satisfaction Based on Structural Equation; Dalian Jiaotong University: Dalian, China, 2017. [Google Scholar]
- Macau Government Transport Bureau. Macau Land Transport Master Plan (2021–2030); Macau Government Transport Bureau: Macau, China, 2021. [Google Scholar]
- Macau Government Transport Bureau. The Average Numbers of Passengers Transported Daily; Macau Government Transport Bureau: Macau, China, 2023. [Google Scholar]
- Government of Macau. Taxi Operation Management-Taxi Fares; Macau Government Transport Bureau: Macau, China, 2021. [Google Scholar]
- Redman, L.; Friman, M.; Gärling, T.; Hartig, T. Quality attributes of public transport that attract car users: A research review. Transp. Policy 2013, 25, 119–127. [Google Scholar] [CrossRef]
- Sukhov, A.; Lättman, K.; Olsson, L.E.; Friman, M.; Fujii, S. Assessing travel satisfaction in public transport: A configurational approach. Transp. Res. Part D Transp. Environ. 2021, 93, 102732. [Google Scholar] [CrossRef]
- Ingvardson, J.B.; Nielsen, O.A. The relationship between norms, satisfaction and public transport use: A comparison across six European cities using structural equation modelling. Transp. Res. Part A Policy Pract. 2019, 126, 37–57. [Google Scholar] [CrossRef]
- Soza-Parra, J.; Raveau, S.; Muñoz, J.C.; Cats, O. The underlying effect of public transport reliability on users’ satisfaction. Transp. Res. Part A Policy Pract. 2019, 126, 83–93. [Google Scholar] [CrossRef]
- Abenoza, R.F.; Cats, O.; Susilo, Y.O. Travel satisfaction with public transport: Determinants, user classes, regional disparities and their evolution. Transp. Res. Part A Policy Pract. 2017, 95, 64–84. [Google Scholar] [CrossRef]
- Delbosc, A.; Currie, G. Modelling the causes and impacts of personal safety perceptions on public transport ridership. Transp. Policy 2012, 24, 302–309. [Google Scholar] [CrossRef]
- Chou, J.S.; Kim, C.; Kuo, Y.C.; Ou, N.C. Deploying effective service strategy in the operations stage of high-speed rail. Transp. Res. Part E Logist. Transp. Rev. 2011, 47, 507–519. [Google Scholar] [CrossRef]
- Figler, S.A.; Sriraj, P.S.; Welch, E.W.; Yavuz, N. Customer loyalty and Chicago, Illinois, transit authority buses: Results from 2008 customer satisfaction survey. Transp. Res. Rec. 2011, 2216, 148–156. [Google Scholar] [CrossRef]
- Department for Transport. People ’s Perceptions of Personal Security and Their Concerns about Crime on Public Transport: Literature Review; Department for Transport: London, UK, 2002. [Google Scholar]
- Truong, L.T.; Currie, G. Macroscopic road safety impacts of public transport: A case study of Melbourne, Australia. Accid. Anal. Prev. 2019, 132, 105270. [Google Scholar] [CrossRef]
- Beck, L.F.; Dellinger, A.M.; O’Neil, M.E. Motor vehicle crash injury rates by mode of travel, United States: Using exposure-based methods to quantify differences. Am. J. Epidemiol. 2007, 166, 212–218. [Google Scholar] [CrossRef]
- Savage, I. Comparing the fatality risks in United States transportation across modes and over time. Res. Transp. Econ. 2013, 43, 9–22. [Google Scholar] [CrossRef]
- Zhang, J.; Yan, X.; An, M.; Sun, L. The impact of Beijing subway’s new fare policy on riders’ attitude, travel pattern and demand. Sustainability 2017, 9, 689. [Google Scholar] [CrossRef]
- Glavić, D.; Simićević, J.; Milenkovic, M. Parking versus Congestion Pricing: Comparative Analysis. J. Road Traffic Eng. 2020, 66, 11–16. [Google Scholar] [CrossRef]
- Román, C.; Martín, J.C.; Espino, R. Using stated preferences to analyze the service quality of public transport. Int. J. Sustain. Transp. 2014, 8, 28–46. [Google Scholar] [CrossRef]
- Morton, C.; Caulfield, B.; Anable, J. Customer perceptions of quality of service in public transport: Evidence for bus transit in Scotland. Case Stud. Transp. Policy 2016, 4, 199–207. [Google Scholar] [CrossRef]
- Börjesson, M.; Rubensson, I. Satisfaction with crowding and other attributes in public transport. Transp. Policy 2019, 79, 213–222. [Google Scholar] [CrossRef]
- Fellesson, M.; Friman, M. Perceived satisfaction with public transport service in nine European cities. J. Transp. Res. Forum 2012, 47. [Google Scholar] [CrossRef]
- Eboli, L.; Mazzulla, G. A methodology for evaluating transit service quality based on subjective and objective measures from the passenger’s point of view. Transp. Policy 2011, 18, 172–181. [Google Scholar] [CrossRef]
- Dell’olio, L.; Ibeas, A.; Cecin, P. The quality of service desired by public transport users. Transp. Policy 2011, 18, 217–227. [Google Scholar] [CrossRef]
- Morfoulaki, M.; Tyrinopoulos, Y.; Aifadopoulou, G. Estimation of satisfied customers in public transport systems: A new methodological approach. J. Transp. Res. Forum 2010, 46. [Google Scholar] [CrossRef]
- Mouwen, A. Drivers of customer satisfaction with public transport services. Transp. Res. Part A Policy Pract. 2015, 78, 1–20. [Google Scholar] [CrossRef]
- Ceder, A.A.; Jiang, Y. Route guidance ranking procedures with human perception consideration for personalized public transport service. Transp. Res. Part C Emerg. Technol. 2020, 118, 102667. [Google Scholar] [CrossRef]
- Tirachini, A.; Hensher, D.A.; Rose, J.M. Crowding in public transport systems: Effects on users, operation and implications for the estimation of demand. Transp. Res. Part A Policy Pract. 2013, 53, 36–52. [Google Scholar] [CrossRef]
- Grisé, E.; El-Geneidy, A. Evaluating the relationship between socially (dis) advantaged neighbourhoods and customer satisfaction of bus service in London, UK. J. Transp. Geogr. 2017, 58, 166–175. [Google Scholar] [CrossRef]
- Justitia, A.; Semiati, R.; Ayuvinda, N.R. Customer satisfaction analysis of online taxi mobile apps. J. Inf. Syst. Eng. Bus. Intell. 2019, 5, 85–92. [Google Scholar] [CrossRef]
- Siyal, A.W.; Hongzhuan, C.; Gang, C. From consumer satisfaction to recommendation of mobile app–based services: An overview of mobile taxi booking apps. Sage Open 2021, 11, 21582440211004179. [Google Scholar] [CrossRef]
- Behrens, R.; Dodgen, S.; Fusire, T.; Mukhuba, T. Passenger satisfaction with minibus-taxi feeder services at the Mitchells Plain public transport interchange in Cape Town. In Proceedings of the 37th Southern African Transport Conference, Pretoria, South Africa, 9–12 July 2018. [Google Scholar]
- Joshi, A.; Kale, S.; Chandel, S.; Pal, D.K. Likert scale: Explored and explained. Br. J. Appl. Sci. Technol. 2015, 7, 396. [Google Scholar] [CrossRef]
- Taherdoost, H. Validity and reliability of the research instrument; how to test the validation of a questionnaire/survey in a research. How to test the validation of a questionnaire/survey in a research. Int. J. Acad. Res. Manag. IJARM 2016, 5, 28–36. [Google Scholar]
- Eisinga, R.; Grotenhuis, M.T.; Pelzer, B. The reliability of a two-item scale: Pearson, Cronbach, or Spearman-Brown? Int. J. Public Health 2013, 58, 637–642. [Google Scholar] [CrossRef] [PubMed]
- Williams, B.; Onsman, A.; Brown, T. Exploratory factor analysis: A five-step guide for novices. Australas. J. Paramed. 2010, 8, 1–13. [Google Scholar] [CrossRef]
- Glaser, P. Respondents cooperation: Demographic profile of survey respondents and its implication. In Handbook of Survey Methodology for the Social Sciences; Springer: New York, NY, USA, 2012; pp. 195–207. [Google Scholar]
- Zhang, X.; Liu, H.; Xu, M.; Mao, C.; Shi, J.; Meng, G.; Wu, J. Evaluation of Passenger Satisfaction to Conventional Public Transit Based on a Structural Equation. J. Transp. Eng. Inf. 2021, 19, 43–51. [Google Scholar]
- Maydeu-Olivares, A. Maximum likelihood estimation of structural equation models for continuous data: Standard errors and goodness of fit. Struct. Equ. Model. A Multidiscip. J. 2017, 24, 383–394. [Google Scholar] [CrossRef]
- Lanza, S.T.; Dziak, J.J.; Huang, L.; Wagner, A.; Collins, L.M. Proc LCA & Proc LTA Users’ Guide (Version 1.3. 2); The Methodology Center: State College, PA, USA, 2015. [Google Scholar]
- Henseler, J.; Ringle, C.M.; Sarstedt, M. A new criterion for assessing discriminant validity in variance-based structural equation modeling. J. Acad. Mark. Sci. 2015, 43, 115–135. [Google Scholar] [CrossRef]
- Mcdonald, R.P.; Ho, M.-H.R. Principles and practice in reporting structural equation analyses. Psychol. Methods 2002, 7, 64. [Google Scholar] [CrossRef]
- Shiwakoti, N.; Stasinopoulos, P.; Vincec, P.; Qian, W.; Hafsar, R. Exploring how perceptive differences impact the current public transport usage and support for future public transport extension and usage: A case study of Melbourne ’s tramline extension. Transp. Policy 2019, 84, 12–23. [Google Scholar] [CrossRef]
- Friman, M.; Lättman, K.; Olsson, L.E. Public transport quality, safety, and perceived accessibility. Sustainability 2020, 12, 3563. [Google Scholar] [CrossRef]
- Collins, C.; Hasan, S.; Ukkusuri, S.V. A novel transit rider satisfaction metric: Rider sentiments measured from online social media data. J. Public Transp. 2013, 16, 21–45. [Google Scholar] [CrossRef]
- Stojic, D.; Ciric, Z.; Sedlak, O.; Marcikic Horvat, A. Students’ views on public transport: Satisfaction and emission. Sustainability 2020, 12, 8470. [Google Scholar] [CrossRef]
- Lyu, T.; Wang, P.S.; Gao, Y.; Wang, Y. Research on the big data of traditional taxi and online car-hailing: A systematic review. J. Traffic Transp. Eng. 2021, 8, 1–34. [Google Scholar] [CrossRef]
- Babar, Y.; Burtch, G. Examining the heterogeneous impact of ride-hailing services on public transit use. Inf. Syst. Res. 2020, 31, 820–834. [Google Scholar] [CrossRef]





| Advantages and Disadvantages Public Transport Options | BUS | Radio TAXI | Regular Taxis |
|---|---|---|---|
| Advantages |
|
|
|
| Disadvantages |
|
|
|
| Display Variables | Variable Identification | Latent Variable |
|---|---|---|
| Bus operation information | B1 | Public Transport Satisfaction |
| Bus arrival alert device | B2 | |
| Bus interchange | B3 | |
| Bus interchange times | B4 | |
| Bus route setting | B5 | |
| Bus Schedule | B6 | |
| Bus Hygiene | B7 | |
| Bus Air Conditioning Temperature | B8 | |
| Bus Seat Setting | B9 | |
| The smoothness of the bus ride | B10 | |
| Safety tips on the bus | B11 | |
| Bus crowding level | B12 | |
| Communication with Dial-a-Ride Drivers | D1 | Radio taxi Satisfaction |
| Dial-a-Ride Pricing | D2 | |
| Waiting time | D3 | |
| Comfort in the taxi | D4 | |
| The smoothness of the ride | D5 | |
| Payment methods | D6 | |
| Communication with taxi drivers | T1 | Taxi Satisfaction |
| Taxi Prices | T2 | |
| Taxi Hailing | T3 | |
| Comfort in the taxi | T4 | |
| The smoothness of the taxi ride | T5 | |
| Payment methods | T6 |
| Demographic Characteristics | Sample Size (pcs) | Percentage (%) | |
|---|---|---|---|
| Gender | Male | 134 | 41.3 |
| Female | 190 | 58.6 | |
| University | University of Macau | 96 | 29.6 |
| City University of Macau | 55 | 16.9 | |
| Macau University of Science and Technology | 117 | 36.1 | |
| Macau Institute of Tourism Studies | 20 | 6.1 | |
| Macau Polytechnic University | 36 | 11.1 | |
| Education | Undergraduate | 91 | 28 |
| Masters | 192 | 59.2 | |
| PhD | 41 | 12.6 | |
| Residence | Gongbei, Zhuhai | 45 | 13.8 |
| Hengqin, Zhuhai | 62 | 19.1 | |
| Macau | 197 | 60.8 | |
| Other | 20 | 6.1 | |
| Length | X < 1 | 135 | 41.6 |
| 1 ≤ X < 2 | 91 | 28 | |
| 2 ≤ X < 4 | 61 | 18.8 | |
| X ≥ 4 | 37 | 11.4 | |
| Suitability Indicators | Actual Value | Evaluation Criteria | ||
|---|---|---|---|---|
| Public Transport | Radio Taxi | Taxi | ||
| CMIN/DF | 2.116 | 1.779 | 2.637 | Less than 3 |
| RMSEA | 0.059 | 0.049 | 0.071 | Less than 0.1 acceptable, less than 0.08 good fit |
| CFI | 0.900 | 0.950 | 0.907 | Greater than 0.8 acceptable, better than 0.9 fit |
| GFI | 0.912 | 0.962 | 0.945 | More than 0.8 acceptable, better than 0.9 fit |
| IFI | 0.902 | 0.951 | 0.909 | More than 0.8 acceptable, better than 0.9 fit |
| Tertiary Indicators | Passenger Satisfaction | Tertiary Indicators | Passenger Satisfaction |
|---|---|---|---|
| Bus operation information | 10.69 | Communication with Radio taxi Drivers | 6.25 |
| Bus arrival alert device | 6.94 | Radio taxi Pricing | 5.21 *** |
| Bus interchange | 7.48 | Waiting time | 5.27 *** |
| Bus interchange times | 7.32 | Comfort in the taxi | 9.35 |
| Bus route setting | 6.60 | The smoothness of the ride | 7.24 |
| Bus schedule | 7.08 | Payment methods | 6.44 |
| Bus Hygiene | 6.65 | Communication with taxi drivers | 7.80 |
| Bus air conditioning temperature | 5.55 | Taxi Prices | 4.54 *** |
| Bus seat setting | 4.84 *** | Taxi Hailing | 4.43 *** |
| The smoothness of the bus ride | 3.59 *** | Comfort in the taxi | 5.46 |
| Safety tips on the bus | 5.51 | The smoothness of the taxi ride | 5.81 |
| Bus crowding level | 7.57 | Payment methods | 3.56 *** |
Disclaimer/Publisher’s Note: The statements, opinions and data contained in all publications are solely those of the individual author(s) and contributor(s) and not of MDPI and/or the editor(s). MDPI and/or the editor(s) disclaim responsibility for any injury to people or property resulting from any ideas, methods, instructions or products referred to in the content. |
© 2023 by the authors. Licensee MDPI, Basel, Switzerland. This article is an open access article distributed under the terms and conditions of the Creative Commons Attribution (CC BY) license (https://creativecommons.org/licenses/by/4.0/).
Share and Cite
Zhao, S.; Ni, Y.; Sun, S.; Chang, T. Passenger Satisfaction Evaluation and Achieving Sustainable Integrated Urban Transport: Structural Equation Analysis Based on Macau Data. Sustainability 2023, 15, 5463. https://doi.org/10.3390/su15065463
Zhao S, Ni Y, Sun S, Chang T. Passenger Satisfaction Evaluation and Achieving Sustainable Integrated Urban Transport: Structural Equation Analysis Based on Macau Data. Sustainability. 2023; 15(6):5463. https://doi.org/10.3390/su15065463
Chicago/Turabian StyleZhao, Shuhao, Yumo Ni, Shunzhang Sun, and Tian’ao Chang. 2023. "Passenger Satisfaction Evaluation and Achieving Sustainable Integrated Urban Transport: Structural Equation Analysis Based on Macau Data" Sustainability 15, no. 6: 5463. https://doi.org/10.3390/su15065463
APA StyleZhao, S., Ni, Y., Sun, S., & Chang, T. (2023). Passenger Satisfaction Evaluation and Achieving Sustainable Integrated Urban Transport: Structural Equation Analysis Based on Macau Data. Sustainability, 15(6), 5463. https://doi.org/10.3390/su15065463

