Sign in to use this feature.

Years

Between: -

Subjects

remove_circle_outline
remove_circle_outline
remove_circle_outline
remove_circle_outline
remove_circle_outline
remove_circle_outline
remove_circle_outline

Journals

Article Types

Countries / Regions

remove_circle_outline
remove_circle_outline
remove_circle_outline

Search Results (176)

Search Parameters:
Keywords = desmin

Order results
Result details
Results per page
Select all
Export citation of selected articles as:
16 pages, 10722 KB  
Article
Mesenchymal Stem Cell-Derived Exosomes miR-143-3p Attenuates Diabetic Kidney Disease by Enhancing Podocyte Autophagy via Bcl-2/Beclin1 Pathway
by Wenze Song, Jiao Wang, Lulu Guan, Yun Zou, Jiarong Liu, Wen Chen, Jixiong Xu and Wei Cai
Biomedicines 2026, 14(1), 184; https://doi.org/10.3390/biomedicines14010184 - 14 Jan 2026
Viewed by 254
Abstract
Objective: Diabetic kidney disease (DKD) is characterized by podocyte injury and impaired autophagy. Bone marrow mesenchymal stem cell-derived exosomes (BMSC-Exos) exhibit therapeutic potential for DKD, yet their mechanisms remain unclear. This study investigated whether BMSC-Exos restore podocyte autophagy via the miR-143-3p/Bcl-2/Beclin1 axis [...] Read more.
Objective: Diabetic kidney disease (DKD) is characterized by podocyte injury and impaired autophagy. Bone marrow mesenchymal stem cell-derived exosomes (BMSC-Exos) exhibit therapeutic potential for DKD, yet their mechanisms remain unclear. This study investigated whether BMSC-Exos restore podocyte autophagy via the miR-143-3p/Bcl-2/Beclin1 axis to delay DKD progression. Methods: A high-glucose (HG)-induced podocyte injury model was established using mouse podocytes (MPC5). Autophagy-related proteins (Beclin1, Bcl-2, LC3) and the injury marker desmin were analyzed by Western blot and immunofluorescence (IF). High-throughput sequencing identified BMSC-Exos-enriched miRNAs, with the miR-143-3p/Bcl-2 targeting relationship validated by dual-luciferase reporter assays. BMSCs transfected with miR-143-3p mimic or inhibitor were used to assess exosomes effects on autophagy and podocin expression. In vivo, DKD mice received tail vein injections of modified BMSC-Exos, followed by evaluation of physiological parameters, biochemical indices, and renal histopathology. Results: BMSC-Exos were successfully isolated and characterized. Fluorescence microscopy confirmed exosomes internalization by HG-treated MPC5 cells. BMSC-Exos upregulated Beclin1 and LC3-II while downregulating Bcl-2 and desmin, indicating enhanced autophagy. High-throughput sequencing revealed miR-143-3p enrichment in BMSC-Exos, and Bcl-2 was confirmed as a direct target of miR-143-3p. Exosomes from miR-143-3p mimic-transfected BMSCs further promoted autophagy and podocin expression. In DKD mice, BMSC-Exos reduced blood glucose, urinary albumin-to-creatinine ratio (UACR), and ameliorated renal damage, whereas miR-143-3p inhibition attenuated these effects. Conclusions: BMSC-Exos deliver miR-143-3p to target Bcl-2, thereby activating Beclin1-mediated autophagy and ameliorating DKD. This study elucidates a novel autophagy regulatory mechanism supporting BMSC-Exos as a cell-free therapy for DKD. Full article
(This article belongs to the Section Cell Biology and Pathology)
Show Figures

Figure 1

25 pages, 1395 KB  
Review
Post-Mortem Biomarkers in Sudden Cardiac Death: From Classical Biochemistry to Molecular Autopsy and Multi-Omics Forensic Approaches
by Matteo Antonio Sacco, Helenia Mastrangelo, Giuseppe Neri and Isabella Aquila
Int. J. Mol. Sci. 2026, 27(2), 670; https://doi.org/10.3390/ijms27020670 - 9 Jan 2026
Viewed by 204
Abstract
Sudden cardiac death (SCD) remains a major challenge in forensic medicine, representing a leading cause of natural mortality and frequently occurring in individuals without antecedent symptoms. Although conventional autopsy and histology remain the cornerstones of investigation, up to 10–15% of cases are classified [...] Read more.
Sudden cardiac death (SCD) remains a major challenge in forensic medicine, representing a leading cause of natural mortality and frequently occurring in individuals without antecedent symptoms. Although conventional autopsy and histology remain the cornerstones of investigation, up to 10–15% of cases are classified as “autopsy-negative sudden unexplained death,” underscoring the need for complementary diagnostic tools. In recent years, post-mortem biochemistry and molecular approaches have become essential to narrowing this gap. Classical protein markers of myocardial necrosis (cardiac troponins, CK-MB, H-FABP, GPBB) continue to play a fundamental role, though their interpretation is influenced by post-mortem interval and sampling site. Peptide biomarkers reflecting hemodynamic stress (BNP, NT-proBNP, copeptin, sST2) offer additional insight into cardiac dysfunction and ischemic burden, while inflammatory and immunohistochemical markers (CRP, IL-6, fibronectin, desmin, C5b-9, S100A1) assist in detecting early ischemia and myocarditis when routine histology is inconclusive. Beyond these traditional markers, molecular signatures—including cardiac-specific microRNAs, exosomal RNA, proteomic alterations, and metabolomic fingerprints—provide innovative perspectives on metabolic collapse and arrhythmic mechanisms. Molecular autopsy through next-generation sequencing has further expanded diagnostic capability by identifying pathogenic variants associated with channelopathies and cardiomyopathies, enabling both cause-of-death clarification and cascade screening in families. Emerging multi-omics and artificial intelligence frameworks promise to integrate these heterogeneous data into standardized and robust interpretive models. Pre- and post-analytical considerations, together with medico-legal implications ranging from malpractice evaluation to the management of genetic information, remain essential components of this evolving field. Overall, the incorporation of validated biomarkers into harmonized international protocols, increasingly supported by AI, represents the next frontier in forensic cardiology. Full article
(This article belongs to the Section Molecular Biology)
Show Figures

Figure 1

21 pages, 22509 KB  
Article
Improved Sphincter Muscle Regeneration by Myoblasts from M. extensor carpi radialis in a Large Animal Model of Urinary Incontinence
by Niklas Harland, Lukas Schwarz, Meltem Avci-Adali, Andrea Buzanich-Ladinig, Lina M. Serna-Higuita, Arnulf Stenzl and Wilhelm K. Aicher
Med. Sci. 2026, 14(1), 27; https://doi.org/10.3390/medsci14010027 - 6 Jan 2026
Viewed by 156
Abstract
Purpose: Stress urinary incontinence (SUI) is a significant medical challenge affecting substantial parts of modern societies. Several studies suggested that cell therapy may alleviate the symptoms. However, in many cases, the overall efficacy was not satisfactory for the patient’s needs. Moreover, in our [...] Read more.
Purpose: Stress urinary incontinence (SUI) is a significant medical challenge affecting substantial parts of modern societies. Several studies suggested that cell therapy may alleviate the symptoms. However, in many cases, the overall efficacy was not satisfactory for the patient’s needs. Moreover, in our recent preclinical studies, myoblasts isolated from M. semitendinosus failed to restore significant urethral sphincter function. We, therefore, investigated in our large animal SUI model whether myoblasts from other muscles yielded better sphincter recovery. Methods: Urethral sphincter deficiency was induced surgically in six female littermates and confirmed by measuring the urethral wall pressure. Three days after induction of sphincter deficiency in gilts, homologous myoblasts were injected into the sphincter complex. The urethral wall pressure and urine status were monitored weekly for a six-week follow-up. Results: Myoblasts isolated from M. extensor carpi radialis yielded a high expression of the myogenic markers desmin, CD56, ACTA1, MSTN, Myf6, and MyoD; were differentiation-competent; and formed myotubes in vitro. Such cells restored significant sphincter deficiency (2494 ± 266 U; ≙92%; p < 0.001; n = 6) and yielded a complete functional recovery from the induced sphincter deficiency (481 ± 123 U, ≙18%) when compared to the starting levels of untreated healthy pigs (2683 ± 764 U; ≙100%). The experimental group showed significant recovery compared to the mock controls (p < 0.045). Conclusions: The choice of myoblasts contributes to the clinical outcome in our large animal model of urinary incontinence. Myoblasts from M. extensor carpi radialis facilitated better sphincter recovery compared to myoblasts from M. semitendinosus. Full article
Show Figures

Figure 1

19 pages, 2499 KB  
Article
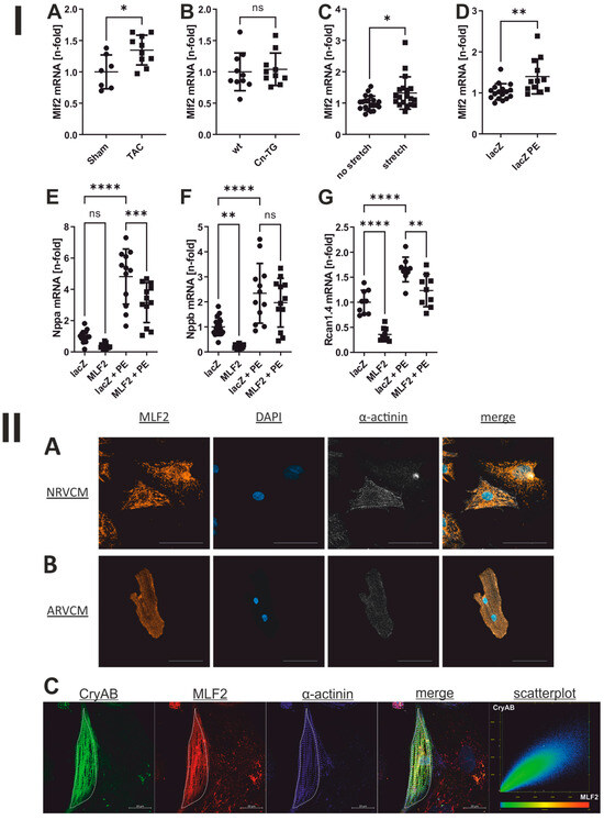
First Glance at Myeloid Leukaemia Factor 2 in Cardiomyocytes
by Jakob Christoph Voran, Lucia Sophie Kilian, Simone Martini, Marcin Luzarowski, Marie Isabel Noormalal, Oliver Josef Müller, Ashraf Yusuf Rangrez and Derk Frank
J. Cardiovasc. Dev. Dis. 2026, 13(1), 19; https://doi.org/10.3390/jcdd13010019 - 30 Dec 2025
Viewed by 247
Abstract
Understanding the molecular mechanisms that maintain protein homeostasis in cardiomyocytes is fundamental for the development of causal therapies for heart failure. Chaperones, the ubiquitin–proteasome system and autophagy are major regulators of cardiac homeostasis and are crucial for cardiomyocyte function and survival. In this [...] Read more.
Understanding the molecular mechanisms that maintain protein homeostasis in cardiomyocytes is fundamental for the development of causal therapies for heart failure. Chaperones, the ubiquitin–proteasome system and autophagy are major regulators of cardiac homeostasis and are crucial for cardiomyocyte function and survival. In this context, myeloid leukaemia factor 2 (MLF2) emerged as a candidate of interest, as we found it overrepresented in protein aggregates in the hearts of mouse models of desmin-related cardiomyopathies (DRM), and it has also been suggested to be associated with dilated cardiomyopathy (DCM). Here, we identified αB-crystallin (CryAB), among other proteins, as a potential interaction partner of MLF2. Functionally, MLF2 was significantly upregulated in mouse models of heart failure and in two in vitro models of cardiomyocyte hypertrophy, and its overexpression resulted in attenuation of pro-hypertrophic gene expression. Taken together, these findings provide initial evidence supporting a role for MLF2 in regulating protein homeostasis and in modulating hypertrophic signalling in cardiomyocytes. Full article
(This article belongs to the Topic Molecular and Cellular Mechanisms of Heart Disease)
Show Figures

Figure 1

8 pages, 7945 KB  
Communication
Desmin-p.L112Q Disturbs Filament Formation and Is a Likely-Pathogenic Variant Associated with Dilated Cardiomyopathy
by Alexander Lütkemeyer, Sabrina Voß, Jonas Reckmann, Joline Groß, Anna Gärtner, Jan Gummert, Hendrik Milting and Andreas Brodehl
J. Cardiovasc. Dev. Dis. 2026, 13(1), 3; https://doi.org/10.3390/jcdd13010003 - 20 Dec 2025
Viewed by 255
Abstract
DES encodes the muscle-specific intermediate filament protein desmin, which is highly relevant to the structural integrity of cardiomyocytes. Mutations in this gene cause different cardiomyopathies including dilated cardiomyopathy. Here, we functionally validate DES-p.L112Q using SW-13, H9c2 cells, and cardiomyocytes derived from induced [...] Read more.
DES encodes the muscle-specific intermediate filament protein desmin, which is highly relevant to the structural integrity of cardiomyocytes. Mutations in this gene cause different cardiomyopathies including dilated cardiomyopathy. Here, we functionally validate DES-p.L112Q using SW-13, H9c2 cells, and cardiomyocytes derived from induced pluripotent stem cells by confocal microscopy in combination with deconvolution analysis. These experiments reveal an aberrant cytoplasmic aggregation of mutant desmin. In conclusion, these functional analyses support the re-classification of DES-p.L112Q as a likely pathogenic variant leading to dilated cardiomyopathy. Full article
(This article belongs to the Section Genetics)
Show Figures

Figure 1

23 pages, 3748 KB  
Article
Benefits of Steroid Injections into Paraspinous Muscles After Spinal Surgery in a Rat Paraspinal Muscle Retraction Model
by Meei-Ling Sheu, Liang-Yi Pan, Jason Sheehan, De-Wei Lai, Yu-Cheng Chou, Liang-Yu Pan, Chien-Chia Wang, Ying Ju Chen, Hong-Lin Su, Hsi-Kai Tsou and Hung-Chuan Pan
Int. J. Mol. Sci. 2025, 26(22), 11093; https://doi.org/10.3390/ijms262211093 - 16 Nov 2025
Viewed by 701
Abstract
Open posterior lumbar surgery involves detaching paraspinal muscles from the spine to decompress neural tissues and to place instruments. While this operation improves the quality of life, it often has adverse effects on skeletal muscles like inflammation, degeneration, and fibrosis. Corticosteroids are well [...] Read more.
Open posterior lumbar surgery involves detaching paraspinal muscles from the spine to decompress neural tissues and to place instruments. While this operation improves the quality of life, it often has adverse effects on skeletal muscles like inflammation, degeneration, and fibrosis. Corticosteroids are well known for their anti-inflammatory function. In this study, we assessed the protective effects of intramuscular injection of corticosteroid on injured paraspinal muscles following surgery on the spine. C2C12 cells were co-exposed to hypoxia and lipopolysaccharide (LPS) to simulate ischemia and inflammatory response after muscle retraction to assess the effect of steroid. In vivo experiment, animals first underwent paraspinous muscle splitting with retractors to induce muscle injury, and later were assessed for neurobehavior, electrophysiology, and protein level related to inflammatory or regeneration following intramuscular (IM) steroid injection. Steroid rescued reduced cell viability caused by hypoxia + LPS, and attenuated induced protein expression of iNOS, COX2, Bad, and Bax. In neurobehavioral assessments (CatWalk, Ethovision, Von Frey test, and open field locomotor), retraction of paraspinous muscles worsened behaviors that were improved by IM steroid injections. The electrophysiology study showed that IM steroid injection lessened the muscle denervation caused by retraction. Similarly, IM steroid injections also attenuated dorsal root ganglion antigenicity of CGRP, Iba-1, and CD68 induced by muscle retraction. Muscle retraction downregulated AChR, desmin, PSD 95, and GAP 43, whereas IM steroid injection attenuated the adverse effects. The restoration of muscle morphology and decreased fibrosis were also facilitated by IM dexamethasone. IM steroid injection appears to protect against retraction damage in paraspinous muscle following spinal surgery. IM steroid paraspinous muscle injection may provide beneficial effects in spinal operations. Full article
(This article belongs to the Section Molecular Biology)
Show Figures

Figure 1

9 pages, 2957 KB  
Case Report
Flexible Bronchoscopic En Bloc Cryoextraction of Endobronchial Leiomyoma Using a 1.7-mm Cryoprobe: A Case Report with One-Year Follow-Up
by Chaeuk Chung and Dongil Park
Diagnostics 2025, 15(22), 2850; https://doi.org/10.3390/diagnostics15222850 - 11 Nov 2025
Viewed by 738
Abstract
Background and Clinical Significance: Endobronchial leiomyoma is a rare benign tumor of the respiratory tract, accounting for less than 2% of all benign pulmonary neoplasms. Most cases have been treated surgically or with endoscopic modalities such as laser or rigid bronchoscopy-assisted cryotherapy. Flexible [...] Read more.
Background and Clinical Significance: Endobronchial leiomyoma is a rare benign tumor of the respiratory tract, accounting for less than 2% of all benign pulmonary neoplasms. Most cases have been treated surgically or with endoscopic modalities such as laser or rigid bronchoscopy-assisted cryotherapy. Flexible bronchoscopic cryoextraction has been rarely reported, typically with 2.2-mm probes. Small-caliber cryoprobes (1.1- and 1.7-mm) have been validated for diagnostic transbronchial cryobiopsy but not for therapeutic removal of leiomyoma. We report a case of complete removal of endobronchial leiomyoma using a 1.7-mm cryoprobe via flexible bronchoscopy, demonstrating full airway and physiologic recovery. Case Presentation: A 25-year-old never-smoking man was referred after an abnormal health-screening chest radiograph demonstrated right middle and lower lobe atelectasis. Chest CT revealed a mass obstructing the proximal bronchus intermedius. Spirometry showed reduced FEV1 and FVC with preserved FEV1/FVC ratio, consistent with central airway obstruction. Therapeutic flexible bronchoscopy (Olympus BF-1TQ290) was performed under endotracheal intubation. Initial forceps biopsies were followed by transbronchial cryobiopsy with a 1.7-mm cryoprobe, applied for five freeze–adhesion cycles. The mass detached en bloc and was retrieved without complications, resulting in complete airway recanalization and visualization of the right middle and lower lobe bronchi. Histopathology showed interlacing fascicles of bland spindle cells with cigar-shaped nuclei, positive for SMA and desmin and negative for S-100 and CD34, confirming leiomyoma. The patient was discharged the next day. At one-year follow-up, bronchoscopy and CT demonstrated no recurrence, and spirometry normalized. Conclusions: Reports combining flexible bronchoscopy with a 1.7-mm small-caliber cryoprobe for en bloc removal of endobronchial leiomyoma are rare. This technique may represent a minimally invasive option for selected cases, provided careful hemostatic planning and appropriate case selection. Full article
Show Figures

Figure 1

9 pages, 2285 KB  
Case Report
Recurrent Cutaneous Leiomyosarcoma: A Histopathological Perspective and the Quest for Complete Excision
by Andreea Cătălina Tinca, Bianca Andreea Lazar, Andreea-Raluca Cozac-Szőke and Ovidiu Simion Cotoi
Dermato 2025, 5(4), 18; https://doi.org/10.3390/dermato5040018 - 3 Oct 2025
Viewed by 824
Abstract
Cutaneous leiomyosarcoma is a rare, malignant tumor that arises from smooth muscle cells, accounting for less than 3% of all cutaneous sarcomas. Our case report details a 63-year-old male patient who presented with a rapidly growing, painful nodule in the popliteal region. The [...] Read more.
Cutaneous leiomyosarcoma is a rare, malignant tumor that arises from smooth muscle cells, accounting for less than 3% of all cutaneous sarcomas. Our case report details a 63-year-old male patient who presented with a rapidly growing, painful nodule in the popliteal region. The patient underwent initial surgical excision in September 2021, followed by three subsequent resections until March 2022 due to local recurrence. Histopathological analysis of all specimens revealed a dermal neoplasm composed of spindle cells arranged in intersecting fascicles with storiform patterns. The immunohistochemistry profile showed strong positivity for the markers SMA and desmin, confirming the diagnosis. Despite early interventions, the deep surgical margins were positive, and further surgeries were required until tumor-free margins were achieved. This case emphasizes the morphological characteristics, clinical behavior, and therapeutic challenges in managing cutaneous leiomyosarcoma. A favorable prognosis is achieved with long-term follow-up and a multidisciplinary approach. Full article
(This article belongs to the Special Issue What Is Your Diagnosis?—Case Report Collection)
Show Figures

Figure 1

7 pages, 6824 KB  
Interesting Images
Infrequent, but Not Intricate Radiological and Pathological Diagnosis of Chronic Intestinal Pseudo-Obstruction—Presented in a Two Pediatrics Cases of the Visceral Myopathy
by Monika Kujdowicz, Grażyna Drabik, Damian Młynarski, Katarzyna Jędrzejowska, Wojciech Górecki, Anna Wierdak, Kamila Płachno and Józef Kobos
Diagnostics 2025, 15(19), 2503; https://doi.org/10.3390/diagnostics15192503 - 1 Oct 2025
Viewed by 1036
Abstract
Obstruction differential diagnosis involves tumors, “acute abdomen”, and chronic pseudo-obstruction (CIPO). Pediatric CIPO cases have different backgrounds than adults’ and impairs development. The cases are rare; diagnosis and treatment are still not well established. Diagnosis is complex; clinical, radiological, molecular, and manometric pathologic [...] Read more.
Obstruction differential diagnosis involves tumors, “acute abdomen”, and chronic pseudo-obstruction (CIPO). Pediatric CIPO cases have different backgrounds than adults’ and impairs development. The cases are rare; diagnosis and treatment are still not well established. Diagnosis is complex; clinical, radiological, molecular, and manometric pathologic data are essential. The performance of broad radiological investigations and manometry is cumbersome in a small intestine. Herein, we present cases of a 14-year-old girl and 11-year-old boy with visceral myopathies (VMs). Presented cases show unique hardship in the analysis of standing and contrast bedside X-ray images—the colon distension alone speaks to Hirschsprung, and the clinicians could not confirm suspected short-segment disease for a long time. VMs are usually diagnosed up to 12 months of life and accompanied by other organ dysfunctions, which are herein absent. The key features here were also the involvement of the small intestine, lack of distant colon contraction, and for the long-lasting case in the boy, loss of haustration. The initial diagnosis relied on clinical data (vomiting, malabsorption, >6-month obstruction, and uncharacteristic biochemical tests), radiology (lack of tumor, enlargement of diameter, and fluid in small and large intestines), and manometry (presence of propagation wave and of anal inhibitory reflex in recto–anal manometry). Examination of intestinal muscle biopsies involved hematoxylin-eosin, trichrome-Masson staining, and immunohistochemistry. The characteristics were fibrosis, small vacuoles, muscle layer thinning, and decreased expression of smooth muscle actin and desmin. The localization of biopsies was chosen after X-ray examination, due to interruption and with various degree changes. The final diagnosis was put forward after the analysis of all accessible data. The diagnosis of VM underlines the importance of interdisciplinary co-work. An earlier intestine muscle biopsy and well-designed molecular panel might fasten the process of diagnosis. Deeper exploration of phenotype–genotype correlation of various VM presentations in the future is crucial for personalized treatment. Full article
(This article belongs to the Special Issue Pediatric Gastrointestinal Pathology)
Show Figures

Graphical abstract

16 pages, 2375 KB  
Article
Mass Spectrometry and 3D Modeling Indicate the SBK2 Kinase Phosphorylates Splicing Factor SRSF7 to Regulate Cardiac Development
by Mark Bouska, Eduardo Callegari, Daniela Paez and Xuejun Wang
Kinases Phosphatases 2025, 3(4), 20; https://doi.org/10.3390/kinasesphosphatases3040020 - 23 Sep 2025
Viewed by 936
Abstract
SH3 Domain Binding Kinase Family Member 2 (SBK2) is a critical kinase in atrial cardiomyocyte differentiation. However, its phospho-targets, its role in ventricle function, and its role in cardiac disease progression are unknown. Notably, SBK2 has been shown to be downregulated in the [...] Read more.
SH3 Domain Binding Kinase Family Member 2 (SBK2) is a critical kinase in atrial cardiomyocyte differentiation. However, its phospho-targets, its role in ventricle function, and its role in cardiac disease progression are unknown. Notably, SBK2 has been shown to be downregulated in the ventricular myocardium of several mouse models that recapitulate human desmin-related cardiomyopathies. To restore SBK2 expression, adenoviruses were constructed to promote cardiomyocyte-restricted SBK2 expression and injected at postnatal day 0. This significantly increased ejection fraction at 1 month of age relative to control hearts. However, in 3-month nontransgenic (NTG) and desmin-related cardiomyopathy hearts, the overexpression of SBK2 opposed increases in ejection fraction and left ventricular posterior wall thickness. These findings provide the first in vivo evidence that SBK2 plays a vital role in left ventricular function. To elucidate the molecular mechanism behind the physiological effects of SBK2 on the heart, we performed mass spectrometry combined with phospho-enrichment on ventricular tissue with and without SBK2 overexpression. We identified multiple phosphorylation sites on SBK2 and used AlphaFold3 to model how this phosphorylation likely affects SBK2’s role in phosphorylating the splicing factor SRSF7. We propose a novel mechanism by which SBK2 regulates splicing to promote cardiomyocyte development. Full article
Show Figures

Figure 1

10 pages, 892 KB  
Case Report
Adult Pleomorphic Rhabdomyosarcoma: Case Report
by Beatrice Oancea and Roxana Elena Mirică
Reports 2025, 8(3), 166; https://doi.org/10.3390/reports8030166 - 1 Sep 2025
Viewed by 2021
Abstract
Background and Clinical Significance: Rhabdomyosarcoma (RMS) is a rare and aggressive malignant soft-tissue sarcoma (STS) arising from skeletal connective tissues and is most commonly seen in the pediatric population. The pleomorphic subtype is mostly seen in adults in the sixth and seventh decades [...] Read more.
Background and Clinical Significance: Rhabdomyosarcoma (RMS) is a rare and aggressive malignant soft-tissue sarcoma (STS) arising from skeletal connective tissues and is most commonly seen in the pediatric population. The pleomorphic subtype is mostly seen in adults in the sixth and seventh decades of life, representing 1% of all histological types of RMS and having a very poor prognosis. Case Presentation: This report presents the case of a 63-year-old male with a medical history of papillary thyroid cancer, who presented with an ulcer-hemorrhagic malignant tumor, namely, a poorly differentiated desmin-positive pleomorphic rhabdomyosarcoma (PRMS), with impressive dimensions located on the posterior thoracic wall. This tumor was surgically removed via a wide resection, followed by palliative chemotherapy and radiotherapy. However, the patient relapsed locally, with pulmonary, bone, and lymph node metastases. The peculiarity of this case is represented by the rapid growth, aggressive nature, and high metastatic potential of the adult RMS, as well as its poor response to treatment. Conclusions: The presented case underscores the need for early diagnosis, multidisciplinary management, and exploration of molecular profiling for therapeutic planning. Full article
Show Figures

Figure 1

14 pages, 4446 KB  
Article
Co-Regulation of Very Fast Chilling Treatment and the Follow-Up Storage Temperature on Meat Tenderness Through Glycolysis
by Yuqiang Bai, Chi Ren, Saisai Wu, Chengli Hou, Xin Li and Dequan Zhang
Foods 2025, 14(17), 2932; https://doi.org/10.3390/foods14172932 - 22 Aug 2025
Cited by 2 | Viewed by 772
Abstract
The effects of storage temperature (4 °C, −1 °C, and −4 °C) after the very fast chilling (VFC) treatment on the glycolysis in lamb were investigated. The meat tenderness, glycolytic rates, activity, phosphorylation, and acetylation levels of glycolytic enzymes in meat stored at [...] Read more.
The effects of storage temperature (4 °C, −1 °C, and −4 °C) after the very fast chilling (VFC) treatment on the glycolysis in lamb were investigated. The meat tenderness, glycolytic rates, activity, phosphorylation, and acetylation levels of glycolytic enzymes in meat stored at different temperatures were measured. It was shown that there was no significant difference in the degradation degree of desmin and troponin T in meat at different storage temperatures after VFC treatment (p < 0.05). The decrease rate of pH and ATP in meat was the same under different storage temperatures. The promoted phosphorylation and acetylation levels of phosphofructokinase (PFKM) and phosphoglycerate kinase (PGK) and inhibited acetylation level of aldolase (ALDOA) in the samples stored at different temperatures maintained the same glycolytic rate. In conclusion, chilling treatment is the key step in improving meat tenderness rather than storage temperature, which is achieved by the increased phosphorylation of ALDOA, PFKM, and PGK and decreased acetylation of ALDOA. It indicated that the chilling rate promoted the improvement of meat quality mainly by delaying glycolysis compared to the storage temperature. Full article
(This article belongs to the Section Meat)
Show Figures

Figure 1

14 pages, 1394 KB  
Article
Pulmonary Benign Metastasizing Leiomyoma: A Retrospective Analysis of Seven Cases Including a Rare Coexistence with In Situ Mucinous Adenocarcinoma
by Zeguang Ye, Xi Wu, Can Fang and Min Zhu
Biomedicines 2025, 13(8), 1971; https://doi.org/10.3390/biomedicines13081971 - 13 Aug 2025
Viewed by 1710
Abstract
Background: Pulmonary benign metastasizing leiomyoma (PBML) is a rare condition characterized by histologically benign smooth muscle tumors occurring at extrauterine sites, often in women with a history of uterine leiomyoma. While PBML generally exhibits indolent behavior, its pathogenesis, management, and malignant potential remain [...] Read more.
Background: Pulmonary benign metastasizing leiomyoma (PBML) is a rare condition characterized by histologically benign smooth muscle tumors occurring at extrauterine sites, often in women with a history of uterine leiomyoma. While PBML generally exhibits indolent behavior, its pathogenesis, management, and malignant potential remain unclear. Methods: This study retrospectively analyzes the clinical characteristics, imaging features, diagnostic approaches, pathological findings, treatment strategies, and outcomes of seven patients with PBML treated at our institution between January 2016 and May 2025. Results: Seven patients were included, with a mean age at diagnosis of 48.9 ± 5.6 years. Two patients presented with respiratory symptoms. Imaging revealed multiple bilateral pulmonary nodules in four patients and solitary nodules in three. Six patients were diagnosed via video-assisted thoracoscopic surgery, and one through computed tomography-guided percutaneous biopsy. Immunohistochemistry revealed positivity for SMA and Desmin in all cases, ER in six, and PR in five, with the Ki-67 labeling index ≤3% in six patients. One patient had a coexisting in situ mucinous adenocarcinoma within the PBML lesion. All had a history of uterine leiomyoma. After diagnosis, one patient received hormonal therapy, and another underwent right adnexectomy. The remaining patients were managed with surveillance without additional treatment. During follow-up, one patient developed distant organ metastasis. Conclusions: PBML is a rare, typically indolent condition with potential for metastasis. Accurate diagnosis relies on imaging, histopathology, and immunohistochemistry. This study reports a unique case of PBML coexisting with intratumoral in situ mucinous adenocarcinoma, a previously unreported finding that may broaden the known histopathological spectrum. Full article
(This article belongs to the Section Cancer Biology and Oncology)
Show Figures

Figure 1

21 pages, 3526 KB  
Article
Prenatal Bisphenol A Exposure Impairs Fetal Heart Development: Molecular and Structural Alterations with Sex-Specific Differences
by Alessandro Marrone, Anna De Bartolo, Vittoria Rago, Francesco Conforti, Lidia Urlandini, Tommaso Angelone, Rosa Mazza, Maurizio Mandalà and Carmine Rocca
Antioxidants 2025, 14(7), 863; https://doi.org/10.3390/antiox14070863 - 14 Jul 2025
Cited by 1 | Viewed by 1778
Abstract
Cardiovascular diseases (CVDs) remain the leading cause of morbidity and mortality worldwide, with increasing evidence suggesting that their origins may lie in prenatal life. Endocrine-disrupting chemicals (EDCs), such as bisphenol A (BPA), have been implicated in the alteration of fetal programming mechanisms that [...] Read more.
Cardiovascular diseases (CVDs) remain the leading cause of morbidity and mortality worldwide, with increasing evidence suggesting that their origins may lie in prenatal life. Endocrine-disrupting chemicals (EDCs), such as bisphenol A (BPA), have been implicated in the alteration of fetal programming mechanisms that cause a predisposition to long-term cardiovascular vulnerability. However, the impact of prenatal endocrine disruption on fetal heart development and its sex-specific nature remains incompletely understood. This study investigates the molecular and structural effects of low-dose prenatal BPA exposure on fetal rat hearts. Our results reveal that BPA disrupts estrogen receptor (ER) signaling in a sex-dependent manner, with distinct alterations in ERα, ERβ, and GPER expression. BPA exposure also triggers significant inflammation, oxidative stress, and ferroptosis; this is evidenced by elevated NF-κB, IL-1β, TNF-α, and NLRP3 inflammasome activation, as well as impaired antioxidant defenses (SOD1, SOD2, CAT, and SELENOT), increased lipid peroxidation (MDA) and protein oxidation, decreased GPX4, and increased ACSL4 levels. These alterations are accompanied by increased markers of cardiac distension (ANP, BNP), extracellular matrix remodeling mediators, and pro-fibrotic regulators (Col1A1, Col3A1, TGF-β, and CTGF), with a more pronounced response in males. Histological analyses corroborated these molecular findings, revealing structural alterations as well as glycogen depletion in male fetal hearts, consistent with altered cardiac morphogenesis and metabolic stress. These effects were milder in females, reinforcing the notion of sex-specific vulnerability. Moreover, prenatal BPA exposure affected myocardial fiber architecture and vascular remodeling in a sex-dependent manner, as evidenced by reduced expression of desmin alongside increased levels of CD34 and Ki67. Overall, our findings provide novel insights into the crucial role of prenatal endocrine disruption during fetal heart development and its contribution to the early origins of CVD, underscoring the urgent need for targeted preventive strategies and further research into the functional impact of BPA-induced alterations on postnatal cardiac function and long-term disease susceptibility. Full article
Show Figures

Graphical abstract

14 pages, 4097 KB  
Review
Malignant Perivascular Epithelioid Cell Tumor (PEComa) of the Uterus: A Rare Type of Mesenchymal Tumors and a Management Challenge
by Reyes Oliver-Perez, Marta Ortega, Aranzazu Manzano, Jose Manuel Estrada-Lorenzo, Mario Martinez-Lopez, Elena Zabia, Gregorio Lopez-Gonzalez, Ainhoa Madariaga, Lucia Parrilla, Alvaro Tejerizo and Blanca Gil-Ibañez
Cancers 2025, 17(13), 2185; https://doi.org/10.3390/cancers17132185 - 28 Jun 2025
Cited by 3 | Viewed by 2121
Abstract
Gynecologic perivascular epithelioid cell tumors (PEComas) are rare mesenchymal neoplasms characterized by the co-expression of melanocytic markers (HMB-45 and Melan-A) and smooth muscle markers (SMA, desmin, and caldesmon). The uterus is the most common organ affected, with approximately 110 cases reported worldwide, while [...] Read more.
Gynecologic perivascular epithelioid cell tumors (PEComas) are rare mesenchymal neoplasms characterized by the co-expression of melanocytic markers (HMB-45 and Melan-A) and smooth muscle markers (SMA, desmin, and caldesmon). The uterus is the most common organ affected, with approximately 110 cases reported worldwide, while occurrences in the cervix, vagina, ovary, and other gynecologic locations are exceptionally rare. These tumors typically present with nonspecific symptoms such as abnormal uterine bleeding and pelvic pain, often mimicking other uterine neoplasms. Histopathologically, PEComas exhibit epithelioid and spindle cell morphology with variable nuclear atypia, mitotic activity, and characteristic immunohistochemical profiles. Although most PEComas behave benignly, a subset demonstrates malignant potential, associated with larger tumor sizes, an increased mitotic index, necrosis, and vascular invasion; however, standardized diagnostic criteria remain scarce. Molecular alterations frequently involve the mTOR signaling pathway through tuberous sclerosis complex (TSC) 1 and TSC2 gene mutations, offering potential targets for therapy. Surgical resection with clear margins remains the cornerstone of treatment. For advanced or metastatic cases, mTOR inhibitors have shown promising efficacy, whereas the role of radiotherapy remains uncertain. This review aims to synthesize current knowledge regarding the epidemiology, clinical presentation, histologic features, malignant potential, and treatment of uterine PEComas, emphasizing the importance of accurate histopathological classification and molecular profiling to guide individualized therapeutic strategies. Full article
(This article belongs to the Special Issue Rare Gynecological Cancers)
Show Figures

Figure 1

Back to TopTop