Sign in to use this feature.

Years

Between: -

Subjects

remove_circle_outline
remove_circle_outline
remove_circle_outline
remove_circle_outline
remove_circle_outline

Journals

Article Types

Countries / Regions

Search Results (10)

Search Parameters:
Keywords = debye shielding

Order results
Result details
Results per page
Select all
Export citation of selected articles as:
7 pages, 862 KB  
Article
Sheath Formation in a Plasma with Regularized Kappa Distribution
by Rui Huo
Entropy 2026, 28(2), 142; https://doi.org/10.3390/e28020142 - 27 Jan 2026
Abstract
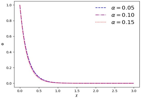
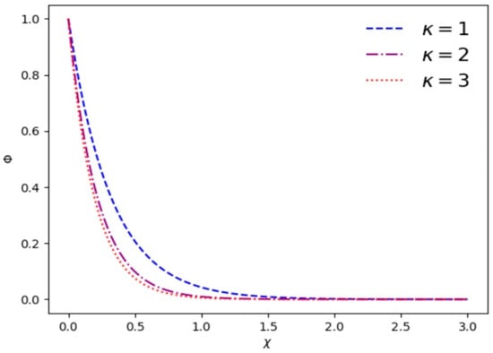
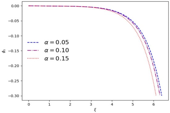
Debye shielding in an electron–ion plasma with regularized kappa distribution is examined. An unmagnetized collisionless plasma sheath with regularized kappa distributed electrons is investigated and the modified Bohm criterion is derived. It is found that the variation of the electrostatic potential depends significantly [...] Read more.
Debye shielding in an electron–ion plasma with regularized kappa distribution is examined. An unmagnetized collisionless plasma sheath with regularized kappa distributed electrons is investigated and the modified Bohm criterion is derived. It is found that the variation of the electrostatic potential depends significantly on the superthermal index κ and cutoff parameter α. If κ < 3/2, a plasma sheath with a regularized kappa distribution exists. Our present work may be useful in understanding plasma processing and plasma sheaths in related plasma regions (i.e., Earth’s inner magnetosphere). Full article
(This article belongs to the Special Issue Nonextensive Statistical Mechanics in Astrophysics)
Show Figures

Figure 1

45 pages, 12125 KB  
Article
Self-Coagulation Theory and Related Comet- and Semi-Circle-Shaped Structures in Electronegative and Gaseous Discharging Plasmas in the Laboratory
by Yu Tian and Shuxia Zhao
Appl. Sci. 2024, 14(17), 8041; https://doi.org/10.3390/app14178041 - 8 Sep 2024
Cited by 1 | Viewed by 1822
Abstract
In this work, the two-dimensional fluid models for two types of inductively coupled plasma, Ar/O2 and Ar/SF6, are numerically solved by the finite element method. Four interesting phenomena revealed by the simulations are reported: (1) comet-shaped and semi-circle-shaped structures in [...] Read more.
In this work, the two-dimensional fluid models for two types of inductively coupled plasma, Ar/O2 and Ar/SF6, are numerically solved by the finite element method. Four interesting phenomena revealed by the simulations are reported: (1) comet-shaped and semi-circle-shaped structures in Ar/O2 and Ar/SF6 plasmas, respectively; (2) blue sheaths that surround the two structures; (3) the collapse and dispersion of semi-circle-shaped structures of certain Ar/SF6 plasma cations and anions when they are observed separately; and (4) the rebuilding of coagulated structures by minor cations in the Ar/SF6 plasma at the discharge center. From the simulation detail, it was found that the cooperation of free diffusion and negative chemical sources creates the coagulated structure of anions, and the self-coagulation theory is therefore built. The advective and ambipolar types of self-coagulation are put forth to explain the co-existence of blue sheath and internal neutral plasma, among which the advective type of self-coagulation extends the Bohm’s sheath theory of cations to anions, and the ambipolar type of self-coagulation originates from the idea of the ambipolar diffusion process, and it updates the recognition of people about the plasma collective interaction. During the ambipolar self-coagulation, each type of Ar/SF6 plasma cations and anions is self-coagulated, and the coagulated plasma species are then modeled as mass-point type (or point-charge type, more precisely). When the charge amounts of two point-charge models of plasma species with the same charge type are equal, the expelling effect caused by the Coulomb’s force of them leads to the collapse or dispersal of heavily coagulated species. The simulation shows that the lighter the species is, the easier it self-coagulates and the more difficult its coagulation is broken, which implies the inertia effect of density quantity. Moreover, the collapse of cation coagulation creates the spatially dispersed charge cloud that is not shielded into the Debye’s length, which indicates the anti-collective behavior of electronegative plasmas when they are self-coagulated. The rebuilt coagulated structure of minor Ar/SF6 plasma species at the discharge center and the weak coagulation of electrons in the periphery of the main coagulated structure that is under the coil are caused by the monopolar and spontaneous (non-advective) type of self-coagulation. The analysis predicts an intensity order of physically driven coagulation force, chemical self-coagulation force, and ambipolar self-coagulation force. The popular coagulated structure of the electronegative ICP sources is urgently needed to validate the experiment. Full article
(This article belongs to the Special Issue Plasma Physics: Theory, Methods and Applications)
Show Figures

Figure 1

13 pages, 6824 KB  
Article
Ultrasensitive 3D Stacked Silicon Nanosheet Field-Effect Transistor Biosensor with Overcoming Debye Shielding Effect for Detection of DNA
by Yinglu Li, Shuhua Wei, Enyi Xiong, Jiawei Hu, Xufang Zhang, Yanrong Wang, Jing Zhang, Jiang Yan, Zhaohao Zhang, Huaxiang Yin and Qingzhu Zhang
Biosensors 2024, 14(3), 144; https://doi.org/10.3390/bios14030144 - 14 Mar 2024
Cited by 5 | Viewed by 3228
Abstract
Silicon nanowire field effect (SiNW-FET) biosensors have been successfully used in the detection of nucleic acids, proteins and other molecules owing to their advantages of ultra-high sensitivity, high specificity, and label-free and immediate response. However, the presence of the Debye shielding effect in [...] Read more.
Silicon nanowire field effect (SiNW-FET) biosensors have been successfully used in the detection of nucleic acids, proteins and other molecules owing to their advantages of ultra-high sensitivity, high specificity, and label-free and immediate response. However, the presence of the Debye shielding effect in semiconductor devices severely reduces their detection sensitivity. In this paper, a three-dimensional stacked silicon nanosheet FET (3D-SiNS-FET) biosensor was studied for the high-sensitivity detection of nucleic acids. Based on the mainstream Gate-All-Around (GAA) fenestration process, a three-dimensional stacked structure with an 8 nm cavity spacing was designed and prepared, allowing modification of probe molecules within the stacked cavities. Furthermore, the advantage of the three-dimensional space can realize the upper and lower complementary detection, which can overcome the Debye shielding effect and realize high-sensitivity Point of Care Testing (POCT) at high ionic strength. The experimental results show that the minimum detection limit for 12-base DNA (4 nM) at 1 × PBS is less than 10 zM, and at a high concentration of 1 µM DNA, the sensitivity of the 3D-SiNS-FET is approximately 10 times higher than that of the planar devices. This indicates that our device provides distinct advantages for detection, showing promise for future biosensor applications in clinical settings. Full article
Show Figures

Figure 1

22 pages, 4577 KB  
Review
Challenges for Field-Effect-Transistor-Based Graphene Biosensors
by Takao Ono, Satoshi Okuda, Shota Ushiba, Yasushi Kanai and Kazuhiko Matsumoto
Materials 2024, 17(2), 333; https://doi.org/10.3390/ma17020333 - 9 Jan 2024
Cited by 36 | Viewed by 9128
Abstract
Owing to its outstanding physical properties, graphene has attracted attention as a promising biosensor material. Field-effect-transistor (FET)-based biosensors are particularly promising because of their high sensitivity that is achieved through the high carrier mobility of graphene. However, graphene-FET biosensors have not yet reached [...] Read more.
Owing to its outstanding physical properties, graphene has attracted attention as a promising biosensor material. Field-effect-transistor (FET)-based biosensors are particularly promising because of their high sensitivity that is achieved through the high carrier mobility of graphene. However, graphene-FET biosensors have not yet reached widespread practical applications owing to several problems. In this review, the authors focus on graphene-FET biosensors and discuss their advantages, the challenges to their development, and the solutions to the challenges. The problem of Debye screening, in which the surface charges of the detection target are shielded and undetectable, can be solved by using small-molecule receptors and their deformations and by using enzyme reaction products. To address the complexity of sample components and the detection mechanisms of graphene-FET biosensors, the authors outline measures against nonspecific adsorption and the remaining problems related to the detection mechanism itself. The authors also introduce a solution with which the molecular species that can reach the sensor surfaces are limited. Finally, the authors present multifaceted approaches to the sensor surfaces that provide much information to corroborate the results of electrical measurements. The measures and solutions introduced bring us closer to the practical realization of stable biosensors utilizing the superior characteristics of graphene. Full article
(This article belongs to the Special Issue Research Progress on Two-Dimensional Materials)
Show Figures

Figure 1

13 pages, 6097 KB  
Article
Investigation of Structural, Dielectric and Optical Properties of Polyaniline—Magnesium Ferrite Composites
by Priyanka Kolhar, Basavaraja Sannakki, Meenakshi Verma, Siddaramappa Suresha, Mansoor Alshehri and Nehad Ali Shah
Nanomaterials 2023, 13(15), 2234; https://doi.org/10.3390/nano13152234 - 2 Aug 2023
Cited by 16 | Viewed by 2354
Abstract
A study on the influence of magnesium ferrite nanoparticles on the optical and dielectric attributes of Polyaniline has been conducted. Magnesium nano Ferrite powder is synthesized by the self-propagating solution combustion method. Polyaniline–Magnesium nano ferrite composites are synthesized by chemical oxidative polymerization of [...] Read more.
A study on the influence of magnesium ferrite nanoparticles on the optical and dielectric attributes of Polyaniline has been conducted. Magnesium nano Ferrite powder is synthesized by the self-propagating solution combustion method. Polyaniline–Magnesium nano ferrite composites are synthesized by chemical oxidative polymerization of aniline with the addition of Magnesium nanoparticles. The samples are characterized with XRD and UV-Vis spectrometer, in the wavelength range of 200–800 nm and studied for optical properties. Dielectric properties are studied in the frequency range of 50 Hz to 5 MHz. X-ray diffraction reveals single phase formation of Magnesium ferrite, whereas Polyaniline shows an amorphous nature. In the XRD of the composites, we see the crystalline peaks of ferrite becoming more intense with the addition of ferrite and whereas the peak of Polyaniline diminishes. The crystallite size is quantified with the Debye—Scherrer formula, and it increases as the content of ferrite in the composites increases. The micro-strain decreases in the composites as the percentage of ferrite enhances in the composites. In the UV-Vis absorption spectra of composites, the peaks of Polyaniline shift to higher wavelength and there is also an absorption band in the spectra of composites corresponding to that of Magnesium ferrite particles. Both direct and indirect band gaps are calculated with the Tauc plot, and both the optical band gap decrease as the percentage of ferrite increases in the composite. The dielectric loss and dielectric constant both decrease with frequency in all the samples, and the dielectric response are in good agreement with Maxwell—Wagner model. Ferrite—polymer composites with both conducting and magnetic properties are considered useful for electromagnetic shielding and microwave absorption. Full article
(This article belongs to the Special Issue Magnetic and Dielectric Properties of Nanoscale Materials)
Show Figures

Figure 1

12 pages, 3887 KB  
Article
Comprehensive Analysis of Copper Plasma: A Laser-Induced Breakdown Spectroscopic Approach
by Asokan Ajith, Mohanachandran Nair Sindhu Swapna, Humberto Cabrera and Sankaranarayana Iyer Sankararaman
Photonics 2023, 10(2), 199; https://doi.org/10.3390/photonics10020199 - 12 Feb 2023
Cited by 8 | Viewed by 5877
Abstract
The emergence of diversified applications of laser-induced breakdown spectroscopy in the biomedical field, electronics, space physics, and material processing necessitates a comprehensive understanding of plasma parameters. The present work delineates the structure and evolution of copper plasma under different ambient pressures (0.01 mbar [...] Read more.
The emergence of diversified applications of laser-induced breakdown spectroscopy in the biomedical field, electronics, space physics, and material processing necessitates a comprehensive understanding of plasma parameters. The present work delineates the structure and evolution of copper plasma under different ambient pressures (0.01 mbar to 100 mbar) along with other plasma parameters. The study reveals the role of ambient pressure in the increase of plasma temperature (Te), electron density (Ne), number of particles in the Debye sphere, plasma frequency, inverse bremsstrahlung absorption coefficient, electron thermal velocity, electron–ion collision frequency and in the decrease of Debye length (λD) and plasma skin depth (PSD). The experimental techniques and the theoretical explanations for the variation of plasma parameters and their applications are also detailed. As the ambient pressure increases, the motion of plasma species becomes restricted, resulting in the increase of Te, calculated using the Boltzmann plot. From the values of λD, PSD, and Ne, it is understood that the copper plasma under investigation is thermally non-relativistic and satisfies McWhirter’s criterion, thus, revealing the local thermodynamic equilibrium condition of plasma. The effects of Debye shielding and stark broadening on the spectral lines are also investigated. Thus, the study helps bring newfangled dimensions to the application of plasma by exploring the possibility of tailoring plasma parameters. Full article
(This article belongs to the Special Issue Women’s Special Issue Series: Photonics)
Show Figures

Figure 1

12 pages, 1926 KB  
Article
Dynamic Detection of HbA1c Using a Silicon Nanowire Field Effect Tube Biosensor
by Hang Chen, Lijuan Deng, Jialin Sun, Hang Li, Xiaoping Zhu, Tong Wang and Yanfeng Jiang
Biosensors 2022, 12(11), 916; https://doi.org/10.3390/bios12110916 - 24 Oct 2022
Cited by 6 | Viewed by 2761
Abstract
As an emerging diabetes diagnostic indicator and a dynamic change index, HbA1c can not only reflect the average blood glucose level over a period of time but can also well predict the incidence of related microvascular complications. It is important to develop a [...] Read more.
As an emerging diabetes diagnostic indicator and a dynamic change index, HbA1c can not only reflect the average blood glucose level over a period of time but can also well predict the incidence of related microvascular complications. It is important to develop a detection method that can dynamically characterize HbA1c. Silicon nanowire (SiNW) devices were mass-produced using top-down sputtering technology, and a microdialyzer was installed in a SiNW field effect tube biosensor detection system. Finally, the detection system was used to detect HbA1c levels quantitatively and dynamically in experimental rabbits. Various measurements showed that mass-produced SiNW devices have ideal dimensions, stable structures, and good performance. A series of microscopy results showed that the SiNW surface can be functionalized for intermolecular interactions. The addition of a dialysis device can effectively overcome Debye shielding, making the blood test similar to the pure standard test. Finally, the dynamic detection of HbA1c within 40 h was realized. SiNW biosensors are capable of the dynamic detection of biomolecules, and dynamic observation of the interaction between blood glucose and HbA1c provides new ideas for the diagnosis and treatment of patients with diabetes. Therefore, the SiNW biosensor can reflect the dynamic changes in HbA1c in a shorter time, which has a certain potential value in the clinical treatment of diabetes. Full article
(This article belongs to the Section Biosensor Materials)
Show Figures

Figure 1

9 pages, 3135 KB  
Article
Fabrication of a Robust In2O3 Nanolines FET Device as a Biosensor Platform
by Zetao Zhu, Takao Yasui, Quanli Liu, Kazuki Nagashima, Tsunaki Takahashi, Taisuke Shimada, Takeshi Yanagida and Yoshinobu Baba
Micromachines 2021, 12(6), 642; https://doi.org/10.3390/mi12060642 - 31 May 2021
Cited by 11 | Viewed by 4353
Abstract
Field-effect transistors (FETs) are attractive biosensor platforms for rapid and accurate detection of various analytes through surface immobilization of specific bio-receptors. Since it is difficult to maintain the electrical stability of semiconductors of sensing channel under physiological conditions for long periods, passivation by [...] Read more.
Field-effect transistors (FETs) are attractive biosensor platforms for rapid and accurate detection of various analytes through surface immobilization of specific bio-receptors. Since it is difficult to maintain the electrical stability of semiconductors of sensing channel under physiological conditions for long periods, passivation by a stable metal oxide dielectric layer, such as Al2O3 or HfO2, is currently used as a common method to prevent damage. However, protecting the sensing channel by passivation has the disadvantage that the distance between the target and the conductive channel increases, and the sensing signal will be degraded by Debye shielding. Even though many efforts use semiconductor materials directly as channels for biosensors, the electrical stability of semiconductors in the physiological environments has rarely been studied. In this work, an In2O3 nanolines FET device with high robustness in artificial physiological solution of phosphate buffered saline (PBS) was fabricated and used as a platform for biosensors without employing passivation on the sensing channel. The FET device demonstrated reproducibility with an average threshold voltage (VTH) of 5.235 V and a standard deviation (SD) of 0.382 V. We tested the robustness of the In2O3 nanolines FET device in PBS solution and found that the device had a long-term electrical stability in PBS with more than 9 days’ exposure. Finally, we demonstrated its applicability as a biosensor platform by testing the biosensing performance towards miR-21 targets after immobilizing the phosphonic acid terminated DNA probes. Since the surface immobilization of multiple bioreceptors is feasible, we demonstrate that the robust In2O3 FET device can be an excellent biosensor platform for biosensors. Full article
(This article belongs to the Special Issue Micro/Nano Immunosensor Devices)
Show Figures

Figure 1

15 pages, 3017 KB  
Article
Influence of the Electrolyte Salt Concentration on DNA Detection with Graphene Transistors
by Agnes Purwidyantri, Telma Domingues, Jérôme Borme, Joana Rafaela Guerreiro, Andrey Ipatov, Catarina M. Abreu, Marco Martins, Pedro Alpuim and Marta Prado
Biosensors 2021, 11(1), 24; https://doi.org/10.3390/bios11010024 - 17 Jan 2021
Cited by 32 | Viewed by 8852
Abstract
Liquid-gated Graphene Field-Effect Transistors (GFET) are ultrasensitive bio-detection platforms carrying out the graphene’s exceptional intrinsic functionalities. Buffer and dilution factor are prevalent strategies towards the optimum performance of the GFETs. However, beyond the Debye length (λD), the role of the graphene-electrolytes’ ionic species [...] Read more.
Liquid-gated Graphene Field-Effect Transistors (GFET) are ultrasensitive bio-detection platforms carrying out the graphene’s exceptional intrinsic functionalities. Buffer and dilution factor are prevalent strategies towards the optimum performance of the GFETs. However, beyond the Debye length (λD), the role of the graphene-electrolytes’ ionic species interactions on the DNA behavior at the nanoscale interface is complicated. We studied the characteristics of the GFETs under different ionic strength, pH, and electrolyte type, e.g., phosphate buffer (PB), and phosphate buffer saline (PBS), in an automatic portable built-in system. The electrostatic gating and charge transfer phenomena were inferred from the field-effect measurements of the Dirac point position in single-layer graphene (SLG) transistors transfer curves. Results denote that λD is not the main factor governing the effective nanoscale screening environment. We observed that the longer λD was not the determining characteristic for sensitivity increment and limit of detection (LoD) as demonstrated by different types and ionic strengths of measuring buffers. In the DNA hybridization study, our findings show the role of the additional salts present in PBS, as compared to PB, in increasing graphene electron mobility, electrostatic shielding, intermolecular forces and DNA adsorption kinetics leading to an improved sensitivity. Full article
(This article belongs to the Special Issue Field-Effect Transistors for Biosensing Applications)
Show Figures

Figure 1

19 pages, 5185 KB  
Article
Preparation of a Chemically Reduced Graphene Oxide Reinforced Epoxy Resin Polymer as a Composite for Electromagnetic Interference Shielding and Microwave-Absorbing Applications
by Ahmad Fahad. Ahmad, Sidek Ab Aziz, Zulkifly Abbas, Suzan Jabbar Obaiys, Ahmad Mamoun Khamis, Intesar Razaq Hussain and Mohd Hafiz Mohd Zaid
Polymers 2018, 10(11), 1180; https://doi.org/10.3390/polym10111180 - 23 Oct 2018
Cited by 56 | Viewed by 5931
Abstract
The preparation of chemically reduced graphene oxide (rGO) and the optimization of epoxy resins’ properties using micro or nanofillers are now common practices. rGO nanoparticles (60 nm) based on an epoxy resin polymer were prepared at the concentrations of 0, 1, 2, 3, [...] Read more.
The preparation of chemically reduced graphene oxide (rGO) and the optimization of epoxy resins’ properties using micro or nanofillers are now common practices. rGO nanoparticles (60 nm) based on an epoxy resin polymer were prepared at the concentrations of 0, 1, 2, 3, 4, and 5% weight percentage with fixed 6-mm thicknesses. The dielectric properties of the composites were measured by the reflection/transmission technique in connection with a vector network analyser (VNA) at a frequency range of 8–12 GHz. The microwave absorption and shielding effectiveness properties were calculated by using the reflection S11 and transmission S21 results. The microstructure and morphology of the polymer and the rGO/cured epoxy composites were studied by field emission scanning electron microscopy (FE-SEM), Fourier-transform infrared (FT-IR) spectroscopy, and the X-ray Diffraction (X-RD) technique for characterizing crystalline materials. The dielectric and other properties of the rGO/cured epoxy composites were investigated based on the filler load and frequency. It was found that the applied frequency and the filler concentrations affected the dielectric properties of the rGO/cured epoxy composites. The results showed that the introduction of rGO particles to the composites increased their dielectric properties smoothly. The study of the dependence on frequency of both the dielectric constant ε′ and the dielectric loss ε″ showed a decrease in both quantities with increasing frequency, indicating a normal behaviour of the dielectrics. Cole–Cole plots were drawn with ε′ and ε″. A theoretical simulation in terms of the Cole–Cole dispersion law indicates that the Debye relaxation processes in the rGO/cured epoxy composites are improved due to the presence of the rGO filler. Moreover, with the addition of rGO as a filler into the Epoxy matrix, it now exhibits promise as a lightweight material for microwave absorption as well as an effective electromagnetic interference (EMI) shielding material. Full article
Show Figures

Graphical abstract

Back to TopTop