Sign in to use this feature.

Years

Between: -

Subjects

remove_circle_outline
remove_circle_outline
remove_circle_outline
remove_circle_outline
remove_circle_outline

Journals

Article Types

Countries / Regions

Search Results (14)

Search Parameters:
Keywords = cytoadherence

Order results
Result details
Results per page
Select all
Export citation of selected articles as:
21 pages, 714 KB  
Review
Recent Advances in Biology, Host and Microbe Interactions of the Human Sexually Transmitted Parasite Trichomonas vaginalis
by Desmond L. Seybold, Gregory P. Contreras, Jia-Feng Chang and Ting-Yu Yeh
Int. J. Mol. Sci. 2025, 26(24), 12015; https://doi.org/10.3390/ijms262412015 - 13 Dec 2025
Viewed by 510
Abstract
Trichomoniasis is the most common non-viral sexually transmitted infection in humans, with over 200 million people affected each year. This disease is associated with pre-term birth, low birth weight, and premature membrane rupture. Its causal pathogen, Trichomonas vaginalis (TV), is a prevalent sexually [...] Read more.
Trichomoniasis is the most common non-viral sexually transmitted infection in humans, with over 200 million people affected each year. This disease is associated with pre-term birth, low birth weight, and premature membrane rupture. Its causal pathogen, Trichomonas vaginalis (TV), is a prevalent sexually transmitted protozoan parasite that infects the urogenital tract through cytoadherence. TV infection alters TV gene expression and induces host immune responses, while TV-secreted exosomes carry RNA and protein cargoes that mediate extracellular signaling. This review summarizes recent discoveries of molecules that interact with host receptors involved in cytoadherence. We also discuss human innate and adaptive immune responses to TV infection via a variety of inflammatory mediators. Recent research on concurrent or endosymbiont relationships of TV with other urogenital microbes and cancers, is also examined. These studies not only highlight the necessity of understanding host–microbe interactions in TV pathogenesis but also provide a crucial insight into potential therapeutic targets of nitroimidazole-resistant TV strains. Full article
Show Figures

Figure 1

17 pages, 699 KB  
Review
Neurovascular Pathophysiology and Emerging Biomarkers in Cerebral Malaria: An Integrative Perspective
by Damian Pikor, Mikołaj Hurła, Natalia Banaszek-Hurła, Alicja Drelichowska and Małgorzata Paul
Neurol. Int. 2025, 17(9), 149; https://doi.org/10.3390/neurolint17090149 - 15 Sep 2025
Cited by 1 | Viewed by 1926
Abstract
Cerebral malaria is a life-threatening neurological complication of Plasmodium falciparum infection and a leading cause of pediatric mortality in endemic regions of sub-Saharan Africa. It is defined clinically by coma accompanied by peripheral parasitemia, without alternative causes. Pathogenetically, cytoadherence of parasitized erythrocytes in [...] Read more.
Cerebral malaria is a life-threatening neurological complication of Plasmodium falciparum infection and a leading cause of pediatric mortality in endemic regions of sub-Saharan Africa. It is defined clinically by coma accompanied by peripheral parasitemia, without alternative causes. Pathogenetically, cytoadherence of parasitized erythrocytes in the cerebral microvasculature, together with a widespread inflammatory response and endothelial activation, causes profound microvascular injury. This injury includes disruption of the blood–brain barrier and the development of multifactorial cerebral oedema (both vasogenic and cytotoxic), resulting in elevated intracranial pressure and often diffuse brain swelling as seen on imaging in fatal cases. Recent high-resolution MRI studies in pediatric cohorts from these endemic regions have identified characteristic neuroimaging findings such as basal ganglia infarcts, brainstem lesions, and corpus callosum abnormalities that strongly predict poor outcomes. Notably, circulating extracellular vesicles—released by parasitized erythrocytes and activated endothelial cells have emerged as potent mediators of microvascular inflammation. Extracellular vesicles contain parasite-derived antigens and host inflammatory signals, implicating them in disease mechanisms. These vesicles are under investigation as novel diagnostic and prognostic biomarkers for severe malaria. Importantly, survivors of cerebral malaria often endure persistent neurocognitive impairments, behavioral problems, and epilepsy, underscoring the need to prevent secondary neuronal injury during the acute phase to reduce long-term disability. Taken together, these insights highlight the interplay between cerebral microvascular pathology and neurological outcome in cerebral malaria. This review synthesizes recent advances in the pathophysiology of cerebral malaria and cutting-edge diagnostic modalities. It highlights novel therapeutic targets and neuroprotective strategies that may enable precision medicine approaches aimed at preventing lasting neurological disability in survivors. Full article
(This article belongs to the Section Brain Tumor and Brain Injury)
Show Figures

Figure 1

16 pages, 1284 KB  
Review
P. falciparum Invasion and Erythrocyte Aging
by María Fernanda Alves-Rosa, Nicole M. Tayler, Doriana Dorta, Lorena M. Coronado and Carmenza Spadafora
Cells 2024, 13(4), 334; https://doi.org/10.3390/cells13040334 - 12 Feb 2024
Cited by 8 | Viewed by 7512
Abstract
Plasmodium parasites need to find red blood cells (RBCs) that, on the one hand, expose receptors for the pathogen ligands and, on the other hand, maintain the right geometry to facilitate merozoite attachment and entry into the red blood cell. Both characteristics change [...] Read more.
Plasmodium parasites need to find red blood cells (RBCs) that, on the one hand, expose receptors for the pathogen ligands and, on the other hand, maintain the right geometry to facilitate merozoite attachment and entry into the red blood cell. Both characteristics change with the maturation of erythrocytes. Some Plasmodia prefer younger vs. older erythrocytes. How does the life evolution of the RBC affect the invasion of the parasite? What happens when the RBC ages? In this review, we present what is known up until now. Full article
(This article belongs to the Section Cellular Aging)
Show Figures

Graphical abstract

31 pages, 2464 KB  
Review
Plasmodium knowlesi (Pk) Malaria: A Review & Proposal of Therapeutically Rational Exchange (T-REX) of Pk-Resistant Red Blood Cells
by Ryan Philip Jajosky, Shang-Chuen Wu, Philip G. Jajosky and Sean R. Stowell
Trop. Med. Infect. Dis. 2023, 8(10), 478; https://doi.org/10.3390/tropicalmed8100478 - 20 Oct 2023
Cited by 4 | Viewed by 14579
Abstract
Plasmodium knowlesi (Pk) causes zoonotic malaria and is known as the “fifth human malaria parasite”. Pk malaria is an emerging threat because infections are increasing and can be fatal. While most infections are in Southeast Asia (SEA), especially Malaysia, travelers frequently [...] Read more.
Plasmodium knowlesi (Pk) causes zoonotic malaria and is known as the “fifth human malaria parasite”. Pk malaria is an emerging threat because infections are increasing and can be fatal. While most infections are in Southeast Asia (SEA), especially Malaysia, travelers frequently visit this region and can present with Pk malaria around the world. So, clinicians need to know (1) patients who present with fever after recent travel to SEA might be infected with Pk and (2) Pk is often misdiagnosed as P. malariae (which typically causes less severe malaria). Here we review the history, pathophysiology, clinical features, diagnosis, and treatment of Pk malaria. Severe disease is most common in adults. Signs and symptoms can include fever, abdominal pain, jaundice, acute kidney injury, acute respiratory distress syndrome, hyponatremia, hyperparasitemia, and thrombocytopenia. Dengue is one of the diseases to be considered in the differential. Regarding pathophysiologic mechanisms, when Pk parasites invade mature red blood cells (RBCs, i.e., normocytes) and reticulocytes, changes in the red blood cell (RBC) surface can result in life-threatening cytoadherence, sequestration, and reduced RBC deformability. Since molecular mechanisms involving the erythrocytic stage are responsible for onset of severe disease and lethal outcomes, it is biologically plausible that manual exchange transfusion (ET) or automated RBC exchange (RBCX) could be highly beneficial by replacing “sticky” parasitized RBCs with uninfected, deformable, healthy donor RBCs. Here we suggest use of special Pk-resistant donor RBCs to optimize adjunctive manual ET/RBCX for malaria. “Therapeutically-rational exchange transfusion” (T-REX) is proposed in which Pk-resistant RBCs are transfused (instead of disease-promoting RBCs). Because expression of the Duffy antigen on the surface of human RBCs is essential for parasite invasion, T-REX of Duffy-negative RBCs—also known as Fy(a-b-) RBCs—could replace the majority of the patient’s circulating normocytes with Pk invasion-resistant RBCs (in a single procedure lasting about 2 h). When sequestered or non-sequestered iRBCs rupture—in a 24 h Pk asexual life cycle—the released merozoites cannot invade Fy(a-b-) RBCs. When Fy(a-b-) RBC units are scarce (e.g., in Malaysia), clinicians can consider the risks and benefits of transfusing plausibly Pk-resistant RBCs, such as glucose-6-phosphate dehydrogenase deficient (G6PDd) RBCs and Southeast Asian ovalocytes (SAO). Patients typically require a very short recovery time (<1 h) after the procedure. Fy(a-b-) RBCs should have a normal lifespan, while SAO and G6PDd RBCs may have mildly reduced half-lives. Because SAO and G6PDd RBCs come from screened blood donors who are healthy and not anemic, these RBCs have a low-risk for hemolysis and do not need to be removed after the patient recovers from malaria. T-REX could be especially useful if (1) antimalarial medications are not readily available, (2) patients are likely to progress to severe disease, or (3) drug-resistant strains emerge. In conclusion, T-REX is a proposed optimization of manual ET/RBCX that has not yet been utilized but can be considered by physicians to treat Pk malaria patients. Full article
(This article belongs to the Section Infectious Diseases)
Show Figures

Figure 1

24 pages, 2473 KB  
Review
Knobs, Adhesion, and Severe Falciparum Malaria
by Mark F. Wiser
Trop. Med. Infect. Dis. 2023, 8(7), 353; https://doi.org/10.3390/tropicalmed8070353 - 4 Jul 2023
Cited by 16 | Viewed by 8887
Abstract
Plasmodium falciparum can cause a severe disease with high mortality. A major factor contributing to the increased virulence of P. falciparum, as compared to other human malarial parasites, is the sequestration of infected erythrocytes in the capillary beds of organs and tissues. [...] Read more.
Plasmodium falciparum can cause a severe disease with high mortality. A major factor contributing to the increased virulence of P. falciparum, as compared to other human malarial parasites, is the sequestration of infected erythrocytes in the capillary beds of organs and tissues. This sequestration is due to the cytoadherence of infected erythrocytes to endothelial cells. Cytoadherence is primarily mediated by a parasite protein expressed on the surface of the infected erythrocyte called P. falciparum erythrocyte membrane protein-1 (PfEMP1). PfEMP1 is embedded in electron-dense protuberances on the surface of the infected erythrocytes called knobs. These knobs are assembled on the erythrocyte membrane via exported parasite proteins, and the knobs function as focal points for the cytoadherence of infected erythrocytes to endothelial cells. PfEMP1 is a member of the var gene family, and there are approximately 60 antigenically distinct PfEMP1 alleles per parasite genome. Var gene expression exhibits allelic exclusion, with only a single allele being expressed by an individual parasite. This results in sequential waves of antigenically distinct infected erythrocytes and this antigenic variation allows the parasite to establish long-term chronic infections. A wide range of endothelial cell receptors can bind to the various PfEMP1 alleles, and thus, antigenic variation also results in a change in the cytoadherence phenotype. The cytoadherence phenotype may result in infected erythrocytes sequestering in different tissues and this difference in sequestration may explain the wide range of possible clinical manifestations associated with severe falciparum malaria. Full article
(This article belongs to the Special Issue Emerging Insights in Pathogenesis of Infectious Protozoa and Algae)
Show Figures

Figure 1

16 pages, 3406 KB  
Review
CD36—A Host Receptor Necessary for Malaria Parasites to Establish and Maintain Infection
by Anna Bachmann, Nahla Galal Metwally, Johannes Allweier, Jakob Cronshagen, Maria del Pilar Martinez Tauler, Agnes Murk, Lisa Katharina Roth, Hanifeh Torabi, Yifan Wu, Thomas Gutsmann and Iris Bruchhaus
Microorganisms 2022, 10(12), 2356; https://doi.org/10.3390/microorganisms10122356 - 29 Nov 2022
Cited by 19 | Viewed by 3748
Abstract
Plasmodium falciparum-infected erythrocytes (PfIEs) present P. falciparum erythrocyte membrane protein 1 proteins (PfEMP1s) on the cell surface, via which they cytoadhere to various endothelial cell receptors (ECRs) on the walls of human blood vessels. This prevents the parasite [...] Read more.
Plasmodium falciparum-infected erythrocytes (PfIEs) present P. falciparum erythrocyte membrane protein 1 proteins (PfEMP1s) on the cell surface, via which they cytoadhere to various endothelial cell receptors (ECRs) on the walls of human blood vessels. This prevents the parasite from passing through the spleen, which would lead to its elimination. Each P. falciparum isolate has about 60 different PfEMP1s acting as ligands, and at least 24 ECRs have been identified as interaction partners. Interestingly, in every parasite genome sequenced to date, at least 75% of the encoded PfEMP1s have a binding domain for the scavenger receptor CD36 widely distributed on host endothelial cells and many other cell types. Here, we discuss why the interaction between PfIEs and CD36 is optimal to maintain a finely regulated equilibrium that allows the parasite to multiply and spread while causing minimal harm to the host in most infections. Full article
(This article belongs to the Special Issue Plasmodium falciparum: Host-Parasite Interaction)
Show Figures

Figure 1

12 pages, 1051 KB  
Review
Pathophysiology of Cerebral Malaria: Implications of MSCs as A Regenerative Medicinal Tool
by Amrendra Chaudhary, Poonam Kataria, Neha Surela and Jyoti Das
Bioengineering 2022, 9(6), 263; https://doi.org/10.3390/bioengineering9060263 - 20 Jun 2022
Cited by 8 | Viewed by 8605
Abstract
The severe form of malaria, i.e., cerebral malaria caused by Plasmodium falciparum, is a complex neurological syndrome. Surviving persons have a risk of behavioral difficulties, cognitive disorders, and epilepsy. Cerebral malaria is associated with multiple organ dysfunctions. The adhesion and accumulation of [...] Read more.
The severe form of malaria, i.e., cerebral malaria caused by Plasmodium falciparum, is a complex neurological syndrome. Surviving persons have a risk of behavioral difficulties, cognitive disorders, and epilepsy. Cerebral malaria is associated with multiple organ dysfunctions. The adhesion and accumulation of infected RBCs, platelets, and leucocytes (macrophages, CD4+ and CD8+ T cells, and monocytes) in the brain microvessels play an essential role in disease progression. Micro-vascular hindrance by coagulation and endothelial dysfunction contributes to neurological damage and the severity of the disease. Recent studies in human cerebral malaria and the murine model of cerebral malaria indicate that different pathogens as well as host-derived factors are involved in brain microvessel adhesion and coagulation that induces changes in vascular permeability and impairment of the blood-brain barrier. Efforts to alleviate blood-brain barrier dysfunction and de-sequestering of RBCs could serve as adjunct therapies. In this review, we briefly summarize the current understanding of the pathogenesis of cerebral malaria, the role of some factors (NK cells, platelet, ANG-2/ANG-1 ratio, and PfEMP1) in disease progression and various functions of Mesenchymal stem cells. This review also highlighted the implications of MSCs as a regenerative medicine. Full article
Show Figures

Figure 1

16 pages, 4347 KB  
Article
In Silico Prediction of Plasmodium falciparum Cytoadherence Inhibitors That Disrupt Interaction between gC1qR-DBLβ12 Complex
by Abdul Hafiz, Rowaida Bakri, Mohammad Alsaad, Obadah M. Fetni, Lojain I. Alsubaihi and Hina Shamshad
Pharmaceuticals 2022, 15(6), 691; https://doi.org/10.3390/ph15060691 - 31 May 2022
Cited by 4 | Viewed by 3172
Abstract
Malaria causes about half a million deaths per year, mainly in children below 5 years of age. Cytoadherence of Plasmodium falciparum infected erythrocytes in brain and placenta has been linked to severe malaria and malarial related deaths. Cytoadherence is mediated by binding of [...] Read more.
Malaria causes about half a million deaths per year, mainly in children below 5 years of age. Cytoadherence of Plasmodium falciparum infected erythrocytes in brain and placenta has been linked to severe malaria and malarial related deaths. Cytoadherence is mediated by binding of human receptor gC1qR to the DBLβ12 domain of a P. falciparum erythrocyte membrane protein family 1 (PfEMP1) protein. In the present work, molecular dynamic simulation was extensively studied for the gC1qR-DBLβ12 complex. The stabilized protein complex was used to study the protein–protein interface interactions and mapping of interactive amino acid residues as hotspot were performed. Prediction of inhibitors were performed by using virtual protein–protein inhibitor database Timbal screening of about 15,000 compounds. In silico mutagenesis studies, binding profile and protein ligand interaction fingerprinting were used to strengthen the screening of the potential inhibitors of gC1qR-DBLβ12 interface. Six compounds were selected and were further subjected to the MAIP analysis and ADMET studies. From these six compounds, the compounds 3, 5, and 6 were found to outperform on all screening criteria from the rest selected compounds. These compounds may provide novel drugs to treat and manage severe falciparum malaria. Additionally. the identified hotspots can be used in future for designing novel interventions for disruption of interface interactions, such as through peptides or vaccines. Futher in vitro and in vivo studies are required for the confirmation of these compounds as potential inhibitors of gC1qR-DBLβ12 interaction. Full article
(This article belongs to the Special Issue Structure and Ligand Based Drug Design)
Show Figures

Figure 1

8 pages, 502 KB  
Review
Vivax Malaria and the Potential Role of the Subtelomeric Multigene vir Superfamily
by Youn-Kyoung Goo
Microorganisms 2022, 10(6), 1083; https://doi.org/10.3390/microorganisms10061083 - 24 May 2022
Cited by 6 | Viewed by 2801
Abstract
Vivax malaria, caused by Plasmodium vivax, remains a public health concern in Central and Southeast Asia and South America, with more than two billion people at risk of infection. Compared to Plasmodium falciparum, P. vivax is considered a benign infection. However, [...] Read more.
Vivax malaria, caused by Plasmodium vivax, remains a public health concern in Central and Southeast Asia and South America, with more than two billion people at risk of infection. Compared to Plasmodium falciparum, P. vivax is considered a benign infection. However, in recent decades, incidences of severe vivax malaria have been confirmed. The P. falciparum erythrocyte membrane protein 1 family encoded by var genes is known as a mediator of severe falciparum malaria by cytoadherence property. Correspondingly, the vir multigene superfamily has been identified as the largest multigene family in P. vivax and is implicated in cytoadherence to endothelial cells and immune response activation. In this review, the functions of vir genes are reviewed in the context of their potential roles in severe vivax malaria. Full article
(This article belongs to the Special Issue Parasitic Infection and Host Immunity)
Show Figures

Figure 1

13 pages, 4367 KB  
Article
Computational Insights into the Interaction between Cytoadherence Receptor gC1qR and the DBLβ12 Domain of a Plasmodium falciparum PfEMP1 Ligand
by Rowaida Bakri, Mohd Rehan, Hina Shamshad and Abdul Hafiz
Life 2021, 11(9), 993; https://doi.org/10.3390/life11090993 - 21 Sep 2021
Cited by 3 | Viewed by 3066
Abstract
Human receptor gC1qR is a 32 kD protein that mediates the cytoadherence of Plasmodium falciparum-infected erythrocytes (IEs) to human brain microvascular endothelial cells (HBMEC) and platelets. The cytoadherence of IEs to gC1qR has been associated with severe malaria symptoms. The cytoadherence to [...] Read more.
Human receptor gC1qR is a 32 kD protein that mediates the cytoadherence of Plasmodium falciparum-infected erythrocytes (IEs) to human brain microvascular endothelial cells (HBMEC) and platelets. The cytoadherence of IEs to gC1qR has been associated with severe malaria symptoms. The cytoadherence to gC1qR is mediated by the Duffy binding-like β12 (DBLβ12) domain of Plasmodium falciparum erythrocyte membrane protein 1 (PfEMP1), PFD0020c. Here, we report the structural insights into the binding of the DBLβ12 domain of PfEMP1 with the human receptor gC1qR using computational methods. A molecular model of the DBLβ12 domain was generated and used for protein–protein docking with the host receptor gC1qR. The protein–protein docking revealed that the DBLβ12 asymmetrically interacts with two subunits of the gC1qR trimer at the solution face of gC1qR. A total of 21 amino acid residues of DBLβ12 interact with 26 amino acid residues in the gC1qR trimer through 99 nonbonding interactions and 4 hydrogen bonds. Comparative analysis of binding sites on the DBL domain fold for the two receptors gC1qR and ICAM1 showed that the two sites are distinct. This is the first study that provides structural insights into DBLβ12 binding with its receptor gC1qR and may help in designing novel antisevere malaria interventions. Full article
(This article belongs to the Special Issue Cellular Interactions between Protozoan Pathogens and Hosts)
Show Figures

Figure 1

21 pages, 4699 KB  
Article
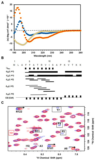
N-Terminal Segment of TvCyP2 Cyclophilin from Trichomonas vaginalis Is Involved in Self-Association, Membrane Interaction, and Subcellular Localization
by Sarita Aryal, Hong-Ming Hsu, Yuan-Chao Lou, Chien-Hsin Chu, Jung-Hsiang Tai, Chun-Hua Hsu and Chinpan Chen
Biomolecules 2020, 10(9), 1239; https://doi.org/10.3390/biom10091239 - 26 Aug 2020
Cited by 4 | Viewed by 2982
Abstract
In Trichomonas vaginalis (T. vaginalis), cyclophilins play a vital role in dislodging Myb proteins from the membrane compartment and leading them to nuclear translocation. We previously reported that TvCyP1 cyclophilin from T. vaginalis forms a dimer and plays an essential [...] Read more.
In Trichomonas vaginalis (T. vaginalis), cyclophilins play a vital role in dislodging Myb proteins from the membrane compartment and leading them to nuclear translocation. We previously reported that TvCyP1 cyclophilin from T. vaginalis forms a dimer and plays an essential role in moving the Myb1 transcription factor toward the nucleus. In comparison, TvCyP2 containing an extended segment at the N-terminus (N-terminal segment) formed a monomer and showed a different role in regulating protein trafficking. Four X-ray structures of TvCyP2 were determined under various conditions, all showing the N-terminal segment interacting with the active site of a neighboring TvCyP2, an unusual interaction. NMR study revealed that this particular interaction exists in solution as well and also the N-terminal segment seems to interact with the membrane. In vivo study of TvCyP2 and TvCyP2-∆N (TvCyP2 without the N-terminal segment) indicated that both proteins have different subcellular localization. Together, the structural and functional characteristics at the N-terminal segment offer valuable information for insights into the mechanism of how TvCyP2 regulates protein trafficking, which may be applied in drug development to prevent pathogenesis and disease progression in T. vaginalis infection. Full article
(This article belongs to the Section Molecular Structure and Dynamics)
Show Figures

Figure 1

17 pages, 943 KB  
Review
Partners in Mischief: Functional Networks of Heat Shock Proteins of Plasmodium falciparum and Their Influence on Parasite Virulence
by Michael O. Daniyan, Jude M. Przyborski and Addmore Shonhai
Biomolecules 2019, 9(7), 295; https://doi.org/10.3390/biom9070295 - 23 Jul 2019
Cited by 36 | Viewed by 7613
Abstract
The survival of the human malaria parasite Plasmodium falciparum under the physiologically distinct environments associated with their development in the cold-blooded invertebrate mosquito vectors and the warm-blooded vertebrate human host requires a genome that caters to adaptability. To this end, a robust stress [...] Read more.
The survival of the human malaria parasite Plasmodium falciparum under the physiologically distinct environments associated with their development in the cold-blooded invertebrate mosquito vectors and the warm-blooded vertebrate human host requires a genome that caters to adaptability. To this end, a robust stress response system coupled to an efficient protein quality control system are essential features of the parasite. Heat shock proteins constitute the main molecular chaperone system of the cell, accounting for approximately two percent of the malaria genome. Some heat shock proteins of parasites constitute a large part (5%) of the ‘exportome’ (parasite proteins that are exported to the infected host erythrocyte) that modify the host cell, promoting its cyto-adherence. In light of their importance in protein folding and refolding, and thus the survival of the parasite, heat shock proteins of P. falciparum have been a major subject of study. Emerging evidence points to their role not only being cyto-protection of the parasite, as they are also implicated in regulating parasite virulence. In undertaking their roles, heat shock proteins operate in networks that involve not only partners of parasite origin, but also potentially functionally associate with human proteins to facilitate parasite survival and pathogenicity. This review seeks to highlight these interplays and their roles in parasite pathogenicity. We further discuss the prospects of targeting the parasite heat shock protein network towards the developments of alternative antimalarial chemotherapies. Full article
Show Figures

Figure 1

14 pages, 3075 KB  
Article
TrmFO, a Fibronectin-Binding Adhesin of Mycoplasma bovis
by Yongpeng Guo, Hongmei Zhu, Jiayao Wang, Jing Huang, Farhan Anwar Khan, Jingjing Zhang, Aizhen Guo and Xi Chen
Int. J. Mol. Sci. 2017, 18(8), 1732; https://doi.org/10.3390/ijms18081732 - 9 Aug 2017
Cited by 36 | Viewed by 6736
Abstract
Mycoplasma bovis is an important pathogenic mycoplasma, causing the cattle industry serious economic losses. Adhesion is a crucial step in the mycoplasmas’ infection and colonization process; fibronectin (Fn), an extracellular matrix glycoprotein, is a molecular bridge between the bacterial adhesins and host cell [...] Read more.
Mycoplasma bovis is an important pathogenic mycoplasma, causing the cattle industry serious economic losses. Adhesion is a crucial step in the mycoplasmas’ infection and colonization process; fibronectin (Fn), an extracellular matrix glycoprotein, is a molecular bridge between the bacterial adhesins and host cell receptors. The present study was designed to characterize the Fn-binding ability of methylenetetrahydrofolate-tRNA-(uracil-5-)-methyltransferase (TrmFO) and its role in M. bovis cytoadherence. The trmFO (MBOV_RS00785) gene was cloned and expressed in E. coli BL21, and polyclonal antibodies against the recombinant TrmFO (rTrmFO) were raised in rabbits. Immunoblotting demonstrated that TrmFO was an immunogenic component, and the TrmFO expression was conserved in different M. bovis isolates. The mycoplasmacidal assay further showed that in the presence of complement, rabbit anti-recombinant TrmFO serum exhibited remarkable mycoplasmacidal efficacy. TrmFO was detected in both the M. bovis membrane and cytoplasm. By ligand dot blot and enzyme-linked immunosorbent assay (ELISA) binding assay, we found that rTrmFO bound Fn in a dose-dependent manner. Immunostaining visualized by confocal laser scanning microscopy showed that rTrmFO had capacity to adhere to the embryonic bovine lung (EBL) cells. In addition, the adhesion of M. bovis and rTrmFO to EBL cells could be inhibited by anti-rTrmFO antibodies. To the best of our knowledge, this is the first report to characterize the Fn-binding ability of TrmFO and its role in the bacterial adhesion to host cells. Full article
(This article belongs to the Special Issue Proteins and Protein-Ligand Interactions)
Show Figures

Figure 1

14 pages, 1233 KB  
Review
Aptamer Technology: Adjunct Therapy for Malaria
by Nik Abdul Aziz Nik Kamarudin, Nurul Adila Mohammed and Khairul Mohd Fadzli Mustaffa
Biomedicines 2017, 5(1), 1; https://doi.org/10.3390/biomedicines5010001 - 4 Jan 2017
Cited by 13 | Viewed by 10811
Abstract
Malaria is a life-threatening parasitic infection occurring in the endemic areas, primarily in children under the age of five, pregnant women, and patients with human immunodeficiency virus and acquired immunodeficiency syndrome (HIV)/(AIDS) as well as non-immune individuals. The cytoadherence of infected erythrocytes (IEs) [...] Read more.
Malaria is a life-threatening parasitic infection occurring in the endemic areas, primarily in children under the age of five, pregnant women, and patients with human immunodeficiency virus and acquired immunodeficiency syndrome (HIV)/(AIDS) as well as non-immune individuals. The cytoadherence of infected erythrocytes (IEs) to the host endothelial surface receptor is a known factor that contributes to the increased prevalence of severe malaria cases due to the accumulation of IEs, mainly in the brain and other vital organs. Therefore, further study is needed to discover a new potential anti-adhesive drug to treat severe malaria thus reducing its mortality rate. In this review, we discuss how the aptamer technology could be applied in the development of a new adjunct therapy for current malaria treatment. Full article
(This article belongs to the Special Issue Engineering Aptamers for Biomedical Applications)
Show Figures

Figure 1

Back to TopTop