Sign in to use this feature.

Years

Between: -

Subjects

remove_circle_outline
remove_circle_outline
remove_circle_outline
remove_circle_outline
remove_circle_outline
remove_circle_outline
remove_circle_outline
remove_circle_outline
remove_circle_outline

Journals

remove_circle_outline
remove_circle_outline
remove_circle_outline
remove_circle_outline
remove_circle_outline
remove_circle_outline
remove_circle_outline
remove_circle_outline
remove_circle_outline
remove_circle_outline
remove_circle_outline
remove_circle_outline

Article Types

Countries / Regions

remove_circle_outline
remove_circle_outline
remove_circle_outline
remove_circle_outline
remove_circle_outline

Search Results (232)

Search Parameters:
Keywords = contingency tables

Order results
Result details
Results per page
Select all
Export citation of selected articles as:
15 pages, 1098 KB  
Systematic Review
Shifts with Nights and Migraine Prevalence Among Nurses: A Systematic Review and Meta-Analysis
by Piedad Gómez-Torres, Azahara Ruger-Navarrete, Laura Lasso-Olayo, Isabel Blázquez-Ornat, David Peña-Otero and Sergio Galarreta-Aperte
Healthcare 2026, 14(6), 774; https://doi.org/10.3390/healthcare14060774 - 19 Mar 2026
Viewed by 409
Abstract
Background: Fixed night work and rotating schedules including nights may contribute to migraine via sleep disruption and circadian misalignment, but evidence is inconsistent and definitions vary. This systematic review and meta-analysis compared past-year migraine prevalence in nurses working night-inclusive schedules versus day-only [...] Read more.
Background: Fixed night work and rotating schedules including nights may contribute to migraine via sleep disruption and circadian misalignment, but evidence is inconsistent and definitions vary. This systematic review and meta-analysis compared past-year migraine prevalence in nurses working night-inclusive schedules versus day-only or non-night schedules. Methods: Following PRISMA 2020 and registered in PROSPERO (CRD420261304288), we searched PubMed, Scopus, Web of Science, CINAHL, and the Cochrane Library from inception to 3 February 2026 (English/Spanish). Observational studies in nurses (≥18 years) reporting past-year migraine prevalence by shift pattern were eligible. All included studies assessed past-year prevalence; pooled PRs reflect 1-year prevalence. Crude prevalence ratios (PRs) were calculated from contingency tables and pooled quantitatively. Risk of bias was assessed with the JBI prevalence checklist. Results: We identified 54 records; 4 studies were included (N = 3843) of which 3323 participants contributed to the comparative meta-analysis because complete disaggregated data were available to construct contingency tables. The pooled association between night-inclusive schedules and migraine prevalence was not statistically significant (PR = 0.95, 95% CI 0.82–1.10; I2 = 0%). Secondary intensity contrasts were inconclusive (high vs. low: PR = 1.24, 95% CI 0.46–3.36; high vs. zero nights: PR = 0.85, 95% CI 0.38–1.93). Conclusions: Current nurse-specific evidence does not show a statistically significant difference in migraine prevalence between night-inclusive and non-night schedules; however, the small evidence base and limited generalizability preclude firm conclusions. Future longitudinal studies are needed to clarify this association. Full article
(This article belongs to the Special Issue Innovative Approaches to Healthcare Worker Wellbeing)
Show Figures

Figure 1

29 pages, 962 KB  
Review
Looking into the i of the Storm: An Overview of Mid-1880s Contingency Table Indices for Studying Tornado Data
by Eric J. Beh
Mathematics 2026, 14(6), 1019; https://doi.org/10.3390/math14061019 - 17 Mar 2026
Viewed by 227
Abstract
One of the first serious attempts to study the indices that assess the association between the variables of a 2 × 2 contingency table was undertaken in the mid-1880s. Central to this study is the 1884 tornado observation/prediction data collected by Seargent John [...] Read more.
One of the first serious attempts to study the indices that assess the association between the variables of a 2 × 2 contingency table was undertaken in the mid-1880s. Central to this study is the 1884 tornado observation/prediction data collected by Seargent John Park Finley (1854–1943), while working for the US Army Signal Service, and the controversial index he proposed to evaluate the success of his tornado predictions, which he denoted i. Subsequent improvements to Finley’s index were proposed, all of which pre-date the development of association measures made by pioneers such as Sir Francis Galton and Karl Pearson. This paper discusses Finley’s data, his index i, and the improvements made to this index. We also give historical context to Finley and his successors and their place in the early development of contingency table analysis. Full article
(This article belongs to the Section D1: Probability and Statistics)
Show Figures

Figure 1

26 pages, 616 KB  
Article
Predictive Modelling of Corporate Financial Performance Under AI Integration: A Data-Driven Analysis of Demographic Variance
by Aneta Cugová, Juraj Cúg and Tibor Salát
Mathematics 2026, 14(6), 943; https://doi.org/10.3390/math14060943 - 11 Mar 2026
Viewed by 418
Abstract
This paper examines how companies in Slovakia and Poland perceive AI tool utilization and report changes in selected performance indicators after AI adoption (annual turnover, BIT, and employee error rates), and whether these assessments differ across firm demographics (country, company size, and length [...] Read more.
This paper examines how companies in Slovakia and Poland perceive AI tool utilization and report changes in selected performance indicators after AI adoption (annual turnover, BIT, and employee error rates), and whether these assessments differ across firm demographics (country, company size, and length of operation). Using a CAWI survey of 865 firms and a contingency-table framework with Pearson’s chi-square tests and Cramer’s V effect sizes, we observe statistically significant—yet predominantly weak—associations between firm demographics and both AI utilization and self-reported performance changes. The findings provide actionable implications for managers and policy-support institutions seeking to accelerate AI adoption and value realization in central Europe, while acknowledging the limitations of cross-sectional self-reported data. Full article
Show Figures

Figure 1

27 pages, 3000 KB  
Article
Response-Driven Optimal Emergency Control of Power Systems via Deep Learning-Based Sensitivity Embedded Optimization
by Lin Cheng, Han Wang, Yiwei Su and Gengfeng Li
Energies 2026, 19(5), 1284; https://doi.org/10.3390/en19051284 - 4 Mar 2026
Viewed by 321
Abstract
The transition towards high-renewable power systems introduces high-dimensional nonlinearity and uncertainty, rendering traditional offline look-up table schemes prone to control mismatch against “unseen” contingencies. Meanwhile, existing response-driven approaches face a dilemma between the computational latency of physics-based optimization and the safety risks of [...] Read more.
The transition towards high-renewable power systems introduces high-dimensional nonlinearity and uncertainty, rendering traditional offline look-up table schemes prone to control mismatch against “unseen” contingencies. Meanwhile, existing response-driven approaches face a dilemma between the computational latency of physics-based optimization and the safety risks of end-to-end AI. To bridge this gap, this paper proposes a Response-Driven Optimal Emergency Control Framework that ensures both millisecond-level speed and rigorous physical constraints. First, a deep learning-based predictor is employed to extract spatiotemporal features from real-time PMU data, enabling high-fidelity prediction of stability margins. Crucially, instead of direct black-box control, the data-driven model is utilized to derive linear control sensitivities via a batch-processing perturbation mechanism. This transforms the intractable Transient Stability Constrained Optimal Power Flow (TSC-OPF) problem into a real-time solvable Linear Programming model. Case studies on a regional AC/DC hybrid grid demonstrate that the proposed framework achieves high prediction accuracy and effectively restores stability in mismatch scenarios where traditional schemes fail. Furthermore, the decision speed of the proposed method is significantly improved compared to traditional time-domain simulations, thus strictly satisfying the real-time requirements of the second line of defense. Full article
(This article belongs to the Section F1: Electrical Power System)
Show Figures

Figure 1

12 pages, 1150 KB  
Article
Comparative Analysis of AI and Ophthalmologist Grading in Diabetic Retinopathy Detection
by Patricio M. Aduriz-Lorenzo, Jyothsna Rajagopal, Pradeep Walia, Gh Mustuffa Khan and Harini Indusekar
Biomedicines 2026, 14(2), 290; https://doi.org/10.3390/biomedicines14020290 - 28 Jan 2026
Viewed by 577
Abstract
Background: Diabetic retinopathy (DR) poses a significant global health challenge that needs scalable and efficient screening pathways beyond the current limitations of teleophthalmology. This study retrospectively evaluated the diagnostic performance of an artificial intelligence (AI) DRISTi system (Version 2.1) against ophthalmologist grading for [...] Read more.
Background: Diabetic retinopathy (DR) poses a significant global health challenge that needs scalable and efficient screening pathways beyond the current limitations of teleophthalmology. This study retrospectively evaluated the diagnostic performance of an artificial intelligence (AI) DRISTi system (Version 2.1) against ophthalmologist grading for more-than-mild diabetic retinopathy (mtmDR), vision-threatening diabetic retinopathy (vtDR), and diabetic macular edema (DME). Methods: The methods involved a retrospective, observational, non-interventional validation comparing the AI DRISTi system’s output to ophthalmologist grading on 739 colour fundus images acquired using Topcon NWC 400, CrystalVue NFC 600/700, Canon CR2/CR2 AF, and Zeiss VISUCAM 500 cameras. Results: Primary outcomes included sensitivity and specificity, with statistical analyses utilizing 2 × 2 contingency tables and 95% confidence intervals. The AI system achieved an accuracy of 93.36% (sensitivity 95.03%; specificity 92.90%) for mtmDR, 98.64% (sensitivity 96.92%; specificity 99.01%) for vtDR, and 97.97% (sensitivity 92.85%; specificity 98.88%) for DME. Performance was robust and consistent across all evaluated camera types. Conclusions: In conclusion, the AI DRISTi system (Version 2.1) demonstrates strong diagnostic performance for mtmDR, vtDR, and DME, comparable to leading commercial AI systems, from fundus photographs acquired across multiple camera platforms. This system holds significant promise as an adjunctive screening tool for large-scale DR screening programs, contributing to early detection, appropriate triage, and the prevention of vision loss in at-risk populations. Full article
(This article belongs to the Special Issue Advanced Research on Diabetic Retinopathy)
Show Figures

Figure 1

11 pages, 747 KB  
Article
Association Between Cribriform Architecture and Lymphovascular Invasion in Prostate Cancer
by Jacqueline Chan, Yetkin Tuac, Okan Argun, Christina M. Breneman, Nora Seeley, Haley N. Moriarty, Keerthana Senthil Kumar, Fallon E. Chipidza, Jonathan E. Leeman and Mutlay Sayan
J. Clin. Med. 2026, 15(3), 1032; https://doi.org/10.3390/jcm15031032 - 28 Jan 2026
Cited by 1 | Viewed by 562
Abstract
Background/Objectives: Cribriform architecture is an adverse histopathologic feature in prostate cancer and has been associated with poor oncologic outcomes. Emerging evidence suggests that cribriform-positive tumors may behave as a biologically non-localized disease, raising the possibility of early occult dissemination. Lymphovascular invasion (LVI) is [...] Read more.
Background/Objectives: Cribriform architecture is an adverse histopathologic feature in prostate cancer and has been associated with poor oncologic outcomes. Emerging evidence suggests that cribriform-positive tumors may behave as a biologically non-localized disease, raising the possibility of early occult dissemination. Lymphovascular invasion (LVI) is a key pathological marker of metastatic potential, but its relationship with cribriform architecture has not been evaluated. We examined the association between cribriform morphology and LVI to provide biological context for the aggressive clinical course of cribriform-positive prostate cancer. Methods: We performed a retrospective analysis of patients with prostate adenocarcinoma who underwent radical prostatectomy and had available clinicopathologic data. Cribriform architecture was determined by a centralized pathology review, and LVI status was obtained from original pathology reports. Unadjusted associations were evaluated using contingency tables. Multivariable logistic regression was used to assess whether cribriform architecture was independently associated with LVI after adjustments for Gleason score, tumor stage, and nodal status. Results: Among 338 patients, 28 (8.3%) had LVI and 123 (36.4%) had cribriform architecture. LVI was more common in cribriform-positive than cribriform-negative tumors (17.9% vs. 2.8%; p < 0.001), corresponding to a crude odds ratio (OR) of 7.6 (95% CI, 3.0–19.3). Cribriform architecture remained independently associated with LVI after adjustment (adjusted OR, 5.20; 95% CI, 2.12–1.40; p < 0.001). Conclusions: Cribriform architecture is strongly and independently associated with LVI, supporting a biological link between cribriform morphology and early metastatic dissemination. These findings support the design of prospective, biomarker-driven studies to evaluate treatment intensification strategies in this high-risk subgroup. Full article
Show Figures

Figure 1

48 pages, 1080 KB  
Article
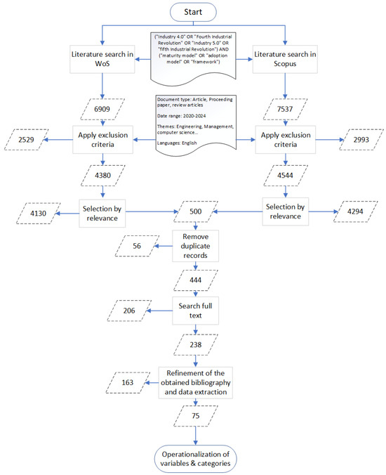
Industry 4.0/5.0 Maturity Models: Empirical Validation, Sectoral Scope, and Applicability to Emerging Economies
by Dayron Reyes Domínguez, Marta Beatriz Infante Abreu and Aurica Luminita Parv
Systems 2026, 14(2), 134; https://doi.org/10.3390/systems14020134 - 27 Jan 2026
Viewed by 639
Abstract
This article presents an academic literature analysis of 75 Industry 4.0 (I4.0) and Industry 5.0 (I5.0) maturity models published between 2020 and 2024, examining their empirical validation, sectoral scope, geographical origin, and stated applicability to developing-country contexts. The study combines descriptive profiling, contingency-table [...] Read more.
This article presents an academic literature analysis of 75 Industry 4.0 (I4.0) and Industry 5.0 (I5.0) maturity models published between 2020 and 2024, examining their empirical validation, sectoral scope, geographical origin, and stated applicability to developing-country contexts. The study combines descriptive profiling, contingency-table analyses with exact tests and effect sizes, and a large-scale synthesis of 562 research gaps reported by model authors. Knowledge production is highly concentrated in single-country studies (77.3%) and in developed economies, while most models do not explicitly or implicitly document applicability to developing-country settings (approximately 83%). Empirical validation practices are uneven, with multiple-case studies (33.3%) and surveys (24.0%) dominating, and sectoral coverage is strongly skewed toward manufacturing, limiting transferability to other sectors relevant for emerging economies. A statistically detectable association is observed between the development level of the model’s country of origin and the presence of applicability statements (χ2 = 17.13, p<0.05, moderate effect size), whereas authorship configuration shows no substantive association. Thematic analysis of reported gaps highlights persistent deficits in empirical rigor, sectoral breadth, SME orientation, operationalization of human-centric and sustainability dimensions associated with Industry 5.0, availability of implementation tools, and longitudinal or predictive evidence. The article concludes by outlining a research agenda focused on context-aware validation designs, broader sectoral grounding, and greater transparency and reproducibility, supported by open access to all underlying data, codebooks, and taxonomies. Full article
(This article belongs to the Section Systems Practice in Social Science)
Show Figures

Figure 1

12 pages, 743 KB  
Article
KRAS Mutations in Circulating Tumor DNA for Lung Cancer Diagnosis: A Comprehensive Meta-Analysis
by Karolina Buszka, Łukasz Gąsiorowski, Claudia Dompe, Anna Szulta, Michał Nowicki, Agata Kolecka-Bednarczyk and Joanna Budna-Tukan
Cancers 2026, 18(2), 250; https://doi.org/10.3390/cancers18020250 - 14 Jan 2026
Viewed by 636
Abstract
Background: Mutations in the KRAS gene play a pivotal role in lung cancer development and progression and are becoming increasingly important in therapeutic decision-making. The detection of these mutations in circulating tumor DNA (ctDNA) has attracted attention as a minimally invasive diagnostic [...] Read more.
Background: Mutations in the KRAS gene play a pivotal role in lung cancer development and progression and are becoming increasingly important in therapeutic decision-making. The detection of these mutations in circulating tumor DNA (ctDNA) has attracted attention as a minimally invasive diagnostic approach. However, the accuracy reported in different studies varies widely. Methods: We conducted a systematic review and meta-analysis in accordance with the PRISMA-DTA guidelines. Eligible studies evaluated the detection of KRAS mutations in ctDNA in plasma or serum for lung cancer diagnosis and reported sufficient data to construct 2 × 2 contingency tables. Primary pooled estimates of sensitivity, specificity and likelihood ratios were calculated using aggregated 2 × 2 contingency tables. Additionally, a bivariate random-effects model was applied in a secondary analysis to investigate between-study heterogeneity. Results: Nine diagnostic study arms comprising 691 patients met the inclusion criteria. Across all datasets, there were 255 true positives, 19 false positives, 136 false negatives, and 281 true negatives. The pooled sensitivity was 65.2%, while the pooled specificity was 93.7%. The positive likelihood ratio was 10.35, and the negative likelihood ratio was 0.37, resulting in a diagnostic odds ratio of 28.0, which indicates strong rule-in capability. Sensitivity showed moderate heterogeneity across studies. In contrast, specificity demonstrated minimal heterogeneity. Conclusions: ctDNA-based detection of KRAS mutations demonstrates high specificity but moderate sensitivity for diagnosing lung cancer. These findings suggest that a KRAS liquid biopsy could be a valuable complementary diagnostic tool, particularly when a tissue biopsy is not possible or is inadequate, and it could support more personalized decision-making as analytical technologies continue to advance. Full article
(This article belongs to the Special Issue Liquid Biopsy for Lung Cancer Treatment (2nd Edition))
Show Figures

Figure 1

17 pages, 585 KB  
Systematic Review
Categorical Data in the Evaluation of School-Based Cyberbullying Prevention Programs: A Review of the Literature
by Andrés Antivilo-Bruna and Carmen Patino-Alonso
Behav. Sci. 2026, 16(1), 93; https://doi.org/10.3390/bs16010093 - 9 Jan 2026
Cited by 1 | Viewed by 673
Abstract
Categorical data analysis offers valuable tools for evaluating school-based prevention programs, yet these methods remain rarely applied in cyberbullying research. This literature review examined how categorical approaches, including contingency tables and related techniques, have been used in studies evaluating school-based cyberbullying prevention. A [...] Read more.
Categorical data analysis offers valuable tools for evaluating school-based prevention programs, yet these methods remain rarely applied in cyberbullying research. This literature review examined how categorical approaches, including contingency tables and related techniques, have been used in studies evaluating school-based cyberbullying prevention. A comprehensive search was conducted in Web of Science covering publications from 2020 to 2025, yielding 100 articles. After applying predefined inclusion and exclusion criteria, 24 studies were reviewed in full, of which 8 met all requirements for final analysis. The results revealed a predominant reliance on linear statistical techniques, such as t-tests, ANOVA, and regression models, applied mainly to continuous variables. By contrast, categorical analyses were seldom employed. The chi-square test appeared as the most frequent approach, but its use was generally restricted to descriptive purposes, with little application of complementary methods such as standardized residuals, effect size measures, or logistic models. This restricted application reduced the ability to capture response patterns, subgroup differences, and categorical associations essential for evaluating program outcomes. The findings highlight a methodological gap in cyberbullying prevention research and emphasize the potential of categorical data analysis to enrich interpretation. Incorporating these methods could increase methodological rigor, reveal nuanced behavioral patterns, and provide actionable evidence for educators, policymakers, and program designers seeking to strengthen school-based prevention strategies. Full article
Show Figures

Figure 1

10 pages, 617 KB  
Article
Education, Pregnancy Status, and Diet Adherence in Gestational Diabetes: Perceived Burden of Dietary Management
by Katarzyna Tomczewska, Katarzyna Tomczyk, Małgorzata Kampioni, Witold M. Kędzia, Paweł Rzymski and Małgorzata Kędzia
J. Clin. Med. 2026, 15(1), 340; https://doi.org/10.3390/jcm15010340 - 2 Jan 2026
Viewed by 429
Abstract
Background: Gestational diabetes mellitus (GDM) is one of the most common metabolic complications of pregnancy, and its prevalence continues to rise worldwide. Dietary management is the cornerstone of therapy, yet adherence may impose a substantial everyday burden. This study aimed to assess [...] Read more.
Background: Gestational diabetes mellitus (GDM) is one of the most common metabolic complications of pregnancy, and its prevalence continues to rise worldwide. Dietary management is the cornerstone of therapy, yet adherence may impose a substantial everyday burden. This study aimed to assess perceived burden and practical challenges related to following a diabetic diet in women with GDM. Methods: A cross-sectional anonymous online questionnaire study was conducted among 109 women with a current or past diagnosis of GDM within the previous five years. The survey addressed self-reported difficulties in maintaining normal blood glucose levels, adherence to a diabetic diet, perceived increases in grocery expenses, time required for meal preparation, dietary preferences, and family attitudes toward the diet. Associations between categorical variables were analyzed using contingency tables and the contingency coefficient. Results: Women with insulin-treated GDM (GDM2) reported more difficulties maintaining normal blood glucose levels than women treated with diet and physical activity alone (GDM1) (p = 0.014). Educational level was associated with perceived financial burden (p = 0.013) and meal preparation time (p = 0.003). These patterns likely reflect both differences in economic resources and the extent of dietary changes undertaken, rather than uniform differences in nutritional awareness. Pregnancy status was associated with dietary preferences, as non-pregnant respondents more often reported liking diabetic-diet meals than pregnant respondents (p = 0.037). Overall, 53.2% of respondents reported that a diabetic diet made daily functioning more difficult, mainly due to increased time and financial demands. Conclusions: Dietary management of GDM is associated with a meaningful perceived burden, especially among women requiring insulin therapy and those facing financial and time constraints. Understanding these subjective challenges may support more individualized dietary counseling and patient-centered care. Full article
(This article belongs to the Section Obstetrics & Gynecology)
Show Figures

Figure 1

12 pages, 366 KB  
Article
Non-Invasive Diagnosis of Endometriosis by Questionnaires in Patients Using Contraception
by Felix Zeppernick, Samira Balimuttajjo, Christian Schorr, Florian Sibelius, Manuela Schuler, Sebastian Harth, Sarah Seeger, Anna Löffelmann, Muhammad A. Riaz, Ivo Meinhold-Heerlein and Lutz Konrad
J. Clin. Med. 2026, 15(1), 30; https://doi.org/10.3390/jcm15010030 - 20 Dec 2025
Viewed by 903
Abstract
Background/Objectives: The assessment of endometriosis (EMS)-associated pain is important, but only very few studies address the potential use of questionnaires for non-invasive prediction of the disease. Methods: In a prospective observational study from 2016 to 2024 with patients (n = 228) using hormonal [...] Read more.
Background/Objectives: The assessment of endometriosis (EMS)-associated pain is important, but only very few studies address the potential use of questionnaires for non-invasive prediction of the disease. Methods: In a prospective observational study from 2016 to 2024 with patients (n = 228) using hormonal contraception, all women with suspected EMS answered two questionnaires and were examined physically and with transvaginal ultrasound (TVUS). If deep infiltrating EMS (DIE) was suspected, magnetic resonance imaging (MRI) was performed. EMS diagnosis was confirmed by histological examination. Statistical analysis was mainly performed using 2 × 2 contingency tables. The decision tree was created manually. Results: The mean numerical rating scales (NRSs) of EMS-positive compared to EMS-negative patients were ~4-fold higher (4.45 and 1.15, respectively). Patients with EMS have, significantly, ~3 times more significant parameters compared to patients without EMS (18.5 and 5.9, respectively). In combination with dysuria and lightning-like pain, this resulted in very good prediction. A decision tree yielded a sensitivity of 0.924, a specificity of 0.917, a positive predictive value (PPV) of 0.924, a negative predictive value (NPV) of 0.917, and a positive likelihood ratio of 11.2, indicating a very good diagnostic test. There is no typical endometriosis pain, but various pain patterns are predictive of EMS. Conclusions: Thus, a reliable non-invasive EMS diagnosis by questionnaires is possible and could reduce the delay in the detection of EMS. Full article
(This article belongs to the Special Issue Advances in Diagnosis and Treatment of Endometriosis)
Show Figures

Figure 1

17 pages, 502 KB  
Article
Systemic and Oral Factors Relating to Stress in Later Life: A Study Using the Japanese National Statistics Database
by Kanako Seino, Akira Komatsuzaki, Kanako Mitomi, Mio Susuga, Sachie Ono, Yukika Enoki, Asami Iguchi, Hiromi Fujita and Naru Komatsuzaki
Clin. Pract. 2025, 15(12), 226; https://doi.org/10.3390/clinpract15120226 - 1 Dec 2025
Cited by 1 | Viewed by 642
Abstract
Background: The psychosomatic effects of stress are risk factors for a range of dental and systemic diseases. This study used the massive Japanese national statistics database to clarify the association of psychological stress with subjective symptoms and conditions requiring hospital visits. Methods [...] Read more.
Background: The psychosomatic effects of stress are risk factors for a range of dental and systemic diseases. This study used the massive Japanese national statistics database to clarify the association of psychological stress with subjective symptoms and conditions requiring hospital visits. Methods: Anonymized data from 93,690 respondents of the 2019 Japanese survey were provided for this study. From these data, those of 29,777 respondents aged 40–89 years were classified into stress groups based on their responses to the Kessler Psychological Distress Scale (K6). The response rates for symptoms and diseases were compared and analyzed using contingency tables and binomial logistic regression. Results: The items with the largest odds ratios in the univariate analysis were depression/other mental disease (7.60), followed by irritability (6.86) and health perception QOL (6.31). Among those with subjective symptoms, the proportion in the high-stress group was higher (15.1%), with a univariate odds ratio of 3.17. The results of the binomial logistic regression analysis, with subjective QOL as the dependent variable, were as follows: The explanatory variables with the highest adjusted odds ratios were stress group classification (3.14), followed by feeling physically tired (2.44) and sleep satisfaction (2.22). The stress group was associated with subjective symptoms, such as irritability and depression/other mental diseases, as well as with social factors, such as household structure and work hours. These results suggest the existence of specific symptoms, diseases, and environmental factors associated with high stress. Conclusions: The results suggest that stress may have a substantial impact on quality of life in later life. Therefore, healthcare measures for older adults should focus on the symptoms and diseases that tend to be associated with stress to mitigate their effects. Full article
Show Figures

Figure 1

28 pages, 396 KB  
Review
Scale-Invariant Correspondence Analysis of Compositional Data
by Vartan Choulakian and Jacques Allard
Analytics 2025, 4(4), 32; https://doi.org/10.3390/analytics4040032 - 12 Nov 2025
Viewed by 872
Abstract
Correspondence analysis is a dimension reduction technique for visualizing a non-negative matrix N=(nij) of size I×J, particularly contingency tables or compositional datasets, but it depends on the row and column marginals of N. [...] Read more.
Correspondence analysis is a dimension reduction technique for visualizing a non-negative matrix N=(nij) of size I×J, particularly contingency tables or compositional datasets, but it depends on the row and column marginals of N. Three complementary transformations of the data T(N)=(T(ainijbj)) render CA of T(N) invariant for any ai>0 and bj>0: first, Greenacre’s scale-invariant approach, valid for positive data; second, Goodman’s marginal-free correspondence analysis, valid for positive or moderately sparse data; third, correspondence analysis of the sign-transformed matrix, sign(N)=(sign(nij)), valid for sparse or extremely sparse data. We demonstrate these three methods on four real-world datasets with varying levels of sparsity to compare their exploratory performance. Full article
Show Figures

Graphical abstract

9 pages, 883 KB  
Article
RB1 Sequence Variants in Retinoblastoma: Analysis of RB1 Variants in a Database for Correlation with pRB Protein Domains and Clinical Presentation
by Nicohol Tovar Martelo and Irene Szijan
Biomedicines 2025, 13(11), 2693; https://doi.org/10.3390/biomedicines13112693 - 2 Nov 2025
Cited by 1 | Viewed by 1145
Abstract
Background: Retinoblastoma (RB) is the most common pediatric ocular tumor that occurs due to the biallelic inactivation of the RB1 tumor suppressor gene. RB may be unilateral or bilateral and is hereditary in 50% of cases. An inactivation of the RB1 gene [...] Read more.
Background: Retinoblastoma (RB) is the most common pediatric ocular tumor that occurs due to the biallelic inactivation of the RB1 tumor suppressor gene. RB may be unilateral or bilateral and is hereditary in 50% of cases. An inactivation of the RB1 gene may occur due to gross rearrangements (20%) or due to small-length changes (80%): single nucleotide substitutions (SNVs) and insertions/deletions (INDELs). Objectives: Our objective was to study the frequency of the different RB1 variants present in patients with retinoblastoma and to correlate them with the functional domains of the pRb protein and with the clinical presentation. Methods: For this purpose, we analyzed all the clinically validated germline SNVs and INDELs annotated in the database. They were grouped into the pRb domains; contingency tables were made, and figures were constructed to compare the types of variants in the different domains between bilateral and unilateral patients. Results: The number of variants analyzed was 2103; 34% of them were nonsense, 34% INDELs, 22% splice-site and 10% missense. All these variants mainly gave rise to bilateral RB (88%); their frequency and distribution in relation to pRb domains varied between bilateral (Bi) and unilateral hereditary (Ug) RB. Nonsense variants occurred more frequently in Bi vs. Ug, whereas missense variants were more frequent in Ug vs. Bi. Indels and splice-site variants were not significantly different between Bi and Ug. The most frequent pRB location of variants was in the Pocket domain (the binding site of the E2F transcription factor). The slice-site of the consensus sequence most mutated was the first nucleotide of the donor, which is the driver of the splicing process. Conclusions: The highest percentage of variants in RB corresponded to nonsense substitutions and indels, mainly affecting the Pocket domain, which is the major functional site for the pRb regulatory process. These results indicate the predominance of the most pathogenic variants related to the bilateral presentation of retinoblastoma. Full article
(This article belongs to the Special Issue Pediatric Tumors: Diagnosis, Pathogenesis, Treatment, and Outcome)
Show Figures

Graphical abstract

15 pages, 544 KB  
Article
Evaluation of the PowerChek™ Respiratory Virus Panel 1/2/3/4 for the Detection of 16 Respiratory Viruses: A Comparative Study with the Allplex™ Respiratory Panel Assay 1/2/3 and BioFire® Respiratory Panel 2.1 plus
by Hyeongyu Lee, Rokeya Akter, Jong-Han Lee and Sook Won Ryu
Diagnostics 2025, 15(21), 2713; https://doi.org/10.3390/diagnostics15212713 - 27 Oct 2025
Cited by 1 | Viewed by 1279 | Correction
Abstract
Background/Objectives: Acute respiratory infections remain a major global public health concern affecting individuals across all ages. Accurate and rapid diagnosis of respiratory pathogens is crucial for effective patient management and infection control. Multiplex real-time polymerase chain reaction (PCR) assays have gained prominence [...] Read more.
Background/Objectives: Acute respiratory infections remain a major global public health concern affecting individuals across all ages. Accurate and rapid diagnosis of respiratory pathogens is crucial for effective patient management and infection control. Multiplex real-time polymerase chain reaction (PCR) assays have gained prominence over conventional methods for routine viral detection in clinical laboratories owing to their enhanced sensitivity and specificity; however, comparative performance data for PowerChek™ RVP remain limited. This study aimed to evaluate the diagnostic performance of the PowerChek™ Respiratory Virus Panel 1/2/3/4, which detects 16 respiratory viruses, including SARS-CoV-2, in nasopharyngeal swab (NPS) specimens. Methods: Overall, 336 NPS specimens were analyzed using the PowerChek™ RVP, BioFire® RP 2.1plus, and Allplex™ RP assays, with nucleic acid extraction performed using the Advansure™ E3 system. The performance metrics were calculated using two-by-two contingency tables. Results: Among 336 NPS specimens (232 positive, 104 negative), PowerChek™ RVP detected 226 positives with minimal discrepancies, showing high concordance with BioFire® RP 2.1plus (accuracy 94.6%, kappa 0.843–1.000). Fifteen discordant cases were identified in this study. Eleven could not be sequenced because of amplification failure and most had high Ct values (>30). Sequencing of four samples confirmed concordance with BioFire® RP 2.1plus and PowerChek™ RVP, whereas Allplex™ RP showed false-negative results. Conclusions: The PowerChek™ RVP assay demonstrated a high level of relative sensitivity, specificity, accuracy, diagnostic predictive values and strong concordance with comparable reference assays in identifying its targets. This assay is a reliable and efficient diagnostic tool for clinical laboratories to facilitate the accurate identification of respiratory pathogens. Full article
(This article belongs to the Special Issue Laboratory Diagnosis of Infections)
Show Figures

Figure 1

Back to TopTop