Sign in to use this feature.

Years

Between: -

Subjects

remove_circle_outline
remove_circle_outline
remove_circle_outline
remove_circle_outline

Journals

Article Types

Countries / Regions

Search Results (15)

Search Parameters:
Keywords = colonospheres

Order results
Result details
Results per page
Select all
Export citation of selected articles as:
20 pages, 3174 KB  
Article
Modulation of Human Immune Cells by Propyl-Propane Thiosulfonate (PTSO) Inhibits Colorectal Tumor Progression in a Humanized Mouse Model
by María Jesús Rodríguez-Sojo, Luckman Gbati, Jose Alberto Molina-Tijeras, Ailec Ho-Plágaro, Teresa Vezza, Laura López-Escánez, Carmen Griñán-Lisón, Juan Antonio Marchal, Alberto Baños, María José Rodríguez-Sánchez, Jorge García-García, Antonio Jesús Ruiz-Malagón, Julio Gálvez, María Elena Rodríguez-Cabezas and Alba Rodríguez-Nogales
Nutrients 2025, 17(18), 2993; https://doi.org/10.3390/nu17182993 - 18 Sep 2025
Cited by 1 | Viewed by 1038
Abstract
Background/Objectives: Colorectal cancer (CRC) remains a major global health challenge and current therapies are not always effective. In addition, certain immune cell populations, such as myeloid-derived suppressor cells (MDSCs), pose a significant barrier to immune-based treatments. Some phytochemicals, particularly compounds derived from [...] Read more.
Background/Objectives: Colorectal cancer (CRC) remains a major global health challenge and current therapies are not always effective. In addition, certain immune cell populations, such as myeloid-derived suppressor cells (MDSCs), pose a significant barrier to immune-based treatments. Some phytochemicals, particularly compounds derived from Allium spp. like Propyl-Propane Thiosulfonate (PTSO), have shown strong immunomodulatory potential in digestive disorders. This study aims to investigate the capacity of PTSO to modulate immune responses and affect tumor progression in CRC models, in vitro and in vivo, with a focus on the immune cell populations that comprise the tumor microenvironment. Methods: Human peripheral blood mononuclear cells (hPBMCs) were incubated with PTSO (25 μM for 48 h) and characterized by flow cytometry. These cells (1 × 106) were then injected into NOD scid gamma (NSG) immunodeficient mice, which were simultaneously induced to develop a subcutaneous tumor by injection of HCT116 enriched cancer stem cells (CSCs) colonospheres (60,000 cells/mouse). Results: PTSO reduced MDSC populations, specifically, it significantly reduced monocytic (M-MDSCs, Control: 7.27 ± 0.53% vs. PTSO: 4.70 ± 2.39%; p = 0.0458) and polymorphonuclear (PMN-MDSCs, Control: 5.28 ± 0.99% vs. PTSO: 3.41 ± 1.58%; p = 0.0385) MDSCs. In parallel, PTSO increased T cell subpopulations, particularly interferon gamma (IFNG)-producing cytotoxic CD8+ T cells (Control: 9.52 ± 2.06% vs. PTSO: 15.04 ± 5.01%; p = 0.0685). In the humanized tumor xenograft mouse, the administration of PTSO-pretreated hPBMCs led to a significant reduction in tumor size (Control: 1.43 ± 0.82 cm3 vs. PTSO: 0.44 ± 0.35 cm3; p = 0.0068), accompanied by increased infiltration of CD4+ T lymphocytes and Natural Killer (NK) cells and downregulation of immunosuppressive genes. These effects resulted in a reduction in cancer cell proliferation and invasiveness. Conclusions: The dual effect of PTSO on immune cell populations, reducing immunosuppressive myeloid cells and enhancing effector T lymphocyte and NK cell responses, resulted in an anti-tumor effect, highlighting this bioactive compound as a promising adjuvant in CRC immunotherapy and opening avenues for future research combining immunotherapy with PTSO in alternative models to optimize dosing and enhance translational potential. Full article
(This article belongs to the Section Nutritional Immunology)
Show Figures

Figure 1

20 pages, 1226 KB  
Article
Transcriptomic Landscape of Paclitaxel-Induced Multidrug Resistance in 3D Cultures of Colon Cancer Cell Line DLD1
by Sandra Dragicevic, Jelena Dinic, Milena Ugrin, Marija Vidovic, Tamara Babic and Aleksandra Nikolic
Int. J. Mol. Sci. 2025, 26(14), 6580; https://doi.org/10.3390/ijms26146580 - 9 Jul 2025
Cited by 1 | Viewed by 1514
Abstract
Multidrug resistance (MDR) significantly contributes to colon cancer recurrence, making it essential to understand its molecular basis for improved therapies. This study aimed to identify genes and pathways involved in resistance to standard chemotherapeutics by comparing transcriptome profiles of sensitive and paclitaxel-induced MDR [...] Read more.
Multidrug resistance (MDR) significantly contributes to colon cancer recurrence, making it essential to understand its molecular basis for improved therapies. This study aimed to identify genes and pathways involved in resistance to standard chemotherapeutics by comparing transcriptome profiles of sensitive and paclitaxel-induced MDR colonospheres. Cell viability and growth were assessed following treatment with 5-fluorouracil, oxaliplatin, irinotecan, bevacizumab, and cetuximab. Drug concentrations in culture media posttreatment were measured using high-performance liquid chromatography (HPLC). RNA sequencing (RNA-seq) of untreated sensitive and resistant colonospheres identified differentially expressed genes linked to baseline resistance. Our results confirmed cross-resistance in the resistant model, showing highest oxaliplatin tolerance may involve mechanisms beyond efflux. Transcriptome analysis highlighted upregulation of PIGR and activation of the ribosomal signaling pathway as potential resistance mediators. Notably, AKR1B10, a gene linked to chemotherapeutic detoxification, was overexpressed, whereas genes related to adhesion and membrane transport were downregulated. The overexpression of ribosomal protein genes suggests ribosome biogenesis plays a key role in acquired resistance. These findings suggest that targeting ribosome biogenesis and specific deregulated genes such as PIGR and AKR1B10 may offer promising strategies to overcome MDR in colon cancer. Full article
(This article belongs to the Special Issue Biological Hallmarks and Therapeutic Strategies in Cancer)
Show Figures

Figure 1

19 pages, 1087 KB  
Review
Cellular Systems for Colorectal Stem Cancer Cell Research
by Tatyana A. Grigoreva, Daria N. Kindt, Aleksandra V. Sagaidak, Daria S. Novikova and Vyacheslav G. Tribulovich
Cells 2025, 14(3), 170; https://doi.org/10.3390/cells14030170 - 22 Jan 2025
Cited by 4 | Viewed by 1799
Abstract
Oncological diseases consistently occupy leading positions among the most life-threatening diseases, including in highly developed countries. At the same time, the second most common cause of cancer death is colorectal cancer. The current level of research shows that the development of effective therapy, [...] Read more.
Oncological diseases consistently occupy leading positions among the most life-threatening diseases, including in highly developed countries. At the same time, the second most common cause of cancer death is colorectal cancer. The current level of research shows that the development of effective therapy, in this case, requires a new grade of understanding processes during the emergence and development of a tumor. In particular, the concept of cancer stem cells that ensure the survival of chemoresistant cells capable of giving rise to new tumors is becoming widespread. To provide adequate conditions that reproduce natural processes typical for tumor development, approaches based on increasingly complex cellular systems are being improved. This review discusses the main strategies that allow for the study of the properties of tumor cells with an emphasis on colorectal cancer stem cells. The features of working with tumor cells and the advantages and disadvantages of 2D and 3D culture systems are considered. Full article
Show Figures

Graphical abstract

19 pages, 3062 KB  
Article
Fibroblasts Promote Resistance to KRAS Silencing in Colorectal Cancer Cells
by Susana Mendonça Oliveira, Patrícia Dias Carvalho, André Serra-Roma, Patrícia Oliveira, Andreia Ribeiro, Joana Carvalho, Flávia Martins, Ana Luísa Machado, Maria José Oliveira and Sérgia Velho
Cancers 2024, 16(14), 2595; https://doi.org/10.3390/cancers16142595 - 20 Jul 2024
Cited by 1 | Viewed by 3442
Abstract
Colorectal cancer (CRC) responses to KRAS-targeted inhibition have been limited due to low response rates, the mechanisms of which remain unknown. Herein, we explored the cancer-associated fibroblasts (CAFs) secretome as a mediator of resistance to KRAS silencing. CRC cell lines HCT15, HCT116, and [...] Read more.
Colorectal cancer (CRC) responses to KRAS-targeted inhibition have been limited due to low response rates, the mechanisms of which remain unknown. Herein, we explored the cancer-associated fibroblasts (CAFs) secretome as a mediator of resistance to KRAS silencing. CRC cell lines HCT15, HCT116, and SW480 were cultured either in recommended media or in conditioned media from a normal colon fibroblast cell line (CCD-18Co) activated with rhTGF-β1 to induce a CAF-like phenotype. The expression of membrane stem cell markers was analyzed by flow cytometry. Stem cell potential was evaluated by a sphere formation assay. RNAseq was performed in KRAS-silenced HCT116 colonospheres treated with either control media or conditioned media from CAFs. Our results demonstrated that KRAS-silencing up-regulated CD24 and down-regulated CD49f and CD104 in the three cell lines, leading to a reduction in sphere-forming efficiency. However, CAF-secreted factors restored stem cell marker expression and increased stemness. RNA sequencing showed that CAF-secreted factors up-regulated genes associated with pro-tumorigenic pathways in KRAS-silenced cells, including KRAS, TGFβ, NOTCH, WNT, MYC, cell cycle progression and exit from quiescence, epithelial-mesenchymal transition, and immune regulation. Overall, our results suggest that resistance to KRAS-targeted inhibition might derive not only from cell-intrinsic causes but also from external elements, such as fibroblast-secreted factors. Full article
(This article belongs to the Special Issue RAS Signaling Pathway in Cancer Therapy)
Show Figures

Graphical abstract

17 pages, 2494 KB  
Article
Bradykinin and Neurotensin Analogues as Potential Compounds in Colon Cancer Therapy
by Magdalena Szaryńska, Agata Olejniczak-Kęder, Kamila Podpłońska, Adam Prahl and Emilia Iłowska
Int. J. Mol. Sci. 2023, 24(11), 9644; https://doi.org/10.3390/ijms24119644 - 1 Jun 2023
Cited by 4 | Viewed by 3032
Abstract
Colorectal cancer (CRC) is one of the most lethal malignancies worldwide, so the attempts to find novel therapeutic approaches are necessary. The aim of our study was to analyze how chemical modifications influence physical, chemical, and biological properties of the two peptides, namely, [...] Read more.
Colorectal cancer (CRC) is one of the most lethal malignancies worldwide, so the attempts to find novel therapeutic approaches are necessary. The aim of our study was to analyze how chemical modifications influence physical, chemical, and biological properties of the two peptides, namely, bradykinin (BK) and neurotensin (NT). For this purpose, we used fourteen modified peptides, and their anti-cancers features were analyzed on the HCT116 CRC cell line. Our results confirmed that the spherical mode of a CRC cell line culture better reflects the natural tumour microenvironment. We observed that the size of the colonospheres was markedly reduced following treatment with some BK and NT analogues. The proportion of CD133+ cancer stem cells (CSCs) in colonospheres decreased following incubation with the aforementioned peptides. In our research, we found two groups of these peptides. The first group influenced all the analyzed cellular features, while the second seemed to include the most promising peptides that lowered the count of CD133+ CSCs with parallel substantial reduction in CRC cells viability. These analogues need further analysis to uncover their overall anti-cancer potential. Full article
Show Figures

Graphical abstract

12 pages, 2588 KB  
Article
Deregulation of the miR-19b/PPP2R5E Signaling Axis Shows High Functional Impact in Colorectal Cancer Cells
by Andrea Santos, Ion Cristóbal, Cristina Caramés, Melani Luque, Marta Sanz-Álvarez, Juan Madoz-Gúrpide, Federico Rojo and Jesús García-Foncillas
Int. J. Mol. Sci. 2023, 24(9), 7779; https://doi.org/10.3390/ijms24097779 - 24 Apr 2023
Cited by 5 | Viewed by 1940
Abstract
MicroRNA (miR)-19b is deregulated in colorectal cancer (CRC) and locally advanced rectal cancer (LARC), predicting worse outcome and disease progression in CRC patients, and acting as a promising prognostic marker of patient recurrence and pathological response to 5-fluorouracil (5-FU)-based neoadjuvant chemoradiotherapy in LARC. [...] Read more.
MicroRNA (miR)-19b is deregulated in colorectal cancer (CRC) and locally advanced rectal cancer (LARC), predicting worse outcome and disease progression in CRC patients, and acting as a promising prognostic marker of patient recurrence and pathological response to 5-fluorouracil (5-FU)-based neoadjuvant chemoradiotherapy in LARC. Moreover, there is a strong inverse correlation between miR-19b and PPP2R5E in LARC, and both predict the response to neoadjuvant therapy in LARC patients. However, the functional role of the miR-19b/PPP2R5E axis in CRC cells remains to be experimentally evaluated. Here, we confirm with luciferase assays that miR-19b is a direct negative regulator of PPP2R5E in CRC, which is concordant with the observed decreased PP2A activity levels after miR-19b overexpression. Furthermore, PPP2R5E downregulation plays a key role mediating miR-19b-induced oncogenic effects, increasing cell viability, colonosphere formation ability, and the migration of CRC cells. Lastly, we also confirm the role of miR-19b mediating 5-FU sensitivity of CRC cells through negative PPP2R5E regulation. Altogether, our findings demonstrate the functional relevance of the miR-19b/PPP2R5E signaling pathway in disease progression, and its potential therapeutic value determining the 5-FU response of CRC cells. Full article
(This article belongs to the Special Issue MicroRNA Signaling in Human Diseases 2.0)
Show Figures

Figure 1

21 pages, 3625 KB  
Article
DNA Methylation and Gene Expression of the Cysteinyl Leukotriene Receptors as a Prognostic and Metastatic Factor for Colorectal Cancer Patients
by Souvik Ghatak, Shakti Ranjan Satapathy and Anita Sjölander
Int. J. Mol. Sci. 2023, 24(4), 3409; https://doi.org/10.3390/ijms24043409 - 8 Feb 2023
Cited by 4 | Viewed by 3018
Abstract
Colorectal cancer (CRC), one of the leading causes of cancer-related deaths in the western world, is the third most common cancer for both men and women. As a heterogeneous disease, colon cancer (CC) is caused by both genetic and epigenetic changes. The prognosis [...] Read more.
Colorectal cancer (CRC), one of the leading causes of cancer-related deaths in the western world, is the third most common cancer for both men and women. As a heterogeneous disease, colon cancer (CC) is caused by both genetic and epigenetic changes. The prognosis for CRC is affected by a variety of features, including late diagnosis, lymph node and distant metastasis. The cysteinyl leukotrienes (CysLT), as leukotriene D4 and C4 (LTD4 and LTC4), are synthesized from arachidonic acid via the 5-lipoxygenase pathway, and play an important role in several types of diseases such as inflammation and cancer. Their effects are mediated via the two main G-protein-coupled receptors, CysLT1R and CysLT2R. Multiple studies from our group observed a significant increase in CysLT1R expression in the poor prognosis group, whereas CysLT2R expression was higher in the good prognosis group of CRC patients. Here, we systematically explored and established the role of the CysLTRs, cysteinyl leukotriene receptor 1(CYSLTR1) and cysteinyl leukotriene receptor 2 (CYSLTR2) gene expression and methylation in the progression and metastasis of CRC using three unique in silico cohorts and one clinical CRC cohort. Primary tumor tissues showed significant CYSLTR1 upregulation compared with matched normal tissues, whereas it was the opposite for the CYSLTR2. Univariate Cox proportional-hazards (CoxPH) analysis yielded a high expression of CYSLTR1 and accurately predicted high-risk patients in terms of overall survival (OS; hazard ratio (HR) = 1.87, p = 0.03) and disease-free survival [DFS] Hazard ratio [HR] = 1.54, p = 0.05). Hypomethylation of the CYSLTR1 gene and hypermethylation of the CYSLTR2 gene were found in CRC patients. The M values of the CpG probes for CYSLTR1 are significantly lower in primary tumor and metastasis samples than in matched normal samples, but those for CYSLTR2 are significantly higher. The differentially upregulated genes between tumor and metastatic samples were uniformly expressed in the high-CYSLTR1 group. Two epithelial–mesenchymal transition (EMT) markers, E-cadherin (CDH1) and vimentin (VIM) were significantly downregulated and upregulated in the high-CYSLTR1 group, respectively, but the result was opposite to that of CYSLTR2 expression in CRC. CDH1 expression was high in patients with less methylated CYSLTR1 but low in those with more methylated CYSLTR2. The EMT-associated observations were also validated in CC SW620 cell-derived colonospheres, which showed decreased E-cadherin expression in the LTD4 stimulated cells, but not in the CysLT1R knockdown SW620 cells. The methylation profiles of the CpG probes for CysLTRs significantly predicted lymph node (area under the curve [AUC] = 0.76, p < 0.0001) and distant (AUC = 0.83, p < 0.0001) metastasis. Intriguingly, the CpG probes cg26848126 (HR = 1.51, p = 0.03) for CYSLTR1, and cg16299590 (HR = 2.14, p = 0.03) for CYSLTR2 significantly predicted poor prognosis in terms of OS, whereas the CpG probe cg16886259 for CYSLTR2 significantly predicts a poor prognosis group in terms of DFS (HR = 2.88, p = 0.03). The CYSLTR1 and CYSLTR2 gene expression and methylation results were successfully validated in a CC patient cohort. In this study, we have demonstrated that CysLTRs’ methylation and gene expression profile are associated with the progression, prognosis, and metastasis of CRC, which might be used for the assessment of high-risk CRC patients after validating the result in a larger CRC cohort. Full article
Show Figures

Figure 1

18 pages, 3799 KB  
Article
Rutin Potentially Binds the Gamma Secretase Catalytic Site, Down Regulates the Notch Signaling Pathway and Reduces Sphere Formation in Colonospheres
by Atul Kumar Singh, Mohd Shuaib, Kumari Sunita Prajapati and Shashank Kumar
Metabolites 2022, 12(10), 926; https://doi.org/10.3390/metabo12100926 - 29 Sep 2022
Cited by 13 | Viewed by 3204
Abstract
Rutin, a natural flavonol, can modulate molecular signaling pathways and has considerable potential in cancer treatment. However, little is known about the effect of rutin on the notch signaling pathway (NSP) in cancer and cancer stem-like cells. In this study, we explored the [...] Read more.
Rutin, a natural flavonol, can modulate molecular signaling pathways and has considerable potential in cancer treatment. However, little is known about the effect of rutin on the notch signaling pathway (NSP) in cancer and cancer stem-like cells. In this study, we explored the effect of rutin on gamma secretase (GS, a putative notch signaling target) inhibition mediated NICD (Notch Intracellular Domain) production in colon cancer cells. Molecular docking, MM-GBSA, and Molecular dynamics (MD) simulation experiments were performed to check rutin’s GS catalytic site binding potential. The HCT-116 colon cancer and cancer stem-like cells (colonospheres) were utilized to validate the in silico findings. The NICD production, notch promoter assay, expression of notch target genes, and cancer stemness/self-renewal markers were studied at molecular levels. The results were compared with the Notch-1 siRNA transfected test cells. The in silico study revealed GS catalytic site binding potential in rutin. The in vitro results showed a decreased NICD formation, an altered notch target gene (E-cad, Hes-1, and Hey-1) expression, and a reduction in stemness/self-renewal markers (CD44, c-Myc, Nanog, and Sox2) in test cells in a time and dose-dependent manner. In conclusion, rutin inhibits the notch signaling pathway and reduces the stemness/self-renewal property in colon cancer cells and the colonospheres by targeting gamma secretase. The clinical efficacy of rutin in combination therapy in colon cancer may be studied in the future. Full article
Show Figures

Graphical abstract

15 pages, 1724 KB  
Article
MicroRNA-199b Deregulation Shows Oncogenic Properties and Promising Clinical Value as Circulating Marker in Locally Advanced Rectal Cancer Patients
by Andrea Santos, Ion Cristóbal, Jaime Rubio, Cristina Caramés, Melani Luque, Marta Sanz-Alvarez, Miriam Morales-Gallego, Juan Madoz-Gúrpide, Federico Rojo and Jesús García-Foncillas
Int. J. Mol. Sci. 2022, 23(4), 2203; https://doi.org/10.3390/ijms23042203 - 17 Feb 2022
Cited by 4 | Viewed by 2792
Abstract
The identification of robust prognostic markers still represents a need in locally advanced rectal cancer (LARC). MicroRNAs (miRs) have progressively emerged as promising circulating markers, overcoming some limitations that traditional biopsy comprises. Tissue miR-199b deregulation has been reported to predict outcome and response [...] Read more.
The identification of robust prognostic markers still represents a need in locally advanced rectal cancer (LARC). MicroRNAs (miRs) have progressively emerged as promising circulating markers, overcoming some limitations that traditional biopsy comprises. Tissue miR-199b deregulation has been reported to predict outcome and response to neoadjuvant chemoradiotherapy (nCRT) in LARC, and was also found to be associated with disease progression in colorectal cancer. However, its biological and clinical relevance remains to be fully clarified. Thus, we observed here that miR-199b regulates cell migration, aggressiveness, and cell growth, and inhibits colonosphere formation and induces caspase-dependent apoptosis. Moreover, miR-199b expression was quantified by real-time PCR in plasma samples from LARC patients and its downregulation was observed in 22.7% of cases. This alteration was found to be associated with higher tumor size (p = 0.002) and pathological stage (p = 0.020) after nCRT. Notably, we observed substantially lower global miR-199b expression associated with patient downstaging (p = 0.009), as well as in non-responders compared to those cases who responded to nCRT in both pre- (p = 0.003) and post-treatment samples (p = 0.038). In concordance, we found that miR-199b served as a predictor marker of response to neoadjuvant therapy in our cohort (p = 0.011). Altogether, our findings here demonstrate the functional relevance of miR-199b in this disease and its potential value as a novel circulating marker in LARC. Full article
(This article belongs to the Special Issue Molecular Mechanisms and Therapies of Colorectal Cancer)
Show Figures

Figure 1

20 pages, 7683 KB  
Article
The Combination of AHCC and ETAS Decreases Migration of Colorectal Cancer Cells, and Reduces the Expression of LGR5 and Notch1 Genes in Cancer Stem Cells: A Novel Potential Approach for Integrative Medicine
by Francesca Paganelli, Francesca Chiarini, Annalisa Palmieri, Marcella Martinelli, Paola Sena, Jessika Bertacchini, Luca Roncucci, Alessandra Cappellini, Alberto M. Martelli, Massimo Bonucci, Carla Fiorentini and Ivano Hammarberg Ferri
Pharmaceuticals 2021, 14(12), 1325; https://doi.org/10.3390/ph14121325 - 18 Dec 2021
Cited by 5 | Viewed by 4317
Abstract
The AHCC standardized extract of cultured Lentinula edodes mycelia, and the standardized extract of Asparagus officinalis stem, trademarked as ETAS, are well known supplements with immunomodulatory and anticancer potential. Several reports have described their therapeutic effects, including antioxidant and anticancer activity and improvement [...] Read more.
The AHCC standardized extract of cultured Lentinula edodes mycelia, and the standardized extract of Asparagus officinalis stem, trademarked as ETAS, are well known supplements with immunomodulatory and anticancer potential. Several reports have described their therapeutic effects, including antioxidant and anticancer activity and improvement of immune response. In this study we aimed at investigating the effects of a combination of AHCC and ETAS on colorectal cancer cells and biopsies from healthy donors to assess the possible use in patients with colorectal cancer. Our results showed that the combination of AHCC and ETAS was synergistic in inducing a significant decrease in cancer cell growth, compared with single agents. Moreover, the combined treatment induced a significant increase in apoptosis, sparing colonocytes from healthy donors, and was able to induce a strong reduction in migration potential, accompanied by a significant modulation of proteins involved in invasiveness. Finally, combined treatment was able to significantly downregulate LGR5 and Notch1 in SW620 cancer stem cell (CSC) colonospheres. Overall, these findings support the potential therapeutic benefits of the AHCC and ETAS combinatorial treatment for patients with colorectal cancer. Full article
(This article belongs to the Section Natural Products)
Show Figures

Figure 1

17 pages, 3820 KB  
Article
Honokiol Affects Stem Cell Viability by Suppressing Oncogenic YAP1 Function to Inhibit Colon Tumorigenesis
by Dharmalingam Subramaniam, Sivapriya Ponnurangam, Satish Ramalingam, Deep Kwatra, Prasad Dandawate, Scott J. Weir, Shahid Umar, Roy A. Jensen and Shrikant Anant
Cells 2021, 10(7), 1607; https://doi.org/10.3390/cells10071607 - 26 Jun 2021
Cited by 14 | Viewed by 4521
Abstract
Honokiol (HNK) is a biphenolic compound that has been used in traditional medicine for treating various ailments, including cancers. In this study, we determined the effect of HNK on colon cancer cells in culture and in a colitis-associated cancer model. HNK treatment inhibited [...] Read more.
Honokiol (HNK) is a biphenolic compound that has been used in traditional medicine for treating various ailments, including cancers. In this study, we determined the effect of HNK on colon cancer cells in culture and in a colitis-associated cancer model. HNK treatment inhibited proliferation and colony formation while inducing apoptosis. In addition, HNK suppressed colonosphere formation. Molecular docking suggests that HNK interacts with reserve stem cell marker protein DCLK1, with a binding energy of −7.0 Kcal/mol. In vitro kinase assays demonstrated that HNK suppressed the DCLK1 kinase activity. HNK also suppressed the expression of additional cancer stem cell marker proteins LGR5 and CD44. The Hippo signaling pathway is active in intestinal stem cells. In the canonical pathway, YAP1 is phosphorylated at Ser127 by upstream Mst1/2 and Lats1/2. This results in the sequestration of YAP1 in the cytoplasm, thereby not allowing YAP1 to translocate to the nucleus and interact with TEAD1-4 transcription factors to induce gene expression. However, HNK suppressed Ser127 phosphorylation in YAP1, but the protein remains sequestered in the cytoplasm. We further determined that this occurs by YAP1 interacting with PUMA. To determine if this also occurs in vivo, we performed studies in an AOM/DSS induced colitis-associated cancer model. HNK administered by oral gavage at a dose of 5mg/kg bw for 24 weeks demonstrated a significant reduction in the expression of YAP1 and TEAD1 and in the stem marker proteins. Together, these data suggest that HNK prevents colon tumorigenesis in part by inducing PUMA-YAP1 interaction and cytoplasmic sequestration, thereby suppressing the oncogenic YAP1 activity. Full article
Show Figures

Graphical abstract

20 pages, 3985 KB  
Article
The microRNA-210-Stathmin1 Axis Decreases Cell Stiffness to Facilitate the Invasiveness of Colorectal Cancer Stem Cells
by Tsai-Tsen Liao, Wei-Chung Cheng, Chih-Yung Yang, Yin-Quan Chen, Shu-Han Su, Tzu-Yu Yeh, Hsin-Yi Lan, Chih-Chan Lee, Hung-Hsin Lin, Chun-Chi Lin, Ruey-Hwa Lu, Arthur Er-Terg Chiou, Jeng-Kai Jiang and Wei-Lun Hwang
Cancers 2021, 13(8), 1833; https://doi.org/10.3390/cancers13081833 - 12 Apr 2021
Cited by 10 | Viewed by 3305
Abstract
Cell migration is critical for regional dissemination and distal metastasis of cancer cells, which remain the major causes of poor prognosis and death in patients with colorectal cancer (CRC). Although cytoskeletal dynamics and cellular deformability contribute to the migration of cancer cells and [...] Read more.
Cell migration is critical for regional dissemination and distal metastasis of cancer cells, which remain the major causes of poor prognosis and death in patients with colorectal cancer (CRC). Although cytoskeletal dynamics and cellular deformability contribute to the migration of cancer cells and metastasis, the mechanisms governing the migratory ability of cancer stem cells (CSCs), a nongenetic source of tumor heterogeneity, are unclear. Here, we expanded colorectal CSCs (CRCSCs) as colonospheres and showed that CRCSCs exhibited higher cell motility in transwell migration assays and 3D invasion assays and greater deformability in particle tracking microrheology than did their parental CRC cells. Mechanistically, in CRCSCs, microRNA-210-3p (miR-210) targeted stathmin1 (STMN1), which is known for inducing microtubule destabilization, to decrease cell elasticity in order to facilitate cell motility without affecting the epithelial–mesenchymal transition (EMT) status. Clinically, the miR-210-STMN1 axis was activated in CRC patients with liver metastasis and correlated with a worse clinical outcome. This study elucidates a miRNA-oriented mechanism regulating the deformability of CRCSCs beyond the EMT process. Full article
(This article belongs to the Special Issue MicroRNA and Cancer)
Show Figures

Figure 1

19 pages, 6340 KB  
Article
Repurposing Antibacterial AM404 As a Potential Anticancer Drug for Targeting Colorectal Cancer Stem-Like Cells
by Mehreen Ahmed, Nicholas Jinks, Roya Babaei-Jadidi, Hossein Kashfi, Marcos Castellanos-Uribe, Sean T. May, Abhik Mukherjee and Abdolrahman S. Nateri
Cancers 2020, 12(1), 106; https://doi.org/10.3390/cancers12010106 - 31 Dec 2019
Cited by 17 | Viewed by 5959
Abstract
Tumour-promoting inflammation is involved in colorectal cancer (CRC) development and therapeutic resistance. However, the antibiotics and antibacterial drugs and signalling that regulate the potency of anticancer treatment upon forced differentiation of cancer stem-like cell (CSC) are not fully defined yet. We screened an [...] Read more.
Tumour-promoting inflammation is involved in colorectal cancer (CRC) development and therapeutic resistance. However, the antibiotics and antibacterial drugs and signalling that regulate the potency of anticancer treatment upon forced differentiation of cancer stem-like cell (CSC) are not fully defined yet. We screened an NIH-clinical collection of the small-molecule compound library of antibacterial/anti-inflammatory agents that identified potential candidate drugs targeting CRC-SC for differentiation. Selected compounds were validated in both in vitro organoids and ex vivo colon explant models for their differentiation induction, impediment on neoplastic cell growth, and to elucidate the mechanism of their anticancer activity. We initially focused on AM404, an anandamide uptake inhibitor. AM404 is a metabolite of acetaminophen with antibacterial activity, which showed high potential in preventing CRC-SC features, such as stemness/de-differentiation, migration and drug-resistance. Furthermore, AM404 suppressed the expression of FBXL5 E3-ligase, where AM404 sensitivity was mimicked by FBXL5-knockout. This study uncovers a new molecular mechanism for AM404-altering FBXL5 oncogene which mediates chemo-resistance and CRC invasion, thereby proposes to repurpose antibacterial AM404 as an anticancer agent. Full article
(This article belongs to the Special Issue Targeting Therapy for Colon Cancer)
Show Figures

Graphical abstract

18 pages, 2225 KB  
Article
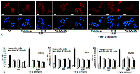
Evidence That Calebin A, a Component of Curcuma Longa Suppresses NF-κB Mediated Proliferation, Invasion and Metastasis of Human Colorectal Cancer Induced by TNF-β (Lymphotoxin)
by Constanze Buhrmann, Bastian Popper, Ajaikumar B. Kunnumakkara, Bharat B. Aggarwal and Mehdi Shakibaei
Nutrients 2019, 11(12), 2904; https://doi.org/10.3390/nu11122904 - 1 Dec 2019
Cited by 62 | Viewed by 6352
Abstract
Objective: Natural polyphenol Calebin A has been recently discovered as a novel derivate from turmeric with anti-cancer potential. Pro-inflammatory cytokine TNF-β (lymphotoxin α) is a stimulant for cancer cell malignity via activation of NF-κB pathway, also in colorectal cancer (CRC). Here, we investigated [...] Read more.
Objective: Natural polyphenol Calebin A has been recently discovered as a novel derivate from turmeric with anti-cancer potential. Pro-inflammatory cytokine TNF-β (lymphotoxin α) is a stimulant for cancer cell malignity via activation of NF-κB pathway, also in colorectal cancer (CRC). Here, we investigated the potential of Calebin A to suppress TNF-β-induced NF-κB signalling in CRC. Materials and Methods: Three distinct CRC cell lines (HCT116, RKO, SW480) were treated in monolayer or 3-dimensional alginate culture with TNF-β, Calebin A, curcumin, BMS-345541, dithiothreitol (DTT) or antisense oligonucleotides-(ASO) against NF-κB. Results: Calebin A suppressed dose-dependent TNF-β-induced CRC cell vitality and proliferation in monolayer culture. Further, in alginate culture, Calebin A significantly suppressed TNF-β-enhanced colonosphere development, as well as invasion and colony formation of all three CRC cell lines investigated. Calebin A specifically blocked TNF-β-induced activation and nuclear translocation of p65-NF-κB, similar to curcumin (natural NF-κB inhibitor), BMS-345541 (specific IKK inhibitor) and ASO-NF-κB. Moreover, Immunofluorescence and Immunoblotting showed that Calebin A, similar to curcumin or BMS-345541 suppressed TNF-β-induced activation and nuclear translocation of p65-NF-κB and the transcription of NF-κB-promoted biomarkers associated with proliferation, migration and apoptosis, in a dose- and time-dependent manner. Those findings were potentiated by the specific treatment of extracted nuclei with DTT, which abrogated Calebin A-mediated nuclear p65-NF-κB-inhibition and restored p65-NF-κB-activity in the nucleus. Conclusion: Overall, these results demonstrate, for the first time, that multitargeted Calebin A has an anti-cancer capability on TNF-β-induced malignities through inhibitory targeting of NF-κB activation in the cytoplasm, as well as by suppressing the binding of p65-NF-κB to DNA. Full article
Show Figures

Graphical abstract

17 pages, 6620 KB  
Article
UNR/CSDE1 Expression Is Critical to Maintain Invasive Phenotype of Colorectal Cancer through Regulation of c-MYC and Epithelial-to-Mesenchymal Transition
by Javier Martinez-Useros, Nuria Garcia-Carbonero, Weiyao Li, Maria J. Fernandez-Aceñero, Ion Cristobal, Raul Rincon, Maria Rodriguez-Remirez, Aurea Borrero-Palacios and Jesus Garcia-Foncillas
J. Clin. Med. 2019, 8(4), 560; https://doi.org/10.3390/jcm8040560 - 25 Apr 2019
Cited by 29 | Viewed by 5926
Abstract
CSDE1 (cold shock domain containing E1) gene is located upstream of the N-RAS locus, and codes for an RNA-binding protein named Upstream of N-Ras (UNR). In cancer, CSDE1 has been shown to regulate c-Fos, c-Myc, Pten, Rac1, or Vimentin. UNR/CSDE1 has been [...] Read more.
CSDE1 (cold shock domain containing E1) gene is located upstream of the N-RAS locus, and codes for an RNA-binding protein named Upstream of N-Ras (UNR). In cancer, CSDE1 has been shown to regulate c-Fos, c-Myc, Pten, Rac1, or Vimentin. UNR/CSDE1 has been studied in breast, melanoma, pancreatic and prostate cancer. Then, the aim of this study is to evaluate the role of CSDE1/UNR in colorectal cancer progression and maintenance of aggressive phenotype. We firstly evaluated UNR/CSDE1 expression in human colon cancer derived cell lines and patient samples. Subsequently, we performed functional experiments by UNR/CSDE1 downregulation. We also evaluated UNR/CSDE1 prognostic relevance in two independent sets of patients. Not only was UNR/CSDE1 expression higher in tumor samples compared to untransformed samples, but also in colonospheres and metastatic origin cell lines than their parental and primary cell lines, respectively. Downregulation of UNR/CSDE1 reduced cell viability and migration throughout a restrain of epithelial-to-mesenchymal transition and increases sensitivity to apoptosis. Interestingly, high UNR/CSDE1 expression was associated with poor prognosis and correlated positively with c-MYC expression in colorectal cancer samples and cell lines. Here, we show for the first time compelling data reporting the oncogenic role of UNR/CSDE1 in human colorectal cancer. Full article
(This article belongs to the Section Clinical Laboratory Medicine)
Show Figures

Figure 1

Back to TopTop