Sign in to use this feature.

Years

Between: -

Subjects

remove_circle_outline
remove_circle_outline
remove_circle_outline
remove_circle_outline
remove_circle_outline

Journals

Article Types

Countries / Regions

Search Results (47)

Search Parameters:
Keywords = collision welding

Order results
Result details
Results per page
Select all
Export citation of selected articles as:
16 pages, 20184 KB  
Article
Path Planning for Manipulators of Automotive Welding Unit Based on an Improved RRT* Algorithm
by Xiang Li, Pengxiang Wang, Yuchun Xu and Jihong Yan
Machines 2026, 14(4), 447; https://doi.org/10.3390/machines14040447 - 17 Apr 2026
Viewed by 181
Abstract
An automotive welding unit is a modular production cell within a welding workshop that integrates industrial manipulators, welding equipment, fixtures, and control systems to perform specific welding and assembly tasks. A large number of industrial manipulators are utilized in the automotive welding unit. [...] Read more.
An automotive welding unit is a modular production cell within a welding workshop that integrates industrial manipulators, welding equipment, fixtures, and control systems to perform specific welding and assembly tasks. A large number of industrial manipulators are utilized in the automotive welding unit. The capability to quickly plan a short and collision-free path in the workspace of the manipulator is of great importance for improving the manipulator’s intelligence level and production efficiency. The RRT* algorithm, based on random sampling, has been widely applied in path planning for high-dimensional manipulators due to its probabilistic completeness and powerful exploration capabilities. However, the RRT* algorithm performs poorly in spaces containing narrow passages. Research on the practical application of path planning for 6-DOF manipulators is still insufficient, particularly in planning posture. To solve these two problems, an improved RRT* algorithm is proposed in this paper. New sampling and node connection strategies are designed to improve the expansion and convergence speed of the random tree in spaces containing narrow passages. A distance-constrained posture quaternion interpolation method is presented to generate smooth and continuous paths for manipulators of the automotive welding unit. Simulations and experiments are carried out to validate the proposed method, which confirms that the method can plan collision-free paths for manipulators more quickly compared to other methods. Full article
Show Figures

Figure 1

11 pages, 2292 KB  
Article
Experimental Study on Laser-Controlled Explosive Welding of Microscale Metallic Foils Driven by Energetic Materials
by Xiaojun Ye, Dongxian Ye, Yanshu Fu, Penglong Zhao, Xianfeng Xiao, Daomin Shi and Rui Zhang
Materials 2026, 19(3), 527; https://doi.org/10.3390/ma19030527 - 28 Jan 2026
Viewed by 790
Abstract
In response to the challenge of achieving highly reliable interface fabrication in the fields of microelectronics and micro-electromechanical system (MEMS) packaging, this study harnesses the superior characteristics of solid-state bonding inherent in explosive welding (EXW) technology. This study investigates the precise EXW of [...] Read more.
In response to the challenge of achieving highly reliable interface fabrication in the fields of microelectronics and micro-electromechanical system (MEMS) packaging, this study harnesses the superior characteristics of solid-state bonding inherent in explosive welding (EXW) technology. This study investigates the precise EXW of milligram-scale metallic foils by employing focused laser energy to control the explosion behavior of liquid energetic materials, thereby generating shockwaves that induce high-velocity oblique collisions between metallic foils and base plates. Laser-focused energy was utilized to regulate energetic materials for conducting precision EXW experiments on Al/Cu couples. The technical feasibility and interfacial quality of this method for fabricating Al/Cu bonding interfaces were systematically evaluated through in situ observation of the dynamic welding process, comprehensive analysis of interfacial microstructures, and numerical simulations. The results reveal distinct Al/Cu elemental diffusion at the bonding interface, confirming the technical viability of the approach. However, an unloading rebound phenomenon is observed at the interface, which is inherently associated with the dynamic impact process, indicating the need for further optimization in the precise control of impact loading. Full article
(This article belongs to the Section Metals and Alloys)
Show Figures

Figure 1

17 pages, 8142 KB  
Article
The Combined Influence of the Detonator Position and Anvil Type on the Weld Quality of Explosively Welded A1050/AZ31 Joints
by Bir Bahadur Sherpa, Shu Harada, Saravanan Somasundaram, Shigeru Tanaka and Kazuyuki Hokamoto
Metals 2026, 16(1), 128; https://doi.org/10.3390/met16010128 - 22 Jan 2026
Viewed by 374
Abstract
The present study systematically investigates, for the first time, the combined influences of detonator position (top-edge and bottom-edge initiations) and anvil material (steel and sand) on the interfacial microstructure and mechanical performance of explosively welded A1050/AZ31 dissimilar joints. When welding was conducted using [...] Read more.
The present study systematically investigates, for the first time, the combined influences of detonator position (top-edge and bottom-edge initiations) and anvil material (steel and sand) on the interfacial microstructure and mechanical performance of explosively welded A1050/AZ31 dissimilar joints. When welding was conducted using a steel anvil with the detonator positioned at the top edge, significant cracking occurred both at the surface and along the weld interface. In contrast, placing the detonator at the bottom edge noticeably reduced these defects. Moreover, the use of a sand anvil nullified these defects by damping the reflecting shockwaves and minimizing vibrations. Hardness measurements revealed substantial increase at the interface under all the conditions, with the highest value observed with the steel anvil. Welds subjected to top-edge detonation showed higher hardness values compared to those of welds subjected to bottom-edge detonation. Overall, the results suggest that sand anvils with bottom-edge detonation provide the optimal weld quality. The rigid steel anvil reflects the shockwave, generating high pressure and velocity at the interface, whereas the sand anvil absorbs a part of the shock energy, suppressing high-magnitude reflections. The position of the detonator influences the propagation dynamics of the detonation wave and the resulting collision velocity, which in turn, affect the interfacial morphology and overall quality of the weld. Full article
Show Figures

Figure 1

17 pages, 15458 KB  
Article
Dissimilar Welded Joints and Sustainable Materials for Ship Structures
by Giuseppe Brando, Fabio Distefano, Francesca Di Carolo, Vincenzo Crupi, Gabriella Epasto and Umberto Galietti
J. Mar. Sci. Eng. 2025, 13(12), 2296; https://doi.org/10.3390/jmse13122296 - 3 Dec 2025
Cited by 1 | Viewed by 692
Abstract
Shipbuilding and offshore structures employ a wide range of metallic materials, from standard and high-strength steels to non-ferrous aluminium and titanium alloys. While welding remains the dominant joining method, the reliable joining of dissimilar metals still presents significant challenges. The explosion welding (EXW) [...] Read more.
Shipbuilding and offshore structures employ a wide range of metallic materials, from standard and high-strength steels to non-ferrous aluminium and titanium alloys. While welding remains the dominant joining method, the reliable joining of dissimilar metals still presents significant challenges. The explosion welding (EXW) technique has been increasingly adopted over traditional methods for joining dissimilar metallic materials, due to the advantage of avoiding constraints related to metallurgical incompatibility. The EXW is a solid-state joining process in which an explosive detonation provides the energy required to drive two metal surfaces into high-velocity collision, producing a metallurgical bond. This process results in partial melting at the wavy interface and the formation of intermetallic properties, which can lead to cracking when exposed to dynamic loading. A well-established application in shipbuilding is the connection of an aluminium superstructure to steel decks. This study evaluates the mechanical behaviour of aluminium–steel explosion-welded joints for ship structures. The examined joints comprise ASTM A516 Gr55 structural steel, clad by explosion welding with AA5086 aluminium alloy using an intermediate layer of AA1050 commercially pure aluminium. Tensile tests were carried out using full-field techniques, such as digital image correlation (DIC) and infrared thermography (IRT). Full article
Show Figures

Figure 1

18 pages, 11004 KB  
Article
Electrical Imaging Across Eastern South China: New Insights into the Intracontinental Tectonic Process During Mesozoic
by Kun Zhang, Zhaohong Wan, Xingzhi Ma, Yufan Yang and Hao Hu
Minerals 2025, 15(10), 1035; https://doi.org/10.3390/min15101035 - 29 Sep 2025
Viewed by 550
Abstract
To further investigate the collision process and tectonic regime transition between the North China (NCB) and South China Block (SCB), two magnetotelluric profiles were arranged across the Dabie Orogeny Belt (DOB) and eastern SCB. We then obtain the lithospheric resistivity models. The prominent [...] Read more.
To further investigate the collision process and tectonic regime transition between the North China (NCB) and South China Block (SCB), two magnetotelluric profiles were arranged across the Dabie Orogeny Belt (DOB) and eastern SCB. We then obtain the lithospheric resistivity models. The prominent feature revealed by our new model is an extensive conductive arc from the lower crust to the upper mantle, across the Jiangnan orogenic belt (JNOB) and the eastern Cathaysia Block (CAB). In addition, a huge resistor beneath the conductive arc is revealed, which is separated by a conductive wedge. Combining the heat flow and seismic tomographic imaging results, the conductors are to contain a large amount of hot material that present as the detachment layers (belts) controlled by the two subduction slabs. Considering multi-phase magmatism in the study area, new models suggest an intracontinental tectonic event in eastern CAB. Therefore, we propose a reliable tectonic process that occurred in the study area, including five stages: (1) an eastward intracontinental subduction and orogen carried out in CAB before the collision between SCB and NCB; (2) an extensional structural developed in CAB, following the subduction slab wrecking/sinking; (3) after the collision with NCB, the SCB crust/lithosphere thickened following the westward subduction of the Paleo-Pacific plate; (4) following the westward Yangtze slab sinking, the regional extension developed with the asthenosphere upwelling beneath SCB; (5) afterwards, the SCB was welded into one continent in a setting of westward compression. Full article
Show Figures

Figure 1

19 pages, 6626 KB  
Article
Evaluation of the Quality of Welded Joints After Repair of Automotive Frame Rails
by Andrzej Augustynowicz, Mariusz Prażmowski, Wiktoria Wilczyńska and Mariusz Graba
Materials 2025, 18(16), 3849; https://doi.org/10.3390/ma18163849 - 16 Aug 2025
Viewed by 1279
Abstract
Passenger cars have unibody constructions, which means that their collision damage often involves key structural components. Successful repair requires the selection of appropriate technology and adherence to quality standards, which directly affects the safety of the vehicle’s continued operation. A commonly used method [...] Read more.
Passenger cars have unibody constructions, which means that their collision damage often involves key structural components. Successful repair requires the selection of appropriate technology and adherence to quality standards, which directly affects the safety of the vehicle’s continued operation. A commonly used method is a system of replacing damaged components with new ones, while repair by molding and forming is also possible—provided the original structural features are preserved. Automotive body repairs require advanced welding techniques and high precision. Methods such as MIG, TIG, as well as brazing and soldering have replaced older techniques, providing more efficient joining of HSS and HSLA components. Maintaining quality workmanship is crucial, as repair errors can weaken a vehicle’s structure and compromise passenger safety. This article presents the results of a study on the evaluation of the quality, microstructure, and mechanical properties of welded joints of a passenger car frame rail section made of high-strength, low-alloy steel—HSLA 320. The joints were made by three welding methods: MMA, MAG, and TIG, using different technological parameters. Microstructural analysis, non-destructive testing, and microhardness measurements made it possible to assess the impact of the chosen technology on the quality and strength of the joints. The best results were obtained for the TIG method, characterized by the highest repeatability and precision. Full article
(This article belongs to the Section Mechanics of Materials)
Show Figures

Graphical abstract

17 pages, 3213 KB  
Article
Influence of Surface Damage on Weld Quality and Joint Strength of Collision-Welded Aluminium Joints
by Stefan Oliver Kraus, Johannes Bruder, Florian Schuller and Peter Groche
Materials 2025, 18(13), 2944; https://doi.org/10.3390/ma18132944 - 21 Jun 2025
Viewed by 1063
Abstract
Collision welding represents a promising solid-state joining technique for combining both similar and dissimilar metals without the thermal degradation of mechanical properties typically associated with fusion-based methods. This makes it particularly attractive for lightweight structural applications. In the context of collision welding, it [...] Read more.
Collision welding represents a promising solid-state joining technique for combining both similar and dissimilar metals without the thermal degradation of mechanical properties typically associated with fusion-based methods. This makes it particularly attractive for lightweight structural applications. In the context of collision welding, it is typically assumed that ideally smooth and defect-free surface conditions exist prior to welding. However, this does not consistently reflect industrial realities, where surface imperfections such as scratches are often unavoidable. Despite this, the influence of such surface irregularities on weld integrity and quality has not been comprehensively investigated to date. In this study, collision welding is applied to the material combination of AA6110A-T6 and AA6060-T6. Initially, the process window for this material combination is determined by systematically varying the collision velocity and collision angle—the two primary process parameters—using a special model test rig. Subsequently, the effect of surface imperfections in the form of defined scratch geometries on the resulting weld quality is investigated. In addition to evaluating the welding ratio and tensile shear strength, weld quality is assessed through scanning electron microscopy (SEM) of the bonding interface and high-speed imaging of jet formation during the collision process. Full article
Show Figures

Figure 1

14 pages, 6281 KB  
Article
Martensitic Transformation Mechanism In Situ Observation for the Simulated Coarse-Grained Heat-Affected Zone of DP1180 Steel
by Wenjuan Li, Jinfeng Wang, Wenchao Su, Zhiyuan Wei, Jiaxin Wu, Xiaofei Xu and Jiaan Wei
Materials 2025, 18(12), 2721; https://doi.org/10.3390/ma18122721 - 10 Jun 2025
Cited by 1 | Viewed by 1191
Abstract
The martensitic transformation mechanism in the heat-affected zone of DP1180 steel plays a decisive role in the strength of welded joints. In this work, the nucleation and growth kinetics of martensite laths in the coarse grain heat-affected zone (CGHAZ) are analyzed by a [...] Read more.
The martensitic transformation mechanism in the heat-affected zone of DP1180 steel plays a decisive role in the strength of welded joints. In this work, the nucleation and growth kinetics of martensite laths in the coarse grain heat-affected zone (CGHAZ) are analyzed by a high-temperature laser scanning confocal microscope (LSCM). The grain distribution and stress distribution of the samples after in situ observation are analyzed by electron backscatter diffraction (EBSD). The results reveal that austenite grain growth is realized by continuous grain boundary annexation and grain boundary migration of small grains by large grains during the heating process. Seven growth modes of CGHAZ martensitic laths under laser welding conditions are proposed. Additionally, the end growth of martensitic laths is mostly attributed to the collision with grain boundaries or other laths to form a complex interlocking structure. The results of this study could provide important data support for the development of dual-phase steel materials and improvement of welding quality. Full article
(This article belongs to the Section Metals and Alloys)
Show Figures

Figure 1

31 pages, 7884 KB  
Article
Magnetic Pulse Welding of Dissimilar Materials: Weldability Window for AA6082-T6/HC420LA Stacks
by Mario A. Renderos Cartagena, Edurne Iriondo Plaza, Amaia Torregaray Larruscain, Marie B. Touzet-Cortina and Franck A. Girot Mata
Metals 2025, 15(6), 619; https://doi.org/10.3390/met15060619 - 30 May 2025
Cited by 2 | Viewed by 2358
Abstract
Magnetic pulse welding (MPW) is a promising solid-state joining process that utilizes electromagnetic forces to create high-speed, impact-like collisions between two metal components. This welding technique is widely known for its ability to join dissimilar metals, including aluminum, steel, and copper, without the [...] Read more.
Magnetic pulse welding (MPW) is a promising solid-state joining process that utilizes electromagnetic forces to create high-speed, impact-like collisions between two metal components. This welding technique is widely known for its ability to join dissimilar metals, including aluminum, steel, and copper, without the need for additional filler materials or fluxes. MPW offers several advantages, such as minimal heat input, no distortion or warping, and excellent joint strength and integrity. The process is highly efficient, with welding times typically ranging from microseconds to milliseconds, making it suitable for high-volume production applications in sectors including automotive, aerospace, electronics, and various other industries where strong and reliable joints are required. It provides a cost-effective solution for joining lightweight materials, reducing weight and improving fuel efficiency in transportation systems. This contribution concerns an application for the automotive sector (body-in-white) and specifically examines the welding of AA6082-T6 aluminum alloy with HC420LA cold-rolled micro-alloyed steel. One of the main aspects for MPW optimization is the determination of the process window that does not depend on the equipment used but rather on the parameters associated with the physical mechanisms of the process. It was demonstrated that process windows based on contact angle versus output voltage diagrams can be of interest for production use for a given component (shock absorbers, suspension struts, chassis components, instrument panel beams, next-generation crash boxes, etc.). The process window based on impact pressures versus impact velocity for different impact angles, in addition to not depending on the equipment, allows highlighting other factors such as the pressure welding threshold for different temperatures in the impact zone, critical transition speeds for straight or wavy interface formation, and the jetting/no jetting effect transition. Experimental results demonstrated that optimal welding conditions are achieved with impact velocities between 900 and 1200 m/s, impact pressures of 3000–4000 MPa, and impact angles ranging from 18–35°. These conditions correspond to optimal technological parameters including gaps of 1.5–2 mm and output voltages between 7.5 and 8.5 kV. Successful welds require mean energy values above 20 kJ and weld specific energy values exceeding 150 kJ/m2. The study establishes critical failure thresholds: welds consistently failed when gap distances exceeded 3 mm, output voltage dropped below 5.5 kV, or impact pressures fell below 2000 MPa. To determine these impact parameters, relationships based on Buckingham’s π theorem provide a viable solution closely aligned with experimental reality. Additionally, shear tests were conducted to determine weld cohesion, enabling the integration of mechanical resistance isovalues into the process window. The findings reveal an inverse relationship between impact angle and weld specific energy, with higher impact velocities producing thicker intermetallic compounds (IMCs), emphasizing the need for careful parameter optimization to balance weld strength and IMC formation. Full article
(This article belongs to the Topic Welding Experiment and Simulation)
Show Figures

Figure 1

13 pages, 9073 KB  
Article
Characterization of the Microstructure and Interfacial Morphology of Magnetic Pulse Welded Steel/Al Tubes
by Tianhan Hu, Bolong Li, Tianhai Wu, Hua Pan, Kai Ding and Yulai Gao
Materials 2025, 18(4), 757; https://doi.org/10.3390/ma18040757 - 8 Feb 2025
Cited by 3 | Viewed by 1410
Abstract
Facing the global energy crisis and increasingly stringent environmental protection regulations, automotive lightweighting has become a core issue for the sustainable development of the automotive industry. In particular, the qualified combination of steel and aluminum alloy has become a promising development direction to [...] Read more.
Facing the global energy crisis and increasingly stringent environmental protection regulations, automotive lightweighting has become a core issue for the sustainable development of the automotive industry. In particular, the qualified combination of steel and aluminum alloy has become a promising development direction to achieve the aim of lightweight design. As an innovative solid-phase welding technique, magnetic pulse welding (MPW) exhibits unique advantages in joining these dissimilar metals. The 6061 Al alloy and 20# steel tubes were joined by the MPW technique in this study. The microstructure and interface morphology of the MPW steel/Al tube were characterized using optical microscopy (OM), scanning electron microscopy (SEM), and an electro-probe microanalyzer (EPMA). The microstructure in the region adjacent to the interface was similar to that of the base metals (BMs). The element transition zone could be observed at the interface. The thickness of the transition layer was approximately 6 μm. The transition layer did not possess high hardness and brittleness like the Fe–Al binary IMC layer. Therefore, the interface bonding quality and long-term stability of the MPW steel/Al joint were relatively good. The welded joint interface could be divided into three zones: the bonded zone in the center and unbonded zones on both sides. In particular, an obvious wavy interface with gradually increased amplitude was detected in the bonded zone. The interaction between the reflected wave and the welding collision point could promote the initiation of the wavy interface. In addition, the formation of the wavy interface depended on the impact velocity and angle of the MPW process. The qualified mechanical properties of the joint could be attributed to the formation of the wavy interface. The microhardness at the interface was higher than that on both sides, owing to work hardening, at approximately 226 HV. Full article
Show Figures

Figure 1

16 pages, 4824 KB  
Article
Atomistic Insight into the Effects of Collision Angle on the Characteristics of Cu-Ta Joining by Explosive Welding
by Van-Thuc Nguyen, Nguyen Quang Hien, Pham Minh Duc, Tran Duy Nam, Van Huong Hoang and Van Thanh Tien Nguyen
Metals 2025, 15(1), 94; https://doi.org/10.3390/met15010094 - 19 Jan 2025
Cited by 1 | Viewed by 1557
Abstract
This study aims to examine how the collision angle affects the Cu-Ta weld generated by the explosive welding method using molecular dynamics modeling. When two blocks collide, the metallic substrates melt rapidly. Subsequently, when heat energy dissipates to the surrounding areas, the weld [...] Read more.
This study aims to examine how the collision angle affects the Cu-Ta weld generated by the explosive welding method using molecular dynamics modeling. When two blocks collide, the metallic substrates melt rapidly. Subsequently, when heat energy dissipates to the surrounding areas, the weld interface begins rapidly cooling. Eventually, the weld joint’s surface shape and temperature stabilize. A meta-solid solution state between Cu and Ta could develop under extreme collision conditions of explosive welding through a dynamic diffusion mechanism. Furthermore, the plastic deformation process of the face-centered cubic (FCC) matrix after the explosive collision causes twin boundary scattering in the Cu substrate. The stress evolution experiences three stages: quick increasing, spreading out, and stabling. The stress mainly concentrates on the weld joint. Due to its dynamic recrystallization mechanism, the Cu substrate has a lower residual stress level than the Ta substrate. The atomic strain of the Cu-Ta weld joint improves dramatically as the impact angle increases. The high-strain zone extends toward the lower Ta block between 5° and 15°. Furthermore, the atomic strain and amorphous structure rates increase when the impact angles increase from 5° to 15°. After further improvement up to 20°, they then suffer a decrease. The Cu-Ta weld achieves a tensile strength ranging from 6.37 to 8.94 GPa. The Cu/Cu-Ta/Cu welding joint’s interface is coherent, transforming from an amorphous to a body-centered cubic (BCC) structure. Because of the dynamic diffusion mechanism at the interface, which creates an almost identical atomic rate between Cu and Ta atoms, combined with the dynamic recrystallization phenomenon, explosive welding provides the advantage of combining two low-solubility solid-solution metals. Full article
Show Figures

Figure 1

19 pages, 14492 KB  
Article
Structural Parameter Design of Magnetic Pulse Welding Coil for Dissimilar Metal Joints: Numerical Simulation, Parameter Optimization, and Experiments
by Yangfan Qin, Changhui Ji, Hao Jiang, Yuefan Jiang, Junjia Cui and Guangyao Li
Machines 2025, 13(1), 28; https://doi.org/10.3390/machines13010028 - 6 Jan 2025
Cited by 1 | Viewed by 1812
Abstract
As a main component of the magnetic pulse welding (MPW) system, the working coil exerts a great influence on the electromagnetic force and its distribution, which, in turn, affects the quality of the MPW joints. This study proposes a structural parameter optimization of [...] Read more.
As a main component of the magnetic pulse welding (MPW) system, the working coil exerts a great influence on the electromagnetic force and its distribution, which, in turn, affects the quality of the MPW joints. This study proposes a structural parameter optimization of the MPW coil, with the objective of achieving a higher induced current density on the flyer plate. The optimal Latin hypercube sampling technique (OLHS), Kriging approximate model, and the Non-Linear Programming by Quadratic Lagrangian (NLPQL) algorithm were employed in the optimization procedure, based on the finite element model built in LS-DYNA. The results of the sensitivity analysis indicated that all the selected parameters of the coil had a specific influence on the induced current density in the flyer plate. The optimized coil structure serves to refine the pulse current flowing path within the coil, effectively reducing the current loss within the coil. Additionally, the structure reduces the adverse effect of the current within the coil on the induced current within the flyer plate. Numerical results show the peak-induced current of the flyer plate increasing by 25.72% and the maximum Lorentz force rising by 58.10% at 25 kJ with the optimized coil structure. The experimental results show that with the same 25 kJ discharge energy, the optimized coil could increase the collision velocity from 359.92 m/s to 458.93 m/s. Moreover, 30 kJ of discharge energy should be needed to achieve the failure mode of base material failure with the original coil, while only 15 kJ should be applied to the optimized coil. These findings verify the optimization model and give some outline for coil design. Full article
(This article belongs to the Special Issue Design and Manufacturing for Lightweight Components and Structures)
Show Figures

Figure 1

17 pages, 11307 KB  
Article
Study on Explosion Welding of Titanium–Aluminum Laminated Plates with Different Explosive Charges
by Qinxian Xie, Yonghong Gao, Yixuan Qiao and Qinghui Zhang
Coatings 2024, 14(12), 1574; https://doi.org/10.3390/coatings14121574 - 16 Dec 2024
Viewed by 2400
Abstract
To explore the effect of different explosive charge height parameters on the bonding interface of titanium–aluminum multilayer composite plates during explosion welding, the smooth particle dynamics method (SPH method) was used to simulate the explosion welding of titanium–aluminum multilayer plates, reproducing the formation [...] Read more.
To explore the effect of different explosive charge height parameters on the bonding interface of titanium–aluminum multilayer composite plates during explosion welding, the smooth particle dynamics method (SPH method) was used to simulate the explosion welding of titanium–aluminum multilayer plates, reproducing the formation process of plasma jet and waveform bonding interface and obtaining the bonding surface conditions at various charge heights. Based on the simulation, experiments were conducted, and the bonding surface quality was verified through scanning electron microscopy (SEM). The elemental distribution of the binding interface was analyzed using an energy-dispersive spectrometer (EDS). The results show that the welding effect of the plate closer to the explosive is better during explosion welding. Within the weldable window, as the charge height increases, the waviness of the bonding interface transitions towards smaller and more continuous ripples, with continuous small ripples accompanied by vortex-like eddies indicating good welding conditions. When the charge height is too large, the plate may experience a brittle fracture, reducing the strength of the bonding interface. The welding effect is best when the charge height is 24 mm. Under a certain distance between the base and overlay plates, with the increase in charge height, the collision speed of the base plate also increases, increasing the pressure between the plates, causing changes in the shapes of the bonding interface ripples, and expanding the melting zone. Excessive collision speed and pressure also promote the generation of cracks, leading to a decrease in the strength of the composite material. Full article
Show Figures

Figure 1

14 pages, 2747 KB  
Article
The Influence of Weld Interface Characteristics on the Bond Strength of Collision Welded Aluminium–Steel Joints
by Stefan Oliver Kraus, Johannes Bruder and Peter Groche
Materials 2024, 17(15), 3863; https://doi.org/10.3390/ma17153863 - 4 Aug 2024
Cited by 2 | Viewed by 1980
Abstract
Collision welding is a promising approach for joining conventional materials in identical or dissimilar combinations without heat-related strength loss, thereby opening up new lightweight potential. Widespread application of this technology is still limited by an insufficient state of knowledge with respect to the [...] Read more.
Collision welding is a promising approach for joining conventional materials in identical or dissimilar combinations without heat-related strength loss, thereby opening up new lightweight potential. Widespread application of this technology is still limited by an insufficient state of knowledge with respect to the underlying joining mechanisms. This paper applies collision welding to a material combination of DC04 steel and EN AW 6016 aluminium alloy. Firstly, the welding process window for the combination is determined by varying the collision speed and the collision angle, the two main influencing variables in collision welding, using a special model test rig. The process window area with the highest shear tensile strength of the welded joint is then determined using shear tensile tests and SEM images of the weld zone. The SEM investigations reveal four distinct metallographic structures in the weld zones, the area fractions of which are determined and correlated with collision angle and shear tensile strength. Full article
Show Figures

Figure 1

28 pages, 12436 KB  
Article
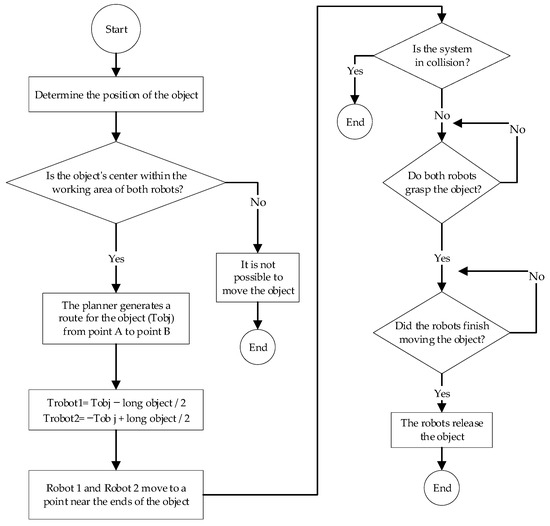
Enhancing Adaptability and Autonomy in Cooperative Selective Compliance Assembly Robot Arm Robots: Implementation of Coordination and Rapidly Exploring Random Tree Algorithms for Safe and Efficient Manipulation Tasks
by Claudio Urrea, Pablo Sari, John Kern and Hugo Torres
Appl. Sci. 2024, 14(15), 6804; https://doi.org/10.3390/app14156804 - 4 Aug 2024
Cited by 3 | Viewed by 3005
Abstract
In this study, a cooperative robotic system comprising two Selective Compliance Assembly Robot Arm (SCARA) robots was developed and simulated. An algorithm was proposed for the coordination of robots in cooperative tasks, along with a Rapidly exploring Random Tree (RRT) path planner for [...] Read more.
In this study, a cooperative robotic system comprising two Selective Compliance Assembly Robot Arm (SCARA) robots was developed and simulated. An algorithm was proposed for the coordination of robots in cooperative tasks, along with a Rapidly exploring Random Tree (RRT) path planner for obstacle avoidance. The proposed system proved effective in transferring objects between robots and in handling various scenarios of variable complexity without collisions. The implementation of advanced trajectory planning and coordination algorithms significantly improves the adaptability and autonomy of robotic systems, allowing robots to predict and react to the movements of their counterparts and changes in the environment in real time. This capability is crucial for maintaining a safe and efficient work environment. The importance of synchronization and effective communication between robots is highlighted to avoid collisions and optimize trajectories and cycle times. All tests were conducted in virtual environments, allowing for the evaluation and refinement of the performance of the robots’ performance under controlled conditions. The positive results obtained in the simulations suggest that the system is well suited for future practical implementation in industrial and manufacturing applications, such as chemical handling, collaborative welding, quality inspection, among others. These findings underscore the potential of the cooperative SCARA system to improve the efficiency and safety in industrial applications using advanced algorithms and control techniques, establishing a solid foundation for future research and development in the field of cooperative robotics. Full article
Show Figures

Figure 1

Back to TopTop