Sign in to use this feature.

Years

Between: -

Subjects

remove_circle_outline
remove_circle_outline
remove_circle_outline
remove_circle_outline
remove_circle_outline
remove_circle_outline
remove_circle_outline

Journals

Article Types

Countries / Regions

Search Results (15)

Search Parameters:
Keywords = collaborative representation detector

Order results
Result details
Results per page
Select all
Export citation of selected articles as:
20 pages, 7280 KB  
Article
UAV-DETR: An Enhanced RT-DETR Architecture for Efficient Small Object Detection in UAV Imagery
by Yu Zhou and Yan Wei
Sensors 2025, 25(15), 4582; https://doi.org/10.3390/s25154582 - 24 Jul 2025
Cited by 1 | Viewed by 2427
Abstract
To mitigate the technical challenges associated with small-object detection, feature degradation, and spatial-contextual misalignment in UAV-acquired imagery, this paper proposes UAV-DETR, an enhanced Transformer-based object detection model designed for aerial scenarios. Specifically, UAV imagery often suffers from feature degradation due to low resolution [...] Read more.
To mitigate the technical challenges associated with small-object detection, feature degradation, and spatial-contextual misalignment in UAV-acquired imagery, this paper proposes UAV-DETR, an enhanced Transformer-based object detection model designed for aerial scenarios. Specifically, UAV imagery often suffers from feature degradation due to low resolution and complex backgrounds and from semantic-spatial misalignment caused by dynamic shooting conditions. This work addresses these challenges by enhancing feature perception, semantic representation, and spatial alignment. Architecturally extending the RT-DETR framework, UAV-DETR incorporates three novel modules: the Channel-Aware Sensing Module (CAS), the Scale-Optimized Enhancement Pyramid Module (SOEP), and the newly designed Context-Spatial Alignment Module (CSAM), which integrates the functionalities of contextual and spatial calibration. These components collaboratively strengthen multi-scale feature extraction, semantic representation, and spatial-contextual alignment. The CAS module refines the backbone to improve multi-scale feature perception, while SOEP enhances semantic richness in shallow layers through lightweight channel-weighted fusion. CSAM further optimizes the hybrid encoder by simultaneously correcting contextual inconsistencies and spatial misalignments during feature fusion, enabling more precise cross-scale integration. Comprehensive comparisons with mainstream detectors, including Faster R-CNN and YOLOv5, demonstrate that UAV-DETR achieves superior small-object detection performance in complex aerial scenarios. The performance is thoroughly evaluated in terms of mAP@0.5, parameter count, and computational complexity (GFLOPs). Experiments on the VisDrone2019 dataset benchmark demonstrate that UAV-DETR achieves an mAP@0.5 of 51.6%, surpassing RT-DETR by 3.5% while reducing the number of model parameters from 19.8 million to 16.8 million. Full article
(This article belongs to the Section Remote Sensors)
Show Figures

Figure 1

23 pages, 4132 KB  
Article
Mechanism–Data Collaboration for Characterizing Sea Clutter Properties and Training Sample Selection
by Wenhao Chen, Yong Zou, Zhengzhou Li, Shengrong Zhong, Haolin Gan and Aoran Li
Sensors 2025, 25(8), 2504; https://doi.org/10.3390/s25082504 - 16 Apr 2025
Viewed by 466
Abstract
Multi-feature-based maritime radar target detection algorithms often rely on statistical models to accurately characterize sea clutter variations. However, it is a big challenge for these models to accurately characterize sea clutter due to the complexity of the marine environment. Moreover, the distribution of [...] Read more.
Multi-feature-based maritime radar target detection algorithms often rely on statistical models to accurately characterize sea clutter variations. However, it is a big challenge for these models to accurately characterize sea clutter due to the complexity of the marine environment. Moreover, the distribution of training samples captured from dynamic observation conditions is imbalanced. These multi-features extracted from inaccurate models and imbalanced data lead to overfitting or underfitting and degrade detection performance. To tackle these challenges, this paper proposes a mechanism–data collaborative method using the scattering coefficient as a representative feature. By establishing a mapping relationship between measured data and empirical values, the classical model is piecewise fitted to the measured data. A fusion strategy is then used to compensate for interval discontinuities, enabling accurate characterization of clutter properties in the current maritime environment. Based on the characterized clutter properties, a hybrid feature selection strategy is further proposed to construct a diverse and compact training sample set by integrating global density distribution with local gradient variation. The experiments based on field data are included to evaluate the effectiveness of the proposed method including sea clutter characterization accuracy and training sample selection across various scenarios. Experimental results demonstrate that the proposed method provides a more accurate representation of sea clutter characteristics. Moreover, the detectors trained with the proposed training samples exhibit strong generalization capability across diverse maritime environments under the condition of identical features and classifiers. These achievements highlight the importance of accurate sea clutter modeling and optimal training sample selection in improving target detection performance and ensuring the reliability of radar-based maritime surveillance. Full article
(This article belongs to the Special Issue Maritime Information Sensing and Big Data)
Show Figures

Figure 1

15 pages, 4261 KB  
Review
Trends in Clinical Cardiac Photon-Counting Detector CT Research: A Comprehensive Bibliometric Analysis
by Arosh S. Perera Molligoda Arachchige, Federica Catapano, Costanza Lisi, Jad El Choueiri, Francesca Pellicanò, Stefano Figliozzi, Letterio S. Politi and Marco Francone
Diagnostics 2025, 15(4), 504; https://doi.org/10.3390/diagnostics15040504 - 19 Feb 2025
Cited by 2 | Viewed by 2652
Abstract
Photon-counting detector computed tomography (PCD-CT) represents a significant advancement in radiological imaging, offering substantial potential for cardiac applications that remain partially underexplored. This bibliometric analysis investigates the evolution and current clinical application of cardiac PCD-CT by examining research trends from 2019 to 2024. [...] Read more.
Photon-counting detector computed tomography (PCD-CT) represents a significant advancement in radiological imaging, offering substantial potential for cardiac applications that remain partially underexplored. This bibliometric analysis investigates the evolution and current clinical application of cardiac PCD-CT by examining research trends from 2019 to 2024. The analysis aims to understand the development of this technology, its clinical implications, and future directions. A comprehensive literature search was conducted using databases such as PubMed, EMBASE, Scopus, and Google Scholar, yielding 984 records. After removing duplicates and applying inclusion criteria, 81 studies were included in the final analysis. These studies primarily focused on coronary artery calcium scoring, coronary atherosclerotic plaque assessment, and coronary artery stenosis quantification. The findings indicate a significant upward trend in the number of publications, peaking in 2023. The bibliometric analysis revealed that the USA, Germany, and Switzerland are the leading contributors to PCD-CT research, with prominent institutions like the Mayo Clinic and the University of Zurich driving advancements in the field. The NAEOTOM Alpha by Siemens Healthineers, being the only commercially available PCD-CT model, highlights its central role in cardiac imaging studies. Funding for PCD-CT research came from various sources, including industry leaders like Siemens and Bayer, as well as governmental and academic institutions. The analysis also identified several challenges that PCD-CT research faces, including the need for larger patient cohorts and broader geographical representation. In conclusion, the rapid growth of cardiac PCD-CT research underscores its transformative potential in clinical practice. Continued investment, collaboration, and extensive research are essential to fully harness the benefits of PCD-CT. Full article
(This article belongs to the Special Issue Latest Advances and Prospects in Cardiovascular Imaging)
Show Figures

Figure 1

13 pages, 4201 KB  
Article
Design Optimization of a THz Receiver Based on 60 nm Complementary Metal–Oxide–Semiconductor Technology
by Fabrizio Palma, Demetrio Logoteta, Francesco Centurelli, Pascal Chevalier, Renato Cicchetti, Frederic Monsieur, Carlo Santini, Orlandino Testa, Alessandro Trifiletti and Antonio d’Alessandro
Electronics 2024, 13(16), 3122; https://doi.org/10.3390/electronics13163122 - 7 Aug 2024
Viewed by 1683
Abstract
The technology transfer of terahertz wireless communication from research laboratories to commercial applications is a global strategic achievement currently pursued to match the ever-increasing demand for high-speed communication. The use of commercial integrated electronics for the detection of THz waves is an intriguing [...] Read more.
The technology transfer of terahertz wireless communication from research laboratories to commercial applications is a global strategic achievement currently pursued to match the ever-increasing demand for high-speed communication. The use of commercial integrated electronics for the detection of THz waves is an intriguing challenge which has enticed great interest in the scientific research community. Rapid progress in this field has led to the exploitation of THz direct detection using standard CMOS technology based on the so-called self-mixing effect. Our research, stemming out of a collaboration between Sapienza University of Rome and STMicroelectronics company, is focused on the complete design process of a THz rectifier, realized using 50 nm ST B55 CMOS technology. In this paper, we report the optimization process of a case-study receiver, aimed to demonstrate the feasibility of direct demodulation of the transmitted OOK signal. A relatively limited bandwidth extension is considered since the device will be included in a system adopting a radiation source with a limited band. The design refers to a specific technology, the 60 nm MOS in B55X ST; nevertheless, the proposed optimization procedure can be applied in principle to any MOS device. Several aspects of the rectification process and of the receiver design are investigated by combining different numerical simulation methodologies. The direct representation of the rectification effect through the equivalent circuit of the detector is provided, which allows for the investigation of the detector–amplifier coupling, and the computation of output noise equivalent power. Numerical results are presented and used as the basis for the optimization of the receiver parameters. Full article
(This article belongs to the Special Issue Advanced Topics in Modelling Microwave and mmWave Electron Devices)
Show Figures

Figure 1

25 pages, 37756 KB  
Article
Hyperspectral Anomaly Detection Using Spatial–Spectral-Based Union Dictionary and Improved Saliency Weight
by Sheng Lin, Min Zhang, Xi Cheng, Shaobo Zhao, Lei Shi and Hai Wang
Remote Sens. 2023, 15(14), 3609; https://doi.org/10.3390/rs15143609 - 19 Jul 2023
Cited by 9 | Viewed by 2280
Abstract
Hyperspectral anomaly detection (HAD), which is widely used in military and civilian fields, aims to detect the pixels with large spectral deviation from the background. Recently, collaborative representation using union dictionary (CRUD) was proved to be effective for achieving HAD. However, the existing [...] Read more.
Hyperspectral anomaly detection (HAD), which is widely used in military and civilian fields, aims to detect the pixels with large spectral deviation from the background. Recently, collaborative representation using union dictionary (CRUD) was proved to be effective for achieving HAD. However, the existing CRUD detectors generally only use the spatial or spectral information to construct the union dictionary (UD), which possibly causes a suboptimal performance and may be hard to use in actual scenarios. Additionally, the anomalies are treated as salient relative to the background in a hyperspectral image (HSI). In this article, a HAD method using spatial–spectral-based UD and improved saliency weight (SSUD-ISW) is proposed. To construct robust UD for each testing pixel, a spatial-based detector, a spectral-based detector and superpixel segmentation are jointly considered to yield the background set and anomaly set, which provides pure and representative pixels to form a robust UD. Differently from the conventional operation that uses the dual windows to construct the background dictionary in the local region and employs the RX detector to construct the anomaly dictionary in a global scope, we developed a robust UD construction strategy in a nonglobal range by sifting the pixels closest to the testing pixel from the background set and anomaly set to form the UD. With a preconstructed UD, a CRUD is performed, and the product of the anomaly dictionary and corresponding representation coefficient is explored to yield the response map. Moreover, an improved saliency weight is proposed to fully mine the saliency characteristic of the anomalies. To further improve the performance, the response map and saliency weight are combined with a nonlinear fusion strategy. Extensive experiments performed on five datasets (i.e., Salinas, Texas Coast, Gainesville, San Diego and SpecTIR datasets) demonstrate that the proposed SSUD-ISW detector achieves the satisfactory AUCdf values (i.e., 0.9988, 0.9986, 0.9939, 0.9945 and 0.9997), as compared to the comparative detectors whose best AUCdf values are 0.9938, 0.9956, 0.9833, 0.9919 and 0.9991. Full article
(This article belongs to the Special Issue Computational Intelligence in Hyperspectral Remote Sensing)
Show Figures

Figure 1

16 pages, 553 KB  
Article
Intrusion Detection System Based on One-Class Support Vector Machine and Gaussian Mixture Model
by Chao Wang, Yunxiao Sun, Sicai Lv, Chonghua Wang, Hongri Liu and Bailing Wang
Electronics 2023, 12(4), 930; https://doi.org/10.3390/electronics12040930 - 13 Feb 2023
Cited by 32 | Viewed by 4418
Abstract
Intrusion detection systems (IDSs) play a significant role in the field of network security, dealing with the ever-increasing number of network threats. Machine learning-based IDSs have attracted a lot of interest owing to their powerful data-driven learning capabilities. However, it is challenging to [...] Read more.
Intrusion detection systems (IDSs) play a significant role in the field of network security, dealing with the ever-increasing number of network threats. Machine learning-based IDSs have attracted a lot of interest owing to their powerful data-driven learning capabilities. However, it is challenging to train the supervised learning algorithms when there are no attack data at hand. Semi-supervised anomaly detection algorithms, which train the model with only normal data, are more suitable. In this study, we propose a novel semi-supervised anomaly detection-based IDS that leverages the capabilities of representation learning and two anomaly detectors. In detail, the autoencoder (AE) is applied to extract representative features of normal data in the first step, and then two semi-supervised detectors, the one-class support vector machine (OCSVM) and Gaussian mixture model (GMM), are trained on the derived features. The two detectors collaborate to detect anomalous samples. The OCSVM predicts the abnormal samples initially, and after that, the GMM is applied to recheck the misclassified samples further. The experiments demonstrate that the AE improves the detection rate, and two detectors are more promising than a single one. Full article
(This article belongs to the Special Issue Advances in Complex Cyberattack Detection)
Show Figures

Figure 1

19 pages, 2643 KB  
Article
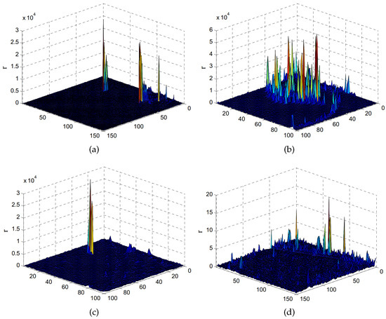
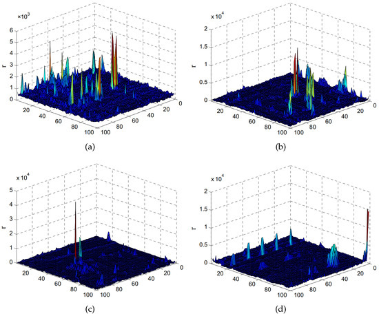
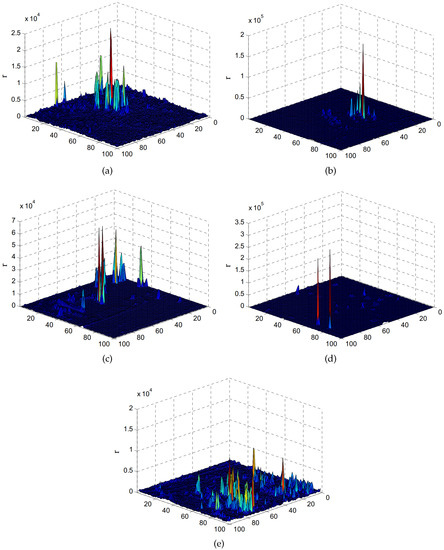
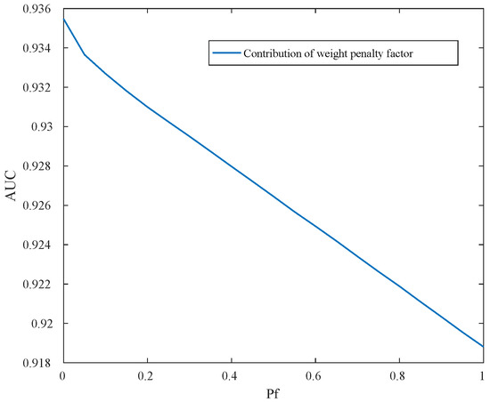
Selective Search Collaborative Representation for Hyperspectral Anomaly Detection
by Chensong Yin, Leitao Gao, Mingjie Wang and Anni Liu
Appl. Sci. 2022, 12(23), 12015; https://doi.org/10.3390/app122312015 - 24 Nov 2022
Cited by 2 | Viewed by 1746
Abstract
As an important tool in hyperspectral anomaly detection, collaborative representation detection (CRD) has attracted significant attention in recent years. However, the lack of global feature utilization, the contamination of the background dictionary, and the dependence on the sizes of the dual-window lead to [...] Read more.
As an important tool in hyperspectral anomaly detection, collaborative representation detection (CRD) has attracted significant attention in recent years. However, the lack of global feature utilization, the contamination of the background dictionary, and the dependence on the sizes of the dual-window lead to instability of anomaly detection performance of CRD, making it difficult to apply in practice. To address these issues, a selective search collaborative representation detector is proposed. The selective search is based on global information and spectral similarity to realize the flexible fusion of adjacent homogeneous pixels. According to the homogeneous segmentation, the pixels with low background probability can be removed from the local background dictionary in CRD to achieve the purification of the local background and the improvement of detection performance, even under inappropriate dual-window sizes. Three real hyperspectral images are introduced to verify the feasibility and effectiveness of the proposed method. The detection performance is depicted by intuitive detection images, receiver operating characteristic curves, and area under curve values, as well as by running time. Comparison with CRD proves that the proposed method can effectively improve the anomaly detection accuracy of CRD and reduce the dependence of anomaly detection performance on the sizes of the dual-window. Full article
(This article belongs to the Special Issue Remote Sensing Image Processing and Application)
Show Figures

Figure 1

22 pages, 2031 KB  
Article
Random Collective Representation-Based Detector with Multiple Features for Hyperspectral Images
by Zhongheng Li, Fang He, Haojie Hu, Fei Wang and Weizhong Yu
Remote Sens. 2021, 13(4), 721; https://doi.org/10.3390/rs13040721 - 16 Feb 2021
Cited by 6 | Viewed by 2262
Abstract
Collaborative representation-based detector (CRD), as the most representative anomaly detection method, has been widely applied in the field of hyperspectral anomaly detection (HAD). However, the sliding dual window of the original CRD introduces high computational complexity. Moreover, most HAD models only consider a [...] Read more.
Collaborative representation-based detector (CRD), as the most representative anomaly detection method, has been widely applied in the field of hyperspectral anomaly detection (HAD). However, the sliding dual window of the original CRD introduces high computational complexity. Moreover, most HAD models only consider a single spectral or spatial feature of the hyperspectral image (HSI), which is unhelpful for improving detection accuracy. To solve these problems, in terms of speed and accuracy, we propose a novel anomaly detection approach, named Random Collective Representation-based Detector with Multiple Feature (RCRDMF). This method includes the following steps. This method first extract the different features include spectral feature, Gabor feature, extended multiattribute profile (EMAP) feature, and extended morphological profile (EMP) feature matrix from the HSI image, which enables us to improve the accuracy of HAD by combining the multiple spectral and spatial features. The ensemble and random collaborative representation detector (ERCRD) method is then applied, which can improve the anomaly detection speed. Finally, an adaptive weight approach is proposed to calculate the weight for each feature. Experimental results on six hyperspectral datasets demonstrate that the proposed approach has the superiority over accuracy and speed. Full article
Show Figures

Graphical abstract

20 pages, 1143 KB  
Article
Adaptive Iterated Shrinkage Thresholding-Based Lp-Norm Sparse Representation for Hyperspectral Imagery Target Detection
by Xiaobin Zhao, Wei Li, Mengmeng Zhang, Ran Tao and Pengge Ma
Remote Sens. 2020, 12(23), 3991; https://doi.org/10.3390/rs12233991 - 6 Dec 2020
Cited by 31 | Viewed by 3722
Abstract
In recent years, with the development of compressed sensing theory, sparse representation methods have been concerned by many researchers. Sparse representation can approximate the original image information with less space storage. Sparse representation has been investigated for hyperspectral imagery (HSI) detection, where approximation [...] Read more.
In recent years, with the development of compressed sensing theory, sparse representation methods have been concerned by many researchers. Sparse representation can approximate the original image information with less space storage. Sparse representation has been investigated for hyperspectral imagery (HSI) detection, where approximation of testing pixel can be obtained by solving l1-norm minimization. However, l1-norm minimization does not always yield a sufficiently sparse solution when a dictionary is not large enough or atoms present a certain level of coherence. Comparatively, non-convex minimization problems, such as the lp penalties, need much weaker incoherence constraint conditions and may achieve more accurate approximation. Hence, we propose a novel detection algorithm utilizing sparse representation with lp-norm and propose adaptive iterated shrinkage thresholding method (AISTM) for lp-norm non-convex sparse coding. Target detection is implemented by representation of the all pixels employing homogeneous target dictionary (HTD), and the output is generated according to the representation residual. Experimental results for four real hyperspectral datasets show that the detection performance of the proposed method is improved by about 10% to 30% than methods mentioned in the paper, such as matched filter (MF), sparse and low-rank matrix decomposition (SLMD), adaptive cosine estimation (ACE), constrained energy minimization (CEM), one-class support vector machine (OC-SVM), the original sparse representation detector with l1-norm, and combined sparse and collaborative representation (CSCR). Full article
(This article belongs to the Section Remote Sensing Image Processing)
Show Figures

Graphical abstract

22 pages, 5855 KB  
Article
Personal Guides: Heterogeneous Robots Sharing Personal Tours in Multi-Floor Environments
by Igor Rodriguez, Unai Zabala, Pedro A. Marín-Reyes, Ekaitz Jauregi, Javier Lorenzo-Navarro, Elena Lazkano and Modesto Castrillón-Santana
Sensors 2020, 20(9), 2480; https://doi.org/10.3390/s20092480 - 27 Apr 2020
Cited by 3 | Viewed by 3533
Abstract
GidaBot is an application designed to setup and run a heterogeneous team of robots to act as tour guides in multi-floor buildings. Although the tours can go through several floors, the robots can only service a single floor, and thus, a guiding task [...] Read more.
GidaBot is an application designed to setup and run a heterogeneous team of robots to act as tour guides in multi-floor buildings. Although the tours can go through several floors, the robots can only service a single floor, and thus, a guiding task may require collaboration among several robots. The designed system makes use of a robust inter-robot communication strategy to share goals and paths during the guiding tasks. Such tours work as personal services carried out by one or more robots. In this paper, a face re-identification/verification module based on state-of-the-art techniques is developed, evaluated offline, and integrated into GidaBot’s real daily activities, to avoid new visitors interfering with those attended. It is a complex problem because, as users are casual visitors, no long-term information is stored, and consequently, faces are unknown in the training step. Initially, re-identification and verification are evaluated offline considering different face detectors and computing distances in a face embedding representation. To fulfil the goal online, several face detectors are fused in parallel to avoid face alignment bias produced by face detectors under certain circumstances, and the decision is made based on a minimum distance criterion. This fused approach outperforms any individual method and highly improves the real system’s reliability, as the tests carried out using real robots at the Faculty of Informatics in San Sebastian show. Full article
(This article belongs to the Section Physical Sensors)
Show Figures

Figure 1

19 pages, 8411 KB  
Article
Hyperspectral Anomaly Detection via Spatial Density Background Purification
by Bing Tu, Nanying Li, Zhuolang Liao, Xianfeng Ou and Guoyun Zhang
Remote Sens. 2019, 11(22), 2618; https://doi.org/10.3390/rs11222618 - 8 Nov 2019
Cited by 30 | Viewed by 3758
Abstract
In the research of anomaly detection methods, obtaining a pure background without abnormal pixels can effectively improve the detection performance and reduce the false-alarm rate. Therefore, this paper proposes a spatial density background purification (SDBP) method for hyperspectral anomaly detection. First, a density [...] Read more.
In the research of anomaly detection methods, obtaining a pure background without abnormal pixels can effectively improve the detection performance and reduce the false-alarm rate. Therefore, this paper proposes a spatial density background purification (SDBP) method for hyperspectral anomaly detection. First, a density peak clustering (DP) algorithm is used to calculate the local density of pixels within a single window. Then, the local densities are sorted into descending order and the m pixels that have the highest local density are selected from high to low. Therefore, the potential abnormal pixels in the background can be effectively removed, and a purer background set can be obtained. Finally, the collaborative representation detector (CRD) is employed for anomaly detection. Considering that the neighboring area of each pixel will have homogeneous material pixels, we adopt the double window strategy to improve the above method. The local densities of the pixels between the large window and the small window are calculated, while all pixels are removed from the small window. This makes the background estimation more accurate, reduces the false-alarm rate, and improves the detection performance. Experimental results on three real hyperspectral datasets such as Airport, Beach, and Urban scenes indicate that the detection accuracy of this method outperforms other commonly used anomaly detection methods. Full article
Show Figures

Graphical abstract

23 pages, 12822 KB  
Article
Anomaly Detection for Hyperspectral Imagery Based on the Regularized Subspace Method and Collaborative Representation
by Kun Tan, Zengfu Hou, Fuyu Wu, Qian Du and Yu Chen
Remote Sens. 2019, 11(11), 1318; https://doi.org/10.3390/rs11111318 - 1 Jun 2019
Cited by 82 | Viewed by 6430
Abstract
Most of the conventional anomaly detectors only take advantage of the spectral information and do not consider the spatial information within neighboring pixels. Recently, the spectral-spatial based local summation anomaly detection (LSAD) algorithm has achieved excellent detection performances. In order to obtain various [...] Read more.
Most of the conventional anomaly detectors only take advantage of the spectral information and do not consider the spatial information within neighboring pixels. Recently, the spectral-spatial based local summation anomaly detection (LSAD) algorithm has achieved excellent detection performances. In order to obtain various local spatial distributions with the neighboring pixels of the pixels under test, the LSAD algorithm exploits a multiple-window sliding filter, which can be computationally expensive and time-consuming. In this paper, to address these issues, two modified LSAD-based methods are proposed. The first method, called local summation unsupervised nearest regularized subspace with an outlier removal anomaly detector (LSUNRSORAD), is based on the concept that each pixel in the background can be approximately represented by its spatial neighborhood. The second method, called local summation anomaly detection based on collaborative representation and inverse distance weight (LSAD-CR-IDW), uses the surrounding pixels collected inside the outer window, while outside the inner window, to linearly represent the test pixel and introduces collaborative representation and inverse distance weight to further improve the computational speed and detection precision, respectively. The proposed methods were applied to a synthetic dataset and three real datasets. The experimental results show that the proposed methods have a better detection accuracy and computational speed when compared with the LSAD algorithm and others. Full article
(This article belongs to the Special Issue Advanced Techniques for Spaceborne Hyperspectral Remote Sensing)
Show Figures

Graphical abstract

24 pages, 19335 KB  
Article
A Sliding Window-Based Joint Sparse Representation (SWJSR) Method for Hyperspectral Anomaly Detection
by Seyyed Reza Soofbaf, Mahmod Reza Sahebi and Barat Mojaradi
Remote Sens. 2018, 10(3), 434; https://doi.org/10.3390/rs10030434 - 10 Mar 2018
Cited by 20 | Viewed by 6781
Abstract
In this paper, a new sliding window-based joint sparse representation (SWJSR) anomaly detector for hyperspectral data is proposed. The main contribution of this paper is to improve the judgments about the probability of anomaly presence in signals using the integration of information gathered [...] Read more.
In this paper, a new sliding window-based joint sparse representation (SWJSR) anomaly detector for hyperspectral data is proposed. The main contribution of this paper is to improve the judgments about the probability of anomaly presence in signals using the integration of information gathered during transition of sliding window for each pixel. In this method, each pixel experiences different spatial positions with respect to the spatial neighbors through the transition of this sliding window. In each position, an optimized local background dictionary is formed using a K-Singular Value Decomposition (K-SVD) algorithm and the recovery error of sparse estimation for each pixel is calculated using a simultaneous orthogonal matching pursuit algorithm (SOMP). Thus, the votes of each signal in terms of the anomaly presence in each spatial neighborhood are calculated and the variance of these recovery errors is considered as the detection criterion. The experimental results of the proposed SWJSR method on both synthetic and real datasets proved its higher performance compared to the Global RX (GRX), Local RX (LRX), Collaborative Representation Detector (CRD), Background Joint Sparse Representation (BJSR), Causal RX Detector (CR-RXD, CK-RXD), and Sliding Local RX(SLRX) detectors with an average efficiency improvement of about 7.5%, 14.25%, 8.2%, 8.25%, 6.45%, 6.5%, and 3.6%, respectively, in comparison to the mentioned algorithms. Full article
(This article belongs to the Special Issue Hyperspectral Imaging and Applications)
Show Figures

Graphical abstract

20 pages, 15823 KB  
Article
A Randomized Subspace Learning Based Anomaly Detector for Hyperspectral Imagery
by Weiwei Sun, Long Tian, Yan Xu, Bo Du and Qian Du
Remote Sens. 2018, 10(3), 417; https://doi.org/10.3390/rs10030417 - 8 Mar 2018
Cited by 45 | Viewed by 5019
Abstract
This paper proposes a randomized subspace learning based anomaly detector (RSLAD) for hyperspectral imagery (HSI). Improved from robust principal component analysis, the RSLAD assumes that the background matrix is low-rank, and the anomaly matrix is sparse with a small portion of nonzero columns [...] Read more.
This paper proposes a randomized subspace learning based anomaly detector (RSLAD) for hyperspectral imagery (HSI). Improved from robust principal component analysis, the RSLAD assumes that the background matrix is low-rank, and the anomaly matrix is sparse with a small portion of nonzero columns (i.e., column-wise). It also assumes the anomalies do not lie in the column subspace of the background and aims to find a randomized subspace of the background to detect the anomalies. First, random techniques including random sampling and random Hadamard projections are implemented to construct a coarse randomized columns subspace of the background with reduced computational cost. Second, anomaly columns are searched and removed from the coarse randomized column subspace by solving a series of least squares problems, resulting in a purified randomized column subspace. Third, the nonzero columns in the anomaly matrix are located by projecting all the pixels on the orthogonal subspace of the purified subspace, and the anomalies are finally detected based on the L2 norm of the columns in the anomaly matrix. The detection performance of RSLAD is compared with four state-of-the-art methods, including global Reed-Xiaoli (GRX), local RX (LRX), collaborative-representation based detector (CRD), and low-rank and sparse matrix decomposition base anomaly detector (LRaSMD). Experimental results show good detection performance of RSLAD with lower computational cost. Therefore, the proposed RSLAD offers an alternative option for hyperspectral anomaly detection. Full article
(This article belongs to the Section Remote Sensing Image Processing)
Show Figures

Graphical abstract

21 pages, 2843 KB  
Article
An Unsupervised Deep Hyperspectral Anomaly Detector
by Ning Ma, Yu Peng, Shaojun Wang and Philip H. W. Leong
Sensors 2018, 18(3), 693; https://doi.org/10.3390/s18030693 - 26 Feb 2018
Cited by 83 | Viewed by 7473
Abstract
Hyperspectral image (HSI) based detection has attracted considerable attention recently in agriculture, environmental protection and military applications as different wavelengths of light can be advantageously used to discriminate different types of objects. Unfortunately, estimating the background distribution and the detection of interesting local [...] Read more.
Hyperspectral image (HSI) based detection has attracted considerable attention recently in agriculture, environmental protection and military applications as different wavelengths of light can be advantageously used to discriminate different types of objects. Unfortunately, estimating the background distribution and the detection of interesting local objects is not straightforward, and anomaly detectors may give false alarms. In this paper, a Deep Belief Network (DBN) based anomaly detector is proposed. The high-level features and reconstruction errors are learned through the network in a manner which is not affected by previous background distribution assumption. To reduce contamination by local anomalies, adaptive weights are constructed from reconstruction errors and statistical information. By using the code image which is generated during the inference of DBN and modified by adaptively updated weights, a local Euclidean distance between under test pixels and their neighboring pixels is used to determine the anomaly targets. Experimental results on synthetic and recorded HSI datasets show the performance of proposed method outperforms the classic global Reed-Xiaoli detector (RXD), local RX detector (LRXD) and the-state-of-the-art Collaborative Representation detector (CRD). Full article
(This article belongs to the Section Remote Sensors)
Show Figures

Figure 1

Back to TopTop