Sign in to use this feature.

Years

Between: -

Subjects

remove_circle_outline
remove_circle_outline
remove_circle_outline
remove_circle_outline
remove_circle_outline

Journals

Article Types

Countries / Regions

Search Results (16)

Search Parameters:
Keywords = cognitive radio engine

Order results
Result details
Results per page
Select all
Export citation of selected articles as:
36 pages, 3744 KB  
Review
A Review of Cognitive Control: Advancement, Definition, Framework, and Prospect
by Zhenfei Liu and Xunhe Yin
Actuators 2025, 14(1), 32; https://doi.org/10.3390/act14010032 - 15 Jan 2025
Viewed by 3697
Abstract
The operational environments of engineering systems are becoming increasingly complex and require automatic control systems to be more intelligent. Cognitive control extends the domain of intelligent control, whereby cognitive science theories are applied to guide the design of automatic control systems to make [...] Read more.
The operational environments of engineering systems are becoming increasingly complex and require automatic control systems to be more intelligent. Cognitive control extends the domain of intelligent control, whereby cognitive science theories are applied to guide the design of automatic control systems to make them conform to the human cognition paradigm and behave like a real person, hence improving physical systems performance. Cognitive control has been investigated in several fields, but a comprehensive review covering all these fields has yet to be provided in any paper. This paper first presents a review of cognitive control development and related works. Then, the relationship between cognitive control and cognitive science is analyzed, based on which the definition and framework of cognitive control are summarized from the perspective of automation and control. Cognitive control is then compared with similar concepts, such as cognitive radio and cognitive radar, and similar control methods, such as intelligent control, robust control, and adaptive control. Finally, the main issues, research directions, and development prospects are discussed. We expect that this paper will contribute to the development of cognitive control. Full article
(This article belongs to the Section Control Systems)
Show Figures

Figure 1

30 pages, 1625 KB  
Article
A Robust Routing Protocol in Cognitive Unmanned Aerial Vehicular Networks
by Anatte Rozario, Ehasan Ahmed and Nafees Mansoor
Sensors 2024, 24(19), 6334; https://doi.org/10.3390/s24196334 - 30 Sep 2024
Cited by 2 | Viewed by 2262
Abstract
The adoption of UAVs in defence and civilian sectors necessitates robust communication networks. This paper presents a routing protocol for Cognitive Radio Unmanned Aerial Vehicles (CR-UAVs) in Flying Ad-hoc Networks (FANETs). The protocol is engineered to optimize route selection by considering crucial parameters [...] Read more.
The adoption of UAVs in defence and civilian sectors necessitates robust communication networks. This paper presents a routing protocol for Cognitive Radio Unmanned Aerial Vehicles (CR-UAVs) in Flying Ad-hoc Networks (FANETs). The protocol is engineered to optimize route selection by considering crucial parameters such as distance, speed, link quality, and energy consumption. A standout feature is the introduction of the Central Node Resolution Factor (CNRF), which enhances routing decisions. Leveraging the Received Signal Strength Indicator (RSSI) enables accurate distance estimation, crucial for effective routing. Moreover, predictive algorithms are integrated to tackle the challenges posed by high mobility scenarios. Security measures include the identification of malicious nodes, while the protocol ensures resilience by managing multiple routes. Furthermore, it addresses route maintenance and handles link failures efficiently, cluster formation, and re-clustering with joining and leaving new nodes along with the predictive algorithm. Simulation results showcase the protocol’s self-comparison under different packet sizes, particularly in terms of end-to-end delay, throughput, packet delivery ratio, and normalized routing load. However, superior performance compared to existing methods, particularly in terms of throughput and packet transmission delay, underscoring its potential for widespread adoption in both defence and civilian UAV applications. Full article
(This article belongs to the Section Sensor Networks)
Show Figures

Figure 1

32 pages, 6626 KB  
Article
A Nonlinear Convex Decreasing Weights Golden Eagle Optimizer Technique Based on a Global Optimization Strategy
by Jiaxin Deng, Damin Zhang, Lun Li and Qing He
Appl. Sci. 2023, 13(16), 9394; https://doi.org/10.3390/app13169394 - 18 Aug 2023
Cited by 4 | Viewed by 2481
Abstract
A novel approach called the nonlinear convex decreasing weights golden eagle optimization technique based on a global optimization strategy is proposed to overcome the limitations of the original golden eagle algorithm, which include slow convergence and low search accuracy. To enhance the diversity [...] Read more.
A novel approach called the nonlinear convex decreasing weights golden eagle optimization technique based on a global optimization strategy is proposed to overcome the limitations of the original golden eagle algorithm, which include slow convergence and low search accuracy. To enhance the diversity of the golden eagle, the algorithm is initialized with the Arnold chaotic map. Furthermore, nonlinear convex weight reduction is incorporated into the position update formula of the golden eagle, improving the algorithm’s ability to perform both local and global searches. Additionally, a final global optimization strategy is introduced, allowing the golden eagle to position itself in the best possible location. The effectiveness of the enhanced algorithm is evaluated through simulations using 12 benchmark test functions, demonstrating improved optimization performance. The algorithm is also tested using the CEC2021 test set to assess its performance against other algorithms. Several statistical tests are conducted to compare the efficacy of each method, with the enhanced algorithm consistently outperforming the others. To further validate the algorithm, it is applied to the cognitive radio spectrum allocation problem after discretization, and the results are compared to those obtained using traditional methods. The results indicate the successful operation of the updated algorithm. The effectiveness of the algorithm is further evaluated through five engineering design tasks, which provide additional evidence of its efficacy. Full article
(This article belongs to the Section Electrical, Electronics and Communications Engineering)
Show Figures

Figure 1

20 pages, 1269 KB  
Article
An Overview of Cognitive Radio Technology and Its Applications in Civil Aviation
by Ruikang Zheng, Xuan Li and Yudong Chen
Sensors 2023, 23(13), 6125; https://doi.org/10.3390/s23136125 - 3 Jul 2023
Cited by 11 | Viewed by 10508
Abstract
This paper provides an overview of cognitive radio technology and its applications in the field of civil aviation. Cognitive radio technology is a relatively new and emerging field that allows for dynamic spectrum access and efficient use of spectrum resources. In the context [...] Read more.
This paper provides an overview of cognitive radio technology and its applications in the field of civil aviation. Cognitive radio technology is a relatively new and emerging field that allows for dynamic spectrum access and efficient use of spectrum resources. In the context of civil aviation, cognitive radio technology has the potential to enable more efficient use of the limited radio spectrum available for communication and navigation purposes. This paper examines the current state of cognitive radio technology, including ongoing research and development efforts, regulatory issues, and potential challenges to widespread adoption. The potential applications of cognitive radio technology in civil aviation are also explored, including improved spectrum utilization, increased safety and security, and enhanced situational awareness. Finally, the paper concludes with a discussion of future research directions and the potential impact of cognitive radio technology on the future of civil aviation. It is hoped that this paper will serve as a useful resource for researchers, engineers, and policy makers interested in the emerging field of cognitive radio technology and its potential applications in the field of civil aviation. Full article
(This article belongs to the Special Issue Cognitive Radio Networks: Technologies, Challenges and Applications)
Show Figures

Figure 1

24 pages, 5100 KB  
Article
Cognitive Radio with Machine Learning to Increase Spectral Efficiency in Indoor Applications on the 2.5 GHz Band
by Marilson Duarte Soares, Diego Passos and Pedro Vladimir Gonzalez Castellanos
Sensors 2023, 23(10), 4914; https://doi.org/10.3390/s23104914 - 19 May 2023
Cited by 7 | Viewed by 3355
Abstract
Due to the propagation characteristics in the 2.5 GHz band, the signal is significantly degraded by building entry loss (BEL), making coverage in indoor environments in some cases non-existent. Signal degradation inside buildings is a challenge for planning engineers, but it can be [...] Read more.
Due to the propagation characteristics in the 2.5 GHz band, the signal is significantly degraded by building entry loss (BEL), making coverage in indoor environments in some cases non-existent. Signal degradation inside buildings is a challenge for planning engineers, but it can be seen as a spectrum usage opportunity for a cognitive radio communication system. This work presents a methodology based on statistical modeling of data collected by a spectrum analyzer and the application of machine learning (ML) to leverage the use of those opportunities by autonomous and decentralized cognitive radios (CRs), independent of any mobile operator or external database. The proposed design targets using as few narrowband spectrum sensors as possible in order to reduce the cost of the CRs and sensing time, as well as improving energy efficiency. Those characteristics make our design especially interesting for internet of things (IoT) applications or low-cost sensor networks that may use idle mobile spectrum with high reliability and good recall. Full article
(This article belongs to the Special Issue Machine Learning for Wireless Sensor Networks and Systems)
Show Figures

Figure 1

20 pages, 2783 KB  
Article
Statistical Theory of Optimal Functionally Deterministic Signals Processing in Multichannel Aerospace Imaging Radar Systems
by Valeriy Volosyuk and Semen Zhyla
Computation 2022, 10(12), 213; https://doi.org/10.3390/computation10120213 - 3 Dec 2022
Cited by 3 | Viewed by 2576
Abstract
The theory of the optimal formation of coherent and incoherent images is developed using the foundations of the statistical theory of optimization of radio engineering information-measuring systems. The main operations necessary for synthesizing optimal methods of spatio-temporal processing of functionally deterministic signals in [...] Read more.
The theory of the optimal formation of coherent and incoherent images is developed using the foundations of the statistical theory of optimization of radio engineering information-measuring systems. The main operations necessary for synthesizing optimal methods of spatio-temporal processing of functionally deterministic signals in on-board radio imaging radars with antenna arrays are shown. Models of radio engineering signals and noise have been developed. The statistical and correlation characteristics of spatio-temporal signals and noises in the area of their observation by antenna systems have been investigated. The technique for estimating the limiting errors of the measured characteristics of the studying media is presented. Using the developed theory, a new method for high-resolution radar imaging of the surface from a wide swath was obtained. This method has a new optimal observation mode combining the advantages of several terrain observation modes and fully complies with modern trends in the creation of cognitive radars with the possibility of restructuring the antenna pattern in space and adaptive receiving of reflected signals. The principles of construction and algorithmic support of high-precision airborne radars with an extended observation area are formulated. The effectiveness of the obtained results is investigated by simulation, taking into account the phenomenological approach to the description of electromagnetic fields and coherent images. Full article
Show Figures

Graphical abstract

21 pages, 4707 KB  
Article
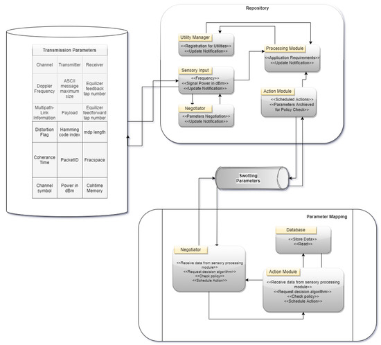
Elite-CAM: An Elite Channel Allocation and Mapping for Policy Engine over Cognitive Radio Technology in 5G
by C. Rajesh Babu, Amutha Balakrishnan, Kadiyala Ramana, Saurabh Singh and In-Ho Ra
Sensors 2022, 22(13), 5011; https://doi.org/10.3390/s22135011 - 2 Jul 2022
Cited by 2 | Viewed by 2546
Abstract
The spectrum allocation in any auctioned wireless service primarily depends upon the necessity and the usage of licensed primary users (PUs) of a certain band of frequencies. These frequencies are utilized by the PUs as per their needs and requirements. When the allocated [...] Read more.
The spectrum allocation in any auctioned wireless service primarily depends upon the necessity and the usage of licensed primary users (PUs) of a certain band of frequencies. These frequencies are utilized by the PUs as per their needs and requirements. When the allocated spectrum is not being utilized in the full efficient manner, the unused spectrum is treated by the PUs as white space without believing much in the concept of spectrum scarcity. There are techniques invented and incorporated by many researchers, such as cognitive radio technology, which involves software-defined radio with reconfigurable antennas tuned to particular frequencies at different times. Cognitive radio (CR) technology realizes the logic of the utility factor of the PUs and the requirements of the secondary users (SU) who are in queue to utilize the unused spectrum, which is the white space. The CR technology is enriched with different frequency allocation engines and with different strategies in different parts of the world, complying with the regulatory standards of the FCC and ITU. Based on the frequency allocation made globally, the existing CR technology understands the nuances of static and dynamic spectrum allocation and also embraces the intelligence in time allocation by scheduling the SUs whenever the PUs are not using the spectrum, and when the PUs pitch in the SUs have to leave the band without time. This paper identifies a few of the research gaps existing in the earlier literature. The behavioral aspects of the PUs and SUs have been analyzed for a period of 90 days with some specific spectrum ranges of usage in India. The communal habits of utilizing the spectrum, not utilizing the spectrum as white space, different time zones, the requisites of the SUs, the necessity of the applications, and the improvement of the utility factor of the entire spectrum have been considered along with static and dynamic spectrum usage, the development of the spectrum policy engine aligned with cooperative and opportunistic spectrum sensing, and access techniques indulging in artificial intelligence (AI). This will lead to fine-tuning the PU and SU channel mapping without being hindered by predefined policies. We identify the cognitive radio transmitter and receiver parameters, and resort to the same in a proposed channel adaption algorithm. We also analyze the white spaces offered by spectrum ranges of VHF, GSM-900, and GSM-1800 by a real-time survey with a spectrum analyzer. The identified parameters and white spaces are mapped with the help of a swotting algorithm. A sample policy has been stated for ISM band 2.4 GHz where such policies can be excited in a policy server. The policy engine is suggested to be configured over the 5G CORE spectrum management function. Full article
(This article belongs to the Section Communications)
Show Figures

Figure 1

20 pages, 4554 KB  
Article
A Cognitive Beamforming Method via Range-Doppler Map Features for Skywave Radar
by Zhenshuo Lei, Hui Chen, Zhaojian Zhang, Gaoqi Dou and Yongliang Wang
Remote Sens. 2022, 14(12), 2879; https://doi.org/10.3390/rs14122879 - 16 Jun 2022
Cited by 4 | Viewed by 2947
Abstract
For skywave over-the-horizon radar, beamforming techniques are often used to suppress airspace radio frequency interference because the high-frequency band is shared by many devices. To address the problems that the traditional beamforming method is not capable of recognizing the electromagnetic environment and that [...] Read more.
For skywave over-the-horizon radar, beamforming techniques are often used to suppress airspace radio frequency interference because the high-frequency band is shared by many devices. To address the problems that the traditional beamforming method is not capable of recognizing the electromagnetic environment and that its performance is greatly affected by the accuracy of signal feature estimation, a cognitive beamforming method using range-Doppler (RD) map features for skywave radar is proposed. First, the RD map is weighted by a local attention model, and then, texture features are extracted as the inputs to a support vector machine. Finally, the support vector machine is used to predict the optimal diagonal loading factor. Simulation results show that the output signal-to-interference-plus-noise ratio is improved compared with previous methods. The proposed method is suitable for many kinds of common unsatisfactory scenarios, making it beneficial for engineering implementation. Full article
(This article belongs to the Special Issue Small or Moving Target Detection with Advanced Radar System)
Show Figures

Graphical abstract

21 pages, 2382 KB  
Article
Intelligent Dynamic Spectrum Resource Management Based on Sensing Data in Space-Time and Frequency Domain
by Deok-Won Yun and Won-Cheol Lee
Sensors 2021, 21(16), 5261; https://doi.org/10.3390/s21165261 - 4 Aug 2021
Cited by 11 | Viewed by 4313
Abstract
Edge computing offers a promising paradigm for implementing the industrial Internet of things (IIoT) by offloading intensive computing tasks from resource constrained machine type devices to powerful edge servers. However, efficient spectrum resource management is required to meet the quality of service requirements [...] Read more.
Edge computing offers a promising paradigm for implementing the industrial Internet of things (IIoT) by offloading intensive computing tasks from resource constrained machine type devices to powerful edge servers. However, efficient spectrum resource management is required to meet the quality of service requirements of various applications, taking into account the limited spectrum resources, batteries, and the characteristics of available spectrum fluctuations. Therefore, this study proposes intelligent dynamic spectrum resource management consisting of learning engines that select optimal backup channels based on history data, reasoning engines that infer idle channels based on backup channel lists, and transmission parameter optimization engines based genetic algorithm using interference analysis in time, space and frequency domains. The performance of the proposed intelligent dynamic spectrum resource management was evaluated in terms of the spectrum efficiency, number of spectrum handoff, latency, energy consumption, and link maintenance probability according to the backup channel selection technique and the number of IoT devices and the use of transmission parameters optimized for each traffic environment. The results demonstrate that the proposed method is superior to existing spectrum resource management functions. Full article
(This article belongs to the Special Issue Cognitive Radio Applications and Spectrum Management)
Show Figures

Figure 1

24 pages, 22427 KB  
Article
Blind Recognition of Forward Error Correction Codes Based on a Depth Distribution Algorithm
by Fan Mei, Hong Chen and Yingke Lei
Symmetry 2021, 13(6), 1094; https://doi.org/10.3390/sym13061094 - 21 Jun 2021
Cited by 1 | Viewed by 2964
Abstract
Forward error correction codes (FEC) are one of the vital sections of modern communication systems; therefore, recognition of the coding type is an important issue in non-cooperative communication. At present, the recognition of FEC codes is mainly concentrated in the field of semi-blind [...] Read more.
Forward error correction codes (FEC) are one of the vital sections of modern communication systems; therefore, recognition of the coding type is an important issue in non-cooperative communication. At present, the recognition of FEC codes is mainly concentrated in the field of semi-blind identification with known types of codes. However, based on information asymmetry, the receiver cannot know the types of channel coding previously used in non-cooperative systems such as cognitive radio and remote sensing of communication. Therefore, it is important to recognize the error-correcting encoding type with no prior information. Although the traditional algorithm can also recognize the type of codes, it is only applicable to the case without errors, and its practicability is poor. In the paper, we propose a new method to identify the types of FEC codes based on depth distribution in non-cooperative communication. The proposed algorithm can effectively recognize linear block codes, convolutional codes, and Turbo codes under a low error probability level, and has a higher robustness to noise transmission environment. In addition, an improved matrix estimation algorithm based on Gaussian elimination was adopted in this paper, which effectively improves the parameter identification in a noisy environment. Finally, we used a general framework to unify all the reconstruction algorithms to simplify the complexity of the algorithm. The simulation results show that, compared with the traditional algorithm based on matrix rank, the proposed algorithm has a better anti-interference performance. The method proposed is simple and convenient for engineering and practical applications. Full article
Show Figures

Figure 1

14 pages, 3113 KB  
Article
Blind Recognition of Forward Error Correction Codes Based on Recurrent Neural Network
by Fan Mei, Hong Chen and Yingke Lei
Sensors 2021, 21(11), 3884; https://doi.org/10.3390/s21113884 - 4 Jun 2021
Cited by 14 | Viewed by 4854
Abstract
Forward error correction coding is the most common way of channel coding and the key point of error correction coding. Therefore, the recognition of which coding type is an important issue in non-cooperative communication. At present, the recognition of FEC codes is mainly [...] Read more.
Forward error correction coding is the most common way of channel coding and the key point of error correction coding. Therefore, the recognition of which coding type is an important issue in non-cooperative communication. At present, the recognition of FEC codes is mainly concentrated in the field of semi-blind identification with known types of codes. However, the receiver cannot know the types of channel coding previously in non-cooperative systems such as cognitive radio and remote sensing of communication. Therefore, it is important to recognize the error-correcting encoding type with no prior information. In the paper, we come up with a neoteric method to identify the types of FEC codes based on Recurrent Neural Network (RNN) under the condition of non-cooperative communication. The algorithm classifies the input data into Bose-Chaudhuri-Hocquenghem (BCH) codes, Low-density Parity-check (LDPC) codes, Turbo codes and convolutional codes. So as to train the RNN model with better performance, the weight initialization method is optimized and the network performance is improved. The experimental result indicates that the average recognition rate of this model is 99% when the signal-to-noise ratio (SNR) ranges from 0 dB to 10 dB, which is in line with the requirements of engineering practice under the condition of non-cooperative communication. Moreover, the comparison of different parameters and models show the effectiveness and practicability of the algorithm proposed. Full article
(This article belongs to the Section Intelligent Sensors)
Show Figures

Figure 1

19 pages, 3192 KB  
Article
Intelligent Cognitive Radio Ad-Hoc Network: Planning, Learning and Dynamic Configuration
by Kwang-Eog Lee, Joon Goo Park and Sang-Jo Yoo
Electronics 2021, 10(3), 254; https://doi.org/10.3390/electronics10030254 - 22 Jan 2021
Cited by 13 | Viewed by 4100
Abstract
Cognitive radio (CR) is an adaptive radio technology that can automatically detect available channels in a wireless spectrum and change transmission parameters to improve the radio operating behavior. A CR ad-hoc network (CRAHN) should be able to coexist with primary user (PU) systems [...] Read more.
Cognitive radio (CR) is an adaptive radio technology that can automatically detect available channels in a wireless spectrum and change transmission parameters to improve the radio operating behavior. A CR ad-hoc network (CRAHN) should be able to coexist with primary user (PU) systems and other CR secondary systems without causing harmful interference to licensed PUs as well as dynamically configure autonomous and decentralized networks. Therefore, an intelligent system structure is required for efficient spectrum use. In this paper, we present a learning-based distributed autonomous CRAHN network system model for network planning, learning, and dynamic configuration. Based on the system model, we propose machine learning-based optimization algorithms for spectrum sensing, cluster-based ad-hoc network configuration, and context-aware signal classification. Using the sensing engine and the cognitive engine, the surrounding spectrum usage and the neighbor network operation status can be analyzed. The proposed policy engine can create network operation policies for the dynamically changing surrounding wireless environment, detect policy conflicts, and infer the optimal policy for the current situation. The decision engine finally determines and configures the optimal CRAHN configuration parameters through cooperation with a learning engine, in which we implement the proposed machine-learning algorithms. The simulation results show that the proposed machine-learning CRAHN algorithms can construct CR cluster networks that have a long network lifetime and high spectrum utility. Additionally, with high signal context recognition performance, we can ensure coexistence with neighboring systems. Full article
(This article belongs to the Special Issue Mobile Ad Hoc Networks: Recent Advances and Future Trends)
Show Figures

Figure 1

15 pages, 3878 KB  
Article
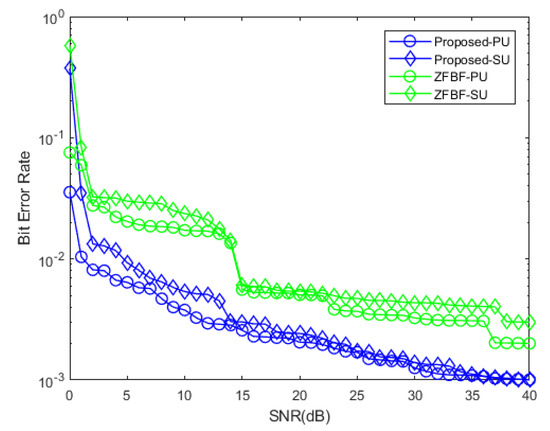
Secure Beamforming in 5G-Based Cognitive Radio Network
by Hyils Sharon Magdalene Antony and Thulasimani Lakshmanan
Symmetry 2019, 11(10), 1260; https://doi.org/10.3390/sym11101260 - 9 Oct 2019
Cited by 7 | Viewed by 7511
Abstract
Cognitive radio network (CRN) and non-orthogonal multiple-access (NOMA) is a significant system in the 5G wireless communication system. However, the system is an exceptional way for the cognitive users to secure a communication from the interferences in multiple-input multiple-output (MIMO)-NOMA-based cognitive radio network. [...] Read more.
Cognitive radio network (CRN) and non-orthogonal multiple-access (NOMA) is a significant system in the 5G wireless communication system. However, the system is an exceptional way for the cognitive users to secure a communication from the interferences in multiple-input multiple-output (MIMO)-NOMA-based cognitive radio network. In this article, a new beamforming technique is proposed to secure an information exchange within the same cells and neighboring cells from all intervened users. The interference is caused by an imperfect spectrum sensing of the secondary users (SUs). The SUs are intended to access the primary channels. At the same time, the primary user also returns to the channel before the SUs access ends. This similar way of accessing the primary channel will cause interference between the users. Thus, we predicted that the impact of interferences would be greatly reduced by the proposed technique, and that the proposed technique would maximize the entire secrecy rate in the 5G-based cognitive radio network. The simulation result provides better evidence for the performance of the proposed technique. Full article
Show Figures

Figure 1

14 pages, 2276 KB  
Article
Spectrum Occupancy Measurements and Analysis in 2.4 GHz WLAN
by Adnan Ahmad Cheema and Sana Salous
Electronics 2019, 8(9), 1011; https://doi.org/10.3390/electronics8091011 - 10 Sep 2019
Cited by 15 | Viewed by 4332
Abstract
High time resolution spectrum occupancy measurements and analysis are presented for 2.4 GHz WLAN signals. A custom-designed wideband sensing engine records the received power of signals, and its performance is presented to select the decision threshold required to define the channel state (busy/idle). [...] Read more.
High time resolution spectrum occupancy measurements and analysis are presented for 2.4 GHz WLAN signals. A custom-designed wideband sensing engine records the received power of signals, and its performance is presented to select the decision threshold required to define the channel state (busy/idle). Two sets of measurements are presented where data were collected using an omni-directional and directional antenna in an indoor environment. Statistics of the idle time windows in the 2.4 GHz WLAN are analyzed using a wider set of distributions, which require fewer parameters to compute and are more practical for implementation compared to the widely-used phase type or Gaussian mixture distributions. For the omni-directional antenna, it was found that the lognormal and gamma distributions can be used to model the behavior of the idle time windows under different network traffic loads. In addition, the measurements show that the low time resolution and angle of arrival affect the statistics of the idle time windows. Full article
Show Figures

Figure 1

19 pages, 647 KB  
Article
Unscented Kalman Filter Based on Spectrum Sensing in a Cognitive Radio Network Using an Adaptive Fuzzy System
by Md Ruhul Amin, Md Mahbubur Rahman, Mohammad Amazad Hossain, Md Khairul Islam, Kazi Mowdud Ahmed, Bikash Chandra Singh and Md Sipon Miah
Big Data Cogn. Comput. 2018, 2(4), 39; https://doi.org/10.3390/bdcc2040039 - 17 Dec 2018
Cited by 10 | Viewed by 4998
Abstract
In this paper, we proposed the unscented Kalman filter (UKF) based on cooperative spectrum sensing (CSS) scheme in a cognitive radio network (CRN) using an adaptive fuzzy system—in this proposed scheme, firstly, the UKF to apply the nonlinear system which is used to [...] Read more.
In this paper, we proposed the unscented Kalman filter (UKF) based on cooperative spectrum sensing (CSS) scheme in a cognitive radio network (CRN) using an adaptive fuzzy system—in this proposed scheme, firstly, the UKF to apply the nonlinear system which is used to minimize the mean square estimation error; secondly, an adaptive fuzzy logic rule based on an inference engine to estimate the local decisions to detect a licensed primary user (PU) that is applied at the fusion center (FC). After that, the FC makes a global decision by using a defuzzification procedure based on a proposed algorithm. Simulation results show that the proposed scheme achieved better detection gain than the conventional schemes like an equal gain combining (EGC) based soft fusion rule and a Kalman filter (KL) based soft fusion rule under any conditions. Moreover, the proposed scheme achieved the lowest global probability of error compared to both the conventional EGC and KF schemes. Full article
Show Figures

Figure 1

Back to TopTop