Sign in to use this feature.

Years

Between: -

Subjects

remove_circle_outline
remove_circle_outline
remove_circle_outline
remove_circle_outline
remove_circle_outline
remove_circle_outline

Journals

Article Types

Countries / Regions

Search Results (12)

Search Parameters:
Keywords = clinician led AI

Order results
Result details
Results per page
Select all
Export citation of selected articles as:
27 pages, 3658 KB  
Article
SkinVisualNet: A Hybrid Deep Learning Approach Leveraging Explainable Models for Identifying Lyme Disease from Skin Rash Images
by Amir Sohel, Rittik Chandra Das Turjy, Sarbajit Paul Bappy, Md Assaduzzaman, Ahmed Al Marouf, Jon George Rokne and Reda Alhajj
Mach. Learn. Knowl. Extr. 2025, 7(4), 157; https://doi.org/10.3390/make7040157 - 1 Dec 2025
Viewed by 479
Abstract
Lyme disease, caused by the Borrelia burgdorferi bacterium and transmitted through black-legged (deer) tick bites, is becoming increasingly prevalent globally. According to data from the Lyme Disease Association, the number of cases has surged by more than 357% over the past 15 years. [...] Read more.
Lyme disease, caused by the Borrelia burgdorferi bacterium and transmitted through black-legged (deer) tick bites, is becoming increasingly prevalent globally. According to data from the Lyme Disease Association, the number of cases has surged by more than 357% over the past 15 years. According to the Infectious Disease Society of America, traditional diagnostic methods are often slow, potentially allowing bacterial proliferation and complicating early management. This study proposes a novel hybrid deep learning framework to classify Lyme disease rashes, addressing the global prevalence of the disease caused by the Borrelia burgdorferi bacterium, which is transmitted through black-legged (deer) tick bites. This study presents a novel hybrid deep learning framework for classifying Lyme disease rashes, utilizing pre-trained models (ResNet50 V2, VGG19, DenseNet201) for initial classification. By combining VGG19 and DenseNet201 architectures, we developed a hybrid model, SkinVisualNet, which achieved an impressive accuracy of 98.83%, precision of 98.45%, recall of 99.09%, and an F1 score of 98.76%. To ensure the robustness and generalizability of the model, 5-fold cross-validation (CV) was performed, generating an average validation accuracy between 98.20% and 98.92%. Incorporating image preprocessing techniques such as gamma correction, contrast stretching and data augmentation led to a 10–13% improvement in model accuracy, significantly enhancing its ability to generalize across various conditions and improving overall performance. To improve model interpretability, we applied Explainable AI methods like LIME, Grad-CAM, CAM++, Score CAM and Smooth Grad to visualize the rash image regions most influential in classification. These techniques enhance both diagnostic transparency and model reliability, helping clinicians better understand the diagnostic decisions. The proposed framework demonstrates a significant advancement in automated Lyme disease detection, providing a robust and explainable AI-based diagnostic tool that can aid clinicians in improving patient outcomes. Full article
(This article belongs to the Special Issue Advances in Explainable Artificial Intelligence (XAI): 3rd Edition)
Show Figures

Graphical abstract

15 pages, 2315 KB  
Article
Clinician-Led Development and Feasibility of a Neural Network for Assessing 3D Dental Cavity Preparations Assisted by Conversational AI
by Mohammed El-Hakim, Haitham Khaled, Amr Fawzy and Robert Anthonappa
Dent. J. 2025, 13(11), 531; https://doi.org/10.3390/dj13110531 - 13 Nov 2025
Viewed by 1039
Abstract
Introduction: Artificial intelligence is emerging in dental education, but its use in preclinical assessment remains limited. Large language models like ChatGPT® V4.5 enable non-programmers to build AI models through real-time guidance, addressing the coding barrier. Aim: This study aims to empower clinician-led, [...] Read more.
Introduction: Artificial intelligence is emerging in dental education, but its use in preclinical assessment remains limited. Large language models like ChatGPT® V4.5 enable non-programmers to build AI models through real-time guidance, addressing the coding barrier. Aim: This study aims to empower clinician-led, low-cost, AI-driven assessment models in preclinical restorative dentistry and to evaluate the technical feasibility of using a neural network to score 3D cavity preparations. Methods: Twenty mandibular molars (tooth 46), each with two carious lesions, were prepared and scored by two expert examiners using a 20-point rubric. The teeth were scanned with a Medit i700® and exported as .OBJ files. Using Open3D, the models were processed into point clouds. With ChatGPT’s guidance, the clinician built a PointNet-based neural model in PyTorch, training it on 20 cases and testing it on 10 unseen preparations. Results: In training, the model achieved an MAE of 0.82, RMSE of 1.02, and Pearson’s r = 0.88, with 66.7% and 93.3% of the predictions within ±5% and ±10% of the examiner scores, respectively. On the test set, it achieved an MAE of 0.97, RMSE of 1.16, and r = 0.92, with 50% and 100% of scores within ±5% and ±10%, respectively. These results show a strong alignment with examiner scores and an early generalizability for scoring preclinical cavity preparations. Conclusions: This study confirms the feasibility of clinician-led, low-cost AI development for 3D cavity assessment using ChatGPT, even without prior coding expertise. Full article
(This article belongs to the Special Issue Dental Education: Innovation and Challenge)
Show Figures

Figure 1

23 pages, 704 KB  
Review
Patient-Reported Outcome Measures in Adults with Type 2 Diabetes—With a Focus on Older Populations: An AI-Assisted Rapid Review of Use and Implementation in Clinical and Organizational Practice
by Rossella Messina, Maria Pia Fantini, Michael Lodi, Paolo Di Bartolo, Rabih Chattat and Jacopo Lenzi
Healthcare 2025, 13(22), 2840; https://doi.org/10.3390/healthcare13222840 - 8 Nov 2025
Viewed by 1120
Abstract
Background/Objectives: The aging global population has led to a rising prevalence of type 2 diabetes mellitus (T2DM), in which biomedical outcomes alone fail to capture patients’ lived experiences. Patient-Reported Outcome Measures (PROMs) can provide insights into psychological, psychosocial, and quality-of-life (QoL) dimensions, [...] Read more.
Background/Objectives: The aging global population has led to a rising prevalence of type 2 diabetes mellitus (T2DM), in which biomedical outcomes alone fail to capture patients’ lived experiences. Patient-Reported Outcome Measures (PROMs) can provide insights into psychological, psychosocial, and quality-of-life (QoL) dimensions, yet their use—particularly among older adults—remains inconsistent. This AI-assisted rapid review aimed to map how PROMs are currently applied in adults with T2DM, with specific attention to studies involving older populations, focusing on their role in assessing well-being, distress, depression, and treatment satisfaction, as well as their implementation in clinical and organizational practice. Methods: A rapid review was conducted using Elicit, an AI tool designed to support systematic evidence synthesis. Studies published between 2015 and 2025 were identified from Semantic Scholar, complemented by manual searches for recent or unindexed papers. Eligibility criteria required inclusion of adults with T2DM and use of validated PROMs in real-world settings. Studies explicitly describing older or elderly subgroups were highlighted separately. After screening 504 records, 167 studies were included. Data extraction covered study design, instruments used, populations, outcomes, and implementation details. Results: The most frequently assessed outcomes were diabetes distress, depression, QoL, treatment satisfaction, and self-efficacy. Common instruments included PAID, DDS, PHQ-9, WHO-5, EQ-5D, SF-36, DTSQ, and GDS. Evidence showed PROMs effectively identified high-risk patients and informed tailored interventions, but integration into routine care remained limited. Barriers included workflow disruption, lack of provider training, heterogeneity of tools, and insufficient cultural validation. Facilitators included brief instruments, digital administration, and linkage with care planning. Conclusions: PROMs are valuable in capturing psychosocial and psychological burdens in adults with T2DM, including but not limited to older populations, but routine implementation is inconsistent. Broader adoption will require digital infrastructure, clinician training, and organizational integration, as well as the development of PROMs that capture experiences with emerging diabetes technologies. Methodologically, this study illustrates the feasibility of AI-assisted rapid reviews to generate timely, evidence-informed syntheses. Full article
Show Figures

Figure 1

13 pages, 360 KB  
Review
Emerging Metal Additive Manufacturing for Individualized Dental Therapies: A Narrative Review
by Peng Chen, Taishi Yokoi, Ying-Sui Sun, Huiyong Yang and Hiroyasu Kanetaka
Dent. J. 2025, 13(9), 424; https://doi.org/10.3390/dj13090424 - 15 Sep 2025
Viewed by 1391
Abstract
Metal additive manufacturing (AM) techniques, particularly laser powder bed fusion, are being increasingly recognized not as brand-new technologies, but as emerging technologies with their recent advancements—such as the development of optimized alloys, seamless digital workflow integration, and applications in patient-specific prostheses. With the [...] Read more.
Metal additive manufacturing (AM) techniques, particularly laser powder bed fusion, are being increasingly recognized not as brand-new technologies, but as emerging technologies with their recent advancements—such as the development of optimized alloys, seamless digital workflow integration, and applications in patient-specific prostheses. With the rise in patient-specific approaches in dentistry, clinicians are seeking customized devices that precisely match individual anatomical and functional needs. AM offers various advantages, such as the fabrication of complex geometries directly from digital designs, enhanced clinical precision, reduced material waste, and simplified manufacturing workflow, and hence can uniquely address these demands. Recent advancements in AM techniques have led to the development of titanium and cobalt–chromium alloys with improved mechanical properties, corrosion resistance, and biological compatibility. These alloys show great potential for clinical applications. Additionally, AM enables precise control over the microstructures and surface topographies of these alloys during fabrication, facilitating their optimized integration with biological tissues. This mini review summarizes recent advancements in metal AM technologies relevant to personalized dentistry, highlights key material developments, discusses current clinical applications, and identifies key challenges such as high cost, materials limitations, and regulatory hurdles, and highlights future opportunities including multi-materials AM, smart implants, and AI-driven optimization for fully integrated, digitally driven personalized dental care. Full article
(This article belongs to the Section Dental Materials)
Show Figures

Graphical abstract

19 pages, 691 KB  
Review
Artificial Intelligence in Dental Education: A Scoping Review of Applications, Challenges, and Gaps
by Mohammed El-Hakim, Robert Anthonappa and Amr Fawzy
Dent. J. 2025, 13(9), 384; https://doi.org/10.3390/dj13090384 - 25 Aug 2025
Cited by 8 | Viewed by 4776
Abstract
Background/Objectives: This scoping review aims to map existing AI applications in dental education, in student learning, assessment, and diagnostic training, identifying key limitations and challenges. Methods: Following the Arksey and O’Malley framework and PRISMA-ScR guidelines, six databases were searched in March 2025 using [...] Read more.
Background/Objectives: This scoping review aims to map existing AI applications in dental education, in student learning, assessment, and diagnostic training, identifying key limitations and challenges. Methods: Following the Arksey and O’Malley framework and PRISMA-ScR guidelines, six databases were searched in March 2025 using combinations of the following search words: “dental education,” “artificial intelligence,” “machine learning,” and “student assessment”. Inclusion was limited to English-language empirical studies focused on dental student education. Of 547 identified studies, 17 met the inclusion criteria. They were categorized into four domains: (1) Preclinical Training, (2) AI in Clinical, Diagnostic Training, and Radiographic Interpretation, (3) AI as an Assessment Tool and Feedback System, and (4) AI in Content Generation for Dental Education. Results: AI has positively influenced various domains, enhancing procedural accuracy, diagnostic confidence, assessment efficiency, and content delivery. However, it struggles to assess nuanced competencies like dexterity and clinical judgment. The challenges faced include disparate definitions of AI, ethical and privacy concerns, model variability, and a deficiency of dental leadership in AI development. At present, most tools are engineered by computer scientists and may not align effectively with the priorities of dental education. Conclusions: AI holds significant potential to enhance dental education outcomes. However, to guarantee its relevance and reliability, it requires standard frameworks, ethical oversight, and clinician-led development. Future research should concentrate on implementing real-time AI-driven feedback systems during preclinical training and advocate for more precise definitions to support consistent AI application and evaluation in dental education. Full article
(This article belongs to the Section Dental Education)
Show Figures

Figure 1

25 pages, 2541 KB  
Article
Machine Learning in Predicting Cardiac Events for ESRD Patients: A Framework for Clinical Decision Support
by Chien-Wei Chuang, Chung-Kuan Wu, Chao-Hsin Wu, Ben-Chang Shia and Mingchih Chen
Diagnostics 2025, 15(9), 1063; https://doi.org/10.3390/diagnostics15091063 - 22 Apr 2025
Cited by 3 | Viewed by 1791
Abstract
Background/Objectives: Patients with end-stage renal disease (ESRD) are at an increased risk of major adverse cardiac events (MACEs), highlighting the need for accurate risk prediction and personalized interventions. This study aims to develop and evaluate machine learning (ML) models to identify key predictive [...] Read more.
Background/Objectives: Patients with end-stage renal disease (ESRD) are at an increased risk of major adverse cardiac events (MACEs), highlighting the need for accurate risk prediction and personalized interventions. This study aims to develop and evaluate machine learning (ML) models to identify key predictive features and enhance clinical decision-making in MACE risk assessment. Methods: A dataset comprising 84 variables, including patient demographics, laboratory findings, and comorbidities, was analyzed using CatBoost, XGBoost, and LightGBM. Feature selection, cross-validation, and SHAP (SHapley Additive exPlanations) analyses were employed to improve model interpretability and clinical relevance. Results: CatBoost exhibited the highest predictive performance among the models tested, achieving an AUC of 0.745 (0.605–0.83) with balanced sensitivity and specificity. Key predictors of MACEs included antiplatelet use, the grade of left ventricular hypertrophy, and serum albumin levels. SHAP analysis enhanced the interpretability of model outputs, supporting clinician-led risk stratification. Conclusions: This study highlights the potential of ML-based predictive modeling to improve MACE risk assessment in patients with ESRD. The findings support the adoption of ML models in clinical workflows by integrating explainable AI methods to enable individualized treatment planning. Future integration with electronic health record systems may facilitate real-time decision-making and enhance patient outcomes. Full article
(This article belongs to the Section Machine Learning and Artificial Intelligence in Diagnostics)
Show Figures

Figure 1

21 pages, 974 KB  
Review
Artificial Intelligence in Audiology: A Scoping Review of Current Applications and Future Directions
by Andrea Frosolini, Leonardo Franz, Valeria Caragli, Elisabetta Genovese, Cosimo de Filippis and Gino Marioni
Sensors 2024, 24(22), 7126; https://doi.org/10.3390/s24227126 - 6 Nov 2024
Cited by 21 | Viewed by 11023
Abstract
The integration of artificial intelligence (AI) into medical disciplines is rapidly transforming healthcare delivery, with audiology being no exception. By synthesizing the existing literature, this review seeks to inform clinicians, researchers, and policymakers about the potential and challenges of integrating AI into audiological [...] Read more.
The integration of artificial intelligence (AI) into medical disciplines is rapidly transforming healthcare delivery, with audiology being no exception. By synthesizing the existing literature, this review seeks to inform clinicians, researchers, and policymakers about the potential and challenges of integrating AI into audiological practice. The PubMed, Cochrane, and Google Scholar databases were searched for articles published in English from 1990 to 2024 with the following query: “(audiology) AND (“artificial intelligence” OR “machine learning” OR “deep learning”)”. The PRISMA extension for scoping reviews (PRISMA-ScR) was followed. The database research yielded 1359 results, and the selection process led to the inclusion of 104 manuscripts. The integration of AI in audiology has evolved significantly over the succeeding decades, with 87.5% of manuscripts published in the last 4 years. Most types of AI were consistently used for specific purposes, such as logistic regression and other statistical machine learning tools (e.g., support vector machine, multilayer perceptron, random forest, deep belief network, decision tree, k-nearest neighbor, or LASSO) for automated audiometry and clinical predictions; convolutional neural networks for radiological image analysis; and large language models for automatic generation of diagnostic reports. Despite the advances in AI technologies, different ethical and professional challenges are still present, underscoring the need for larger, more diverse data collection and bioethics studies in the field of audiology. Full article
(This article belongs to the Section Biomedical Sensors)
Show Figures

Figure 1

30 pages, 1617 KB  
Review
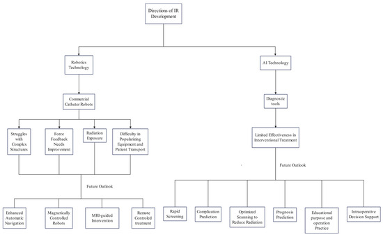
How AI and Robotics Will Advance Interventional Radiology: Narrative Review and Future Perspectives
by Jiaming Zhang, Jiayi Fang, Yanneng Xu and Guangyan Si
Diagnostics 2024, 14(13), 1393; https://doi.org/10.3390/diagnostics14131393 - 29 Jun 2024
Cited by 22 | Viewed by 8664
Abstract
The rapid advancement of artificial intelligence (AI) and robotics has led to significant progress in various medical fields including interventional radiology (IR). This review focuses on the research progress and applications of AI and robotics in IR, including deep learning (DL), machine learning [...] Read more.
The rapid advancement of artificial intelligence (AI) and robotics has led to significant progress in various medical fields including interventional radiology (IR). This review focuses on the research progress and applications of AI and robotics in IR, including deep learning (DL), machine learning (ML), and convolutional neural networks (CNNs) across specialties such as oncology, neurology, and cardiology, aiming to explore potential directions in future interventional treatments. To ensure the breadth and depth of this review, we implemented a systematic literature search strategy, selecting research published within the last five years. We conducted searches in databases such as PubMed and Google Scholar to find relevant literature. Special emphasis was placed on selecting large-scale studies to ensure the comprehensiveness and reliability of the results. This review summarizes the latest research directions and developments, ultimately analyzing their corresponding potential and limitations. It furnishes essential information and insights for researchers, clinicians, and policymakers, potentially propelling advancements and innovations within the domains of AI and IR. Finally, our findings indicate that although AI and robotics technologies are not yet widely applied in clinical settings, they are evolving across multiple aspects and are expected to significantly improve the processes and efficacy of interventional treatments. Full article
(This article belongs to the Section Machine Learning and Artificial Intelligence in Diagnostics)
Show Figures

Figure 1

13 pages, 1077 KB  
Conference Report
The REthinking Clinical Trials Program Retreat 2023: Creating Partnerships to Optimize Quality Cancer Care
by Ana-Alicia Beltran-Bless, Mark Clemons, Lisa Vandermeer, Khaled El Emam, Terry L. Ng, Sharon McGee, Arif Ali Awan, Gregory Pond, Julie Renaud, Gwen Barton, Brian Hutton and Marie-France Savard
Curr. Oncol. 2024, 31(3), 1376-1388; https://doi.org/10.3390/curroncol31030104 - 6 Mar 2024
Cited by 1 | Viewed by 2476
Abstract
Patients, families, healthcare providers and funders face multiple comparable treatment options without knowing which provides the best quality of care. As a step towards improving this, the REthinking Clinical Trials (REaCT) pragmatic trials program started in 2014 to break down many of the [...] Read more.
Patients, families, healthcare providers and funders face multiple comparable treatment options without knowing which provides the best quality of care. As a step towards improving this, the REthinking Clinical Trials (REaCT) pragmatic trials program started in 2014 to break down many of the traditional barriers to performing clinical trials. However, until other innovative methodologies become widely used, the impact of this program will remain limited. These innovations include the incorporation of near equivalence analyses and the incorporation of artificial intelligence (AI) into clinical trial design. Near equivalence analyses allow for the comparison of different treatments (drug and non-drug) using quality of life, toxicity, cost-effectiveness, and pharmacokinetic/pharmacodynamic data. AI offers unique opportunities to maximize the information gleaned from clinical trials, reduces sample size estimates, and can potentially “rescue” poorly accruing trials. On 2 May 2023, the first REaCT international symposium took place to connect clinicians and scientists, set goals and identify future avenues for investigator-led clinical trials. Here, we summarize the topics presented at this meeting to promote sharing and support other similarly motivated groups to learn and share their experiences. Full article
Show Figures

Figure 1

12 pages, 1794 KB  
Article
Accuracy of Treatment Recommendations by Pragmatic Evidence Search and Artificial Intelligence: An Exploratory Study
by Zunaira Baig, Daniel Lawrence, Mahen Ganhewa and Nicola Cirillo
Diagnostics 2024, 14(5), 527; https://doi.org/10.3390/diagnostics14050527 - 1 Mar 2024
Cited by 5 | Viewed by 2346
Abstract
There is extensive literature emerging in the field of dentistry with the aim to optimize clinical practice. Evidence-based guidelines (EBGs) are designed to collate diagnostic criteria and clinical treatment for a range of conditions based on high-quality evidence. Recently, advancements in Artificial Intelligence [...] Read more.
There is extensive literature emerging in the field of dentistry with the aim to optimize clinical practice. Evidence-based guidelines (EBGs) are designed to collate diagnostic criteria and clinical treatment for a range of conditions based on high-quality evidence. Recently, advancements in Artificial Intelligence (AI) have instigated further queries into its applicability and integration into dentistry. Hence, the aim of this study was to develop a model that can be used to assess the accuracy of treatment recommendations for dental conditions generated by individual clinicians and the outcomes of AI outputs. For this pilot study, a Delphi panel of six experts led by CoTreat AI provided the definition and developed evidence-based recommendations for subgingival and supragingival calculus. For the rapid review—a pragmatic approach that aims to rapidly assess the evidence base using a systematic methodology—the Ovid Medline database was searched for subgingival and supragingival calculus. Studies were selected and reported based on the Preferred Reporting Items for Systematic Reviews and Meta-analyses (PRISMA), and this study complied with the minimum requirements for completing a restricted systematic review. Treatment recommendations were also searched for these same conditions in ChatGPT (version 3.5 and 4) and Bard (now Gemini). Adherence to the recommendations of the standard was assessed using qualitative content analysis and agreement scores for interrater reliability. Treatment recommendations by AI programs generally aligned with the current literature, with an agreement of up to 75%, although data sources were not provided by these tools, except for Bard. The clinician’s rapid review results suggested several procedures that may increase the likelihood of overtreatment, as did GPT4. In terms of overall accuracy, GPT4 outperformed all other tools, including rapid review (Cohen’s kappa 0.42 vs. 0.28). In summary, this study provides preliminary observations for the suitability of different evidence-generating methods to inform clinical dental practice. Full article
(This article belongs to the Special Issue Deep Learning for Medical Imaging Diagnosis)
Show Figures

Figure 1

16 pages, 353 KB  
Review
Considerations of COVID-19 in Ophthalmology
by Maria Letizia Salvetat, Mutali Musa, Francesco Pellegrini, Carlo Salati, Leopoldo Spadea and Marco Zeppieri
Microorganisms 2023, 11(9), 2220; https://doi.org/10.3390/microorganisms11092220 - 31 Aug 2023
Cited by 6 | Viewed by 2773
Abstract
Since its emergence in early 2020, the SARS-CoV-2 infection has had a significant impact on the entire eye care system. Ophthalmologists have been categorized as a high-risk group for contracting the virus due to the belief that the eye may be a site [...] Read more.
Since its emergence in early 2020, the SARS-CoV-2 infection has had a significant impact on the entire eye care system. Ophthalmologists have been categorized as a high-risk group for contracting the virus due to the belief that the eye may be a site of inoculation and transmission of the SARS-CoV-2 infection. As a result, clinical ophthalmologists, optometrists, and eyecare professionals have had to familiarize themselves with the ocular manifestations of COVID-19, as well as its treatments and vaccines. The implementation of measures to prevent the transmission of the virus, such as restrictions, lockdowns, telemedicine, and artificial intelligence (AI), have led to substantial and potentially irreversible changes in routine clinical practice, education, and research. This has resulted in the emergence of a new mode of managing patients in a routine clinical setting. This brief review aims to provide an overview of various aspects of COVID-19 in ophthalmology, including the ocular manifestations related to the disease, the modes of transmission of SARS-CoV-2 infection, precautions taken in ophthalmic practice to prevent the spread of the virus, drugs, and vaccines used in the treatment of COVID-19, the impact of the pandemic on patients, clinicians, and the eye care system as a whole, and the future of ophthalmology conditioned by this global pandemic experience. Full article
(This article belongs to the Special Issue Latest Review Papers in Virology 2023)
23 pages, 2115 KB  
Review
Application of Artificial Intelligence Methods for Imaging of Spinal Metastasis
by Wilson Ong, Lei Zhu, Wenqiao Zhang, Tricia Kuah, Desmond Shi Wei Lim, Xi Zhen Low, Yee Liang Thian, Ee Chin Teo, Jiong Hao Tan, Naresh Kumar, Balamurugan A. Vellayappan, Beng Chin Ooi, Swee Tian Quek, Andrew Makmur and James Thomas Patrick Decourcy Hallinan
Cancers 2022, 14(16), 4025; https://doi.org/10.3390/cancers14164025 - 20 Aug 2022
Cited by 26 | Viewed by 4602
Abstract
Spinal metastasis is the most common malignant disease of the spine. Recently, major advances in machine learning and artificial intelligence technology have led to their increased use in oncological imaging. The purpose of this study is to review and summarise the present evidence [...] Read more.
Spinal metastasis is the most common malignant disease of the spine. Recently, major advances in machine learning and artificial intelligence technology have led to their increased use in oncological imaging. The purpose of this study is to review and summarise the present evidence for artificial intelligence applications in the detection, classification and management of spinal metastasis, along with their potential integration into clinical practice. A systematic, detailed search of the main electronic medical databases was undertaken in concordance with the PRISMA guidelines. A total of 30 articles were retrieved from the database and reviewed. Key findings of current AI applications were compiled and summarised. The main clinical applications of AI techniques include image processing, diagnosis, decision support, treatment assistance and prognostic outcomes. In the realm of spinal oncology, artificial intelligence technologies have achieved relatively good performance and hold immense potential to aid clinicians, including enhancing work efficiency and reducing adverse events. Further research is required to validate the clinical performance of the AI tools and facilitate their integration into routine clinical practice. Full article
Show Figures

Figure 1

Back to TopTop