Sign in to use this feature.

Years

Between: -

Subjects

remove_circle_outline
remove_circle_outline
remove_circle_outline
remove_circle_outline

Journals

Article Types

Countries / Regions

Search Results (17)

Search Parameters:
Keywords = chitosan dimers

Order results
Result details
Results per page
Select all
Export citation of selected articles as:
18 pages, 3975 KB  
Article
Effect of Chitooligosaccharides on TLR2/NF-κB Signaling in LPS-Stimulated RAW 264.7 Macrophages
by Mengting Zhao, Shurong Pang, Yiqing Gao, Ting Li and Hongrui Jiang
Molecules 2025, 30(10), 2226; https://doi.org/10.3390/molecules30102226 - 20 May 2025
Cited by 3 | Viewed by 1479
Abstract
Chitooligosaccharides (COSs), degraded products of chitosan or chitin, are attracting growing interest owing to their low degree of polymerization (DP), high solubility, and prominent anti-inflammatory activity. However, the correlation between their structure and anti-inflammatory activities still needs to be explored. In this study, [...] Read more.
Chitooligosaccharides (COSs), degraded products of chitosan or chitin, are attracting growing interest owing to their low degree of polymerization (DP), high solubility, and prominent anti-inflammatory activity. However, the correlation between their structure and anti-inflammatory activities still needs to be explored. In this study, we use LPS-stimulated RAW 264.7 macrophages as an inflammatory model to systematically evaluate COS1–7 for their effects on inflammatory mediators and NF-κB signaling pathways. The results of Griess assay, ELISA, and real-time quantitative PCR show that COSs can inhibit the expression of NO, iNOS, and pro-inflammatory cytokines (IL-6, TNF-α, MCP-1 and IL-1β), thereby attenuating inflammatory signaling. Notably, chitohexaose (COS6) exhibits the most significant anti-inflammatory effect, reducing the mRNA levels of LPS-induced iNOS, IL-6, and IL-1β and the production of IL-6 and TNF-α by more than 50%. Transcriptome, western blotting, and real-time quantitative PCR analysis reveal that COSs can inhibit the activation of the NF-κB signal pathway by down-regulating TLR2 levels. Additionally, molecular docking confirms that COSs retard TLR2/4 dimerization and LPS recognition by TLR4, affecting downstream signaling cascades. In summary, this study provides a valuable insight into the potential anti-inflammatory mechanism of COSs and highlights the possible applications in human health promotion by modulating receptor-mediated signaling pathways. Full article
Show Figures

Graphical abstract

20 pages, 4626 KB  
Article
Enzymatic Oxidation of Hydroxytyrosol in Deep Eutectic Solvents for Chitosan Functionalization and Preparation of Bioactive Nanogels
by Myrto G. Bellou, Anastasia Skonta, Alexandra V. Chatzikonstantinou, Angeliki C. Polydera, Petros Katapodis, Epaminondas Voutsas and Haralambos Stamatis
Catalysts 2025, 15(2), 180; https://doi.org/10.3390/catal15020180 - 14 Feb 2025
Cited by 3 | Viewed by 1639
Abstract
Biocatalytic processes for the formation of bioactive compounds and biopolymer preparations that can be applied in pharmaceuticals and cosmetics are gaining increasing interest due to their safety and sustainability, relying on environmentally friendly approaches and biocompatible compounds. In this work, we investigate the [...] Read more.
Biocatalytic processes for the formation of bioactive compounds and biopolymer preparations that can be applied in pharmaceuticals and cosmetics are gaining increasing interest due to their safety and sustainability, relying on environmentally friendly approaches and biocompatible compounds. In this work, we investigate the implementation of various Deep Eutectic Solvents (DES) in the laccase-catalyzed oxidation of hydroxytyrosol (HT), aiming to produce its oligomer derivatives such as HT dimer and trimer. The composition of the reaction mixture in which the oligomers’ yield was the highest was 70% v/v Bet:PG (1:4 molar ratio). The oligomers formed were subsequently used for the non-enzymatic grafting of chitosan (CS) and the development of bioactive chitosan-based nanogels (NG). Grafted chitosan nanogels were prepared by ionic gelation using sodium tripolyphosphate (TPP) as a cross-linking agent. The functionalized chitosan was characterized using Fourier-Transform Infrared (FTIR) and Nuclear Magnetic Resonance (NMR) spectroscopy, while Scanning Electron Microscopy (SEM) was employed for nanogel characterization. Compared to unmodified chitosan nanogels, grafted chitosan nanogels exhibited almost ten-fold higher antioxidant activity and approximately 20% greater antibacterial activity. Full article
Show Figures

Graphical abstract

9 pages, 8799 KB  
Communication
Superhydrophobic Coatings on Cellulose-Based Materials with Alkyl Ketene Dimer Pickering Emulsion: Fabrication and Properties
by Yating Wang, Yuanfei Huang, Jing Zhong and Chenghua Yu
Coatings 2023, 13(11), 1829; https://doi.org/10.3390/coatings13111829 - 25 Oct 2023
Cited by 5 | Viewed by 3323
Abstract
In this study, a stable alkyl ketene dimer (AKD) Pickering emulsion was obtained using chitosan and titanium dioxide (TiO2) as effective emulsifiers to disperse AKD. Superhydrophobic filter paper was prepared, using the filter paper as the substrate, by dipping it into [...] Read more.
In this study, a stable alkyl ketene dimer (AKD) Pickering emulsion was obtained using chitosan and titanium dioxide (TiO2) as effective emulsifiers to disperse AKD. Superhydrophobic filter paper was prepared, using the filter paper as the substrate, by dipping it into AKD Pickering emulsion and then drying the coating papers at different temperature. The contact angle of the treated filter papers dried at 45 °C could reach more than 150°, and these filter papers effectively separated oil–water mixtures with an efficiency of over 93%. It is worth noting that the preparation process of the superhydrophobic material was simple and mild, and all the raw material was green without secondary pollution to the environment, so it has great practical application potential. This experiment could provide a new idea for the preparation of AKD superhydrophobic coatings and broaden their application. Full article
Show Figures

Figure 1

18 pages, 77321 KB  
Article
Barrier and Antimicrobial Properties of Coatings Based on Xylan Derivatives and Chitosan for Food Packaging Papers
by Mirela Roman (Iana-Roman), Petronela Nechita, Mihaela-Aida Vasile and Alina-Mihaela Cantaragiu Ceoromila
Coatings 2023, 13(10), 1761; https://doi.org/10.3390/coatings13101761 - 12 Oct 2023
Cited by 13 | Viewed by 5268
Abstract
This paper analyzes the potential of coatings based on xylan derivatives and chitosan to provide barrier properties and antimicrobial protection for paper food packaging and also to substitute the synthetic materials currently used in the food packaging industry. Colloidal dispersions of xylan derivatives [...] Read more.
This paper analyzes the potential of coatings based on xylan derivatives and chitosan to provide barrier properties and antimicrobial protection for paper food packaging and also to substitute the synthetic materials currently used in the food packaging industry. Colloidal dispersions of xylan derivatives (hydrophobized xylan with alkyl ketene dimers—XyAKD—and acetylated xylan—XyAc) and a chitosan biopolymer (Ch) were applied as coatings in single and two successive layers on a paper substrate using a laboratory automatic film applicator. The assessment of the water and fatty compound barrier properties of coated paper samples showed differences in effectiveness among xylan derivatives and their combination with chitosan. Generally, xylan derivative coatings improved the barrier and antimicrobial features of coated papers compared with native xylan. However, important improvements were obtained by adding to the coating formula a chitosan biopolymer. Thus, the best barrier properties for water, water vapors, oils and greases were obtained for paper coated with the acetylated xylan and chitosan formula in a single layer, where values of 30 g/m2.day for the water vapor transmission rate (WVTR), a 92.8° contact angle (CA) and a KIT rating of 8 were achieved. All coated paper samples exhibited the total inhibition of Bacillus sp. both after 24 and 48 h. Based on the obtained results in this study, one can conclude that the area of application of xylan hemicelluloses could be extended. Their utilization in appropriate chemical structures and combinations as coatings for paper can be a sustainable alternative for the food packaging industry. Full article
(This article belongs to the Special Issue Coatings and Thin Films for Food Packaging Applications)
Show Figures

Figure 1

25 pages, 5114 KB  
Article
Pulmonary Application of Novel Antigen-Loaded Chitosan Nano-Particles Co-Administered with the Mucosal Adjuvant C-Di-AMP Resulted in Enhanced Immune Stimulation and Dose Sparing Capacity
by Thomas Ebensen, Andrea Arntz, Kai Schulze, Andrea Hanefeld, Carlos A. Guzmán and Regina Scherließ
Pharmaceutics 2023, 15(4), 1238; https://doi.org/10.3390/pharmaceutics15041238 - 13 Apr 2023
Cited by 9 | Viewed by 3789
Abstract
The most successful medical intervention for preventing infectious diseases is still vaccination. This effective strategy has resulted in decreased mortality and extended life expectancy. However, there is still a critical need for novel vaccination strategies and vaccines. Antigen cargo delivery by nanoparticle-based carriers [...] Read more.
The most successful medical intervention for preventing infectious diseases is still vaccination. This effective strategy has resulted in decreased mortality and extended life expectancy. However, there is still a critical need for novel vaccination strategies and vaccines. Antigen cargo delivery by nanoparticle-based carriers could promote superior protection against constantly emerging viruses and subsequent diseases. This should be sustained by the induction of vigorous cellular and humoral immunity, capable of acting both at the systemic and mucosal levels. Induction of antigen-specific responses at the portal of entry of pathogens is considered an important scientific challenge. Chitosan, which is widely regarded as a biodegradable, biocompatible and non-toxic material for functionalized nanocarriers, as well as having adjuvant activity, enables antigen administration via less-invasive mucosal routes such as sublingual or pulmonic application route. In this proof of principle study, we evaluate the efficacy of chitosan nanocarriers loaded with the model antigen Ovalbumin (OVA) co-administrated with the STING agonist bis-(3′,5′)-cyclic dimeric adenosine monophosphate (c-di-AMP) given by pulmonary route. Here, BALB/c mice were immunized with four doses of the formulation that stimulates enhanced antigen-specific IgG titers in sera. In addition, this vaccine formulation also promotes a strong Th1/Th17 response characterized by high secretion of IFN-γ, IL-2 and IL-17, as well as induction of CD8+ T cells. Furthermore, the novel formulation exhibited strong dose-sparing capacity, enabling a 90% reduction of the antigen concentration. Altogether, our results suggest that chitosan nanocarriers, in combination with the mucosal adjuvant c-di-AMP, are a promising technology platform for the development of innovative mucosal vaccines against respiratory pathogens (e.g., Influenza or RSV) or for therapeutic vaccines. Full article
(This article belongs to the Special Issue New Adjuvant Technologies for Next-Generation Vaccines)
Show Figures

Figure 1

16 pages, 3052 KB  
Article
Disposable Voltammetric Immunosensor for D-Dimer Detection as Early Biomarker of Thromboembolic Disease and of COVID-19 Prognosis
by Cristina Tortolini, Valeria Gigli, Antonio Angeloni, Luciano Galantini, Federico Tasca and Riccarda Antiochia
Biosensors 2023, 13(1), 43; https://doi.org/10.3390/bios13010043 - 28 Dec 2022
Cited by 13 | Viewed by 3698
Abstract
In this work, we report on the development of a simple electrochemical immunosensor for the detection of D-dimer protein in human plasma samples. The immunosensor is built by a simple drop-casting procedure of chitosan nanoparticles (CSNPs) as biocompatible support, Protein A (PrA), to [...] Read more.
In this work, we report on the development of a simple electrochemical immunosensor for the detection of D-dimer protein in human plasma samples. The immunosensor is built by a simple drop-casting procedure of chitosan nanoparticles (CSNPs) as biocompatible support, Protein A (PrA), to facilitate the proper orientation of the antibody sites to epitopes as a capture biomolecule, and the D-dimer antibody onto a carboxyl functionalized multi-walled carbon nanotubes screen printed electrode (MWCNTs-SPE). The CSNPs have been morphologically characterized by Scanning Electron Microscopy (SEM) and Dynamic Light Scattering (DLS) techniques. Successively, the electrochemical properties of the screen-printed working electrode after each modification step have been characterized by differential pulse voltammetry (DPV) and electrochemical impedance spectroscopy (EIS). The resulting MWCNTs-CSNPs-PrA-D-dimer Ab immunosensor displays an optimal and promising platform for antibody immobilization and specific D-dimer detection. DPV has been used to investigate the antigen/antibody interaction at different D-dimer concentrations. The proposed voltammetric immunosensor allowed a linear range from 2 to 500 μg L−1 with a LOD of 0.6 μg L−1 and a sensitivity of 1.3 μA L μg−1 cm−2. Good stability and a fast response time (5 s) have been reported. Lastly, the performance of the voltammetric immunosensor has been tested in human plasma samples, showing satisfactory results, thus attesting to the promising feasibility of the proposed platform for detecting D-dimer in physiological samples. Full article
(This article belongs to the Special Issue Biosensors State-of-the-Art in Italy)
Show Figures

Figure 1

13 pages, 2161 KB  
Article
Crab-Eating Monkey Acidic Chitinase (CHIA) Efficiently Degrades Chitin and Chitosan under Acidic and High-Temperature Conditions
by Maiko Uehara, Chinatsu Takasaki, Satoshi Wakita, Yasusato Sugahara, Eri Tabata, Vaclav Matoska, Peter O. Bauer and Fumitaka Oyama
Molecules 2022, 27(2), 409; https://doi.org/10.3390/molecules27020409 - 9 Jan 2022
Cited by 5 | Viewed by 2772
Abstract
Chitooligosaccharides, the degradation products of chitin and chitosan, possess anti-bacterial, anti-tumor, and anti-inflammatory activities. The enzymatic production of chitooligosaccharides may increase the interest in their potential biomedical or agricultural usability in terms of the safety and simplicity of the manufacturing process. Crab-eating monkey [...] Read more.
Chitooligosaccharides, the degradation products of chitin and chitosan, possess anti-bacterial, anti-tumor, and anti-inflammatory activities. The enzymatic production of chitooligosaccharides may increase the interest in their potential biomedical or agricultural usability in terms of the safety and simplicity of the manufacturing process. Crab-eating monkey acidic chitinase (CHIA) is an enzyme with robust activity in various environments. Here, we report the efficient degradation of chitin and chitosan by monkey CHIA under acidic and high-temperature conditions. Monkey CHIA hydrolyzed α-chitin at 50 °C, producing N-acetyl-d-glucosamine (GlcNAc) dimers more efficiently than at 37 °C. Moreover, the degradation rate increased with a longer incubation time (up to 72 h) without the inactivation of the enzyme. Five substrates (α-chitin, colloidal chitin, P-chitin, block-type, and random-type chitosan substrates) were exposed to monkey CHIS at pH 2.0 or pH 5.0 at 50 °C. P-chitin and random-type chitosan appeared to be the best sources of GlcNAc dimers and broad-scale chitooligosaccharides, respectively. In addition, the pattern of the products from the block-type chitosan was different between pH conditions (pH 2.0 and pH 5.0). Thus, monkey CHIA can degrade chitin and chitosan efficiently without inactivation under high-temperature or low pH conditions. Our results show that certain chitooligosaccharides are enriched by using different substrates under different conditions. Therefore, the reaction conditions can be adjusted to obtain desired oligomers. Crab-eating monkey CHIA can potentially become an efficient tool in producing chitooligosaccharide sets for agricultural and biomedical purposes. Full article
(This article belongs to the Special Issue Novel Enzymes for Natural Polymer Degradation)
Show Figures

Figure 1

13 pages, 2773 KB  
Article
Mouse Acidic Chitinase Effectively Degrades Random-Type Chitosan to Chitooligosaccharides of Variable Lengths under Stomach and Lung Tissue pH Conditions
by Satoshi Wakita, Yasusato Sugahara, Masayuki Nakamura, Syunsuke Kobayashi, Kazuhisa Matsuda, Chinatsu Takasaki, Masahiro Kimura, Yuta Kida, Maiko Uehara, Eri Tabata, Koji Hiraoka, Shiro Seki, Vaclav Matoska, Peter O. Bauer and Fumitaka Oyama
Molecules 2021, 26(21), 6706; https://doi.org/10.3390/molecules26216706 - 5 Nov 2021
Cited by 8 | Viewed by 2669
Abstract
Chitooligosaccharides exhibit several biomedical activities, such as inflammation and tumorigenesis reduction in mammals. The mechanism of the chitooligosaccharides’ formation in vivo has been, however, poorly understood. Here we report that mouse acidic chitinase (Chia), which is widely expressed in mouse tissues, can produce [...] Read more.
Chitooligosaccharides exhibit several biomedical activities, such as inflammation and tumorigenesis reduction in mammals. The mechanism of the chitooligosaccharides’ formation in vivo has been, however, poorly understood. Here we report that mouse acidic chitinase (Chia), which is widely expressed in mouse tissues, can produce chitooligosaccharides from deacetylated chitin (chitosan) at pH levels corresponding to stomach and lung tissues. Chia degraded chitin to produce N-acetyl-d-glucosamine (GlcNAc) dimers. The block-type chitosan (heterogenous deacetylation) is soluble at pH 2.0 (optimal condition for mouse Chia) and was degraded into chitooligosaccharides with various sizes ranging from di- to nonamers. The random-type chitosan (homogenous deacetylation) is soluble in water that enables us to examine its degradation at pH 2.0, 5.0, and 7.0. Incubation of these substrates with Chia resulted in the more efficient production of chitooligosaccharides with more variable sizes was from random-type chitosan than from the block-type form of the molecule. The data presented here indicate that Chia digests chitosan acquired by homogenous deacetylation of chitin in vitro and in vivo. The degradation products may then influence different physiological or pathological processes. Our results also suggest that bioactive chitooligosaccharides can be obtained conveniently using homogenously deacetylated chitosan and Chia for various biomedical applications. Full article
(This article belongs to the Special Issue Chitin and Chitosan: Derivatives and Applications II)
Show Figures

Figure 1

15 pages, 2008 KB  
Article
Preparation and Antioxidant Activity of Chitosan Dimers with Different Sequences
by Wentong Hao, Kecheng Li, Yuzhen Ma, Rongfeng Li, Ronge Xing, Huahua Yu and Pengcheng Li
Mar. Drugs 2021, 19(7), 366; https://doi.org/10.3390/md19070366 - 25 Jun 2021
Cited by 32 | Viewed by 4142
Abstract
As a popular marine saccharide, chitooligosaccharides (COS) has been proven to have good antioxidant activity. Its antioxidant effect is closely related to its degree of polymerization, degree of acetylation and sequence. However, the specific structure–activity relationship remains unclear. In this study, three chitosan [...] Read more.
As a popular marine saccharide, chitooligosaccharides (COS) has been proven to have good antioxidant activity. Its antioxidant effect is closely related to its degree of polymerization, degree of acetylation and sequence. However, the specific structure–activity relationship remains unclear. In this study, three chitosan dimers with different sequences were obtained by the separation and enzymatic method, and the antioxidant activity of all four chitosan dimers were studied. The effect of COS sequence on its antioxidant activity was revealed for the first time. The amino group at the reducing end plays a vital role in scavenging superoxide radicals and in the reducing power of the chitosan dimer. At the same time, we found that the fully deacetylated chitosan dimer DD showed the strongest DPPH scavenging activity. When the amino groups of the chitosan dimer were acetylated, it showed better activity in scavenging hydroxyl radicals. Research on COS sequences opens up a new path for the study of COS, and is more conducive to the investigation of its mechanism. Full article
Show Figures

Figure 1

10 pages, 2082 KB  
Article
Pilot-Scale Production of Chito-Oligosaccharides Using an Innovative Recombinant Chitosanase Preparation Approach
by Chih-Yu Cheng, Chia-Huang Tsai, Pei-Jyun Liou and Chi-Hang Wang
Polymers 2021, 13(2), 290; https://doi.org/10.3390/polym13020290 - 18 Jan 2021
Cited by 1 | Viewed by 3353
Abstract
For pilot-scale production of chito-oligosaccharides, it must be cost-effective to prepare designable recombinant chitosanase. Herein, an efficient method for preparing recombinant Bacillus chitosanase from Escherichia coli by elimination of undesirable substances as a precipitate is proposed. After an optimized culture with IPTG (Isopropyl [...] Read more.
For pilot-scale production of chito-oligosaccharides, it must be cost-effective to prepare designable recombinant chitosanase. Herein, an efficient method for preparing recombinant Bacillus chitosanase from Escherichia coli by elimination of undesirable substances as a precipitate is proposed. After an optimized culture with IPTG (Isopropyl β-d-1-thiogalactopyranoside) induction, the harvested cells were resuspended, disrupted by sonication, divided by selective precipitation, and stored using the same solution conditions. Several factors involved in these procedures, including ion types, ionic concentration, pH, and bacterial cell density, were examined. The optimal conditions were inferred to be pH = 4.5, 300 mM sodium dihydrogen phosphate, and cell density below 1011 cells/mL. Finally, recombinant chitosanase was purified to >70% homogeneity with an activity recovery and enzyme yield of 90% and 106 mg/L, respectively. When 10 L of 5% chitosan was hydrolyzed with 2500 units of chitosanase at ambient temperature for 72 h, hydrolyzed products having molar masses of 833 ± 222 g/mol with multiple degrees of polymerization (chito-dimer to tetramer) were obtained. This work provided an economical and eco-friendly preparation of recombinant chitosanase to scale up the hydrolysis of chitosan towards tailored oligosaccharides in the near future. Full article
(This article belongs to the Special Issue Chitin and Chitosan: Properties and Applications II)
Show Figures

Graphical abstract

22 pages, 4618 KB  
Review
Preparation of Defined Chitosan Oligosaccharides Using Chitin Deacetylases
by Martin Bonin, Sruthi Sreekumar, Stefan Cord-Landwehr and Bruno M. Moerschbacher
Int. J. Mol. Sci. 2020, 21(21), 7835; https://doi.org/10.3390/ijms21217835 - 22 Oct 2020
Cited by 47 | Viewed by 6695
Abstract
During the past decade, detailed studies using well-defined ‘second generation’ chitosans have amply proved that both their material properties and their biological activities are dependent on their molecular structure, in particular on their degree of polymerisation (DP) and their fraction of acetylation ( [...] Read more.
During the past decade, detailed studies using well-defined ‘second generation’ chitosans have amply proved that both their material properties and their biological activities are dependent on their molecular structure, in particular on their degree of polymerisation (DP) and their fraction of acetylation (FA). Recent evidence suggests that the pattern of acetylation (PA), i.e., the sequence of acetylated and non-acetylated residues along the linear polymer, is equally important, but chitosan polymers with defined, non-random PA are not yet available. One way in which the PA will influence the bioactivities of chitosan polymers is their enzymatic degradation by sequence-dependent chitosan hydrolases present in the target tissues. The PA of the polymer substrates in conjunction with the subsite preferences of the hydrolases determine the type of oligomeric products and the kinetics of their production and further degradation. Thus, the bioactivities of chitosan polymers will at least in part be carried by the chitosan oligomers produced from them, possibly through their interaction with pattern recognition receptors in target cells. In contrast to polymers, partially acetylated chitosan oligosaccharides (paCOS) can be fully characterised concerning their DP, FA, and PA, and chitin deacetylases (CDAs) with different and known regio-selectivities are currently emerging as efficient tools to produce fully defined paCOS in quantities sufficient to probe their bioactivities. In this review, we describe the current state of the art on how CDAs can be used in forward and reverse mode to produce all of the possible paCOS dimers, trimers, and tetramers, most of the pentamers and many of the hexamers. In addition, we describe the biotechnological production of the required fully acetylated and fully deacetylated oligomer substrates, as well as the purification and characterisation of the paCOS products. Full article
Show Figures

Figure 1

30 pages, 13544 KB  
Article
Gas Phase Computational Study of Diclofenac Adsorption on Chitosan Materials
by Anna Kaczmarek-Kędziera
Molecules 2020, 25(11), 2549; https://doi.org/10.3390/molecules25112549 - 30 May 2020
Cited by 3 | Viewed by 3238
Abstract
Environmental pollution with non-steroidal anti-inflammatory drugs and their metabolites exposes living organisms on their long-lasting, damaging influence. Hence, the ways of non-steroidal anti-inflammatory drugs (NSAIDs) removal from soils and wastewater is sought for. Among the potential adsorbents, biopolymers are employed for their good [...] Read more.
Environmental pollution with non-steroidal anti-inflammatory drugs and their metabolites exposes living organisms on their long-lasting, damaging influence. Hence, the ways of non-steroidal anti-inflammatory drugs (NSAIDs) removal from soils and wastewater is sought for. Among the potential adsorbents, biopolymers are employed for their good availability, biodegradability and low costs. The first available theoretical modeling study of the interactions of diclofenac with models of pristine chitosan and its modified chains is presented here. Supermolecular interaction energy in chitosan:drug complexes is compared with the the mutual attraction of the chitosan dimers. Supermolecular interaction energy for the chitosan-diclofenac complexes is significantly lower than the mutual interaction between two chitosan chains, suggesting that the diclofenac molecule will encounter problems when penetrating into the chitosan material. However, its surface adsorption is feasible due to a large number of hydrogen bond donors and acceptors both in biopolymer and in diclofenac. Modification of chitosan material introducing long-distanced amino groups significantly influences the intramolecular interactions within a single polymer chain, thus blocking the access of diclofenac to the biopolymer backbone. The strongest attraction between two chitosan chains with two long-distanced amino groups can exceed 120 kcal/mol, while the modified chitosan:diclofenac interaction remains of the order of 20 to 40 kcal/mol. Full article
(This article belongs to the Section Computational and Theoretical Chemistry)
Show Figures

Graphical abstract

17 pages, 2973 KB  
Article
Surface-Modified Chitosan: An Adsorption Study of a “Tweezer-Like” Biopolymer with Fluorescein
by Bahareh Vafakish and Lee D. Wilson
Surfaces 2019, 2(3), 468-484; https://doi.org/10.3390/surfaces2030035 - 18 Aug 2019
Cited by 34 | Viewed by 5700
Abstract
Tweezer-like adsorbents with enhanced surface area were synthesized by grafting aniline onto the amine sites of a chitosan biopolymer scaffold. The chemical structure and textural properties of the adsorbents were characterized by thermogravimetric analysis (TGA) and spectral methods, including Fourier transform infrared (FT-IR), [...] Read more.
Tweezer-like adsorbents with enhanced surface area were synthesized by grafting aniline onto the amine sites of a chitosan biopolymer scaffold. The chemical structure and textural properties of the adsorbents were characterized by thermogravimetric analysis (TGA) and spectral methods, including Fourier transform infrared (FT-IR), nuclear magnetic resonance (1H- and, 13C-NMR) and scanning electron microscopy (SEM). Equilibrium solvent swelling results for the adsorbent materials provided evidence of a more apolar biopolymer surface upon grafting. Equilibrium uptake studies with fluorescein at ambient pH in aqueous media reveal a high monolayer adsorption capacity (Qm) of 61.8 mg·g1, according to the Langmuir isotherm model. The kinetic adsorption profiles are described by the pseudo-first order kinetic model. 1D NMR and 2D-NOESY NMR spectra were used to confirm the role of π-π interactions between the adsorbent and adsorbate. Surface modification of the adsorbent using monomeric and dimeric cationic surfactants with long hydrocarbon chains altered the hydrophile-lipophile balance (HLB) of the adsorbent surface, which resulted in attenuated uptake of fluorescein by the chitosan molecular tweezers. This research contributes to a first example of the uptake properties for a tweezer-like chitosan adsorbent and the key role of weak cooperative interactions in controlled adsorption of a model anionic dye. Full article
Show Figures

Graphical abstract

14 pages, 2029 KB  
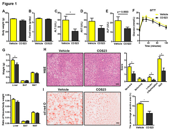
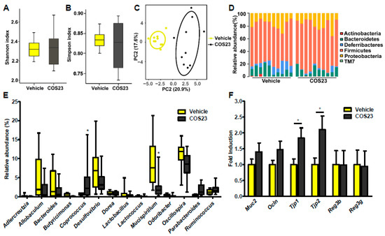
Article
Chitosan Oligosaccharide Ameliorates Nonalcoholic Fatty Liver Disease (NAFLD) in Diet-Induced Obese Mice
by Minyi Qian, Qianqian Lyu, Yujie Liu, Haiyang Hu, Shilei Wang, Chuyue Pan, Xubin Duan, Yingsheng Gao, Lian-wen Qi, Weizhi Liu and Lirui Wang
Mar. Drugs 2019, 17(7), 391; https://doi.org/10.3390/md17070391 - 2 Jul 2019
Cited by 60 | Viewed by 5864
Abstract
Nonalcoholic fatty liver disease (NAFLD) is a global epidemic, and there is no standard and efficient therapy for it. Chitosan oligosaccharide (COS) is widely known to have various biological effects, and in this study we aimed to evaluate the liver-protective effect in diet-induced [...] Read more.
Nonalcoholic fatty liver disease (NAFLD) is a global epidemic, and there is no standard and efficient therapy for it. Chitosan oligosaccharide (COS) is widely known to have various biological effects, and in this study we aimed to evaluate the liver-protective effect in diet-induced obese mice for an enzymatically digested product of COS called COS23 which is mainly composed of dimers and trimers. An integrated analysis of the lipidome and gut microbiome were performed to assess the effects of COS23 on lipids in plasma and the liver as well as on intestinal microbiota. Our results revealed that COS23 obviously attenuated hepatic steatosis and ameliorated liver injury in diet-induced obese mice. The hepatic toxic lipids—especially triglycerides (TGs) and free fatty acids (FFAs)—were decreased dramatically after COS23 treatment. COS23 regulated lipid-related pathways, especially inhibiting the expressions of FFA-synthesis-related genes and inflammation-related genes. Furthermore, COS23 could alter lipid profiles in plasma. More importantly, COS23 also decreased the abundance of Mucispirillum and increased the abundance of Coprococcus in gut microbiota and protected the intestinal barrier by up-regulating the expression of tight-junction-related genes. In conclusion, COS23, an enzymatically digested product of COS, might serve as a promising candidate in the clinical treatment of NAFLD. Full article
Show Figures

Figure 1

10 pages, 1805 KB  
Article
Experimental and Theoretical Studies on the Adsorption and Desorption Mechanisms of Chromate Ions on Cross-Linked Chitosan
by Kenji Mishima, Xiaoyu Du, Shunsuke Sekiguchi and Naoki Kano
J. Funct. Biomater. 2017, 8(4), 51; https://doi.org/10.3390/jfb8040051 - 14 Dec 2017
Cited by 30 | Viewed by 7595
Abstract
In this work, chitosan bead materials were modified by cross-linking with epichlorohydrin (EP) and glutaraldehyde (GA) for the removal of heavy metals in wastewater. Using these cross-linked chitosan materials, the dependence of adsorption of chromate anions on pH was investigated experimentally and theoretically. [...] Read more.
In this work, chitosan bead materials were modified by cross-linking with epichlorohydrin (EP) and glutaraldehyde (GA) for the removal of heavy metals in wastewater. Using these cross-linked chitosan materials, the dependence of adsorption of chromate anions on pH was investigated experimentally and theoretically. The experimental results show that the adsorption process of the chromate (Cr) ions greatly depends on the pH of the solution, with the chitosan modified by cross-linking being an efficient adsorbent for chromate. On the other hand, quantum chemistry calculations were conducted to find out the factor determining the pH dependence of the adsorption efficiency of chromate ions on the dimer chitosan molecule, and show results similar to those found in the experiment. Both the experimental and numerical results show that the total charge numbers of the adsorbent and the adsorbate species and their relative molecular geometries are crucial in determining the adsorption efficiency. Full article
Show Figures

Graphical abstract

Back to TopTop