Sign in to use this feature.

Years

Between: -

Subjects

remove_circle_outline
remove_circle_outline
remove_circle_outline
remove_circle_outline
remove_circle_outline
remove_circle_outline
remove_circle_outline

Journals

Article Types

Countries / Regions

Search Results (73)

Search Parameters:
Keywords = catabolite repression

Order results
Result details
Results per page
Select all
Export citation of selected articles as:
6 pages, 396 KB  
Comment
Modulating Chitinase in the QS Biosensor Strain CV026: Do Not Forget to Release Carbon Catabolite Repression. Comment on Deryabin et al. Quorum Sensing in Chromobacterium subtsugae ATCC 31532 (Formerly Chromobacterium violaceum ATCC 31532): Transcriptomic and Genomic Analyses. Microorganisms 2025, 13, 1021
by Alex Leite Pereira, Fernanda Favero and Angelo Henrique Lira Machado
Microorganisms 2025, 13(10), 2235; https://doi.org/10.3390/microorganisms13102235 - 24 Sep 2025
Viewed by 38
Abstract
Chitinolytic activity is a well-documented phenotype controlled by quorum sensing (QS) in Chromobacterium strains but also regulated by carbon catabolite repression mechanisms. This work comprehensively reviews scientific literature on chitinolytic activity, reinforcing the need to use a minimal culture medium supplemented with chitin [...] Read more.
Chitinolytic activity is a well-documented phenotype controlled by quorum sensing (QS) in Chromobacterium strains but also regulated by carbon catabolite repression mechanisms. This work comprehensively reviews scientific literature on chitinolytic activity, reinforcing the need to use a minimal culture medium supplemented with chitin for assays testing chitinolytic activity modulated by QS in Chromobacterium strains. Full article
(This article belongs to the Special Issue Bacterial Communication: The Quorum Sensing Paradigm)
Show Figures

Figure 1

23 pages, 2820 KB  
Article
Mitochondrial Translation Inhibition Triggers an Rst2-Controlled Transcriptional Reprogramming of Carbon Metabolism in Stationary-Phase Cells of Fission Yeast
by Ying Luo, Shaimaa Hassan, Saniya Raut and Jürg Bähler
Biomolecules 2025, 15(10), 1354; https://doi.org/10.3390/biom15101354 - 24 Sep 2025
Viewed by 157
Abstract
Mitochondria possess their own genome, which encodes subunits of the electron transport chain, rendering mitochondrial protein translation essential for cellular energy metabolism. Mitochondrial dysfunction affects nuclear transcription through the retrograde response. We applied RNA-seq to investigate whether and how the inhibition of mitochondrial [...] Read more.
Mitochondria possess their own genome, which encodes subunits of the electron transport chain, rendering mitochondrial protein translation essential for cellular energy metabolism. Mitochondrial dysfunction affects nuclear transcription through the retrograde response. We applied RNA-seq to investigate whether and how the inhibition of mitochondrial translation by chloramphenicol (CAP) affects transcriptome regulation in proliferating or stationary-phase cells of Schizosaccharomyces pombe growing in fermentative or respiratory media. Stationary-phase cells in glucose medium exhibited the strongest transcriptome response to CAP, characterized by expression signatures similar to those observed under other stresses, including the retrograde response. The induced genes were also significantly enriched in cytoplasmic carbon metabolism pathways, reflecting a transcriptional reprogramming from respiration to fermentation. The transcription factors Scr1 and Rst2, regulators of carbon catabolite repression (CCR), controlled a common set of carbon metabolism genes in CAP-treated stationary-phase cells, and they showed opposing effects on the lifespan of these cells. Rst2 was required for the induction of carbon metabolism genes and maintained nuclear localization in CAP-treated stationary-phase cells. A systematic genetic interaction screen revealed functional relationships of Rst2 with processes related to stress and starvation responses. These findings uncover a complex transcriptional program in stationary-phase cells that adapt to inhibited mitochondrial translation, including stress- and retrograde-like responses, contributions of the CCR factors Scr1 and Rst2, and adjustment of carbon metabolism to deal with mitochondrial dysfunction. Full article
(This article belongs to the Special Issue Cellular Quiescence and Dormancy)
Show Figures

Figure 1

18 pages, 2571 KB  
Article
Beyond Saccharomyces: Exploring the Bioethanol Potential of Wickerhamomyces anomalus and Diutina rugosa in Xylose and Glucose Co-Fermentation
by Arthur Gasetta Batista, Marcus Vinicius Astolfo da Costa, Marita Vedovelli Cardozo, Sarah Regina Vargas, Marita Gimenez Pereira, Vinícius de Abreu D’Ávila, Janerson José Coelho and Caio Roberto Soares Bragança
Fermentation 2025, 11(4), 204; https://doi.org/10.3390/fermentation11040204 - 9 Apr 2025
Viewed by 921
Abstract
Efficient co-fermentation of glucose and xylose remains a critical hurdle in second-generation bioethanol production. In this study, we evaluated two non-Saccharomyces yeasts—Wickerhamomyces anomalus UEMG-LF-Y2 and Diutina rugosa UEMG-LF-Y4—under mixed-sugar conditions. D. rugosa exhibited superior xylose metabolism and ethanol productivity, achieving a [...] Read more.
Efficient co-fermentation of glucose and xylose remains a critical hurdle in second-generation bioethanol production. In this study, we evaluated two non-Saccharomyces yeasts—Wickerhamomyces anomalus UEMG-LF-Y2 and Diutina rugosa UEMG-LF-Y4—under mixed-sugar conditions. D. rugosa exhibited superior xylose metabolism and ethanol productivity, achieving a maximum volumetric productivity (QP) of 0.55 g/L·h in a medium containing 20 g/L glucose and 40 g/L xylose. Its highest ethanol yield (YP/S) reached 0.45 g EtOH/g sugar, comparable to results from engineered Saccharomyces cerevisiae strains. By contrast, W. anomalus displayed lower ethanol yields (0.24–0.34 g/g) and greater sensitivity to catabolite repression induced by 2-deoxyglucose (2-DG). Xylose consumption by D. rugosa exceeded 80% in high-xylose media, while W. anomalus left residual xylose under all tested conditions. A strong inverse correlation (r < −0.98) between ethanol accumulation and xylose uptake was observed, especially for W. anomalus, indicating ethanol-induced inhibition as a key challenge. These findings highlight the potential of D. rugosa as a robust non-Saccharomyces platform for lignocellulosic bioethanol processes, whereas W. anomalus may benefit from further metabolic or process optimizations. Future research should address ethanol tolerance, inhibitory byproducts, and large-scale feasibility to fully exploit these strains for second-generation bioethanol production. Full article
(This article belongs to the Section Microbial Metabolism, Physiology & Genetics)
Show Figures

Figure 1

25 pages, 1878 KB  
Article
Calcium Signaling Is a Universal Carbon Source Signal Transducer and Effects an Ionic Memory of Past Carbon Sources
by Kobi Simpson-Lavy and Martin Kupiec
Int. J. Mol. Sci. 2025, 26(5), 2198; https://doi.org/10.3390/ijms26052198 - 28 Feb 2025
Viewed by 707
Abstract
Glucose is the preferred carbon source for most cells. However, cells may encounter other carbon sources that can be utilized. How cells match their metabolic gene expression to their carbon source, beyond a general glucose repressive system (catabolite repression), remains little understood. By [...] Read more.
Glucose is the preferred carbon source for most cells. However, cells may encounter other carbon sources that can be utilized. How cells match their metabolic gene expression to their carbon source, beyond a general glucose repressive system (catabolite repression), remains little understood. By studying the effect of up to seven different carbon sources on Snf1 phosphorylation and on the expression of downstream regulated genes, we searched for the mechanism that identifies carbon sources. We found that the glycolysis metabolites glucose-6-phosphate (G6P) and glucose-1-phosphate (G1P) play a central role in the adaptation of gene expression to different carbon sources. The ratio of G1P and G6P activates analogue calcium signaling via the proton-exporter Pma1 to regulate downstream genes. The signaling pathway bifurcates with calcineurin-reducing ADH2 (alcohol dehydrogenase) expression and with Cmk1-increasing ZWF1 (glucose-6-phosphate dehydrogenase) expression. Furthermore, calcium signaling is not only regulated by the present carbon source; it is also regulated by past carbon sources. We were able to manipulate this ionic memory mechanism to obtain high expression of ZWF1 in media containing galactose. Our findings provide a universal mechanism by which cells respond to all carbon sources. Full article
(This article belongs to the Special Issue Calcium Homeostasis of Cells in Health and Disease: 2nd Edition)
Show Figures

Graphical abstract

22 pages, 7891 KB  
Article
Insights into the Lignocellulose-Degrading Enzyme System Based on the Genome Sequence of Flavodon sp. x-10
by Bao-Teng Wang, Shuang Hu, Dong Nyoung Oh, Chun-Zhi Jin, Long Jin, Jong Min Lee and Feng-Jie Jin
Int. J. Mol. Sci. 2025, 26(3), 866; https://doi.org/10.3390/ijms26030866 - 21 Jan 2025
Cited by 1 | Viewed by 1275
Abstract
The efficient hydrolysis of lignocellulosic biomass relies on the action of enzymes, which are crucial for the development of economically feasible cellulose bioconversion processes. However, low hydrolysis efficiency and the inhibition of cellulase production by carbon catabolite repression (CCR) have been significant obstacles [...] Read more.
The efficient hydrolysis of lignocellulosic biomass relies on the action of enzymes, which are crucial for the development of economically feasible cellulose bioconversion processes. However, low hydrolysis efficiency and the inhibition of cellulase production by carbon catabolite repression (CCR) have been significant obstacles in this process. The aim of this study was to identify the patterns of cellulose degradation and related genes through the genome analysis of a newly isolated lignocellulose-degrading fungus Flavodon sp. x-10. The whole-genome sequencing showed that the genome size of Flavodon sp. x-10 was 37.1 Mb, with a GC content of 49.48%. A total of 11,277 genes were predicted, with a total length of 18,218,150 bp and an average length of 1615 bp. Additionally, 157 tRNA genes responsible for transporting different amino acids were predicted, and the repeats and tandem repeats accounted for only 0.76% of the overall sequences. A total of 5039 genes were annotated in the Kyoto Encyclopedia of Genes and Genomes (KEGG) database, representing 44.68% of all genes, and 368 metabolic pathways were involved. Of the 595 genes annotated in the carbohydrate-active enzyme (CAZy) database, 183 are associated with plant cell wall-degrading enzymes (PCWDEs), surpassing those of Aspergillus niger (167), Trichoderma reesei (64), and Neurospora crassa (86). Compared to these three fungi, Flavodon sp. x-10 has a higher number of enzyme genes related to lignin degradation in its genome. Transporters were further identified by matching the whole-genome sequence to the Transporter Classification Database (TCDB), which includes 20 sugar transporters (STs) closely linked to sugar utilization. Through the comprehensive exploration of the whole-genome sequence, this study uncovered more vital lignocellulase genes and their degradation mechanisms, providing feasible strategies for improving the strains to reduce the cost of biofuel production. Full article
(This article belongs to the Section Molecular Microbiology)
Show Figures

Figure 1

19 pages, 2579 KB  
Article
Resistant Rhodococcus for Biodegradation of Diesel Fuel at High Concentration and Low Temperature
by Irina Ivshina, Maria Kuyukina, Anastasiia Krivoruchko, Andrey Elkin, Tatyana Peshkur and Colin J. Cunningham
Microorganisms 2024, 12(12), 2605; https://doi.org/10.3390/microorganisms12122605 - 17 Dec 2024
Cited by 1 | Viewed by 1277
Abstract
The resistance of 16 Rhodococcus strains to diesel fuel was studied. The minimal inhibitory concentrations of diesel fuel against Rhodococcus were 4.0–64.0 vol. % and 0.5–16.0 vol. % after 7 days of incubation in Luria–Bertani broth and a mineral “Rhodococcus-surfactant” medium, [...] Read more.
The resistance of 16 Rhodococcus strains to diesel fuel was studied. The minimal inhibitory concentrations of diesel fuel against Rhodococcus were 4.0–64.0 vol. % and 0.5–16.0 vol. % after 7 days of incubation in Luria–Bertani broth and a mineral “Rhodococcus-surfactant” medium, respectively. The three most resistant strains (R. ruber IEGM 231, IEGM 442 and Rhodococcus sp. IEGM 1276) capable of overcoming the toxicity of diesel fuel at a high (8.0 vol. %) concentration and at a low (4 °C) temperature were selected. Respiration activities, growth kinetics, and changes in the diesel fuel composition during the biodegradation process were elucidated using gas chromatography with mass spectrometry, respirometry, and Bradford analysis. Growth conditions were optimised for the improved biodegradation of diesel fuel by Rhodococcus cells using multifactor analysis. They included the simultaneous addition of 1.3 g·L−1 of granular sugar and 0.25 g·L−1 of yeast extract. The twofold stimulation of the biodegradation of individual hydrocarbons in diesel fuel (n-pentadecane, n-hexadecane and n-heptadecane) was demonstrated when glycolipid Rhodococcus-biosurfactants were added at a concentration of 1.4 g·L−1. A total removal of 71–91% of diesel fuel was achieved in this work. Full article
(This article belongs to the Section Environmental Microbiology)
Show Figures

Figure 1

13 pages, 2300 KB  
Article
Genomic Insights into the Role of cAMP in Carotenoid Biosynthesis: Enhancing β-Carotene Production in Escherichia coli via cyaA Deletion
by Soon-Jae Kwon, Chan Bae Park and Pyung Cheon Lee
Int. J. Mol. Sci. 2024, 25(23), 12796; https://doi.org/10.3390/ijms252312796 - 28 Nov 2024
Viewed by 1420
Abstract
The gamma-ray-induced random mutagenesis of an engineered β-carotene-producing Escherichia coli XL1-Blue resulted in the variant Ajou 45, which exhibits significantly enhanced β-carotene production. The whole-genome sequencing of Ajou 45 identified 55 mutations, notably including a reduction in the copy number of cyaA, [...] Read more.
The gamma-ray-induced random mutagenesis of an engineered β-carotene-producing Escherichia coli XL1-Blue resulted in the variant Ajou 45, which exhibits significantly enhanced β-carotene production. The whole-genome sequencing of Ajou 45 identified 55 mutations, notably including a reduction in the copy number of cyaA, encoding adenylate cyclase, a key enzyme regulating intracellular cyclic AMP (cAMP) levels. While the parental XL1-Blue strain harbors two copies of cyaA, Ajou 45 retains only one, potentially leading to reduced intracellular cAMP concentrations. This reduction may alleviate catabolite repression and redirect metabolic flux toward the β-carotene biosynthesis pathway. To validate this mechanistic insight, a targeted cyaA knockout was engineered in XL1-Blue, and its β-carotene production and growth phenotypes were compared with those of Ajou 45 and XL1-Blue. The findings demonstrated that a reduced cyaA copy number substantially enhances β-carotene biosynthesis by modulating cAMP-mediated regulatory networks. This study highlights the efficacy of integrating random mutagenesis with integrative genomic analysis for microbial strain engineering and presents a novel strategy for enhancing carotenoid production in E. coli. Full article
(This article belongs to the Collection Feature Papers in Molecular Genetics and Genomics)
Show Figures

Figure 1

28 pages, 7068 KB  
Article
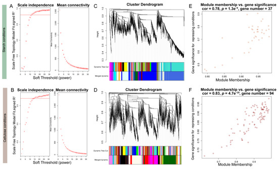
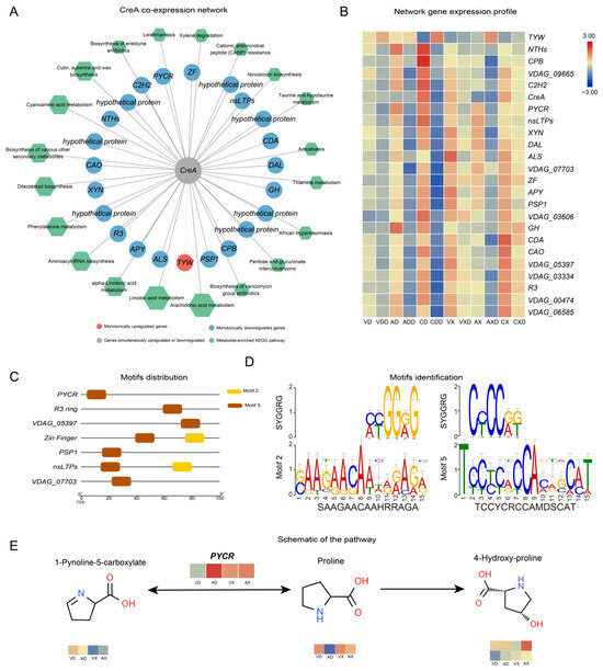
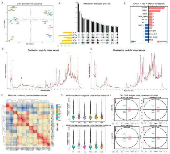
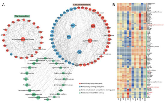
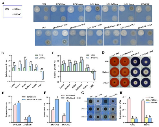
Combined Transcriptome and Metabolome Analysis Reveals That Carbon Catabolite Repression Governs Growth and Pathogenicity in Verticillium dahliae
by Yuan Wang, Di Xu, Boran Yu, Qinggui Lian and Jiafeng Huang
Int. J. Mol. Sci. 2024, 25(21), 11575; https://doi.org/10.3390/ijms252111575 - 28 Oct 2024
Cited by 1 | Viewed by 1103
Abstract
Carbon catabolite repression (CCR) is a common transcriptional regulatory mechanism that microorganisms use to efficiently utilize carbon nutrients, which is critical for the fitness of microorganisms and for pathogenic species to cause infection. Here, we characterized two CCR genes, VdCreA and VdCreC, [...] Read more.
Carbon catabolite repression (CCR) is a common transcriptional regulatory mechanism that microorganisms use to efficiently utilize carbon nutrients, which is critical for the fitness of microorganisms and for pathogenic species to cause infection. Here, we characterized two CCR genes, VdCreA and VdCreC, in Verticillium dahliae that cause cotton Verticillium wilt disease. The VdCreA and VdCreC knockout mutants displayed slow growth with decreased conidiation and microsclerotium production and reduced virulence to cotton, suggesting that VdCreA and VdCreC are involved in growth and pathogenicity in V. dahliae. We further generated 36 highly reliable and stable ΔVdCreA and ΔVdCreC libraries to comprehensively explore the dynamic expression of genes and metabolites when grown under different carbon sources and CCR conditions. Based on the weighted gene co-expression network analysis (WGCNA) and correlation networks, VdCreA is co-expressed with a multitude of downregulated genes. These gene networks span multiple functional pathways, among which seven genes, including PYCR (pyrroline-5-carboxylate reductase), are potential target genes of VdCreA. Different carbon source conditions triggered entirely distinct gene regulatory networks, yet they exhibited similar changes in metabolic pathways. Six genes, including 6-phosphogluconolactonase and 2-ODGH (2-oxoglutarate dehydrogenase E1), may serve as hub genes in this process. Both VdCreA and VdCreC could comprehensively influence the expression of plant cell wall-degrading enzyme (PCWDE) genes, suggesting that they have a role in pathogenicity in V. dahliae. The integrated expression profiles of the genes and metabolites involved in the glycolysis/gluconeogenesis and pentose phosphate pathways showed that the two major sugar metabolism-related pathways were completely changed, and GADP (glyceraldehyde-3-phosphate) may be a pivotal factor for CCR under different carbon sources. All these results provide a more comprehensive perspective for further analyzing the role of Cre in CCR. Full article
(This article belongs to the Section Molecular Microbiology)
Show Figures

Figure 1

22 pages, 3171 KB  
Article
Genomic Characterization and Establishment of a Genetic Manipulation System for Trichoderma sp. (Harzianum Clade) LZ117
by Jie Yang, Cristopher Reyes Loaiciga, Hou-Ru Yue, Ya-Jing Hou, Jun Li, Cheng-Xi Li, Jing Li, Yue Zou, Shuai Zhao, Feng-Li Zhang and Xin-Qing Zhao
J. Fungi 2024, 10(10), 697; https://doi.org/10.3390/jof10100697 - 7 Oct 2024
Cited by 1 | Viewed by 1950
Abstract
Trichoderma species have been reported as masters in producing cellulolytic enzymes for the biodegradation of lignocellulolytic biomass and biocontrol agents against plant pathogens and pests. In our previous study, a novel Trichoderma strain LZ117, which shows potent capability in cellulase production, was isolated. [...] Read more.
Trichoderma species have been reported as masters in producing cellulolytic enzymes for the biodegradation of lignocellulolytic biomass and biocontrol agents against plant pathogens and pests. In our previous study, a novel Trichoderma strain LZ117, which shows potent capability in cellulase production, was isolated. Herein, we conducted multilocus phylogenetic analyses based on DNA barcodes and performed time-scaled phylogenomic analyses using the whole genome sequences of the strain, annotated by integrating transcriptome data. Our results suggest that this strain represents a new species closely related to T. atrobrunneum (Harzianum clade). Genes encoding carbohydrate-active enzymes (CAZymes), transporters, and secondary metabolites were annotated and predicted secretome in Trichoderma sp. LZ117 was also presented. Furthermore, genetic manipulation of this strain was successfully achieved using PEG-mediated protoplast transformation. A putative transporter gene encoding maltose permease (Mal1) was overexpressed, which proved that this transporter does not affect cellulase production. Moreover, overexpressing the native Cre1 homolog in LZ117 demonstrated a more pronounced impact of glucose-caused carbon catabolite repression (CCR), suggesting the importance of Cre1-mediated CCR in cellulase production of Trichoderma sp. LZ117. The results of this study will benefit further exploration of the strain LZ117 and related species for their applications in bioproduction. Full article
Show Figures

Figure 1

19 pages, 2811 KB  
Article
Differential Carbon Catabolite Repression and Hemicellulolytic Ability among Pathotypes of Colletotrichum lindemuthianum against Natural Plant Substrates
by Karla Morelia Díaz-Tapia, María Guadalupe Zavala-Páramo, Maria Guadalupe Villa-Rivera, Ma. Irene Morelos-Martínez, Everardo López-Romero, June Simpson, Jeni Bolaños-Rebolledo and Horacio Cano-Camacho
J. Fungi 2024, 10(6), 406; https://doi.org/10.3390/jof10060406 - 5 Jun 2024
Cited by 1 | Viewed by 1425
Abstract
Colletotrichum lindemuthianum is a phytopathogenic fungus that causes anthracnose in common beans (Phaseolus vulgaris) and presents a great diversity of pathotypes with different levels of virulence against bean varieties worldwide. The purpose of this study was to establish whether pathotypic diversity [...] Read more.
Colletotrichum lindemuthianum is a phytopathogenic fungus that causes anthracnose in common beans (Phaseolus vulgaris) and presents a great diversity of pathotypes with different levels of virulence against bean varieties worldwide. The purpose of this study was to establish whether pathotypic diversity is associated with differences in the mycelial growth and secretion of plant-cell-wall-degrading enzymes (PCWDEs). We evaluated growth, hemicellulase and cellulase activity, and PCWDE secretion in four pathotypes of C. lindemuthianum in cultures with glucose, bean hypocotyls and green beans of P. vulgaris, and water hyacinth (Eichhornia crassipes). The results showed differences in the mycelial growth, hemicellulolytic activity, and PCWDE secretion among the pathotypes. Glucose was not the preferred carbon source for the best mycelial growth in all pathotypes, each of which showed a unique PCWDE secretion profile, indicating different levels of carbon catabolite regulation (CCR). The pathotypes showed a high differential hemicellulolytic capacity to degrade host and water hyacinth tissues, suggesting CCR by pentoses and that there are differences in the absorption and metabolism of different monosaccharides and/or disaccharides. We propose that different levels of CCR could optimize growth in different host tissues and could allow for consortium behavior in interactions with bean crops. Full article
(This article belongs to the Special Issue Fungal Plant Pathogens)
Show Figures

Figure 1

21 pages, 1323 KB  
Review
Molecular Markers and Regulatory Networks in Solventogenic Clostridium Species: Metabolic Engineering Conundrum
by Tinuola Olorunsogbon, Christopher Chukwudi Okonkwo and Thaddeus Chukwuemeka Ezeji
Fermentation 2024, 10(6), 297; https://doi.org/10.3390/fermentation10060297 - 4 Jun 2024
Cited by 1 | Viewed by 1694
Abstract
Solventogenic Clostridium species are important for establishing the sustainable industrial bioproduction of fuels and important chemicals such as acetone and butanol. The inherent versatility of these species in substrate utilization and the range of solvents produced during acetone butanol–ethanol (ABE) fermentation make solventogenic [...] Read more.
Solventogenic Clostridium species are important for establishing the sustainable industrial bioproduction of fuels and important chemicals such as acetone and butanol. The inherent versatility of these species in substrate utilization and the range of solvents produced during acetone butanol–ethanol (ABE) fermentation make solventogenic Clostridium an attractive choice for biotechnological applications such as the production of fuels and chemicals. The functional qualities of these microbes have thus been identified to be related to complex regulatory networks that play essential roles in modulating the metabolism of this group of bacteria. Yet, solventogenic Clostridium species still struggle to consistently achieve butanol concentrations exceeding 20 g/L in batch fermentation, primarily due to the toxic effects of butanol on the culture. Genomes of solventogenic Clostridium species have a relatively greater prevalence of genes that are intricately controlled by various regulatory molecules than most other species. Consequently, the use of genetic or metabolic engineering strategies that do not consider the underlying regulatory mechanisms will not be effective. Several regulatory factors involved in substrate uptake/utilization, sporulation, solvent production, and stress responses (Carbon Catabolite Protein A, Spo0A, AbrB, Rex, CsrA) have been identified and characterized. In this review, the focus is on newly identified regulatory factors in solventogenic Clostridium species, the interaction of these factors with previously identified molecules, and potential implications for substrate utilization, solvent production, and resistance/tolerance to lignocellulose-derived microbial inhibitory compounds. Taken together, this review is anticipated to highlight the challenges impeding the re-industrialization of ABE fermentation, and inspire researchers to generate innovative strategies for overcoming these obstacles. Full article
Show Figures

Figure 1

21 pages, 5793 KB  
Article
A Point Mutation in Cassette Relieves the Repression Regulation of CcpA Resulting in an Increase in the Degradation of 2,3-Butanediol in Lactococcus lactis
by Xian Xu, Fulu Liu, Wanjin Qiao, Yujie Dong, Huan Yang, Fengming Liu, Haijin Xu and Mingqiang Qiao
Microorganisms 2024, 12(4), 773; https://doi.org/10.3390/microorganisms12040773 - 11 Apr 2024
Cited by 3 | Viewed by 1914
Abstract
In lactic acid bacteria, the global transcriptional regulator CcpA regulates carbon metabolism by repressing and activating the central carbon metabolism pathway, thus decreasing or increasing the yield of certain metabolites to maximize carbon flow. However, there are no reports on the deregulation of [...] Read more.
In lactic acid bacteria, the global transcriptional regulator CcpA regulates carbon metabolism by repressing and activating the central carbon metabolism pathway, thus decreasing or increasing the yield of certain metabolites to maximize carbon flow. However, there are no reports on the deregulation of the inhibitory effects of CcpA on the metabolism of secondary metabolites. In this study, we identified a single-base mutant strain of Lactococcus lactis N8-2 that is capable of metabolizing 2,3-butanediol. It has been established that CcpA dissociates from the catabolite responsive element (cre) site due to a mutation, leading to the activation of derepression and expression of the 2,3-butanediol dehydrogenase gene cluster (butB and butA). Transcriptome analysis and quantitative polymerase chain reaction (Q-PCR) results showed significant upregulation of transcription of butB and butA compared to the unmutated strain. Furthermore, micro-scale thermophoresis experiments confirmed that CcpA did not bind to the mutated cre. Furthermore, in a bacterial two-plasmid fluorescent hybridization system, it was similarly confirmed that the dissociation of CcpA from cre eliminated the repressive effect of CcpA on downstream genes. Finally, we investigated the differing catalytic capacities of the 2,3-butanediol dehydrogenase gene cluster in L. lactis N8-1 and L. lactis N8-2 for 2,3-butanediol. This led to increased expression of butB and butA, which were deregulated by CcpA repression. This is the first report on the elimination of the deterrent effect of CcpA in lactic acid bacteria, which changes the direction of enzymatic catalysis and alters the direction of carbon metabolism. This provides new perspectives and strategies for metabolizing 2,3-butanediol using bacteria in synthetic biology. Full article
(This article belongs to the Section Food Microbiology)
Show Figures

Figure 1

12 pages, 7835 KB  
Article
Stress-Induced Changes in Nucleocytoplasmic Localization of Crucial Factors in Gene Expression Regulation
by Ali Khamit, Payal Chakraborty, Szabolcs Zahorán, Zoltán Villányi, Hajnalka Orvos and Edit Hermesz
Int. J. Mol. Sci. 2024, 25(7), 3895; https://doi.org/10.3390/ijms25073895 - 31 Mar 2024
Viewed by 2203
Abstract
This study investigates the toxic effect of harmful materials, unfiltered by the placenta, on neonatal umbilical cord (UC) vessels, focusing on stress-induced adaptations in transcriptional and translational processes. It aims to analyze changes in pathways related to mRNA condensate formation, transcriptional regulation, and [...] Read more.
This study investigates the toxic effect of harmful materials, unfiltered by the placenta, on neonatal umbilical cord (UC) vessels, focusing on stress-induced adaptations in transcriptional and translational processes. It aims to analyze changes in pathways related to mRNA condensate formation, transcriptional regulation, and DNA damage response under maternal smoking-induced stress. UC vessels from neonates born to smoking (Sm) and nonsmoking mothers (Ctr) were examined. Immunofluorescence staining and confocal microscopy assessed the localization of key markers, including Transcription Complex Subunit 1 (CNOT1) and the largest subunit of RNA polymerase II enzyme (RPB1). Additionally, markers of DNA damage response, such as Poly(ADP-ribose) polymerase-1, were evaluated. In Sm samples, dissolution of CNOT1 granules in UC vessels was observed, potentially aiding stalled translation and enhancing transcription via RPB1 assembly and translocation. Control vessels showed predominant cytoplasmic RPB1 localization. Despite adaptive responses, Sm endothelial cells exhibited significant damage, indicated by markers like Poly(ADP-ribose) polymerase-1. Ex vivo metal treatment on control vessels mirrored Sm sample alterations, emphasizing marker roles in cell survival under toxic exposure. Maternal smoking induces specific molecular adaptations in UC vessels, affecting mRNA condensate formation, transcriptional regulation, and DNA damage response pathways. Understanding these intricate molecular mechanisms could inform interventions to improve neonatal health outcomes and mitigate adverse effects of toxic exposure during pregnancy. Full article
Show Figures

Figure 1

15 pages, 2047 KB  
Article
Glucose Catabolite Repression Participates in the Regulation of Sialidase Biosynthesis by Antarctic Strain Penicillium griseofulvum P29
by Radoslav Abrashev, Ekaterina Krumova, Penka Petrova, Rumyana Eneva, Vladislava Dishliyska, Yana Gocheva, Stefan Engibarov, Jeny Miteva-Staleva, Boryana Spasova, Vera Kolyovska and Maria Angelova
J. Fungi 2024, 10(4), 241; https://doi.org/10.3390/jof10040241 - 23 Mar 2024
Viewed by 2091
Abstract
Sialidases (neuraminidases) catalyze the removal of terminal sialic acid residues from glycoproteins. Novel enzymes from non-clinical isolates are of increasing interest regarding their application in the food and pharmaceutical industry. The present study aimed to evaluate the participation of carbon catabolite repression (CCR) [...] Read more.
Sialidases (neuraminidases) catalyze the removal of terminal sialic acid residues from glycoproteins. Novel enzymes from non-clinical isolates are of increasing interest regarding their application in the food and pharmaceutical industry. The present study aimed to evaluate the participation of carbon catabolite repression (CCR) in the regulation of cold-active sialidase biosynthesis by the psychrotolerant fungal strain Penicillium griseofulvum P29, isolated from Antarctica. The presence of glucose inhibited sialidase activity in growing and non-growing fungal mycelia in a dose- and time-dependent manner. The same response was demonstrated with maltose and sucrose. The replacement of glucose with glucose-6-phosphate also exerted CCR. The addition of cAMP resulted in the partial de-repression of sialidase synthesis. The CCR in the psychrotolerant strain P. griseofulvum P29 did not depend on temperature. Sialidase might be subject to glucose repression by both at 10 and 25 °C. The fluorescent assay using 4MU-Neu5Ac for enzyme activity determination under increasing glucose concentrations evidenced that CCR may have a regulatory role in sialidase production. The real-time RT-PCR experiments revealed that the sialidase gene was subject to glucose repression. To our knowledge, this is the first report that has studied the effect of CCR on cold-active sialidase, produced by an Antarctic strain. Full article
(This article belongs to the Special Issue Fungal Diversity and Ecology in Extreme Environments)
Show Figures

Figure 1

18 pages, 6730 KB  
Article
MoNOT3 Subunit Has Important Roles in Infection-Related Development and Stress Responses in Magnaporthe oryzae
by Youngmin Kim, Miju Jo, Sunmin An, Yerim Lee, Eu Ddeum Choi, Min-Hye Jeong, Ki-Tae Kim and Sook-Young Park
Int. J. Mol. Sci. 2024, 25(6), 3290; https://doi.org/10.3390/ijms25063290 - 14 Mar 2024
Cited by 1 | Viewed by 1428
Abstract
The multifunctional carbon catabolite repression negative on TATA-box-less complex (CCR4-NOT) is a multi-subunit complex present in all eukaryotes, including fungi. This complex plays an essential role in gene expression; however, a functional study of the CCR4-NOT complex in the rice blast fungus Magnaporthe [...] Read more.
The multifunctional carbon catabolite repression negative on TATA-box-less complex (CCR4-NOT) is a multi-subunit complex present in all eukaryotes, including fungi. This complex plays an essential role in gene expression; however, a functional study of the CCR4-NOT complex in the rice blast fungus Magnaporthe oryzae has not been conducted. Seven genes encoding the putative CCR4-NOT complex were identified in the M. oryzae genome. Among these, a homologous gene, MoNOT3, was overexpressed during appressorium development in a previous study. Deletion of MoNOT3 in M. oryzae resulted in a significant reduction in hyphal growth, conidiation, abnormal septation in conidia, conidial germination, and appressorium formation compared to the wild-type. Transcriptional analyses suggest that the MoNOT3 gene affects conidiation and conidial morphology by regulating COS1 and COM1 in M. oryzae. Furthermore, Δmonot3 exhibited a lack of pathogenicity, both with and without wounding, which is attributable to deficiencies in the development of invasive growth in planta. This result was also observed in onion epidermal cells, which are non-host plants. In addition, the MoNOT3 gene was involved in cell wall stress responses and heat shock. Taken together, these observations suggest that the MoNOT3 gene is required for fungal infection-related cell development and stress responses in M. oryzae. Full article
(This article belongs to the Special Issue New Advances in Plant-Fungal Interactions)
Show Figures

Figure 1

Back to TopTop