Sign in to use this feature.

Years

Between: -

Subjects

remove_circle_outline
remove_circle_outline
remove_circle_outline
remove_circle_outline
remove_circle_outline
remove_circle_outline
remove_circle_outline

Journals

Article Types

Countries / Regions

Search Results (15)

Search Parameters:
Keywords = cardoon leaves

Order results
Result details
Results per page
Select all
Export citation of selected articles as:
19 pages, 2011 KB  
Article
The Anti-Angiogenic Effect of Cynara cardunculus L. subsp. cardunculus Waste Product
by Anna Cacciola, Valeria D’Angelo, Federica De Gaetano, Antonella Fais, Maria Paola Germanò, Valentina Masala, Stefania Olla, Venerando Pistarà, Rosanna Stancanelli, Carlo Ignazio Giovanni Tuberoso and Cinzia Anna Ventura
Foods 2025, 14(15), 2656; https://doi.org/10.3390/foods14152656 - 29 Jul 2025
Cited by 1 | Viewed by 988
Abstract
Cynara cardunculus L. subsp. cardunculus (Cynara cardunculus L. var. sylvestris (Lam.) Fiori), the wild cardoon, is known for its culinary applications and potential health benefits. Due to this, and given the growing interest in circular economies, deepening our under-standing of the effects [...] Read more.
Cynara cardunculus L. subsp. cardunculus (Cynara cardunculus L. var. sylvestris (Lam.) Fiori), the wild cardoon, is known for its culinary applications and potential health benefits. Due to this, and given the growing interest in circular economies, deepening our under-standing of the effects of wild cardoon leaf waste on angiogenesis and collagenase activity represents a valuable opportunity to valorise agricultural byproducts as health-promoting ingredients. In this study, the waste product of wild cardoon leaves was extracted to examine its chemical composition and biological activities. Analytical techniques identified several bioactive compounds, including flavonoids, hydroxycinnamic acids such as dicaffeoyl-succinoylquinic acids, and luteolin-7-O-rutinoside. In vivo tests in zebrafish embryos and the chick chorioallantoic membrane demonstrated dose-dependent antiangiogenic effects, particularly enhanced by the complexation with hydroxypropyl-β-cyclodextrin (HP-β-CD). Considering the link between angiogenesis and collagenase, the potential effects of the extract on collagenase activity was investigated. The extract alone inhibited collagenase with an IC50 value comparable to that of the standard inhibitor while its complexed form exhibited a 4.5-fold greater inhibitory activity. A molecular docking study examined the interaction between the main compounds and collagenase. In conclusion, wild cardoon leaves can represent a valuable source of bioactive compounds. This study demonstrated that the complexation of the extract with cyclodextrin determines an increase in its biological activity. Full article
Show Figures

Graphical abstract

18 pages, 549 KB  
Article
Extension of Poultry Meat Shelf Life Using Cynara cardunculus L. Leaf Extracts as a Natural Preservative
by Cássia H. Barbosa, Mariana A. Andrade, Fernanda Vilarinho, Ana Sanches Silva and Ana Luísa Fernando
Foods 2025, 14(15), 2592; https://doi.org/10.3390/foods14152592 - 24 Jul 2025
Cited by 1 | Viewed by 1779
Abstract
Food additives are used to prevent food spoilage and extend its shelf life. However, concerns regarding the potential health implications associated with some synthetic additives have prompted research efforts aimed at identifying natural alternatives, such as plant extracts. Cynara cardunculus L. (cardoon) is [...] Read more.
Food additives are used to prevent food spoilage and extend its shelf life. However, concerns regarding the potential health implications associated with some synthetic additives have prompted research efforts aimed at identifying natural alternatives, such as plant extracts. Cynara cardunculus L. (cardoon) is known for its antimicrobial and antioxidant properties. The aim of this study was to evaluate the capability of ethanolic food-grade extracts from cultivated cardoon and globe artichoke leaves to preserve poultry breast meat during refrigerated storage. A total of seven treatment groups were tested: one control group (no extract) and six active groups with 0.5%, 1%, and 2% (w/w) of either cultivated cardoon or globe artichoke leaf extracts. Lipid oxidation, moisture, colour, pH, acidity, and microbial growth were assessed in poultry meat samples over 15 days. Both extracts were effective in extending shelf life, up to 11 days, by delaying lipid oxidation and microbial growth. Cardoon extract (1% w/w) displayed superior antimicrobial efficacy, maintaining microbial counts below 5 Log CFU/g meat until day 15, compared to the control. Cultivated cardoon leaf extract proves promising as a natural antimicrobial and antioxidant, extending the shelf life of poultry meat. This presents an opportunity to maintain the quality of meat products, aligning with consumer preferences for natural ingredients and sustainable practices. Full article
(This article belongs to the Special Issue Preservation and Shelf Life Extension of Food Products)
Show Figures

Figure 1

15 pages, 909 KB  
Article
Polyphenol Profile, Antioxidant Activity and Yield of Cynara cardunculus altilis in Response to Nitrogen Fertilisation
by Andrzej Sałata, Renata Nurzyńska-Wierdak, Sara Lombardo, Gaetano Pandino, Giovanni Mauromicale, Sara Ibáñez-Asensio, Héctor Moreno-Ramón and Andrzej Kalisz
Agronomy 2024, 14(4), 739; https://doi.org/10.3390/agronomy14040739 - 2 Apr 2024
Cited by 8 | Viewed by 2032
Abstract
Cardoon leaves are of great pharmaceutical importance due to their high content of polyphenol compounds. Polyphenolic compounds have attracted much interest due to their health-promoting effects. The content of these compounds in C. cardunculus depends on several factors, such as genotype, crop management, [...] Read more.
Cardoon leaves are of great pharmaceutical importance due to their high content of polyphenol compounds. Polyphenolic compounds have attracted much interest due to their health-promoting effects. The content of these compounds in C. cardunculus depends on several factors, such as genotype, crop management, plant tissues, harvest time, and storage time. In this study, the effects of nitrogen (N) fertilisation (rates and forms) on the biomass yield and polyphenol profile of the leaves were determined. Increasing the amount of N up to 180 kg-ha−1 in fertilisation did not significantly increase the air-dried biomass yield of the leaves. On the contrary, it led to lower concentrations of total phenolic compounds (TP), total flavonoids (TF), caffeic acid, cynarin, and luteolin. Improvements in performance were achieved when 120 kg-ha−1 N rate was applied and increases in TP, TF content, and radical scavenging activity were observed. The applied N forms (NO3, NH4 or urea) had different effects on the concentrations of individual compounds and leaf air-dried biomass. Higher concentrations of cynarin, luteolin, and luteolin-7-O-glucoside were found when the N forms NH4 and urea were applied; higher caffeic acid content was found when urea was applied. The application of NO3 and urea in fertilisation reduced the level of luteolin-7-O-rutinoside, while the application of NO3 and NH4 reduced the amount of caffeic acid. The obtained results provide a better understanding of the effects of N rates and forms on cardoon leaves over two growing seasons. Full article
(This article belongs to the Section Innovative Cropping Systems)
Show Figures

Graphical abstract

18 pages, 795 KB  
Review
The Impact of Culinary Processing, including Sous-Vide, on Polyphenols, Vitamin C Content and Antioxidant Status in Selected Vegetables—Methods and Results: A Critical Review
by Grzegorz Kosewski, Magdalena Kowalówka, Sławomira Drzymała-Czyż and Juliusz Przysławski
Foods 2023, 12(11), 2121; https://doi.org/10.3390/foods12112121 - 24 May 2023
Cited by 12 | Viewed by 5193
Abstract
This study presents various research methods and results analysis of the total antioxidant status (TAS), polyphenols content (PC) and vitamin C content in selected plant materials (vegetables) subjected to various technological processes, including sous-vide. The analysis included 22 vegetables (cauliflower white rose, romanesco [...] Read more.
This study presents various research methods and results analysis of the total antioxidant status (TAS), polyphenols content (PC) and vitamin C content in selected plant materials (vegetables) subjected to various technological processes, including sous-vide. The analysis included 22 vegetables (cauliflower white rose, romanesco type cauliflower, broccoli, grelo, col cabdell cv. pastoret, col lllombarda cv. pastoret, brussels sprouts, kale cv. crispa–leaves, kale cv. crispa–stem, toscana black cabbage, artichokes, green beans, asparagus, pumpkin, green peas, carrot, root parsley, brown teff, white teff, white cardoon stalks, red cardoon stalks and spinach) from 18 research papers published in 2017 to 2022. The results after processing by various methods such as conventional, steaming and sous-vide cooking were compared to the raw vegetable results. The antioxidant status was mainly determined by the radical DPPH, ABTS and FRAP methods, the polyphenol content by the Folin–Ciocalteu reagent and the vitamin C content using dichlorophenolindophenol and liquid chromatography methods. The study results were very diverse, but in most studies, the cooking techniques contributed to reducing TAS, PC and vitamin C content, with the sous-vide process being most beneficial. However, future studies should focus on vegetables for which discrepancies in the results were noted depending on the author, as well as lack of clarity regarding the analytical methods used, e.g., cauliflower white rose or broccoli. Full article
(This article belongs to the Special Issue Analysis of Nutrients and Contaminants in Foods)
Show Figures

Figure 1

12 pages, 306 KB  
Article
Living Mulch as Sustainable Tool to Improve Leaf Biomass and Phytochemical Yield of Cynara cardunculus var. altilis
by Andrzej Sałata, Agnieszka Sękara, Gaetano Pandino, Giovanni Mauromicale and Sara Lombardo
Agronomy 2023, 13(5), 1274; https://doi.org/10.3390/agronomy13051274 - 28 Apr 2023
Cited by 12 | Viewed by 1921
Abstract
Living mulch (LM) provides many beneficial agro-ecological services by reducing soil evaporation, conserving moisture, controlling soil temperature, reducing weed growth, increasing organic matter and nutrient availability, and improving microbial activities. Legumes, commonly used as living mulches, can affect the yield and quality of [...] Read more.
Living mulch (LM) provides many beneficial agro-ecological services by reducing soil evaporation, conserving moisture, controlling soil temperature, reducing weed growth, increasing organic matter and nutrient availability, and improving microbial activities. Legumes, commonly used as living mulches, can affect the yield and quality of main crops. We hypothesized that Egyptian clover co-cultivated with Cynara cardunculus var. altilis (cultivated cardoon) can positively affect both leaf biomass and phytochemical yield. The study was performed on two growing seasons of field experiments to evaluate the potential variation in biomass and phytochemical yields of cardoon leaves. In addition, the leaves were collected at 90, 120, and 150 days after transplanting to evaluate the possible effect of the harvest time. LM improved the fresh and air-dried leaves biomass yields, total phenolic, and dry matter content, while it had no effect on the content of crude fibre, total sugars, L-ascorbic acid, total chlorophylls, and antioxidant activity. Except for luteolin-7-O-glucoside content, no negative effect of LM was observed on the polyphenol profile. Behind the cultivation system, the parameters were also affected by both the harvest time and growing season. According to our data, the proposed intercropping of cultivated cardoon with LM could represent an innovative cultivation system to increase both leaf biomass and the health-promoting compounds of cultivated cardoon leaves by sustainable soil management. Full article
11 pages, 1262 KB  
Article
Successive Solvent Extraction, Characterization and Antioxidant Activities of Cardoon Waste (Leaves and Stems) Extracts: Comparative Study
by Meryem Hajji Nabih, Hamza Boulika, Maryam El Hajam, Mohammed I. Alghonaim, Noureddine Idrissi Kandri, Sulaiman A. Alsalamah and Fehmi Boufahja
Molecules 2023, 28(3), 1129; https://doi.org/10.3390/molecules28031129 - 23 Jan 2023
Cited by 12 | Viewed by 3438
Abstract
The main interest in the valorization of vegetable wastes is due to the peculiarity of their chemical composition in substances that present important properties. Among these substances, antioxidants could replace those industrially manufactured. In the present study, three solvents of different polarities (hexane, [...] Read more.
The main interest in the valorization of vegetable wastes is due to the peculiarity of their chemical composition in substances that present important properties. Among these substances, antioxidants could replace those industrially manufactured. In the present study, three solvents of different polarities (hexane, ethanol, and water) were applied for the extraction of phenolic compounds from Cynara cardunculus L. waste using two extraction methods: Soxhlet Extraction (SE) and Ultrasonic-Assisted Extraction (UAE). The obtained extracts were then characterized by Fourier-Transform Infrared (FTIR) spectroscopy and spectrophotometric determination of Total Phenolics (TPC), Total Flavonoids (TFC), and Condensed Tannins (CT). Total Antioxidant Capacity (TAC) and 2,2-diphenyl-1-picrylhydrazyl (DPPH) free radical scavenging activity of ethanol and water extracts of leaves and stems were also evaluated. High extraction yields were obtained by UAE. Water extracts had high yield regardless of the technique used for leaves and stems, and these extracts showed high TAC of 534.72 ± 3.83 mg AAE/g FM for leaves and 215.70 ± 8.87 mg AAE/g FM (mg of ascorbic acid equivalent per g of FM) for stems, and IC50 of 2077.491 μg/mL for leaves and 1248.185 μg/mL for stems. We explain the latter by the high total phenolic contents (TPCs), which reach 579.375 ± 3.662 mg GAE/g FM (mg of gallic acid equivalents per g of fresh matter) for leaves and 264.906 ± 3.500 mg GAE/g FM for stems. These results confirmed that the leaves and stems of the studied cardoon waste were, indeed, interesting sources of natural antioxidants. Full article
Show Figures

Figure 1

17 pages, 3514 KB  
Article
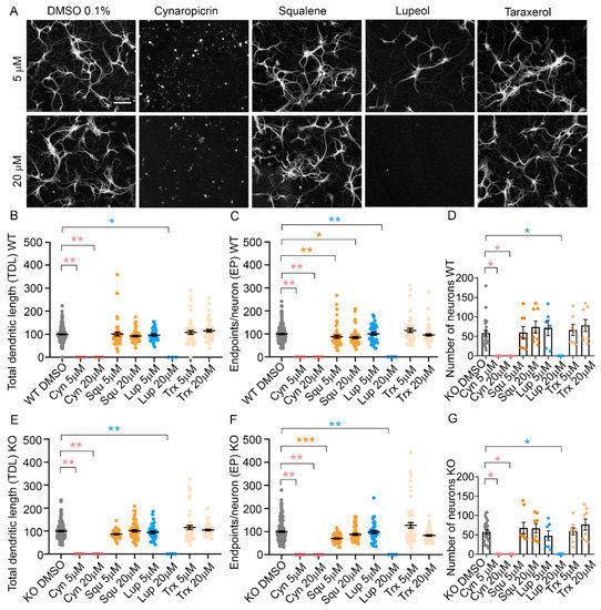
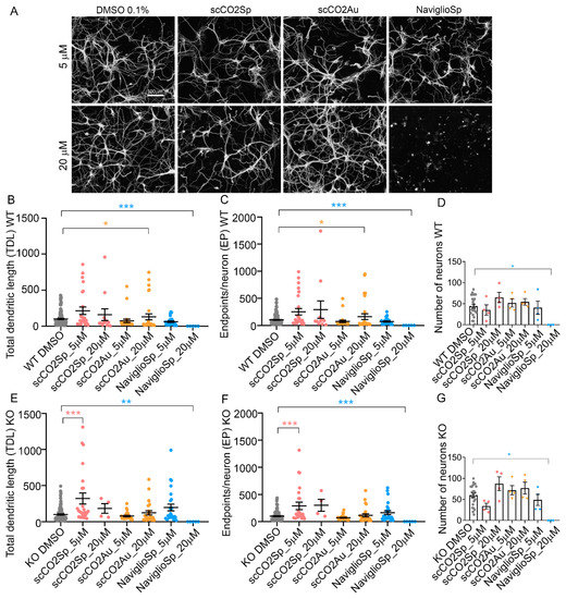
Neuroprotective Properties of Cardoon Leaves Extracts against Neurodevelopmental Deficits in an In Vitro Model of Rett Syndrome Depend on the Extraction Method and Harvest Time
by Mariachiara Spennato, Ottavia Maria Roggero, Simona Varriale, Fioretta Asaro, Angelo Cortesi, Jan Kašpar, Enrico Tongiorgi, Cinzia Pezzella and Lucia Gardossi
Molecules 2022, 27(24), 8772; https://doi.org/10.3390/molecules27248772 - 10 Dec 2022
Cited by 2 | Viewed by 2808
Abstract
This study investigates the bioactive properties of different extracts of cardoon leaves in rescuing neuronal development arrest in an in vitro model of Rett syndrome (RTT). Samples were obtained from plants harvested at different maturity stages and extracted with two different methodologies, namely [...] Read more.
This study investigates the bioactive properties of different extracts of cardoon leaves in rescuing neuronal development arrest in an in vitro model of Rett syndrome (RTT). Samples were obtained from plants harvested at different maturity stages and extracted with two different methodologies, namely Naviglio® and supercritical carbon dioxide (scCO2). While scCO2 extracts more hydrophobic fractions, the Naviglio® method extracts phenolic compounds and less hydrophobic components. Only the scCO2 cardoon leaves extract obtained from plants harvested in spring induced a significant rescue of neuronal atrophy in RTT neurons, while the scCO2 extract from the autumn harvest stimulated dendrite outgrowth in Wild-Type (WT) neurons. The scCO2 extracts were the richest in squalene, 3ß-taraxerol and lupeol, with concentrations in autumn harvest doubling those in spring harvest. The Naviglio® extract was rich in cynaropicrin and exerted a toxic effect at 20 µM on both WT and RTT neurons. When cynaropicrin, squalene, lupeol and 3ß-taraxerol were tested individually, no positive effect was observed, whereas a significant neurotoxicity of cynaropicrin and lupeol was evident. In conclusion, cardoon leaves extracts with high content of hydrophobic bioactive molecules and low cynaropicrin and lupeol concentrations have pharmacological potential to stimulate neuronal development in RTT and WT neurons in vitro. Full article
Show Figures

Graphical abstract

12 pages, 1399 KB  
Article
The Physiological Role of Inulin in Wild Cardoon (Cynara cardunculus L. var. sylvestris Lam.)
by Ferdinando Branca, Sergio Argento, Anna Maria Paoletti and Maria Grazia Melilli
Agronomy 2022, 12(2), 290; https://doi.org/10.3390/agronomy12020290 - 24 Jan 2022
Cited by 7 | Viewed by 3271
Abstract
Wild cardoon (Cynara cardunculus L.) is a widespread Mediterranean plant that accumulates inulin in its roots. This study aimed to analyze the enzyme systems involved in inulin metabolism in the roots of one Sicilian wild cardoon population in relation to the plant’s [...] Read more.
Wild cardoon (Cynara cardunculus L.) is a widespread Mediterranean plant that accumulates inulin in its roots. This study aimed to analyze the enzyme systems involved in inulin metabolism in the roots of one Sicilian wild cardoon population in relation to the plant’s growth and development stages. During the winter season, the plant showed slow growth; its biomass was represented mainly by leaves and saccharides were mobilized into its roots. During the spring season, the plant doubled its growth rate and differentiated its reproduction organs as a consequence of the cold conditions. The maximum activities of the 1-SST were recorded in line with the high sucrose and inulin levels in roots, which increased quickly. The increase in the 1-FEH activity suggests that fructan-hydrolyzing activity is associated with the sprouting and elongation of plant stalks. The peak of the invertase activity occurred before the 1-FEH peak. The inulin accumulation in the wild cardoon roots was associated with the plant’s reproduction. Sequential 1-SST and 1-FEH activities and the involvement of invertase and 1-FFT in carbohydrate mobilization, in response to the additional energy demand of the plant for stalk elongation before and for capitula development were observed, along with subsequent grain ripening. Full article
Show Figures

Figure 1

12 pages, 3504 KB  
Article
Physicochemical Characterization of Cardoon “Cynara cardunculus” Wastes (Leaves and Stems): A Comparative Study
by Meryem Hajji Nabih, Maryam El Hajam, Hamza Boulika, Montaser M. Hassan, Noureddine Idrissi Kandri, Amor Hedfi, Abdelaziz Zerouale and Fehmi Boufahja
Sustainability 2021, 13(24), 13905; https://doi.org/10.3390/su132413905 - 16 Dec 2021
Cited by 18 | Viewed by 2576
Abstract
The disposal of vegetable wastes in nature is harmful for marine habitats and biota. These types of waste are frequently used as fuel, generating polluting products, with undesired side effects on the environment. Therefore, it is essential to find better alternatives for the [...] Read more.
The disposal of vegetable wastes in nature is harmful for marine habitats and biota. These types of waste are frequently used as fuel, generating polluting products, with undesired side effects on the environment. Therefore, it is essential to find better alternatives for the capitalisation of these waste products. Their diversified chemical composition can become a potential resource of high added value raw materials. The knowledge of the physicochemical properties of these wastes is therefore essential. The present work aimed for characterising the physicochemical properties of a plant residue belonging to the Asteraceae Family, collected from a vegetable market in Fez city, Morocco. The vegetal tissues were analysed by Scanning Electron Microscopy coupled with EDX, X-ray Diffraction, Fourier Transform Infrared Spectroscopy, Inductively Coupled Plasma Atomic Emission Spectroscopy, and by Thermogravimetric/Differential thermal analyses. Other additional parameters were also measured, such as moisture, volatile matter, ash, and fixed carbon contents. Acidic and basic surface functions were evaluated by Boehm’s method, and pH points at zero charge were equally calculated. The results revealed a strong congruence between the morphological and structural properties of this plant. These vegetal wastes comprise a homogeneous fibrous and porous aspect both in surface and in profile, with a crystalline structure characteristic of cellulose I. A mass loss of 86.49% for leaves and 87.91% for stems in the temperature range of 100 °C to 700 °C, and pHpzc of 8.39 for leaves and 7.35 for stems were found. This study clarifies the similarities and differences between the chemical composition and morphological structure of these vegetal wastes, paving the way for future value-added applications in appropriate fields. Full article
(This article belongs to the Special Issue Marine Pollution and Ecological Environment)
Show Figures

Figure 1

15 pages, 3666 KB  
Article
Biomass Valorization: Sustainable Methods for the Production of Hemicellulolytic Catalysts from Thermoanaerobacterium thermostercoris strain BUFF
by Ilaria Finore, Ida Romano, Luigi Leone, Paola Di Donato, Barbara Nicolaus, Annarita Poli and Licia Lama
Resources 2021, 10(11), 115; https://doi.org/10.3390/resources10110115 - 10 Nov 2021
Cited by 7 | Viewed by 3749
Abstract
Processing and selection of fruits and vegetables generate high quantities of wastes that represent an economic and environmental issue for the agroindustry sector. According to the so-called “biorefinery” approach, this biomass can be exploited for the recovery of value-added molecules. In this study, [...] Read more.
Processing and selection of fruits and vegetables generate high quantities of wastes that represent an economic and environmental issue for the agroindustry sector. According to the so-called “biorefinery” approach, this biomass can be exploited for the recovery of value-added molecules. In this study, the residues of industrial processing of tomato (Lycopersicon esculentum variety “Hybrid Rome”), fennel (Foeniculum vulgare), potato (Solanum tuberosum) and carrot (Daucus carota) were used as sole carbon sources to support cheap and sustainable microbial growth as well as the production of secondary metabolites (hydrogen and ethanol) by Thermoanaerobacterium thermostercoris strain BUFF, a thermophilic anaerobic microorganism isolated from buffalo-dung compost. Moreover, the use of hemicellulolytic enzymes of T. thermostercoris was assayed in the bioconversion reaction of the polymer fraction extracted from the rhizome of giant reed (Arundo donax) and of the leaves and stems of cardoon (Cynara cardunculus), dedicated non-food crops employed in energy supply. Full article
Show Figures

Figure 1

17 pages, 1336 KB  
Article
Changes in Phenolics and Fatty Acids Composition and Related Gene Expression during the Development from Seed to Leaves of Three Cultivated Cardoon Genotypes
by Giulia Graziani, Teresa Docimo, Monica De Palma, Francesca Sparvoli, Luana Izzo, Marina Tucci and Alberto Ritieni
Antioxidants 2020, 9(11), 1096; https://doi.org/10.3390/antiox9111096 - 8 Nov 2020
Cited by 12 | Viewed by 3341
Abstract
Cultivated cardoon (Cynara cardunculus var. altilis) has long been used as a food and medicine remedy and nowadays is considered a functional food. Its leaf bioactive compounds are mostly represented by chlorogenic acids and coumaroyl derivatives, known for their nutritional value [...] Read more.
Cultivated cardoon (Cynara cardunculus var. altilis) has long been used as a food and medicine remedy and nowadays is considered a functional food. Its leaf bioactive compounds are mostly represented by chlorogenic acids and coumaroyl derivatives, known for their nutritional value and bioactivity. Having antioxidant and hepatoprotective properties, these molecules are used for medicinal purposes. Apart from the phenolic compounds in green tissues, cultivated cardoon is also used for the seed oil, having a composition suitable for the human diet, but also valuable as feedstock for the production of biofuel and biodegradable bioplastics. Given the wide spectrum of valuable cardoon molecules and their numerous industrial applications, a detailed characterization of different organs and tissues for their metabolic profiles as well as an extensive transcriptional analysis of associated key biosynthetic genes were performed to provide a deeper insight into metabolites biosynthesis and accumulation sites. This study aimed to provide a comprehensive analysis of the phenylpropanoids profile through UHPLC-Q-Orbitrap HRMS analysis, of fatty acids content through GC-MS analysis, along with quantitative transcriptional analyses by qRT-PCR of hydroxycinnamoyl-quinate transferase (HQT), stearic acid desaturase (SAD), and fatty acid desaturase (FAD) genes in seeds, hypocotyls, cotyledons and leaves of the cardoon genotypes “Spagnolo”, “Bianco Avorio”, and “Gigante”. Both oil yield and total phenols accumulation in all the tissues and organs indicated higher production in “Bianco Avorio” and “Spagnolo” than in “Gigante”. Antioxidant activity evaluation by DPPH, ABTS, and FRAP assays mirrored total phenols content. Overall, this study provides a detailed analysis of tissue composition of cardoon, enabling to elucidate value-added product accumulation and distribution during plant development and hence contributing to better address and optimize the sustainable use of this natural resource. Besides, our metabolic and transcriptional screening could be useful to guide the selection of superior genotypes. Full article
(This article belongs to the Special Issue The Potential of Dietary Antioxidants)
Show Figures

Figure 1

16 pages, 1994 KB  
Article
Chemical Composition of Cynara Cardunculus L. var. altilis Heads: The Impact of Harvesting Time
by Filipa Mandim, Spyridon A. Petropoulos, Ângela Fernandes, Celestino Santos-Buelga, Isabel C. F. R. Ferreira and Lillian Barros
Agronomy 2020, 10(8), 1088; https://doi.org/10.3390/agronomy10081088 - 27 Jul 2020
Cited by 18 | Viewed by 4366
Abstract
Cardoon is a multi-purpose crop with several industrial applications, while the heads (capitula) are edible and commonly used in various dishes of the Mediterranean diet. Several reports in the literature study the chemical composition of the various plants parts (leaves, flower stalks, bracts, [...] Read more.
Cardoon is a multi-purpose crop with several industrial applications, while the heads (capitula) are edible and commonly used in various dishes of the Mediterranean diet. Several reports in the literature study the chemical composition of the various plants parts (leaves, flower stalks, bracts, seeds) aiming to industrial applications of crop bio-waste, whereas for the heads, most of the studies are limited to the chemical composition and bioactive properties at the edible stage. In the present study, cardoon heads were collected at six different maturation stages and their chemical composition was evaluated in order to determine the effect of harvesting stage and examine the potential of alternative uses in the food and nutraceutical industries. Lipidic fraction and the content in fatty acids, tocopherols, organic acids, and free sugars were determined. Lipidic content decreases with the maturation process, while 22 fatty acids were detected in total, with palmitic, oleic, and linoleic acids being those with the highest abundance depending on harvesting time. In particular, immature heads have a higher abundance in saturated fatty acids (SFA), whereas the samples of mature heads were the richest in monounsaturated fatty acids (MUFA). The α-tocopherol was the only isoform detected being present in higher amounts in sample Car B (619 µg/100 g dw). Oxalic, quinic, malic, citric and fumaric acids were the detected organic acids, and the higher content was observed in sample Car E (15.7 g/100 g dw). The detected sugars were fructose, glucose, sucrose, trehalose and raffinose, while the highest content (7.4 g/100 g dw) was recorded in sample Car C. In conclusion, the maturation stage of cardoon heads influences their chemical composition and harvesting time could be a useful means to increase the quality and the added value of the final product by introducing this material in the food and nutraceutical industries. Full article
(This article belongs to the Special Issue Herbaceous Field Crops Cultivation)
Show Figures

Figure 1

22 pages, 798 KB  
Review
A New Insight on Cardoon: Exploring New Uses besides Cheese Making with a View to Zero Waste
by Cássia H. Barbosa, Mariana A. Andrade, Fernanda Vilarinho, Isabel Castanheira, Ana Luísa Fernando, Monica Rosa Loizzo and Ana Sanches Silva
Foods 2020, 9(5), 564; https://doi.org/10.3390/foods9050564 - 2 May 2020
Cited by 39 | Viewed by 6756
Abstract
Cardoon, Cynara cardunculus L., is a perennial plant whose flowers are used as vegetal rennet in cheese making. Cardoon is native from the Mediterranean area and is commonly used in the preparation of salads and soup dishes. Nowadays, cardoon is also being exploited [...] Read more.
Cardoon, Cynara cardunculus L., is a perennial plant whose flowers are used as vegetal rennet in cheese making. Cardoon is native from the Mediterranean area and is commonly used in the preparation of salads and soup dishes. Nowadays, cardoon is also being exploited for the production of energy, generating large amount of wastes, mainly leaves. These wastes are rich in bioactive compounds with important health benefits. The aim of this review is to highlight the main properties of cardoon leaves according to the current research and to explore its potential uses in different sectors, namely the food industry. Cardoon leaves are recognized to have potential health benefits. In fact, some studies indicated that cardoon leaves could have diuretic, hepato-protective, choleretic, hypocholesterolemic, anti-carcinogenic, and antibacterial properties. Most of these properties are due to excellent polyphenol profiles, with interesting antioxidant and antimicrobial activities. These findings indicate that cardoon leaves can have new potential uses in different sectors, such as cosmetics and the food industry; in particular, they can be used for the preparation of extracts to incorporate into active food packaging. In the future, these new uses of cardoon leaves will allow for zero waste of this crop. Full article
(This article belongs to the Special Issue Natural Antioxidants: Innovative Extraction and Application in Foods)
Show Figures

Figure 1

18 pages, 2022 KB  
Article
Physiological, Biochemical, and Metabolic Responses to Short and Prolonged Saline Stress in Two Cultivated Cardoon Genotypes
by Teresa Docimo, Rosalba De Stefano, Elisa Cappetta, Anna Lisa Piccinelli, Rita Celano, Monica De Palma and Marina Tucci
Plants 2020, 9(5), 554; https://doi.org/10.3390/plants9050554 - 27 Apr 2020
Cited by 23 | Viewed by 3747
Abstract
Cultivated cardoon is a multipurpose crop with adaptability to limiting environments. Two genotypes (“Bianco Avorio” and “Spagnolo”) were comparatively characterized in response to short and prolonged 100 mM NaCl stress in hydroponics. Salt induced no growth variations between genotypes or symptoms of NaCl [...] Read more.
Cultivated cardoon is a multipurpose crop with adaptability to limiting environments. Two genotypes (“Bianco Avorio” and “Spagnolo”) were comparatively characterized in response to short and prolonged 100 mM NaCl stress in hydroponics. Salt induced no growth variations between genotypes or symptoms of NaCl toxicity, but boosted ABA accumulation in roots and leaves. Both genotypes had high constitutive phenol content, whose major components were depleted upon 2 days of stress only in “Bianco Avorio”. Prolonged stress stimulated accumulation of proline, phenylpropanoids, and related transcripts, and non-enzymatic antioxidant activity. Decreased antioxidant enzymes activities upon short stress did not occur for APX in “Spagnolo”, indicating a stronger impairment of enzymatic defenses in “Bianco Avorio”. Nonetheless, H2O2 and lipid peroxidation did not increase under short and prolonged stress in both genotypes. Overall, the two genotypes appear to share similar defense mechanisms but, in the short term, “Bianco Avorio” depends mainly on non-enzymatic antioxidant phenylpropanoids for ROS scavenging, while “Spagnolo” maintains a larger arsenal of defenses. Upon prolonged stress, proline could have contributed to protection of metabolic functions in both genotypes. Our results provide cues that can be exploited for cardoon genetic improvement and highlight genotypic differences for breeding salinity tolerant varieties. Full article
(This article belongs to the Special Issue Salinity Stress in Plants and Molecular Responses)
Show Figures

Figure 1

15 pages, 1781 KB  
Article
Antiproliferative Effects of Cynara cardunculus L. var. altilis (DC) Lipophilic Extracts
by Patrícia A. B. Ramos, Ângela R. Guerra, Olinda Guerreiro, Sónia A. O. Santos, Helena Oliveira, Carmen S. R. Freire, Armando J. D. Silvestre and Maria F. Duarte
Int. J. Mol. Sci. 2017, 18(1), 63; https://doi.org/10.3390/ijms18010063 - 29 Dec 2016
Cited by 33 | Viewed by 8654
Abstract
Besides being traditionally used to relieve hepatobiliary disorders, Cynara cardunculus L. has evidenced anticancer potential on triple-negative breast cancer (TNBC). This study highlights the antiproliferative effects of lipophilic extracts from C. cardunculus L. var. altilis (DC) leaves and florets, and of their major [...] Read more.
Besides being traditionally used to relieve hepatobiliary disorders, Cynara cardunculus L. has evidenced anticancer potential on triple-negative breast cancer (TNBC). This study highlights the antiproliferative effects of lipophilic extracts from C. cardunculus L. var. altilis (DC) leaves and florets, and of their major compounds, namely cynaropicrin and taraxasteryl acetate, against MDA-MB-231 cells. Our results demonstrated that MDA-MB-231 cells were much less resistant to leaves extract (IC50 10.39 µg/mL) than to florets extract (IC50 315.22 µg/mL), during 48 h. Moreover, leaves extract and cynaropicrin (IC50 6.19 µg/mL) suppressed MDA-MB-231 cells colonies formation, via an anchorage-independent growth assay. Leaves extract and cynaropicrin were also assessed regarding their regulation on caspase-3 activity, by using a spectrophotometric assay, and expression levels of G2/mitosis checkpoint and Akt signaling pathway proteins, by Western blotting. Leaves extract increased caspase-3 activity, while cynaropicrin did not affect it. Additionally, they caused p21Waf1/Cip1 upregulation, as well as cyclin B1 and phospho(Tyr15)-CDK1 accumulation, which may be related to G2 cell cycle arrest. They also downregulated phospho(Ser473)-Akt, without changing total Akt1 level. Cynaropicrin probably contributed to leaves extract antiproliferative action. These promising insights suggest that cultivated cardoon leaves lipophilic extract and cynaropicrin may be considered toward a natural-based therapeutic approach on TNBC. Full article
Show Figures

Graphical abstract

Back to TopTop