Neuroprotective Properties of Cardoon Leaves Extracts against Neurodevelopmental Deficits in an In Vitro Model of Rett Syndrome Depend on the Extraction Method and Harvest Time
Abstract
1. Introduction
2. Results and Discussions
2.1. Characterization of Cardoon Leaves Extracts
2.2. Characterization of Cardoon Leaves Extracts Using NMR Spectroscopy
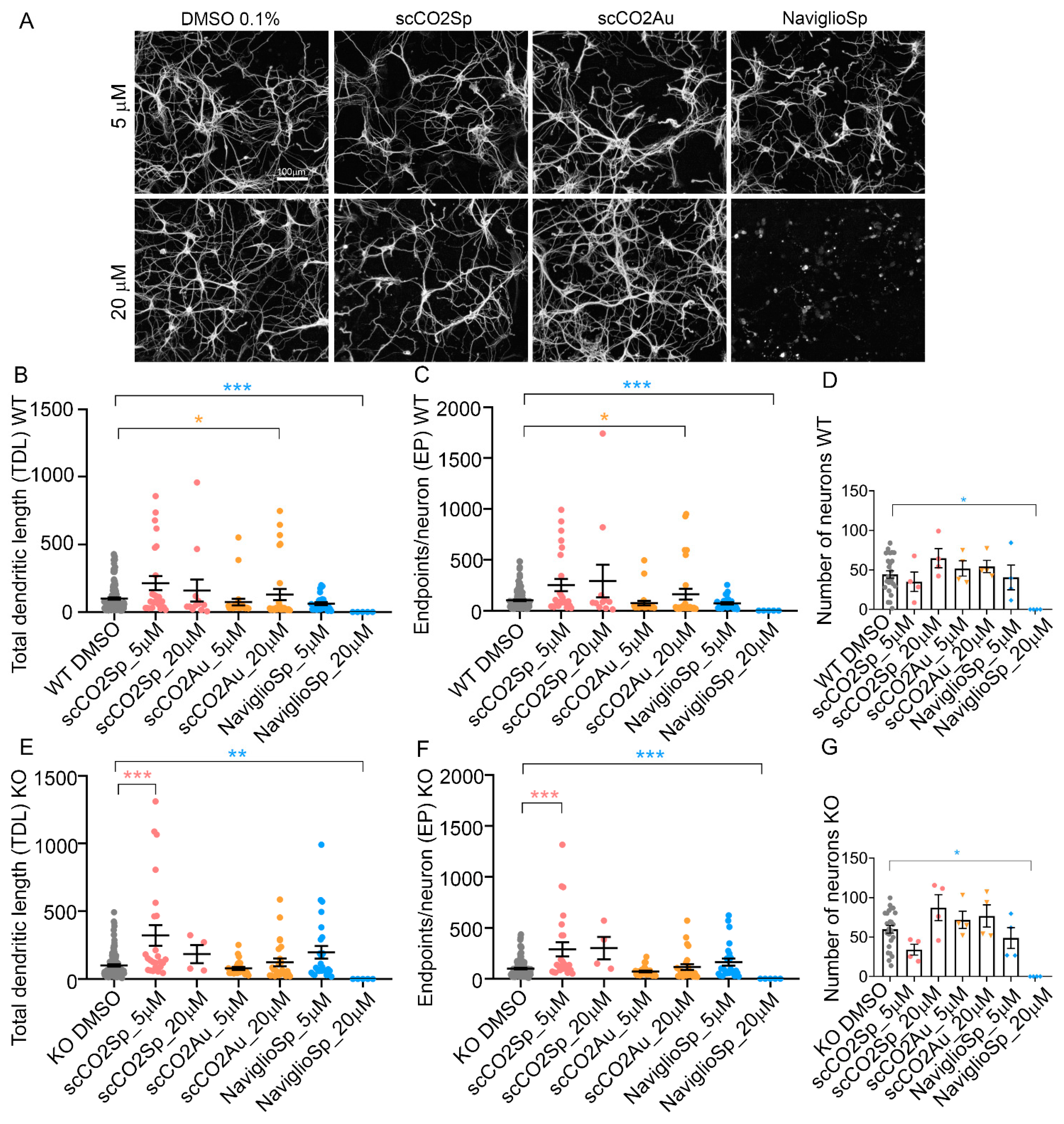
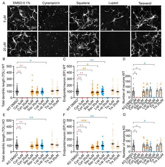
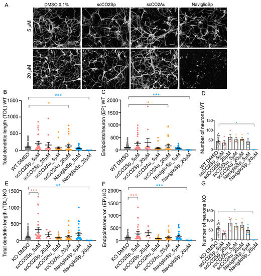
2.3. Evaluation of Cardoon Leaves Extracts on Rett Syndrome In Vitro Model
3. Materials and Methods
3.1. Preparation of Leaves Samples
3.2. Extraction Methods
- Supercritical CO2 extraction: 6–8 g of dried leaves was loaded in a 100 mL extractor. The scCO2 extraction system [56] was composed by a Separex SFE 20 unit (heated stainless-steel extractor 100–200 mL, laminating valve Tescom 26-1000, heated collecting chamber) connected to a liquid CO2 cylinder, a high-pressure pump Lewa EKM210V1 and an EL-FLOW Bronkhorst flowmeter. Conditioning was performed for 30 min and then the extraction was started by turning on the pump with a carbon dioxide flowrate of 120 L h−1 for 2 h at 45 °C and 225 bar. The extracts were collected by dissolving the oily mixture in diethyl ether (<1 mL). The extraction yields were 3.7 and 2.0 % (w w−1) in the case of autumn- and spring-harvested plants, respectively.
- Naviglio® method: Filter bags (porosity of 100 μm) were filled with 40 g of cut cardoon leaves and then inserted into the extraction chamber of the Naviglio® extractor (500 cm3 capacity). Extractions were conducted using 625 mL of anhydrous ethanol at 25 °C (9 bar, static phase 2 min; dynamic phase 2 min, with 12 s stop piston). Liquid samples were collected at 24 h. The extraction yield was 4.8 % (w w−1). The cardoon leaf extracts (CLE) were stored at 4 °C until analysis. Ethanol was chosen as a solvent for phenols extraction, as described in the literature [16].
3.3. Characterization of Extracts by Means of NMR
3.4. Quantification of Cynaropicrin, Squalene, Taraxerol and Lupeol
3.5. Mice Strain and Genotyping
3.6. Culture of Hippocampal Primary Neurons (HPN)
3.7. Treatments
3.8. Immunofluorescence
3.9. Image Acquisition
3.10. NeuriteQuant Morphological Analysis
- Total Dendritic Length: sum of the length of all the dendrites present in one image;
- Number of Endpoints per neuron: number of terminal points counted at the end of visible dendritic staining (MAP2).
- Neurite detection width: 12;
- Neurite detection threshold: 8;
- Neurite clean-up threshold: 170;
- Neuronal cell body detection: 300.
3.11. Statistical Analysis
4. Conclusions
Supplementary Materials
Author Contributions
Funding
Institutional Review Board Statement
Informed Consent Statement
Data Availability Statement
Acknowledgments
Conflicts of Interest
Sample Availability
References
- Adelusi, T.I.; Akinbolaji, G.R.; Yin, X.; Ayinde, K.S.; Olaoba, O.T. Neurotrophic, anti-neuroinflammatory, and redox balance mechanisms of chalcones. Eur. J. Pharmacol. 2021, 891, 173695. [Google Scholar] [CrossRef] [PubMed]
- Khadka, B.; Lee, J.-Y.; Park, D.H.; Kim, K.-T.; Bae, J.-S. The Role of Natural Compounds and their Nanocarriers in the Treatment of CNS Inflammation. Biomolecules 2020, 10, 1401. [Google Scholar] [CrossRef]
- Duran-Frigola, M.; Siragusa, L.; Ruppin, E.; Barril, X.; Cruciani, G.; Aloy, P. Detecting similar binding pockets to enable systems polypharmacology. PLoS Comput. Biol. 2017, 13, 1005522. [Google Scholar] [CrossRef] [PubMed]
- Youdim, M.B.H.; Buccafusco, J.J. Multi-functional drugs for various CNS targets in the treatment of neurodegenerative disorders. Trends Pharmacol. Sci. 2005, 26, 27–35. [Google Scholar] [CrossRef] [PubMed]
- Ramos, P.A.B.; Guerra, Â.R.; Guerreiro, O.; Freire, C.S.R.; Silva, A.M.S.; Duarte, M.F.; Silvestre, A.J.D. Lipophilic Extracts of Cynara cardunculus L. var. altilis (DC): A Source of Valuable Bioactive Terpenic Compounds. J. Agric. Food Chem. 2013, 61, 8420–8429. [Google Scholar] [CrossRef]
- De Felice, C.; Cortelazzo, A.; Signorini, C.; Guerranti, R.; Leoncini, S.; Pecorelli, A.; Durand, T.; Galano, J.-M.; Oger, C.; Zollo, G.; et al. Effects of ω-3 polyunsaturated fatty acids on plasma proteome in Rett syndrome. Mediat. Inflamm. 2013, 2013, 723269. [Google Scholar] [CrossRef] [PubMed]
- Haddadi, R.; Shahidi, Z.; Eyvari-Brooshghalan, S. Silymarin and neurodegenerative diseases: Therapeutic potential and basic molecular mechanisms. Phytomedicine 2020, 79, 153320. [Google Scholar] [CrossRef]
- Fernández, J.; Curt, M.D.; Aguado, P.L. Industrial applications of Cynara cardunculus L. for energy and other uses. Ind. Crops and Prod. 2006, 24, 222–229. [Google Scholar] [CrossRef]
- Benlloch-González, M.; Fournier, J.M.; Ramos, J.; Benlloch, M. Strategies underlying salt tolerance in halophytes are present in Cynara cardunculus. Plant Sci. J. 2005, 168, 653–659. [Google Scholar] [CrossRef]
- Gironés-Vilaplana, A.; Valentão, P.; Andrade, P.B.; Ferreres, F.; Moreno, D.A.; García-Viguera, C. Phytochemical profile of a blend of black chokeberry and lemon juice with cholinesterase inhibitory effect and antioxidant potential. Food Chem. 2012, 134, 2090–2096. [Google Scholar] [CrossRef]
- Torres, C.M.; Ríos, S.D.; Torras, C.; Salvadó, J.; Mateo-Sanz, J.M.; Jiménez, L. Sustainability analysis of biodiesel production from Cynara Cardunculus crop. Fuel 2013, 111, 535–542. [Google Scholar] [CrossRef]
- Todea, A.; Deganutti, C.; Spennato, M.; Asaro, F.; Zingone, G.; Milizia, T.; Gardossi, L. Azelaic Acid: A Bio-Based Building Block for Biodegradable Polymers. Polym. J. 2021, 13, 4091. [Google Scholar] [CrossRef] [PubMed]
- Turco, R.; Corrado, I.; Zannini, D.; Gargiulo, L.; Di Serio, M.; Pezzella, C.; Santagata, G. Upgrading cardoon biomass into Polyhydroxybutyrate based blends: A holistic approach for the synthesis of biopolymers and additives. Bioresour. Technol. 2022, 363, 127954. [Google Scholar] [CrossRef] [PubMed]
- Silva, L.R.; Jacinto, T.A.; Coutinho, P. Bioactive Compounds from Cardoon as Health Promoters in Metabolic Disorders. Foods 2022, 11, 336. [Google Scholar] [CrossRef] [PubMed]
- Pandino, G.; Lombardo, S.; Mauromicale, G.; Williamson, G. Phenolic acids and flavonoids in leaf and floral stem of cultivated and wild Cynara cardunculus L. genotypes. Food Chem. 2011, 126, 417–422. [Google Scholar] [CrossRef]
- Mirpoor, S.F.; Varriale, S.; Porta, R.; Naviglio, D.; Spennato, M.; Gardossi, L.; Giosafatto, C.V.L.; Pezzella, C. A biorefinery approach for the conversion of Cynara cardunculus biomass to active films. Food Hydrocoll. 2022, 122, 107099. [Google Scholar] [CrossRef]
- Falleh, H.; Ksouri, R.; Chaieb, K.; Karray-Bouraoui, N.; Trabelsi, N.; Boulaaba, M.; Abdelly, C. Phenolic composition of Cynara cardunculus L. organs, and their biological activities. Comptes Rendus Biol. 2008, 331, 372–379. [Google Scholar] [CrossRef] [PubMed]
- Fratianni, F.; Tucci, M.; Palma, M.D.; Pepe, R.; Nazzaro, F. Polyphenolic composition in different parts of some cultivars of globe artichoke (Cynara cardunculus L. var. scolymus (L.) Fiori). Food Chem. 2007, 104, 1282–1286. [Google Scholar] [CrossRef]
- Kukić, J.; Popović, V.; Petrović, S.; Mucaji, P.; Ćirić, A.; Stojković, D.; Soković, M. Antioxidant and antimicrobial activity of Cynara cardunculus extracts. Food Chem. 2008, 107, 861–868. [Google Scholar] [CrossRef]
- Naviglio, D.; Scarano, P.; Ciaravolo, M.; Gallo, M. Rapid Solid-Liquid Dynamic Extraction (RSLDE): A Powerful and Greener Alternative to the Latest Solid-Liquid Extraction Techniques. Foods 2019, 8, 245. [Google Scholar] [CrossRef]
- Amir, R.E.; Van den Veyver, I.B.; Wan, M.; Tran, C.Q.; Francke, U.; Zoghbi, H.Y. Rett syndrome is caused by mutations in X-linked MECP2, encoding methyl-CpG-binding protein 2. Nat. Genet. 1999, 23, 185–188. [Google Scholar] [CrossRef] [PubMed]
- Bauman, M.L.; Kemper, T.L.; Arin, D.M. Microscopic observations of the brain in Rett syndrome. Neuropediatrics 1995, 26, 105–108. [Google Scholar] [CrossRef] [PubMed]
- Belichenko, P.V.; Oldfors, A.; Hagberg, B.; Dahlström, A. Rett syndrome: 3-D confocal microscopy of cortical pyramidal dendrites and afferents. Neuroreport 1994, 5, 1509–1513. [Google Scholar] [CrossRef]
- Fukuda, T.; Itoh, M.; Ichikawa, T.; Washiyama, K.; Goto, Y. Delayed maturation of neuronal architecture and synaptogenesis in cerebral cortex of Mecp2-deficient mice. J. Neuropathol. Exp. Neurol. 2005, 64, 537–544. [Google Scholar] [CrossRef]
- Kaufmann, W.E.; MacDonald, S.M.; Altamura, C.R. Dendritic cytoskeletal protein expression in mental retardation: An immunohistochemical study of the neocortex in Rett syndrome. Cereb. Cortex 2000, 10, 992–1004. [Google Scholar] [CrossRef] [PubMed]
- Guy, J.; Hendrich, B.; Holmes, M.; Martin, J.E.; Bird, A. A mouse Mecp2-null mutation causes neurological symptoms that mimic Rett syndrome. Nat. Genet. 2001, 27, 322–326. [Google Scholar] [CrossRef]
- Baj, G.; Patrizio, A.; Montalbano, A.; Sciancalepore, M.; Tongiorgi, E. Developmental and maintenance defects in Rett syndrome neurons identified by a new mouse staging system in vitro. Front. Cell Neurosci. 2014, 8, 18. [Google Scholar] [CrossRef] [PubMed]
- Reverchon, E.; De Marco, I. Supercritical fluid extraction and fractionation of natural matter. J. Supercrit. Fluids 2006, 38, 146–166. [Google Scholar] [CrossRef]
- Mathe, C.; Culioli, G.; Archier, P.; Vieillescazes, C. Characterization of archaeological frankincense by gas chromatography–mass spectrometry. J. Chromatogr. A 2004, 1023, 277–285. [Google Scholar] [CrossRef] [PubMed]
- Scavo, A.; Pandino, G.; Restuccia, C.; Parafati, L.; Cirvilleri, G.; Mauromicale, G. Antimicrobial activity of cultivated cardoon (Cynara cardunculus L. var. altilis DC.) leaf extracts against bacterial species of agricultural and food interest. Ind. Crops Prod. 2019, 129, 206–211. [Google Scholar] [CrossRef]
- Eljounaidi, K.; Comino, C.; Moglia, A.; Cankar, K.; Genre, A.; Hehn, A.; Bourgaud, F.; Beekwilder, J.; Lanteri, S. Accumulation of cynaropicrin in globe artichoke and localization of enzymes involved in its biosynthesis. Plant. Sci. J. 2015, 239, 128–136. [Google Scholar] [CrossRef] [PubMed]
- Rouphael, Y.; Bernardi, J.; Cardarelli, M.; Bernardo, L.; Kane, D.; Colla, G.; Lucini, L. Phenolic Compounds and Sesquiterpene Lactones Profile in Leaves of Nineteen Artichoke Cultivars. J. Agric. Food Chem. 2016, 64, 8540–8548. [Google Scholar] [CrossRef] [PubMed]
- Sobolev, A.P.; Brosio, E.; Gianferri, R.; Segre, A.L. Metabolic profile of lettuce leaves by high-field NMR spectra. Magn. Reson. Chem. 2005, 43, 625–638. [Google Scholar] [CrossRef] [PubMed]
- Huang, Z.-R.; Lin, Y.-K.; Fang, J.-Y. Biological and Pharmacological Activities of Squalene and Related Compounds: Potential Uses in Cosmetic Dermatology. Molecules 2009, 14, 540–554. [Google Scholar] [CrossRef] [PubMed]
- Auffray, B. Protection against singlet oxygen, the main actor of sebum squalene peroxidation during sun exposure, using Commiphora myrrha essential oil. Int. J. Cosmet. Sci. 2007, 29, 23–29. [Google Scholar] [CrossRef]
- Berté, T.E.; Dalmagro, A.P.; Zimath, P.L.; Gonçalves, A.E.; Meyre-Silva, C.; Bürger, C.; Weber, C.J.; dos Santos, D.A.; Cechinel-Filho, V.; de Souza, M.M. Taraxerol as a possible therapeutic agent on memory impairments and Alzheimer’s disease: Effects against scopolamine and streptozotocin-induced cognitive dysfunctions. Steroids 2018, 132, 5–11. [Google Scholar] [CrossRef]
- Gallo, M.B.C.; Sarachine, M.J. Biological Activities of Lupeol. Int. J. Pharm. Biomed. Res. 2019, 3, 46–66. [Google Scholar]
- Moujir, L.; Callies, O.; Sousa, P.M.C.; Sharopov, F.; Seca, A.M.L. Applications of Sesquiterpene Lactones: A Review of Some Potential Success Cases. Appl. Sci. 2020, 10, 3001. [Google Scholar] [CrossRef]
- Mandim, F.; Petropoulos, S.A.; Dias, M.I.; Pinela, J.; Kostić, M.; Soković, M.; Santos-Buelga, C.; Ferreira, I.C.F.R.; Barros, L. Phenolic Composition and Biological Properties of Cynara cardunculus L. var. altilis Petioles: Influence of the Maturity Stage. Antioxidants 2021, 10, 1907. [Google Scholar] [CrossRef]
- Nerli, E.; Roggero, O.M.; Baj, G.; Tongiorgi, E. In vitro modeling of dendritic atrophy in Rett syndrome: Determinants for phenotypic drug screening in neurodevelopmental disorders. Sci. Rep. 2020, 10, 2491. [Google Scholar] [CrossRef]
- Sharma, P.; Ando, D.M.; Daub, A.; Kaye, J.A.; Finkbeiner, S. High-Throughput Screening in Primary Neurons. Methods Enzymol. 2012, 506, 331–360. [Google Scholar] [PubMed]
- Limpert, A.S.; Mattmann, M.E.; Cosford, N.D.P. Recent Progress in the Discovery of Small Molecules for the Treatment of Amyotrophic Lateral Sclerosis (ALS). Beilstein J. Org. Chem. 2013, 9, 717–732. [Google Scholar] [CrossRef] [PubMed]
- Varkuti, B.H.; Liu, Z.; Kepiro, M.; Pacifico, R.; Gai, Y.; Kameneka, T.; Davis, R.L. High-Throughput Small Molecule Screen Identifies Modulators of Mitochondrial Function in Neurons. Science 2020, 23, 100931. [Google Scholar]
- Lee, H.-M.; Kuijer, M.B.; Ruiz Blanes, N.; Clark, E.P.; Aita, M.; Galiano Arjona, L.; Kokot, A.; Sciaky, N.; Simon, J.M.; Bhatnagar, S.; et al. A Small-Molecule Screen Reveals Novel Modulators of MeCP2 and X-Chromosome Inactivation Maintenance. J. Neurodev. Disord. 2020, 12, 29. [Google Scholar] [CrossRef] [PubMed]
- Kyle, S.M.; Vashi, N.; Justice, M.J. Rett Syndrome: A Neurological Disorder with Metabolic Components. Open Biol. 2018, 8, 170216. [Google Scholar] [CrossRef] [PubMed]
- Passamonti, S.; Vrhovsek, U.; Vanzo, A.; Mattivi, F. Fast Access of Some Grape Pigments to the Brain. J. Agric. Food Chem. 2005, 53, 7029–7034. [Google Scholar] [CrossRef]
- Gasperotti, M.; Passamonti, S.; Tramer, F.; Masuero, D.; Guella, G.; Mattivi, F.; Vrhovsek, U. Fate of Microbial Metabolites of Dietary Polyphenols in Rats: Is the Brain Their Target Destination? ACS Chem. Neurosci. 2015, 6, 1341–1352. [Google Scholar] [CrossRef]
- Mus, A.A.; Goh, L.P.W.; Marbawi, H.; Gansau, J.A. The Biosynthesis and Medicinal Properties of Taraxerol. Biomedicines 2022, 10, 807. [Google Scholar] [CrossRef]
- Buchovecky, C.M.; Turley, S.D.; Brown, H.M.; Kyle, S.M.; McDonald, J.G.; Liu, B.; Pieper, A.A.; Huang, W.; Katz, D.M.; Russell, D.W.; et al. A suppressor screen in Mecp2 mutant mice implicates cholesterol metabolism in Rett syndrome. Nat. Genet. 2013, 45, 1013–1020. [Google Scholar] [CrossRef]
- Tsai, F.-S.; Lin, L.-W.; Wu, C.-R. Lupeol and Its Role in Chronic Diseases. Adv. Exp. Med. Biol. 2016, 929, 145–175. [Google Scholar]
- Wang, Z.; Han, Y.; Tian, S.; Bao, J.; Wang, Y.; Jiao, J. Lupeol Alleviates Cerebral Ischemia–Reperfusion Injury in Correlation with Modulation of PI3K/Akt Pathway. Neuropsychiatr. Dis. Treat. 2020, 16, 1381–1390. [Google Scholar] [CrossRef] [PubMed]
- Ahmad, R.; Khan, A.; Rehman, I.U.; Lee, H.J.; Khan, I.; Kim, M.O. Lupeol Treatment Attenuates Activation of Glial Cells and Oxidative-Stress-Mediated Neuropathology in Mouse Model of Traumatic Brain Injury. Int. J. Mol. Sci. 2022, 23, 6086. [Google Scholar] [CrossRef] [PubMed]
- Yao, X.; Li, G.; Bai, Q.; Xu, H.; Lü, C. Taraxerol Inhibits LPS-Induced Inflammatory Responses through Suppression of TAK1 and Akt Activation. Int. Immunopharmacol. 2013, 15, 316–324. [Google Scholar] [CrossRef] [PubMed]
- Oliveira-Junior, M.S.; Pereira, E.P.; de Amorim, V.C.M.; Reis, L.T.C.; do Nascimento, R.P.; da Silva, V.D.A.; Costa, S.L. Lupeol Inhibits LPS-Induced Neuroinflammation in Cerebellar Cultures and Induces Neuroprotection Associated to the Modulation of Astrocyte Response and Expression of Neurotrophic and Inflammatory Factors. Int. Immunopharmacol. 2019, 70, 302–312. [Google Scholar] [CrossRef] [PubMed]
- Michikawa, M.; Yanagisawa, K. Apolipoprotein E4 induces neuronal cell death under conditions of suppressed de novo cholesterol synthesis. J. Neurosci. Res. 1998, 54, 58–67. [Google Scholar] [CrossRef]
- De Zordi, N.; Cortesi, A.; Kikic, I.; Moneghini, M.; Solinas, D.; Innocenti, G.; Portolan, A.; Baratto, G.; Dall’Acqua, S. The supercritical carbon dioxide extraction of polyphenols from Propolis: A central composite design approach. J. Supercrit. Fluids 2014, 95, 491–498. [Google Scholar] [CrossRef]
- Reynolds, W.F.; McLean, S.; Poplawski, J.; Enriquez, R.G.; Escobar, L.I.; Leon, I. Total assignment of 13C and 1H spectra of three isomeric triterpenol derivatives by 2D NMR: An investigation of the potential utility of 1H chemical shifts in structural investigations of complex natural products. Tetrahedron 1986, 42, 3419–3428. [Google Scholar] [CrossRef]
- Guy, J.; Gan, J.; Selfridge, J.; Cobb, S.; Bird, A. Reversal of neurological defects in a mouse model of Rett syndrome. Science 2007, 315, 1143–1147. [Google Scholar] [CrossRef]
- Duan, W.; Zhang, Y.P.; Hou, Z.; Huang, C.; Zhu, H.; Zhang, C.Q.; Yin, Q. Novel Insights into NeuN: From Neuronal Marker to Splicing Regulator. Mol. Neurobiol. 2016, 53, 1637–1647. [Google Scholar] [CrossRef]
- Clarke, A.J.; Abdala Sheikh, A.P. A perspective on “cure” for Rett syndrome. Orphanet J. Rare Dis. 2018, 13, 44. [Google Scholar] [CrossRef] [PubMed]
- Palomino-Schätzlein, M.; Escrig, R.V.; Boira, H.; Primo, J.; Pineda-Lucena, A.; Cabedo, N. Evaluation of nonpolar metabolites in plant extracts by 13C NMR spectroscopy. J. Agric. Food Chem. 2011, 59, 11407–11416. [Google Scholar]







| Composition * in scCO2Au (w w−1) | Composition * in scCO2Sp (w w−1) | Composition * in NaviglioSp (w w−1) | |
|---|---|---|---|
| Cynaropicrin | 0.040 | 0.020 | 0.230 |
| Squalene | 0.480 | 0.390 | 0.110 |
| 3ß-Taraxerol | 0.070 | 0.030 | <0.001 |
| Lupeol | 0.090 | 0.050 | 0.010 |
| Primary Antibody | Species | Dilution | Company | Code |
|---|---|---|---|---|
| Anti-MAP2 | Rabbit | 1:500 | Genetex | GTX50810 |
| Anti-NeuN | Mouse | 1:500 | LS-Bio | LS-C312122-100 |
Publisher’s Note: MDPI stays neutral with regard to jurisdictional claims in published maps and institutional affiliations. |
© 2022 by the authors. Licensee MDPI, Basel, Switzerland. This article is an open access article distributed under the terms and conditions of the Creative Commons Attribution (CC BY) license (https://creativecommons.org/licenses/by/4.0/).
Share and Cite
Spennato, M.; Roggero, O.M.; Varriale, S.; Asaro, F.; Cortesi, A.; Kašpar, J.; Tongiorgi, E.; Pezzella, C.; Gardossi, L. Neuroprotective Properties of Cardoon Leaves Extracts against Neurodevelopmental Deficits in an In Vitro Model of Rett Syndrome Depend on the Extraction Method and Harvest Time. Molecules 2022, 27, 8772. https://doi.org/10.3390/molecules27248772
Spennato M, Roggero OM, Varriale S, Asaro F, Cortesi A, Kašpar J, Tongiorgi E, Pezzella C, Gardossi L. Neuroprotective Properties of Cardoon Leaves Extracts against Neurodevelopmental Deficits in an In Vitro Model of Rett Syndrome Depend on the Extraction Method and Harvest Time. Molecules. 2022; 27(24):8772. https://doi.org/10.3390/molecules27248772
Chicago/Turabian StyleSpennato, Mariachiara, Ottavia Maria Roggero, Simona Varriale, Fioretta Asaro, Angelo Cortesi, Jan Kašpar, Enrico Tongiorgi, Cinzia Pezzella, and Lucia Gardossi. 2022. "Neuroprotective Properties of Cardoon Leaves Extracts against Neurodevelopmental Deficits in an In Vitro Model of Rett Syndrome Depend on the Extraction Method and Harvest Time" Molecules 27, no. 24: 8772. https://doi.org/10.3390/molecules27248772
APA StyleSpennato, M., Roggero, O. M., Varriale, S., Asaro, F., Cortesi, A., Kašpar, J., Tongiorgi, E., Pezzella, C., & Gardossi, L. (2022). Neuroprotective Properties of Cardoon Leaves Extracts against Neurodevelopmental Deficits in an In Vitro Model of Rett Syndrome Depend on the Extraction Method and Harvest Time. Molecules, 27(24), 8772. https://doi.org/10.3390/molecules27248772

